Next Article in Journal
Effects of Cultivar Type and Node Position on Cadmium Accumulation Characteristics of Ratoon Rice
Next Article in Special Issue
The Participation of Trehalose Metabolism in Response to High-Humidity Stress in Megoura crassicauda (Hemiptera: Aphididae)
Previous Article in Journal
Survey of Potato Growers’ Perception of Climate Change and Its Impacts on Potato Production in Germany, Switzerland, and Austria
 
 
Font Type:
Arial Georgia Verdana
Font Size:
Aa Aa Aa
Line Spacing:
Column Width:
Background:
Article

Deletion of the 3′ End of the Introduced cry1Ac Gene Retains the Insecticidal Activity in Transgenic Cotton

1
Institute of Plant Protection, Chinese Academy of Agricultural Sciences, Beijing 100193, China
2
Key Laboratory of Safety Assessment of Genetically Modified Organisms (Environment), Ministry of Agriculture and Rural Affairs, Beijing 100193, China
3
Plant Ecological Environment Safety Inspection and Testing Center, Ministry of Agriculture and Rural Affairs, Beijing 100193, China
4
State Key Laboratory for Biology of Plant Diseases and Insect Pests, Institute of Plant Protection, Chinese Academy of Agricultural Sciences, Beijing 100193, China
*
Authors to whom correspondence should be addressed.
Agronomy 2024, 14(7), 1400; https://doi.org/10.3390/agronomy14071400
Submission received: 10 May 2024 / Revised: 18 June 2024 / Accepted: 26 June 2024 / Published: 27 June 2024

Abstract

The structure and expression of exogenous genes in transgenic crops are critical for the target traits. R7569 has the same exogenous insertion structure as the transgenic insect-resistant cotton MON531 but with a deletion in the 3′ end of the cry1Ac gene and the terminator region. Thus, in the present study, transcription, expression, and insecticidal activity assays were conducted to determine the function of the truncated cry1Ac gene. R7569 has a truncated cry1Ac gene with a length of 2554 bp encoding 881 amino acids, and the transcription termination site was mainly concentrated downstream of the truncated position and extended 160–270 bp from the truncated position using rapid amplification of cDNA ends (RACE). The transcript levels of the cry1Ac gene in R7569 were significantly higher than those of MON531 implants, except for during the boll stage. The content of the Cry1Ac protein in R7569 was higher than that of MON531 in the cotton leaf in all three periods. The corrected mortality rates of R7569 and MON531 against bollworms were 93.09% and 88.83%, respectively. The LC50 value of R7569 was 0.732 ng/g (dw), indicating a high level of resistance to bollworm. In this study, for the first time, we found a partial deletion of the target gene in commercially applied transgenic crops, and the partial deletion of the 3′ end of the cry1Ac gene retained a better transcription, expression level, and insecticidal activity, which can provide a specific case for the safety evaluation of transgenic crops.

1. Introduction

Cotton (Gossypium hirsutum L.) is one of the most widely used cash crops worldwide [1]. The use of transgenic insect-resistant crops is beneficial for the targeted control of pests in cotton fields, helping to reduce environmental pollution and maintain human ecological health [2]. Exogenous insertion elements, target genes, and exogenous protein expression and traits are closely and intricately linked, so clarifying the molecular characterization of transgenic insertion structures is essential for conducting rigorous biosafety evaluation studies. Transgenic plant populations in which the exogenous gene is stably integrated into the genome were selected by trait and molecular characterization during the breeding process. Therefore, the progeny of transgenic plant populations do not generally show large variations, e.g., large fragment recombinations or deletions.
However, studies have reported incomplete reading frames retaining the promoter in the exogenous insertion structure of GMOs such as transgenic maize MON810 [3]. La Paz and Rosati [4,5] found that the truncated gene cry1Ab retained the promoter, while the 3′ end sequence and the terminator region were deleted. The transcripts were analyzed using Northern Blot and Nucleic Acid Mismatch Endonuclease assays, and it was found that there were differences in the length of the cDNA in the transcripts. There was a read-through at the 3′ end of the cry1Ab gene, and the termination site was close to the truncation position and extended downstream up to 1 kb. Meanwhile, the fusion proteins thus produced did not have homologous similarity with the known proteins, and the fusion proteins were also analyzed for expression and insecticidal activity and showed normal insecticidal activity [4,5]. However, naturally occurring mutations in the truncated cry1Ac gene have rarely been reported in transgenic crops. Koul et al. examined the expression of the full and truncated cry1Ac genes in transgenic tomatoes using western blot, confirming that both full and truncated cry1Ac genes were expressed in the transgenic tomato [6].
One of the main components of safety evaluation is molecular characteristics. The resolution of the integrated structure of exogenous genes is the basis and prerequisite for the safety evaluation of transgenic crops [7]. Specific qualitative and quantitative assays are established according to the testing needs. Qualitative tests can be used to distinguish between approved and unauthorized material or to certify the purity of the material, and quantitative tests can be used for labelling. Testing can play a role in GMO safety assessment and risk management as a tracing tool [8] or for traceability of GM and derivatives after consumption [9]. Currently, transgene detection at the nucleic-acid level is based on four different detection strategies, namely, element screening, gene-specific PCR of the target, construct-specific PCR, and event-specific PCR. Among these, the event-specific method, which is recognized as the most specific method, targets the sequence of the linkage region between the exogenous integration vector and the plant genome (the exogenous gene flanking sequence), and Agrobacterium transformation is commonly used to introduce exogenous genes so that the recombinant genes are randomly integrated into the plant genome. Thus, the flanking sequence is considered to be the more unique identity feature at present [10]. Manzanares-Palenzuela et al. established a quantitative event assay for transgenic soybean GTS40-3-2 based on the fact that their primer amplification targets were located at the transgene insertion site and the linkage region of the soybean genome [11]. Hernández et al. report the identification of genomic sequences adjacent to the 3′ integration site of the MON810 event in transgenic maize [12]. However, if the exogenous insertion structure is altered without changes in the flanking sequences at both ends, the event-specific method is not representative of its specificity. Nevertheless, no cases have been found where deletions have been detected in commercially applied transgenic crops, resulting in failure of specificity of the event method. Importantly, this study has identified recombination deletions at the 3′ end of exogenous insecticidal genes and terminators in commercially applied transgenic cotton. MON531 is an insect-resistant cotton containing the cry1Ac gene developed by Monsanto Company in the United States and has been approved for commercial cultivation in China. We found that R7569 and MON531 have the same exogenous insertion frame and flanking sequence, but the 3′ end and the terminator sequence region of the cry1Ac gene sequence in R7569 had a recombination deletion. The deletion occurred at position 7569 at the 5′ end of the whole insertion structure, so it was named R7569. In the present study, transcription, expression, and insect resistance assays were carried out on a homozygous population to clarify the effects of the deletion at the 3′ end of the target gene so as to provide a case for the molecular characterization of transgenic crops. The study provides a case study for the risk assessment and monitoring of the upcoming large-scale release of transgenic crops in China.

2. Materials and Methods

2.1. Materials

In this study, a molecular structure difference of R7569 with MON531 event was detected from the domestic market, which was again verified from 240 market transgenic cotton seeds. Then, these seeds were planted in an incubator (Changzhou, Jiangsu, China) (temperature 24 ± 2 °C; photoperiod 16 L: 8 D; humidity 65–70%) and were harvested and named T1 generation. They were transplanted to the greenhouse and given normal conditions. The T2-generation seeds were harvested for exogenous insertion structure analysis. The first fully expanded leaves were collected from the top of the cotton plants at the seedling stage (4–6 leaves), the bud stage (the whole bud stage), and the boll stage (bolling stage) and were quickly frozen in liquid nitrogen for transcription, expression, and insect-resistance analyses.

2.2. Validation of the Exogenous Insertion Structure of R7569

In order to clarify the difference in insertion structure between R7569 and MON531, the sequence of the insertion structure of R7569 was verified by PCR. Referring to the MON531 event structure, five pairs of primers were designed to cover its insertion structure using the software Vector NTI 11.5. The amplification was performed to verify its event-specific sequence, the cry1Ac gene sequence, and the full insertion sequence, respectively. The reaction system was 20 μL, of which 10 μL of 2× Easy Taq PCR Super Mix (YEASEN Biotechnology Co., Ltd., Shanghai, China), 6 μL of ddH2O, 1 μL of each of the primers (10 μmol/L), and 2 μL of DNA. The PCR reaction procedure: 95 °C for 5 min, 35 cycles of 94 °C for 30 s, 58 °C for 30 s, 72 °C for 2 min, 72 °C for 10 min, and 1.5% gel electrophoresis to detect the amplification products.

2.3. Establishment of Quantitative Testing Methods

The DNA of cotton seeds of the T2 generation in R7569 was used as the template, and five concentration gradients were set up: 100 ng/μL, 10 ng/μL, 1 ng/μL, 0.5 ng/μL, 0.2 ng/μL, and each gradient was set up three times in parallel. According to the calculation of 44,000 copies of 100 ng cotton genome, the corresponding copy numbers of five gradients were 44,000, 4400, 440, 220, and 88. The logarithmic value of the copy number of the DNA template was used as the horizontal coordinate, and the Ct value was used as the vertical coordinate to establish the standard curve of the cry1Ac gene of R7569 and the standard gene of ACP1 in cotton. The RT-PCR reaction system was 20 μL in total: 10 μL of buffer SYBR® Premix Ex TaqTM (Tli RNaseH Plus) (Takara, Dalian, China), 1 μL each of primers (10 μmol/L), 0.4 μL of fluorescent dye ROX, 2 μL of DNA, and 5.6 μL of ddH2O. The real-time fluorescence quantification was carried out using a two-step method: 95 °C for 2 min, 94 °C for 5 s, and 60 °C for 34 s for 40 cycles. We then collected the fluorescence signal at 60 °C. The established real-time fluorescence quantitative PCR assay was used to quantitatively detect and analyze the genomic DNA of 476 transgenic cotton seeds nationwide in 2017. Three parallels were set for each concentration, and the inter-experimental standard deviation (SD) and relative standard deviation (RSD) between experiments were conducted. The content of R7569 was calculated with reference to the method reported by Yang et al. [13]. The content of R7569 = number of insertion copies of R7569 × 2/number of copies of ACP1 gene × 100.

2.4. Transcript Analysis of cry1Ac Gene Using RACE in R7569

The leaves of T2 generation of R7569 at seedling, bud, and boll stages were selected and quickly ground into powder in liquid nitrogen, and about 0.1 g was dispensed into 2.0 mL RNAase-free centrifuge tubes to extract total RNA for analyzing the transcripts of cry1Ac genes and the transcript levels at different growth periods. Total RNA and reverse transcription were extracted according to the procedure of the Plant Total RNA Extraction Kit (DP431) from TianGen Biochemical Technology Co. (Beijing, China). A Smart® 5′ and 3′ RACE kit was purchased from Takara, and a qPCR SYBR Green Master Mix was purchased from YEASEN (Hieff UNICON® Universal Blue, YEASEN, Shanghai, China). Primary and secondary forward primers R7569-2387F1 and R7569-2426F2 were designed upstream of the recombination position of the cry1Ac gene to amplify with the universal long primer LP and the universal short primer SP, respectively. The transcripts of the cry1Ac gene in R7569 needed to undergo two rounds of PCR amplification to obtain the high abundance of target sequences. Nested PCR amplification was used in the RACE experiments, and 41.5 μL of the Mix system for PCR was configured thus: 15.5 μL of ddH2O, 25.0 μL of 2× SeqAmp Buffer, and 1.0 μL of SeqAmp DNA polymerase. The 50 μL of the PCR system consisted of 41.5 μL of Mix from step 1, 2.5 μL of RACE Ready cDNA, 5 μL of 10× UPM primer, 1 μL of gene-specific primer R7569-2387F1 or R7569-2426F2, and ddH2O supplemented to 50 μL. PCR procedures: 95 °C for 5 min, 25 cycles of 94 °C for 30 s, 68 °C for 30 s, 72 °C for 3 min, 72 °C for 10 min, and 10 °C for 2 min. 1.5% agarose gel electrophoresis was used to detect the amplification of the products, and the secondary PCR system and procedure were the same as that of the primary PCR. The recovered products of the nested PCR were ligated into the vector (pEASY-Blunt simple cloning vector, Trans Gen, Beijing, China) and transformed into the receptor cells. The positive clones with expected fragments were selected for sequencing, and the original sequences were removed from the vector sequences. Then, they were imported into the analysis software Vector NTI and compared with the original sequences. We then counted the positions of the termination sites.

2.5. Transcript Analysis of cry1Ac Gene Using RT-PCR in R7569

The full cry1Ac gene in MON531 was used as a control to analyze the transcript levels of the truncated cry1Ac gene in R7569 at three periods: seedling, bud, and boll stage. The ACP1 gene was used as an internal reference gene, and the primer sequences were referred to the quantitative detection of the ACP1 gene in Yang et al. [13]. The transcription primers of the cry1Ac gene in MON531 were referred to the primer sequences of the previous study [13]. The recombination region of the cry1Ac gene of R7569 was used as the specific target region. Primers were designed for analyzing the transcript level of the cry1Ac gene and the expected amplified fragment was 281 bp. The genomic DNA of R7569 was used as the template for the standard curve, and six gradient dilutions (100, 10, 1, 0.5, 0.2, and 0.1 ng/μL) were performed. A standard curve was made to calculate the amplification efficiency, and the samples to be tested were diluted 10-fold to serve as the template. Three parallels were set up.

2.6. Determination of Cry1Ac Protein Using ELISA

The seeds of the T2 generation, the leaves of the T2 seedling, bud, and boll stages, and the seeds of the T3 generation were selected to determine the dynamic expression level of Cry1Ac protein. Field materials were sampled by the national standard for insecticide resistance assay. The first fully expanded leaf on top was collected at the seedling, bud, and boll stages. They were ground and pulverised by liquid nitrogen grinding and divided into 2.0 mL RNAase-free centrifuge tubes (about 0.1 g of sample per tube) for total protein extraction. The preparation of protein extract (PBST) was as follows: total protein was extracted, and the protein content was determined by using the EnviroLogix Cry1Ac/Ab Protein Quantification Kit (EnviroLogix, Portland, ME, USA) procedure. The assay was set up three times in parallel. The content of Cry1Ac protein was analyzed using Grafphad Prism 7.0 and plotted.

2.7. Determination of Resistance to Bollworm for Cry1Ac Protein

The homozygous T3 seeds of transgenic cotton R7569, MON531, and non-transgenic cotton seeds (Zhongmian 49) were germinated and planted in a greenhouse. The temperature was 26 ± 2 °C with a humidity of 60–70%; meanwhile, the photoperiod was 16 h of light and 8 h of darkness. Leaves were collected from the first fully expanded leaf for insect-resistance determination. The bollworm larvae of sensitive lines were provided by Professor Liang (Institute of Plant Protection, Chinese Academy of Agricultural Sciences). The bollworm larvae (Helicoverpa armigera) were treated with artificial feed for 24 h and used for indoor insect-resistance assay.
The insect-resistance bioassay was conducted with the leaves. Ten leaves per treatment and five insects per leaf were tested in the bioassay, and four repeats per treatment were set. We took the first fully expanded leaf blade of fresh and clean cotton and inserted the petiole into the agar to keep the leaf blade moist in a sterilized tube filled with 0.8% agar up to one-third of the volume of the tube. We gently added five insect larvae of the cotton bollworm with a moistened brush and plugged the cotton plug tightly. The cotton plugs were sprayed with sterilized water and covered with a black cotton cloth to prevent the escape of the test insects, and the bottoms of the tubes were kept illuminated. Six days later, the corrected mortality rate of the bollworm larvae was calculated.
The surface coating method was used for indoor bioassay as follows: (1) We made artificial feed [2]. The leaf powder containing full Cry1Ac, truncated Cry1Ac protein, and no insecticidal protein was added to the feed. We sucked up the unsolidified artificial feed to squeeze into 24-well culture plates using a syringe and added 2 mL of feed to each well. The insecticidal protein content was 0.03125%, 0.125%, 0.500%, 2.000% and 8%, respectively. (2) We put one first-hatched larva of cotton bollworm (hatching time within 24 h) in each well of the 24-well plate, and a total of 72 larvae were tested in each concentration. The plates with larvae were placed in a light incubator at a temperature of 26 ± 1 °C with a relative humidity of 60–70% to cultivate the larvae. The photoperiod was 16 h of light and 8 h of darkness. (3) Seven days later, the number of dead larvae was investigated, and the survival larvae were weighed. Polo-plus software (2.0) was used to analyze the raw data and calculate the slope and LC50 values.

3. Results

3.1. R7569 Was Deleted at the 3′ Terminator Region of the cry1Ac Gene

The primers that can distinguish homozygosis and heterozygous MON531 were used to verify the flanking sequence of the insertion structure of R7569 (Figure 1a). The homozygosis sample amplified a single band of 529 bp, and the heterozygous sample amplified two bands of 529 bp and 615 bp, respectively. As can be seen in Figure 1b, both R7569 and MON531 amplified a single band of 529 bp, which indicated that both of them were homozygous samples and that both of them had the same flanking sequence (Figure 1b). The full sequence amplification of the cry1Ac gene showed that MON531 contained the 3′ end of the full cry1Ac gene sequence, whereas R7569 had a deletion of the 3′ end of the cry1Ac gene sequence (Figure 1c). The exogenous insertion structure of R7569 was divided into five fragments, named F1, F2, F3, F4, and F5, respectively. The insertion structure and sequence were analyzed by PCR amplification and clone sequencing, and the full-length sequence of the insertion structure was obtained (Figure 1d). It could be seen that R7569 and MON531 had the same flanking sequence, but the 3′ end of the cry1Ac gene sequence in R7569 was deleted (Figure 1a). The amplification and sequencing results showed that the sequence of the cry1Ac gene in R7569 was 2554 bp, while that of MON531 was 3534 bp. The ORF of the cry1Ac gene in R7569 was predicted by bioinformatics, and it coded for 881 amino acids, of which 851 were derived from the Bt gene. Another 30 amino acids were derived from the transcription termination site, which was derived from the amino acids produced by read-through after the transcription termination site.

3.2. Transcription Levels of the Truncated cry1Ac in R7569 Were Higher Than Those of the Full cry1Ac

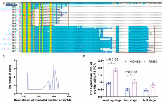
Open-reading frame prediction of the exogenous insert structure of R7569 and MON531 events was performed separately. The full cry1Ac gene in MON531 was 3534 bp, encoding 1178 amino acids, and the cry1Ac gene in R7569 was 2554 bp, encoding 881 amino acids. Amplification by primary and secondary PCR and agarose gel electrophoresis showed that the cry1Ac gene of R7569 obtained an expected amplified fragment of about 380 bp in secondary PCR, with diffuse bands in the expected amplified product due to transcript differences. All the single clones obtained were positively identified with an expected amplified fragment of around 500 bp, which would be amplified differently due to transcript differences. Sequencing (Figure 2a) analysis of all positive single clones showed that the transcriptional termination sites of the truncated cry1Ac gene were mainly concentrated downstream of the truncation position and extended 160–270 bp from the truncation position, mainly at bases 161–173 and 233–265 downstream of the truncation position (Figure 2a,b).
The genomic DNA content was measured and then diluted with ddH2O into six concentration gradients as the template for establishing standard curve. Five of the valid points were selected to establish the standard curves of the cry1Ac gene and the internal reference gene ubiquitin. Among them, the linear regression equation of the cry1Ac gene in R7569 was Copies = 10^(−0.2961*Ct + 10.8149), with linear correlation coefficient R2 = 0.9988, and the amplification efficiency was 97.7% (Figure S1a). The full cry1Ac gene in MON531 was Copies = 10^(−0.2852*Ct + 10.4909), with linear correlation coefficient R2 = 0.9949, and the amplification efficiency was 92.9% (Figure S1b). The linear regression equation for the internal reference gene ACP1 was Copies = 10^(−0.2851*Ct + 9.9019), with a linear correlation coefficient of R2 = 0.9949, and the amplification efficiency was 92.8% (Figure S1c). All of the above data conformed to the international standard for quantitative detection (−3.1 ≥ Slope ≥ −3.6; R2 ≥ 0.98). This fluorescence quantitative PCR was suitable for fluorescence quantitative analysis of the cry1Ac gene and the internal reference gene ACP1 in R7569 and MON531.
The trends of transcript levels of the cry1Ac gene in R7569 and MON531 were compared at seedling, bud, and boll stages, and t-tests were done to test the significance (Figure 2c). It can be seen that the transcript levels of the cry1Ac genes of R7569 and MON531 gradually decreased in the seedling, bud, and boll stages, among which the transcript levels of cry1Ac genes of R7569 were significantly higher than those of MON531 at the seedling and bud stages (t-test, p < 0.05), except for at the boll stage (t-test, p > 0.05) (Figure 2c).

3.3. The Content of Truncated Cry1Ac Protein Was Higher Than That of Full Cry1Ac Protein

The measurement of insecticidal-protein expression levels at the seedling, bud, and boll stages showed that both R7569 and MON531 showed a gradual decrease in insecticidal protein content in cotton leaves at the seedling, bud, and boll stages. The expression levels of exogenous insecticidal proteins of R7569 were all extremely significantly higher than those of MON531 at the same reproductive stage (t-test, p < 0.01) (Figure 3a).

3.4. The Truncated Cry1Ac Had a Higher Resistance Biological Level Than the Full Cry1Ac

The area of bollworm feeding on the leaves of insect-resistant cotton can reflect the insect resistance of the cry1Ac gene (Figure 3b). Bollworms on the leaves of R7569 show a lesser degree of damage and the least area of feeding. There was a second degree of damage in MON531, leaving a slightly larger damage area. The most serious damage was shown in non-transgenic cotton, leaving the largest damage area (Figure 3b). The insect resistance of the seedling leaves of MON531 and R7569 was determined by the isolated-leaf method. From the statistical data, it can be seen that the corrected mortality rate of insect-resistant cotton containing truncated Cry1Ac in R7569 against bollworm larvae was 93.09%, and the resistance level of it was high; the corrected mortality rate of MON531 was 88.83%, and the resistance level of it was the same as for R7569 (Figure 3c).
Compared with the non-transgenic counterpart, the resistance level of R7569 to the target insect, cotton bollworm, was at a high level. The insect resistance of the truncated Cry1Ac protein was determined by the Bt protein mixing method. The results showed that the LC50 value, slope, and chi-square value of the truncated Cry1Ac protein of R7569 were 0.732 ng/g (dw), 1.654, and 1.617, respectively. For the content of the full Cry1Ac protein, they were 0.827 ng/g (dw), 1.225, and 2.926, respectively. The insecticidal activity of the truncated Cry1Ac protein was better than that of the full Cry1Ac protein (Figure 3d).

4. Discussion

The application of genetically modified organisms (GMOs) in crops has realized multiple benefits and is expected to alleviate current challenges associated with the commercial and agricultural sectors [14]. The cry1Ac gene from Bacillus thuringiensis was artificially modified and introduced into the cotton genome, where the cry1Ac gene was transcriptionally translated into insecticidal proteins that could specifically control target pests such as Lepidoptera and Coleoptera [15]. In this study, a deletion of the exogenous insecticidal protein Cry1Ac was found for the first time in a commercially available transgenic crop. However, this deletion of the truncated cry1Ac insecticidal gene possessed better performance for biological applications. The transcription and expression levels of the truncated cry1Ac gene in leaves were significantly higher than those of the full-length cry1Ac gene, suggesting that it may have better biological resistance. Subsequently, the results of bioassays showed that the corrected mortality of bollworm larvae in R7569 with truncated Cry1Ac was higher than that of the MON531 with full Cry1Ac protein (t-test, p < 0.05). Meanwhile, the LC50 value of the truncated Cry1Ac protein in R7569 was smaller than that of the full Cry1Ac protein in MON531 (t-test, p > 0.05). The results showed that the insecticidal activity of the truncated Cry1Ac protein was superior to that of the full Cry1Ac protein. This phenomenon, the natural variation of exogenous genes occurring in commercially applied transgenic crops showing superior biological resistance, can provide a multifaceted reference for the cultivation and evaluation of transgenic crops that will be widely applied in China.
The introduction of exogenous genes into the genome of recipient plants in transgenic crops can cause abnormal recombination and deletion of exogenous insertion structures, resulting in incomplete single-copy or multi-copy insertion of exogenous genes. The exogenous insertion structure of R7569 was verified, and it was identical to that of the commercially applied transgenic insecticide cotton event (MON531) with the same flanking sequences of the 5′ and 3′ ends of the exogenous gene, with the only difference being a recombination deletion of the 3′ end of the exogenous insecticide gene and the terminator sequence of R7569. The presence of incomplete reading frames in exogenous genes was reported previously [5], and the insertion structure of a generation of insect-resistant cotton MON757 event developed by Monsanto contains an incomplete section of the cry1Ac gene, including the promoter and part of the insecticidal gene sequence [13]. In addition, there was a deletion of the 3′ end coding region of the cry1Ab gene and the NOS terminator in the exogenous insertion structure in the insect-resistant transgenic maize MON810 [12,16]. Additionally, the incomplete reading frame of the exogenous gene in MON757 was reported, implying the presence of deletions in some events [5,17]. Accompanying intact exogenous insertions were stably present in both cotton and maize genomes; therefore, the deletion was likely to have arisen during the integration of exogenous genes into the cotton genome. However, the reason for the generation of the truncated cry1Ac gene in R7569 has not yet been clarified. R7569 and MON531 have identical flanking sequences, which can represent the extremely high specificity of the genome integrated by Agrobacterium transformation. Thus, the study hypothesized that R7569 was a deletion mutant event originating from MON531. The specific reasons for the occurrence of the deletion were speculated to be as follows: (1) The integrated structures were generated during the early breeding process, such as genetic transformation. R7569 always existed in the early breeding materials and later application process with good trait performance. Therefore, it was not screened out and existed along with the MON531 population. (2) The truncated cry1Ac gene arose as a result of chromosomal and gene-fragment recombination in the cotton genome during multiple generations of breeding in the MON531 population. Since R7569 was found to be “heterozygous” for both the full and truncated cry1Ac genes during the identification process, it was concluded that R7569 was most likely derived from the MON531 event.
In addition, since R7569 and MON531 have the same flanking sequence, the existing event-specific detection methods cannot distinguish between the two; this study designed a specific quantitative PCR method for the recombination region of R7569 and found that there was a certain proportion of R7569 in the transgenic cotton material in China’s market. At present, flanking sequences are considered to be the only regions that represent the specificity of transformation events [18], but the recombination structure found in this study broke the previous perception and suggests that the recombination-specific region is a more appropriate feature that can represent the specificity of events. However, it is necessary to construct a specific method for the recombination region in order to facilitate market detection and monitoring and help the agricultural regulatory authorities in making corresponding decisions. Therefore, transgenic safety evaluation needs a clear molecular characteristic structure, especially for the sequence of functional genes such as insecticidal genes, and then decisions can be made regarding possible changes or potential risks to avoid risks, which is also the meaning of safety evaluation.
The variation and expression of natural full Cry1Ac protein, naturally occurring truncated Cry1Ac protein, artificially modified full Cry1Ac protein, and artificially modified truncated Cry1Ac protein based on the transgenic plants have been less reported [6]. It was found that the truncated cry1Ac gene was able to be transcribed normally and that the transcript levels of the cry1Ac gene were significantly higher in both the seedling and bud-stage leaves of the insect-resistant cotton event of the pure R7569 event than those of MON531 (t-test, p < 0.05). Yang et al. analyzed the transcription of the truncated cry1Ac gene in the exogenous cry1Ac gene high-expressing and low-expressing types in the MON757 event and clarified that the transcription level of the cry1Ac gene in the high-expressing type was seven times higher than that in the low-expressing type [13]. It confirmed that the truncated gene was able to be transcribed normally. The higher transcription level of this truncated gene may be caused by the higher transcription efficiency of the short fragment, and the specific reason needs to be further explored. In addition, the truncated cry1Ab gene in the transgenic insect-resistant maize MON810 was also able to transcribe and express insecticidal proteins normally [12]. Koul et al. introduced the full (3534 bp) and truncated (1845 bp) cry1Ac genes into tomatoes to obtain the insect-resistant transgenic tomatoes called pNBR1-1 and pRD400, respectively [6]. The results of Cry1Ac insecticidal protein content showed that the soluble insecticidal protein content in pNBR1-1 was 0.0001–0.0026%, and the soluble insecticidal protein content in pRD400 was 0.0020–0.0128%. The insecticidal protein content of the transgenic tomato containing the full cry1Ac gene was lower than that of the transgenic tomato containing the truncated cry1Ac gene [6]. The exogenous insecticidal protein content of R7569 was higher than that of MON531 during the same reproductive period (t-test, p < 0.0001), indicating that the expression of the truncated Cry1Ac protein was higher than that of the full Cry1Ac protein. Genes become mature proteins through transcription and translation to exert their functional activities, and it is not the case that genes with high transcription levels also have high protein expression, but the higher content of insecticidal proteins may be related to the higher transcription level of their cry1Ac genes [19]. The higher transcription level of truncated cry1Ac compared to that of the full cry1Ac gene may be one of the reasons why the Cry1Ac protein content of R7569 was higher than that of MON531. However, genes with higher transcription levels do not necessarily exhibit the same level of protein expression, so the fact that the truncated gene can be transcribed normally and has a high transcription level does not directly infer the excellent performance of its exogenous protein content and biological functional activity [20]. It has been shown that different Cry1Ac protein contents were correlated with bollworm survival, and that as the cotton growing season lengthens and plant maturity increases, the Cry1Ac protein content decreases, accompanied by an increase in bollworm survival [21,22]. Koul et al. conducted a study on the insect resistance of transgenic tomatoes containing truncated cry1Ab genes. Transgenic tomatoes containing the truncated cry1Ab gene were assayed for insect resistance, and the results showed that the corrected mortality of cotton bollworms to transgenic tomatoes containing the truncated cry1Ab gene was 100% [23]. In the present study, the corrected mortality rate of R7569 transgenic insect-resistant cotton against bollworm larvae was 99.47%, suggesting that truncated insecticidal proteins have better insecticidal activity. The protein content of full and truncated insecticidal proteins differed significantly, but both had good insecticidal activity. Since heterozygous transgenic cotton for both the full and truncated cry1Ac genes was found in R7569 in this study, the possibility of mutualism between full and truncated Cry1Ac proteins and the resulting altered resistance to the target pests needs to be further explored.

5. Conclusions

This study was the first to identify a deletion of an exogenous gene present in a commercially applied transgenic crop that nevertheless exhibits improved levels of transcription, expression, and biotic resistance. The resulting detection methods, market monitoring, and biological management strategies for target pests due to interactions between full-length and truncated proteins need to be addressed, and this study provides a reference for the detection, monitoring, and safety evaluation of transgenic crops for wider market applications.

Supplementary Materials

The following supporting information can be downloaded at https://www.mdpi.com/article/10.3390/agronomy14071400/s1, Figure S1: Standard curve of cry1Ac gene using RT-qPCR.

Author Contributions

C.H. (Chunmeng Huang): Preparation, creation, and/or presentation of the published work by those in the original research group, specifically critical review, commentary, or revision; implementation of the computer code and supporting algorithms; testing of existing code components; preparation, creation, and/or presentation of the published work, specifically writing the initial draft. Y.Z.: Oversight and leadership responsibility for the research activity planning and execution, including mentorship external to the core team; preparation, creation, and/or presentation of the published work, specifically writing the initial draft. H.Y.: Provision of study materials, reagents, materials, laboratory samples, instrumentation, computing resources, or other analysis tools; C.H. (Chenhui Hou) and H.G.: Conducting a research and investigation process, specifically performing the experiments or data/evidence collection; application of statistical, mathematical, computational, or other formal techniques to analyze or synthesize study data. X.C.: Verification, whether as a part of the activity or separate, of the overall replication of results/experiments and other research outputs. J.X.: Development or design of methodology; creation of models; acquisition of the financial support for the project leading to this publication; management and coordination responsibility for the research activity planning and execution. All authors have made substantial contributions to the acquisition, analysis, or interpretation of data for the work, formulation of overarching research goals, drafting the work, or revising it critically for important intellectual content. All authors have read and agreed to the published version of the manuscript.

Funding

This research was funded by a major project of agricultural biological breeding. Detection and evaluation of genetic stability of biotechnology products, grant number 2022ZD0402002.

Data Availability Statement

The original contributions presented in the study are included in the article/supplementary material, further inquiries can be directed to the corresponding authors.

Acknowledgments

We are very thankful to Liang for providing the insect assays (Institute of Plant Protection, Chinese Academy of Agricultural Sciences).

Conflicts of Interest

The authors have not declared a conflict of interest.

References

  1. Hashmi, J.A.; Zafar, Y.; Arshad, M.; Mansoor, S.; Asad, S. Engineering Cotton (Gossypium Hirsutum L.) for Resistance to Cotton Leaf Curl Disease Using Viral Truncated AC1 DNA Sequences. Virus Genes 2011, 42, 286–296. [Google Scholar] [CrossRef] [PubMed]
  2. Zhou, Y.; Huang, C.; Chen, Y.; Han, L.; Xie, J.; Chen, X. Sensitivities of Fall Armyworm (Spodoptera Frugiperda) Populations in Different Regions of China to Four Bt Proteins. Agronomy 2023, 13, 2415. [Google Scholar] [CrossRef]
  3. Székács, A.; Lauber, É.; Juracsek, J.; Darvas, B. Cry1Ab Toxin Production of MON 810 Transgenic Maize. Environ. Toxicol. Chem. 2010, 29, 182–190. [Google Scholar] [CrossRef]
  4. la Paz, J.L.; Pla, M.; Papazova, N.; Puigdomènech, P.; Vicient, C.M. Stability of the MON 810 Transgene in Maize. Plant Mol. Biol. 2010, 74, 563–571. [Google Scholar] [CrossRef] [PubMed]
  5. Rosati, A.; Bogani, P.; Santarlasci, A.; Buiatti, M. Characterisation of 3′ Transgene Insertion Site and Derived MRNAs in MON810 YieldGard® Maize. Plant Mol. Biol. 2008, 67, 271–281. [Google Scholar] [CrossRef] [PubMed]
  6. Koul, B.; Yadav, R.; Sanyal, I.; Amla, D.V. Comparative Performance of Modified Full-Length and Truncated Bacillus Thuringiensis-Cry1Ac Genes in Transgenic Tomato. Springerplus 2015, 4, 203. [Google Scholar] [CrossRef] [PubMed][Green Version]
  7. Huang, C.; Wang, Z.; Zhu, P.; Xu, W.; Du, Z.; Qian, Y.; Fu, W. RNAi-Based Genetically Engineered Rice Resistant to Black-Streaked Dwarf Virus Does Not Show Adverse Genetic Effects: A Multi-Omics Analysis. Plants People Planet 2024, 6, 622–639. [Google Scholar] [CrossRef]
  8. Meng, Y.; Wang, S.; Guo, J.; Yang, L. Collaborative Ring Trial of the Applicability of a Reference Plasmid DNA Calibrant in the Quantitative Analysis of GM Maize Event MON810. Foods 2022, 11, 1538. [Google Scholar] [CrossRef] [PubMed]
  9. Nielsen, C.R.; Berdal, K.G.; Bakke-Mckellep, A.M.; Holst-Jensen, A. Dietary DNA in Blood and Organs of Atlantic Salmon (Salmo Salar L.). Eur. Food Res. Technol. 2005, 221, 1–8. [Google Scholar] [CrossRef]
  10. Holst-Jensen, A.; Bertheau, Y.; de Loose, M.; Grohmann, L.; Hamels, S.; Hougs, L.; Morisset, D.; Pecoraro, S.; Pla, M.; van den Bulcke, M.; et al. Detecting Un-Authorized Genetically Modified Organisms (GMOs) and Derived Materials. Biotechnol. Adv. 2012, 30, 1318–1335. [Google Scholar] [CrossRef]
  11. Manzanares-Palenzuela, C.L.; Mafra, I.; Costa, J.; Barroso, M.F.; De-Los-Santos-Álvarez, N.; Delerue-Matos, C.; Oliveira, M.B.P.P.; Lobo-Castañón, M.J.; López-Ruiz, B. Electrochemical Magnetoassay Coupled to PCR as a Quantitative Approach to Detect the Soybean Transgenic Event GTS40-3-2 in Foods. Sens. Actuators B Chem. 2016, 222, 1050–1057. [Google Scholar] [CrossRef]
  12. Hernández, M.; Pla, M.; Esteve, T.; Prat, S.; Puigdomènech, P.; Ferrando, A. A specific real-time quantitative PCR detection system for event MON810 in maize YieldGard based on the 3‘-transgene integration sequence. Transgenic Res. 2003, 12, 179–189. [Google Scholar] [CrossRef]
  13. Yang, Y.; Ye, W.; Fan, J.J. Event-Specific PCR Detection Methods of Genetically Modified Cotton (Gossypium Hirsutum) MON757 and Their Application. Appl. Biol. Chem. 2016, 24, 908–918. [Google Scholar] [CrossRef]
  14. Raman, R. The Impact of Genetically Modified (GM) Crops in Modern Agriculture: A Review. GM Crop Food 2017, 8, 195–208. [Google Scholar] [CrossRef]
  15. Naranjo, S.E.; Ruberson, J.R.; Sharma, H.C.; Wilson, L. Integration of Insect-Resistant Genetically Modified Crops within IPM Programs; Springer: Berlin/Heidelberg, Germany, 2008; ISBN 9781402083730. [Google Scholar]
  16. van Rie, J.; Jansens, S.; Höfte, H.; Degheele, D.; van Mellaert, H. Specificity of Bacillus Thuringiensis δ-endotoxins: Importance of Specific Receptors on the Brush Border Membrane of the Mid-gut of Target Insects. Eur. J. Biochem. 1989, 186, 239–247. [Google Scholar] [CrossRef]
  17. La Paz, J.L.; Vicient, C.; Puigdomènech, P.; Pla, M. Characterization of Polyadenylated CryIA(b) Transcripts in Maize MON810 Commercial Varieties. Anal. Bioanal. Chem. 2010, 396, 2125–2133. [Google Scholar] [CrossRef] [PubMed]
  18. Zanatta, C.B.; Hoepers, A.M.; Nodari, R.O.; Agapito-Tenfen, S.Z. Specificity Testing for NGT PCR-Based Detection Methods in the Context of the EU GMO Regulations. Foods 2023, 12, 4298. [Google Scholar] [CrossRef]
  19. Abbate, S.; Pons, X.; Altier, N.; Lucini, T.; Bonansea, S.; Bentancur, O.; Pilón, A.A.; Silva, H.; De Souza, G.; Irigoyen, L.; et al. Bt Soybean Cry1Ac Does Not Affect Development, Reproduction, or Feeding Behavior of Red-Banded Stink Bug Piezodorus Guildinii (Hemiptera: Pentatomidae). Neotrop. Entomol. 2024, 53, 415–423. [Google Scholar] [CrossRef] [PubMed]
  20. Hamamoto, K.; Fukaya, T. Dynamic Interplay between Non-Coding Enhancer Transcription and Gene Activity in Development. Nat. Commun. 2022, 14, 826. [Google Scholar] [CrossRef]
  21. Adamczyk, J.J.; Perera, O.; Meredith, W.R. Production of mRNA from the Cry1Ac Transgene Differs among Bollgard® Lines Which Correlates to the Level of Subsequent Protein. Transgenic Res. 2009, 18, 143–149. [Google Scholar] [CrossRef]
  22. Park, D.; Choi, I.Y.; Kim, N.S. Detection of MPing Mobilization in Transgenic Rice Plants. Genes Genom. 2020, 42, 47–54. [Google Scholar] [CrossRef] [PubMed]
  23. Koul, B.; Srivastava, S.; Sanyal, I.; Tripathi, B.; Sharma, V.; Amla, D.V. Transgenic Tomato Line Expressing Modified Bacillus Thuringiensis cry1Ab Gene Showing Complete Resistance to Two Lepidopteran Pests. SpringerPlus 2014, 3, 84. [Google Scholar] [CrossRef] [PubMed][Green Version]
Figure 1. Exogenous insertion structure and verification results of R7569. (a) The whole exogenous insertion structure of R7569 and MON531. The black-dashed line indicates the missing part of R7569. “F” indicates the full length of the cry1Ac gene, and “T” indicates the segmental length of the cry1Ac gene. The green arrow and the black-line segment represent the PCR-amplified fragment that validates the structure. (b) Verification of exogenous insertion structures in 3′ terminal flanking sequence. Lane 1 is the marker of DL2000; Lane 2 is the 3′ flanking sequence amplification band of heterozygous MON531; Lanes 3–5 and Lanes 6–8 are homozygous R7569 and MON531, respectively; Lane 9 is the blank control. (c) Verification of full-length sequences for the cry1Ac gene. Lane 1 is the marker of DL5000; Lane 2 validates amplified band control of the end of the cry1Ac gene; Lanes 3–5 and Lanes 6–8 are homozygous R7569 and MON531, respectively; Lane 9 is the blank control. (d) PCR-amplified gel electrophoresis of full-length sequences of R7569. Lanes 1 and 7 are the markers of DL5000; Lanes 2–6 are amplified fragments of full-length R7569. The lengths of the five fragments are 3103 bp, 2732 bp, 2731 bp, 625 bp, and 1434 bp, respectively.
Figure 1. Exogenous insertion structure and verification results of R7569. (a) The whole exogenous insertion structure of R7569 and MON531. The black-dashed line indicates the missing part of R7569. “F” indicates the full length of the cry1Ac gene, and “T” indicates the segmental length of the cry1Ac gene. The green arrow and the black-line segment represent the PCR-amplified fragment that validates the structure. (b) Verification of exogenous insertion structures in 3′ terminal flanking sequence. Lane 1 is the marker of DL2000; Lane 2 is the 3′ flanking sequence amplification band of heterozygous MON531; Lanes 3–5 and Lanes 6–8 are homozygous R7569 and MON531, respectively; Lane 9 is the blank control. (c) Verification of full-length sequences for the cry1Ac gene. Lane 1 is the marker of DL5000; Lane 2 validates amplified band control of the end of the cry1Ac gene; Lanes 3–5 and Lanes 6–8 are homozygous R7569 and MON531, respectively; Lane 9 is the blank control. (d) PCR-amplified gel electrophoresis of full-length sequences of R7569. Lanes 1 and 7 are the markers of DL5000; Lanes 2–6 are amplified fragments of full-length R7569. The lengths of the five fragments are 3103 bp, 2732 bp, 2731 bp, 625 bp, and 1434 bp, respectively.
Agronomy 14 01400 g001
Figure 2. Transcription analysis of the truncated cry1Ac gene in R7569. (a,b) The transcription termination site of the truncated cry1Ac gene was analyzed by RACE. The poly A tail was considered to be the transcriptional termination information; therefore, the location of the poly A was considered to be the site of transcriptional termination. The transcription termination site of the truncated cry1Ac gene was located downstream of the truncated cry1Ac gene, and there were hot spots of transcription termination (54 clone sequences). (E02R represented R7569) The yellow marked base sequence in the figure indicated that all sequences at the corresponding position were exactly the same as the reference sequence. The base sequence marked blue in the figure indicated that at least one sequence in the corresponding position was inconsistent with the reference sequence. (c) The transcription level of the truncated cry1Ac gene was compared to the full cry1Ac gene using RT-qPCR. The stars (*) on the horizontal line represent significant differences (t-test). The blue dot represents MON531, and the rose square represents R7569.
Figure 2. Transcription analysis of the truncated cry1Ac gene in R7569. (a,b) The transcription termination site of the truncated cry1Ac gene was analyzed by RACE. The poly A tail was considered to be the transcriptional termination information; therefore, the location of the poly A was considered to be the site of transcriptional termination. The transcription termination site of the truncated cry1Ac gene was located downstream of the truncated cry1Ac gene, and there were hot spots of transcription termination (54 clone sequences). (E02R represented R7569) The yellow marked base sequence in the figure indicated that all sequences at the corresponding position were exactly the same as the reference sequence. The base sequence marked blue in the figure indicated that at least one sequence in the corresponding position was inconsistent with the reference sequence. (c) The transcription level of the truncated cry1Ac gene was compared to the full cry1Ac gene using RT-qPCR. The stars (*) on the horizontal line represent significant differences (t-test). The blue dot represents MON531, and the rose square represents R7569.
Agronomy 14 01400 g002
Figure 3. Determination of protein content and insect resistance of R7569. (a) The content of truncated Cry1Ac protein was determined using ELISA. The stars (*, ***) on the horizontal line represent significant differences (t-test). The blue dot represents MON531, and the rose square represents R7569. (b,c) The resistance levels of Cry1Ac proteins in the leaves with different lengths were determined by leaf feeding in vitro according to the previous method. (d) The LC50 values of the truncated and full Cry1Ac proteins were determined. “F” indicates the full cry1Ac gene, and “T” indicates the truncated cry1Ac gene.
Figure 3. Determination of protein content and insect resistance of R7569. (a) The content of truncated Cry1Ac protein was determined using ELISA. The stars (*, ***) on the horizontal line represent significant differences (t-test). The blue dot represents MON531, and the rose square represents R7569. (b,c) The resistance levels of Cry1Ac proteins in the leaves with different lengths were determined by leaf feeding in vitro according to the previous method. (d) The LC50 values of the truncated and full Cry1Ac proteins were determined. “F” indicates the full cry1Ac gene, and “T” indicates the truncated cry1Ac gene.
Agronomy 14 01400 g003
Disclaimer/Publisher’s Note: The statements, opinions and data contained in all publications are solely those of the individual author(s) and contributor(s) and not of MDPI and/or the editor(s). MDPI and/or the editor(s) disclaim responsibility for any injury to people or property resulting from any ideas, methods, instructions or products referred to in the content.

Share and Cite

MDPI and ACS Style

Huang, C.; Zhang, Y.; Yu, H.; Hou, C.; Guan, H.; Chen, X.; Xie, J. Deletion of the 3′ End of the Introduced cry1Ac Gene Retains the Insecticidal Activity in Transgenic Cotton. Agronomy 2024, 14, 1400. https://doi.org/10.3390/agronomy14071400

AMA Style

Huang C, Zhang Y, Yu H, Hou C, Guan H, Chen X, Xie J. Deletion of the 3′ End of the Introduced cry1Ac Gene Retains the Insecticidal Activity in Transgenic Cotton. Agronomy. 2024; 14(7):1400. https://doi.org/10.3390/agronomy14071400

Chicago/Turabian Style

Huang, Chunmeng, Yongjun Zhang, Huilin Yu, Chenhui Hou, Haoyuan Guan, Xiuping Chen, and Jiajian Xie. 2024. "Deletion of the 3′ End of the Introduced cry1Ac Gene Retains the Insecticidal Activity in Transgenic Cotton" Agronomy 14, no. 7: 1400. https://doi.org/10.3390/agronomy14071400

APA Style

Huang, C., Zhang, Y., Yu, H., Hou, C., Guan, H., Chen, X., & Xie, J. (2024). Deletion of the 3′ End of the Introduced cry1Ac Gene Retains the Insecticidal Activity in Transgenic Cotton. Agronomy, 14(7), 1400. https://doi.org/10.3390/agronomy14071400

Note that from the first issue of 2016, this journal uses article numbers instead of page numbers. See further details here.

Article Metrics

Back to TopTop