Implementation of Proximal and Remote Soil Sensing, Data Fusion and Machine Learning to Improve Phosphorus Spatial Prediction for Farms in Ontario, Canada
Abstract
1. Introduction
2. Materials and Methods
2.1. Study Area
2.2. Data Collection and Preprocessing
2.2.1. Spatial Coverage of Soil Sampling
2.2.2. Proximal Soil Sensing
ECa Measurements
Topographic Attributes
2.2.3. Remote Sensing Data Acquisition and Preprocessing
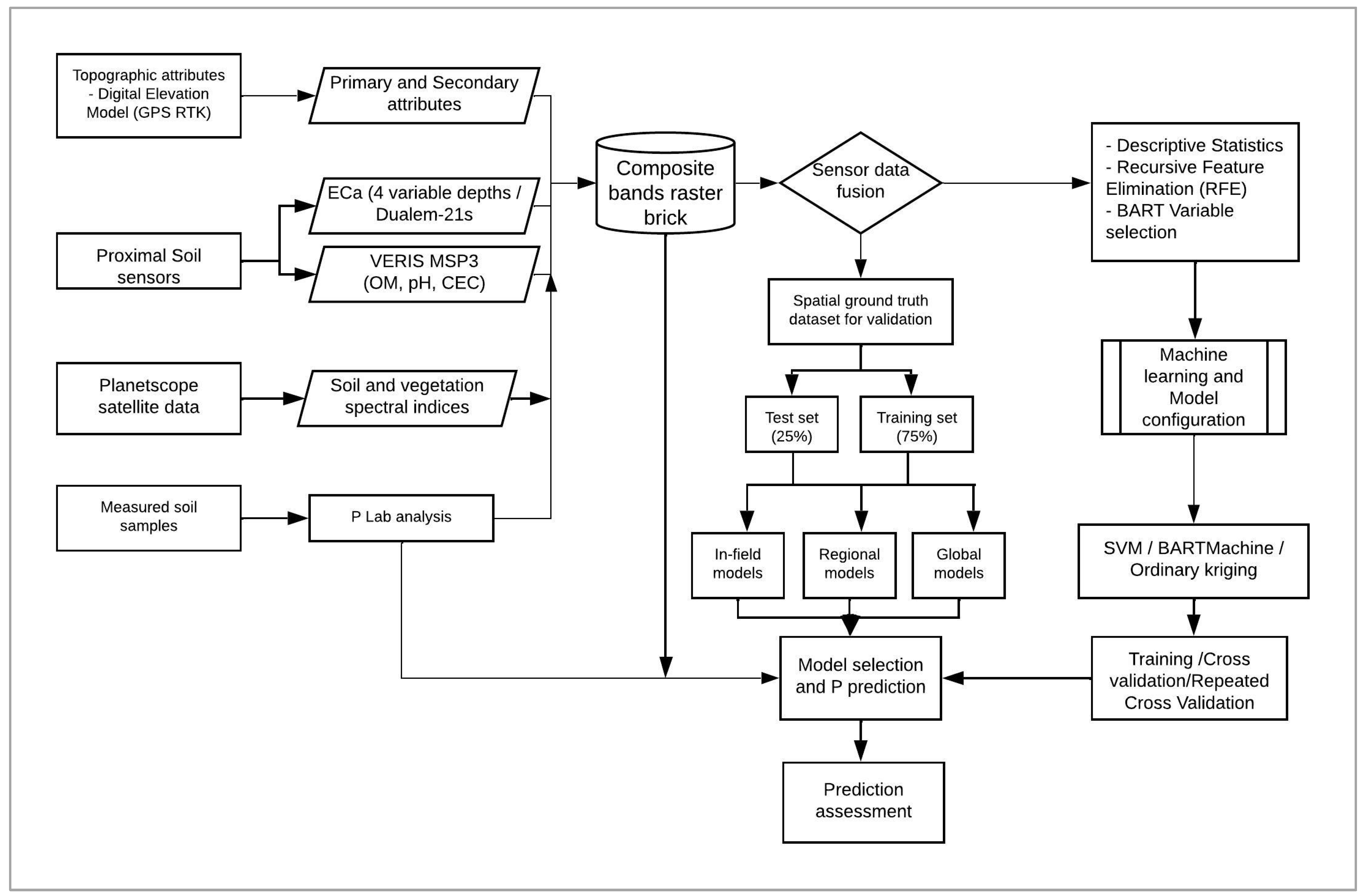
2.3. Sensor Data Fusion
2.4. Machine Learning and Model Configurations
2.4.1. Data Preprocessing
2.4.2. Algorithm Configuration, Model Fitting and Validation
2.5. Machine Learning and Geostatistical Modeling Methods
2.5.1. Bayesian Additive Regression Trees
2.5.2. Support Vector Machine
2.5.3. Ordinary Kriging of Soil P
2.6. Environmental Features Selection in Machine Learning Models
2.6.1. Recursive Feature Elimination (RFE)
2.6.2. BART Variable Selection
2.7. Statistical Evaluation and Assessment Metrics
- R2 is the simple unadjusted R-square value
- n is the total sample size (number of samples)
- p is the number of predictors
- Oi: Observed soil available P for the i-th sample
- Pi: Predicted soil available P for the i-th sample
3. Results
3.1. Descriptive Statistics
3.2. Correlation Relations
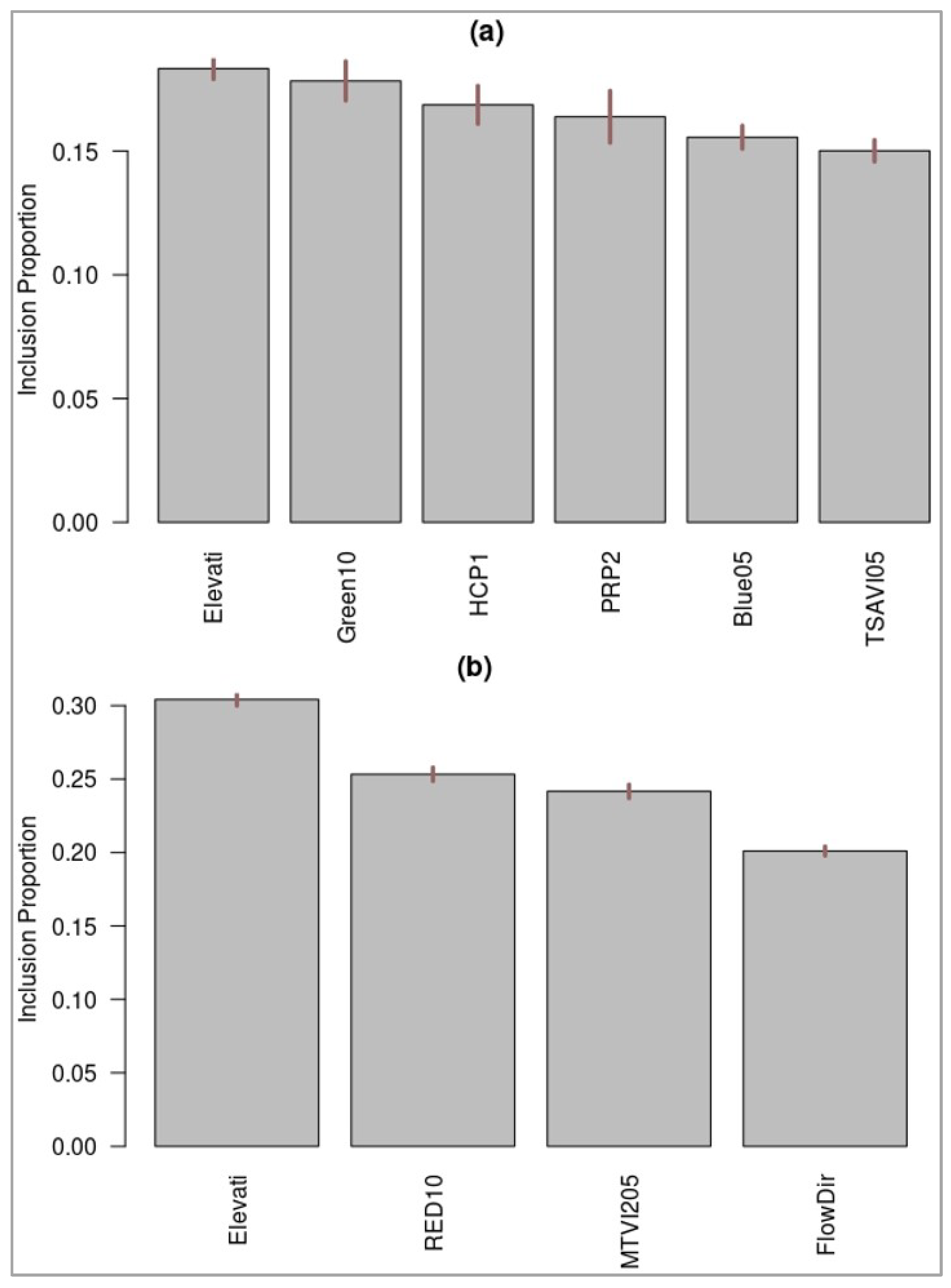
3.3. Variable Selection
3.4. Model Evaluation
4. Discussion
5. Conclusions
Supplementary Materials
Author Contributions
Funding
Data Availability Statement
Acknowledgments
Conflicts of Interest
References
- Irfan, M.; Aziz, T.; Maqsood, M.A.; Bilal, H.M.; Siddique, K.H.M.; Xu, M. Phosphorus (P) use efficiency in rice is linked to tissue-specific biomass and P allocation patterns. Sci. Rep. 2020, 10, 4278. [Google Scholar] [CrossRef]
- FAO. Feeding the World in 2050—FAO. Available online: https://www.google.com.sg/url?sa=t&source=web&rct=j&opi=89978449&url=https://www.fao.org/fileadmin/templates/wsfs/Summit/WSFS_Issues_papers/WSFS_feeding_E.pdf&ved=2ahUKEwjhstiP7ZiFAxUMklYBHdFUDMsQFnoECBQQAQ&usg=AOvVaw1mGxw7dVrAEgvVEkT0Rl6V (accessed on 31 January 2024).
- Mahdi, S.S.; Talat, M.A.; Dar, M.H.; Hamid, A.; Ahmad, L. Soil phosphorus fixation chemistry and role of phosphate solubilizing bacteria in enhancing its efficiency for sustainable cropping—A review. J. Pure Appl. Microbiol. 2012, 6, 1905–1911. [Google Scholar]
- Simard, R.R.; Nolin, M.C.; Cambouris, A.N. Application of Precision Farming to Potato Production in Québec. Better Crops 1998, 82, 22–24. Available online: https://ucanr.edu/sites/nm/files/76650.pdf (accessed on 1 March 2023).
- Mulla, D.J.; Schepers, J.S. Key Processes and Properties for Site-Specific Soil and Crop Management. In The State of Site Specific Management for Agriculture; Wiley: Hoboken, NJ, USA, 2015; pp. 1–18. [Google Scholar] [CrossRef]
- Zhu, H.X.; Chen, X.M. Spatial variability of soil phosphorus based on geostatistics. In Proceedings of the 2010 International Conference on Multimedia Technology, Hong Kong, China, 28–30 December 2010. [Google Scholar] [CrossRef]
- Fang, F.; Brezonik, P.L.; Mulla, D.J.; Hatch, L.K. Estimating Runoff Phosphorus Losses from Calcareous Soils in the Minnesota River Basin. J. Environ. Qual. 2002, 31, 1918–1929. [Google Scholar] [CrossRef]
- Miao, Y.; Mulla, D.J.; Robert, P.C. An integrated approach to site-specific management zone delineation. Front. Agric. Sci. Eng. 2018, 5, 432–441. [Google Scholar] [CrossRef]
- Mulla, D. Using Geostatistics and GIS to Manage Spatial Patterns in Soil Fertility. In Proceedings of the 1991 Symposium, Chicago, IL, USA, 16–17 December 1991; Available online: https://experts.umn.edu/en/publications/using-geostatistics-and-gis-to-manage-spatial-patterns-in-soil-fe (accessed on 2 March 2023).
- Mulla, D.J. Mapping and Managing Spatial Patterns in Soil Fertility and Crop Yield. In Soil Specific Crop Management: A Workshop on Research and Development Issues; American Society of Agronomy, Crop Science Society of America, Soil Science Society of America: Madison, WI, USA, 1993. [Google Scholar] [CrossRef]
- Nawar, S.; Corstanje, R.; Halcro, G.; Mulla, D.; Mouazen, A.M. Delineation of Soil Management Zones for Variable-Rate Fertilization: A Review, 1st ed.; Elsevier Inc.: Amsterdam, The Netherlands, 2017; Volume 143. [Google Scholar] [CrossRef]
- Sinfield, J.V.; Fagerman, D.; Colic, O. Evaluation of sensing technologies for on-the-go detection of macro-nutrients in cultivated soils. Comput. Electron. Agric. 2010, 70, 1–18. [Google Scholar] [CrossRef]
- Adamchuk, V.I.; Rossel, R.V.; Sudduth, K.A.; Lammers, P.S. Sensor Fusion for Precision Agriculture. Sens. Fusion-Found. Appl. 2011, 13, 27–40. [Google Scholar] [CrossRef]
- Dong, X.L.; Rekatsinas, T. Data integration and machine learning: A natural synergy. In Proceedings of the 2018 International Conference on Management of Data, Houston, TX, USA, 10–15 June 2018; pp. 1645–1650. [Google Scholar] [CrossRef]
- Mulder, V.L.; de Bruin, S.; Schaepman, M.E.; Mayr, T.R. The use of remote sensing in soil and terrain mapping—A review. Geoderma 2011, 162, 1–19. [Google Scholar] [CrossRef]
- Souza, E.G.; Bazzi, C.L.; Khosla, R.; Uribe-Opazo, M.A.; Reich, R.M. Interpolation type and data computation of crop yield maps is important for precision crop production. J. Plant Nutr. 2016, 39, 531–538. [Google Scholar] [CrossRef]
- Yao, R.J.; Yang, J.S.; Wu, D.H.; Xie, W.P.; Gao, P.; Wang, X.P. Characterizing spatial–temporal changes of soil and crop parameters for precision management in a coastal rainfed agroecosystem. Agron. J. 2016, 108, 2462–2477. [Google Scholar] [CrossRef]
- Shi, H.; Hellwich, O.; Luo, G.; Chen, C.; He, H.; Ochege, F.U.; Van De Voorde, T.; Kurban, A.; De Maeyer, P. A Global Meta-Analysis of Soil Salinity Prediction Integrating Satellite Remote Sensing, Soil Sampling, and Machine Learning. IEEE Trans. Geosci. Remote Sens. 2022, 60, 1–5. [Google Scholar] [CrossRef]
- Houborg, R.; McCabe, M.F. High-Resolution NDVI from Planet’s Constellation of Earth Observing Nano-Satellites: A New Data Source for Precision Agriculture. Remote Sens. 2016, 8, 768. [Google Scholar] [CrossRef]
- Asner, G.P.; Martin, R.E.; Mascaro, J. Coral reef atoll assessment in the South China Sea using Planet Dove satellites. Remote Sens. Ecol. Conserv. 2017, 3, 57–65. [Google Scholar] [CrossRef]
- Moody, D.I.; Bauer, D.E.; Brumby, S.P.; Chisolm, E.D.; Warren, M.S.; Skillman, S.W.; Keisler, R. Land cover classification in fused multisensor multispectral satellite imagery. In Proceedings of the 2016 IEEE Southwest Symposium on Image Analysis and Interpretation (SSIAI), Albuquerque, NM, USA, 29–31 March 2016; pp. 85–88. [Google Scholar] [CrossRef]
- Fu, P.; Vintila, R.; Tan, J.; Ding, J.; Han, L.; Ge, X.; Wang, X.; Wang, J.; Wang, R.; Qin, S.; et al. Exploring PlanetScope Satellite Capabilities for Soil Salinity Estimation and Mapping in Arid Regions Oases. Remote Sens. 2023, 15, 1066. [Google Scholar] [CrossRef]
- Kpienbaareh, D.; Sun, X.; Wang, J.; Luginaah, I.; Kerr, R.B.; Lupafya, E.; Dakishoni, L. Crop Type and Land Cover Mapping in Northern Malawi Using the Integration of Sentinel-1, Sentinel-2, and PlanetScope Satellite Data. Remote Sens. 2021, 13, 700. [Google Scholar] [CrossRef]
- Sadeh, Y.; Zhu, X.; Dunkerley, D.; Walker, J.P.; Zhang, Y.; Rozenstein, O.; Manivasagam, V.S.; Chenu, K. Fusion of Sentinel-2 and PlanetScope time-series data into daily 3 m surface reflectance and wheat LAI monitoring. Int. J. Appl. Earth Obs. Geoinf. 2021, 96, 102260. [Google Scholar] [CrossRef]
- Silvero, N.E.; Demattê, J.A.; Vieira, J.d.S.; Mello, F.A.d.O.; Amorim, M.T.A.; Poppiel, R.R.; Mendes, W.d.S.; Bonfatti, B.R. Soil property maps with satellite images at multiple scales and its impact on management and classification. Geoderma 2021, 397, 115089. [Google Scholar] [CrossRef]
- Koparan, M. Estimating Soil Organic Carbon in Cultivated Soils Using Soil Test Data, Remote Sensing Imagery from Satellites (Landsat 8 and PlantScope), and Web Soil Survey Data. Master’s Thesis, South Dakota State University, Brookings, SD, USA, 2019. Available online: https://openprairie.sdstate.edu/etd/3177 (accessed on 27 February 2023).
- Bouasria, A.; Namr, K.I.; Rahimi, A.; Ettachfini, E.M. Geospatial Assessment of Soil Organic Matter Variability at Sidi Bennour District in Doukkala Plain in Morocco. J. Ecol. Eng. 2021, 22, 120–130. [Google Scholar] [CrossRef] [PubMed]
- Zhang, S.; Huang, Y.; Shen, C.; Ye, H.; Du, Y. Spatial prediction of soil organic matter using terrain indices and categorical variables as auxiliary information. Geoderma 2012, 171–172, 35–43. [Google Scholar] [CrossRef]
- Hengl, T.; Heuvelink, G.B.M.; Rossiter, D.G. About regression-kriging: From equations to case studies. Comput. Geosci. 2007, 33, 1301–1315. [Google Scholar] [CrossRef]
- Hengl, T.; Heuvelink, G.B.M.; Stein, A. A generic framework for spatial prediction of soil variables based on regression-kriging. Geoderma 2004, 120, 75–93. [Google Scholar] [CrossRef]
- Sun, W.; Minasny, B.; McBratney, A. Analysis and prediction of soil properties using local regression-kriging. Geoderma 2012, 171, 16–23. [Google Scholar] [CrossRef]
- Wadoux, A.M.J.C.; Minasny, B.; McBratney, A.B. Machine learning for digital soil mapping: Applications, challenges and suggested solutions. Earth-Sci. Rev. 2020, 210, 103359. [Google Scholar] [CrossRef]
- Cressie, N.; Johannesson, G. Fixed rank kriging for very large spatial data sets. J. R. Stat. Soc. Ser. B 2008, 70, 209–226. [Google Scholar] [CrossRef]
- Li, Q.Q.; Wang, C.Q.; Zhang, W.J.; Yu, Y.; Li, B.; Yang, J.; Bai, G.C.; Cai, Y. Prediction of soil nutrients spatial distribution based on neural network model combined with goestatistics. J. Appl. Ecol. 2013, 24, 459–466. Available online: https://europepmc.org/article/med/23705392 (accessed on 8 March 2023).
- Komariah; Husnan; Mujiyo; Suryono. The accuracy of PlanetScope imagery to nitrogen, phosphorus, potassium and sulfur nutrition estimation in terraced paddy field. Int. J. Agric. Res. Innov. Technol. 2021, 11, 1–9. [Google Scholar] [CrossRef]
- Forkuor, G.; Hounkpatin, O.K.L.; Welp, G.; Thiel, M. High resolution mapping of soil properties using Remote Sensing variables in south-western Burkina Faso: A comparison of machine learning and multiple linear regression models. PLoS ONE 2017, 12, e0170478. [Google Scholar] [CrossRef] [PubMed]
- Jeong, G.; Oeverdieck, H.; Park, S.J.; Huwe, B.; Ließ, M. Spatial soil nutrients prediction using three supervised learning methods for assessment of land potentials in complex terrain. CATENA 2017, 154, 73–84. [Google Scholar] [CrossRef]
- Song, Y.; Zhao, X.; Su, H.; Li, B.; Hu, Y.; Cui, X. Predicting Spatial Variations in Soil Nutrients with Hyperspectral Remote Sensing at Regional Scale. Sensors 2018, 18, 3086. [Google Scholar] [CrossRef]
- Hengl, T.; Leenaars, J.G.B.; Shepherd, K.D.; Walsh, M.G.; Heuvelink, G.B.M.; Mamo, T.; Tilahun, H.; Berkhout, E.; Cooper, M.; Fegraus, E.; et al. Soil nutrient maps of Sub-Saharan Africa: Assessment of soil nutrient content at 250 m spatial resolution using machine learning. Nutr. Cycl. Agroecosystems 2017, 109, 77–102. [Google Scholar] [CrossRef]
- Heung, B.; Ho, H.C.; Zhang, J.; Knudby, A.; Bulmer, C.E.; Schmidt, M.G. An overview and comparison of machine-learning techniques for classification purposes in digital soil mapping. Geoderma 2016, 265, 62–77. [Google Scholar] [CrossRef]
- Kaya, F.; Başayiğit, L.; Keshavarzi, A.; Francaviglia, R. Digital mapping for soil texture class prediction in northwestern Türkiye by different machine learning algorithms. Geoderma Reg. 2022, 31, e00584. [Google Scholar] [CrossRef]
- Helfenstein, A.; Mulder, V.L.; Heuvelink, G.B.M.; Okx, J.P. Tier 4 maps of soil pH at 25 m resolution for the Netherlands. Geoderma 2022, 410, 115659. [Google Scholar] [CrossRef]
- Naimi, S.; Ayoubi, S.; Demattê, J.A.M.; Zeraatpisheh, M.; Amorim, M.T.A.; Mello, F.A.d.O. Spatial prediction of soil surface properties in an arid region using synthetic soil image and machine learning. Geocarto Int. 2021, 37, 8230–8253. [Google Scholar] [CrossRef]
- Hengl, T.; Heuvelink, G.B.M.; Kempen, B.; Leenaars, J.G.B.; Walsh, M.G.; Shepherd, K.D.; Sila, A.; MacMillan, R.A.; De Jesus, J.M.; Tamene, L.; et al. Mapping soil properties of Africa at 250 m resolution: Random forests significantly improve current predictions. PLoS ONE 2015, 10, e0125814. [Google Scholar] [CrossRef]
- Hengl, T.; Miller, M.A.E.; Križan, J.; Shepherd, K.D.; Sila, A.; Kilibarda, M.; Antonijević, O.; Glušica, L.; Dobermann, A.; Haefele, S.M.; et al. African soil properties and nutrients mapped at 30 m spatial resolution using two-scale ensemble machine learning. Sci. Rep. 2021, 11, 6130. [Google Scholar] [CrossRef] [PubMed]
- Zhang, X.; Xue, J.; Xiao, Y.; Shi, Z.; Chen, S. Towards Optimal Variable Selection Methods for Soil Property Prediction Using a Regional Soil Vis-NIR Spectral Library. Remote Sens. 2023, 15, 465. [Google Scholar] [CrossRef]
- Sahabiev, I.; Smirnova, E.; Giniyatullin, K. Spatial Prediction of Agrochemical Properties on the Scale of a Single Field Using Machine Learning Methods Based on Remote Sensing Data. Agronomy 2021, 11, 2266. [Google Scholar] [CrossRef]
- Matinfar, H.R.; Maghsodi, Z.; Mousavi, S.R.; Rahmani, A. Evaluation and Prediction of Topsoil organic carbon using Machine learning and hybrid models at a Field-scale. CATENA 2021, 202, 105258. [Google Scholar] [CrossRef]
- Saifuzzaman, M. Optimization of Geospatial Data Modelling for Crop Production by Integrating Proximal Soil Sensing and Remote Sensing Data; McGill University: Montreal, QC, USA, 2020; Available online: https://escholarship.mcgill.ca/concern/theses/05741x41m (accessed on 31 January 2024).
- Wadoux, A.M.J.C.; Samuel-Rosa, A.; Poggio, L.; Mulder, V.L. A note on knowledge discovery and machine learning in digital soil mapping. Eur. J. Soil Sci. 2020, 71, 133–136. [Google Scholar] [CrossRef]
- Heck, R.; Warren, J.; Saurette, D. SOILS OF ONTARIO. Available online: https://openpress.usask.ca/soilscience/chapter/soils-of-ontario/ (accessed on 19 December 2023).
- ESRI. Arcgis Pro; Environmental Systems Research Institute: Redlands, CA, USA, 2022. [Google Scholar]
- Jenson, S.K.; Domingue, J.O. Extracting topographic structure from digital elevation data for geographic information-system analysis. Photogramm. Eng. Remote Sens. 1988, 54, 1593–1600. [Google Scholar]
- Zevenbergen, L.W.; Thorne, C.R. Quantitative analysis of land surface topography. Earth Surf. Process. Landf. 1987, 12, 47–56. [Google Scholar] [CrossRef]
- Wilson, J.; Gallant, J. Secondary Topographic Attributes; John Wiley and Sons: New York, NY, USA, 2000. [Google Scholar]
- Moore, I.D.; Grayson, R.B.; Ladson, A.R. Digital terrain modelling: A review of hydrological, geomorphological, and biological applications. Hydrol. Process. 1991, 5, 3–30. [Google Scholar] [CrossRef]
- Moore, I.D.; Wilson, J.P. Length-slope factors for the Revised Universal Soil Loss Equation: Simplified method of estimation. J. Soil Water Conserv. 1992, 47, 423–428. Available online: https://www.jswconline.org/content/47/5/423 (accessed on 18 February 2023).
- Planet Team. Planetscope. Interface: In Space for Life on Earth; Planet Application Program: San Francisco, CA, USA, 2023; Available online: https://api.planet.com (accessed on 31 January 2024).
- Planet. PlanetScope Product Specifications. 2023. Available online: https://assets.planet.com/docs/Planet_PSScene_Imagery_Product_Spec_letter_screen.pdf (accessed on 31 January 2024).
- Rouse, J.W.J.; Haas, R.H.; Schell, J.A.; Deering, D.W. Monitoring Vegetation Systems in the Great Plains with ERTS; NASA. Goddard Sp. Flight Cent. 3d ERTS-1 Symp; NASA Spec. Publ.: Washington, DC, USA, 1974; Volume 1. [Google Scholar]
- Gitelson, A.A.; Kaufman, Y.J.; Merzlyak, M.N. Use of a green channel in remote sensing of global vegetation from EOS-MODIS. Remote Sens. Environ. 1996, 58, 289–298. [Google Scholar] [CrossRef]
- Huete, A.R. A soil-adjusted vegetation index (SAVI). Remote Sens. Environ. 1988, 25, 295–309. [Google Scholar] [CrossRef]
- Baret, F.; Guyot, G. Potentials and limits of vegetation indices for LAI and APAR assessment. Remote Sens. Environ. 1991, 35, 161–173. [Google Scholar] [CrossRef]
- Qi, J.; Chehbouni, A.; Huete, A.R.; Kerr, Y.H.; Sorooshian, S. A modified soil adjusted vegetation index. Remote Sens. Environ. 1994, 48, 119–126. [Google Scholar] [CrossRef]
- Gitelson, A.A.; Kaufman, Y.J.; Stark, R.; Rundquist, D. Novel algorithms for remote estimation of vegetation fraction. Remote Sens. Environ. 2002, 80, 76–87. [Google Scholar] [CrossRef]
- Birth, G.S.; McVey, G.R. Measuring the Color of Growing Turf with a Reflectance Spectrophotometer1. Agron. J. 1968, 60, 640–643. [Google Scholar] [CrossRef]
- Haboudane, D.; Miller, J.R.; Tremblay, N.; Zarco-Tejada, P.J.; Dextraze, L. Integrated narrow-band vegetation indices for prediction of crop chlorophyll content for application to precision agriculture. Remote Sens. Environ. 2002, 81, 416–426. [Google Scholar] [CrossRef]
- Kuhn, M. R Package “caret” Classification and Regression Training. 2022. Available online: https://scholar.googleusercontent.com/scholar?q=cache:ocTYHTbYAvoJ:scholar.google.com/+R+Package+%E2%80%9Ccaret%E2%80%9D+Classification+and+Regression+Training&hl=ja&as_sdt=0,5&as_vis=1 (accessed on 18 February 2023).
- Kuhn, M. Building predictive models in R using the caret package. J. Stat. Softw. 2008, 28, 1–26. [Google Scholar] [CrossRef]
- RStudio Team. RStudio. RStudio: Integrated Development for R; RStudio, PBC: Boston, MA, USA, 2022. [Google Scholar]
- Kapelner, A.; Bleich, J. bartMachine: Machine Learning with Bayesian Additive Regression Trees. J. Stat. Softw. 2016, 70, 1–40. [Google Scholar] [CrossRef]
- Simon, U. Package ‘rJava’, Low-Level R to Java Interface. 2022. Available online: http://www.rforge.net/rJava/ (accessed on 18 February 2023).
- Chipman, H.A.; George, E.I.; Mcculloch, R.E. BART: Bayesian Additive Regression Trees. Ann. Appl. Stat. 2010, 4, 266–298. [Google Scholar] [CrossRef]
- Hill, J.; Linero, A.; Murray, J. Bayesian additive regression trees: A review and look forward. Annu. Rev. Stat. Appl. 2020, 7, 251–278. [Google Scholar] [CrossRef]
- Hastie, T.; Tibshirani, R. Bayesian backfitting (with comments and a rejoinder by the authors. Stat. Sci. 2000, 15, 196–223. [Google Scholar] [CrossRef]
- Cortes, C.; Vapnik, V.; Saitta, L. Support-vector networks. Mach. Learn. 1995, 20, 273–297. [Google Scholar] [CrossRef]
- Powell, M.J.D. Restart procedures for the conjugate gradient method. Math. Program. 1977, 12, 241–254. [Google Scholar] [CrossRef]
- Isaaks, E.H.; Srivastava, R.M. An Introduction to Applied Geostatistics; Oxford University Press: New York, NY, USA, 1989. [Google Scholar]
- Hiemstra, P.; Hiemstra, M.P. Package ‘automap’. Compare 2013, 105, 10. [Google Scholar]
- Pebesma, E.J. Multivariable geostatistics in S: The gstat package. Comput. Geosci. 2004, 30, 683–691. [Google Scholar] [CrossRef]
- Guyon, I.; Weston, J.; Barnhill, S.; Vapnik, V. Gene selection for cancer classification using support vector machines. Mach. Learn. 2002, 46, 389–422. [Google Scholar] [CrossRef]
- Ratshiedana, P.E.; Elbasit, M.A.M.A.; Adam, E.; Chirima, J.G.; Liu, G.; Economon, E.B. Determination of Soil Electrical Conductivity and Moisture on Different Soil Layers Using Electromagnetic Techniques in Irrigated Arid Environments in South Africa. Water 2023, 15, 1911. [Google Scholar] [CrossRef]
- Mangral, Z.A.; Islam, S.U.; Tariq, L.; Kaur, S.; Ahmad, R.; Malik, A.H.; Goel, S.; Baishya, R.; Barik, S.K.; Dar, T.U.H. Altitudinal gradient drives significant changes in soil physico-chemical and eco-physiological properties of Rhododendron anthopogon: A case study from Himalaya. Front. For. Glob. Chang. 2023, 6, 1181299. [Google Scholar] [CrossRef]
- Rochette, P.; Angers, D.A.; Chantigny, M.H.; Gasser, M.-O.; MacDonald, J.D.; Pelster, D.E.; Bertrand, N. NH3 volatilization, soil concentration and soil pH following subsurface banding of urea at increasing rates. Can. J. Soil Sci. 2013, 93, 261–268. [Google Scholar] [CrossRef]
- Friedman, J.H. Greedy function approximation: A gradient boosting machine. Ann. Stat. 2001, 29, 1189–1232. [Google Scholar] [CrossRef]














| Topographic Index | Comments | Formula | Reference |
|---|---|---|---|
| Elevations | High-resolution elevation dataset in meters. | ||
| Slope | The slope surface parameter is the steepness at each cell of a raster surface. Lower values indicate flatter terrain and higher values indicate steeper terrain. Cell values of the slope parameter were calculated in degrees. | ||
| Aspect | This index generates a raster to identify the direction of the downhill slope faces. The cell values specify the compass direction the surface faces at each cell location. Aspect is measured clockwise in degrees from 0 to 360 (i.e., indicating north direction). | ||
| Flow direction | This index generates a raster of flow direction from each cell to its steepest downslope neighbor using the D8 method. | [53] | |
| Flow accumulation | This index generates a raster of accumulated flow into each cell. | [53] | |
| Mean Curvature 1 | Overall curvature of the surface (i.e., average of the min and max curvature). | [54] | |
| Profile curvature 1 | Profile (normal slope line) curvature. This index measures the geometric normal curvature along the slope line. | [54] | |
| Plan curvature 1 | Plan (Projected contour) curvature surface parameter outputs a plan curve raster dataset. It is the curvature of the surface perpendicular to the slope direction. | [54] | |
| Tangential (normal contour) curvature 1 | This index measures the geometric normal curvature perpendicular to the slope line, tangent to the contour line. | [54] | |
| Topographic Position Index (TPI) | This index measures the difference between the elevation of each pixel Z0 and its surrounding neighbors Zm. It is calculated by subtracting the elevation from the mean focal statistics of each cell (a moving circle window with a radius of 10 cells was used). This index is mainly used for landform classification and indicates the amount of elevation difference between neighboring cells. | TPI = Z0 − Zm | [55] |
| Topographic Wetness Index (TWI) | This index measures soil water accumulation potential based on flow accumulation and slope. α Flow accumulation β Slope in radian | TWI = ln (α/Tanβ + 0.001) | [56] |
| Stream Power Index (SPI) | This index measures the erosive power of flowing water. SPI is the product of the catchment area and slope gradient. | SPI = α × Tanβ | [57] |
| PlanetScope Bands and Spectral Indices | Comments | Formula | Reference |
|---|---|---|---|
| Blue Green Red NIR | Band1: 464–517 nm Band2: 547–585 nm Band3: 650–682 nm Band4: 846–888 nm | - | [58] |
| NDVI | Normalized Difference Vegetation Index | NDVI = (NIR − Red)/(NIR + Red) | [60] |
| GNDVI | Green Normalized Difference Vegetation Index. This index is useful for estimating photosynthetic activity. | GreenNDVI = (NIR − Green)/(NIR + Green) | [61] |
| SAVI | Soil Adjusted Vegetation Index attempts to minimize soil brightness effects using a soil-brightness correction factor. Its value depends on the amount of green vegetation cover. | SAVI = [(NIR − Red)/(NIR +Red + C)] × (1 + C) C = Soil brightness correction factor. C = 1 in areas with no green vegetation cover and C = 0 in areas with very high vegetation cover. | [62] |
| TSAVI | Transformed Soil Adjusted Vegetation Index minimizes the soil brightness effects by assuming the soil line has an arbitrary slope and intercept | TSAVI = [a × (NIR – a × Red − b)]/[b × NIR + Red – ab + X × (1 + a2)] Where a (slope) and b (intercept) are parameters of the soil line, X = minimizes soil noise | [63] |
| MSAVI | Modified Soil Adjusted Vegetation Index minimizes the effect of bare soil on the SAVI | MSAVI = (1/2) × (2(NIR + 1) − sqrt((2 × NIR + 1)2 − 8(NIR − Red))) | [64] |
| VARI | The Visible Atmospherically Resistant Index is used to quantify the vegetation fraction with the visible range of the electromagnetic spectrum | VARI = (Green − Red)/(Green + Red − Blue) | [65] |
| SR | The Simple Ratio Index is convenient when assessing the amount of vegetation. The ratio of NIR and Red reduces the effects of atmosphere and topography. | SR = NIR/Red | [66] |
| MTVI2 | Detects leaf chlorophyll content at the canopy scale while being relatively insensitive to leaf area index. | MTVI2 = 1.5 × (1.2 × (NIR − Green) − 2.5 × (Red − Green))√((2 × NIR + 1)2 − (6 × NIR − 5√(Red)) − 0.5) | [67] |
| ClGreen | Estimates chlorophyll content in leaves using the ratio of reflectivity in the NIR and green bands. | CIg = [(NIR/Green) − 1] | [61] |
| Zone | Mean | Standard Deviation | Standard Error | Median | Mad * | Min | Max | Range | Skew |
|---|---|---|---|---|---|---|---|---|---|
| UTM 18N | 16.13 | 6.9 | 0.4 | 14 | 5.93 | 6 | 39 | 33 | 0.94 |
| UTM 17N | 24.63 | 10.99 | 0.74 | 24 | 10.38 | 7 | 53 | 46 | 0.57 |
| Zone | BART (BART Variable Selection) | SVM (RFE) | ||
|---|---|---|---|---|
| Predictors | Number of Predictors | Predictors | Number of Predictors | |
| Eastern Ontario | Elevation, Green10, Blue05, PRP2, HCP1, TSAVI05 | 6 | GrNDV10, Blue10, ClGr10, Green10, Elevation, VARI05, NIR05, MTVI205, HCP1, PRP2, NIR10, TSAVI05, SAVI05, SR05, HCP2 | 22 |
| Western Ontario | Elevation, FlowDir, MTVI205, RED10 | 4 | Elevation, ClGr10, GrNDV10, SR10, TSAVI10, SAVI10, MSAVI10, MTVI205, Slope, VARI10, HCP2, NIR10. | 15 |
| Overall datatset | Elevation, MTVI205, NDVI05, SR05, TSAVI05 | 5 | Elevation, MTVI205, GrNDV10, ClGr10, HCP1, PRP2, MSAVI10, SAVI10, NDVI10, TSAVI10, SR10, Blue10, GrNDV05, MTVI210, Green05. | 15 |
| Ontario Zones | ML Models | Selected Variables | Cross-Validation with Training Dataset | Validation with Test Dataset | Hyperparameter Tuning ** | ||||
|---|---|---|---|---|---|---|---|---|---|
| RMSE | R2 | MAE | RMSE | R2 | MAE | ||||
| Eastern | SVM | 15 | 5.45 | 0.43 | 4.17 | 6.45 | 0.26 | 4.63 | C = 10, gamma = 0.1, Num sup vec:190 |
| SVM6 * | 6 | 5.21 | 0.48 | 3.92 | 5.29 | 0.38 | 3.99 | C = 10, gamma = 0.1, Num sup vec:190 | |
| BART | 22 | 3.86 | 0.68 | 2.73 | 5.11 | 0.49 | 3.79 | k: 2 , q: (3, 0.99) m: 200, α, β:(0.95, 2) | |
| 17 | 4.00 | 0.67 | 2.80 | 5.11 | 0.40 | 3.90 | k: 2 , q: (3, 0.99) m: 100, α, β:(0.95, 2) | ||
| 6 | 3.86 | 0.70 | 2.88 | 5.10 | 0.47 | 3.63 | k: 2 , q: (10, 0.75) m: 100, α, β:(0.95, 2) | ||
| Western | SVM | 12 | 8.43 | 0.44 | 6.75 | 9.71 | 0.21 | 7.37 | C = 32, gamma = 0.01, Num sup vec:153 |
| BART | 4 | 7.36 | 0.56 | 5.56 | 8.86 | 0.36 | 7.36 | k: 2 , q: (3, 0.9) m: 100, α, β:(0.95, 2) | |
| Overall dataset | SVM | 15 | 8.22 | 0.41 | 6.02 | 10.37 | 0.40 | 6.67 | C = 10, gamma = 0.01, Num sup vec:344 |
| BART | 5 | 6.86 | 0.58 | 5.90 | 9.77 | 0.50 | 6.75 | k: 2 , q: (10, 0.75) m: 200, α, β (0.95, 2) | |
| Ontario Zone | Field ID | BART | SVM | OK | ||||||
|---|---|---|---|---|---|---|---|---|---|---|
| RMSE | R2 | MAE | RMSE | R2 | MAE | RMSE | R2 | MAE | ||
| Eastern | NX | 3.13 | 0.81 | 2.62 | 6.48 | 0.39 | 5.74 | 5.81 | 0.20 | 4.85 |
| SH | 3.64 | 0.74 | 3.06 | 6.48 | 0.32 | 5.48 | 6.19 | 0.14 | 5.09 | |
| VN | 1.43 | 0.89 | 1.03 | 4.43 | 0.26 | 3.19 | 4.64 | 0.20 | 3.69 | |
| KN | 0.51 | 0.96 | 0.39 | 2.79 | 0.10 | 2.23 | 2.44 | 0.22 | 1.95 | |
| Average | 1.86 | 0.85 | 1.77 | 5.04 | 0.27 | 4.16 | 4.77 | 0.19 | 3.89 | |
| Western | LN | 3.27 | 0.88 | 2.82 | 6.15 | 0.68 | 5.36 | 7.43 | 0.70 | 6.29 |
| RB | 4.57 | 0.70 | 3.66 | 6.61 | 0.23 | 5.55 | 7.08 | 0.07 | 6.07 | |
| HN | 2.91 | 0.91 | 2.25 | 9.77 | 0.37 | 7.55 | 8.92 | 0.54 | 6.77 | |
| Average | 3.58 | 0.83 | 2.91 | 7.51 | 0.43 | 6.15 | 7.81 | 0.44 | 6.38 | |
Disclaimer/Publisher’s Note: The statements, opinions and data contained in all publications are solely those of the individual author(s) and contributor(s) and not of MDPI and/or the editor(s). MDPI and/or the editor(s) disclaim responsibility for any injury to people or property resulting from any ideas, methods, instructions or products referred to in the content. |
© 2024 by the authors. Licensee MDPI, Basel, Switzerland. This article is an open access article distributed under the terms and conditions of the Creative Commons Attribution (CC BY) license (https://creativecommons.org/licenses/by/4.0/).
Share and Cite
Lachgar, A.; Mulla, D.J.; Adamchuk, V. Implementation of Proximal and Remote Soil Sensing, Data Fusion and Machine Learning to Improve Phosphorus Spatial Prediction for Farms in Ontario, Canada. Agronomy 2024, 14, 693. https://doi.org/10.3390/agronomy14040693
Lachgar A, Mulla DJ, Adamchuk V. Implementation of Proximal and Remote Soil Sensing, Data Fusion and Machine Learning to Improve Phosphorus Spatial Prediction for Farms in Ontario, Canada. Agronomy. 2024; 14(4):693. https://doi.org/10.3390/agronomy14040693
Chicago/Turabian StyleLachgar, Abdelkrim, David J. Mulla, and Viacheslav Adamchuk. 2024. "Implementation of Proximal and Remote Soil Sensing, Data Fusion and Machine Learning to Improve Phosphorus Spatial Prediction for Farms in Ontario, Canada" Agronomy 14, no. 4: 693. https://doi.org/10.3390/agronomy14040693
APA StyleLachgar, A., Mulla, D. J., & Adamchuk, V. (2024). Implementation of Proximal and Remote Soil Sensing, Data Fusion and Machine Learning to Improve Phosphorus Spatial Prediction for Farms in Ontario, Canada. Agronomy, 14(4), 693. https://doi.org/10.3390/agronomy14040693

