You are currently viewing a new version of our website. To view the old version click .
Agronomy
  • Article
  • Open Access

24 February 2024

Integrative Analysis of the DUF668 Gene Family in Nicotiana tabacum to Excavate Their Potential Roles in Abiotic Stress Responses

,
,
,
,
,
,
and
1
Tobacco Research Institute, Chinese Academy of Agricultural Sciences, Qingdao 266101, China
2
Graduate School of Chinese Academy of Agricultural Sciences, Beijing 100081, China
3
Heze Academy of Agricultural Sciences, Heze 274000, China
*
Authors to whom correspondence should be addressed.
This article belongs to the Special Issue Emerging Topics in Tobacco Genomics

Abstract

The domain of the unknown function (DUF) gene families assumes pivotal roles in plant metabolic and stress responses. However, our comprehension of the tobacco DUF668 (NtDUF668) gene family and its specific reactions to heavy metal, drought, and salt stresses remain circumscribed. In the current investigation, a comprehensive genome-wide analysis of the NtDUF668 gene family was undertaken utilizing bioinformatics tools. The results unveiled a total of 20 members in the NtDUF668 gene family, denominated NtDUF668-01 to NtDUF668-20. Phylogenetic analyses indicated a closer genetic relationship of DUF668 genes between Nicotiana tabacum and Ipomoea batatas. The examination of gene structure and conservative motifs revealed a bifurcation into two major Clades, aligning with previous studies on DUF668 gene families from various plant species, emphasizing its highly conserved evolutionary mechanism across plants. The exploration of promoter regions of NtDUF668 genes revealed a plethora of cis-acting elements associated with abiotic and biotic stresses, light signaling, and phytohormones. Gene duplication events and selection pressure analysis disclosed the segmental duplication and strong purifying selection pressure during the evolution of NtDUF668 genes. Syntenic analysis indicated a relatively conserved evolutionary mechanism of DUF668 gene families within dicotyledons. Tissue-specific expression analysis suggested that NtDUF668 family members are potentially involved in root development, floral organ formation, and abscission. The expression patterns and qRT–PCR analysis of NtDUF668 genes implied the potentially functional involvements of NtDUF668s in response to multiple abiotic stresses. Furthermore, the stress-triggered member NtDUF668-08 exhibited specific nuclear localization. In conclusion, this genome-wide analysis illuminates the composition, phylogenetic relationships, and potential roles of the NtDUF668 gene family in abiotic stress responses. The identified candidate genes, particularly NtDUF668-08, warrant further research for functional investigation.

1. Introduction

In the intricate tapestry of our global environment, where challenges like heavy metal pollution, water scarcity, and soil salinization loom large, the resilience of crops becomes paramount. These extreme adversities cast a profound shadow on agricultural productivity, impacting grain yield and food quality on a global scale [1,2,3]. As plants navigate these harsh conditions, they unveil a captivating array of responses—morphological, physiological, and molecular disorders echoing the struggle for survival [4,5]. In this dynamic dance with adversity, crops have evolved intricate regulatory mechanisms, especially during the crucial vegetative and reproductive growth stages, ensuring their survival and optimizing yield production [5,6]. Amidst this environmental symphony, thousands of genes orchestrate a complex response to drought and salt stress, activating or deactivating in a coordinated effort to trigger cellular and physiological defenses. With the rapid advancement of transcriptome sequencing techniques, comprehensive genetic information on various plants has been acquired [7]. The resulting expression atlases, crafted from RNA-Seq data, open doors to systematic explorations of enigmatic gene families, such as those flaunting domains of unknown function (DUF) [8].
Within this biological labyrinth, proteins belonging to the DUF superfamily emerge as intriguing enigmas, largely unexplored in their functional roles. However, with the progress in multi-omics, approximately one-third of all families have now been incorporated into the Pfam database (version 35.0) [9,10]. Although initially designated as DUFs, commendable efforts have been made to determine their molecular characteristics, particularly in functional anatomy, and some genes encoding DUF domain-containing proteins have also been found to be involved in abiotic stress regulation [11,12,13,14]. Take, for instance, the captivating tale of OsSIDP366, a member of the DUF1644 gene family in rice, standing as a positive regulator in the face of salt and drought stress [15]. The narrative continues with OsSIDP301, another DUF1644 protein, playing the role of a negative modulator, influencing grain size and plant salt stress tolerance [16]. Meanwhile, the saga expands to include OsDUF946.4, a key player in plant resistance to extreme drought conditions [17]. The transcription of OsDUF946.4 was dramatically up-regulated under drought and salt stress conditions, and the transformation of overexpressed OsDUF946.4 in Escherichia coli could result in enhanced resistance to drought and salt stress, implying that OsDUF946.4 is the most likely to function as a negative modulator in regulating plant tolerance to salinity and drought stress.
Intriguingly, DUF family members, sourced from various plant species, emerge as vital players in responses to diverse stress regulation. Among them, the DUF668 domain-containing families, characterized by a conserved domain with 29 amino acids, stand out as evolutionarily conserved gems [18]. Their potential role in enhancing plant adaptation to unfavorable conditions, especially under the duress of salt and drought stress, has been unveiled through comparative analyses across model plants like Arabidopsis thaliana, rice, cotton, sweet potato, wheat, and soybean [8,18,19,20,21]. However, systematic studies on the identification and functional characterization of tobacco DUF668 family members have not been reported. This brings us to the heart of our exploration, the comprehensive examination of the tobacco DUF668 gene family. Through meticulous bioinformatic approaches and leveraging the existing tobacco genome database, we embark on a journey delving into the physicochemical characteristics, gene structures, chromosomal locations, phylogenetic relationships, motif compositions, duplication events, and cis-element compositions of tobacco DUF668 genes. Our quest extends further into the realms of gene expression patterns, unveiling the intricate responses of these genes across different tissues of tobacco and their reactions to the rigors of abiotic stresses, namely drought and salt treatments.
Tobacco, scientifically known as Nicotiana tabacum, stands as one of the most extensively grown non-food crops globally and serves as a crucial model organism in plant biomolecular research [22,23]. Given its membership in the Nightshade family, tobacco holds an industrial importance with potential commercial values. As we delve into the intricacies of the tobacco DUF668 gene family, our primary objectives are to systematically analyze their sequence characteristics, investigate their evolutionary relationships in the vast expanse of the plant kingdom, and elucidate the regulation of DUF668 gene family members’ expression under the ever-shifting conditions of various stressors. The revelations from this study promise to be the foundation for further expeditions into the functional diversity residing within the enigmatic realm of DUF668 family members in tobacco. Join us as we unravel the secrets woven into the genetic fabric of tobacco’s resilience and adaptation, providing insights that may shape the future of plant biotechnology.

2. Materials and Methods

2.1. Plant Materials and Treatment Assay

The plant materials (Nicotiana tabacum, K326) utilized in this study were obtained from the Tobacco Research Institute of the Chinese Academy of Agricultural Sciences (CAAS), Beijing, China. Prior to sowing, tobacco seeds underwent surface sterilization with a 10% sodium hypochlorite solution (NaClO) (v/v) for 4 min. Following sterilization, the seeds underwent three washes with distilled water to eliminate residual NaClO before being evenly distributed on MS (Murashige and Skoog) [24], a solid medium containing 3% sucrose. Subsequently, the plates were maintained at 4 °C for a duration of 2 weeks to induce the breaking of seed dormancy. After one week of pre-growth, seedlings displaying uniform growth were selected and transferred into a hydroponic system with a half-strength modified Hoagland solution [25], maintaining a 16 h light period at 26 °C and an 8 h dark period at 26 °C for further growth.

2.2. Identification of the NtDUF668 Gene Family

Genomic information, including both DNA sequences and corresponding protein sequences, for tobacco (Nicotiana tabacum, K326) was obtained from the National Center for Biotechnology Information (NCBI) under the BioProject accession PRJNA376174 (https://www.ncbi.nlm.nih.gov/bioproject/PRJNA376174/ (accessed on 28 June 2017)) [26]. The genome and annotation data of Triticum aestivum, Oryza sativa, and Zea mays were sourced from EnsemblPlants (http://plants.ensembl.org/index.html (accessed on 7 January 2017)). The Arabidopsis thaliana genome information can be obtained from TAIR (https://www.arabidopsis.org/ (accessed on 17 November 2010)). Genomic data and annotation for Gossypium hirsutum and Ipomoea batatas were downloaded from COTTONGEN (http://www.cottongen.org/ (accessed on 18 December 2021)) and Sweetpotato Genomics Resource (http://sweetpotato.plantbiology.msu.edu/ (accessed on 1 August 2016)), respectively. The Glycine max and Glycine soja genome and annotation data were collected from SoyBase (https://www.soybase.org/ (accessed on 14 December 2009)) (Wm82.a2. v1 and Gsoja_W05. v1). The hidden Markov models (HMMs) of the DUF668 (PF00241) domain were downloaded from the Pfam (version 35.0) database (http://pfam.xfam.org/ (accessed on 19 November 2021)), and NtDUF668 protein sequences were identified using the HMMER3.0 program [27]. Identification was further validated through NCBI-CDD (https://www.ncbi.nlm.nih.gov/cdd/ (accessed on 4 January 2017)) and the SMART database (http://smart.embl-heidelberg.de/ (accessed on 8 January 2021)). Furthermore, DUF668 protein sequences from Arabidopsis thaliana, T. aestivum, Oryza sativa, Gossypium hirsutum, Glycine max, and Ipomoea batatas were utilized as queries in a BLASTP search to confirm the robustness of the results.

2.3. Physicochemical Analysis of NtDUF668 Family Genes

The molecular weight, isoelectric point, and hydrophobic index of the NtDUF668 protein were analyzed using the ExPASy program (https://www.expasy.org/ (accessed on 1 January 2022)) [28]. The prediction of subcellular localization of the NtDUF668 protein was carried out using Cell-PLoc 2.0 (http://www.csbio.sjtu.edu.cn/bioinf/Cell-PLoc-2/ (accessed on 17 January 2008)) online tools [29].

2.4. Chromosomal Mapping and Replication of DUF668 Gene in Tobacco

The Gene Location Visualize program of TBtools was employed to visualize the chromosome distribution of the DUF668 gene in tobacco based on their physical location on the tobacco genome [30]. The MCScanX program was utilized to analyze the duplication events of DUF668 family genes within the tobacco genome and to explore the collinearity between tobacco and other plant species [31]. The non-synonymous to synonymous substitution ratio (Ka/Ks) for homologous gene pairs within the NtDUF668 gene family was calculated using the KaKs_Calculator 3.0 software [32].

2.5. Generation of Phylogenetic Tree of NtDUF668 Family

Referring to the protein sequence information of the DUF668 family obtained from various species, including tobacco, Arabidopsis, cotton, rice, wheat, corn, sweet potato, soybean, and wild soybean, a phylogenetic tree was constructed using MEGA 7.0 software [33]. All parameters were neighbor-joining methods, and the Bootstrap value was 1000 times. Following the construction of the phylogenetic tree, further beautification, coloring, and classification were performed to enhance visual interpretation. This process was carried out using the online website (http://www.evolgenius.info/evolview (accessed on 12 June 2012)).

2.6. Analysis of Gene Structure, Conserved Motif, and Promoter Elements of NtDUF668 Family

Based on tobacco annotation files, a structural map of the NtDUF668 family was constructed using the online website GSDS 2.0 (http://gsds.gao-lab.org/ (accessed on 10 December 2014)) [34]. The conserved motifs of the NtDUF668 gene family were identified using MEME Suite 5.4.1 (https://meme-suite.org/meme/doc/meme-format.html?man_type=web (accessed on 1 July 2015)) [35]. The upstream sequences (2000 bp) of NtDUF668 gene promoters were extracted, and their corresponding putative regulatory response elements were analyzed using PlantCARE (http://bioinformatics.psb.ugent.be/webtools/plantcare/html/ (accessed on 1 June 2002)) [36].

2.7. Expression Pattern and Protein Interaction Network of DUF668 Gene Family in Tobacco

Transcriptome sequencing data were extracted from the NCBI Short Read Archive (SRA) database. The relevant expression data for nine tissues from tobacco were downloaded from the GEO database (accession number: SRP029183). The HeatMap of the NtDUF668 family gene expression was constructed using the Heatmap program of the TBtools (version 1.120) software package. The transcripts per million (TPM) values (≥1) of gene expression were homogenized, and row clustering was applied for a comprehensive representation [30]. The interaction network of NtDUF668 proteins was analyzed using the online website STRING 11.5 (https://cn.string-db.org/ (accessed on 8 January 2019)).

2.8. Experimental Treatment and Sampling

Plants growing up for about three weeks were picked for further treatment assay. To analyze the response to salt and drought stress, plant roots were soaked in a half-strength modified Hoagland solution supplemented with 150 µM of CdCl2, 150 mM of NaCl, and 20% PEG6000, respectively; root tissues of its responding treatments were sampled at different time points. At least three biological replicates were included in each sample, and then the samples were stored at −80 °C for further experiments.

2.9. RNA Extraction and qRT-PCR (Quantitative Real-Time PCR) Analysis

Plant RNA extraction was performed using the protocol described in the Ultrapure RNA Kit (cwbiotech, Beijing, China). Subsequently, cDNA synthesis was carried out using an Evo M-MLV Mix Kit with gDNA Clean for qPCR (Accurate Biotechnology, Changsha, China). The expression of NtDUF668 genes was examined by qRT-PCR analysis using the ChamQ Universal SYBR qPCR Master Mix (Vazyme Biotech, Nanjing, China) with a three-step program on an ABI Prism 7500 real-time PCR system. A specific primer for detecting the expression of NtDUF668 genes was designed using Primer-Blast program from the NCBI website. A tobacco Actin primer (F: GAAGAAGGTCCCAAGGGTTC, R: TCTCCCTTTAACACCAACGG) was used as a control to normalize gene expression. The expression of the candidate genes was analyzed using the 2−∆∆CT method. All primers used in these studies are present in Supplementary Table S1.

2.10. Subcellular Localization Analysis

The coding sequence lacking a stop codon of NtDUF668-08 was isolated from tobacco leaf cDNA and integrated into a pre-existing expression vector with Sac I using the Infusion method (Clontech, Beijing, China) [37] to generate the 35S:: NtDUF668-08-GFP vector. Subsequently, the NtDUF668-08 protein, fused with the GFP reporter, was expressed in Nicotiana benthamiana leaves through a transient expression system, in which the silencing suppressor P19 was used to enhance expression efficiency. Following transfection, the plants were maintained in a growth chamber at 25 °C for three days. Subsequently, the infiltrated leaves were subjected to confocal microscopy imaging (TCS-SP8 Leica, 163 Wetzlar, Germany) [37] under appropriate settings.

3. Results

3.1. Identification and Characterization of DUF668 Gene Family in Tobacco

A total of 20 NtDUF668 genes were identified in the tobacco genome database and were sequentially named from NtDUF668-01 to NtDUF668-20 based on their physical location on the chromosome (Table 1). The length of the open reading frame (ORF) of NtDUF668 genes ranged from 414 to 2007 bp, and the corresponding encoded protein lengths varied between 137 and 668 amino acids. A comprehensive investigation of NtDUF668 family genes included the computation of various physical and chemical parameters, such as the relative molecular weight (RMW), theoretical isoelectric point (pI), instability index, aliphatic index, and grand average of hydropathicity (GRAVY). The results revealed a relative molecular mass, which ranged from 14.73 to 75.15 kDa, and a theoretical isoelectric point, which ranged from 6.53 to 9.55. These parameters contribute to the characterization of NtDUF668 proteins, providing insights into their structural and physicochemical properties. A subcellular localization prediction of NtDUF668 encoded proteins was conducted, revealing that a majority of NtDUF668 proteins were localized to the chloroplast and nucleus or exclusively to the nucleus, with seven and nine members, respectively. Notably, the NtDUF668-15 protein exhibited subcellular localization on the cell membrane, chloroplast, and nucleus.
Table 1. Physicochemical characterization of DUF668 gene family members in tobacco.

3.2. Phylogenetic Comparison of DUF668 Gene Families from Eight Species

Considering the previously established characterization of the DUF668 gene family as plant-specific, an evolutionary analysis was conducted based on DUF668 protein sequences retrieved from nine plant organisms. This analysis aims to unravel the evolutionary relationships and potential functional diversification within DUF668 gene families across different plant species. A phylogenetic tree was constructed based on DUF668 protein sequences retrieved from nine plant organisms, including the model plants Arabidopsis thaliana, Glycine max, Glycine soja, Ipomoea batatas, Gossypium hirsutum, Zea mays, Oryza sativa, Triticum aestivum, and Nicotiana tabacum. As shown in Figure 1, four groups (I–IV) were identified, each with two subgroups (Ia, Ib), (IIa, IIb), and (IVa, IVb). Across these groups, a total of 60, 54, 6, and 74 DUF668 family members were present in groups I to IV, respectively. Notably, group IV contained the largest number of NtDUF668 subgroups, with nine members. Additionally, seven and four members from the NtDUF668 family were found in groups I and II, respectively. However, few NtDUF668 members were observed in group III. The evolutionary analysis across different organisms revealed the nearest evolutionary relationship between Nicotiana tabacum and Ipomoea batatas, suggesting a relatively conserved evolutionary mechanism between these two plant species. This observation may provide insights into shared functional traits or adaptations within DUF668 gene families. All sequence information used for the phylogenetic analysis is provided in Supplementary Table S2.
Figure 1. Evolutionary relationship between DUF668 family members of Nicotiana tabacum and eight other species.

3.3. Analysis of Evolutionary Relationship, Gene Structure, and Conservative Motif of DUF668 Gene in Tobacco

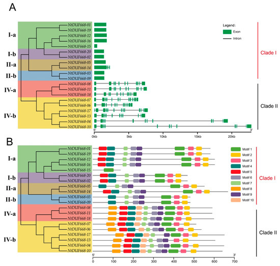
To elucidate the genetic relationships within the NtDUF668 gene family during evolution, a neighbor joining-based phylogenetic tree was constructed by analyzing the structure and conserved motif of NtDUF668 genes. In the gene structure analysis (Figure 2A,B), all 20 NtDUF668 family members were categorized into two major Clades (I and II), revealing distinct patterns of exon composition. Members in Clade I predominantly possessed a single exon, with the exception of NtDUF668-14, which exhibited three exons. In contrast, all members in Clade II exhibited multiple exons, highlighting the structural diversity within NtDUF668 family genes. For a more in-depth exploration of the functional characteristics of the NtDUF668 gene family, an analysis of conserved motifs within the promoters of NtDUF668 genes was conducted (Figure 2). This investigation revealed a distinct number of conserved motifs specifically present in the 20 NtDUF668 proteins. With the exception of NtDUF668-15, all members of the NtDUF668 family were predicted to have 7–10 conserved motifs. Notably, seven members in Clade II were specifically composed of 10 motifs, while the remaining two members (NtDUF668-13 and 17) possessed nine motifs. In contrast, the majority of the NtDUF668 family members in Clade I comprised eight conserved motifs, with three members found to have seven conserved motifs. Interestingly, NtDUF668-15 displayed the minimum number of motifs, featuring only one conserved motif. These findings suggest a potential functional diversification within the NtDUF668 family.
Figure 2. Analysis of gene structure (A) and conservative motif (B) of NtDUF668 genes in tobacco.

3.4. Analysis of Promoter Cis-Acting Elements of NtDUF668 Gene

Investigating the potential involvement of NtDUF668 in stress responses entailed a comprehensive analysis of cis-acting elements within the promoter regions of these genes. This analysis aimed to unveil a diverse array of elements associated with abiotic and biotic stresses, light signaling, and phytohormones (Figure 3), providing crucial insights into the regulatory mechanisms of NtDUF668 in response to environmental stimuli. The elements associated with abiotic and biotic stress responses included an anaerobic induction element (ARE), a low-temperature-responsive element (LTR), myeloblastosis-related proteins (MYB), a stress-responsive element (TC-rich repeats and AT-rich repeats), a wound-responsive element (WUN-motif), a Myb-binding site (MBS), and a WRKY binding site (W-box). Additionally, hormone-responsive elements such as the ABA-responsive element (ABRE), ethylene response element (ERE), and methyl jasmonate (MeJA) response element (CGTCA-motif and TGACG-motif) were also enriched. Light-responsive elements, including a G-box, were exhibited in the promoter regions of NtDUF668 genes. Notably, the promoters of NtDUF668 genes were predicted to include regulatory elements associated with stress responsiveness, with the maximum enrichment observed in the promoters of NtDUF668-04 and NtDUF668-14. This enrichment strongly suggests that NtDUF668 plays a vital role in integrating various environmental signals and endogenous hormonal responses, finely tuning plant growth and development in response to abiotic stresses. In summary, the comprehensive analysis of cis-acting elements within the promoter regions of NtDUF668 genes suggests their crucial roles in the integration of various environmental signals and endogenous hormonal responses. This fine-tuning mechanism likely contributes to the coordination of abiotic stress responses and regulates plant growth and development.
Figure 3. Analysis of promoter cis-acting elements in NtDUF668 gene in response to light signals, phytohormones, growth and development, and abiotic stresses.

3.5. Chromosomal Distribution and Duplication Events

This study involved the mapping of nine NtDUF668 genes across eight distinct tobacco chromosomes, each chromosome hosting a varying number of NtDUF668 genes. As shown, the nine NtDUF668 genes were unevenly distributed across eight tobacco chromosomes, including Nt02 (NtDUF668-01), Nt04 (NtDUF668-02), Nt05 (NtDUF668-03), Nt12 (NtDUF668-04), Nt14 (NtDUF668-05), Nt17 (NtDUF668-06, NtDUF668-07), Nt23 (NtDUF668-08), and Nt24 (NtDUF668-09), and the remaining 11 NtDUF668 genes were localized on different scaffolds onto chromosomes (Figure 4A). Subsequently, an analysis was conducted to identify whole genome duplication events among NtDUF668 genes. Two segmental duplication pairs were identified within four NtDUF668 genes, with one pair of segmental duplications in Clade I and another in the Clade II subgroup (Figure 4B). Notably, no tandem duplications were found, suggesting that segmental duplication events played a primary role in the evolution of NtDUF668 genes. The analysis of the expression characteristics of NtDUF668 genes revealed that two segmental duplication pairs, NtDUF668-03/NtDUF668-09 and NtDUF668-06/NtDUF668-07, displayed a higher correlation (Figure 4C). This suggests a potential functional connection between duplicated gene pairs. The observed correlation in expression patterns adds depth to our understanding of the evolutionary dynamics within the NtDUF668 gene family. Furthermore, a selection pressure analysis of NtDUF668 genes revealed a Ka/Ks value of less than 1 (Table 2), indicating a purifying selection pressure during the evolution of the NtDUF668 gene family. This observation suggests that certain NtDUF668s might have emerged and been maintained through purifying selection, highlighting their potential functional significance.
Figure 4. (A) Chromosome distribution of DUF668 family genes from tobacco. NtDUF668 genes marked with red color were sequentially named with red color and located on their corresponding chromosome. (B) The inter-genomic collinearity of NtDUF668 genes in tobacco. The red line represents the segmental duplication event among DUF668 family members. (C) Correlation analysis of the expression characteristics of NtDUF668 genes. The color legend represents the correlated levels with high and low levels from red to green color.
Table 2. The ratio of Nonsynonymous substitution (Ka) and Synonymous substitution (Ks) of NtDUF668 genes’ segment duplication pairs in tobacco.

3.6. Investigation of Syntenic Relationships between Nicotiana tabacum and Other Plant Species

To enhance our understanding of the evolutionary relationships within the DUF668 gene family, a comparative analysis was undertaken. This analysis examined syntenic relationships between DUF668 genes in Nicotiana tabacum and eight other plant species (Figure 5). The outcomes indicated that 6, 7, 6, 7, 3, 1, 1 and 1 NtDUF668 genes exhibited syntenic relationships with DUF668 gene in Solanum lycopersicum, Solanum tuberosum, Glycine max, Gossypium hirsutum, Arabidopsis thaliana, Zea mays, Triticum aestivum, and Oryza sativa, respectively. Across these plant species (tomato, potato, soybean, cotton, Arabidopsis, maize, wheat, and rice), the numbers of collinear gene pairs between tobacco and each species were 8, 9, 19, 22, 3, 1, 3, and 2, respectively. Notably, NtDUF668-04 exhibited associations with DUF668 genes in Solanum lycopersicum, Solanum tuberosum, Glycine max, Gossypium hirsutum, and Arabidopsis thaliana, suggesting a potentially significant role during tobacco’s evolutionary trajectory. Additionally, the widespread collinearity of NtDUF668-09 with DUF668 genes in various plant species, except for Arabidopsis thaliana, indicates an early origin preceding the divergence of these plants. These findings shed light on the intricate evolutionary history of the DUF668 gene family and provide insights into the functional roles of specific NtDUF668 genes.
Figure 5. Analysis of syntenic relationships between Nicotiana tabacum and Solanum lycopersicum, Solanum tuberosum, Glycine max, Gossypium hirsutum, Arabidopsis thaliana, Zea mays, Triticum aestivum, and Oryza sativa. The gray lines represent all collinear relationships between different chromosomes, and the colored lines represent collinear analysis between DUF668 family genes.

3.7. Expression Patterns of DUF668 Gene in Tobacco Specific to Different Tissues

The expression patterns of genes across different tissues often hold crucial information about their functional roles. In this study, an extensive analysis of the tissue-specific expression for NtDUF668 genes was conducted with the aim of unraveling insights into their potential biological functions. The tissue-specific expression analysis of NtDUF668 genes revealed distinctive expression patterns across various tobacco tissues, including root, stem, leaf, flower, and capsule (Figure 6). As displayed, the majority of NtDUF668 genes were detected with a higher expression in root and mature flowers. For example, eight NtDUF668 genes (NtDUF668-05, 06, 07, 12, 14, 15, 16, and 18) exhibited higher expression in the root, whereas NtDUF668-02, 04, and 20 showed an elevated expression in mature flowers, suggesting their potential roles in root development and flower organ formation. Notably, NtDUF668-03 and its homolog NtDUF668-09 displayed a higher expression in senescent flowers, indicating potential roles in floral organ senescence and abscission. In addition, NtDUF668-18 exhibited a higher expression in dry capsules, while NtDUF668-17 showed the highest expression in mature leaves. These findings underscore the multifaceted involvement of NtDUF668 in various aspects of tobacco growth, development, and senescence.
Figure 6. Relative expression levels of NtDUF668 genes in tobacco specific towards particular tissues. Gene expression levels were normalized to TPM and were visualized by using different colors, from blue (low expression level) to red (high expression level), and the color legend represents the gene expression level.

3.8. Dynamic Expression Patterns of NtDUF688s in Response to Abiotic Stresses

Gene expression data based on the transcriptome sequencing analysis were employed to visualize the dynamic changes of NtDUF688 genes. The temporal regulation of NtDUF688 gene expression provides valuable insights into the specific responses of this gene family to different stress conditions: heavy metal (Cadmium) (Figure 7A), drought (Figure 7B), and salt stresses (Figure 7C). Noteworthy patterns include the up-regulation of specific genes under cadmium stress, distinct responses to drought at different time points, and the varied expression profiles during salt stress. As shown, the expression of many NtDUF688 genes (NtDUF688-03, 06, 07, 09, and 18) was significantly up-regulated when exposed to cadmium stress at 48 h, while NtDUF688-04, 05, and 12 showed a rapid induction at 30 min after cadmium treatment. Notably, the transcription of several NtDUF688 genes, such as NtDUF688-01, displayed a persistent inhibition under cadmium stress, while the expression of NtDUF688-07 was continuously induced within 48 h. Contrastingly, a substantial number of NtDUF688 genes were identified with elevated expression levels following drought and salt treatments. Among the expression levels, five genes (NtDUF688–5, 06, 07, 14, 18) and ten genes (NtDUF688–03, 04, 08, 09, 10, 11, 12, 13, 16, 17) were highest at 1 and 8 h, respectively (Figure 7B), indicating that potential roles for these genes in tobacco drought resistance. Additionally, the expression patterns of NtDUF668 genes under salt stress conditions were analyzed. It was observed that NtDUF688-01, 04, and 10 exhibited an increased expression at 12 h, whereas NtDUF688-18 demonstrated a significant upregulation at 3 days when subjected to salt stress. (Figure 7C). Interestingly, the majority of NtDUF688 genes exhibited the highest expression levels at 7 days, compared with other time points upon salt treatment. Strikingly, NtDUF688-07 showed a down-regulated expression pattern under salt stress. These findings underscore the intricate regulatory network orchestrated by NtDUF688s in safeguarding plants against environmental challenges.
Figure 7. Analysis of NtDUF668 gene expression patterns based on RNA-seq data under cadmium Cd) (A), drought (B), and salt (C) treatments. The legend presented above represents the expression levels of the NtDUF668 gene, with high and low levels ranging from red to blue color.

3.9. qRT-PCR Analysis of NtDUF668 Candidate Genes

In accordance with the transcriptome data obtained from previous studies, a systemic analysis of expression patterns of NtDUF668 genes upon cadmium, drought, and salt stresses was conducted through qRT-PCR. As shown in present studies, the NtDUF668 genes selected as candidates exhibited dynamic alterations in transcription level when exposed to distinct abiotic stresses (Figure 8). Among them, NtDUF668-02 showed an up-regulated expression upon cadmium treatment, while the expression of NtDUF668-04, 08, and 13 was significantly increased under this condition (Figure 8A). Meanwhile, an examination of several NtDUF668 genes, including NtDUF668-03, 04, 08, and 11, revealed a significant induction at different time points after drought treatment. However, the transcriptional levels of NtDUF668-01 were notably inhibited (Figure 8B). In contrast with both stresses, several NtDUF668 genes displayed a specific transcriptional alteration for salt stress within 24 h, such as NtDUF668-05 and NtDUF668-14 (Figure 8C). Notably, the expression of NtDUF668-08 could be significantly altered following multiple abiotic stresses, indicating their broad roles in response to different stress interference. Taken together, the expression patterns of the NtDUF668 genes examined by qRT-PCR were basically in accordance with previous transcriptome analysis, verifying the reliability of the transcriptome data used in the present study.
Figure 8. The expression pattern of candidate genes from the NtDUF668 family was analyzed under cadmium (A), drought (B), and salt stress (C) conditions at indicated time points based on the qRT-PCR analysis. Error bars represent means ± SD of three independent technical replicas for each experiment, and asterisks were used to indicate significant differences to control (0 h) according to Student’s t-test (* 0.01 < p < 0.05).

3.10. Analysis of Subcellular Localization

In order to enhance comprehension regarding the potential roles of NtDUF668 in conferring resistance to abiotic stresses, a subcellular localization analysis was conducted for NtDUF668-08 due to its wide-ranging regulatory response to diverse stress stimuli (Figure 9). As anticipated for a putative nuclear-localized protein, a discernible nuclear localization signal was evident in tobacco (Nicotiana benthamiana) leaves when the NtDUF668-08 protein, fused with the green fluorescent protein (GFP) tag, was expressed under the regulatory control of the CaMV35S promoter. In contrast, the control group exhibited uniform distribution throughout the entire cell. These observations collectively indicate the specific nuclear localization of the NtDUF668-08 protein.
Figure 9. Subcellular localization of NtDUF668-08 protein in tobacco leaves. The NtDUF668-08 protein fused with the GFP reporter under the control of the CaMV35S promoter transiently expressed in Nicotiana benthamiana leaves. The scale bar = 20 µm.

3.11. Predicted Protein–Protein Interaction Networks of NtDUF668 Family Members in Tobacco

Understanding protein–protein interactions (PPIs) is essential for unraveling the intricate mechanisms underlying various biological functions. As is commonly acknowledged, solitary proteins seldom directly engage in plant stress responses. Instead, multiple physiological processes in plants rely on protein–protein interactions. To uncover the mechanisms underlying the activities of NtDUF668 family members, a comprehensive view of the predicted protein–protein interaction networks involving NtDUF668 family members was presented (Figure 10). It was observed that three independent interactome networks of the NtDUF668 family members and other proteins were showcased in the protein–protein interaction network. Notably, protein–protein interactions transpired among 11 DUF668 proteins and 10 other proteins in tobacco. Specifically, the NtDUF668 protein interaction network showcased two central nodes, Nitab4.5_0002737g0110.1 and Nitab4.5_0000827g0130.1, exhibiting the greatest number of interactions with other proteins. These findings underscore the likelihood of these interacting proteins collaborating to fulfill distinct biological functions within the tobacco context.
Figure 10. Protein–protein interaction network analyses in tobacco.

4. Discussion

DUF gene families, denoting domains of unknown function, have emerged as pivotal players in plant biology, attracting considerable research attention. Among these families, DUF668 has garnered special interest due to its versatile roles throughout plant life history. Several DUF gene families, with a notable focus on DUF668, have undergone thorough genome-wide investigations in plants such as rice, cotton, soybean, sweet potato, and wheat [8,18,19,20,21]. These studies have uncovered valuable insights into the expression patterns of DUF668 genes, particularly under diverse abiotic and biotic stresses. Despite the extensive research on DUF668 in various plant species, there is a notable dearth of genome-wide analysis for the DUF668 gene family in tobacco. Addressing this gap is crucial for unraveling the unique aspects of NtDUF668 and comprehensively understanding their molecular functions. In this study, a comprehensive genome-wide analysis of the NtDUF668 gene family is presented, encompassing gene structure, chromosomal positions, gene duplication, evolutionary connections, tissue-specific expressions, and responses to various abiotic stresses. Additionally, a detailed analysis of the dynamic regulation of several NtDUF668 genes under various abiotic stresses was conducted. These findings lay a solid foundation for further investigations into the origin and functional roles of the NtDUF668 gene family.
To obtain basic knowledge about DUF668 in tobacco for further functional characterization, a systematic investigation of its family members at the genome level and its bioinformatics traits was performed in the present study. A total of 20 NtDUF668 members (NtDUF668-01 to NtDUF668-20) were identified in the tobacco genome, with nine members found on eight tobacco chromosomes and the remaining 11 predicted to be on scaffolds (Table 1 and Figure 4A). Phylogenetic tree analysis revealed four main groups and six subgroups, shedding light on the evolutionary patterns of DUF668 genes across various plant species (Figure 1). Further investigation of the adjacent junctions distributed in the branches of the phylogenetic tree of the DUF668 gene family suggested that the closest genetic distance was found in Nicotiana tabacum and Ipomoea batatas, displaying a relatively conserved evolutionary history in Solanaceae plants. Additionally, a closer evolutionary relationship of the DUF668 gene family between Nicotiana tabacum and Gossypium hirsutum was observed compared to other species presented in this study, suggesting a similar function of the DUF668 genes in these two species. Furthermore, our investigation into duplication events revealed primarily segmental duplications contributing to the expansion of the NtDUF668 gene family (Figure 4B). However, none of the tandem duplication events were found in tobacco, which corresponds to previous grouping results about the DUF668 gene family in cotton, sweet potato, soybean, and wheat, implying a less frequent expansion of these genes during plant evolution. Notably, the Ka/Ks ratios of < 1 observed in these duplication pairs suggest varied selection pressures acting on NtDUF668 genes during their evolutionary history, providing valuable insights into the adaptive changes within this gene family.
Gene structural prediction unveiled significant variations in intron-exon compositions among different NtDUF668 genes, indicating diverse splicing variants. These NtDUF668 genes were subsequently classified into two main Clades based on identical motif features and distinct gene distributions, a classification consistent with previous studies in rice, sweet potato, and wheat [18,19,21]. Motif analysis unveiled that the majority of the NtDUF668 members shared 7–10 conserved motifs, with the exception of NtDUF668-15, which was predicted to have only one motif. Notably, Clade II members exhibited unique motifs, particularly motifs 8 and 10, predominantly located in the front segments of NtDUF668 genes. This observation suggests a potential functional specificity associated with these motifs. Intriguingly, Clade II members were characterized by longer gene lengths, more motifs, and exons, indicating a correlation between motif distribution and gene length in NtDUF668 genes. Promoter analysis revealed an abundance of cis-acting elements responsive to abiotic stress and plant hormone signaling in NtDUF668 promoter regions. Stress-responsive elements, including MYB, ARE, and LTR, were prominently enriched in the promoters. Multiple hormone- and stress-responsive elements, such as ABRE and ERE, were particularly observed in genes like NtDUF668-03, 04, 05, 09, 10, 19, and 20 (Figure 3). This suggests a potential role of these genes in abiotic stress responses, integrating synergistic effects of multiple hormonal signals. In addition, the presence of a G-box in the promoter sequences of many NtDUF668 genes, including NtDUF668-07, 15, and 18, highlights the involvement of NtDUF668 as a crucial component in the intricate regulatory network governing plant growth and development. Together, our studies strongly suggested that NtDUF668 plays a pivotal role in the modulation of plant growth and development and abiotic stress via distinct mechanisms.
Spatial expression profiles of NtDUF668 genes in various plant tissues were analyzed based on previous transcriptome data, providing insights into their specific roles in distinct biological processes. Notably, the expression of several NtDUF668 genes, including NtDUF668-06, 07, 12, 15, and 16, was predominantly detected in root tissues, suggesting a significant involvement in root development. In contrast, genes such as NtDUF668-02, 03, and 09 exhibited a main expression in mature and senescent flowers (Figure 6), implying their potential roles in floral organ development and abscission. Indeed, the enrichment of hormone-responsive elements in the promoter regions of several NtDUF668 genes, including NtDUF668-06, 07, 12, 15, and 16 (Figure 3), aligns with their predominant expression in root tissues. This observation suggests a potential regulatory pathway where NtDUF668 finely tunes root development, possibly through hormonal signaling. Similarly, genes like NtDUF668-02, 03, and 09, mainly expressed in mature and senescent flowers, may contribute to the regulation of floral organ development and abscission through hormone-responsive mechanisms. Notably, two NtDUF668 genes, namely NtDUF668-17 and NtDUF668-18, exhibited significant expression in distinct tissues, with NtDUF668-17 prominently expressed in mature leaves and NtDUF668-18 in dry capsules. This differential expression strongly indicates the functional specificity of these genes in regulating specific biological processes associated with mature leaves and capsule development.
The analysis of gene expression under stress conditions, especially drought and salt stress, is crucial for understanding plant resilience mechanisms [38]. Plants have evolved complex strategies to cope with these stresses, involving physiological adaptations such as leaf reduction, stomatal closure, and the regulation of ion homeostasis [39,40,41]. Alterations in gene expression play a pivotal role in orchestrating these adaptive responses, ensuring plants can thrive in challenging environments. Under drought stress, the expression analysis revealed dynamic patterns among NtDUF668 genes. Notably, genes such as NtDUF668-05, 06, 07, 14, and 18 exhibited a rapid up-regulation within 1 h of drought treatment. In contrast, a group of genes, including NtDUF668-03, 04, 08, 09, 10, 11, 12, 13, 16, and 17, displayed an increased expression after 8 h of drought treatment. These findings suggest a diverse set of NtDUF668s that potentially act as regulators in response to drought stress, playing crucial roles in coordinating plant growth and development. Similarly, under salt stress, a substantial number of NtDUF668 genes exhibited significant induction. Notably, more than half of the identified NtDUF668 genes showed a stronger induction at 7 days after salt treatment. Additionally, specific genes, including NtDUF668-18, displayed a remarkable increase in expression within the first 3 days of salt stress. Further exploration of the detailed expression profiles within 24 h of salt stress revealed upregulation in multiple NtDUF668 genes (e.g., NtDUF668-03, 04, 05, 08, and 14) (Figure 8), implicating their potential roles in regulating salt stress tolerance in plants. Interestingly, NtDUF668-03 was transcriptionally up-regulated following salt treatment in 6 h but rapidly decreased their expression level after salt treatment for 12 h, implying a negative feedback mechanism underlying salt adaptation and salt-induced responses. Remarkably, the presence of cis-acting elements associated with plant salt stress and hormone responses in the promoter regions of NtDUF668 genes reinforces their potential involvement in salt stress. Furthermore, salinity is acknowledged as a pivotal factor in stress signaling, influencing plant hormone biosynthesis and metabolism [42], and the identified cis-acting elements highlight the potential of NtDUF668 in modulating these intricate pathways. In conclusion, the expression analysis of NtDUF668 genes under drought and salt stress revealed dynamic patterns, indicating their potential roles as regulators in plant stress responses. The identified genes, especially those showing rapid and sustained up-regulation, present promising candidates for further functional characterization. To unravel the detailed functions and molecular mechanisms of NtDUF668 in stress responses, future efforts will concentrate on generating transgenic plants and elucidating the phenotypic outcomes under diverse stress conditions.

5. Conclusions

In this investigation, a genome-wide analysis of the NtDUF668 gene family was conducted, resulting in the identification of 20 NtDUF668 members. A comprehensive exploration was then undertaken to acquire a thorough understanding of the NtDUF668 gene family, encompassing their physicochemical characteristics, gene structure, conserved motifs, chromosomal positions, gene duplication, evolutionary relationships, tissue-specific expressions, subcellular localization, and responses to various abiotic stresses. Furthermore, gene expression profiling and quantitative real-time polymerase chain reaction (qRT-PCR) under diverse abiotic stresses were scrutinized to underscore the significant role played by NtDUF668 in regulating tobacco’s adaptability to adverse environmental conditions and developmental processes. Notably, NtDUF668-08 emerged as a potential key player in tobacco’s response to various abiotic stresses. This study represents a pioneering effort in systematically analyzing the NtDUF668 gene family, providing novel insights into tobacco’s resilience against stress. In future investigations, the elucidation of the molecular mechanisms underlying the adaptation to abiotic stresses will be pursued by examining the biological function of NtDUF668. These findings lay a robust foundation for the further exploration of gene functions and the potential application of these insights in breeding programs.

Supplementary Materials

The following supporting information can be downloaded at: https://www.mdpi.com/article/10.3390/agronomy14030445/s1, Table S1: Primer sequence; Table S2: Sequence Information of DUF668 gene family.

Author Contributions

Y.G. and Z.L. conceived and designed the research and helped in reviewing and revising the manuscript. Z.Z. (Zhenbiao Zhang), Z.Z. (Zhongqi Zhang) and S.A.A. conducted the research, designed the experiments, and drafted the manuscript. J.X. and J.W. assisted with the data analysis. C.G. prepared figures and references. All authors have read and agreed to the published version of the manuscript.

Funding

This work was funded by the Fundamental Research Funds from the Chinese Academy of Agricultural Sciences (2013ZL024), the Agricultural Science and Technology Innovation Program (ASTIP-TRIC02), National Natural Science Foundation of China (31970204), Technical system of coarse cereals industry in Shandong Province (SDAIT-15-02), and Central Public-interest Scientific Institution Basal Research Fund (1610232023013).

Data Availability Statement

Data available on request.

Acknowledgments

We thank the current Guo lab members at the Tobacco Research Institute (TRI) and the Chinese Academy of Agricultural Sciences (CAAS) for providing valuable comments on the revision of the manuscript. Meanwhile, we also thank Wei Li at the molecular biology lab of TRI-CAAS for common tobacco K326 seeds.

Conflicts of Interest

The authors declare no conflict of interest.

References

  1. Van Zelm, E.; Zhang, Y.; Testerink, C. Salt tolerance mechanisms of plants. Annu. Rev. Plant Biol. 2020, 71, 403–433. [Google Scholar] [CrossRef]
  2. Abbas, A.; Khan, S.; Hussain, N.; Hanjra, M.A.; Akbar, S. Characterizing soil salinity in irrigated agriculture using a remote sensing approach. Phys. Chem. Earth 2013, 55–57, 43–52. [Google Scholar] [CrossRef]
  3. Wang, J.; Sun, S.; Yin, Y.; Wang, K.; Sun, J.; Tang, Y.; Zhao, J. Water-food-carbon nexus related to the producer-consumer link: A review. Adv. Nutr. 2022, 13, 938–952. [Google Scholar] [CrossRef] [PubMed]
  4. Fang, Y.; Xiong, L. General mechanisms of drought response and their application in drought resistance improvement in plants. Cell. Mol. Life Sci. 2015, 72, 673–689. [Google Scholar] [CrossRef] [PubMed]
  5. Gao, Y.; Shao, G.; Cui, J.; Lu, J.; Tian, L.; Song, E.; Zeng, Z. Effects of drought hardening and saline water irrigation on the growth, yield, and quality of tomato. Agronomy 2023, 13, 2351. [Google Scholar] [CrossRef]
  6. DeFalco, T.A.; Zipfel, C. Molecular mechanisms of early plant pattern-triggered immune signaling. Mol. Cell 2021, 81, 3449–3467. [Google Scholar] [CrossRef]
  7. Goodstein, D.M.; Shu, S.; Howson, R.; Neupane, R.; Hayes, R.D.; Fazo, J.; Mitros, T.; Dirks, W.; Hellsten, U.; Putnam, N.; et al. Phytozome: A comparative platform for green plant genomics. Nucleic Acids Res. 2012, 40, 1178–1186. [Google Scholar] [CrossRef]
  8. Zhao, J.; Wang, P.; Gao, W.; Long, Y.; Wang, Y.; Geng, S.; Su, X.; Jiao, Y.; Chen, Q.; Qu, Y. Genome-wide identification of the DUF668 gene family in cotton and expression profiling analysis of GhDUF668 in Gossypium hirsutum under adverse stress. BMC Genom. 2021, 22, 395. [Google Scholar] [CrossRef] [PubMed]
  9. Smith, P.J.; O’Neill, M.A.; Backe, J.; York, W.S.; Peña, M.J.; Urbanowicz, B.R. Analytical techniques for determining the role of domain of unknown function 579 proteins in the synthesis of O-methylated Plant Polysaccharides. SLAS Technol. 2020, 25, 345–355. [Google Scholar] [CrossRef]
  10. Mistry, J.; Chuguransky, S.; Williams, L.; Qureshi, M.; Salazar, G.A.; Sonnhammer, E.L.L.; Tosatto, S.C.E.; Paladin, L.; Raj, S.; Richardson, L.J.; et al. Pfam: The protein families database in 2021. Nucleic Acids Res. 2021, 49, D412–D419. [Google Scholar] [CrossRef]
  11. Araujo, A.C.G.; Guimaraes, P.M.; Mota, A.P.Z.; Guimaraes, L.A.; Pereira, B.M.; Vinson, C.C.; Lacerda, A.L.; Martins, A.C.Q.; Brasileiro, A.C.M. Overexpression of DUF538 from wild arachis enhances plant resistance to Meloidogyne spp. Agronomy 2021, 11, 559. [Google Scholar] [CrossRef]
  12. Li, L.; Xie, C.; Ye, T.; Xu, J.; Chen, R.; Gao, X.; Zhu, J.; Xu, Z. Molecular characterization, expression pattern and function analysis of the rice OsDUF866 family. Biotechnol. Biotechnol. Equip. 2017, 31, 243–249. [Google Scholar] [CrossRef]
  13. Li, L.H.; Lv, M.M.; Li, X.; Ye, T.Z.; He, X.; Rong, S.H.; Dong, Y.L.; Guan, Y.; Gao, X.L.; Zhu, J.Q.; et al. The rice OsDUF810 family: OsDUF810.7 may be involved in the tolerance to salt and drought. Mol. Biol. 2018, 52, 489–496. [Google Scholar] [CrossRef]
  14. Nabi, R.B.S.; Tayade, R.; Imran, Q.M.; Hussain, A.; Shahid, M.; Yun, B.W. Functional insight of nitric-oxide induced DUF genes in Arabidopsis thaliana. Front. Plant Sci. 2020, 11, 1041. [Google Scholar] [CrossRef] [PubMed]
  15. Guo, C.; Luo, C.; Guo, L.; Li, M.; Guo, X.; Zhang, Y.; Wang, L.; Chen, L. OsSIDP366, a DUF1644 gene, positively regulates responses to drought and salt stresses in rice. J. Integr. Plant Biol. 2016, 58, 492–502. [Google Scholar] [CrossRef] [PubMed]
  16. Ge, L.; Guo, H.; Li, X.; Tang, M.; Guo, C.; Bao, H.; Huang, L.; Yi, Y.; Cui, Y.; Chen, L. OsSIDP301, a member of the DUF1644 family, negatively regulates salt stress and grain size in rice. Front Plant Sci. 2022, 13, 863233. [Google Scholar] [CrossRef]
  17. Li, L.; Ye, T.; Xu, J.; Xie, C.; Gao, X.; Chen, R.; Zhu, J.; Xu, Z. Molecular characterization and function analysis of the rice OsDUF946 family. Biotechnol. Biotechnol. Equip. 2017, 31, 477–485. [Google Scholar] [CrossRef]
  18. Zhong, H.; Zhang, H.; Guo, R.; Wang, Q.; Huang, X.; Liao, J.; Li, Y.; Huang, Y.; Wang, Z. Characterization and functional divergence of a novel DUF668 gene family in rice based on comprehensive expression patterns. Genes 2019, 10, 980. [Google Scholar] [CrossRef] [PubMed]
  19. Yin, X.; Yuan, Y.; Han, X.; Han, S.; Li, Y.; Ma, D.; Fang, Z. Genome-wide identification, characterization, and expression profiling of TaDUF668 gene family in Triticum aestivum. Agronomy 2023, 13, 2178. [Google Scholar] [CrossRef]
  20. Zaynab, M.; Sharif, Y.; Xu, Z.; Fiaz, S.; Al-Yahyai, R.; Yadikar, H.A.; Al Kashgry, N.A.T.; Qari, S.H.; Sadder, M.; Li, S. Genome-wide analysis and expression profiling of DUF668 genes in Glycine Max under salt stress. Plants 2023, 12, 2923. [Google Scholar] [CrossRef]
  21. Liu, E.; Li, Z.; Luo, Z.; Xu, L.; Jin, P.; Ji, S.; Zhou, G.; Wang, Z.; Zhou, Z.; Zhang, H. Genome-wide identification of DUF668 Gene family and expression analysis under drought and salt stresses in sweet potato [Ipomoea Batatas (L.) Lam]. Genes 2023, 14, 217. [Google Scholar] [CrossRef] [PubMed]
  22. Kurotani, K.I.; Hirakawa, H.; Shirasawa, K.; Tanizawa, Y.; Nakamura, Y.; Isobe, S.; Notaguchi, M. Genome sequence and analysis of Nicotiana benthamiana, the model plant for interactions between organisms. Plant Cell Physiol. 2023, 64, 248–257. [Google Scholar] [CrossRef] [PubMed]
  23. Sierro, N.; Battey, J.N.D.; Ouadi, S.; Bakaher, N.; Bovet, L.; Willig, A.; Goepfert, S.; Peitsch, M.C.; Ivanov, N.V. The tobacco genome sequence and its comparison with those of tomato and potato. Nat. Commun. 2014, 5, 3833. [Google Scholar] [CrossRef] [PubMed]
  24. Liu, D.; Li, Y.-Y.; Zhou, Z.-C.; Xiang, X.; Liu, X.; Wang, J.; Hu, Z.-R.; Xiang, S.-P.; Li, W.; Xiao, Q.-Z.; et al. Tobacco transcription factor BHLH123 improves salt tolerance by activating NADPH oxidase NtRbohE expression. Plant Physiol. 2021, 186, 1706–1720. [Google Scholar] [CrossRef] [PubMed]
  25. Ne, E.M.İ.; Aras, S. Identification and characterization of the Pvul-GASA gene family in the Phaseolus vulgaris and expression patterns under salt stress. Turk. J. Bot. 2021, 45, 655–670. [Google Scholar] [CrossRef]
  26. Edwards, K.D.; Fernandez-Pozo, N.; Drake-Stowe, K.; Humphry, M.; Evans, A.D.; Bombarely, A.; Allen, F.; Hurst, R.; White, B.; Kernodle, S.P.; et al. A reference genome for Nicotiana tabacum enables map-based cloning of homeologous loci implicated in nitrogen utilization efficiency. BMC Genom. 2017, 18, 448. [Google Scholar] [CrossRef]
  27. Potter, S.C.; Luciani, A.; Eddy, S.R.; Park, Y.; Lopez, R.; Finn, R.D. HMMER web server: 2018 update. Nucleic Acids Res. 2018, 46, W200–W204. [Google Scholar] [CrossRef]
  28. Jiang, Y.; Li, Z.; Li, W.; Cheng, H.; Zhao, W.; Li, T.; Sun, B.; You, Q.; Zhou, D. Genome-wide analysis revealed NBS-LRR gene candidates associated with bacterial wilt resistance in eggplant (Solanum Melongena L.). Agronomy 2023, 13, 2583. [Google Scholar] [CrossRef]
  29. Chou, K.C.; Shen, H. Bin Cell-PLoc: A package of web servers for predicting subcellular localization of proteins in various organisms. Nat. Protoc. 2008, 3, 153–162. [Google Scholar] [CrossRef]
  30. Chen, C.; Chen, H.; Zhang, Y.; Thomas, H.R.; Frank, M.H.; He, Y.; Xia, R. TBtools: An integrative toolkit developed for interactive analyses of big biological data. Mol. Plant 2020, 13, 1194–1202. [Google Scholar] [CrossRef] [PubMed]
  31. Wang, Y.; Tang, H.; Debarry, J.D.; Tan, X.; Li, J.; Wang, X.; Lee, T.H.; Jin, H.; Marler, B.; Guo, H.; et al. MCScanX: A toolkit for detection and evolutionary analysis of gene synteny and collinearity. Nucleic Acids Res. 2012, 40, e49. [Google Scholar] [CrossRef]
  32. Zhang, Z. KaKs_Calculator 3.0: Calculating selective pressure on coding and non-coding sequences. Genom. Proteom. Bioinform. 2022, 20, 536–540. [Google Scholar] [CrossRef]
  33. Kumar, S.; Stecher, G.; Tamura, K. MEGA7: Molecular evolutionary genetics analysis version 7.0 for bigger datasets. Mol. Biol. Evol. 2016, 33, 1870–1874. [Google Scholar] [CrossRef]
  34. Hu, B.; Jin, J.; Guo, A.Y.; Zhang, H.; Luo, J.; Gao, G. GSDS 2.0: An upgraded gene feature visualization server. Bioinformatics 2015, 31, 1296–1297. [Google Scholar] [CrossRef]
  35. Bailey, T.L.; Johnson, J.; Grant, C.E.; Noble, W.S. The MEME suite. Nucleic Acids Res. 2015, 43, W39–W49. [Google Scholar] [CrossRef]
  36. Lescot, M.; Déhais, P.; Thijs, G.; Marchal, K.; Moreau, Y.; Van De Peer, Y.; Rouzé, P.; Rombauts, S. PlantCARE, a database of plant cis-acting regulatory elements and a portal to tools for in silico analysis of promoter sequences. Nucleic Acids Res. 2002, 30, 325–327. [Google Scholar] [CrossRef] [PubMed]
  37. Wang, Q.; Zhang, Z.; Guo, C.; Zhao, X.; Li, Z.; Mou, Y.; Sun, Q.; Wang, J.; Yuan, C.; Li, C.; et al. Hsf transcription factor gene family in peanut (Arachis Hypogaea L.): Genome-wide characterization and expression analysis under drought and salt stresses. Front. Plant Sci. 2023, 14, 1214732. [Google Scholar] [CrossRef] [PubMed]
  38. Chano, V.; Gailing, O.; Collada, C.; Soto, Á. Differential gene expression analysis of the resprouting process in Pinus canariensis provides new insights into a rare trait in conifers. Plant Growth Regul. 2023, 100, 717–731. [Google Scholar] [CrossRef]
  39. Dai, W.; Wang, M.; Gong, X.; Liu, J.H. The transcription factor FcWRKY40 of fortunella crassifolia functions positively in salt tolerance through modulation of ion homeostasis and proline biosynthesis by directly regulating SOS2 and P5CS1 homologs. New Phytol. 2018, 219, 972–989. [Google Scholar] [CrossRef]
  40. Hou, H.; Jia, H.; Yan, Q.; Wang, X. Overexpression of a SBP-Box gene (VpSBP16) from chinese Wild vitis species in arabidopsis improves salinity and drought stress tolerance. Int. J. Mol. Sci. 2018, 19, 940. [Google Scholar] [CrossRef] [PubMed]
  41. McAdam, S.A.M.; Manandhar, A.; Kane, C.N.; Mercado-Reyes, J.A. Passive stomatal closure under extreme drought in an angiosperm species. J. Exp. Bot. 2023. [Google Scholar] [CrossRef] [PubMed]
  42. Yu, Z.; Duan, X.; Luo, L.; Dai, S.; Ding, Z.; Xia, G. How plant hormones mediate salt stress responses. Trends Plant Sci. 2020, 25, 1117–1130. [Google Scholar] [CrossRef] [PubMed]
Disclaimer/Publisher’s Note: The statements, opinions and data contained in all publications are solely those of the individual author(s) and contributor(s) and not of MDPI and/or the editor(s). MDPI and/or the editor(s) disclaim responsibility for any injury to people or property resulting from any ideas, methods, instructions or products referred to in the content.

Article Metrics

Citations

Article Access Statistics

Multiple requests from the same IP address are counted as one view.