Machine Learning Techniques for Improving Nanosensors in Agroenvironmental Applications
Abstract
1. Introduction
2. Methodology
- What are the main agroenvironmental applications addressed with nanosensors using machine learning?
- What type of nanosensors are used in these applications?
- How are machine learning techniques used with nanosensors?
- What are the most-used machine learning algorithms and why?
- What are the merits and demerits reported in the literature of using machine learning in nanosensors for agroenvironmental applications?
- A search was conducted of the available literature based on the keywords “Nanosensors”, “Machine Learning” and “Agriculture”.
- The search results were examined carefully for their content and selected for inclusion in this review. In short, the papers were required to feature a (1) nanosensor whose output was processed using (2) machine learning for specific applications in the (3) agroenvironmental sector.
- The articles which passed this examination were then examined using the Connect Papers tool, which identified further possible linked articles to also be examined using the above criteria.
- In total, approximately 50 articles were finally selected for use in this review. They were examined again to gather specific information for use in this study. This information comprised (1) the class/classes of nanosensors used, (2) the type/types of machine learning tools used, (3) the agroenvironmental problem addressed using these techniques and (4) the merits and demerits (if reported) of each nanosensor/machine learning application.
3. Nanosensors
- High surface area: Due to their very small size, nanomaterials possess a very large surface area. This increases the level of interaction between the nanomaterial surface and the external environment.
- Ease of functionalisation: Nanomaterials have a high degree of surface chemistry variability, which permits the formation of receptor species designed for specific targets.
- Quantized properties: Nanomaterials exhibit particular behaviours derived from their size, which differs from that of the same material on the macroscale. Such properties include quantum confinement, surface plasmon resonance and superparamagnetism. These distinctive properties can be exploited for use in sensing applications.
- Receptor: The surface moieties which are involved in interactions with the target species. These are selected in order to bind specifically in a usually non-covalent and reversible manner. In some cases, more than one receptor may be used in order to generate specific interactions between different components.
- Nanomaterial core: This is the active component of the sensor system. This would engage in the catalysis, luminescence, colour changes or whatever other property central to the activity of nanosensors. The core may consist of free nanoparticles, particles bound to a surface or some other material or nanostructures etched into larger structures.
- Transducer: A system to convert the reception of the target into a signal that can be read. This can consist of the nanomaterial or composite which would generate the signal or also the surface in which the material would be bound and through which the signal would pass.
- Receiver: The instrument or component which would take the signal passed through the transducer and convert it into information which can then be analysed to determine the nature of the signal. The receiver can be an external instrument, such as a spectrometer or human eyes, or additional equipment directly attached to the nanosensor, such as a potentiostat to measure electrical signals.
- Colourimetric: Wherein colour changes due to alterations in the agglomeration or surface states of nanomaterials are demonstrated via alterations in their visible colour. This is most commonly reported for metallic nanoparticles, as the peak plasmon resonance energy or light wavelength of absorption is dependent on apparent particle size, which can be altered via agglomeration [103]. In addition, colour-changing organic dyes can be incorporated into nanocomposites optically responsive to chemical conditions such as pH [104]. The visible nature of the colour change can mean rapid analysis in the laboratory, but there has been much interest in their use as disposable kits for use in the field [105].
- Luminescent: The luminescence of nanomaterials and its quenching, de-quenching or shifts in energy are used to demonstrate interactions on their surfaces. This is most commonly reported for quantum dots [106] and similar materials [107]. The visible nature of luminescence has also resulted in an interest in their use as paper-based sensors for fieldwork [105]. Additionally, luminescent nanosensors can be used for the more efficient and rapid analysis of samples in the laboratory [108].
- Surface-enhanced Raman spectroscopy (SERS): SERS is a method for the enhancement of structurally rich but weak signals used in Raman spectroscopy in the presence of metal surfaces [109]. Anisotropic metallic nanoparticles were originally detected in macroscopic surfaces, and their use enables a sufficiently strong level of enhancement for the detection of single molecules [110]. As this technique requires the use of a Raman spectrometer in order to function, it would be primarily aimed at laboratory analysis, but portable devices for field analysis are being developed [111].
- Electrochemical: The redox reaction of materials on the surface of appropriate nanomaterials generates electrical signals that can be measured. This is regularly reported for graphene, carbon nanotubes, metal oxides and metallic nanomaterials [112]. These types of sensors may function in lab in chip devices for use in laboratory analysis or small portable devices for the creation of a linked network in the field [113].
4. Machine Learning
- Classification algorithms:
- −
- Support vector machine (SVM): This is a binary or multi-class classifier that separates data from different classes by finding the best hyperplane in the feature space that maximises the margin or distance between classes [139]. Figure 3 shows the result obtained when using this algorithm to classify a set of observed data in 2D into two classes. Since such a hyperplane is not always possible to find, there are several tricks that can help the classification, like the use of kernel functions that allow the algorithm to project data to higher-dimension space where the separation between classes could be easier to find [140].
- −
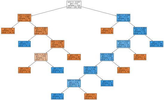
- Random forest (RF): This is a decision-tree-based algorithm that can be used either for classification or regression. It is an ensemble method that uses a multitude of decision trees to estimate the best output [141]. In the case of classification, for instance, the output of the random forest is the class selected by most of the trees. Figure 4 shows an example of a single decision tree obtained when trying to classify the observation shown in Figure 3.
- −
- K-nearest neighbour (K-NN): This algorithm uses proximity as a metric to achieve classification or to predict the grouping of an individual data point. Some of the most-used metrics for proximity (distance) are Euclidean distance, Manhattan distance and Minkowski distance. The k number of classes has to be defined by the user, and it has to be chosen wisely to prevent under-fitting or over-fitting. Fortunately, there are some techniques that help define the best k.
- −
- Artificial neural networks (ANNs): This method was inspired by the way the human brain works; a set of interconnected nodes (neurons) are modelled in a layer structure in which each neuron is interconnected with each other [142,143,144,145]. Each node in the neural network has an activation function that defines the output of the node based on the input. The last activation function can be modified to be used for solving classification or regression tasks. There are several types of neural networks, such as the multilayer perceptron (MLP) [146,147], feed-forward neural network (FFNN) [148], recurrent neural network (RNN) [149] and convolutional neural network (CNN), amongst others [150]. Figure 5 shows an example of a multilayer perceptron with two hidden layers.
- −
- Convolutional neural networks: These models are very powerful and have been widely used in image processing and computer vision. There are several convolutional neural network architectures that perform object detection, object segmentation and image classification [151], amongst others. Some examples of architectures for image classification are VGG16, Inception [152,153], Resnet [154] and MobiLenet [155]. Most of these architectures differ in complexity and the number of parameters used. VGG16, for instance, is a very well-known architecture introduced by Simonyan and Zisserman [156]. It is composed of 21 layers (13 convolutional layers, 5 max-pooling layers and 3 dense layers), but only 16 layers have weight (learnable parameter layers). This architecture has around 138 million parameters. There are other versions with similar architecture, such as VGG19 (19 layers instead of 16). An example of a CNN architecture is shown in Figure 6.
- −
- Naive Bayes: This is a family of algorithms with the common principle that every pair of features being classified is independent of each other. This type of classifier assumes that the features used are conditionally independent, given the class label. It uses the Bayes theorem to compute the probability of an observation belonging to each class and pick up the output class with the maximum probability.
- −
- Gradient-boosted regression trees (GBRTs): This is also a family of algorithms that can be used for both classification and regression. It is based on the combination of weak or shallow models (weak learners) like, for instance, shallow decision trees. A sequence of weak learners (i.e., decision trees) is implemented such that each additional tree improves the result of the previous one. There are several implementations of this algorithm. Some examples are LightBGM and XGBoost.
- Regression algorithms: All algorithms discussed above for classification can also be adapted to be used for regression. Other algorithms for regression are as follows:
- −
- Linear regression: A linear regression algorithm computes the linear relationship between a dependent variable (the output y) and one or more independent variables (X). The goal is to find the best fit line equation that can predict the values based on the independent variables. Linear regression can also be used for binary classification using a logistic curve to separate the two classes [157].
- −
- LASSO (least absolute shrinkage and selection operator) regression: This method adds a regularisation term to the linear regression equation. This term is the distance and is computed as the sum of the absolute values of the coefficients multiplied by a parameter . The parameter helps to control the strength of the regularisation.
- −
- Ridge regression: Similar to the previous method, ridge regression introduces a regularisation term to the linear regression based on the distance. This distance is computed as the sum of the square values of the coefficients multiplied for a parameter , where , as in LASSO, is the parameter that controls the strength of the regularisation. Adding regularisation terms to linear regression helps prevent over-fitting. Ridge regularisation, in particular, also helps correct for multicollinearity in regression analysis (when independent variables are correlated).
- −
- Kernel regression: This is a non-parametric statistical method that helps estimate a smooth curve that describes the relationship between the dependent variable and the independent variables. This method is particularly useful when such a relationship is complex or non-linear.
- −
- Partial least square regression (PLSR): This method reduces the dimensions of the data to a small set of predictors and then performs the regression over them. Hence, it finds a linear regression model by projecting the variables into a new space.
- −
- Polynomial regression: This regression model incorporates higher-order polynomial terms of the independent variables into the model. Such polynomial terms help the regression to capture non-linear relationships between variables.
- −
- Decision tree: This applies a hierarchical structure like a tree, and it is composed of nodes (a root node and several internal nodes), branches and leaves. Each internal node represents a feature of a data set, branches represent the decision rules and each leaf node represents the outcome (see the example in Figure 3b, where a decision tree was implemented for classification). Some of the best-known tree algorithms include ID3, CART and random forest. Most of them can be used for either regression or classification.
- −
- Gaussian process: The Gaussian process is a non-parametric Bayesian technique that can be used for classification and regression. It is based on the assumption that observations were drawn from a Gaussian process. Instead of learning the values for every parameter in a model (like linear regression models), this approach infers a probability distribution over all possible values. It has the advantage of working well even when only a small data set of observations is available.
- −
- Bayesian linear regression: The goal of Bayesian linear regression is to estimate the distribution over all the parameters and predictions instead of just the “best” value of the parameters like in standard linear regression. Some of the advantages are the chance to include prior information and the fact that the results provide a way to quantify uncertainty in the model parameters and predictions.






4.1. Unsupervised Learning
- Dimensionality reduction: In most cases, more data improves accuracy results but can also affect the performance of the machine learning algorithm, causing, for instance, over-fitting. There are several methods to reduce the dimensions of data by reducing redundancy. The best-known methods are principal component analysis, linear discriminant analysis (this can also be used as a regressor), singular value decomposition (SVD) and auto encoders. Principal component analysis (PCA), for instance, provides a new set of orthogonal vectors for which the principal component is the direction that maximises the variance of the data set. The next principal component is the direction orthogonal to the prior components with the most variance. This process is repeated until a new feature space to represent the data set is reached. The original data can be computed as a linear combination of this new feature space.
- Clustering: This is the process for group observations that have similar patterns. Some of the most used methods are as follows:
- −
- K-means: As in K-NN, this algorithm also assumes a k number of clusters and defines the centre of each cluster. Each observation is associated to the closest cluster. The centroid of each cluster is updated by computing the barycenter of all observations belonging to the cluster. This process is repeated iteratively until the centroids of the cluster converge and its position does not change anymore.
- −
- Hierarchical clustering: This iterative method clusters data using the distance matrix between each observation. At the start, it assumes that each observation is a cluster. Each cluster is then merged with the closest neighbouring cluster, and the process is repeated until all clusters are merged together. As a result, a dendrogram is achieved which shows the hierarchical relationship between the clusters (Figure 7c shows the hierarchical relationship between clusters computed from the data in Figure 7a).
- −
- Mean shift: Mean shift does not require the user to specify the number of clusters k. It finds regions of high-density observations and iteratively shifts the data points towards such regions until convergence. In order to do so, it estimates the underlying probability density function of the observed data using kernel density estimation and shifts the data by computing the mean shift vector for each data point.
- −
- Gaussian mixture models (GMMs): In contrast to all the above clustering methods, for which there is no assumption about the distribution of the observation, this method assumes that all observations are generated from a mixture of a finite number of Gaussian distributions with unknown parameters. The goal of this algorithm is to estimate the parameters of each Gaussian distribution. This method can be seen as a generalisation of the K-means method in which not only the centroids but also the covariance matrix are estimated and, therefore, the Gaussian mixture that represents the clustering. An example of this algorithm is presented in Figure 7g–i, where different numbers of Gaussians were used to cluster the observed data in Figure 7a.
4.2. Reinforcement Learning and Others
5. Nanosensor/Machine Learning in Agroenvironmental Applications
5.1. Electrochemical Sensors
5.2. Luminescent Sensors
5.3. Surface-Enhanced Plasmon Resonance-Involved Sensing
5.4. Colourimetric Sensors
6. Discussion
- (a)
- Electrochemical nanosensors favoured the use of functionalized carbon-based nanocomposite materials.
- (b)
- Luminescent nanosensors favoured the use of luminescent carbon dots.
- (c)
- SERS nanosensors favoured the use of gold and silver nanoparticles and composites containing these nanomaterials.
- (d)
- Colourimetric nanosensors favoured the use of gold nanomaterials (nanoparticles, nanorods and nanopyramids).
- Selectively designed nanosensors analysing samples with analogous materials that may generate confounding signals [88]. This may make these more traditionally designed nanosensors function as originally envisaged.
- The use of barcodes or multiple sensing systems selected to partially interact with more than one analyte, generating many detections [181,203]. The technology described involves the formation of an array of nanosensors containing receptors which only bind the target analytes partially. Each nanosensor in the array would only demonstrate what would be considered partial detection. However, as an array, each component may generate partial detection in a reproducible manner. Such signals would be necessarily complex and need special tools to detect a single analyte in a single sample. This form of analysis would enable the formation of effective nanosensors without the need for the development of highly specific binding agents for every potential analyte. This may aid in producing more efficient and generally applicable sensing systems.
- More effective and efficient sensors for the detection of selected analytes in the laboratory. These nanosensor/machine learning pairings may mean a more accessible form of analysis, enabling quicker and cheaper laboratory analysis of agricultural and food samples.
- The possibility of the development of handheld or portable nanosensor systems for field use. This is a rapidly growing area of the agribusiness sector with considerable interest for use in the plant growth, livestock and fish farming sectors [215]. Some examples of this include the use of electrochemical sensor patches [177] and paper sensors which can be used in conjunction with a smartphone [206], meaning the possibility for automatic and continuous monitoring in the field. This provides a benefit above laboratory analysis in that the agronomist would be provided with up-to-date conditions on the ground without the need to remove samples to an exterior facility, also enabling a rapid response to potentially deleterious conditions [216,217]. In addition, the continuous placement of a portable nanosensor system makes possible a more complete understanding of changes in the physio-chemical properties of their location over time than random samples with possible unintended variance.
- Improved analysis using nanosensors compared to nanosensors on their own. This is especially the case for the use of ML techniques to decollate the signals generated via chemically similar species.
- Reducing the effect of cross-responses. This allows several analytes to be sensed simultaneously.
- Nanosensor/machine learning techniques reported improvements compared to traditional forms of sample analysis such as improved accuracy, faster response, and reduced costs in many cases.
- The training of ML algorithms requires the availability of good-quality data to train the models (specially labelled data to train supervised models). Such data may be difficult or expensive to acquire using nanosensors.
- Problems such as overfitting may appear due to noisy datasets, which are usually the case for signals captured via nanosensors. Expertise in data analysis, the selection of the techniques to be used and the pre-processing of the data may help reduce this problem. In general, any issues with the data can greatly reduce system performance.
- The deployment of machine learning techniques in small electronic devices can also be a challenge. This is especially difficult when large models are used (a high number of parameters), like in the case of CNN models applied to colourimetric or luminescent nanosensors, for instance.
- Nanosensor formation can be synthetically challenging and involve toxic materials such as cadmium-series quantum dots. In some cases, specific receptor moieties would need to be redesigned for each analyte.
- The use of nanomaterials in the field can lead to environmental concerns due to their possible release.
- Regulatory and social considerations may prevent their adoption into the market.
7. Conclusions
Author Contributions
Funding
Data Availability Statement
Conflicts of Interest
Abbreviations
| ANN | Artificial neural network |
| AGONS | Algorithmically guided optical nanosensor selector |
| AU-fMWCNTs | Gold functionalised multi-wall carbon nanotubes |
| AuNCs | Gold nanocrystals |
| BPNN | Back-propagation neural network |
| BLSTM | Bidirectional long short-term memory |
| CBZ | Carbendazim |
| CNNs | Convolutional neural networks |
| CNT | Carbon nanotube |
| CRM | Chemical-responsive material |
| DCT | Discrete cosine transform |
| DFT | Density functional theory |
| Dual-em-IMP | Dual-emission molecularly imprinted polymers |
| FFNN | Feed-forward neural network |
| GMMs | Gaussian mixture models |
| HCA | Hierarchical cluster analysis |
| HF | Hydrofluoric acid |
| His | Histidine |
| HPLC | High-pressure liquid chromatography |
| kNN | k-nearest neighbour |
| LDA | Linear discriminant analysis |
| LOD | Limit of detection |
| LR | Logistic regression |
| LSPR | Localized-surface Plasmon resonance |
| MGO | Magnetic graphene oxide |
| mM | Millimoles |
| MOF | Metal organic framework |
| MLP | Multilayer perceptron |
| MRL | Maximum residual limits |
| MWCNT | Multiwall carbon nanotube |
| NAA | Naphthalene acetic acid |
| NanoIOT | Nanotechnology Internet of Things |
| NB | Naive Bayes |
| NIR | Near-infrared |
| nm | Nanometers |
| OPPs | Organophosphate pesticides |
| PCA | Principal component analysis |
| PEDOT | Poly(3,4-ethylenedioxythiophene) |
| PLSR | Partial least square regressor |
| PVA | Poly-vinyl alcohol |
| PVDF | Polyvinylidene diflouride |
| QDs | Quantum dots |
| RBF | Radial basal function |
| RFR | Random forest regression |
| RGB | Red–green–blue |
| RNN | Recurrent neural network |
| RVM | Relevance vector machine |
| SA | Salicylic acid |
| SERS | Surface-enhanced Raman spectroscopy |
| SVM | Support vector machine |
| SVD | Singular value decomposition |
| SVR | Support vector regression |
| SP | Spermine |
| TTIs | Time–temperature integrators |
| M | Micro-moles |
| VOCs | Volatile organic compounds |
| ZEN | Zearalenone |
| Lasso | Least absolute shrinkage and selection operator |
| PLSR | Partial least square regression |
References
- Calicioglu, O.; Flammini, A.; Bracco, S.; Bellù, L.; Sims, R. The Future Challenges of Food and Agriculture: An Integrated Analysis of Trends and Solutions. Sustainability 2019, 11, 222. [Google Scholar] [CrossRef]
- Dudley, N.; Alexander, S. Agriculture and biodiversity: A review. Biodiversity 2017, 18, 45–49. [Google Scholar] [CrossRef]
- Saiz-Rubio, V.; Rovira-Más, F. From Smart Farming towards Agriculture 5.0: A Review on Crop Data Management. Agronomy 2020, 10, 207. [Google Scholar] [CrossRef]
- Shaikh, F.K.; Karim, S.; Zeadally, S.; Nebhen, J. Recent Trends in Internet-of-Things-Enabled Sensor Technologies for Smart Agriculture. IEEE Internet Things J. 2022, 9, 23583–23598. [Google Scholar] [CrossRef]
- Mansoori, G.A.; Soelaiman, T. Nanotechnology—An introduction for the standards. J. ASTM Int. 2005, 2, 1–21. [Google Scholar]
- Bayda, S.; Adeel, M.; Tuccinardi, T.; Cordani, M.; Rizzolio, F. The History of Nanoscience and Nanotechnology: From Chemical–Physical Applications to Nanomedicine. Molecules 2020, 25, 112. [Google Scholar] [CrossRef]
- Kanaoujiya, R.; Saroj, S.; Rajput, V.; Alimuddin; Srivastava, S.; Minkina, T.; Igwegbe, C.; Singh, M.; Kumar, A. Emerging application of nanotechnology for mankind. Emergent Mater. 2023, 6, 3. [Google Scholar] [CrossRef]
- Bartolucci, C.; Scognamiglio, V.; Antonacci, A.; Fraceto, L.F. What makes nanotechnologies applied to agriculture green? Nano Today 2022, 43, 101389. [Google Scholar] [CrossRef]
- Khan, F.; Pandey, P.; Upadhyay, T.K. Applications of Nanotechnology-Based Agrochemicals in Food Security and Sustainable Agriculture: An Overview. Agriculture 2022, 12, 1672. [Google Scholar] [CrossRef]
- Zhang, P.; Lynch, I.; Handy, R.D.; White, J.C. 1—A brief history of nanotechnology in agriculture and current status. In Nano-Enabled Sustainable and Precision Agriculture; Zhang, P., Lynch, I., White, J.C., Handy, R.D., Eds.; Academic Press: Cambridge, MA, USA, 2023; pp. 3–14. [Google Scholar] [CrossRef]
- Ji, Y.; Ma, S.; Lv, S.; Wang, Y.; Lü, S.; Liu, M. Nanomaterials for Targeted Delivery of Agrochemicals by an All-in-One Combination Strategy and Deep Learning. ACS Appl. Mater. Interfaces 2021, 13, 43374–43386. [Google Scholar] [CrossRef]
- Fellet, G.; Pilotto, L.; Marchiol, L.; Braidot, E. Tools for Nano-Enabled Agriculture: Fertilizers Based on Calcium Phosphate, Silicon, and Chitosan Nanostructures. Agronomy 2021, 11, 1239. [Google Scholar] [CrossRef]
- Zhang, P.; Guo, Z.; Ullah, S.; Melagraki, G.; Afantitis, A.; Lynch, I. Nanotechnology and artificial intelligence to enable sustainable and precision agriculture. Nat. Plants 2021, 7, 864–876. [Google Scholar] [CrossRef] [PubMed]
- Yin, J.; Su, X.; Yan, S.; Shen, J. Multifunctional Nanoparticles and Nanopesticides in Agricultural Application. Nanomaterials 2023, 13, 1255. [Google Scholar] [CrossRef] [PubMed]
- Liu, W.; Li, Y.; Feng, Y.; Qiao, J.; Zhao, H.; Xie, J.; Fang, Y.; Shen, S.; Liang, S. The effectiveness of nanobiochar for reducing phytotoxicity and improving soil remediation in cadmium-contaminated soil. Sci. Rep. 2020, 10, 858. [Google Scholar] [CrossRef]
- Ahmad, A.; Qurashi, A.; Sheehan, D. Nano packaging – Progress and future perspectives for food safety, and sustainability. Food Packag. Shelf Life 2023, 35, 100997. [Google Scholar] [CrossRef]
- Khan, S.; Naushad, M.; Al-Gheethi, A.; Iqbal, J. Engineered nanoparticles for removal of pollutants from wastewater: Current status and future prospects of nanotechnology for remediation strategies. J. Environ. Chem. Eng. 2021, 9, 106160. [Google Scholar] [CrossRef]
- P Olesen, K.; Shehata, S.M.; Bondok, A.; M. El Nahrawy, S.; El-Kerdany, A. Response of Egyptian clover to Nano Clay Flakes in Newly Reclaimed Sandy Soils under Sprinkler Irrigation System. Alex. Sci. Exch. J. 2016, 37, 759–770. [Google Scholar] [CrossRef]
- Sharma, A.; Kumar, S.; Singh, R. Synthesis and characterization of a novel slow-release nanourea/chitosan nanocomposite and its effect on Vigna radiata L. Environ. Sci. Nano 2022, 9, 4177–4189. [Google Scholar] [CrossRef]
- Feng, J.; Chen, W.; Liu, Q.; Chen, Z.; Yang, J.; Yang, W. Development of abamectin-loaded nanoemulsion and its insecticidal activity and cytotoxicity. Pest Manag. Sci. 2020, 76, 4192–4201. [Google Scholar] [CrossRef]
- Vogel, V. Nanosensors and particles: A technology frontier with pitfalls. J. Nanobiotechnol. 2019, 17, 111. [Google Scholar] [CrossRef]
- Anthimopoulos, M.; Christodoulidis, S.; Ebner, L.; Geiser, T.; Christe, A.; Mougiakakou, S. Semantic Segmentation of Pathological Lung Tissue with Dilated Fully Convolutional Networks. IEEE J. Biomed. Health Inform. 2019, 23, 714–722. [Google Scholar] [CrossRef]
- Chen, M.; Cui, D.; Haick, H.; Tang, N. Artificial Intelligence-Based Medical Sensors for Healthcare System. Adv. Sens. Res. 2023, 2023, 2300009. [Google Scholar] [CrossRef]
- Shehab, M.; Abualigah, L.; Shambour, Q.; Abu-Hashem, M.A.; Shambour, M.K.Y.; Alsalibi, A.I.; Gandomi, A.H. Machine Learning in Medical Applications: A Review of State-of-the-Art Methods. Comput. Biol. Med. 2022, 145, 105458. [Google Scholar] [CrossRef]
- Ait Nasser, A.; Akhloufi, M.A. A Review of Recent Advances in Deep Learning Models for Chest Disease Detection Using Radiography. Diagnostics 2023, 13, 159. [Google Scholar] [CrossRef]
- Aamir, M.; Rahman, Z.; Dayo, Z.A.; Abro, W.A.; Uddin, M.I.; Khan, I.; Imran, A.S.; Ali, Z.; Ishfaq, M.; Guan, Y.; et al. A deep learning approach for brain tumor classification using MRI images. Comput. Electr. Eng. 2022, 101, 108105. [Google Scholar] [CrossRef]
- Koehn, D.; Lessmann, S.; Schaal, M. Predicting online shopping behaviour from clickstream data using deep learning. Expert Syst. Appl. 2020, 150, 113342. [Google Scholar] [CrossRef]
- Martínez, A.; Schmuck, C.; Pereverzyev, S.; Pirker, C.; Haltmeier, M. A machine learning framework for customer purchase prediction in the non-contractual setting. Eur. J. Oper. Res. 2020, 281, 588–596. [Google Scholar] [CrossRef]
- Ngai, E.W.; Wu, Y. Machine learning in marketing: A literature review, conceptual framework, and research agenda. J. Bus. Res. 2022, 145, 35–48. [Google Scholar] [CrossRef]
- Mercha, E.M.; Benbrahim, H. Machine learning and deep learning for sentiment analysis across languages: A survey. Neurocomputing 2023, 531, 195–216. [Google Scholar] [CrossRef]
- Sahu, S.K.; Mokhade, A.; Bokde, N.D. An Overview of Machine Learning, Deep Learning, and Reinforcement Learning-Based Techniques in Quantitative Finance: Recent Progress and Challenges. Appl. Sci. 2023, 13, 1956. [Google Scholar] [CrossRef]
- Sokolovsky, A.; Arnaboldi, L.; Bacardit, J.; Gross, T. Interpretable trading pattern designed for machine learning applications. Mach. Learn. Appl. 2023, 11, 100448. [Google Scholar] [CrossRef]
- Jiang, W. Applications of deep learning in stock market prediction: Recent progress. Expert Syst. Appl. 2021, 184, 115537. [Google Scholar] [CrossRef]
- Basher, S.A.; Sadorsky, P. Forecasting Bitcoin price direction with random forests: How important are interest rates, inflation, and market volatility? Mach. Learn. Appl. 2022, 9, 100355. [Google Scholar] [CrossRef]
- Mashrur, A.; Luo, W.; Zaidi, N.; Robles-Kelly, A. Machine Learning for Financial Risk Management: A Survey. IEEE Access 2020, 8, 203203–203223. [Google Scholar] [CrossRef]
- Kinn, D.D. Reducing Estimation Risk in Mean-Variance Portfolios with Machine Learning. arXiv 2018, arXiv:1804.01764. [Google Scholar]
- Tsang, K.H.; Wong, H.Y. Deep-Learning Solution to Portfolio Selection with Serially-Dependent Returns. Cap. Mark. Asset Pricing Valuat. eJ. 2020, 11, 593–619. [Google Scholar] [CrossRef]
- Cui, H.; Rajagopalan, S.; Ward, A.R. Predicting product return volume using machine learning methods. Eur. J. Oper. Res. 2020, 281, 612–627. [Google Scholar] [CrossRef]
- Akbari, M.; Do, T. A systematic review of machine learning in logistics and supply chain management: Current trends and future directions. Benchmarking Int. J. 2021, 28, 2977–3005. [Google Scholar] [CrossRef]
- Vatti, R.; Vatti, N.; Mahender, K.; Vatti, P.L.; Krishnaveni, B. Solar energy harvesting for smart farming using nanomaterial and machine learning. IOP Conf. Ser. Mater. Sci. Eng. 2020, 981, 032009. [Google Scholar] [CrossRef]
- Tapia Farias, J.; Arellano, C. Soft-Biometrics Encoding Conditional GAN for Synthesis of NIR Periocular Images. Future Gener. Comput. Syst. 2019, 97, 503–511. [Google Scholar] [CrossRef]
- Huang, B.; Wang, Z.; Wang, G.; Jiang, K.; Han, Z.; Lu, T.; Liang, C. PLFace: Progressive Learning for Face Recognition with Mask Bias. Pattern Recognit. 2023, 135, 109142. [Google Scholar] [CrossRef]
- Huang, C.; Li, Y.; Loy, C.C.; Tang, X. Deep Imbalanced Learning for Face Recognition and Attribute Prediction. IEEE Trans. Pattern Anal. Mach. Intell. 2020, 42, 2781–2794. [Google Scholar] [CrossRef] [PubMed]
- Zhang, X.; Demiris, Y. Visible and Infrared Image Fusion Using Deep Learning. IEEE Trans. Pattern Anal. Mach. Intell. 2023, 45, 10535–10554. [Google Scholar] [CrossRef] [PubMed]
- Wang, C.; Muhammad, J.; Wang, Y.; He, Z.; Sun, Z. Towards Complete and Accurate Iris Segmentation Using Deep Multi-Task Attention Network for Non-Cooperative Iris Recognition. IEEE Trans. Inf. Forensics Secur. 2020, 15, 2944–2959. [Google Scholar] [CrossRef]
- Jhajharia, K.; Mathur, P. A comprehensive review on machine learning in agriculture domain. IAES Int. J. Artif. Intell. 2022, 11, 753–763. [Google Scholar] [CrossRef]
- Javaid, M.; Haleem, A.; Khan, I.H.; Suman, R. Understanding the potential applications of Artificial Intelligence in Agriculture Sector. Adv. Agrochem. 2023, 2, 15–30. [Google Scholar] [CrossRef]
- Altalak, M.; uddin, M.A.; Alajmi, A.; Rizg, A. Smart Agriculture Applications Using Deep Learning Technologies: A Survey. Appl. Sci. 2022, 12, 5919. [Google Scholar] [CrossRef]
- Seng, K.P.; Ang, L.; Schmidtke, L.M.; Rogiers, S.Y. Computer Vision and Machine Learning for Viticulture Technology. IEEE Access 2018, 6, 67494–67510. [Google Scholar] [CrossRef]
- Li, H.; Lee, W.S.; Wang, K. Identifying blueberry fruit of different growth stages using natural outdoor color images. Comput. Electron. Agric. 2014, 106, 91–101. [Google Scholar] [CrossRef]
- Yang, C.; Lee, W.S.; Gader, P. Hyperspectral band selection for detecting different blueberry fruit maturity stages. Comput. Electron. Agric. 2014, 109, 23–31. [Google Scholar] [CrossRef]
- Ahmad, A.; Saraswat, D.; El Gamal, A. A survey on using deep learning techniques for plant disease diagnosis and recommendations for development of appropriate tools. Smart Agric. Technol. 2023, 3, 100083. [Google Scholar] [CrossRef]
- Barbole, D.K.; Jadhav, P.M.; Patil, S.B. A Review on Fruit Detection and Segmentation Techniques in Agricultural Field. In Proceedings of the 2nd International Conference on Image Processing and Capsule Networks, Bangkok, Thailand, 27–28 May 2022; pp. 269–288. [Google Scholar] [CrossRef]
- Yang, B.; Xu, Y. Applications of deep-learning approaches in horticultural research: A review. Hortic. Res. 2021, 8, 123. [Google Scholar] [CrossRef]
- Zhu, L.; Spachos, P.; Pensini, E.; Plataniotis, K.N. Deep learning and machine vision for food processing: A survey. Curr. Res. Food Sci. 2021, 4, 233–249. [Google Scholar] [CrossRef]
- Rizzo, M.; Marcuzzo, M.; Zangari, A.; Gasparetto, A.; Albarelli, A. Fruit ripeness classification: A survey. Artif. Intell. Agric. 2023, 7, 44–57. [Google Scholar] [CrossRef]
- Hossain, M.S.; Al-Hammadi, M.; Muhammad, G. Automatic Fruit Classification Using Deep Learning for Industrial Applications. IEEE Trans. Ind. Inform. 2019, 15, 1027–1034. [Google Scholar] [CrossRef]
- Gonzalez, S.; Arellano, C.; Tapia, J.E. Deepblueberry: Quantification of Blueberries in the Wild Using Instance Segmentation. IEEE Access 2019, 7, 105776–105788. [Google Scholar] [CrossRef]
- Liu, X.; Chen, S.; Aditya, S.; Sivakumar, N.; Dcunha, S.; Qu, C.; Taylor, C.J.; Das, J.; Kumar, V. Robust Fruit Counting: Combining Deep Learning, Tracking, and Structure from Motion. In Proceedings of the 2018 IEEE/RSJ International Conference on Intelligent Robots and Systems (IROS), Madrid, Spain, 1–5 October 2018; pp. 1045–1052. [Google Scholar] [CrossRef]
- van Klompenburg, T.; Kassahun, A.; Catal, C. Crop yield prediction using machine learning: A systematic literature review. Comput. Electron. Agric. 2020, 177, 105709. [Google Scholar] [CrossRef]
- Cao, H.; Xin, Y.; Yuan, Q. Prediction of biochar yield from cattle manure pyrolysis via least squares support vector machine intelligent approach. Bioresour. Technol. 2016, 202, 158–164. [Google Scholar] [CrossRef] [PubMed]
- Yang, Y.; Zhou, X.; Liu, Y.; Hu, Z.; Ding, F. Wood Defect Detection Based on Depth Extreme Learning Machine. Appl. Sci. 2020, 10, 7488. [Google Scholar] [CrossRef]
- Pantelidakis, M.; Panagopoulos, A.A.; Mykoniatis, K.; Ashkan, S.; Cherupillil Eravi, R.; Pamula, V.; Cruz Verduzco, E., III; Babich, O.; Panagopoulos, O.P.; Chalkiadakis, G. Identifying sunlit leaves using Convolutional Neural Networks: An expert system for measuring the crop water stress index of pistachio trees. Expert Syst. Appl. 2022, 209, 118326. [Google Scholar] [CrossRef]
- Chan, C.; Nelson, P.R.; Hayes, D.J.; Zhang, Y.J.; Hall, B. Predicting Water Stress in Wild Blueberry Fields Using Airborne Visible and Near Infrared Imaging Spectroscopy. Remote Sens. 2021, 13, 1425. [Google Scholar] [CrossRef]
- dos Santos Ferreira, A.; Matte Freitas, D.; Gonçalves da Silva, G.; Pistori, H.; Theophilo Folhes, M. Weed detection in soybean crops using ConvNets. Comput. Electron. Agric. 2017, 143, 314–324. [Google Scholar] [CrossRef]
- Zhang, Y.; Wang, M.; Zhao, D.; Liu, C.; Liu, Z. Early weed identification based on deep learning: A review. Smart Agric. Technol. 2023, 3, 100123. [Google Scholar] [CrossRef]
- Mazuryk, J.; Klepacka, K.; Kutner, W.; Sharma, P.S. Glyphosate Separating and Sensing for Precision Agriculture and Environmental Protection in the Era of Smart Materials. Environ. Sci. Technol. 2023, 57, 9898–9924. [Google Scholar] [CrossRef] [PubMed]
- Song, R.; Wu, Y.; Bao, Z.; Gao, Y.; Zhao, K.; Zhang, S.; Zhang, C.; Du, F. Machine Learning to Predict the Interfacial Behavior of Pesticide Droplets on Hydrophobic Surfaces for Minimizing Environmental Risk. ACS Sustain. Chem. Eng. 2022, 10, 14034–14044. [Google Scholar] [CrossRef]
- Agha, A.; Waheed, W.; Stiharu, I.; Nerguizian, V.; Destgeer, G.; Abu-Nada, E.; Alazzam, A. A review on microfluidic-assisted nanoparticle synthesis, and their applications using multiscale simulation methods. Nanoscale Res. Lett. 2023, 18, 18. [Google Scholar] [CrossRef]
- Lv, H.; Chen, X. Intelligent control of nanoparticle synthesis through machine learning. Nanoscale 2022, 14, 6688–6708. [Google Scholar] [CrossRef]
- Liu, L.; Bi, M.; Wang, Y.; Liu, J.; Jiang, X.; Xu, Z.; Zhang, X. Artificial intelligence-powered microfluidics for nanomedicine and materials synthesis. Nanoscale 2021, 13, 19352–19366. [Google Scholar] [CrossRef]
- Epps, R.W.; Abolhasani, M. Modern nanoscience: Convergence of AI, robotics, and colloidal synthesis. Appl. Phys. Rev. 2021, 8, 041316. [Google Scholar] [CrossRef]
- Green, M.L.; Maruyama, B.; Schrier, J. Autonomous (AI-driven) materials science. Appl. Phys. Rev. 2022, 9, 030401. [Google Scholar] [CrossRef]
- Martin, T.B.; Audus, D.J. Emerging Trends in Machine Learning: A Polymer Perspective. ACS Polym. Au 2023, 3, 239–258. [Google Scholar] [CrossRef]
- Tao, H.; Wu, T.; Aldeghi, M.; Wu, T.C.; Aspuru-Guzik, A.; Kumacheva, E. Nanoparticle synthesis assisted by machine learning. Nat. Rev. Mater. 2021, 6, 701–716. [Google Scholar] [CrossRef]
- Tao, H.; Wu, T.; Kheiri, S.; Aldeghi, M.; Aspuru-Guzik, A.; Kumacheva, E. Self-driving platform for metal nanoparticle synthesis: Combining microfluidics and machine learning. Adv. Funct. Mater. 2021, 31, 2106725. [Google Scholar] [CrossRef]
- Chen, X.; Lv, H. Intelligent control of nanoparticle synthesis on microfluidic chips with machine learning. NPG Asia Mater. 2022, 14, 69. [Google Scholar] [CrossRef]
- Wang, X.; Liu, L.; Zhang, W.; Ma, X. Prediction of plant uptake and translocation of engineered metallic nanoparticles by machine learning. Environ. Sci. Technol. 2021, 55, 7491–7500. [Google Scholar] [CrossRef] [PubMed]
- Xu, N.; Kang, J.; Ye, Y.; Zhang, Q.; Ke, M.; Wang, Y.; Zhang, Z.; Lu, T.; Peijnenburg, W.; Penuelas, J.; et al. Machine learning predicts ecological risks of nanoparticles to soil microbial communities. Environ. Pollut. 2022, 307, 119528. [Google Scholar] [CrossRef] [PubMed]
- Yu, H.; Zhao, Z.; Luo, D.; Cheng, F. Interpretable machine learning for investigating complex nanomaterial–plant–soil interactions. Environ. Sci. Nano 2022, 9, 4305–4316. [Google Scholar] [CrossRef]
- An, C.; Sun, C.; Li, N.; Huang, B.; Jiang, J.; Shen, Y.; Wang, C.; Zhao, X.; Cui, B.; Wang, C.; et al. Nanomaterials and nanotechnology for the delivery of agrochemicals: Strategies towards sustainable agriculture. J. Nanobiotechnol. 2022, 20, 11. [Google Scholar] [CrossRef] [PubMed]
- Li, J.; Yue, L.; Zhao, Q.; Cao, X.; Tang, W.; Chen, F.; Wang, C.; Wang, Z. Prediction models on biomass and yield of rice affected by metal (oxide) nanoparticles using nano-specific descriptors. NanoImpact 2022, 28, 100429. [Google Scholar] [CrossRef]
- Shelar, A.; Singh, A.; Maharjan, R.; Laux, P.; Luch, A.; Gemmati, D.; Tisato, V.; Singh, S.; Santilli, M.; Shelar, A.; et al. Sustainable Agriculture through Multidisciplinary Seed Nanopriming: Prospects of Opportunities and Challenges. Cells 2021, 10, 2428. [Google Scholar] [CrossRef]
- Yan, R.; Wang, T.; Jiang, X.; Zhong, Q.; Huang, X.; Wang, L.; Yue, X. Design of high-performance plasmonic nanosensors by particle swarm optimization algorithm combined with machine learning. Nanotechnology 2020, 31, 375202. [Google Scholar] [CrossRef]
- Pandit, S.; Banerjee, T.; Srivastava, I.; Nie, S.; Pan, D. Machine learning-assisted array-based biomolecular sensing using surface-functionalized carbon dots. ACS Sens. 2019, 4, 2730–2737. [Google Scholar] [CrossRef] [PubMed]
- Sarmanova, O.; Laptinskiy, K.; Khmeleva, M.; Burikov, S.; Dolenko, S.; Dolenko, T. Carbon nanosensors and machine learning algorithms for simultaneous measurement of pH and temperature of aqueous media. In Proceedings of the 2021 International Conference on Information Technology and Nanotechnology (ITNT), IEEE, Samara, Russia, 20–24 September 2021; pp. 1–6. [Google Scholar] [CrossRef]
- Shitharth, S.; Meshram, P.; Kshirsagar, P.; Manoharan, H.; Tirth, V.; Prabhu, S.V. Impact of Big Data Analysis on Nanosensors for Applied Sciences Using Neural Networks. J. Nanomater. 2021, 2021, 4927607. [Google Scholar] [CrossRef]
- Sarmanova, O.; Laptinskiy, K.; Burikov, S.; Chugreeva, G.; Dolenko, T. Implementing neural network approach to create carbon-based optical nanosensor of heavy metal ions in liquid media. Spectrochim. Acta Part A Mol. Biomol. Spectrosc. 2023, 286, 122003. [Google Scholar] [CrossRef] [PubMed]
- Yu, T.; Su, S.; Hu, J.; Zhang, J.; Xianyu, Y. A New Strategy for Microbial Taxonomic Identification through Micro-Biosynthetic Gold Nanoparticles and Machine Learning. Adv. Mater. 2022, 34, 2109365. [Google Scholar] [CrossRef] [PubMed]
- Leong, S.X.; Leong, Y.X.; Koh, C.S.L.; Tan, E.X.; Nguyen, L.B.T.; Chen, J.R.T.; Chong, C.; Pang, D.W.C.; Sim, H.Y.F.; Liang, X.; et al. Emerging nanosensor platforms and machine learning strategies toward rapid, point-of-need small-molecule metabolite detection and monitoring. Chem. Sci. 2022, 13, 11009–11029. [Google Scholar] [CrossRef]
- Cui, F.; Yue, Y.; Zhang, Y.; Zhang, Z.; Zhou, H.S. Advancing Biosensors with Machine Learning. ACS Sens. 2020, 5, 3346–3364. [Google Scholar] [CrossRef]
- Revignas, D.; Amendola, V. Artificial Neural Networks Applied to Colorimetric Nanosensors: An Undergraduate Experience Tailorable from Gold Nanoparticles Synthesis to Optical Spectroscopy and Machine Learning. J. Chem. Educ. 2022, 99, 2112–2120. [Google Scholar] [CrossRef]
- Isozaki, A.; Harmon, J.; Zhou, Y.; Li, S.; Nakagawa, Y.; Hayashi, M.; Mikami, H.; Lei, C.; Goda, K. AI on a chip. Lab Chip 2020, 20, 3074–3090. [Google Scholar] [CrossRef]
- Schroeder, V.; Evans, E.D.; Wu, Y.C.M.; Voll, C.C.A.; McDonald, B.R.; Savagatrup, S.; Swager, T.M. Chemiresistive Sensor Array and Machine Learning Classification of Food. ACS Sens. 2019, 4, 2101–2108. [Google Scholar] [CrossRef]
- Leong, Y.X.; Tan, E.X.; Leong, S.X.; Lin Koh, C.S.; Thanh Nguyen, L.B.; Ting Chen, J.R.; Xia, K.; Ling, X.Y. Where Nanosensors Meet Machine Learning: Prospects and Challenges in Detecting Disease X. ACS Nano 2022, 16, 13279–13293. [Google Scholar] [CrossRef]
- Jafrasteh, F.; Farmani, A.; Mohamadi, J. Meticulous research for design of plasmonics sensors for cancer detection and food contaminants analysis via machine learning and artificial intelligence. Sci. Rep. 2023, 13, 15349. [Google Scholar] [CrossRef]
- Magarelli, G.; Freire, A.M.; Silva, L.P. Chapter 7—Electrochemical Sensors Coupled with Machine Learning for Food Safety and Quality Inspection. In Food Quality Analysis; Shukla, A.K., Ed.; Academic Press: Cambridge, MA, USA, 2023; pp. 171–200. [Google Scholar] [CrossRef]
- Döring, A.; Rogach, A.L. Utilizing Deep Learning to Enhance Optical Sensing of Ethanol Content Based on Luminescent Carbon Dots. ACS Appl. Nano Mater. 2022, 5, 11208–11218. [Google Scholar] [CrossRef]
- Rohilla, D.; Chaudhary, S.; Umar, A. An overview of advanced nanomaterials for sensor applications. Eng. Sci. 2021, 16, 47–70. [Google Scholar] [CrossRef]
- Javaid, M.; Haleem, A.; Singh, R.P.; Rab, S.; Suman, R. Exploring the potential of nanosensors: A brief overview. Sens. Int. 2021, 2, 100130. [Google Scholar] [CrossRef]
- Perdomo, S.A.; Marmolejo-Tejada, J.M.; Jaramillo-Botero, A. Bio-nanosensors: Fundamentals and recent applications. J. Electrochem. Soc. 2021, 168, 107506. [Google Scholar] [CrossRef]
- Huang, X.; Zhu, Y.; Kianfar, E. Nano Biosensors: Properties, applications and electrochemical techniques. J. Mater. Res. Technol. 2021, 12, 1649–1672. [Google Scholar] [CrossRef]
- Tang, L.; Li, J. Plasmon-Based Colorimetric Nanosensors for Ultrasensitive Molecular Diagnostics. ACS Sens. 2017, 2, 857–875. [Google Scholar] [CrossRef] [PubMed]
- Xie, X.; Gutiérrez, A.; Trofimov, V.; Szilagyi, I.; Soldati, T.; Bakker, E. Charged Solvatochromic Dyes as Signal Transducers in pH Independent Fluorescent and Colorimetric Ion Selective Nanosensors. Anal. Chem. 2015, 87, 9954–9959. [Google Scholar] [CrossRef]
- Patel, S.; Jamunkar, R.; Sinha, D.; Patle, T.K.; Kant, T.; Dewangan, K.; Shrivas, K. Recent development in nanomaterials fabricated paper-based colorimetric and fluorescent sensors: A review. Trends Environ. Anal. Chem. 2021, 31, e00136. [Google Scholar] [CrossRef]
- Sabzehmeidani, M.M.; Kazemzad, M. Quantum dots based sensitive nanosensors for detection of antibiotics in natural products: A review. Sci. Total. Environ. 2022, 810, 151997. [Google Scholar] [CrossRef]
- Ma, Y.; Wang, S.; Wang, L. Nanomaterials for luminescence detection of nitroaromatic explosives. TrAC Trends Anal. Chem. 2015, 65, 13–21. [Google Scholar] [CrossRef]
- Li, Z.; Yu, T.; Paul, R.; Fan, J.; Yang, Y.; Wei, Q. Agricultural nanodiagnostics for plant diseases: Recent advances and challenges. Nanoscale Adv. 2020, 2, 3083–3094. [Google Scholar] [CrossRef] [PubMed]
- Sharma, B.; Frontiera, R.R.; Henry, A.I.; Ringe, E.; Van Duyne, R.P. SERS: Materials, applications, and the future. Mater. Today 2012, 15, 16–25. [Google Scholar] [CrossRef]
- William, R.V.; Das, G.M.; Dantham, V.R.; Laha, R. Enhancement of Single Molecule Raman Scattering using Sprouted Potato Shaped Bimetallic Nanoparticles. Sci. Rep. 2019, 9, 10771. [Google Scholar] [CrossRef] [PubMed]
- Liu, C.; Xu, D.; Dong, X.; Huang, Q. A review: Research progress of SERS-based sensors for agricultural applications. Trends Food Sci. Technol. 2022, 128, 90–101. [Google Scholar] [CrossRef]
- Barry, S.; O’Riordan, A. Electrochemical nanosensors: Advances and applications. Rep. Electrochem. 2016, 6, 1–14. [Google Scholar] [CrossRef]
- Chugh, B.; Thakur, S.; Singh, A.K.; Joany, R.; Rajendran, S.; Nguyen, T.A. 7—Electrochemical sensors for agricultural application. In Nanosensors for Smart Agriculture; Micro and Nano Technologies; Denizli, A., Nguyen, T.A., Rajendran, S., Yasin, G., Nadda, A.K., Eds.; Elsevier: Amsterdam, The Netherlands, 2022; pp. 147–164. [Google Scholar] [CrossRef]
- Cheng, R.; Ou, S. Nanocomposite-Based Graphene for Nanosensor Applications. In Nanorods and Nanocomposites; Ghamsari, M.S., Dhara, S., Eds.; IntechOpen: Rijeka, Croatia, 2019; Chapter 10. [Google Scholar] [CrossRef]
- Singh, P.; Yadava, R. Chapter 26—Nanosensors for health care. In Nanosensors for Smart Cities; Han, B., Tomer, V.K., Nguyen, T.A., Farmani, A., Kumar Singh, P., Eds.; Micro and Nano Technologies; Elsevier: Amsterdam, The Netherlands, 2020; pp. 433–450. [Google Scholar] [CrossRef]
- Jafarizadeh, H.; Sayyar, Z.; Anarjan, N.; Berenjian, A. Nano-Sensors in Food Nanobiotechnology; Springer: Berlin/Heidelberg, Germany, 2019; pp. 81–94. [Google Scholar] [CrossRef]
- Yang, T.; Duncan, T. Challenges and potential solutions for nanosensors intended for use with foods. Nat. Nanotechnol. 2021, 16, 1–15. [Google Scholar] [CrossRef] [PubMed]
- Annanouch, F.E.; Casanova-Cháfer, J.; Alagh, A.; Alvarado, M.; González, E.; Llobet, E. 30—Nanosensors for food logistics. In Nanosensors for Smart Agriculture; Micro and Nano Technologies; Denizli, A., Nguyen, T.A., Rajendran, S., Yasin, G., Nadda, A.K., Eds.; Elsevier: Amsterdam, The Netherlands, 2022; pp. 657–683. [Google Scholar] [CrossRef]
- Mahmoud, A.E.D.; Fawzy, M. Nanosensors and Nanobiosensors for Monitoring the Environmental Pollutants. In Waste Recycling Technologies for Nanomaterials Manufacturing; Makhlouf, A.S.H., Ali, G.A.M., Eds.; Springer International Publishing: Cham, Switzerland, 2021; pp. 229–246. [Google Scholar] [CrossRef]
- Freddi, S.; Marzuoli, C.; Pagliara, S.; Drera, G.; Sangaletti, L. Targeting biomarkers in the gas phase through a chemoresistive electronic nose based on graphene functionalized with metal phthalocyanines. RSC Adv. 2023, 13, 251–263. [Google Scholar] [CrossRef]
- Altug, H.; Oh, S.H.; Maier, S.; Homola, J. Advances and applications of nanophotonic biosensors. Nat. Nanotechnol. 2022, 17, 5–16. [Google Scholar] [CrossRef]
- Miraz, M.H.; Ali, M.; Excell, P.S.; Picking, R. Internet of Nano-Things, Things and Everything: Future Growth Trends. Future Internet 2018, 10, 68. [Google Scholar] [CrossRef]
- Han, S.; Zhang, J.; Zhu, M.; Wu, J.; Shen, C.; Kong, F. Analysis of the frontier technology of agricultural IoT and its predication research. IOP Conf. Ser. Mater. Sci. Eng. 2017, 231, 012072. [Google Scholar] [CrossRef]
- Ezz El-Din, H.; Manjaiah, D.H. Internet of Nano Things and Industrial Internet of Things; Springer: Cham, Switzerland, 2017; pp. 109–123. [Google Scholar] [CrossRef]
- Cruz, M.; Bazan, P. Understanding the Internet of Nano Things: Overview, trends, and challenges. e-Cienc. Inf. 2018, 9, 152–182. [Google Scholar] [CrossRef]
- Maksimovic, M.; Omanovic-Miklicanin, E. Green Internet of Things and Green Nanotechnology Role in Realizing Smart and Sustainable Agriculture. In Proceedings of the 8th International Scientific Agriculture Symposium (AGROSYM 2017), Jahorina, Bosnia and Herzegovina, 5 October 2017; Volume 10. [Google Scholar]
- Nayyar, A.; Puri, V.; Le, D.N. Internet of Nano Things (IoNT): Next Evolutionary Step in Nanotechnology. Nanosci. Nanotechnol. 2017, 7, 4–8. [Google Scholar]
- Shao, B.; Ai, Y.; Yan, L.; Wang, B.; Huang, Y.; Zou, Q.; Fu, H.; Niu, X.; Sun, W. Wireless electrochemical sensor for the detection of phytoregulator indole-3-acetic acid using gold nanoparticles and three-dimensional reduced graphene oxide modified screen printed carbon electrode. Talanta 2023, 253, 124030. [Google Scholar] [CrossRef]
- Johnson, M.S.; Sajeev, S.; Nair, R.S. Role of Nanosensors in agriculture. In Proceedings of the 2021 International Conference on Computational Intelligence and Knowledge Economy (ICCIKE), Dubai, United Arab Emirates, 17–18 March 2021; pp. 58–63. [Google Scholar] [CrossRef]
- Srivastava, A.K.; Dev, A.; Karmakar, S. Nanosensors and nanobiosensors in food and agriculture. Environ. Chem. Lett. 2018, 16, 161–182. [Google Scholar] [CrossRef]
- Zahmatkesh, S.; Hajiaghaei-Keshteli, M.; Bokhari, A.; Sundaramurthy, S.; Panneerselvam, B.; Rezakhani, Y. Wastewater treatment with nanomaterials for the future: A state-of-the-art review. Environ. Res. 2022, 216, 114652. [Google Scholar] [CrossRef] [PubMed]
- Singh, H.; Sharma, A.; Kumar, S.; Arya, S.; Bhardwaj, N.; Khatri, M. Recent advances in applications of nano-agrochemicals for sustainable agricultural development. Environ. Sci. Process. Impacts 2021, 23, 213–239. [Google Scholar] [CrossRef] [PubMed]
- Shawon, Z.B.Z.; Hoque, M.E.; Chowdhury, S.R. Chapter 6—Nanosensors and nanobiosensors: Agricultural and food technology aspects. In Nanofabrication for Smart Nanosensor Applications; Micro and Nano Technologies; Pal, K., Gomes, F., Eds.; Elsevier: Amsterdam, The Netherlands, 2020; pp. 135–161. [Google Scholar] [CrossRef]
- Kumar, V.; Guleria, P.; Mehta, S. Nanosensors for food quality and safety assessment. Environ. Chem. Lett. 2017, 15, 165–177. [Google Scholar] [CrossRef]
- Sharma, P.; Pandey, V.; Sharma, M.M.M.; Patra, A.; Singh, B.; Mehta, S.; Husen, A. A Review on Biosensors and Nanosensors Application in Agroecosystems. Nanoscale Res. Lett. 2021, 16, 136. [Google Scholar] [CrossRef]
- Chakraborty, U.; Kaur, G.; Chaudhary, G.R. Development of Environmental Nanosensors for Detection Monitoring and Assessment. In New Frontiers of Nanomaterials in Environmental Science; Kumar, R., Kumar, R., Kaur, G., Eds.; Springer: Singapore, 2021; pp. 91–143. [Google Scholar] [CrossRef]
- Vega-Baudrit, J. Recycling and Elimination of Wastes obtained from Agriculture by using Nanotechnology: Nanosensors. Int. J. Biosens. Bioelectron. 2017, 3, 269. [Google Scholar] [CrossRef]
- Selvaraj, S.K.; Sanjeev, K.R.; Balamurugan, K.; Joany, R.M.; Dorothy, R.; Nguyen, T.A.; Rajendran, S. 21—Wireless nanosensor network for irrigation control. In Nanosensors for Smart Agriculture; Micro and Nano Technologies; Denizli, A., Nguyen, T.A., Rajendran, S., Yasin, G., Nadda, A.K., Eds.; Elsevier: Amsterdam, The Netherlands, 2022; pp. 463–478. [Google Scholar] [CrossRef]
- Cortes, C.; Vapnik, V. Support-vector networks. Mach. Learn. 1995, 20, 273–297. [Google Scholar] [CrossRef]
- Gholami, R.; Fakhari, N. Chapter 27—Support Vector Machine: Principles, Parameters, and Applications. In Handbook of Neural Computation; Samui, P., Sekhar, S., Balas, V.E., Eds.; Academic Press: Cambridge, MA, USA, 2017; pp. 515–535. [Google Scholar] [CrossRef]
- Ho, T.K. Random decision forests. In Proceedings of the 3rd International Conference on Document Analysis and Recognition, IEEE, Montreal, QC, Canada, 14–16 August 1995; Volume 1, pp. 278–282. [Google Scholar] [CrossRef]
- McCulloch, W.S.; Pitts, W. A logical calculus of the ideas immanent in nervous activity. Bull. Math. Biophys. 1943, 5, 115–133. [Google Scholar] [CrossRef]
- Grosan, C.; Abraham, A. Artificial Neural Networks. In Intelligent Systems: A Modern Approach; Springer: Berlin/Heidelberg, Germany, 2011; pp. 281–323. [Google Scholar] [CrossRef]
- Käser, S.; Vazquez-Salazar, L.I.; Meuwly, M.; Töpfer, K. Neural network potentials for chemistry: Concepts, applications and prospects. Digit. Discov. 2023, 2, 28–58. [Google Scholar] [CrossRef] [PubMed]
- Haykin, S. Neural Networks: A Comprehensive Foundation; Prentice Hall PTR: Hoboken, NJ, USA, 1994. [Google Scholar]
- Shalev-Shwartz, S. Perceptron Algorithm. In Encyclopedia of Algorithms; Kao, M.Y., Ed.; Springer: Boston, MA, USA, 2008; pp. 642–644. [Google Scholar] [CrossRef]
- Du, K.L.; Leung, C.S.; Mow, W.H.; Swamy, M.N.S. Perceptron: Learning, Generalization, Model Selection, Fault Tolerance, and Role in the Deep Learning Era. Mathematics 2022, 10, 4730. [Google Scholar] [CrossRef]
- Bishop, C.M. Neural Networks for Pattern Recognition; Oxford University Press: Oxford, UK, 1994. [Google Scholar]
- Marhon, S.A.; Cameron, C.J.F.; Kremer, S.C. Recurrent Neural Networks. In Handbook on Neural Information Processing; Bianchini, M., Maggini, M., Jain, L.C., Eds.; Springer: Berlin/Heidelberg, Germany, 2013; pp. 29–65. [Google Scholar] [CrossRef]
- Gu, J.; Wang, Z.; Kuen, J.; Ma, L.; Shahroudy, A.; Shuai, B.; Liu, T.; Wang, X.; Wang, G.; Cai, J.; et al. Recent advances in convolutional neural networks. Pattern Recognit. 2018, 77, 354–377. [Google Scholar] [CrossRef]
- Krizhevsky, A.; Sutskever, I.; Hinton, G.E. ImageNet Classification with Deep Convolutional Neural Networks. In Proceedings of the 25th International Conference on Neural Information Processing Systems (NIPS’12), Red Hook, NY, USA, 3–8 December 2012; Volume 1, pp. 1097–1105. [Google Scholar]
- Szegedy, C.; Vanhoucke, V.; Ioffe, S.; Shlens, J.; Wojna, Z. Rethinking the Inception Architecture for Computer Vision. In Proceedings of the IEEE Conference on Computer Vision and Pattern Recognition (CVPR), Las Vegas, NV, USA, 26 June–1 July 2016. [Google Scholar] [CrossRef]
- Szegedy, C.; Liu, W.; Jia, Y.; Sermanet, P.; Reed, S.; Anguelov, D.; Erhan, D.; Vanhoucke, V.; Rabinovich, A. Going deeper with convolutions. In Proceedings of the 2015 IEEE Conference on Computer Vision and Pattern Recognition (CVPR), Boston, MA, USA, 7–12 June 2015; pp. 1–9. [Google Scholar] [CrossRef]
- He, K.; Zhang, X.; Ren, S.; Sun, J. Deep Residual Learning for Image Recognition. In Proceedings of the 2016 IEEE Conference on Computer Vision and Pattern Recognition (CVPR ’16), IEEE, Las Vegas, NV, USA, 27–30 June 2016; pp. 770–778. [Google Scholar] [CrossRef]
- Howard, A.G.; Zhu, M.; Chen, B.; Kalenichenko, D.; Wang, W.; Weyand, T.; Andreetto, M.; Adam, H. MobileNets: Efficient Convolutional Neural Networks for Mobile Vision Applications. arXiv 2017, arXiv:1704.04861. [Google Scholar] [CrossRef]
- Simonyan, K.; Zisserman, A. Very Deep Convolutional Networks for Large-Scale Image Recognition. In Proceedings of the 3rd International Conference on Learning Representations (ICLR), San Diego, CA, USA, 7–9 May 2015; Bengio, Y., LeCun, Y., Eds.; Oxford University: Oxford, UK, 2015. [Google Scholar]
- Maulud, D.; Mohsin Abdulazeez, A. A Review on Linear Regression Comprehensive in Machine Learning. J. Appl. Sci. Technol. Trends 2020, 1, 140–147. [Google Scholar] [CrossRef]
- LeNail, A. NN-SVG: Publication-Ready Neural Network Architecture Schematics. J. Open Source Softw. 2019, 4, 747. [Google Scholar] [CrossRef]
- Albelwi, S.; Mahmood, A. A Framework for Designing the Architectures of Deep Convolutional Neural Networks. Entropy 2017, 19, 242. [Google Scholar] [CrossRef]
- Fan, X.; Sayers, W.; Zhang, S.j.; Han, Z.; Ren, L.; Chizari, H. Review and Classification of Bio-inspired Algorithms and Their Applications. J. Bionic Eng. 2020, 17, 611–631. [Google Scholar] [CrossRef]
- Lopez, A.; Aguilar, J. A Data Analysis Smart System for the Optimal Deployment of Nanosensors in the Context of an eHealth Application. Algorithms 2023, 16, 81. [Google Scholar] [CrossRef]
- Sheng, Y.; Qian, W.; Huang, J.; Wu, B.; Yang, J.; Xue, T.; Ge, Y.; Wen, Y. Electrochemical detection combined with machine learning for intelligent sensing of maleic hydrazide by using carboxylated PEDOT modified with copper nanoparticles. Microchim. Acta 2019, 186, 543. [Google Scholar] [CrossRef]
- Tonezzer, M.; Bazzanella, N.; Gasperi, F.; Biasioli, F. Nanosensor Based on Thermal Gradient and Machine Learning for the Detection of Methanol Adulteration in Alcoholic Beverages and Methanol Poisoning. Sensors 2022, 22, 5554. [Google Scholar] [CrossRef]
- Chen, Y.; Tang, Z.; Zhu, Y.; Castellano, M.J.; Dong, L. Miniature multi-ion sensor integrated with artificial neural network. IEEE Sens. J. 2021, 21, 25606–25615. [Google Scholar] [CrossRef]
- Wang, X.; He, L.; Xu, L.; Liu, Z.; Xiong, Y.; Zhou, W.; Yao, H.; Wen, Y.; Geng, X.; Wu, R. Intelligent analysis of carbendazim in agricultural products based on a ZSHPC/MWCNT/SPE portable nanosensor combined with machine learning methods. Anal. Methods Adv. Methods Appl. 2023, 15, 562–571. [Google Scholar] [CrossRef]
- Ge, Y.; Camarada, M.B.; Liu, P.; Qu, M.; Wen, Y.; Xu, L.; Liang, H.; Liu, E.; Zhang, X.; Hao, W.; et al. A portable smart detection and electrocatalytic mechanism of mycophenolic acid: A machine learning-based electrochemical nanosensor to adapt variable-pH silage microenvironment. Sens. Actuators B Chem. 2022, 372, 132627. [Google Scholar] [CrossRef]
- Ge, Y.; Liu, P.; Chen, Q.; Qu, M.; Xu, L.; Liang, H.; Zhang, X.; Huang, Z.; Wen, Y.; Wang, L. Machine learning-guided the fabrication of nanozyme based on highly-stable violet phosphorene decorated with phosphorus-doped hierarchically porous carbon microsphere for portable intelligent sensing of mycophenolic acid in silage. Biosens. Bioelectron. 2023, 237, 115454. [Google Scholar] [CrossRef] [PubMed]
- Zhu, X.; Lin, L.; Wu, R.; Zhu, Y.; Sheng, Y.; Nie, P.; Liu, P.; Xu, L.; Wen, Y. Portable wireless intelligent sensing of ultra-trace phytoregulator α-naphthalene acetic acid using self-assembled phosphorene/Ti3C2-MXene nanohybrid with high ambient stability on laser induced porous graphene as nanozyme flexible electrode. Biosens. Bioelectron. 2021, 179, 113062. [Google Scholar] [CrossRef] [PubMed]
- Li, M.; Zhou, P.; Wang, X.; Wen, Y.; Xu, L.; Hu, J.; Huang, Z.; Li, M. Development of a simple disposable laser-induced porous graphene flexible electrode for portable wireless intelligent votammetric nanosensing of salicylic acid in agro-products. Comput. Electron. Agric. 2021, 191, 106502. [Google Scholar] [CrossRef]
- Lu, X.; Liu, P.; Bisetty, K.; Cai, Y.; Duan, X.; Wen, Y.; Zhu, Y.; Rao, L.; Xu, Q.; Xu, J. An emerging machine learning strategy for electrochemical sensor and supercapacitor using carbonized metal–organic framework. J. Electroanal. Chem. 2022, 920, 116634. [Google Scholar] [CrossRef]
- Zhao, T.; Feng, A.; Jin, S.; Shi, Y.; Hou, B.; Yan, Y. Research Progress on Artificial Intelligence Human Sensor. In Proceedings of the 2018 International Conference on Optoelectronics and Measurement, Hangzhou, China, 18–20 December 2020; Peng, Y., Dong, X., Eds.; Springer: Singapore, 2020; pp. 264–271. [Google Scholar] [CrossRef]
- Andre, R.S.; Mercante, L.A.; Facure, M.H.M.; Sanfelice, R.C.; Fugikawa-Santos, L.; Swager, T.M.; Correa, D.S. Recent Progress in Amine Gas Sensors for Food Quality Monitoring: Novel Architectures for Sensing Materials and Systems. ACS Sens. 2022, 7, 2104–2131. [Google Scholar] [CrossRef]
- Wang, M.; Cetó, X.; del Valle, M. A Sensor Array Based on Molecularly Imprinted Polymers and Machine Learning for the Analysis of Fluoroquinolone Antibiotics. ACS Sens. 2022, 7, 3318–3325. [Google Scholar] [CrossRef]
- Khan, M.A.H.; Thomson, B.; Debnath, R.; Motayed, A.; Rao, M.V. Nanowire-Based Sensor Array for Detection of Cross-Sensitive Gases Using PCA and Machine Learning Algorithms. IEEE Sens. J. 2020, 20, 6020–6028. [Google Scholar] [CrossRef]
- Wu, T.C.; Dai, J.; Hu, G.; Yu, W.B.; Ogbeide, O.; Luca, A.D.; Huang, X.; Su, B.L.; Li, Y.; Udrea, F.; et al. Machine-intelligent inkjet-printed α-Fe2O3/rGO towards NO2 quantification in ambient humidity. Sens. Actuators B Chem. 2020, 321, 128446. [Google Scholar] [CrossRef]
- Zhu, X.; Liu, P.; Xue, T.; Ge, Y.; Ai, S.; Sheng, Y.; Wu, R.; Xu, L.; Tang, K.; Wen, Y. A novel graphene-like titanium carbide MXene/Au–Ag nanoshuttles bifunctional nanosensor for electrochemical and SERS intelligent analysis of ultra-trace carbendazim coupled with machine learning. Ceram. Int. 2020, 47, 173–184. [Google Scholar] [CrossRef]
- Lee, G.; Hossain, O.; Jamalzadegan, S.; Liu, Y.; Wang, H.; Saville, A.C.; Shymanovich, T.; Paul, R.; Rotenberg, D.; Whitfield, A.E.; et al. Abaxial leaf surface-mounted multimodal wearable sensor for continuous plant physiology monitoring. Sci. Adv. 2023, 9, eade2232. [Google Scholar] [CrossRef] [PubMed]
- Ge, Y.; Li, M.; Zhong, Y.; Xu, L.; Lu, X.; Hu, J.; Peng, Q.; Bai, L.; Wen, Y. Halloysite nanotube/black phosphorene nanohybrid modified screen-printed carbon electrode as an ultra-portable electrochemical sensing platform for smartphone-capable detection of maleic hydrazide with machine learning assistance. Food Chem. 2023, 406, 134967. [Google Scholar] [CrossRef] [PubMed]
- Smith, C.W.; Hizir, M.S.; Nandu, N.; Yigit, M.V. Algorithmically Guided Optical Nanosensor Selector (AGONS): Guiding Data Acquisition, Processing, and Discrimination for Biological Sampling. Anal. Chem. 2021, 94, 1195–1202. [Google Scholar] [CrossRef] [PubMed]
- Smith, C.W.; Kachwala, M.J.; Cole, R.L.; Yigit, M.V. Machine Learning Enabled Nanosensor Array for Monitoring Citrus Juice Adulteration. ACS Food Sci. Technol. 2022, 2, 1217–1223. [Google Scholar] [CrossRef]
- Aggarwal, M.; Sahoo, P.; Saha, S.; Das, P. Machine Learning-Mediated Ultrasensitive Detection of Citrinin and Associated Mycotoxins in Real Food Samples Discerned from a Photoluminescent Carbon Dot Barcode Array. J. Agric. Food Chem. 2023, 71, 12849–12858. [Google Scholar] [CrossRef] [PubMed]
- Xu, Z.; Wang, K.; Zhang, M.; Wang, T.; Du, X.; Gao, Z.; Hu, S.; Ren, X.; Feng, H. Machine learning assisted dual-emission fluorescence/colorimetric sensor array detection of multiple antibiotics under stepwise prediction strategy. Sens. Actuators B Chem. 2022, 359, 131590. [Google Scholar] [CrossRef]
- Nandu, N.; Smith, C.W.; Uyar, T.B.; Chen, Y.S.; Kachwala, M.J.; He, M.; Yigit, M.V. Machine-Learning Single-Stranded DNA Nanoparticles for Bacterial Analysis. ACS Appl. Nano Mater. 2020, 3, 11709–11714. [Google Scholar] [CrossRef] [PubMed]
- Noreldeen, H.A.A.; Huang, K.Y.; Wu, G.W.; Zhang, Q.; Peng, H.P.; Deng, H.H.; Chen, W. Feature Selection Assists BLSTM for the Ultrasensitive Detection of Bioflavonoids in Different Biological Matrices Based on the 3D Fluorescence Spectra of Gold Nanoclusters. Anal. Chem. 2022, 94, 17533–17540. [Google Scholar] [CrossRef] [PubMed]
- Noreldeen, H.A.A.; Huang, K.Y.; Wu, G.W.; Peng, H.P.; Deng, H.H.; Chen, W. Deep Learning-Based Sensor Array: 3D Fluorescence Spectra of Gold Nanoclusters for Qualitative and Quantitative Analysis of Vitamin B6 Derivatives. Anal. Chem. 2022, 94, 9287–9296. [Google Scholar] [CrossRef] [PubMed]
- Noreldeen, H.A.A.; He, S.B.; Huang, K.Y.; Zhu, C.T.; Zhou, Q.L.; Peng, H.P.; Deng, H.H.; Chen, W. Machine learning-based sensor array: Full and reduced fluorescence data for versatile analyte detection based on gold nanocluster as a single probe. Anal. Bioanal. Chem. 2022, 414, 8365–8378. [Google Scholar] [CrossRef] [PubMed]
- Li, M.; Wang, D.; Peng, C.; Wang, Z. Simultaneous qualitative and quantitative analysis of flavonols in Kaempferia galangal L. and honey by machine learning-based fluorescence sensor array. Sens. Actuators B Chem. 2023, 378, 133183. [Google Scholar] [CrossRef]
- Rahmani, M.K.I.; Ghanimi, H.M.; Jilani, S.F.; Aslam, M.; Alharbi, M.; Alroobaea, R.; Sengan, S. Early Pathogen Prediction in Crops Using Nano Biosensors and Neural Network-Based Feature Extraction and Classification. Big Data Res. 2023, 34, 100412. [Google Scholar] [CrossRef]
- Li, J.; Sun, D. Molecularly Imprinted Ratiometric Fluorescence Nanosensors. Langmuir 2022, 38, 13305–13312. [Google Scholar] [CrossRef]
- Lu, Z.; Li, M.; Chen, M.; Wang, Q.; Wu, C.; Sun, M.; Su, G.; Wang, X.; Wang, Y.; Zhou, X.; et al. Deep learning-assisted smartphone-based portable and visual ratiometric fluorescence device integrated intelligent gel label for agro-food freshness detection. Food Chem. 2023, 413, 135640. [Google Scholar] [CrossRef]
- Liu, C.; Liao, J.; Zheng, Y.; Chen, Y.; Liu, H.; Shi, X. Random forest algorithm-enhanced dual-emission molecularly imprinted fluorescence sensing method for rapid detection of pretilachlor in fish and water samples. J. Hazard. Mater. 2022, 439, 129591. [Google Scholar] [CrossRef] [PubMed]
- Lu, Z.; Qin, J.; Wu, C.; Yin, J.; Sun, M.; Su, G.; Wang, X.; Wang, Y.; Ye, J.; Liu, T.; et al. Dual-channel MIRECL portable devices with impedance effect coupled smartphone and machine learning system for tyramine identification and quantification. Food Chem. 2023, 429, 136920. [Google Scholar] [CrossRef] [PubMed]
- Lin, S.; Fang, X.; Fang, G.; Liu, F.; Dong, H.; Zhao, H.; Zhang, J.; Dong, B. Ultrasensitive detection and distinction of pollutants based on SERS assisted by machine learning algorithms. Sens. Actuators B Chem. 2023, 384, 133651. [Google Scholar] [CrossRef]
- Zhu, J.; Jiang, X.; Rong, Y.; Wei, W.; Wu, S.; Jiao, T.; Chen, Q. Label-free detection of trace level zearalenone in corn oil by surface-enhanced Raman spectroscopy (SERS) coupled with deep learning models. Food Chem. 2023, 414, 135705. [Google Scholar] [CrossRef] [PubMed]
- Shang, L.; Liu, C.; Chen, B.; Hayashi, K. Plant Biomarker Recognition by Molecular Imprinting Based Localized Surface Plasmon Resonance Sensor Array: Performance Improvement by Enhanced Hotspot of Au Nanostructure. ACS Sens. 2018, 3, 1531–1538. [Google Scholar] [CrossRef]
- Shang, L.; Liu, C.; Chen, B.; Hayashi, K. Development of molecular imprinted sol-gel based LSPR sensor for detection of volatile cis-jasmone in plant. Sens. Actuators B Chem. 2018, 260, 617–626. [Google Scholar] [CrossRef]
- Chen, B.; Guo, H.; Liu, C.; Shang, L.; Ye, X.; Chen, L.; Feng, C.; Hayashi, K. Molecularly imprinted sol-gel/Au@Ag core-shell nano-urchin localized surface plasmon resonance sensor designed in reflection mode for detection of organic acid vapors. Biosens. Bioelectron. 2020, 169, 112639. [Google Scholar] [CrossRef]
- Colniță, A.; Dina, N.E.; Leopold, N.; Vodnar, D.C.; Bogdan, D.; Porav, S.A.; David, L. Characterization and Discrimination of Gram-Positive Bacteria Using Raman Spectroscopy with the Aid of Principal Component Analysis. Nanomaterials 2017, 7, 248. [Google Scholar] [CrossRef]
- Jia, X.; Ma, P.; Tarwa, K.; Wang, Q. Machine vision-based colorimetric sensor systems for food applications. J. Agric. Food Res. 2023, 11, 100503. [Google Scholar] [CrossRef]
- Huang, W.; Wang, X.; Xia, J.; Li, Y.; Zhang, L.; Feng, H.; Zhang, X. Flexible sensing enabled agri-food cold chain quality control: A review of mechanism analysis, emerging applications, and system integration. Trends Food Sci. Technol. 2023, 133, 189–204. [Google Scholar] [CrossRef]
- Gutiérrez, P.; Godoy, S.E.; Torres, S.; Oyarzún, P.; Sanhueza, I.; Díaz-García, V.; Contreras-Trigo, B.; Coelho, P. Improved Antibiotic Detection in Raw Milk Using Machine Learning Tools over the Absorption Spectra of a Problem-Specific Nanobiosensor. Sensors 2020, 20, 4552. [Google Scholar] [CrossRef]
- Zhou, C.; Huang, C.; Zhang, H.; Yang, W.; Jiang, F.; Chen, G.; Liu, S.; Chen, Y. Machine-learning-driven optical immunosensor based on microspheres-encoded signal transduction for the rapid and multiplexed detection of antibiotics in milk. Food Chem. 2024, 437, 137740. [Google Scholar] [CrossRef]
- Guo, L.; Wang, T.; Wu, Z.; Wang, J.; Wang, M.; Cui, Z.; Ji, S.; Cai, J.; Xu, C.; Chen, X. Portable Food-Freshness Prediction Platform Based on Colorimetric Barcode Combinatorics and Deep Convolutional Neural Networks. Adv. Mater. 2020, 32, e2004805. [Google Scholar] [CrossRef] [PubMed]
- Zadorozhnaya, O.; Kirsanov, D.; Buzhinsky, I.; Tsarev, F.; Abramova, N.; Bratov, A.; Muñoz, F.J.; Ribó, J.; Bori, J.; Riva, M.C.; et al. Water pollution monitoring by an artificial sensory system performing in terms of Vibrio fischeri bacteria. Sens. Actuators B Chem. 2015, 207, 1069–1075. [Google Scholar] [CrossRef]
- Jia, J.; Zhang, S.; Ma, L.; Zheng, L.; Yu, S.; Shen, C.; Fu, H.; Wang, S.; She, Y. Colorimetric sensor arrays for the differentiation of baijiu based on amino-acid-modified gold nanoparticles. Sci. Rep. 2022, 12, 18596. [Google Scholar] [CrossRef] [PubMed]
- Ma, P.; Xu, W.; Teng, Z.; Luo, Y.; Gong, C.; Wang, Q. An Integrated Food Freshness Sensor Array System Augmented by a Metal–Organic Framework Mixed-Matrix Membrane and Deep Learning. ACS Sens. 2022, 7, 1847–1854. [Google Scholar] [CrossRef]
- Jia, X.; Ma, P.; Tarwa, K.; Mao, Y.; Wang, Q. Development of a novel colorimetric sensor array based on oxidized chitin nanocrystals and deep learning for monitoring beef freshness. Sens. Actuators B Chem. 2023, 390, 133931. [Google Scholar] [CrossRef]
- Ma, P.; Zhang, Z.; Xu, W.; Teng, Z.; Luo, Y.; Gong, C.; Wang, Q. Integrated Portable Shrimp-Freshness Prediction Platform Based on Ice-Templated Metal–Organic Framework Colorimetric Combinatorics and Deep Convolutional Neural Networks. ACS Sustain. Chem. Eng. 2021, 9, 16926–16936. [Google Scholar] [CrossRef]
- Zhong, X.; Huo, D.; Fa, H.; Luo, X.; Wang, Y.; Zhao, Y.; Hou, C. Rapid and ultrasensitive detection of biogenic amines with colorimetric sensor array. Sens. Actuators B Chem. 2018, 274, 464–471. [Google Scholar] [CrossRef]
- Kang, W.; Lin, H.; Yao-Say Solomon Adade, S.; Wang, Z.; Ouyang, Q.; Chen, Q. Advanced sensing of volatile organic compounds in the fermentation of kombucha tea extract enabled by nano-colorimetric sensor array based on density functional theory. Food Chem. 2023, 405, 134193. [Google Scholar] [CrossRef]
- Li, Z.; Paul, R.; Ba Tis, T.; Saville, A.; Hansel, J.; Yu, T.; Ristaino, J.; Wei, Q. Non-invasive plant disease diagnostics enabled by smartphone-based fingerprinting of leaf volatiles. Nat. Plants 2019, 5, 856–866. [Google Scholar] [CrossRef] [PubMed]
- Schöttle, M.; Tran, T.; Oberhofer, H.; Retsch, M. Machine Learning Enabled Image Analysis of Time-Temperature Sensing Colloidal Arrays. Adv. Sci. 2023, 10, 2205512. [Google Scholar] [CrossRef] [PubMed]
- Zhao, S.; Huang, J.; Lei, J.; Huo, D.; Huang, Q.; Tan, J.; Li, Y.; Hou, C.; Tian, F. A portable and automatic dual-readout detector integrated with 3D-printed microfluidic nanosensors for rapid carbamate pesticides detection. Sens. Actuators B Chem. 2021, 346, 130454. [Google Scholar] [CrossRef]
- Qileng, A.; Zhu, H.; Liu, S.; He, L.; Qin, W.; Liu, W.; Xu, Z.; Liu, Y. Machine learning: Assisted multivariate detection and visual image matching to build broad-specificity immunosensor. Sens. Actuators B Chem. 2021, 339, 129872. [Google Scholar] [CrossRef]
- Tshabalala, Z.P.; Mokoena, T.P.; Motaung, D.E. 8—Current commercial nanosensors and devices/products used in agriculture. In Nanosensors for Smart Agriculture; Micro and Nano Technologies; Denizli, A., Nguyen, T.A., Rajendran, S., Yasin, G., Nadda, A.K., Eds.; Elsevier: Amsterdam, The Netherlands, 2022; pp. 165–181. [Google Scholar] [CrossRef]
- Yeshe, A.S.; Vaidya, P.H.; Shinde, G.U.; Gourkhede, P.H. Application of Wireless Nano Sensors Network and Nanotechnology in Precision Agriculture: Review. Int. J. Adv. Agric. Sci. Technol. 2022, 9, 36–65. [Google Scholar] [CrossRef]
- Yadav, A.; Yadav, K.; Ahmad, R.; Abd-Elsalam, K.A. Emerging Frontiers in Nanotechnology for Precision Agriculture: Advancements, Hurdles and Prospects. Agrochemicals 2023, 2, 220–256. [Google Scholar] [CrossRef]
- Zielińska, A.; Costa, B.; Ferreira, M.V.; Miguéis, D.; Louros, J.M.S.; Durazzo, A.; Lucarini, M.; Eder, P.; Chaud, M.V.; Morsink, M.; et al. Nanotoxicology and Nanosafety: Safety-by-Design and Testing at a Glance. Int. J. Environ. Res. Public Health 2020, 17, 4657. [Google Scholar] [CrossRef]
- Zhang, Z.; Liu, X.; Zhou, H.; Xu, S.; Lee, C. Advances in Machine-Learning Enhanced Nanosensors: From Cloud Artificial Intelligence Toward Future Edge Computing at Chip Level. Small Struct. 2023, 2023, 2300325. [Google Scholar] [CrossRef]



| Problem | Electrochemical | Luminescent | SERS | Colourimetric |
|---|---|---|---|---|
| Food safety | Tonezzer et al. [163] | Smith et al. [179] | Zhu et al. [194] | Gutiérrez et al. [201] |
| Wang et al. [165] | Smith et al. [180] | Zhou et al. [202] | ||
| Ge et al. [166] | Aggarwal et al. [181] | Gou et al. [203] | ||
| Zhu et al. [168] | Xu et al. [182] | Zadorozhnaya et al. [204] | ||
| Lu et al. [170] | Nandu et al. [183] | Ma et al. [206] | ||
| Wang et al. [173] | Lu et al. [190] | Ma et al. [208] | ||
| Lu et al. [192] | Zhong et al. [209] | |||
| Qileng et al. [214] | ||||
| Agrochemicals | Sheng et al. [162] | Ge et al. [178] | Zhao et al. [213] | |
| Li et al. [169] | Liu et al. [191] | |||
| Enviromental sensing | Chen et al. [164] | Sarmanova et al. [88] | Lin et al. [193] | Schottle et al. [212] |
| Khan et al. [174] | Noreldeen et al. [186] | Chen et al. [197] | Qileng et al. [214] | |
| Wu et al. [175] | Colniță et al. [198] | |||
| Food classification | Schroeder et al. [94] | Noreldeen et al. [184] | Gou et al. [203] | |
| Noreldeen et al. [185] | Jia et al. [205] | |||
| Li et al. [187] | Ma et al. [206] | |||
| Lu et al. [190] | Jia et al. [207] | |||
| Lu et al. [192] | Ma et al. [208] | |||
| Kang et al. [210] | ||||
| Zhong et al. [209] | ||||
| Plant protection | Lee et al. [177] | Rhamani et al. [188] | Shang et al. [195] | Wei et al. [211] |
| Type of Sensor | Reference | Regression | Classification | Clustering | Dim. Reduc. |
|---|---|---|---|---|---|
| Electrochemical | Tonezzer et al. [163] | ✓ | - | - | ✓ |
| Wang et al. [165] | ✓ | - | - | - | |
| Ge et al. [166] | ✓ | - | - | - | |
| Zhu et al. [168] | ✓ | - | - | - | |
| Lu et al. [170] | ✓ | - | - | - | |
| Wang et al. [173] | - | ✓ | - | ✓ | |
| Sheng et al. [162] | ✓ | - | - | - | |
| Li et al. [169] | ✓ | - | - | - | |
| Chen et al. [164] | ✓ | - | - | - | |
| Khan et al. [174] | - | ✓ | - | ✓ | |
| Wu et al. [175] | - | - | ✓ | ✓ | |
| Schroeder et al. [94] | - | ✓ | - | - | |
| Lee et al. [177] | - | - | - | ✓ | |
| Smith et al. [179] | - | ✓ | - | ✓ | |
| Smith et al. [180] | - | - | ✓ | ✓ | |
| Aggarwal et al. [181] | - | ✓ | - | - | |
| Xu et al. [182] | - | ✓ | - | - | |
| Nandu et al. [183] | - | ✓ | - | ✓ | |
| Lu et al. [190] | - | ✓ | - | - | |
| Lu et al. [192] | - | ✓ | - | - | |
| Ge et al. [178] | ✓ | - | - | - | |
| Liu et al. [191] | ✓ | - | - | - | |
| Sarmanova et al. [88] | - | ✓ | - | - | |
| Noreldeen et al. [186] | - | ✓ | - | ✓ | |
| Noreldeen et al. [184] | - | ✓ | - | - | |
| Noreldeen et al. [185] | - | ✓ | - | - | |
| Li et al. [187] | ✓ | ✓ | - | - | |
| Rhamani et al. [188] | - | ✓ | - | - | |
| SERS | Zhu et al. [194] | ✓ | - | - | - |
| Lin et al. [193] | - | ✓ | - | ✓ | |
| Chen et al. [197] | -✓ | - | ✓ | ||
| Colniță et al. [198] | - | - | - | ✓ | |
| Shang et al. [195] | - | - | - | ||
| Colourimetric | Gutiérrez et al. [201] | - | ✓ | - | - |
| Zhou et al. [202] | ✓ | - | - | - | |
| Gou et al. [203] | - | ✓ | - | - | |
| Zadorozhnaya et al. [204] | - | ✓ | - | - | |
| Ma et al. [206] | - | ✓ | - | - | |
| Ma et al. [208] | - | ✓ | - | - | |
| Zhong et al. [209] | - | - | ✓ | ✓ | |
| Qileng et al. [214] | ✓ | - | - | - | |
| Zhao et al. [213] | - | - | ✓ | ✓ | |
| Schottle et al. [212] | ✓ | - | - | - | |
| Jia et al. [205] | - | - | - | ✓ | |
| Jia et al. [207] | - | ✓ | - | - | |
| Kang et al. [210] | |||||
| Wei et al. [211] | - | - | ✓ | ✓ |
| Problem | Regression | Classification | Clustering | Dim. Reduc. |
|---|---|---|---|---|
| Food safety | 8 | 12 | 2 | 5 |
| Agrochemicals | 4 | - | 1 | 1 |
| Environmental | 3 | 5 | 1 | 4 |
| Food classification | 1 | 10 | - | 4 |
| Plant protection | 0 | 2 | 1 | 2 |
| Dataset | Problems | Sensors | Machine Learning (Task) | |||||||
|---|---|---|---|---|---|---|---|---|---|---|
| FS | A | E | FC | PP | E | L | S | C | ||
| PCA | ✓ | ✓ | ✓ | ✓ | ✓ | ✓ | ✓ | ✓ | ✓ | Dimentionality reduction |
| ANN | ✓ | ✓ | ✓ | ✓ | - | ✓ | ✓ | - | ✓ | Regression/classification |
| SVM | ✓ | - | ✓ | ✓ | - | ✓ | ✓ | ✓ | ✓ | Regression/classification |
| CNN | ✓ | - | ✓ | ✓ | ✓ | - | ✓ | ✓ | ✓ | Regression/classification |
| K-NN | ✓ | - | ✓ | ✓ | ✓ | ✓ | ✓ | ✓ | ✓ | classification |
Disclaimer/Publisher’s Note: The statements, opinions and data contained in all publications are solely those of the individual author(s) and contributor(s) and not of MDPI and/or the editor(s). MDPI and/or the editor(s) disclaim responsibility for any injury to people or property resulting from any ideas, methods, instructions or products referred to in the content. |
© 2024 by the authors. Licensee MDPI, Basel, Switzerland. This article is an open access article distributed under the terms and conditions of the Creative Commons Attribution (CC BY) license (https://creativecommons.org/licenses/by/4.0/).
Share and Cite
Arellano Vidal, C.L.; Govan, J.E. Machine Learning Techniques for Improving Nanosensors in Agroenvironmental Applications. Agronomy 2024, 14, 341. https://doi.org/10.3390/agronomy14020341
Arellano Vidal CL, Govan JE. Machine Learning Techniques for Improving Nanosensors in Agroenvironmental Applications. Agronomy. 2024; 14(2):341. https://doi.org/10.3390/agronomy14020341
Chicago/Turabian StyleArellano Vidal, Claudia Leslie, and Joseph Edward Govan. 2024. "Machine Learning Techniques for Improving Nanosensors in Agroenvironmental Applications" Agronomy 14, no. 2: 341. https://doi.org/10.3390/agronomy14020341
APA StyleArellano Vidal, C. L., & Govan, J. E. (2024). Machine Learning Techniques for Improving Nanosensors in Agroenvironmental Applications. Agronomy, 14(2), 341. https://doi.org/10.3390/agronomy14020341

