Characterization of SUPPRESSOR OF MAX2 1-LIKE (SMXL) Genes in ‘duli’ (Pyrus betulifolia L.) and Expression Analysis of PbSMXLs in Response to Plant Growth Regulators and Salt Stress
Abstract
1. Introduction
2. Materials and Methods
2.1. Identification of SMXL Family Members in ‘duli’ (Pyrus betulifolia L.)
2.2. Analysis of the Physicochemical Properties of SMXL Genes in ‘duli’
2.3. Chromosome Distribution and Phylogenetic Analysis of SMXL Genes
2.4. Conservative Motif, Conserved Protein Domain, and Gene Structure Analysis of SMXL Family Members of ‘duli’
2.5. Gene Replication and Collinearity Analysis of SMXL Genes in ‘duli’
2.6. Analysis of Cis-Acting Elements of SMXL Family Members of ‘duli’
2.7. Expression Analysis of SMXL Family Members of ‘duli’
2.8. Determination of SL and the Enzyme Activity of ‘duli’
2.9. Statistical Analyses
3. Results
3.1. Identification of SMXL Family Members in ‘duli’
3.2. Phylogenetic Analysis and Chromosome Distribution of SMXL Genes
3.3. Protein Domain, Conserved Motifs, and Gene Structure of ‘duli’ SMXL Genes
3.4. Gene Replication and Collinearity Analysis of ‘duli’ SMXL Gene Family Members
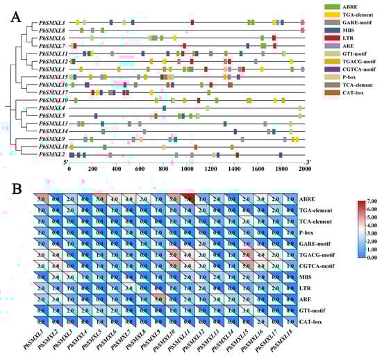
3.5. Cis-Element Analyses of ‘duli’ SMXL Genes
3.6. Tissue-Specific Expression Patterns of ‘duli’ SMXL Genes
3.7. Effects of Exogenous Growth Regulators and Salt Stress on Enzyme Activity and SL Content
3.8. qRT-PCR Analysis of PbSMXLs
3.9. Correlation Analysis
4. Discussion
5. Conclusions
Author Contributions
Funding
Data Availability Statement
Conflicts of Interest
References
- Chi, C.; Xu, X.C.; Wang, M.Q.; Zhang, H.; Fang, P.P.; Zhou, J.; Xia, X.J.; Shi, K.; Zhou, Y.H.; Yu, J.Q. Strigolactones positively regulate abscisic acid-dependent heat and cold tolerance in tomato. Hortic. Res. 2021, 8, 237. [Google Scholar] [CrossRef] [PubMed]
- Sattar, A.; Ul-Allah, S.; Ijaz, M.; Sher, A.; Butt, M.; Abbas, T.; Irfan, M.; Fatima, T.; Alfarraj, S.; Alharbi, S.A. Exogenous application of strigolactone alleviates drought stress in maize seedlings by regulating the physiological and antioxidants defense mechanisms. Cereal Res. Commun. 2022, 50, 263–272. [Google Scholar] [CrossRef]
- Omoarelojie, L.O.; Kulkarni, M.G.; Finnie, J.F.; van Staden, J. Strigolactone inhibits hydrogen peroxide and plasma membrane H+-ATPase activities to downregulate adventitious root formation in mung bean hypocotyls. Plant Growth Regul. 2021, 94, 11–21. [Google Scholar] [CrossRef]
- Yap, J.X.; Tsuchiya, Y. Gibberellins promote seed conditioning by up–regulating strigolactone receptors in the Parasitic Plant Striga hermonthica. Plant Cell Physiol. 2023, 64, 1021–1033. [Google Scholar] [CrossRef]
- Cook, C.E.; Whichard, L.P.; Turner, B.; Wall, M.E.; Egley, G.H. Germination of witchweed (Striga lutea Lour.): Isolation and properties of a potent stimulant. Science 1966, 154, 1189–1190. [Google Scholar] [CrossRef]
- Park, J.; Lee, Y.; Martinoia, E.; Geisler, M. Plant hormone transporters: What we know and what we would like to know. BMC Biol. 2017, 15, 93. [Google Scholar] [CrossRef]
- Wani, K.I.; Zehra, A.; Choudhary, S.; Naeem, M.; Khan, M.M.A.; Castroverde, C.D.M.; Aftab, T. Mechanistic insights into strigolactone biosynthesis, signaling, and regulation during plant growth and development. J. Plant Growth Regul. 2021, 40, 1836–1852. [Google Scholar] [CrossRef]
- Kerr, S.C.; Patil, S.B.; De Saint Germain, A.; Pillot, J.-P.; Saffar, J.; Ligerot, Y.; Aubert, G.; Citerne, S.; Bellec, Y.; Dun, E.A.; et al. Integration of the SMXL/D53 strigolactone signaling repressors in the model of shoot branching regulation in Pisum sativum. Plant J. 2021, 107, 1756–1770. [Google Scholar] [CrossRef]
- Hu, J.; Ji, Y.Y.; Hu, X.T.; Sun, S.Y.; Wang, X.L. BES1 Functions as the Co-regulator of D53-like SMXLs to Inhibit BRC1 Expression in Strigolactone-Regulated Shoot Branching in Arabidopsis. Plant Commun. 2020, 1, 100014. [Google Scholar] [CrossRef]
- Liang, Y.Y.; Ward, S.; Li, P.; Bennett, T.; Leyser, O. SMAX1–LIKE7 signals from the nucleus to regulate shoot development in arabidopsis via partially EAR motif-independent mechanisms. Plant Cell 2016, 28, 1581–1601. [Google Scholar] [CrossRef]
- Chen, Y.P.; Dan, Z.W.; Li, Q.S. Rice GROWTH–REGULATING FACTOR 7 controls tiller number by regulating strigolactone synthesis. Plant Signal. Behav. 2020, 15, 1804685. [Google Scholar] [CrossRef] [PubMed]
- Singh, S.; Uddin, M.; Khan, M.M.A.; Chishti, S.A.; Singh, S.; Bhatt, U.H. Role of MORE AXILLARY GROWTH 2 (MAX2) protein in regulation of karrikin and strigolactone signalling pathways. Terk. J. Bot. 2022, 46, 417–434. [Google Scholar] [CrossRef]
- Villaecija-Aguilar, J.A.; Hamon-Josse, M.; Carbonnel, S.; Kretschmar, A.; Schmid, C.; Dawid, C.; Bennett, T.; Gutjahr, C. SMAX1/SMXL2 regulate root and root hair development downstream of KAI2–mediated signalling in Arabidopsis. PLoS Genet. 2019, 15, e1008327. [Google Scholar] [CrossRef] [PubMed]
- Wang, L.; Wang, B.; Jiang, L.; Liu, X.; Li, X.L.; Lu, Z.F.; Meng, X.B.; Wang, Y.H.; Smith, S.M.; Li, J.Y. Strigolactone signaling in arabidopsis regulates shoot development by targeting D53-Like SMXL repressor proteins for ubiquitination and degradation. Plant Cell 2015, 27, 3128–3142. [Google Scholar] [CrossRef] [PubMed]
- Wang, L.; Xu, Q.; Yu, H.; Ma, H.Y.; Li, X.Q.; Yang, J.; Chu, J.F.; Xie, Q.; Wang, Y.H.; Smith, S.M.; et al. Strigolactone and karrikin signaling pathways elicit ubiquitination and proteolysis of SMXL2 to regulate hypocotyl elongation in arabidopsis. Plant Cell 2020, 32, 2251–2270. [Google Scholar] [CrossRef]
- Dun, E.A.; Brewer, P.B.; Gillam, E.M.J.; Beveridge, C.A. Strigolactones and shoot branching: What is the real hormone and how does it work? Plant Cell Physiol. 2023, 64, 967–983. [Google Scholar] [CrossRef]
- Asghar, S.; Xiong, Y.; Che, M.; Fan, X.Q.; Li, H.; Wang, Y.; Xu, X.F.; Li, W.; Han, Z.H. Transcriptome analysis reveals the effects of strigolactone on shoot regeneration of apple. Plant Cell Rep. 2022, 41, 1613–1626. [Google Scholar] [CrossRef]
- Yoneyama, K.; Brewer, P. Strigolactones, how are they synthesized to regulate plant growth and development? Curr. Opin. Plant Biol. 2021, 63, 102072. [Google Scholar] [CrossRef]
- Jiang, L.; Liu, X.; Xiong, G.S.; Liu, H.H.; Chen, F.L.; Wang, L.; Meng, X.B.; Liu, G.F.; Yu, H.; Yuan, Y.D.; et al. DWARF 53 acts as a repressor of strigolactone signaling in rice. Nature 2013, 504, 401–405. [Google Scholar] [CrossRef]
- Lockhart, J. Shape-Shifters: How strigolactone signaling helps shape the shoot. Plant Cell 2016, 28, 1506–1507. [Google Scholar]
- Song, X.G.; Lu, Z.F.; Yu, H.; Shao, G.N.; Xiong, J.S.; Meng, X.B.; Jing, Y.H.; Liu, G.F.; Xiong, G.S.; Duan, J.B.; et al. IPA1 functions as a downstream transcription factor repressed by D53 in strigolactone signaling in rice. Cell Res. 2017, 27, 1128–1141. [Google Scholar] [CrossRef] [PubMed]
- Zhang, H.; Wang, L.; Gao, Y.; Guo, Y.; Zheng, N.W.; Xu, X.Y.; Xu, M.; Wang, W.Y.; Liu, C.Y.; Liu, W.G.; et al. Genome–Wide identification of SMXL gene family in soybean and expression analysis of GmSMXLs under shade stress. Plants 2022, 11, 2410. [Google Scholar] [CrossRef] [PubMed]
- Sun, W.J.; Ji, X.L.; Song, L.Q.; Wang, X.F.; You, C.X.; Hao, Y.J. Functional identification of MdSMXL8.2, the homologous gene of strigolactones pathway repressor protein gene in Malus × domestica. Hortic. Plant J. 2021, 7, 275–285. [Google Scholar] [CrossRef]
- Sun, M.T.; Wang, D.Y.; Liu, C.S.; Liu, Y.; Niu, M.G.; Wang, J.N.; Li, J.H. Genome-wide identification and analysis of the SUPPRESSOR of MAX2 1-LIKE gene family and its interaction with DWARF14 in poplar. BMC Plant Biol. 2023, 23, 105. [Google Scholar] [CrossRef] [PubMed]
- Ou, C.Q.; Wang, F.; Wang, J.H.; Li, S.; Zhang, Y.J.; Fang, M.; Ma, L.; Zhao, Y.; Jiang, S.L. A de novo genome assembly of the dwarfing pear rootstock Zhongai 1. Sci. Data 2019, 6, 281. [Google Scholar] [CrossRef]
- Li, H.; Lin, J.; Yang, Q.S.; Li, X.G.; Chang, Y.H. Comprehensive analysis of differentially expressed genes under salt stress in pear (Pyrus betulaefolia) using RNA-Seq. Plant Growth Regul. 2017, 82, 409–420. [Google Scholar] [CrossRef]
- Zhang, W.L.; Cheng, X.H.; Jing, Z.T.; Cao, Y.; Yuan, S.; Zhang, H.X.; Zhang, Y.X. Exogenous GA3 Enhances Nitrogen Uptake and Metabolism under Low Nitrate Conditions in ‘Duli’ (Pyrus betulifolia Bunge) Seedlings. Int. J. Mol. Sci. 2024, 25, 7967. [Google Scholar] [CrossRef]
- Luo, S.C.; Xu, P.X.; Cheng, A.; Wang, X.; Xu, J.F.; Ma, H.; Zhang, Y.X.; Zhang, H.X. Comprehensive analysis of the bZIP gene family in ‘Duli’ pear (Pyrus betulifolia Bunge): Insights for research on abiotic stress, especially drought, in pear. Sci. Hortic. 2024, 334, 113302. [Google Scholar] [CrossRef]
- Gao, L.J.; Zhang, Y.X. Effects of salicylic acid on the expression of SOD, PPO isozymes and NPR1 in pear. Hortic. Plant J. 2013, 40, 41–48. [Google Scholar]
- Li, J.Z.; Xu, Y.; Niu, Q.F.; He, L.F.; Teng, Y.W.; Bai, S.L. Abscisic acid (ABA) promotes the induction and maintenance of pear (Pyrus pyrifolia White Pear Group) flower bud endodormancy. Int. J. Mol. Sci. 2018, 19, 310. [Google Scholar] [CrossRef]
- Zhang, X.X. Studies on the Physiological Response of Pyrus betulaefolia Bunge. to Salt Stress and Screening out of Salt-Tolerance Resources; Hebei Agricultural University: Baoding, China, 2015. [Google Scholar]
- Zhang, X.Y.; Lai, C.W.; Liu, M.Y.; Xue, X.D.; Zhang, S.T.; Chen, Y.; Xiao, X.C.; Zhang, Z.H.; Chen, Y.K.; Lai, Z.X.; et al. Whole genome analysis of SLs pathway genes and functional characterization of DlSMXL6 in longan early somatic embryo development. Int. J. Mol. Sci. 2022, 23, 14047. [Google Scholar] [CrossRef] [PubMed]
- Li, R.; An, J.P.; You, C.X.; Wang, X.F.; Hao, Y.J. Genome-wide analysis and identification of the SMXL gene family in apple (Malus × domestica). Tree Genet. Genomes 2018, 14, 61. [Google Scholar] [CrossRef]
- Basso, M.F.; Contaldi, F.; Lo Celso, F.; Baratto, C.M.; Grossi-de-Sa, M.F.; Barone, G.; Ferrante, A.; Martinelli, F. Identification and expression profile of the SMAX/SMXL family genes in chickpea and lentil provide important players of biotechnological interest involved in plant branching. Planta 2024, 259, 1–23. [Google Scholar] [CrossRef] [PubMed]
- Ma, B.; Zhu, J.; Huang, X.Z. Diversification of plant SUPPRESSOR OF MAX2 1 (SMAX1)-like genes and genome-wide identification and characterization of cotton SMXL gene family. BMC Plant Biol. 2023, 23, 419. [Google Scholar] [CrossRef]
- Zhan, H.; Liu, H.Z.; Ai, W.F.; Han, X.Y.; Wang, Y.; Lu, X.J. Genome–Wide Identification and Expression analysis of the bHLH transcription factor family and its response to abiotic stress in mongolian oak (Quercus mongolica). Curr. Issues Mol. Biol. 2023, 45, 1127–1148. [Google Scholar] [CrossRef]
- Davidson, C.J.; Guthrie, E.E.; Lipsick, J.S. Duplication and maintenance of the Myb genes of vertebrate animals. Biol. Open 2013, 2, 101–110. [Google Scholar] [CrossRef] [PubMed]
- Fang, P.P.; Li, M.X.; Guo, Q.W.; Wu, X.Y.; Hu, Y.N.; Cheng, Y.S.; Xu, P. Genome-wide analysis of the SMXL gene family in common bean and identification of Karrikin-responsive PvSMXL2 as a negative regulator of PEG-induced drought stress. Gene 2023, 887, 147741. [Google Scholar] [CrossRef]
- Yu, J.; Zhang, B.; Liu, S.S.; Guo, W.; Gao, Y.F.; Sun, H.Y. Genome–wide characterization, evolution and expression analysis of the leucine-rich repeat receptor–like kinase (LRR–RLK) gene family in cucumbers. Plant Protect Sci. 2022, 58, 125–138. [Google Scholar] [CrossRef]
- Qin, N.N.; Gao, Y.; Cheng, X.J.; Yang, Y.; Wu, J.; Wang, J.Y.; Li, S.; Xing, G.M. Genome-wide identification of CLE gene family and their potential roles in bolting and fruit-bearing in cucumber (Cucumis sativus L.). BMC Plant Biol. 2021, 21, 143. [Google Scholar] [CrossRef]
- Chu, M.Y.; Wang, T.Y.; Li, W.F.; Liu, Y.S.; Bian, Z.Y.; Mao, J.; Chen, B.H. Genome–Wide Identification and Analysis of the Genes Encoding Q-Type C2H2 Zinc Finger Proteins in Grapevine. Int. J. Mol. Sci. 2023, 24, 15180. [Google Scholar] [CrossRef]
- Sun, Y.M.; Jia, X.Y.; Yang, Z.R.; Fu, Q.G.; Yang, H.H.; Xu, X.Y. Genome-Wide Identification of PEBP Gene Family in Solanum lycopersicum. Int. J. Mol. Sci. 2023, 24, 9185. [Google Scholar] [CrossRef] [PubMed]
- Li, L.; Lv, B.X.; Zang, K.Y.; Jiang, Y.; Wang, C.F.; Wang, Y.F.; Wang, K.Y.; Zhao, M.Z.; Chen, P.; Lei, J.; et al. Genome-wide identification and systematic analysis of the HD–Zip gene family and its roles in response to pH in Panax ginseng Meyer. BMC Plant Biol. 2023, 23, 30. [Google Scholar] [CrossRef] [PubMed]
- Feng, C.H.; Niu, M.X.; Liu, X.J.; Bao, Y.Y.; Liu, S.J.; Liu, M.Y.; He, F.; Han, S.; Liu, C.; Wang, H.L.; et al. Genome-Wide analysis of the FBA subfamily of the poplar F-Box gene family and its role under drought stress. Int. J. Mol. Sci. 2023, 24, 4823. [Google Scholar] [CrossRef] [PubMed]
- Hu, A.Q.; Zhao, Q.Q.; Chen, L.; Zhao, J.P.; Wang, Y.H.; Feng, K.L.; Wu, L.; Xie, M.; Zhou, X.M.; Xiao, L.T.; et al. Identification of conserved and divergent strigolactone receptors in sugarcane reveals a key residue crucial for plant branching control. Front. Plant Sci. 2021, 12, 747160. [Google Scholar] [CrossRef] [PubMed]
- Yang, T.; Lian, Y.K.; Kang, J.H.; Bian, Z.Y.; Xuan, L.J.; Gao, Z.S.; Wang, X.Y.; Deng, J.M.; Wang, C.Y. The SUPPRESSOR of MAX2 1 (SMAX1)-Like SMXL6, SMXL7 and SMXL8 Act as negative Regulators in response to drought stress in arabidopsis. Plant Cell Physiol. 2020, 61, 1477–1492. [Google Scholar] [CrossRef]
- Fu, X.J.; Wang, J.; Shangguan, T.; Wu, R.; Li, S.J.; Chen, G.; Xu, S.C. SMXLs regulate seed germination under salinity and drought stress in soybean. Plant Growth Regul. 2022, 96, 397–408. [Google Scholar] [CrossRef]









| Gene Name | Gene ID | Forward Primer 5′–3′ | Reverse Primer 5′–3′ |
|---|---|---|---|
| PbSMXL1 | Contig48.g59373.m1 | CACAGGCAAGCGTTATTCGTA | TCCAACTTACCCTCCTCTGCT |
| PbSMXL6 | Chr17.g25142.m1 | TTCTGGGGTCGCTCTTGTTC | CGGCTCGGGGATTGAAGATG |
| PbSMXL7 | Chr9.g46827.m1 | GGAGAGATTATTGAACCGCCT | TTCGGCTTGCTGGATCTCAA |
| PbSMXL10 | Chr1.g57145.m1 | AGCTGCTTCCATGGCTGAAT | TTATTGCGCTGGTGATTGCG |
| PbSMXL11 | Chr6.g51828.m1 | ATCGCAGCCAAAGCAGAAGT | GAGCTTGATTTTTCGCCGGG |
| PbSMXL12 | Chr6.g51768.m1 | CCAGGCATGACTTATTTTCTACGG | CCTAGTCGCCTTGCTTCCTC |
| PbSMXL13 | Chr13.g22176.m1 | TCAGATAACTCAAGGGGGAAGGT | GAAGCATGAAGGGAGAGACCA |
| PbSMXL15 | Chr6.g51132.m1 | AGCTCTTTGCAGAGGCTCAA | CTGGTCCAACTGTCTCCGTC |
| Gene Name | Protein ID | CDs (bp) | Pepdite (aa) | MW kDa | PI | Aliphatic Index | Instability Index | Alpha Helix (%) | Extended Strand (%) | Beta Turn (%) | Random coil (%) | Subcellular Location |
|---|---|---|---|---|---|---|---|---|---|---|---|---|
| PbSMXL 1 | GWHPAAYT 057120 | 2562 | 853 | 95.06 | 7.97 | 94.30 | 43.49 | 51.00 | 12.66 | 0 | 36.34 | Chloroplast |
| PbSMXL 2 | GWHPAAYT 047216 | 720 | 239 | 26.36 | 9.45 | 83.81 | 30.66 | 35.98 | 18.41 | 0 | 45.61 | Chloroplast |
| PbSMXL 3 | GWHPAAYT 019833 | 2655 | 884 | 99.26 | 7.62 | 92.65 | 40.49 | 55.09 | 9.05 | 0 | 35.86 | Chloroplast |
| PbSMXL 4 | GWHPAAYT 010196 | 2640 | 879 | 97.29 | 6.39 | 80.17 | 54.12 | 33.90 | 14.90 | 0 | 51.19 | Chloroplast |
| PbSMXL 5 | GWHPAAYT 016890 | 2652 | 883 | 97.56 | 6.89 | 80.57 | 54.28 | 35.11 | 15.18 | 0 | 49.72 | Chloroplast |
| PbSMXL 6 | GWHPAAYT 028363 | 2463 | 820 | 92.08 | 6.13 | 91.71 | 36.82 | 54.51 | 12.20 | 0 | 33.29 | Chloroplast |
| PbSMXL 7 | GWHPAAYT 053954 | 2913 | 970 | 109.11 | 6.16 | 90.08 | 40.36 | 55.05 | 11.03 | 0 | 33.92 | Chloroplast |
| PbSMXL 8 | GWHPAAYT0 51138 | 2343 | 780 | 86.60 | 7.64 | 89.19 | 33.43 | 60.00 | 6.92 | 0 | 33.08 | Chloroplast |
| PbSMXL 9 | GWHPAAYT 038389 | 675 | 224 | 24.54 | 9.49 | 90.67 | 32.17 | 33.48 | 20.09 | 0 | 46.43 | Chloroplast |
| PbSMXL 10 | GWHPAAYT 001494 | 2295 | 764 | 81.03 | 6.94 | 83.81 | 55.64 | 33.24 | 12.20 | 0 | 54.56 | Chloroplast |
| PbSMXL 11 | GWHPAAYT 046060 | 2904 | 967 | 105.96 | 7.34 | 92.21 | 47.31 | 47.05 | 11.07 | 0 | 41.88 | Chloroplast |
| PbSMXL 12 | GWHPAAYT 046120 | 2667 | 888 | 98.90 | 6.02 | 94.31 | 43.17 | 52.14 | 10.92 | 0 | 36.94 | Chloroplast |
| PbSMXL 13 | GWHPAAYT 015356 | 3159 | 1052 | 117.50 | 7.52 | 81.14 | 51.78 | 34.32 | 14.35 | 0 | 51.33 | Chloroplast |
| PbSMXL 14 | GWHPAAYT 026960 | 3159 | 1052 | 116.76 | 7.30 | 83.48 | 48.29 | 32.13 | 15.49 | 0 | 52.38 | Chloroplast |
| PbSMXL 15 | GWHPAAYT 046755 | 2682 | 893 | 98.20 | 8.20 | 99.24 | 29.56 | 54.31 | 12.09 | 0 | 33.59 | Chloroplast |
| PbSMXL 16 | GWHPAAYT 019020 | 2739 | 912 | 100.92 | 5.98 | 97.74 | 36.43 | 55.70 | 10.75 | 0 | 33.55 | Chloroplast |
| PbSMXL 17 | GWHPAAYT 019024 | 2385 | 794 | 88.01 | 6.06 | 98.01 | 41.39 | 54.28 | 10.45 | 0 | 35.26 | Chloroplast |
| PbSMXL 18 | GWHPAAYT 034056 | 723 | 240 | 26.41 | 9.42 | 77.38 | 29.07 | 30.00 | 21.67 | 0 | 48.33 | Chloroplast |
Disclaimer/Publisher’s Note: The statements, opinions and data contained in all publications are solely those of the individual author(s) and contributor(s) and not of MDPI and/or the editor(s). MDPI and/or the editor(s) disclaim responsibility for any injury to people or property resulting from any ideas, methods, instructions or products referred to in the content. |
© 2024 by the authors. Licensee MDPI, Basel, Switzerland. This article is an open access article distributed under the terms and conditions of the Creative Commons Attribution (CC BY) license (https://creativecommons.org/licenses/by/4.0/).
Share and Cite
Yuan, S.; Zhang, W.; Zhang, Y. Characterization of SUPPRESSOR OF MAX2 1-LIKE (SMXL) Genes in ‘duli’ (Pyrus betulifolia L.) and Expression Analysis of PbSMXLs in Response to Plant Growth Regulators and Salt Stress. Agronomy 2024, 14, 2778. https://doi.org/10.3390/agronomy14122778
Yuan S, Zhang W, Zhang Y. Characterization of SUPPRESSOR OF MAX2 1-LIKE (SMXL) Genes in ‘duli’ (Pyrus betulifolia L.) and Expression Analysis of PbSMXLs in Response to Plant Growth Regulators and Salt Stress. Agronomy. 2024; 14(12):2778. https://doi.org/10.3390/agronomy14122778
Chicago/Turabian StyleYuan, Shuai, Weilong Zhang, and Yuxing Zhang. 2024. "Characterization of SUPPRESSOR OF MAX2 1-LIKE (SMXL) Genes in ‘duli’ (Pyrus betulifolia L.) and Expression Analysis of PbSMXLs in Response to Plant Growth Regulators and Salt Stress" Agronomy 14, no. 12: 2778. https://doi.org/10.3390/agronomy14122778
APA StyleYuan, S., Zhang, W., & Zhang, Y. (2024). Characterization of SUPPRESSOR OF MAX2 1-LIKE (SMXL) Genes in ‘duli’ (Pyrus betulifolia L.) and Expression Analysis of PbSMXLs in Response to Plant Growth Regulators and Salt Stress. Agronomy, 14(12), 2778. https://doi.org/10.3390/agronomy14122778
