Effect of Biochar and Wood Distillate on Vegeto-Productive Performances of Tomato (Solanum lycopersicum L.) Plants, var. Solarino, Grown in Soilless Conditions
Abstract
1. Introduction
2. Materials and Methods
2.1. Plant Materials
2.2. Site Description
2.3. Characteristics of Biochar and Wood Distillate
2.4. Preparation of Substrates and Experimental Design
2.5. Fertigation
2.6. Vegetative and Productive Data Collection
2.7. Characterization of Tomato Fruits
2.7.1. Colorimetric Analysis
2.7.2. Texture Profile
2.7.3. Total Soluble Solid Content (TSS)
2.7.4. Titratable Acidity (TA)
2.7.5. Electrical Conductivity (EC)
2.7.6. pH Determination
2.7.7. Total Phenolic Content Determination
2.7.8. Evaluation of Antioxidant Activity (AO) by 2,2 Diphenyl 1 Picrylhydrazyl (DPPH) Assay
2.7.9. Lycopene Content
2.8. Community-Level Physiological Profiling (CLPP)
2.9. Statistical Data Analysis
3. Results
3.1. Vegeto-Productive Plant Performances
3.2. Characterization of Tomato Fruits
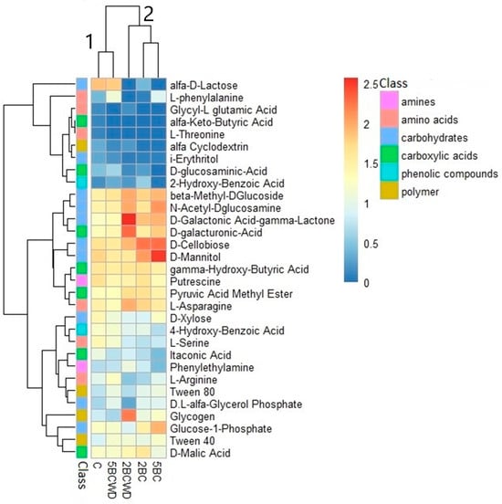
3.3. Community-Level Physiological Profiling (CLPP)
4. Discussion
5. Conclusions
Author Contributions
Funding
Data Availability Statement
Acknowledgments
Conflicts of Interest
References
- FAOSTAT: Food and Agriculture Organization of the United Nations. Available online: http://faostat.fao.org/site/339/ (accessed on 1 October 2024).
- Chaudhary, P.; Sharma, A.; Singh, B.; Nagpal, A.K. Bioactivities of phytochemicals present in tomato. J. Food Sci. Technol. 2018, 55, 2833–2849. [Google Scholar] [CrossRef] [PubMed]
- Palmitessa, O.D.; Durante, M.; Caretto, S.; Milano, F.; D’Imperio, M.; Serio, F.; Santamaria, P. Supplementary light differently influences physico-chemical parameters and antioxidant compounds of tomato fruits hybrids. Antioxidant 2021, 10, 687. [Google Scholar] [CrossRef] [PubMed]
- Ofori, P.A.; Owusu-Nketia, S.; Opoku-Agyemang, F.; Agbleke, D.; Amissah, J.N. Greenhouse tomato production for sustainable food and nutrition security in the tropics. In Tomato-From Cultivation to Processing Technology; IntechOpen: London, UK, 2022. [Google Scholar]
- Mourouzidou, S.; Ntinas, G.K.; Tsaballa, A.; Monokrousos, N. Introducing the Power of Plant Growth Promoting Microorganisms in soilless systems: A promising alternative for sustainable agriculture. Sustainability 2023, 15, 5959. [Google Scholar] [CrossRef]
- Gruda, N.S. Increasing sustainability of growing media constituents and stand-alone substrates in soilless culture systems. Agronomy 2019, 9, 298. [Google Scholar] [CrossRef]
- Mielcarek, A.; Rodziewicz, J.; Janczukowicz, W.; Dobrowolski, A. Analysis of wastewater generated in greenhouse soilless tomato cultivation in central Europe. Water 2019, 11, 2538. [Google Scholar] [CrossRef]
- Dunlop, S.J.; Arbestain, M.C.; Bishop, P.A.; Wargent, J.J. Closing the loop: Use of biochar produced from tomato crop green waste as a substrate for soilless, hydroponic tomato production. Hortic. Sci. 2015, 50, 1572–1581. [Google Scholar] [CrossRef]
- Spehia, R.S.; Singh, S.K.; Devi, M.; Chauhan, N.; Singh, S.; Sharma, D.; Sharma, J.C. Effect of soilless media on nutrient uptake and yield of tomato (Solanum lycopersicum). Indian J. Agric. Sci. 2020, 90, 732–735. [Google Scholar] [CrossRef]
- Atzori, G.; Pane, C.; Zaccardelli, M.; Cacini, S.; Massa, D. The role of peat-free organic substrates in the sustainable management of soilless cultivations. Agronomy 2021, 11, 1236. [Google Scholar] [CrossRef]
- Nemati, M.R.; Simard, F.; Fortin, J.P.; Beaudoin, J. Potential use of biochar in growing media. Vadose Zone J. 2015, 14, 1–8. [Google Scholar] [CrossRef]
- Ferlito, F.; Torrisi, B.; Allegra, M.; Stagno, F.; Caruso, P.; Fascella, G. Evaluation of conifer wood biochar as growing media component for citrus nursery. Appl. Sci. 2020, 10, 1618. [Google Scholar] [CrossRef]
- Lazzara, S.; Carrubba, A.; Fascella, G.; Marceddu, R.; Napoli, E.; Sarno, M. Biochar enhances root development and aloin content of mature leaves in containerized Aloe arborescens Mill. S. Afr. J. 2023, 163, 703–714. [Google Scholar] [CrossRef]
- Celik, I.; Ortas, I.; Kilic, S. Effects of compost, mycorrhiza, manure and fertilizer on some physical properties of a Chromoxerert soil. Soil Tillage Res. 2004, 78, 59–67. [Google Scholar] [CrossRef]
- Kang, M.W.; Yibeltal, M.; Kim, Y.H.; Oh, S.J.; Lee, J.C.; Kwon, E.E.; Lee, S.S. Enhancement of soil physical properties and soil water retention with biochar-based soil amendments. Sci. Total Environ. 2022, 836, 155746. [Google Scholar] [CrossRef] [PubMed]
- Carril, P.; Ghorbani, M.; Loppi, S.; Celletti, S. Effect of biochar type, concentration and washing conditions on the germination parameters of three model crops. Plants 2023, 12, 2235. [Google Scholar] [CrossRef] [PubMed]
- Glaser, B.; Lehmann, J.; Zech, W. Ameliorating physical and chemical properties of highly weathered soils in the tropics with charcoal—A review. Biol. Fertil. Soils 2002, 35, 219–230. [Google Scholar] [CrossRef]
- Marinari, S.; Masciandaro, G.; Ceccanti, B.; Grego, S. Influence of organic and mineral fertilisers on soil biological and physical properties. Bioresour. Technol. 2000, 72, 9–17. [Google Scholar] [CrossRef]
- Huang, L.; Gu, M. Effects of biochar on container substrate properties and growth of plants—A review. Horticulturae 2019, 5, 14. [Google Scholar] [CrossRef]
- Jindo, K.; Audette, Y.; Higashikawa, F.S.; Silva, C.A.; Akashi, K.; Mastrolonardo, G.; Sánchez-Monedero, M.A.; Mondini, C. Role of biochar in promoting circular economy in the agriculture sector. Part 1: A review of the biochar roles in soil N, P and K cycles. Chem. Biol. Technol. Agric. 2020, 7, 15. [Google Scholar] [CrossRef]
- Nieto, A.; Gasco, G.; Paz-Ferreiro, J.; Fernandez, J.M.; Plaza, C.; Mendez, A. The effect of pruning waste and biochar addition on brown peat based growing media properties. Sci. Hortic. 2016, 199, 142–148. [Google Scholar] [CrossRef]
- Altland, J.E.; Locke, J.C. Gasified rice hull biochar is a source of phosphorus and potassium for container-grown plants. J. Environ. Hortic. 2013, 31, 138–144. [Google Scholar] [CrossRef]
- Wei, Q.; Ma, X.; Dong, J. Preparation, chemical constituents and antimicrobial activity of pyroligneous acids from walnut tree branches. J. Anal. Appl. Pyrolysis 2010, 87, 24–28. [Google Scholar] [CrossRef]
- Wu, Q.; Zhang, S.; Hou, B.; Zheng, H.; Deng, W.; Liu, D.; Tang, W. Study on the preparation of wood vinegar from biomass residues by carbonization process. Bioresour. Technol. 2015, 179, 98–103. [Google Scholar] [CrossRef] [PubMed]
- Grewal, A.; Abbey, L.; Gunupuru, L.R. Production, prospects and potential application of pyroligneous acid in agriculture. J. Anal. Appl. Pyrolysis 2018, 135, 152–159. [Google Scholar] [CrossRef]
- Benzon, H.R.L.; Lee, S.C. Potential of wood vinegar in enhancing fruit yield and antioxidant capacity in tomato. Korean J. Plant Res. 2016, 29, 704–711. [Google Scholar] [CrossRef]
- Berahim, Z.; Panhwar, Q.A.; Ismail, M.R.; Saud, H.M.; Monjurul, M.; Mondal, A.; Islam, M.R. Rice yield improvement by foliar application of phytohormone. J. Food Agric. Environ. 2014, 12, 399–404. [Google Scholar]
- Chen, J.; Wu, J.H.; Si, H.P.; Lin, K.Y. Effects of adding wood vinegar to nutrient solution on the growth, photosynthesis, and absorption of mineral elements of hydroponic lettuce. J. Plant Nutr. 2016, 39, 456–462. [Google Scholar] [CrossRef]
- Graber, E.R.; Meller Harel, Y.; Kolton, M.; Cytryn, E.; Silber, A.; Rav David, D.; Tsechansky, L.; Borenshtein, M.; Elad, Y. Biochar impact on development and productivity of pepper and tomato grown in fertigated soilless media. Plant Soil 2010, 337, 481–496. [Google Scholar] [CrossRef]
- Simiele, M.; Argentino, O.; Baronti, S.; Scippa, G.S.; Chiatante, D.; Terzaghi, M.; Montagnoli, A. Biochar enhances plant growth, fruit yield, and antioxidant content of cherry tomato (Solanum lycopersicum L.) in a soilless substrate. Agriculture 2022, 12, 1135. [Google Scholar] [CrossRef]
- Biodea. Available online: https://www.biodea.bio/ (accessed on 1 October 2024).
- Teka, T.A. Analysis of the effect of maturity stage on the postharvest biochemical quality characteristics of tomato (Lycopersicon esculentum Mill.) fruit. Int. J. Pharm. Sci. Res. 2013, 3, 180–186. [Google Scholar]
- Al-Dairi, M.; Pathare, P.B.; Al-Yahyai, R. Chemical and nutritional quality changes of tomato during postharvest transportation and storage. J. Agric. Sci. 2021, 20, 401–408. [Google Scholar] [CrossRef]
- Martelli, F.; Cirlini, M.; Lazzi, C.; Neviani, E.; Bernini, V. Edible seaweeds and spirulina extracts for food application: In vitro and in situ evaluation of antimicrobial activity towards foodborne pathogenic bacteria. Foods 2020, 9, 1442. [Google Scholar] [CrossRef] [PubMed]
- Abram, V.; Čeh, B.; Vidmar, M.; Hercezi, M.; Lazić, N.; Bucik, V.; Smole Možina, S.; Košir, I.J.; Kač, M.; Demšar, L.; et al. A comparison of antioxidant and antimicrobial activity between hop leaves and hop cones. Ind. Crops Prod. 2015, 64, 124–134. [Google Scholar] [CrossRef]
- Tambunan, R.Z.; Rusmarilin, H.; Kaban, J. Antioxidant Activity of Tomato Juice Rich in Lycopene Antioxidant as Degenerative Chemopreventive Agents Using Citrus aurantifolia Juice as a Preservative, 1st ed.; IOP Conference Series: Earth and Environmental Science; IOP Publishing: Bristol, UK, 2018; Volume 205, pp. 1–12. [Google Scholar]
- Tian, Q.; Wang, X.; Wang, D.; Wang, M.; Liao, C.; Yang, X.; Liu, F. Decoupled linkage between soil carbon and nitrogen mineralization among soil depths in a subtropical mixed forest. Soil Biol. Biochem. 2017, 109, 135–144. [Google Scholar] [CrossRef]
- Feigl, V.; Ujaczki, É.; Vaszita, E.; Molnár, M. Influence of red mud on soil microbial communities: Application and comprehensive evaluation of the Biolog EcoPlate approach as a tool in soil microbiological studies. Sci. Total Environ. 2017, 595, 903–911. [Google Scholar] [CrossRef] [PubMed]
- Verheijen, F.; Jeffery, S.; Bastos, A.C.; Van der Velde, M.; Diafas, I. Biochar application to soils. A critical scientific review of effects on soil properties, processes, and functions. JRC Sci. Tech. Rep. 2010, 162, 2183–2207. [Google Scholar]
- Zhou, H.; Fu, K.; Shen, Y.; Li, R.; Su, Y.; Deng, Y.; Xia, Y.; Zhang, N. Physiological and Biochemical Mechanisms of wood vinegar-induced stress response against tomato Fusarium wilt disease. Plants 2024, 13, 157. [Google Scholar] [CrossRef]
- Massa, D.; Bonetti, A.; Cacini, S.; Faraloni, C.; Prisa, D.; Tuccio, L.; Petruccelli, R. Soilless tomato grown under nutritional stress increases green biomass but not yield or quality in presence of biochar as growing medium. Hortic. Environ. Biotechnol. 2019, 60, 871–881. [Google Scholar] [CrossRef]
- Zulkarami, B.; Ashrafuzzaman, M.; Husni, M.; Ismail, M.R. Effect of pyroligneous acid on growth, yield and quality improvement of rockmelon in soilless culture. Aust. J. Crop Sci. 2011, 5, 1508. [Google Scholar]
- Zhu, K.; Gu, S.; Liu, J.; Luo, T.; Khan, Z.; Zhang, K.; Hu, L. Wood vinegar as a complex growth regulator promotes the growth, yield, and quality of rapeseed. Agronomy 2021, 11, 510. [Google Scholar] [CrossRef]
- Petruccelli, R.; Bonetti, A.; Traversi, M.L.; Faraloni, C.; Valagussa, M.; Pozzi, A. Influence of biochar application on nutritional quality of tomato (Lycopersicon esculentum). Crop Pasture Sci. 2015, 66, 747–755. [Google Scholar] [CrossRef]
- Brandt, S.; Pék, Z.; Barna, É.; Lugasi, A.; Helyes, L. Lycopene content and colour of ripening tomatoes as affected by environmental conditions. J. Sci. Food Agric. 2006, 86, 568–572. [Google Scholar] [CrossRef]
- Helyes, L.; Pék, Z.; Lugasi, A. Tomato fruit quality and content depend on stage of maturity. HortScience 2006, 41, 1400–1401. [Google Scholar] [CrossRef]
- Ain Najwa, K.A.; Wan Zaliha, W.S.; Yusnita, H.; Zuraida, A.R. Effect of different soilless growing media and biochar on growth, yield and postharvest quality of lowland cherry Tomato (Solanum lycopersicum var. Cerasiforme). Trans. Malaysian Soc. Plant Physiol. 2014, 23, 101–107. [Google Scholar]
- Do Nascimento Nunes, M.C. Solanaceous and other fruit vegetables. In Color Atlas of Postharvest Quality of Fruits and Vegetables; Wiley J. & Sons Blackwell Publishing: Ames, IA, USA, 2009; pp. 239–253. [Google Scholar]
- Suthar, R.G.; Wang, C.; Nunes, M.C.N.; Chen, J.; Sargent, S.A.; Bucklin, R.A.; Gao, B. Bamboo biochar pyrolyzed at low temperature improves tomato plant growth and fruit quality. Agriculture 2018, 8, 153. [Google Scholar] [CrossRef]
- Anđelini, M.; Major, N.; Išić, N.; Kovačević, T.K.; Ban, D.; Palčić, I.; Goreta Ban, S. Sugar and organic acid content is dependent on tomato (Solanum lycoperiscum L.) peel color. Horticulture 2023, 9, 313. [Google Scholar] [CrossRef]
- Gao, F.; Li, H.; Mu, X.; Gao, H.; Zhang, Y.; Li, R.; Cao, K.; Ye, L. Effects of organic fertilizer application on tomato yield and quality: A meta-analysis. Appl. Sci. 2023, 13, 2184. [Google Scholar] [CrossRef]
- Amadou, A.; Song, A.L.; Tang, Z.X.; Li, Y.L.; Wang, E.Z.; Lu, Y.Q.; Liu, X.D.; Yi, K.K.; Zhang, B.; Fan, F.L. The Effects of Organic and Mineral Fertilization on Soil Enzyme activities and bacterial community in the below- and above-ground parts of wheat. Agronomy 2020, 10, 1452. [Google Scholar] [CrossRef]
- Lattanzio, V.; Kroon, P.A.; Quideau, S.; Treutter, D. Plant phenolics—Secondary metabolites with diverse functions. In Recent Advances in Polyphenol Research; Daayf, F., Lattanzio, V., Eds.; Wiley-Blackwell: Oxford, UK, 2008; Volume 1, pp. 1–35. [Google Scholar]
- Borghesi, E.; González-Miret, M.L.; Escudero-Gilete, M.L.; Malorgio, F.; Heredia, F.J.; Meléndez-Martínez, A.J. Effects of salinity stress on carotenoids, anthocyanins, and color of diverse tomato genotypes. J. Agric. Food Chem. 2011, 59, 11676–11682. [Google Scholar] [CrossRef]
- Borguini, R.G.; Bastos, D.H.M.; Moita-Neto, J.M.; Capasso, F.S.; da Silva Torres, E.A.F. Antioxidant potential of tomatoes cultivated in organic and conventional systems. Braz. Arch. Biol. Technol. 2013, 56, 521–529. [Google Scholar] [CrossRef]
- Kulkarni, M.G.; Ascough, G.D.; Verschaeve, L.; Baeten, K.; Arruda, M.P.; Van Staden, J. Effect of smoke-water and a smoke-isolated butenolide on the growth and genotoxicity of commercial onion. Sci. Hortic. 2010, 124, 434–439. [Google Scholar] [CrossRef]
- Brandt, S.; Lugasi, A.; Barna, É.; Hóvári, J.; Pék, Z.; Helyes, L. Effects of the growing methods and conditions on the lycopene content of tomato fruits. Acta Aliment. 2003, 32, 269–278. [Google Scholar] [CrossRef]
- Tzortzakis, N.G.; Economakis, C.D. Impacts of the substrate medium on tomato yield and fruit quality in soilless cultivation. Hortic. Sci. 2008, 35, 83–89. [Google Scholar] [CrossRef]
- Arias, R.; Lee, T.C.; Logendra, L.; Janes, H. Correlation of lycopene measured by HPLC with the L*, a*, b* color readings of a hydroponic tomato and the relationship of maturity with color and lycopene content. J. Agric. Food Chem. 2000, 48, 1697–1702. [Google Scholar] [CrossRef] [PubMed]
- Sharma, S.K.; Ramesh, A.; Sharma, M.P.; Joshi, O.P.; Govaerts, B.; Steenwerth, K.L.; Karlen, D.L. Microbial community structure and diversity as indicators for evaluating soil quality. In Biodiversity, Biofuels, Agroforestry and Conservation Agriculture. Sustainable Agriculture Reviews; Lichtfouse, E., Ed.; Springer: Dordrecht, The Netherlands, 2011; Volume 5, pp. 317–358. [Google Scholar]
- Mącik, M.; Gryta, A.; Sas-Paszt, L.; Frąc, M. The status of soil microbiome as affected by the application of phosphorus biofertilizer: Fertilizer enriched with beneficial bacterial strains. Int. J. Mol. Sci. 2020, 21, 8003. [Google Scholar] [CrossRef]
- Chinthalapudi, D.P.; Pokhrel, S.; Kingery, W.L.; Shankle, M.W.; Ganapathi Shanmugam, S. Exploring the synergistic impacts of cover crops and fertilization on soil microbial metabolic diversity in dryland soybean production systems using biolog EcoPlates. Appl. Biosci. 2023, 2, 328–346. [Google Scholar] [CrossRef]



| Particle Diameter (μm) | <500 |
| Nitrogen (%) | <0.5 |
| Potassium (g Kg−1) | 3.020 |
| Phosphorous (g Kg−1) | 0.340 |
| Calcium (g Kg−1) | 9.920 |
| Magnesium (g Kg−1) | 0.852 |
| Sodium (g Kg−1) | 0.291 |
| Total carbon (%) | 65% |
| Water-holding capacity (max, %) | 210 |
| pH | 9.85 |
| Ash content (%) | 7 |
| pH | 3.5–4.5 |
| Density | 1500 g L−1 |
| Acetic acid | 3.02 g Kg−1 |
| Total phenolic content | 23–26 g Kg−1 |
| Heavy metal content | <1 mg Kg−1 |
| Treatment | Height (cm) | |||||||
|---|---|---|---|---|---|---|---|---|
| Week 1 | Week 2 | Week 3 | Week 4 | Week 5 | Week 6 | Week 7 | Week 8 | |
| Control | 12.5 ± 0.7 ab | 32.0 ± 0.9 b | 49.7 ± 1.3 a | 103.3 ± 2.6 a | 115.2 ± 3.4 b | 153.8 ± 3.6 a | 199.5 ± 3.9 ab | 229.0 ± 4.2 a |
| 2BC | 12.4 ± 0.3 b | 32.5 ± 0.5 b | 50.8 ± 1.6 a | 94.8 ± 1.8 a | 115.3 ± 2.3 b | 156.5 ± 2.5 a | 196.8 ± 2.4 b | 222.3 ± 5.7 a |
| 5BC | 13.15 ± 0.4 a | 33.8 ± 1 ab | 53.5 ± 1.1 a | 101.3 ± 2.9 a | 115.2 ± 2.5 b | 156.8 ± 4.9 a | 187.6 ± 4.1 c | 222.3 ± 8.9 a |
| 2BCWD | 12.0 ± 0.6 b | 31.5 ± 0.5 b | 50.6 ± 1.4 a | 98.0 ± 1.7 a | 119.2 ± 1.9 ab | 158.3 ± 3.8 a | 204.0 ± 2.9 ab | 242.5 ± 7.9 a |
| 5BCWD | 13.3 ± 0.4 a | 35.0 ± 1.2 a | 51.1 ± 1.7 a | 98.8 ± 3.5 a | 124.6 ± 2.4 a | 161.2 ± 3.0 a | 208.6 ± 4.4 a | 239.5 ± 3.7 a |
| Treatment | Week 1 | Week 2 | Week 3 | Week 4 | Week 5 | Week 6 |
|---|---|---|---|---|---|---|
| Control | 6.67 ± 0.21 a | 8.00 ± 0.00 a | 12.83 ± 0.40 a | 12.50 ± 0.61 a | 20.33 ± 1.30 a | 21.83 ± 0.90 b |
| 2BC | 7.00 ± 0.21 a | 8.00 ± 0.21 a | 12.17 ± 0.42 a | 12.50 ± 0.44 a | 21.50 ± 0.71 a | 24.50 ± 0.66 a |
| 5BC | 6.67 ± 0.21 a | 7.83 ± 0.51 a | 12.67 ± 0.40 a | 12.83 ± 0.61 a | 20.83 ± 0.74 a | 24.50 ± 0.57 a |
| 2BCWD | 6.67 ± 0.21 a | 8.67 ± 0.00 a | 11.67 ± 0.47 a | 13.00 ± 0.34 a | 22.33 ± 0.76 a | 24.67 ± 0.50 a |
| 5BCWD | 6.60 ± 0.21 a | 7.80 ± 0.54 a | 11.20 ± 0.76 a | 12.40 ± 0.60 a | 22.00 ± 0.47 a | 25.40 ± 0.50 a |
| Treatment | Yield × Plant−1 | Weight × Plant−1 | Fruit Length | Fruit Width | Fruit Fresh Weight | Fruit DMC |
|---|---|---|---|---|---|---|
| (n°) | (g) | (cm) | (cm) | (cm) | (%) | |
| Control | 80.2 ± 10.9 a | 1095.4 ± 148.7 a | 3.8 ± 0.13 a | 2.4 ± 0.03 a | 13.7 ± 0.4 a | 7.7 ± 0.2 a |
| 2BC | 89.0 ± 7.4 a | 1277.2 ± 106.8 a | 3.7 ± 0.05 a | 2.40 ± 0.04 a | 14.8 ± 0.5 a | 8.0 ± 0.2 a |
| 5BC | 87.0 ± 6.4 a | 1244.2 ± 92.2 a | 3.9 ± 0.06 a | 2.4 ± 0.05 a | 14.3 ± 0.4 a | 7.9 ± 0.4 a |
| 2BCWD | 79.5 ± 6.7 a | 1107.6 ± 92.8 a | 3.8 ± 0.06 a | 2.4 ± 0.02 a | 13.3 ± 0.4 a | 7.4 ± 0.2 a |
| 5BCWD | 97.0 ± 5.2 a | 1291.0 ± 72.3 a | 3.7 ± 0.05 a | 2.4 ± 0.05 a | 13.9 ± 0.4 a | 8.0 ± 0.9 a |
| Treatment | L* Skin | a* Skin | b* Skin | L* Juice | A* Juice | b* Juice |
|---|---|---|---|---|---|---|
| Control | 35.79 ± 0.46 a | 19.43 ± 0.55 b | 18.66 ± 0.76 | 34.36 ± 0.24 | 8.13 ± 0.42 c | 9.11 ± 0.25 ab |
| 2BC | 34.40 ± 0.40 b | 21.45 ± 0.42 ab | 20.16 ± 0.36 | 34.36 ± 0.19 | 9.36 ± 0.20 b | 9.40 ± 0.19 a |
| 5BC | 35.05 ± 0.34 ab | 22.65 ± 0.49 a | 20.21 ± 0.38 | 35.10 ± 0.28 | 9.3 ± 0.23 b | 8.75 ± 0.26 b |
| 2BCWD | 34.44 ± 0.14 b | 20.99 ± 0.32 b | 19.35 ± 0.38 | 34.63 ± 0.16 | 11.25 ± 0.23 a | 8.50 ± 0.15 b |
| 5BCWD | 34.25 ± 0.27 b | 21.32 ± 0.42 b | 19.04 ± 0.36 | 34.46 ± 0.21 | 9.63 ± 0.15 b | 8.36 ± 0.26 b |
| Treatment | Firmness | TSS | TA | TSS/TA | EC | pH | TPC | AO | Lycopene |
|---|---|---|---|---|---|---|---|---|---|
| (N) | (°Brix) | (% Citric Acid) | (mS) | (mg GAE/kg) | (mM TEAC) | (mg/kg) | |||
| Control | 7.25 ± 0.21 a | 9.15 ± 0.18 a | 0.66 ± 0.05 a | 13.79 ± 0.27 c | 0.74 ± 0.03 a | 4.65 ± 0.02 a | 643.88 ± 9.97 b | 1.72 ± 0.15 b | 7.25 ± 0.18 a |
| 2BC | 7.42 ± 0.15 a | 8.54 ± 0.08 a | 0.54 ± 0.03 b | 15.77 ± 0.16 b | 0.68 ± 0.01 b | 4.62 ± 0.03 a | 742.14 ± 22.77 a | 1.99 ± 0.13 b | 6.32 ± 0.12 ab |
| 5BC | 7.18 ± 0.19 a | 9.03 ± 0.15 a | 0.53 ± 0.02 b | 16.93 ± 0.29 a | 0.68 ± 0.02 b | 4.64 ± 0.03 a | 751.38 ± 35.91 a | 2.11 ± 0.14 b | 6.54 ± 0.21 ab |
| 2BCWD | 6.48 ± 0.23 b | 8.83 ± 0.18 a | 0.51 ± 0.02 b | 17.27 ± 0.35 a | 0.65 ± 0.006 b | 4.70 ± 0.04 a | 773.98 ± 40.47 a | 2.30 ± 0.11 ab | 5.46 ± 0.20 b |
| 5BCWD | 6.39 ± 0.26 b | 8.95 ± 0.17 a | 0.52 ± 0.01 b | 17.15 ± 0.35 a | 0.71 ± 0.01 ab | 4.69 ± 0.03 a | 749.90 ± 29.10 a | 2.79 ± 0.27 a | 6.18 ± 0.23 ab |
| Index | AWCD | SR | H’ | E |
|---|---|---|---|---|
| Control | 1.48 ± 0.14 a | 17.10 ± 0.15 ab | 3.27 ± 0.01 a | 1.14 ± 0.02 a |
| 2BC | 1.06 ± 0.03 b | 13.90 ± 0.14 b | 3.17 ± 0.04 a | 1.18 ± 0.02 a |
| 5BC | 1.03 ± 0.04 b | 16.25 ± 0.35 ab | 3.69 ± 0.05 a | 1.11 ± 0.01 a |
| 2BCWD | 0.69 ± 0.01 c | 14.15 ± 0.21 b | 3.13 ± 0.03 a | 1.17 ± 0.01 a |
| 5BCWD | 1.50 ± 0.01 a | 20.20 ± 0.28 a | 3.26 ± 0.06 a | 1.04 ± 0.06 a |
Disclaimer/Publisher’s Note: The statements, opinions and data contained in all publications are solely those of the individual author(s) and contributor(s) and not of MDPI and/or the editor(s). MDPI and/or the editor(s) disclaim responsibility for any injury to people or property resulting from any ideas, methods, instructions or products referred to in the content. |
© 2024 by the authors. Licensee MDPI, Basel, Switzerland. This article is an open access article distributed under the terms and conditions of the Creative Commons Attribution (CC BY) license (https://creativecommons.org/licenses/by/4.0/).
Share and Cite
Agosti, A.; Nazeer, S.; Del Vecchio, L.; Leto, L.; Di Fazio, A.; Hadj-Saadoun, J.; Levante, A.; Rinaldi, M.; Dhenge, R.; Lazzi, C.; et al. Effect of Biochar and Wood Distillate on Vegeto-Productive Performances of Tomato (Solanum lycopersicum L.) Plants, var. Solarino, Grown in Soilless Conditions. Agronomy 2024, 14, 2725. https://doi.org/10.3390/agronomy14112725
Agosti A, Nazeer S, Del Vecchio L, Leto L, Di Fazio A, Hadj-Saadoun J, Levante A, Rinaldi M, Dhenge R, Lazzi C, et al. Effect of Biochar and Wood Distillate on Vegeto-Productive Performances of Tomato (Solanum lycopersicum L.) Plants, var. Solarino, Grown in Soilless Conditions. Agronomy. 2024; 14(11):2725. https://doi.org/10.3390/agronomy14112725
Chicago/Turabian StyleAgosti, Anna, Samreen Nazeer, Lorenzo Del Vecchio, Leandra Leto, Andrea Di Fazio, Jasmine Hadj-Saadoun, Alessia Levante, Massimiliano Rinaldi, Rohini Dhenge, Camilla Lazzi, and et al. 2024. "Effect of Biochar and Wood Distillate on Vegeto-Productive Performances of Tomato (Solanum lycopersicum L.) Plants, var. Solarino, Grown in Soilless Conditions" Agronomy 14, no. 11: 2725. https://doi.org/10.3390/agronomy14112725
APA StyleAgosti, A., Nazeer, S., Del Vecchio, L., Leto, L., Di Fazio, A., Hadj-Saadoun, J., Levante, A., Rinaldi, M., Dhenge, R., Lazzi, C., Cirlini, M., & Chiancone, B. (2024). Effect of Biochar and Wood Distillate on Vegeto-Productive Performances of Tomato (Solanum lycopersicum L.) Plants, var. Solarino, Grown in Soilless Conditions. Agronomy, 14(11), 2725. https://doi.org/10.3390/agronomy14112725

