Mechanism of Exogenous Jasmonic Acid-Induced Resistance to Thrips palmi in Hemerocallis citrina Baroni Revealed by Combined Physiological, Biochemical and Transcriptomic Analyses
Abstract
1. Introduction
2. Materials and Methods
2.1. Daylily Varieties, Planting and Treatments
2.2. Determination of Plant Secondary Metabolite Content
2.3. Determination of Plant Defense Enzyme Activity
2.4. Effect of Exogenous Jasmonic Acid on the Population of Thrips palmi in Daylily
2.5. Microscopic Observation of the Morphological Structure of Leaves’ Epidermal Stomata and Waxy Layer
2.6. Transcriptome Sequencing and Analysis
2.7. Screening and Analysis of Differentially Expressed Genes
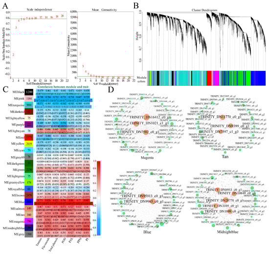
2.8. Weighted Gene Co-Expression Network Analysis
2.9. qRT-PCR Validation
2.10. Data Analysis
3. Results
3.1. Effects of Exogenous Jasmonic Acid on Secondary Metabolite Content of Daylily Leaves
3.2. Effects of Exogenous Jasmonic Acid on Defense Enzyme Activity in Daylily Leaves
3.3. Effect of Exogenous Jasmonic Acid on Thrips palmi Population
3.4. Effects of Exogenous Jasmonic Acid on Stomatal and Wax Layer Morphology in Daylily Leaves
3.5. Quality Assessment of Transcriptome Sequencing Results
3.6. Daylily Genes Differentially Expressed in Response to Jasmonic Acid Treatment
3.7. Expression Patterns of Genes Related to Jasmonic Acid-Mediated Improvement of Daylily Resistance
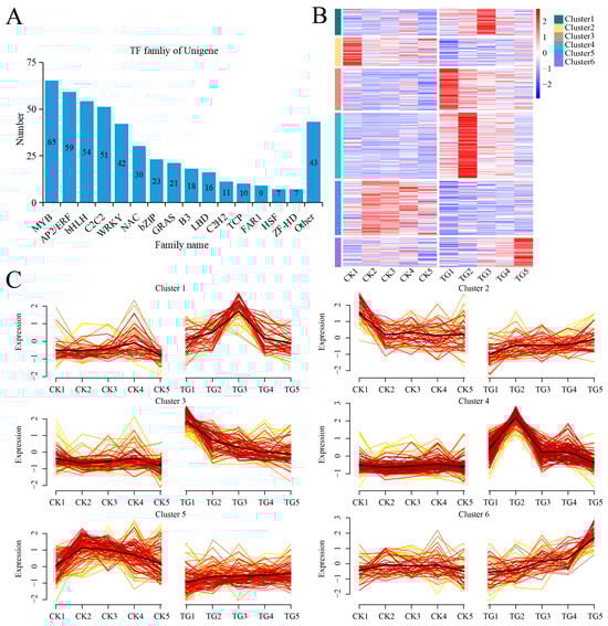
3.8. Transcription Factor Prediction and Expression Patterns
3.9. WGCNA-Identified Hub Genes Responded to the Jasmonic Acid-Induced Resistance
3.10. Real-Time Quantitative PCR (qRT-PCR) Verification of Transcriptome Data
4. Discussion
5. Conclusions
Supplementary Materials
Author Contributions
Funding
Data Availability Statement
Acknowledgments
Conflicts of Interest
References
- Arimura, G.I. Making sense of the way plants sense herbivores. Trends Plant Sci. 2021, 26, 288–298. [Google Scholar] [CrossRef] [PubMed]
- Li, M.; Yu, G.; Cao, C.; Liu, P. Metabolism, signaling, and transport of jasmonates. Plant Commun. 2021, 2, 100231. [Google Scholar] [CrossRef] [PubMed]
- Ruan, J.; Zhou, Y.; Zhou, M.; Yan, J.; Khurshid, M.; Weng, W.; Cheng, J.; Zhang, K. Jasmonic acid signaling pathway in plants. Int. J. Mol. Sci. 2019, 10, 2479–2493. [Google Scholar] [CrossRef] [PubMed]
- Huang, Y.; Wang, S.; Wang, C.; Ding, G.; Cai, H.; Shi, L.; Xu, F. Induction of jasmonic acid biosynthetic genes inhibits Arabidopsis growth in response to low boron. J. Integr. Plant Biol. 2021, 63, 937–948. [Google Scholar] [CrossRef]
- Borrego, E.J.; Kolomiets, M.V. Synthesis and functions of jasmonates in maize. Plants 2016, 5, 41–65. [Google Scholar] [CrossRef]
- Wasternack, C.; Hause, B. Jasmonates: Biosynthesis, perception, signal transduction and action in plant stress response, growth and development. Ann. Bot. 2013, 111, 1021–1058. [Google Scholar] [CrossRef]
- Strassner, J.; Schaller, F.; Frick, U.B.; Howe, G.A.; Weiler, E.W.; Amrhein, N.; Macheroux, P.; Schaller, A. Characterization and cDNA-microarray expression analysis of 12-oxophytodienoate reductases reveals differential roles for octadecanoid biosynthesis in the local versus the systemic wound response. Plant J. 2002, 32, 585–601. [Google Scholar] [CrossRef]
- Chini, A.; Monte, I.; Zamarreño, A.M.; Hamberg, M.; Lassueur, S.; Reymond, P.; Weiss, S.; Stintzi, A.; Schaller, A.; Porzel, A.; et al. An OPR3-independent pathway uses 4,5-didehydrojasmonate for jasmonate synthesis. Nat. Chem. Biol. 2018, 14, 171–178. [Google Scholar] [CrossRef]
- Sheard, L.B.; Tan, X.; Mao, H.; Withers, J.; Ben-Nissan, G.; Hinds, T.R.; Kobayashi, Y.; Hsu, F.F.; Sharon, M.; Browse, J.; et al. Jasmonate perception by inositol-phosphate-potentiated COI1-JAZ co-receptor. Nature 2010, 468, 400–405. [Google Scholar] [CrossRef]
- Fonseca, S.; Chico, J.M.; Solano, R. The jasmonate pathway: The ligand, the receptor and the core signalling module. Curr. Opin. Plant Biol. 2009, 12, 539–547. [Google Scholar] [CrossRef]
- Grinberg-Yaari, M.; Alagarmalai, J.; Lewinsohn, E.; Perl-Treves, R.; Soroker, V. Role of jasmonic acid signaling in tomato defense against broad mite, Polyphagotarsonemus latus (Acari: Tarsonemidae). Arthropod-Plant Interact. 2015, 9, 361–372. [Google Scholar] [CrossRef]
- Han, X.; Hu, Y.; Zhang, G.; Jiang, Y.; Chen, X.; Yu, D. Jasmonate negatively regulates stomatal development in Arabidopsis cotyledons. Plant Physiol. 2018, 176, 2871–2885. [Google Scholar] [CrossRef] [PubMed]
- Balbontín, C.; Gutiérrez, C.; Schreiber, L.; Zeisler-Diehl, V.V.; Marín, J.C.; Urrutia, V.; Hirzel, J.; Figueroa, C.R. Alkane biosynthesis is promoted in methyl jasmonate-treated sweet cherry (Prunus avium) fruit cuticles. J. Sci. Food Agric. 2024, 104, 530–535. [Google Scholar] [CrossRef] [PubMed]
- Doostkam, M.; Sohrabi, F.; Modarresi, M.; Kohanmoo, M.A.; Bayram, A. Genetic variation of cucumber (Cucumis sativus L.) cultivars to exogenously applied jasmonic acid to induce resistance to Liriomyza sativae. Arthropod-Plant Interact. 2023, 17, 289–299. [Google Scholar] [CrossRef]
- Liechti, R.; Farmer, E.E. The jasmonate pathway. Science 2002, 296, 1649–1650. [Google Scholar] [CrossRef]
- Kamińska, M. Role and activity of jasmonates in plants under in vitro conditions. Plant Cell Tissue Organ Cult. 2021, 146, 425–447. [Google Scholar] [CrossRef]
- Sood, M. Jasmonates: “the master switch” for regulation of developmental and stress responses in plants. J. Plant Growth Regul. 2023, 42, 5247–5265. [Google Scholar] [CrossRef]
- Zhuang, Y.; Wang, X.; Llorca, L.C.; Lu, J.; Lou, Y.; Li, R. Role of jasmonate signaling in rice resistance to the leaf folder Cnaphalocrocis medinalis. Plant Mol. Biol. 2022, 109, 627–637. [Google Scholar] [CrossRef]
- Thaler, J.S.; Stout, M.J.; Karban, R.; Duffey, S.S. Exogenous jasmonates simulate insect wounding in tomato plants (Lycopersicon esculentum) in the laboratory and field. J. Chem. Ecol. 1996, 22, 1767–1781. [Google Scholar] [CrossRef]
- Aslam, H.; Mushtaq, S.; Maalik, S.; Bano, N.; Eed, E.M.; Bibi, A.; Tahir, A.; Ijaz, I.; Tanwir, S.; Khalifa, A.S. Exploring the effect of jasmonic acid for aphids control for improving the yield of Triticum aestivum varieties. PeerJ 2022, 10, e14018. [Google Scholar] [CrossRef]
- Zhou, M.; Memelink, J. Jasmonate-responsive transcription factors regulating plant secondary metabolism. Biotechnol. Adv. 2016, 34, 441–449. [Google Scholar] [CrossRef] [PubMed]
- Hajrah, N.; Rabah, S.; Alghamdi, K.; Atef, A.; Edris, S.; Alhebshi, A.; Hassan, S.; Alzahrani, D.; Bahieldin, A.; Mutwakil, M.; et al. Transcriptional analysis of Rhazya stricta in response to jasmonic acid. Electron. J. Biotechnol. 2021, 50, 68–76. [Google Scholar] [CrossRef]
- Yao, Y.; Zhao, N.; Xian, T.; Tu, S.; Pan, L.; Tu, K. Effect of 2,4-epibrassinolide treatment on the postharvest quality and physiological metabolism of fresh daylily flower buds during storage. Sci. Hortic. 2017, 226, 110–116. [Google Scholar] [CrossRef]
- Dhall, H.; Jangra, S.; Basavaraj, Y.B.; Ghosh, A. Host plant influences life cycle, reproduction, feeding, and vector competence of Thrips palmi (Thysanoptera: Thripidae), a vector of tospoviruses. Phytoparasitica 2021, 49, 501–512. [Google Scholar] [CrossRef]
- Gao, Y.; Huang, W.; Shuai, N.; Mu, N.; Ren, L.; Xie, M. Effects of multiple insect pests on squaring of daylily. China Agric. Abstr.-Agric. Eng. 2021, 33, 88–91. [Google Scholar]
- Steenbergen, M.; Abd-El-Haliem, A.; Bleeker, P.; Dicke, M.; Escobar-Bravo, R.; Cheng, G.; Haring, M.A.; Kant, M.R.; Kappers, I.; Klinkhamer, P.G.L.; et al. Thrips advisor: Exploiting thrips-induced defences to combat pests on crops. J. Exp. Bot. 2018, 69, 1837–1848. [Google Scholar] [CrossRef]
- Lu, X.; Ye, X.; Hu, Z.; Liu, J. The morphology of stigma of Asteraceae observed by scanning electron microscopy. Microsc. Res. Tech. 2022, 85, 2292–2304. [Google Scholar] [CrossRef]
- Takeda, F.; Wisniewski, M.; Glenn, D.M. Cryo-sem observation of occlusions in strawberry hydathodes. HortScience 1990, 25, 1089. [Google Scholar] [CrossRef]
- Wang, C.; Hou, X.; Qi, N.; Li, C.; Luo, Y.; Hu, D.; Li, Y.; Liao, W. An optimized method to obtain high-quality RNA from different tissues in Lilium davidii var. unicolor. Sci. Rep. 2022, 12, 2825–2835. [Google Scholar] [CrossRef]
- Vera Alvarez, R.; Pongor, L.S.; Mariño-Ramírez, L.; Landsman, D. TPMCalculator: One-step software to quantify mRNA abundance of genomic features. Bioinformatics. 2019, 35, 1960–1962. [Google Scholar] [CrossRef]
- Qi, F.; Wang, F.; Xiaoyang, C.; Wang, Z.; Lin, Y.; Peng, Z.; Zhang, J.; Wang, N.; Zhang, J. Gene expression analysis of different organs and identification of AP2 transcription factors in flax (Linum usitatissimum L.). Plants 2023, 12, 3260–3278. [Google Scholar] [CrossRef] [PubMed]
- Yang, J.N.; Wei, J.N.; Kang, L. Feeding of pea leafminer larvae simultaneously activates jasmonic and salicylic acid pathways in plants to release a terpenoid for indirect defense. Insect Sci. 2021, 28, 811–824. [Google Scholar] [CrossRef] [PubMed]
- Howe, G.A.; Major, I.T.; Koo, A.J. Modularity in jasmonate signaling for multistress resilience. Annu. Rev. Plant Biol. 2018, 69, 387–415. [Google Scholar] [CrossRef] [PubMed]
- Thaler, J.S. Induced resistance in agricultural crops: Effects of jasmonic acid on herbivory and yield in tomato plants. Environ. Entomol. 1999, 28, 30–37. [Google Scholar] [CrossRef]
- Jayaraman, J.; Muthukrishnan, S.; Liang, G.; Velazhahan, R. Jasmonic acid and salicylic acid induce accumulation of β-1,3-glucanase and thaumatin-like proteins in wheat and enhance resistance against Stagonospora nodorum. Biol. Plant. 2004, 48, 425–430. [Google Scholar]
- Barbosa, M.; Laranjeira, D.; Coelho, R. Physiological cost of induced resistance in cotton plants at different nitrogen levels. Summa Phytopathol. 2008, 34, 338–341. [Google Scholar] [CrossRef]
- War, A.R.; Hussain, B.; Sharma, H.C. Induced resistance in groundnut by jasmonic acid and salicylic acid through alteration of trichome density and oviposition by Helicoverpa armigera (Lepidoptera: Noctuidae). AoB PLANTS 2013, 5, 53–58. [Google Scholar] [CrossRef]
- Qi, X.; Chen, M.; Liang, D.; Xu, Q.; Zhou, F.; Chen, X. Jasmonic acid, ethylene and ROS are involved in the response of cucumber (Cucumis sativus L.) to aphid infestation. Sci. Hortic. 2020, 269, 109421. [Google Scholar] [CrossRef]
- Deng, G.; Zhou, L.; Wang, Y.; Zhang, G.; Chen, X. Hydrogen sulfide acts downstream of jasmonic acid to inhibit stomatal development in Arabidopsis. Planta 2020, 251, 42–54. [Google Scholar] [CrossRef]
- Liu, J.; Li, L.; Xiong, Z.; Robert, C.M.; Li, B.; He, S.; Chen, W.; Bi, J.; Zhai, G.; Guo, S.; et al. Trade-offs between the accumulation of cuticular wax and jasmonic acid-mediated herbivory resistance in maize. J. Integr. Plant Biol. 2024, 66, 143–159. [Google Scholar] [CrossRef]
- Al-Zahrani, W.; Bafeel, S.O.; El-Zohri, M. Jasmonates mediate plant defense responses to Spodoptera exigua herbivory in tomato and maize foliage. Plant Signal Behav. 2020, 15, 1746898. [Google Scholar] [CrossRef] [PubMed]
- Yang, Z.W.; Duan, X.N.; Jin, S.; Li, X.W.; Chen, Z.M.; Ren, B.Z.; Sun, X.L. Regurgitant derived from the tea geometrid Ectropis obliqua suppresses wound-induced polyphenol oxidases activity in tea plants. J. Chem. Ecol. 2013, 39, 744–751. [Google Scholar] [CrossRef] [PubMed]
- War, A.R.; Paulraj, M.G.; Ignacimuthu, S.; Sharma, H.C. Induced resistance to Helicoverpa armigera through exogenous application of jasmonic acid and salicylic acid in groundnut, Arachis hypogaea. Pest Manag. Sci. 2015, 71, 72–82. [Google Scholar] [CrossRef] [PubMed]
- Thaler, J.; Stout, M.; Karban, R.; Duffey, S. Jasmonate-mediated induced plant resistance affects a community of herbivores. Ecol. Entomol. 2001, 26, 312–324. [Google Scholar] [CrossRef]
- Wang, J. Monogalactosyldiacylglycerol deficiency affects jasmonic acid biosynthesis and defense responses to insect herbivores in Nicotiana tobacum. Plant Sci. 2009, 176, 279–285. [Google Scholar] [CrossRef]
- Sripontan, Y.; Hwang, S.Y. Jasmonate-induced defense in tomato and cabbage deterred Spodoptera litura (Noctuidae) growth. J. Asia-Pac. Entomol. 2016, 19, 1125–1129. [Google Scholar] [CrossRef]
- Li, C.; Wang, P.; Menzies, N.; Lombi, E. Effects of methyl jasmonate on plant growth and leaf properties. J. Plant Nutr. Soil Sci. 2018, 181, 409–418. [Google Scholar] [CrossRef]
- Memelink, J.; Verpoorte, R.; Kijne, J.W. ORCAnization of jasmonate-responsive gene expression in alkaloid metabolism. Trends Plant Sci. 2001, 6, 212–219. [Google Scholar] [CrossRef]
- De Geyter, N.; Gholami, A.; Goormachtig, S.; Goossens, A. Transcriptional machineries in jasmonate-elicited plant secondary metabolism. Trends Plant Sci. 2012, 17, 349–359. [Google Scholar] [CrossRef]
- Li, S.; Zhang, P.; Zhang, M.; Fu, C.; Yu, L. Functional analysis of a WRKY transcription factor involved in transcriptional activation of the DBAT gene in taxus chinensis. Plant Biol. 2013, 15, 19–26. [Google Scholar] [CrossRef]
- Zhang, X.; Luo, H.; Xu, Z.; Zhu, Y.; Ji, A.; Song, J.; Chen, S. Genome-wide characterisation and analysis of bHLH transcription factors related to tanshinone biosynthesis in Salvia miltiorrhiza. Sci. Rep. 2015, 5, 11244. [Google Scholar] [CrossRef] [PubMed]
- Yamada, Y.; Kokabu, Y.; Chaki, K.; Yoshimoto, T.; Ohgaki, M.; Yoshida, S.; Kato, N.; Koyama, T.; Sato, F. Isoquinoline alkaloid biosynthesis is regulated by a unique bHLH-type transcription factor in Coptis japonica. Plant Cell Physiol. 2011, 52, 1131–1141. [Google Scholar] [CrossRef] [PubMed]
- Asma, D.; Abdellah, L.; Ondrej, N.; Catherine, B. Jasmonate inhibits adventitious root initiation through repression of CKX1 and activation of RAP2.6L transcription factor in Arabidopsis. J. Exp. Bot. 2021, 72, 7107–7118. [Google Scholar]
- Kazan, K.; Manners, J.M. Jasmonate signaling: Toward an integrated view. Plant Physiol. 2008, 146, 1459–1468. [Google Scholar] [CrossRef]










| Sample | Raw Reads/bp | Clean Reads/bp | Q20 (%) | Q30 (%) | Mapped Reads/bp |
|---|---|---|---|---|---|
| CK1 | 48,597,229 | 43,722,323 | 96.95 | 94.35 | 17,805,077 (81.45%) |
| CK2 | 50,907,231 | 42,588,800 | 96.90 | 94.25 | 17,268,027 (81.10%) |
| CK3 | 46,682,755 | 41,929,344 | 96.94 | 94.36 | 17,363,380 (82.82%) |
| CK4 | 49,858,899 | 41,816,134 | 96.91 | 94.30 | 17,136,180 (81.96%) |
| CK5 | 52,020,018 | 42,876,465 | 96.87 | 94.18 | 17,551,857 (81.86%) |
| TG1 | 44,946,127 | 42,324,159 | 97.82 | 95.66 | 17,519,708 (82.79%) |
| TG2 | 46,777,333 | 43,246,189 | 97.69 | 95.43 | 17,512,535 (81.00%) |
| TG3 | 45,726,123 | 41,665,462 | 97.68 | 95.36 | 16,787,678 (80.59%) |
| TG4 | 45,821,658 | 43,084,535 | 97.74 | 95.50 | 17,607,582 (81.74%) |
| TG5 | 45,995,561 | 44,713,283 | 97.97 | 95.96 | 18,222,903 (81.48%) |
| Gene ID | Homologous Species/Gene | Gene Function |
|---|---|---|
| TRINITY_DN16412_c0_g1 | Viscum album AEM46061.1 | Actin-related protein; cytoskeleton |
| TRINITY_DN1021_c1_g1 | Asparagus officinalis ONK62957.1 | Mitochondrial outer membrane; protein turnover |
| TRINITY_DN7582_c0_g1 | Asparagus officinalis XP_020250650.1 | lysine-specific demethylase JMJ25; zinc-finger domain of monoamine-oxidase A repressor R1 |
| TRINITY_DN11770_c0_g1 | Juglans regia KAF5481697.1 | strictosidine synthase activity; SMP-30/gluconolaconase/LRE domain protein |
| TRINITY_DN9399_c0_g1 | Asparagus officinalis XP_020251516.1 | Lysine-specific demethylase JMJ25 |
| TRINITY_DN7597_c1_g3 | Asparagus officinalis XP_020257495.1 | Polyadenylate-binding protein RBP47 |
| TRINITY_DN95913_c0_g1 | Asparagus officinalis XP_020265081.1 | Intramolecular lyase activity; plant transposase (Ptta/En/Spm family) |
| TRINITY_DN9965_c0_g1 | Nymphaea colorata XP_031476351.1 | Photosystem I reaction center subunit II; energy production and conversion |
| TRINITY_DN28770_c0_g1 | Asparagus officinalis XP_020276044.1 | Serine/threonine protein kinase |
| TRINITY_DN1899_c0_g1 | Asparagus officinalis XP_020246802.1 | Protein dimerization activity; ethylene-responsive protein; transcription factor bHLH113-like |
| TRINITY_DN6953_c0_g1 | Asparagus officinalis XP_020264347.1 | C2 and GRAM domain-containing protein; VAD1 analog of StAR-related lipid transfer domain |
| TRINITY_DN10849_c0_g3 | Asparagus officinalis XP_020275006.1 | Protein dephosphorylation; metal ion binding; myosin phosphatase activity; PP2C |
| TRINITY_DN3105_c0_g1 | Asparagus officinalis XP_020273072.1 | MAPK-Plant; protein kinase activity; protein tyrosine and serine/threonine kinase; ABC1 atypical kinase-like domain |
Disclaimer/Publisher’s Note: The statements, opinions and data contained in all publications are solely those of the individual author(s) and contributor(s) and not of MDPI and/or the editor(s). MDPI and/or the editor(s) disclaim responsibility for any injury to people or property resulting from any ideas, methods, instructions or products referred to in the content. |
© 2024 by the authors. Licensee MDPI, Basel, Switzerland. This article is an open access article distributed under the terms and conditions of the Creative Commons Attribution (CC BY) license (https://creativecommons.org/licenses/by/4.0/).
Share and Cite
Sun, Z.; Ma, N.; Yang, Y.; Wang, J.; Su, N.; Liu, H.; Li, J. Mechanism of Exogenous Jasmonic Acid-Induced Resistance to Thrips palmi in Hemerocallis citrina Baroni Revealed by Combined Physiological, Biochemical and Transcriptomic Analyses. Agronomy 2024, 14, 2507. https://doi.org/10.3390/agronomy14112507
Sun Z, Ma N, Yang Y, Wang J, Su N, Liu H, Li J. Mechanism of Exogenous Jasmonic Acid-Induced Resistance to Thrips palmi in Hemerocallis citrina Baroni Revealed by Combined Physiological, Biochemical and Transcriptomic Analyses. Agronomy. 2024; 14(11):2507. https://doi.org/10.3390/agronomy14112507
Chicago/Turabian StyleSun, Zhuonan, Ning Ma, Ye Yang, Jun Wang, Nan Su, Hongxia Liu, and Jie Li. 2024. "Mechanism of Exogenous Jasmonic Acid-Induced Resistance to Thrips palmi in Hemerocallis citrina Baroni Revealed by Combined Physiological, Biochemical and Transcriptomic Analyses" Agronomy 14, no. 11: 2507. https://doi.org/10.3390/agronomy14112507
APA StyleSun, Z., Ma, N., Yang, Y., Wang, J., Su, N., Liu, H., & Li, J. (2024). Mechanism of Exogenous Jasmonic Acid-Induced Resistance to Thrips palmi in Hemerocallis citrina Baroni Revealed by Combined Physiological, Biochemical and Transcriptomic Analyses. Agronomy, 14(11), 2507. https://doi.org/10.3390/agronomy14112507
