Monitoring of Broccoli Flower Head Development in Fields Using Drone Imagery and Deep Learning Methods
Abstract
1. Introduction
2. Materials and Methods
2.1. Study Site
2.2. Data Acquisition
2.2.1. Drone Data Acquisition
2.2.2. Field Survey Data
2.3. Data Preprocessing
2.3.1. Image Reconstruction
2.3.2. Image Cropping and Labeling
2.3.3. Data Segmentation and Amplification
2.4. Target Detection
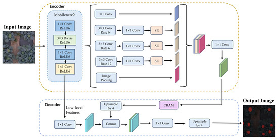
2.5. Image Segmentation
2.6. Scale Calculation
2.7. Accuracy Assessment
2.7.1. Indicators for Evaluating the Broccoli Detection Model
2.7.2. Evaluation Metrics for the Broccoli Flower Head Segmentation Models
2.7.3. Assessment of Predictive Scales
3. Results
3.1. Analysis of Broccoli Flower Head Development Rates
3.2. Segmentation Analysis of Broccoli Flower Heads
3.3. Estimation of Broccoli Flower Head Sizes
4. Discussion
5. Conclusions
Author Contributions
Funding
Data Availability Statement
Acknowledgments
Conflicts of Interest
References
- Kang, S.; Li, D.; Li, B.; Zhu, J.; Long, S.; Wang, J. Maturity Identification and Category Determination Method of Broccoli Based on Semantic Segmentation Models. Comput. Electron. Agric. 2024, 217, 108633. [Google Scholar] [CrossRef]
- Guirao, A.; García-Pastor, E.; Valverde, J.M.; García-Ponsoda, P.; Díaz-Mula, H.M.; Valero, D.; Serrano, M.; Serradilla, M.J.; Martínez-Romero, D. A New Ethylene Scrubber Reactor That Also Eliminate Ozone: Practical Application Confirmed with Broccoli Heads. Sci. Hortic. 2024, 328, 112939. [Google Scholar] [CrossRef]
- Blok, P.M.; van Henten, E.J.; van Evert, F.K.; Kootstra, G. Image-Based Size Estimation of Broccoli Heads under Varying Degrees of Occlusion. Biosyst. Eng. 2021, 208, 213–233. [Google Scholar] [CrossRef]
- Huang, Y.; Chen, Z.X.; Tao, Y.U.; Huang, X.Z.; Gu, X.F. Agricultural Remote Sensing Big Data: Management and Applications. J. Integr. Agric. 2018, 17, 1915–1931. [Google Scholar] [CrossRef]
- Mukherjee, A.; Misra, S.; Raghuwanshi, N.S. A Survey of Unmanned Aerial Sensing Solutions in Precision Agriculture. J. Netw. Comput. Appl. 2019, 148, 102461. [Google Scholar] [CrossRef]
- Feng, L.; Chen, S.; Zhang, C.; Zhang, Y.; He, Y. A Comprehensive Review on Recent Applications of Unmanned Aerial Vehicle Remote Sensing with Various Sensors for High-Throughput Plant Phenotyping. Comput. Electron. Agric. 2021, 182, 106033. [Google Scholar] [CrossRef]
- Lyu, X.; Du, W.; Zhang, H.; Ge, W.; Chen, Z.; Wang, S. Classification of Different Winter Wheat Cultivars on Hyperspectral UAV Imagery. Appl. Sci. 2024, 14, 250. [Google Scholar] [CrossRef]
- Liu, T.; Zhu, S.; Yang, T.; Zhang, W.; Xu, Y.; Zhou, K.; Wu, W.; Zhao, Y.; Yao, Z.; Yang, G.; et al. Maize Height Estimation Using Combined Unmanned Aerial Vehicle Oblique Photography and LIDAR Canopy Dynamic Characteristics. Comput. Electron. Agric. 2024, 218, 108685. [Google Scholar] [CrossRef]
- Niu, Y.; Zhang, L.; Zhang, H.; Han, W.; Peng, X. Estimating Above-Ground Biomass of Maize Using Features Derived from UAV-Based RGB Imagery. Remote Sens. 2019, 11, 1261. [Google Scholar] [CrossRef]
- Pu, H.; Chen, X.; Yang, Y.; Tang, R.; Luo, J.; Wang, Y.; Mu, J. Tassel-YOLO: A New High-Precision and Real-Time Method for Maize Tassel Detection and Counting Based on UAV Aerial Images. Drones 2023, 7, 492. [Google Scholar] [CrossRef]
- Wang, J.; Zhang, H.; Liu, Y.; Zhang, H.; Zheng, D. Tree-Level Chinese Fir Detection Using UAV RGB Imagery and YOLO-DCAM. Remote Sens. 2024, 16, 335. [Google Scholar] [CrossRef]
- Wang, H.; Liu, Q.; Gui, D.; Liu, Y.; Feng, X.; Qu, J.; Zhao, J.; Wei, G. Automatedly Identify Dryland Threatened Species at Large Scale by Using Deep Learning. Sci. Total Environ. 2024, 917, 170375. [Google Scholar] [CrossRef] [PubMed]
- Yu, F.; Jin, Z.; Guo, S.; Guo, Z.; Zhang, H.; Xu, T.; Chen, C. Research on Weed Identification Method in Rice Fields Based on UAV Remote Sensing. Front. Plant Sci. 2022, 13, 1037760. [Google Scholar] [CrossRef] [PubMed]
- Cai, Y.; Zeng, F.; Xiao, J.; Ai, W.J.; Kang, G.; Lin, Y.; Cai, Z.; Shi, H.; Zhong, S.; Yue, X. Attention-Aided Semantic Segmentation Network for Weed Identification in Pineapple Field. Comput. Electron. Agric. 2023, 210, 107881. [Google Scholar] [CrossRef]
- Wang, C.; Xu, S.; Yang, C.; You, Y.; Zhang, J.; Kuai, J.; Xie, J.; Zuo, Q.; Yan, M.; Du, H.; et al. Determining Rapeseed Lodging Angles and Types for Lodging Phenotyping Using Morphological Traits Derived from UAV Images. Eur. J. Agron. 2024, 155, 127104. [Google Scholar] [CrossRef]
- de Jesus Colwell, F.; Souter, J.; Bryan, G.J.; Compton, L.J.; Boonham, N.; Prashar, A. Development and Validation of Methodology for Estimating Potato Canopy Structure for Field Crop Phenotyping and Improved Breeding. Front. Plant Sci. 2021, 12, 612843. [Google Scholar] [CrossRef]
- Moeckel, T.; Dayananda, S.; Nidamanuri, R.R.; Nautiyal, S.; Hanumaiah, N.; Buerkert, A.; Wachendorf, M. Estimation of Vegetable Crop Parameter by Multi-Temporal UAV-Borne Images. Remote Sens. 2018, 10, 805. [Google Scholar] [CrossRef]
- Gu, Q.; Huang, F.; Lou, W.; Zhu, Y.; Hu, H.; Zhao, Y.; Zhou, H.; Zhang, X. Unmanned Aerial Vehicle-Based Assessment of Rice Leaf Chlorophyll Content Dynamics across Genotypes. Comput. Electron. Agric. 2024, 221, 108939. [Google Scholar] [CrossRef]
- Zhai, W.; Li, C.; Fei, S.; Liu, Y.; Ding, F.; Cheng, Q.; Chen, Z. CatBoost Algorithm for Estimating Maize Above-Ground Biomass Using Unmanned Aerial Vehicle-Based Multi-Source Sensor Data and SPAD Values. Comput. Electron. Agric. 2023, 214, 108306. [Google Scholar] [CrossRef]
- Ganeva, D.; Roumenina, E.; Dimitrov, P.; Gikov, A.; Bozhanova, V.; Dragov, R.; Jelev, G.; Taneva, K. Preharvest Durum Wheat Yield, Protein Content, and Protein Yield Estimation Using Unmanned Aerial Vehicle Imagery and Pléiades Satellite Data in Field Breeding Experiments. Remote Sens. 2024, 16, 559. [Google Scholar] [CrossRef]
- Pan, P.; Guo, W.; Zheng, X.; Hu, L.; Zhou, G.; Zhang, J. Xoo-YOLO: A Detection Method for Wild Rice Bacterial Blight in the Field from the Perspective of Unmanned Aerial Vehicles. Front. Plant Sci. 2023, 14, 1256545. [Google Scholar] [CrossRef] [PubMed]
- Cavalcanti, V.P.; dos Santos, A.F.; Rodrigues, F.A.; Terra, W.C.; Araújo, R.C.; Ribeiro, C.R.; Campos, V.P.; Rigobelo, E.C.; Medeiros, F.H.V.; Dória, J. Use of RGB Images from Unmanned Aerial Vehicle to Estimate Lettuce Growth in Root-Knot Nematode Infested Soil. Smart Agric. Technol. 2023, 3, 100100. [Google Scholar] [CrossRef]
- Rodríguez, J.; Lizarazo, I.; Prieto, F.; Angulo-Morales, V. Assessment of Potato Late Blight from UAV-Based Multispectral Imagery. Comput. Electron. Agric. 2021, 184, 106061. [Google Scholar] [CrossRef]
- Kamilaris, A.; Prenafeta-Boldú, F.X. Deep Learning in Agriculture: A Survey. Comput. Electron. Agric. 2018, 147, 70–90. [Google Scholar] [CrossRef]
- Shahid, R.; Qureshi, W.S.; Khan, U.S.; Munir, A.; Zeb, A.; Moazzam, S.I. Aerial Imagery-Based Tobacco Plant Counting Framework for Efficient Crop Emergence Estimation. Comput. Electron. Agric. 2024, 217, 108557. [Google Scholar] [CrossRef]
- Xiao, L.; Pan, Z.; Du, X.; Chen, W.; Qu, W.; Bai, Y.; Xu, T. Weighted Skip-Connection Feature Fusion: A Method for Augmenting UAV Oriented Rice Panicle Image Segmentation. Comput. Electron. Agric. 2023, 207, 107754. [Google Scholar] [CrossRef]
- Xu, X.; Wang, L.; Shu, M.; Liang, X.; Ghafoor, A.Z.; Liu, Y.; Ma, Y.; Zhu, J. Detection and Counting of Maize Leaves Based on Two-Stage Deep Learning with UAV-Based RGB Image. Remote Sens. 2022, 14, 5388. [Google Scholar] [CrossRef]
- Kim, D.W.; Yun, H.S.; Jeong, S.J.; Kwon, Y.S.; Kim, S.G.; Lee, W.S.; Kim, H.J. Modeling and Testing of Growth Status for Chinese Cabbage and White Radish with UAV-Based RGB Imagery. Remote Sens. 2018, 10, 563. [Google Scholar] [CrossRef]
- Lee, C.-J.; Yang, M.-D.; Tseng, H.-H.; Hsu, Y.-C.; Sung, Y.; Chen, W.-L. Single-Plant Broccoli Growth Monitoring Using Deep Learning with UAV Imagery. Comput. Electron. Agric. 2023, 207, 107739. [Google Scholar] [CrossRef]
- Zhou, C.; Ye, H.; Sun, D.; Yue, J.; Yang, G.; Hu, J. An Automated, High-Performance Approach for Detecting and Characterizing Broccoli Based on UAV Remote-Sensing and Transformers: A Case Study from Haining, China. Int. J. Appl. Earth Obs. Geoinf. 2022, 114, 103055. [Google Scholar] [CrossRef]
- Tocci, F.; Figorilli, S.; Vasta, S.; Violino, S.; Pallottino, F.; Ortenzi, L.; Costa, C. Advantages in Using Colour Calibration for Orthophoto Reconstruction. Sensors 2022, 22, 6490. [Google Scholar] [CrossRef] [PubMed]
- Lu, C.; Nnadozie, E.; Camenzind, M.P.; Hu, Y.; Yu, K. Maize Plant Detection Using UAV-Based RGB Imaging and YOLOv5. Front. Plant Sci. 2024, 14, 1274813. [Google Scholar] [CrossRef] [PubMed]
- Wang, H.; Li, T.; Nishida, E.; Kato, Y.; Fukano, Y. Drone-Based Harvest Data Prediction Can Reduce On-Farm Food Loss and Improve Farmer Income. Plant Phenomics 2023, 5, 0086. [Google Scholar] [CrossRef] [PubMed]
- Zhou, C.; Hu, J.; Xu, Z.; Yue, J.; Ye, H.; Yang, G. A Monitoring System for the Segmentation and Grading of Broccoli Head Based on Deep Learning and Neural Networks. Front. Plant Sci. 2020, 11, 402. [Google Scholar] [CrossRef]
- García-Manso, A.; Gallardo-Caballero, R.; García-Orellana, C.J.; González-Velasco, H.M.; Macías-Macías, M. Towards Selective and Automatic Harvesting of Broccoli for Agri-Food Industry. Comput. Electron. Agric. 2021, 188, 106263. [Google Scholar] [CrossRef]





| Type | Parameters |
|---|---|
| sensor type | visible light sensor |
| distance between sensor and the target | 7.5 m |
| heading overlap rates | 75% |
| side overlap rates | 70% |
| flight speed | 5 m/s |
| aerial view details | 83 m × 40 m |
| optimum image size | 1600 × 1300 |
| ground resolution | 0.4 cm/px |
| Stage | Model | Precision (%) | Recall (%) | F1-Score (%) | mAP (%) |
|---|---|---|---|---|---|
| Seedling | YOLOv5 | 97.87 | 98.34 | 98.1 | 99.43 |
| Heading | YOLOv5 | 92.64 | 94.35 | 93.49 | 97.87 |
| YOLOv8 | 92.83 | 94.41 | 93.61 | 97.99 |
Disclaimer/Publisher’s Note: The statements, opinions and data contained in all publications are solely those of the individual author(s) and contributor(s) and not of MDPI and/or the editor(s). MDPI and/or the editor(s) disclaim responsibility for any injury to people or property resulting from any ideas, methods, instructions or products referred to in the content. |
© 2024 by the authors. Licensee MDPI, Basel, Switzerland. This article is an open access article distributed under the terms and conditions of the Creative Commons Attribution (CC BY) license (https://creativecommons.org/licenses/by/4.0/).
Share and Cite
Zhang, C.; Sun, X.; Xuan, S.; Zhang, J.; Zhang, D.; Yuan, X.; Fan, X.; Suo, X. Monitoring of Broccoli Flower Head Development in Fields Using Drone Imagery and Deep Learning Methods. Agronomy 2024, 14, 2496. https://doi.org/10.3390/agronomy14112496
Zhang C, Sun X, Xuan S, Zhang J, Zhang D, Yuan X, Fan X, Suo X. Monitoring of Broccoli Flower Head Development in Fields Using Drone Imagery and Deep Learning Methods. Agronomy. 2024; 14(11):2496. https://doi.org/10.3390/agronomy14112496
Chicago/Turabian StyleZhang, Chenzi, Xiaoxue Sun, Shuxin Xuan, Jun Zhang, Dongfang Zhang, Xiangyang Yuan, Xiaofei Fan, and Xuesong Suo. 2024. "Monitoring of Broccoli Flower Head Development in Fields Using Drone Imagery and Deep Learning Methods" Agronomy 14, no. 11: 2496. https://doi.org/10.3390/agronomy14112496
APA StyleZhang, C., Sun, X., Xuan, S., Zhang, J., Zhang, D., Yuan, X., Fan, X., & Suo, X. (2024). Monitoring of Broccoli Flower Head Development in Fields Using Drone Imagery and Deep Learning Methods. Agronomy, 14(11), 2496. https://doi.org/10.3390/agronomy14112496

