Phylogeny and Biogeography of Morus (Moraceae)
Abstract
1. Introduction
2. Materials and Methods
2.1. Taxon Sampling
2.2. DNA Extraction, Library Preparation, and Sequencing
2.3. Sequence Assembly and Dataset Processing
2.4. Phylogenetic Analysis
2.5. Topologies Tests
2.6. Coalescent Simulations and Network Analyses
2.7. Divergence Time Estimation
2.8. Ancestral Area Reconstruction
2.9. Ancestral Character State Reconstruction
3. Results
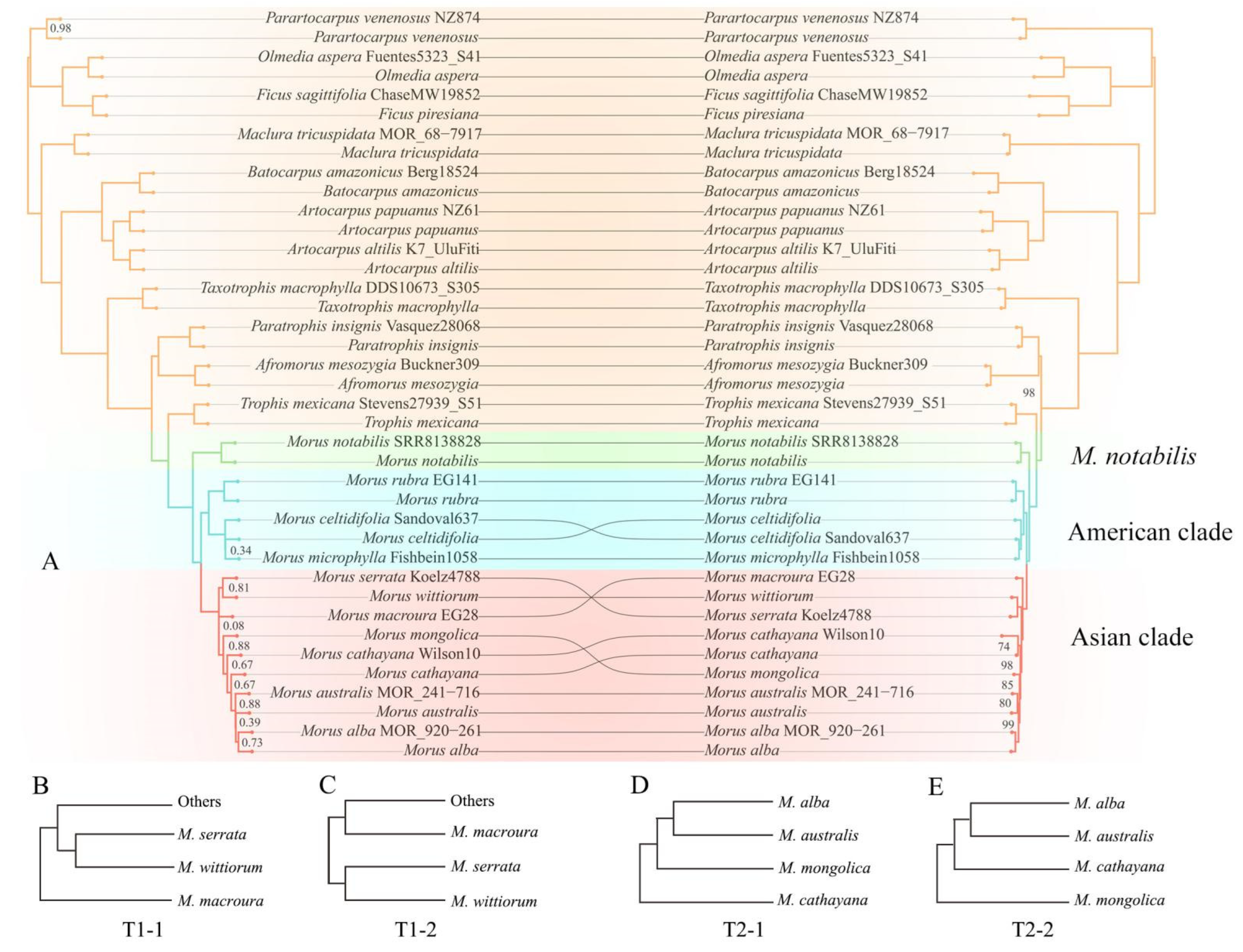
3.1. Characteristics of Datasets and Monophyly of Sampled Species
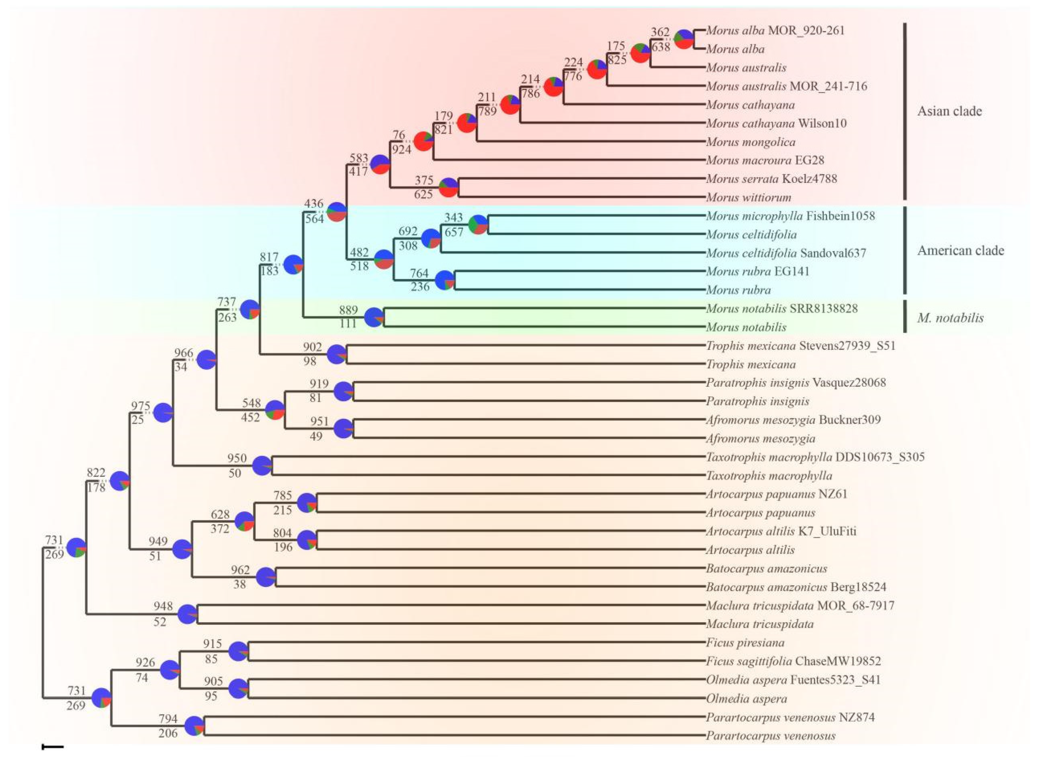
3.2. Phylogenetic Relationships and Discordance
3.3. Coalescent Simulations and Phylogenetic Networks
3.4. Divergence Times
3.5. Ancestral Area Reconstruction
3.6. Ancestral Character State Reconstruction
4. Discussion
4.1. Further Clarification of Species Delimitation in Morus
4.2. Phylogenetic Relationships
4.3. Biogeographic History
5. Conclusions
Supplementary Materials
Author Contributions
Funding
Data Availability Statement
Acknowledgments
Conflicts of Interest
References
- Zhou, Z.K.; Gilbert, M.G. Moraceae. In Flora of China; Wu, Z.Y., Raven, P.H., Hong, D.Y., Eds.; Missouri Botanical Garden Press: St. Louis, MO, USA; Science Press: Beijing, China, 2003; Volume 5, pp. 22–26. [Google Scholar]
- Koidzumi, G. Taxonomy and phytogeography of the genus Morus. Bull. Sericultural Exp. Stn. 1917, 3, 1–61. [Google Scholar]
- Chang, S.S.; Wu, C.Y.; Cao, Z.Y. Moraceae. In Flora Reipublicae Popularis Sinicae; Chang, S.S., Wu, C.Y., Eds.; Science Press: Beijing, China, 1998; Volume 23, pp. 6–23. [Google Scholar]
- Nepal, M.P.; Purintun, J.M. Systematics of the genus Morus L. (Moraceae) taxonomy, phylogeny and potential responses to climate change. In Mulberry: Genetic Improvement in Context of Climate Change; Razdan, M.K., Thomas, D.T., Eds.; The CRC Press: Boca Raton, FL, USA, 2021; pp. 2–20. [Google Scholar]
- Gardner, E.M.; Garner, M.; Cowan, R.; Dodsworth, S.; Epitawalage, N.; Arifiani, D.; Sahromi; Baker, W.J.; Forest, F.; Maurin, O.; et al. Repeated parallel losses of inflexed stamens in Moraceae: Phylogenomics and generic revision of the tribe Moreae and the reinstatement of the tribe Olmedieae (Moraceae). Taxon 2021, 70, 946–988. [Google Scholar] [CrossRef]
- Linnaeus, C. Morus. Species Plant. 1753, 2, 968. [Google Scholar]
- Bureau, E. Moraceae. Prodromus Syst. Nat. Regni Veg. 1873, 17, 211–279. [Google Scholar]
- Leroy, J.F. Contribution a l’étude des Monochlamydees: Documents nouveaus sur des plantes de Madagascar, de Sumatra et de Colombie. Bull. Mus. Hist. Nat. Paris 1949, 21, 725–732. [Google Scholar]
- Hotta, T. Fundamentals of Morus plants classification. Kinugasa Sanpo 1954, 390, 13–21. [Google Scholar]
- Das, B.C.; Krishaaswami, S. Some observations on interspecific hybridization in mulberry. Indian J. Seric. 1965, 4, 1–4. [Google Scholar]
- Burgess, K.S.; Morgan, M.; Husband, B.C. Interspecific seed discounting and the fertility cost of hybridization in an endangered species. New Phytol. 2008, 177, 276–284. [Google Scholar] [CrossRef]
- Muhonja, L.; Yamanouchi, H.; Yang, C.C.; Kuwazaki, S.; Yokoi, K.; Kameda, T.; Sezutsu, H.; Jouraku, A. Genome-wide SNP marker discovery and phylogenetic analysis of mulberry varieties using double-digest restriction site-associated DNA sequencing. Gene 2020, 726, 144162. [Google Scholar] [CrossRef]
- Nepal, M.P.; Ferguson, C.J. Phylogenetics of Morus (Moraceae) inferred from ITS and trnL-trnF sequence data. Syst. Bot. 2012, 37, 442–450. [Google Scholar] [CrossRef]
- Xiang, Q.-Y.; Soltis, D.E.; Soltis, P.S. The Eastern Asian and Eastern and Western North American Floristic Disjunction: Congruent Phylogenetic Patterns in Seven Diverse Genera. Mol. Phylogenet. Evol. 1998, 10, 178–190. [Google Scholar] [CrossRef] [PubMed]
- Wen, J. Evolution of Eastern Asian and Eastern North American Disjunct Distributions in Flowering Plants. Annu. Rev. Ecol. Syst. 1999, 30, 421–455. [Google Scholar] [CrossRef]
- Jin, J.J.; Yang, M.Q.; Fritsch, P.W.; Velzen, R.; Li, D.Z.; Yi, T.S. Born migrators: Historical biogeography of the cosmopolitan family Cannabaceae. J. Syst. Evol. 2019, 58, 461–473. [Google Scholar] [CrossRef]
- Gaynor, M.L.; Fu, C.N.; Gao, L.M.; Lu, L.M.; Soltis, D.E.; Soltis, P.S. Biogeography and ecological niche evolution in Diapensiaceae inferred from phylogenetic analysis. J. Syst. Evol. 2020, 58, 646–662. [Google Scholar] [CrossRef]
- Boufford, D.E.; Spongberg, S.A. Eastern Asian-Eastern North American Phytogeographical Relationships—A History from the Time of Linnaeus to the Twentieth Century. Ann. Mo. Bot. Gard. 1983, 70, 423. [Google Scholar] [CrossRef]
- Williams, E.W.; Gardner, E.M.; Harris, R.; Chaveerach, A.; Pereira, J.; Zerega, N.J.C. Out of Borneo: Biogeography, phylogeny and divergence date estimates of Artocarpus (Moraceae). Ann. Bot. 2017, 119, 611–627. [Google Scholar] [CrossRef] [PubMed]
- Zerega, N.J.; Clement, W.L.; Datwyler, S.L.; Weiblen, G.D. Biogeography and divergence times in the mulberry family (Moraceae). Mol. Phylogenet. Evol. 2005, 37, 402–416. [Google Scholar] [CrossRef]
- Doyle, J.; Doyle, J. Genomic plant DNA preparation from fresh tissue-CTAB method. Phytochem. Bull. 1987, 19, 11–15. [Google Scholar]
- Folk, R.A.; Kates, H.R.; LaFrance, R.; Soltis, D.E.; Soltis, P.S.; Guralnick, R.P. High-throughput methods for efficiently building massive phylogenies from natural history collections. Appl. Plant Sci. 2021, 9, e11410. [Google Scholar] [CrossRef]
- Kates, H.R.; O’Meara, B.C.; LaFrance, R.; Stull, G.W.; James, E.K.; Conde, D.; Liu, S.Y.; Tian, Q.; Yi, T.S.; Kirst, M.; et al. Two shifts in evolutionary lability underlie independent gains and losses of root-nodule symbiosis in a single clade of plants. bioRxiv 2022. [Google Scholar] [CrossRef]
- Fu, X.G.; Liu, S.Y.; van Velzen, R.; Stull, G.W.; Tian, Q.; Li, Y.X.; Folk, R.A.; Guralnick, R.P.; Kates, H.R.; Jin, J.J.; et al. Phylogenomic analysis of the hemp family (Cannabaceae) reveals deep cyto-nuclear discordance and provides new insights into generic relationships. J. Syst. Evol. 2022. [Google Scholar] [CrossRef]
- Liu, S.Y.; Yang, Y.Y.; Tian, Q.; Yang, Z.Y.; Li, S.F.; Valdes, P.J.; Farnsworth, A.; Kates, H.R.; Siniscalchi, C.M.; Guralnick, R.P.; et al. Phylogenomic analyses reveal widespread gene flow during the early radiation of oaks and relatives (Fagaceae: Quercoideae). bioRxiv 2023. [CrossRef]
- Bolger, A.M.; Lohse, M.; Usadel, B. Trimmomatic: A flexible trimmer for Illumina sequence data. Bioinformatics 2014, 30, 2114–2120. [Google Scholar] [CrossRef] [PubMed]
- Johnson, M.G.; Gardner, E.M.; Liu, Y.; Medina, R.; Goffinet, B.; Shaw, A.J.; Zerega, N.J.C.; Wickett, N.J. HybPiper: Extracting coding sequence and introns for phylogenetics from high-throughput sequencing reads using target enrichment. Appl. Plant Sci. 2016, 4, 1600016. [Google Scholar] [CrossRef] [PubMed]
- Katoh, K.; Standley, D.M. MAFFT Multiple Sequence Alignment Software Version 7: Improvements in Performance and Usability. Mol. Biol. Evol. 2013, 30, 772–780. [Google Scholar] [CrossRef]
- Baker, W.J.; Bailey, P.; Barber, V.; Barker, A.; Bellot, S.; Bishop, D.; Botigué, L.R.; Brewer, G.; Carruthers, T.; Clarkson, J.J.; et al. A Comprehensive Phylogenomic Platform for Exploring the Angiosperm Tree of Life. Syst. Biol. 2022, 71, 301–319. [Google Scholar] [CrossRef]
- Huerta-Cepas, J.; Serra, F.; Bork, P. ETE 3: Reconstruction, Analysis, and Visualization of Phylogenomic Data. Mol. Biol. Evol. 2016, 33, 1635–1638. [Google Scholar] [CrossRef]
- Capella-Gutierrez, S.; Silla-Martinez, J.M.; Gabaldon, T. trimAl: A tool for automated alignment trimming in large-scale phylogenetic analyses. Bioinformatics 2009, 25, 1972–1973. [Google Scholar] [CrossRef]
- Zerega, N.J.; Gardner, E.M. Delimitation of the new tribe Parartocarpeae (Moraceae) is supported by a 333-gene phylogeny and resolves tribal level Moraceae taxonomy. Phytotaxa 2019, 388, 253–265. [Google Scholar] [CrossRef]
- Johnson, M.G.; Pokorny, L.; Dodsworth, S.; Botigué, L.R.; Cowan, R.S.; Devault, A.; Eiserhardt, W.L.; Epitawalage, N.; Forest, F.; Kim, J.T.; et al. A Universal Probe Set for Targeted Sequencing of 353 Nuclear Genes from Any Flowering Plant Designed Using k-Medoids Clustering. Syst. Biol. 2019, 68, 594–606. [Google Scholar] [CrossRef]
- Stamatakis, A. RAxML version 8: A tool for phylogenetic analysis and post-analysis of large phylogenies. Bioinformatics 2014, 30, 1312–1313. [Google Scholar] [CrossRef] [PubMed]
- Mirarab, S.; Reaz, R.; Bayzid, M.S.; Zimmermann, T.; Swenson, M.S.; Warnow, T. ASTRAL: Genome-scale coalescent-based species tree estimation. Bioinformatics 2014, 30, i541–i548. [Google Scholar] [CrossRef] [PubMed]
- Shimodaira, H. An Approximately Unbiased Test of Phylogenetic Tree Selection. Syst. Biol. 2002, 51, 492–508. [Google Scholar] [CrossRef] [PubMed]
- Shimodaira, H.; Hasegawa, M. CONSEL: For assessing the confidence of phylogenetic tree selection. Bioinformatics 2001, 17, 1246–1247. [Google Scholar] [CrossRef] [PubMed]
- Sayyari, E.; Mirarab, S. Testing for Polytomies in Phylogenetic Species Trees Using Quartet Frequencies. Genes 2018, 9, 132. [Google Scholar] [CrossRef]
- García, N.; Folk, R.A.; Meerow, A.W.; Chamala, S.; Gitzendanner, M.A.; de Oliveira, R.S.; Soltis, D.E.; Soltis, P.S. Deep reticulation and incomplete lineage sorting obscure the diploid phylogeny of rain-lilies and allies (Amaryllidaceae tribe Hippeastreae). Mol. Phylogenet. Evol. 2017, 111, 231–247. [Google Scholar] [CrossRef]
- Wang, H.X.; Morales-Briones, D.F.; Moore, M.J.; Wen, J.; Wang, H.F. A phylogenomic perspective on gene tree conflict and character evolution in Caprifoliaceae using target enrichment data, with Zabelioideae recognized as a new subfamily. J. Syst. Evol. 2021, 59, 897–914. [Google Scholar] [CrossRef]
- Mirarab, S.; Bayzid, S.; Boussau, B.; Warnow, T. Statistical binning enables an accurate coalescent-based estimation of the avian tree. Science 2014, 346, 1250463. [Google Scholar] [CrossRef]
- Smith, S.A.; Moore, M.J.; Brown, J.W.; Yang, Y. Analysis of phylogenomic datasets reveals conflict, concordance, and gene du-plications with examples from animals and plants. BMC Ecol. Evol. 2015, 15, 1–15. [Google Scholar]
- Than, C.; Ruths, D.; Nakhleh, L. PhyloNet: A software package for analyzing and reconstructing reticulate evolutionary relationships. BMC Bioinform. 2008, 9, 322. [Google Scholar] [CrossRef]
- Yu, Y.; Degnan, J.H.; Nakhleh, L. The Probability of a Gene Tree Topology within a Phylogenetic Network with Applications to Hybridization Detection. PLoS Genet. 2012, 8, e1002660. [Google Scholar] [CrossRef]
- Zhang, Q.; Onstein, R.E.; Little, S.A.; Sauquet, H. Estimating divergence times and ancestral breeding systems in Ficus and Moraceae. Ann. Bot. 2019, 123, 191–204. [Google Scholar] [CrossRef] [PubMed]
- Mehrotra, R.; Prakash, U.; Bande, M. Fossil woods of Lophopetalum and Artocarpus from the Deccan Intertrappean beds of Mandla District, Madhya Pradesh, India. J. Palaeosci. 1984, 32, 310–320. [Google Scholar] [CrossRef]
- Chandler, M.E.J. The Lower Tertiary Floras of Southern England: Flora of the Pipe-Clay 29 Series of Dorset (Lower Bagshot); British Museum: London, UK, 1962; pp. 1–169. [Google Scholar]
- Collinson, M.E. The fossil history of the Moraceae, Urticaceae (including Cecropiaceae), and Cannabaceae. In Evolution, Sys-tematics, and Fossil History of the Hamamelidae. Systematics Association Special; Crane, P.R., Blackmore, S., Eds.; Clarendon Press: Oxford, UK, 1989; Volume 40B, pp. 319–339. [Google Scholar]
- Smith, S.A.; O’Meara, B.C. TreePL: Divergence time estimation using penalized likelihood for large phylogenies. Bioinformatics 2012, 28, 2689–2690. [Google Scholar] [CrossRef]
- Maurin, K.J.L. An empirical guide for producing a dated phylogeny with treePL in a maximum likelihood framework. arXiv 2020, arXiv:2008.07054. [Google Scholar]
- Bouckaert, R.; Heled, J.; Kühnert, D.; Vaughan, T.; Wu, C.-H.; Xie, D.; Suchard, M.A.; Rambaut, A.; Drummond, A.J. BEAST 2: A Software Platform for Bayesian Evolutionary Analysis. PLoS Comput. Biol. 2014, 10, e1003537. [Google Scholar] [CrossRef]
- Wunderlin, R.P. Moraceae. In Flora of North America North of Mexico; Flora of North America Editorial Committee, Ed.; Oxford University Press: New York, NY, USA, 1997; Volume 3, pp. 390–392. [Google Scholar]
- Wu, Z.Y.; Wu, S.G. A Proposal for a new floristic kingdom (realm)—The E. Asiatic Kingdom, its delineation and characteristics. In Floristic Characteristics and Diversity of East Asian Plants; Zhang, A.L., Wu, S.G., Eds.; China Higher Education: Beijing, China, 1996; pp. 3–42. [Google Scholar]
- Wu, Z.Y.; Sun, H.; Zhou, Z.K. Floristics of Seed Plants from China; Science Press: Beijing, China, 2005; pp. 71–105. [Google Scholar]
- Matzke, N.J. BioGeoBEARS: BioGeography with Bayesian (and likelihood) evolutionary analysis with R scripts. Version 1.1.1. GitHub 2018. [Google Scholar] [CrossRef]
- Berg, C.C. Moreae, Artocarpeae, and Dorstenia (Moraceae), with introductions to the family and Ficus and with additions and corrections to Flora Neotropica Monograph 7. Flora Neotrop. 2001, 83, 1–346. [Google Scholar]
- Revell, L.J. phytools: An R package for phylogenetic comparative biology (and other things). Methods Ecol. Evol. 2011, 3, 217–223. [Google Scholar] [CrossRef]
- Iwatsuki, K.; Boufford, D.E.; Ohba, H. Flora of Japan; Kodansha Ltd.: Tokyo, Japan, 2006; Volume IIa, pp. 74–76. [Google Scholar]
- Chang, S.S. New Taxa of Moraceae from China and Vietnam. Acta Phytotaxon. Sin. 1984, 22, 64–76. [Google Scholar]
- Cao, Z.Y. New taxa of Morus (Moraceae) from China. J. Syst. Evol. 1991, 29, 264–267. [Google Scholar]
- Yulianti, W.; Katoh, S.; Sugita, N.; Kokubugata, G.; Kato, H.; Murakami, N. Microsatellite Markers Reveal Genetic Differentiation of an Invasive Mulberry, Morus australis Poir. (Moraceae), among the Island Groups in Japan and its Introduction to the Ogasawara Islands. Acta Phytotaxon. Geobot. 2022, 73, 1–18. [Google Scholar]
- Rao, C.K.; Jarvis, C.E. Lectotypification, taxonomy and nomenclature of Morus alba, M. tatarica and M. indica (Moraceae). Taxon 1986, 35, 705–708. [Google Scholar] [CrossRef]
- Clement, W.L.; Weiblen, G.D. Morphological Evolution in the Mulberry Family (Moraceae). Syst. Bot. 2009, 34, 530–552. [Google Scholar] [CrossRef]
- Zeng, Q.; Chen, H.; Zhang, C.; Han, M.; Li, T.; Qi, X.; Xiang, Z.; He, N. Definition of Eight Mulberry Species in the Genus Morus by Internal Transcribed Spacer-Based Phylogeny. PLoS ONE 2015, 10, e0135411. [Google Scholar] [CrossRef]
- Yu, M.D.; Xiang, Z.H.; Feng, L.C.; Ke, Y.F.; Zhang, X.Y.; Jing, C.J. The discovery and study on a natural haploid Morus notabilis Schneid. Acta Sericologica Sin. 1996, 22, 67–71. [Google Scholar]
- He, N.J.; Zhang, C.; Qi, X.W.; Zhao, S.C.; Tao, Y.; Yang, G.J.; Lee, T.-H.; Wang, X.Y.; Cai, Q.L.; Li, D.; et al. Draft genome sequence of the mulberry tree Morus notabilis. Nat. Commun. 2013, 4, 2445. [Google Scholar] [CrossRef]
- Xuan, Y.H.; Ma, B.; Li, D.; Tian, Y.; Zeng, Q.W.; He, N.J. Chromosome restructuring and number change during the evolution of Morus notabilis and Morus alba. Hortic. Res. 2022, 9, uhab030. [Google Scholar] [CrossRef]
- Jiao, F.; Luo, R.; Dai, X.; Liu, H.; Yu, G.; Han, S.; Lu, X.; Su, C.; Chen, Q.; Song, Q.; et al. Chromosome-Level Reference Genome and Population Genomic Analysis Provide Insights into the Evolution and Improvement of Domesticated Mulberry (Morus alba). Mol. Plant 2020, 13, 1001–1012. [Google Scholar] [CrossRef]
- Letz, R.; Uhríková, A.; Májovský, J. Chromosomes numbers of several interesting taxa of the flora of Slovakia. Biologia 1999, 54, 43–49. [Google Scholar]
- Dandia, B.S.B.; Rajan, M.V. Microsporogenesis in hexaploid Morus serrata Roxb. Cytologia 1989, 54, 747–751. [Google Scholar]
- Basavaiah; Dandia, S.B.; Dhar, A.; Sengupta, K. Meiosis in natural decosaploid(22x) Morus nigra L. Cytologia 1990, 55, 505–509. [Google Scholar] [CrossRef][Green Version]
- Wolfe, J.A. Neogene floristic and vegetational history of the Pacific Northwest. Madrono 1969, 20, 83–110. [Google Scholar]
- Wolfe, J.A. Some Aspects of Plant Geography of the Northern Hemisphere During the Late Cretaceous and Tertiary. Ann. Mo. Bot. Gard. 1975, 62, 264. [Google Scholar] [CrossRef]
- Aradhya, M.K.; Potter, D.; Gao, F.Y.; Simon, C.J. Molecular phylogeny of Juglans (Juglandaceae): A biogeographic perspective. Tree Genet. Genomes 2007, 3, 363–378. [Google Scholar] [CrossRef]
- Tiffney, B.H. Perspectives on the origin of the floristic similarity between Eastern Asia and Eastern North America. J. Arnold Arbor. 1985, 66, 73–94. [Google Scholar] [CrossRef]
- Graham, A. History of the vegetation: Cretaceous (Maastrichtian)—Tertiary. In Flora of North America North of Mexico; Flora of North America Editorial Committee, Ed.; Oxford University Press: New York, NY, USA, 1993; Volume 1, pp. 57–70. [Google Scholar]
- Qian, H.; Ricklefs, R.E. Large-scale processes and the Asian bias in species diversity of temperate plants. Nature 2000, 407, 180–182. [Google Scholar] [CrossRef]
- Qiu, Y.X.; Fu, C.X.; Comes, H.P. Plant molecular phylogeography in China and adjacent regions: Tracing the genetic imprints of Quaternary climate and environmental change in the world’s most diverse temperate flora. Mol. Phylogenet. Evol. 2011, 59, 225–244. [Google Scholar] [CrossRef]
- Barber, A.J.; Crow, M.J.; Milsom, J.S. Sumatra: Geology, Resources and Tectonic Evolution; Geological Society: London, UK, 2005; p. 96. [Google Scholar]
- Hall, R. Southeast Asia’s changing palaeogeography. Blumea-Biodivers. Evol. Biogeogr. Plants 2009, 54, 148–161. [Google Scholar] [CrossRef]
- Barnea, A.; Yom-Tov, Y.; Friedman, J. Effect of frugivorous birds on seed dispersal and germination. Acta Gecologica 1992, 13, 209–219. [Google Scholar]
- Corlett, R.T. Interactions between birds, fruit bats and exotic plants in urban Hong Kong, South China. Urban Ecosyst. 2005, 8, 275–283. [Google Scholar] [CrossRef]







| Species | Collector and Number | Locality | Herbarium | Recovered Gene Number (Moraceae333/Angiosperms353/HybSeq100) | Accsession Numbers | Tribe | Style Length | Syncarp Length | Breeding System |
|---|---|---|---|---|---|---|---|---|---|
| Afromorus mesozygia (Stapf) E.M.Gardner | ATBP 639 | Uganda | MO | (1/4/81) | SAMN35653736 (new) | Moreae | |||
| Afromorus mesozygia (Stapf) E.M.Gardner | Buckner 309 | Central African | MO | (327/15/18) | SRR12282928 | Moreae | |||
| Artocarpus altilis (Parkinson) Fosberg | Lawrence J. Eilers 652 | Honduras | OS | (NA/8/85) | SAMN35653737 (new) | Artocarpeae | |||
| Artocarpus altilis (Parkinson) Fosberg | Breadfruit Institute grid no. K7 | USA | PTBG | (319/NA/5) | SRR12282879 | Artocarpeae | |||
| Artocarpus papuanus (Becc.) Renner | E. F. de Vogel 3777 | Indonesia | MO | (1/5/79) | SAMN35653738 (new) | Artocarpeae | |||
| Artocarpus papuanus (Becc.) Renner | Zerega et al. 61 | Papua New Guinea | NY | (314/NA/5) | SRR12283061 | Artocarpeae | |||
| Batocarpus amazonicus (Ducke) Fosberg | Nee 47112 | NA | TEX | (2/20/84) | SAMN35653739 (new) | Artocarpeae | |||
| Batocarpus amazonicus (Ducke) Fosberg | Berg et al. 18524 | Brazil | K (K000946661) | (22/36/6) | ERS4414214 | Artocarpeae | |||
| Ficus piresiana Vázq.Avila and C.C. Berg | H. Medeiros 1587 | Brasil | NY | (2/6/84) | SAMN35653740 (new) | Ficeae | |||
| Ficus sagittifolia Warb. ex Mildbr. and Burret | Chase 19852 | K | 36/35/14) | ERS4414205 | Ficeae | ||||
| Maclura tricuspidata Carrière | Pozorski 9826V03 | NA | KUN | (NA/5/84) | SAMN35653741 (new) | Chlorophoreae | |||
| Maclura tricuspidata Carrière | Gardner MOR 68-7917 | USA | MOR | (287/8/15) | SRR12282950 | Chlorophoreae | |||
| Morus alba L. | A. C. Sanders 13809 | USA | CAS | (NA/5/83) | SAMN35653742 (new) | Moreae | short | short | dioecy |
| Morus alba L. | Gardner MOR 920-26*1 | USA | MOR | (321/7/12) | SRR12282946 | Moreae | short | short | dioecy |
| Morus australis Poir. | M. Ono and S. Kobayashi | Japan | OS | (NA/5/86) | SAMN35653743 (new) | Moreae | long | short | dioecy |
| Morus australis Poir. | Gardner MOR 241-71*6 | USA | MOR | (322/8/14) | SRR12282942 | Moreae | long | short | dioecy |
| Morus cathayana Hemsl. | Gaoligong Shan Biodiversity Survey 19616 | China | CAS | (0/6/80) | SAMN35653744 (new) | Moreae | short | short | monoecy |
| Morus cathayana Hemsl. | Wilson 10 | China | F | (96/1/1) | SRR12282938 | Moreae | short | short | monoecy |
| Morus celtidifolia Kunth | Juan Calzada 20974 | Mexico | TEX | (2/13/84) | SAMN35653745 (new) | Moreae | short | short | dioecy vs. monoecy |
| Morus celtidifolia Kunth | Sandoval and Gutierrez 637 | Mexico | MO | (332/19/19) | SRR12282937 | Moreae | short | short | dioecy vs. monoecy |
| Morus macroura Miq. | Gardner 28 | USA | CHIC | (329/13/18) | SRR12282930 | Moreae | short | long | dioecy |
| Morus microphylla Buckley | Fishbein et al. 1058 | Mexico | F | (325/17/19) | SRR12282927 | Moreae | short | short | dioecy |
| Morus mongolica (Bur.) C.K.Schned. | Liu Xin-Yuan 5257 | China | CAS | (1/5/72) | SAMN35653746 (new) | Moreae | long | short | dioecy |
| Morus notabilis C.K.Schneid. | Gaoligong Shan Biodiversity Survey 29353 | China | CAS | (1/6/83) | SAMN35653747 (new) | Moreae | long | long | dioecy |
| Morus notabilis C.K.Schneid. | NA | China | NA | (331/34/84) | SRR8138828 | Moreae | long | long | dioecy |
| Morus rubra L. | Steven R. Hill 36694 | USA | CAS | (NA/5/84) | SAMN35653748 (new) | Moreae | short | short | dioecy |
| Morus rubra L. | Gardner 141 | USA | CHIC | (326/9/12) | SRR12282922 | Moreae | short | short | dioecy |
| Morus serrata Roxb. | Koelz 4788 | India | F | (269/5/9) | SRR12282920 | Moreae | short | short | dioecy |
| Morus wittiorum Hand.-Mazz. | Zhang Wei | China | KUN | (1/5/85) | SAMN35653749 (new) | Moreae | short | long | dioecy |
| Olmedia aspera Ruiz and Pav. | J. A. Duke 13250(3) | Panama | OS | (NA/4/78) | SAMN35653750 (new) | Olmedieae | |||
| Olmedia aspera Ruiz and Pav. | Fuentes et al. 5323 | Bolivia | MO | (244/3/7) | SRR12282905 | Olmedieae | |||
| Parartocarpus venenosus (Zoll. ex Moritzi) Becc. | T. J. Motley et al. 21 | Papua New Guinea | NY | (NA/4/67) | SAMN35653751 (new) | Parartocarpeae | |||
| Parartocarpus venenosus (Zoll. ex Moritzi) Becc. | Zerega et al. 874 | Malaysia | F, SAN | (207/0/5) | SRR3907334 | Parartocarpeae | |||
| Paratrophis insignis (Bureau) E.M.Gardner | D. E. Breedlove 31069 | Mexico | CAS | (1/3/83) | SAMN35653752 (new) | Moreae | |||
| Paratrophis insignis (Bureau) E.M.Gardner | Vasquez and Francis 28068 | Peru | F | (332/18/18) | SRR12282932 | Moreae | |||
| Taxotrophis macrophylla (Blume) Boerl. | D. D. Soejarto et al. 10673 | Vietnam | NY | (0/4/81) | SAMN35653753 (new) | Moreae | short | short | dioecy |
| Taxotrophis macrophylla (Blume) Boerl. | Soejarto et al. 10673 | Vietnam | F | (323/NA/19) | SRR12282865 | Moreae | short | short | dioecy |
| Trophis mexicana (Liebm.) Bureau | Rafael García S. 539 | Mexico | TEX | (6/16/87) | SAMN35653754 (new) | Moreae | |||
| Trophis mexicana (Liebm.) Bureau | Stevens and Montiel 27939 | Nicaragua | MO | (322/4/14) | SRR12282883 | Moreae |
| Topology | LnL | Parameters | Number of Hybridizations Event Allowed | Number of Hybridizations Event Detected | AIC | AICc | BIC |
|---|---|---|---|---|---|---|---|
| Network 0 | −966.4673 | 19 | 0 | 0 | 1970.9346 | 1886.4902 | 1978.4947 |
| Network 1 | −948.2423 | 21 | 1 | 1 | 1938.4846 | 1854.4846 | 1946.8404 |
| Network 2 | −944.8661 | 23 | 2 | 2 | 1935.7322 | 1850.8091 | 1944.8838 |
| Network 3 | −910.9233 | 25 | 3 | 3 | 1871.8465 | 1785.1799 | 1881.7939 |
| Network 4 | −942.8554 | 27 | 4 | 4 | 1939.7109 | 1850.7697 | 1950.4541 |
| Network 5 | −909.6192 | 29 | 5 | 5 | 1877.2384 | 1785.6594 | 1888.7773 |
| ASTRAL tree | −1205.3261 | 25 | NA | NA | 2460.6522 | 2373.9855 | 2470.5995 |
| Concatenated ML tree | −1824.0011 | 25 | NA | NA | 3698.0022 | 3611.3355 | 3707.9496 |
| Nodes | Age (Mya) | 95% CI of Age (Mya) | Range Probabilities |
|---|---|---|---|
| SN of Morus | 33.90 * | 33.90–33.90 * | ABD: 0.203; BD: 0.167; BCD: 0.125 |
| CN of Morus | 18.94 | 15.17–23.07 | BD: 0.253; ABD: 0.233; B 0.144 |
| SN of Asian + American clade in Morus | 18.94 | 15.17–23.07 | BD: 0.253; ABD: 0.233; B: 0.144 |
| CN of Asian + American clade in Morus | 13.36 | 11.04–16.33 | ABD: 0.284; BD: 0.273; AB: 0.123 |
| SN of Asian clade in Morus | 13.36 | 11.04–16.33 | ABD: 0.284; BD: 0.273; AB: 0.123 |
| CN of Asian clade in Morus | 6.92 | 6.56–7.36 | AB: 0.728; B: 0.115 |
| SN of American clade in Morus | 13.36 | 11.04–16.33 | ABD: 0.284; BD: 0.273; AB: 0.123 |
| CN of American clade in Morus | 8.16 | 6.70–10.03 | D: 0.574; BD: 0.205; AD: 0.112 |
| SN of Moreae | 78.34 | 76.77–79.68 | |
| CN of Moreae | 56.68 | 54.20–58.98 | |
| SN of Trophis + Morus | 36.26 | 35.89–36.61 | |
| SN of Paratrophis + Afromorus | 36.26 | 35.89–36.61 | |
| CN of Paratrophis + Afromorus | 32.25 | 30.37–34.21 | |
| SN of Maclueae + (Artocarpeae + Moreae) | 84.67 | 84.63–84.69 | |
| CN of Maclueae + (Artocarpeae + Moreae) | 82.99 | 82.38–83.48 | |
| SN of Artocarpeae + Moreae | 82.99 | 82.38–83.48 | |
| CN of Artocarpeae + Moreae | 78.34 | 76.77–79.68 | |
| SN of Artocarpeae | 78.34 | 76.77–79.68 | |
| CN of Artocarpus | 42.97 | 37.69–48.01 | |
| SN of Parartocarpeae + (Olmedieae + Ficeae) | 84.67 | 84.63–84.69 | |
| CN of Parartocarpeae + (Olmedieae + Ficeae) | 80.02 | 78.81–81.11 | |
| SN of Olmedieae + Ficeae | 80.02 | 78.81–81.11 | |
| CN of Ficus | 25.02 | 21.76–28.27 |
Disclaimer/Publisher’s Note: The statements, opinions and data contained in all publications are solely those of the individual author(s) and contributor(s) and not of MDPI and/or the editor(s). MDPI and/or the editor(s) disclaim responsibility for any injury to people or property resulting from any ideas, methods, instructions or products referred to in the content. |
© 2023 by the authors. Licensee MDPI, Basel, Switzerland. This article is an open access article distributed under the terms and conditions of the Creative Commons Attribution (CC BY) license (https://creativecommons.org/licenses/by/4.0/).
Share and Cite
Yang, C.-X.; Liu, S.-Y.; Zerega, N.J.C.; Stull, G.W.; Gardner, E.M.; Tian, Q.; Gu, W.; Lu, Q.; Folk, R.A.; Kates, H.R.; et al. Phylogeny and Biogeography of Morus (Moraceae). Agronomy 2023, 13, 2021. https://doi.org/10.3390/agronomy13082021
Yang C-X, Liu S-Y, Zerega NJC, Stull GW, Gardner EM, Tian Q, Gu W, Lu Q, Folk RA, Kates HR, et al. Phylogeny and Biogeography of Morus (Moraceae). Agronomy. 2023; 13(8):2021. https://doi.org/10.3390/agronomy13082021
Chicago/Turabian StyleYang, Chen-Xuan, Shui-Yin Liu, Nyree J. C. Zerega, Gregory W. Stull, Elliot M. Gardner, Qin Tian, Wei Gu, Qing Lu, Ryan A. Folk, Heather R. Kates, and et al. 2023. "Phylogeny and Biogeography of Morus (Moraceae)" Agronomy 13, no. 8: 2021. https://doi.org/10.3390/agronomy13082021
APA StyleYang, C.-X., Liu, S.-Y., Zerega, N. J. C., Stull, G. W., Gardner, E. M., Tian, Q., Gu, W., Lu, Q., Folk, R. A., Kates, H. R., Guralnick, R. P., Soltis, D. E., Soltis, P. S., Wang, Y.-H., & Yi, T.-S. (2023). Phylogeny and Biogeography of Morus (Moraceae). Agronomy, 13(8), 2021. https://doi.org/10.3390/agronomy13082021

