Abstract
Arbuscular mycorrhizal fungi (AMF) are considered to be an essential indicator of ecosystem biodiversity and can increase a plant’s ability to withstand arid conditions. Despite the obvious significance of AMF in the root and rhizosphere system, little is known about how the AMF variety varies between the soil and roots of endangered plants and how this varies depending on habitats in dry and semiarid regions. This study aimed to address this research gap by investigating the characteristics and diversity of AMF colonization in Zygophyllaceae. Using Illumina MiSeq high-throughput sequencing, indigenous AMF in the roots and rhizosphere soil of three endangered plants (Tetraena mongolica, Sarcozygium xanthoxylon, and Nitraria tangutorum Bobr) were investigated. The three threatened plants had different AMF populations in their root and rhizosphere soils, according to a hierarchical clustering analysis. AMF communities in rhizosphere soil were more sensitive to LDA than root AMF communities based on linear discriminant analysis effect size (LEfSe). Glomus, Septoglomus, and Rhizophagus were seen to function as dominant fungi as the soil and root AMF populations carried out their various tasks in the soil and roots as a cohesive collective. Distance-based redundancy analysis (db-RDA) showed that pH, total phosphorus, and accessible potassium were closely associated with AMF communities. The pH of the soil appears to be an important factor in determining AMF community stability. These findings can serve as a guide for the use of AM fungus in the rehabilitation of agricultural land in arid regions. In summary, our work contributed new knowledge for the scientific preservation of these endangered plant species and for the further investigation of the symbiotic link between AMF and endangered plant species.
1. Introduction
Western China represents the region’s distribution hub for indigenous plant taxa from the Mongolian Plateau and Central Asia. Desertification grassland and grassland desert make up the sensitive ecological environment [1,2,3], which contains a lot of uncommon and endangered plants, such as Tetraena mongolica, Sarcozygium xanthoxylon, Helianthemum songaricum, Ammopiptanthus mongolicus, Nitraria tangutorum, etc. Due to its reputation as a sanctuary for endangered ancient Mediterranean plants, the western Ordos attracts a lot of interest [4,5]. Previous studies showed that these plants survived through long-term evolution by interacting with microorganisms in the soil and adapted to the arid and barren environmental conditions of the region by utilizing dormancy, suspended animation, and other unique survival and ecological strategies [6]. Due to natural historical factors and human production activities, such as mining, grazing, farming, etc., the endangered plant habitat is gradually diminishing and developing a patchy distribution pattern [7]. Moreover, the number of single-species populations is continuously reducing, and many are even becoming endangered. Specifically, Tetraena mongolica, Sarcozygium xanthoxylon, and Nitraria tangutorum have become China’s key protected plants, while also being protected in Inner Mongolia [8]. In the past few years, research has focused on the phylogeography and conservation genetics of endangered plant populations [9]. To date, no studies have been performed on AM fungi in the rhizospheres of endangered plants. Therefore, it is important to investigate the distribution of AM fungi in the rhizospheres of endangered plants in order to determine how they adapt to their surroundings.
In their phylogenetic classification, the Glomeromycotina family includes arbuscular mycorrhizal fungi (AMF) and is associated symbiotically with many plants’ roots [10,11,12]. As AM fungi grow, certain structures are formed by their hyphae (arbuscules, vesicles, and helper cells) that can colonize the soil and penetrate the root system of plants [13]. The hyphae of AMF penetrate plant roots while colonizing the soil. By doing so, they boost nutrient uptake (phosphorus and several micronutrients) and water uptake, while providing many other benefits for host plants such as drought stress and enhanced salinity tolerance, low pH, and heavy metal contamination [14,15,16,17]. AM fungal diversity is closely related to improved plant diversity and soil quality [18,19]. Previous studies showed that the symbiotic relationship that has developed between plants and AMF is considered a strategy for growth under various stress conditions, most notably in semiarid, low-nutrient soil conditions. AM fungi can reduce soil pH, increase soil carbon and nitrogen content, change soil aggregates, and improve soil fertility [20,21]. Ruizlozano believed that the seven AMF of the genus Glomus could enhance the drought tolerance of lettuce [22]. Furthermore, some studies indicate that AM fungi enhance host plant growth and drought resistance, which may be the result of a direct effect of AM fungal hyphae on soil moisture and the mineral absorption of mycorrhizal plants [23]. In a long-term coevolutionary process, plants and mycorrhiza have formed a mycorrhizae symbiont that connects above and below ground. Plant community structure, biodiversity, and ecosystem productivity are regulated by mycorrhizae, which help plants absorb soil nutrients [24,25]. Therefore, for future research on how to use AM fungi in the roots of endangered plants in extreme or endemic habitats, it is important to investigate the interaction between the rhizosphere and AM fungi.
To protect these endangered plants in arid lands, it is necessary to explore the AMF symbiosis of the natural plant. It is also interesting to see the relationship between host plants and the AM fungal community. Some studies have demonstrated that native AMF have a positive effect on improving the growth and recovery of autochthonous shrub plants [26,27]. In addition, according to a recent study, in arid areas, shrub species increased with the increase in shrub species, and the diversity of AMF in the soil increased, which further improved the interaction between plants and AM fungi [28]. However, there are AM fungi in the root and rhizosphere soils of the three endangered plants, but their diversity and distribution characteristics remain uncertain. Further studies are required on the effects of soil physicochemical factors on the AM fungi community structure in rhizosphere soils. This study used the Illumina MiSeq method to analyze communities of AM fungi for the purpose of addressing these issues in relation to Tetraena mongolica, Sarcozygium xanthoxylon, and Nitraria tangutorum Bobr in Western Ordos. According to our hypothesis: (1) The species and diversity of AM fungi in the root and rhizosphere soil of the three plants are different; (2) a variety of environmental factors may influence the diversity of AM fungi communities in different ways; (3) symbiotic AM fungi and plants coevolve and adapt to the living environment together. These hypotheses were tested during the investigation of the characteristics of the AMF communities, in which soils and roots were sampled from the endangered plant reserve sites and the relationship between the AMF and the environment was investigated. This research provides important insights into how endangered plants adapt to harsh environments.
2. Materials and Methods
2.1. Study Region
The study area is located in the western part of Ordos in Inner Mongolia, China. The geographical coordinates are 106°44′59.7″–107°43′12″ east, 39°13′35″–40°10′50″ north (Figure 1); the site is 1100–1500 m above sea level. It runs 105 km from north to south, and 86 km from east to west, with a total area of 555,849 km2. It is a typical representative location for China’s temperate desert steppe to desert with a continental climate [29]. It has the characteristics of a plateau, with summer heat, a large temperature differences between day and night, a lack of water, a long sunshine duration, and large amounts of wind and sand. Temperatures average 7.8 to 8.1 °C per year, the annual sunshine hours are 3047–3227 h, the annual average rainfall is 162.4–217.6 mm, and the annual evaporation is as high as 2470.5–3481.0 mm, which is more than 20 times the annual precipitation. The brown soil consists of sand and the gray desert soil consists of gray sand. The zonal vegetation is grandstanding desert with strong dry shrubs and semishrubs. The plant community composition includes endangered plants such as Tetraena mongolica, Zygophyllum xanthoxylum, Nitraria tangutorum, Ammopiptanthus mongolicus, Potaninia mongolica, Reaumuria songarica, Stipa breviflora, Artemisia frigida, Setaria viridis, and other herbs [30].
Figure 1.
Schematic diagram of the geographical locations of the study sites.
2.2. Analysis and Sampling of Soil and Plants
There were 18 samples from three plant species collected at random in this study. Three 10 × 10 m quadrats were set, and 3 repeated samples were collected from each of the three plants, that is, 18 samples were collected from each quadrat and mixed. Three composite samples of each plant were then made by mixing the various plants. Our collection included the whole plant, and the surrounding soil, measuring approximately 50 cm long, 50 cm wide, and 40–50 cm deep. In total, 18 soil samples from the root and rhizosphere were collected, representing 3 duplicate samples of 3 species of plants. Tetraena mongolica, Sarcozygium xanthoxylon, and Nitraria tangutorum soil samples were labelled Tms, Sxs, and Nts. For molecular analysis, the roots were rinsed briefly and dried quickly on paper. In the rhizosphere, there is a layer of soil attached to the root surface that is 1 mm thick [31]. A sterile bottle filled with phosphate-buffered saline (PBS) was used to separate the soil from the root and all soil was removed from the root surface by vigorously stirring with sterile forceps [32]. To extract DNA and conduct microbial molecular analyses, soil and root samples were stored at −80 °C. After sieving through 2 mm pores, other portions of soil samples were placed in plastic bags at 4 °C until they were analyzed.
2.3. DNA Extraction and PCR Amplification
In this study, DNA was extracted from 0.5 g of soil using the MO BIO Laboratories’ PowerSoil DNA Extraction Kit (Carlsbad, CA, USA). A mortar was used to grind roots (0.02 g) separately with liquid nitrogen. To carry out the sequencing analysis, DNA was extracted and stored at −20 °C [33]. Based on the portion of small subunit rRNA genes that is most variable, AMF-specific primers were developed [34]. The primer pair used for PCR amplification was GeoA2/AML2 and NS31/AMDGR. The first PCR amplification primers were GeoA2/AML2 with sequences of 5′-GCATATCAATAAGCGGAGGA-3′ and 5′-GTCGTTTAAAGCCATTACGTC-3′. The second PCR amplification primers were NS31/AMDGR [35], the sequences for which were 5′-TTGAAAGGGAAACGATTGAAGT-3′, and 5′-TACGTCAACATCCTTAACGAA-3′. Using 454 pyrosequencing, the product displayed the full AMF community. A 30 ng TDNA sample was used in a PCR reaction volume of 25 L, 1 μL of forward primer (5 μM), 1 μL of reverse primer (5 μM), 3 μL of BSA (2 ng/μL), 12.5 μL of 2xTaq Plus Master Mix, and 7.5μL of ddH2O. The PCR reaction conditions were as follows: In the first round, 30 cycles of denaturation at 94 °C for 30 s, followed by annealing at 94 °C for 5 s, 58 °C for 6 s, and 72 °C for 10 s, and 72 °C for 90 s [36]; in the second round, denaturation was carried out at 94 °C for 30 min, followed by 30 cycles of annealing at 94 °C for 5 min, 58 °C for 6 min, and 72 °C for 10 min, and then 72 °C for 90 min. We recovered the PCR product using an agarose gel of 2%. An AxyPrep DNA Gel Extraction Kit (Axygen Biosciences, Union City, CA, USA) was used to purify the DNA, following elution with Tris-HCL. Thereafter, 2% agarose electrophoresis was used for the detection. QuantiFluoTmr-ST (Promega, Madison, WI, USA) was used to quantify the detection.
2.4. Illumina Sequencing and Bioinformatics Analysis
Purified amplified fragments were constructed into a library of PE2*250 fungi. This protocol is based on that used by the Illumina MiSeq platform (Illumina, San Diego, CA, USA). The obtained original sequence was subjected to quality control and filtering, according to the methods of Schloss et al. [37] to achieve an optimized sequence [38]. Using 97% sequence similarity, they were divided into operational classifiers (OTUs). The coverage index (Coverage) and diversity index (Shannon and Chao1) were calculated at the OTU level [39]. As opposed to UNITE (Release 7.0 http://unite.ut.ee/index.php, accessed on 20 April 2023), using BLAST, phylogenetic classifications (phyla, class, order, family, and genus) were determined for sequences that matched 97% of the representative OTU sequences [40,41].
2.5. Soil Physicochemical Properties
In each plot, soil samples were collected at a depth of 0–50 cm. In the field, soil samples were collected and transported as soon as possible to a laboratory on ice. By lightly sieving them with 2 mm nets, they were homogenized, and visible stones, soil organisms, and plant debris were removed. A Mettler Toledo’s Five Easy Plus benchtop pH meter was used for measuring soil pH and the soil-to-water ratio was set at 1:2. An analysis of the soil was performed with the help of a soil analyzer (TPY-6pc, Hangzhou, Zhejiang, China), in which the ammonium (AN), phosphorus (AP), and kalium (AK) levels in the soil were determined. An elemental analyzer (Vario EL III, Germany) was used to determine the total nitrogen (TN), total phosphorus (TP), and organic matter (OM) contents [42].
2.6. Statistical Analysis
We used R (version 3.4.3) to perform all statistical analyses using natural logarithm (log10) transformations. SPSS 20.0 version was used to perform one-way analysis of variance (ANOVA) to evaluate the significance (SPSS, Inc., Chicago, IL, USA), and the significance thresholds were * p < 0.05, ** p < 0.01, and *** p < 0.001 [43]. To detect potential biomarkers, a linear discriminant analysis and effect size (LEfSe) was conducted (http://huttenhower.sph.harvard.edu/lefse/, accessed on 20 April 2023), and a factorial Kruskal–Wallis test was employed to detect associations between factors. We analyzed the phylogenetic tree using ML (maximum likelihood), and we built an evolutionary tree using FastTree, using R for drawing. ANOVA was used to test for significant differences between groups using one-way analysis of variance. We analyzed heat maps based on relative abundance to determine the 50 most abundant AM fungal genera (based on relative abundance). The distributions of unique and shared OTUs between soil and roots were represented by a Venn diagram constructed using the ‘Venn Diagram’ package in ‘R’ (version 3.3.1). In order to test the relationship between environmental factors and the composition of AM fungal communities, we analyzed distance-based redundancy data [44,45].
3. Results
3.1. An Analysis of the Sequencing Results and the Abundance of the AMF Community
In total, 1,210,770 raw reads were generated from 18 root and rhizosphere soil composite samples that were subjected to high-throughput Illumina MiSeq sequencing (including 674,514 rhizosphere soil reads, with an average of 455,907 per sample; 536,256 root reads, with an average of 201,795 per sample). Compared to root reads, soil reads from the rhizosphere were significantly more abundant (* p < 0.05). Among the soil samples collected from the rhizosphere, the taxonomic diversity was significant, with the highest levels of richness and diversity (the numbers of observed species were 94, 86, and 81, respectively), Chao (115, 101, and 95, respectively), and Shannon (3.030, 3.118, and 3.587, respectively) compared with the values observed in the root samples (Table S1). In our study, a total of 25,128 sequences were observed in the root and rhizosphere soil samples (the lowest number among the assayed samples), which were separate in a number of samples. As a fair comparison, wild samples were selected randomly. In addition, a total of 266 OTUs were detected in the soil samples, and 232 OTUs were detected in the root samples (Table S1).
Four classes were identified from the three plants’ roots and rhizosphere soils, and the dominant class (relative abundance > 1% in at least in one sample) was Glomeromycetes, as shown in Figure S2. To further analyze the AMF community composition, 11 genera were identified from the root and rhizosphere soils, including Glomus, Claroideoglous, Scutellospora, Rhizophagus, and Septoglomus (Figure 2). Additionally, the Student’s t-test for Sobs index presented in Figure S1 graphically shows that, at the genus level, rhizosphere soil and root AMF communities in the three samples varied. In rhizosphere soil, the AMF community composition in the Nts and Tms samples appeared to be more similar and clustered more closely than those detected in other samples. As shown in Figure S1, the richness of the Sxs rhizosphere soil communities exhibited a significant difference in the Tms rhizosphere soil communities (0.01 < * p < 0.05, 0.001 < ** p < 0.01, respectively). Simultaneously, in the root system, the AMF community composition in the Ntr and Sxr samples clustered more closely together.
Figure 2.
Rhizosphere soil AMF abundances (a) and root AMF abundances (b) are shown on the heat map for the T. mongolica, S. xanthoxylon, and N. tangutorum samples.
3.2. Analysis of Three Endangered Plants’ Root–Rhizosphere–Soil AM Fungi Compositions
As we can see in Figure 3a, in the plants’ rhizosphere soil, the three most abundant AMF genera were Glomus (23.64%), Septoglomus (8.43%), and Rhizophagus (6.29%), which comprised ~38.36% of the AMF communities on average. In the three plants’ roots, Glomus (40.16%), Rhizophagus (34.46%), and Septoglomus (1.96%) formed the most common AMF genera, which represented 77.58% of the total AMF communities. In addition, Rhizophagus had a significantly higher abundance in roots than in rhizosphere soil, while Septoglomus had a considerably lower abundance in roots. Accordingly, the three plants had the same species diversity of AMF in their roots and rhizospheres, but the richness was different. Simultaneously, three plants were compared at the OTU level for fungal communities of AM (Figure 3). The total number of fungal OTUs obtained from soil was 266 (Figure 3b), while the number of fungal OTUs obtained from roots was 232 (Figure 3c). The core OTUs were ubiquitous, with 116 (70.73%) and 106 (70.67%) shared between the three soils and three roots of the plants, respectively. In the Tms, Nts, and Sxs soils, we found 10, 8, and 1 OTUs, respectively; in the Tmr, Ntr, and Sxr roots, we found 25, 5, and 5 OTUs (Figure 3b,c).
Figure 3.
Relationship between sample and species. (a) Circos diagram indicating the sample and species relationship. (b,c) Venn diagram showing the number of shared and unique operational taxonomic units (OTU) in the rhizosphere soils and root. A distribution ratio of dominant species for each sample and a distribution ratio of dominant species over time for each sample are shown (others combined less than 0.01).
3.3. LEfSe Analysis and Functional Characteristics
As we can see, Rhizosphere soil and roots were significantly more diverse and richer in AMF communities (Table S1). For AMF communities, soil and root community compositions were significantly different (Figure 3). AMF biomarkers with LDA scores > 4 were identified and characterized using the LEfSe algorithm (linear discriminant analysis effect size) (Figure 4). Environmental factors influenced the abundance of these biomarkers and their relative abundances varied significantly among AMF communities. In this study, the cladogram for phylum-to-species-level abundance is shown in Figure 4; Glomeraceae and Glomus were predominant in Tms, Sxs, and Nts, and Glomus_sp_25_ZHNL-2013a was abundant in Sxr. Additionally, three phylotypes were detected in the soil AMF, and one in the root AMF. Compared to root AMF communities, soil AMF communities are more sensitive to soil rhizosphere conditions (Figure S3).
Figure 4.
Effect size of soil and root AMF communities with an LDA score higher than 4.0 measured by linear discriminant analysis (LEfSe). Phylogenetic distributions of AMF lineages are shown in these diagrams. The circles are phylogenetic descent levels.
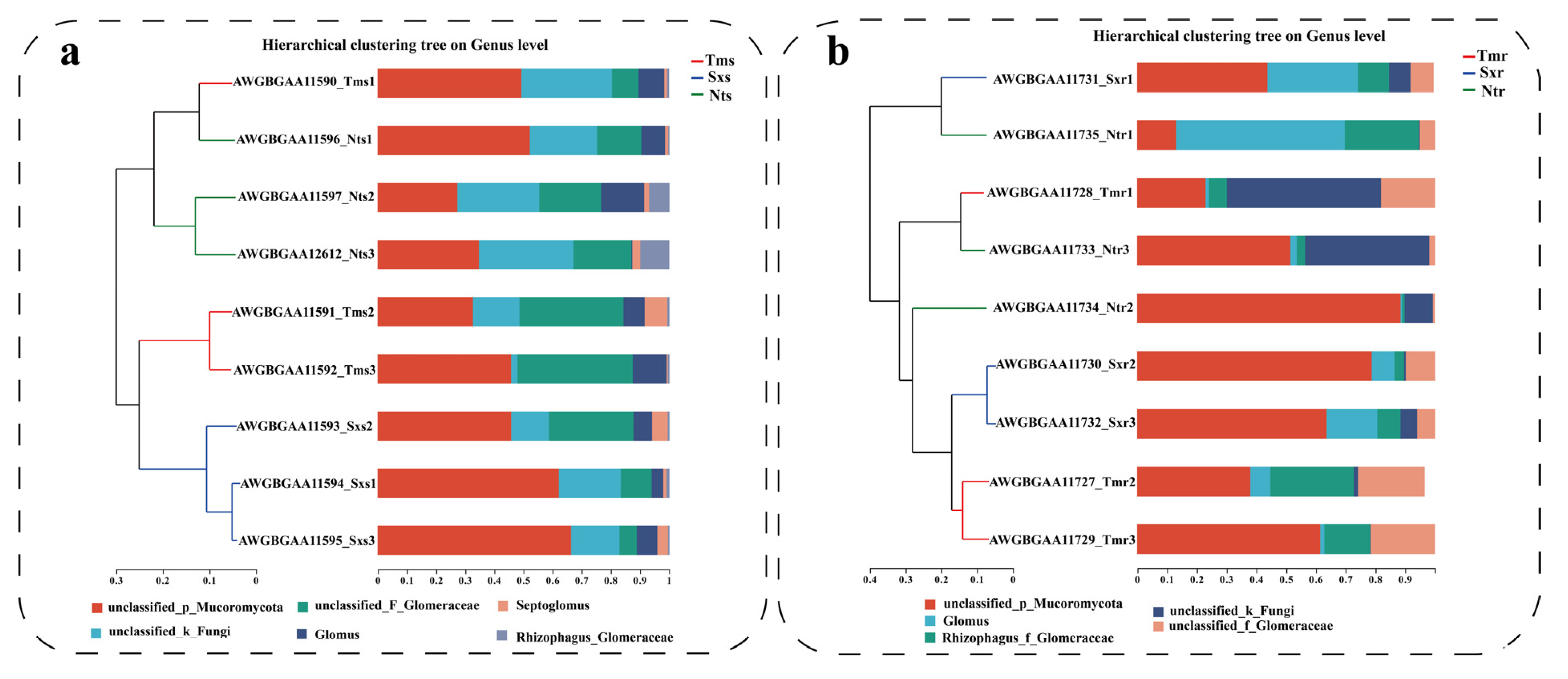
3.4. β-Diversity and Composition of Soil and Root AM Fungi Communities
Based on Bray–Curtis dissimilarities at the genus level, the compositions of AMF communities within various plant compartments were compared. We used hierarchical clustering to reflect AM fungal beta diversity (Figure 5). A hierarchical clustering analysis was conducted to investigate the separation of soil and root AM fungi communities, and the results showed that Sxs was separated from Tms and Nts. Further, the roots of AM fungi communities showed greater variance and were more distinct than their soil counterparts. According to our results, AM fungi communities differed between rhizosphere soils and roots. As far as AM fungal composition is concerned, the only difference between the soil and roots of the three plants was the Septoglomus. In addition, Rhizophahgus was significantly more abundant in the roots than in the soil according to their respective plant compartment. The structure of AM fungal communities differed across samples based on hierarchical clustering.
Figure 5.
Hierarchical clustering of arbuscular mycorrhizal (AM) fungal community composition in three plants soil (a) and root (b).
3.5. Phylogenetic Analysis
The phylogenetic trees exhibited a high reliability. Since the genetic distance between the top 20 taxa was used to calculate abundances, our phylogenetic tree was built using maximum likelihood (defined as the core AM fungi). The AM fungal species were clustered based on sequence similarity in the phylogenetic tree, and most of these groupings were supported by the bootstrap analysis (Figure 6). As we can see in Figure 4a, among the AM fungal genera, Glomus and Septoglomus were found to be predominant in colonizing Tms, Sxs, and Nts. In contrast, Glomus and Rhizophagus were found to be predominant in colonizing Tmr, Sxr, and Ntr (Figure 6b). The results were similar when using a Circos diagram (Figure 3a). In addition, few cores of AM fungi showed a predilection for specific habitats and were not common in soil or roots. For example, Rhizophagus were observed in small amounts in Nts, and Septoglomus were observed in small amounts in Tmr only. This result indicated that different samples had significant effects on the AMF community.
Figure 6.
Phylogenetic analysis of arbuscular mycorrhizal fungi species in total abundance from the soil and root samples (phylogenetic tree constructed by MEGA-X). (a) The three plants soil samples phylogenetic trees on genus level. (b) The phylogenetic trees of the three plants’ root samples on genus level.
3.6. An Analysis of the Relationship between AMF Abundance and Environmental Factors
In order to study the correlation pattern between AM fungi and soil factors (pH, soil ammonium, available phosphorus, total nitrogen, etc.), we used a Pearson’s correlation heat map to make pairwise comparisons of observed environmental variables (pairwise comparisons). As shown in Figure 7a, AN, AP, and pH were negatively correlated with Rhizophagus (p < 0.05), and Glomus and pH were negatively correlated (p < 0.05). However, AK and TP were significantly positively correlated with unclassified_o__Paraglomerales (p < 0.05). In addition, OM was significantly positively correlated with Glomus, Rhizophagus, Septoglomus, unclassified_f__Claroideoglomeraceae, and unclassified_p__Mucoromycota (p < 0.05). Ak was significantly positively correlated with unclassified_f__Claroideoglomeraceae and unclassified_p__Mucoromycota (p < 0.001). The results were similar when using a radar chart (Figure 7b). Environmental factors are an important indicator of AMF diversity. According to environmental factors, a wide range of AMF diversity was indicated for different treatments. Environment factors ranged from −0.8 to 1 (Figure 7b), and there was a significant difference between the treatments for all samples. It was found that AM fungal communities were highly correlated with the environmental conditions in the soil, but not with their composition in the roots. Thus, db-RDA was used to estimate taxonomic structures and correlate them with environmental factors in AMF communities (Figure 7c). Generally, each compartment of the plant was analyzed separately, with rhizosphere soil and root samples being separated along axis 1. The first and second axes explained more than 56.72% of the variance in AM fungi communities (Figure 7c). There were remarkable axes in the standard set (p < 0.05), which indicated that different plant soil sample physicochemical indexes and AMF communities were closely related.
Figure 7.
A study of the relationship between AM fungi and the environment. (a) The AM fungi and soil factors were correlated using a heatmap. The color of each cell in the heatmap represented Pearson correlation coefficient. (0.01 < * p ≤ 0.05; 0.001 < ** p ≤ 0.01).(b) The radar chart shows the relationship between AM fungi and soil factors. (c) An analysis of distance-based redundancy based on AM fungi (circle), samples, and soil characteristics (red arrows). AN: soil ammonium; AP: available phosphorus; AK: available kalium; TN: total nitrogen; TP: total phosphorus; OM: organic matter.
4. Discussion
AM fungal populations growing in barren habitats in west-central China were studied exclusively for their associations with various characteristic endangered plants with the aim of understanding the AM ecosystem’s ecological role in symbioses. As we all know, most vascular plants are dependent on mutualistic associations with arbuscular mycorrhizal fungi for improved growth and survival, and studies of the symbiosis relationship between AMF and plants are relatively common [46,47]. Although microbiomes associated with related plants have been extensively studied, information regarding symbiotic AM fungi associated with endangered species remains scarce [48,49]. In addition, the symbiotic fungi community structure of the associated soil and root AMF is different, and this difference depends on the living environment and soil factors. To better understand how an endangered Zygophyllaceae plant is associated with the AMF community, in this work, the rhizosphere soil and roots of Tetraena mongolica, Sarcozygium xanthoxylon, and Nitraria tangutorum Bobr were examined for AMF diversity and community structure. Compared to root soil, AM fungi diversity was higher in rhizosphere soil than root soil, with the abundance of AM fungi in different plant soils and roots also being different. According to our hypothesis, soil environmental factors can contribute to the differences in species diversity among complex AM fungi in rhizosphere soil and roots.
4.1. Community Diversity of AM Fungi in Root and Rhizosphere Soil
According to earlier studies, microbial community composition is largely influenced by the plant compartment [50,51,52]. Our study also examined beta-diversity and obtained similar results. Based on hierarchical clustering, the rhizosphere soil and root samples differed from all samples according to several plant compartments (Figure 5). Two separate Db-RDA analyses of soil and roots in the rhizosphere were also consistent with these findings (Figure 7c). AMF community diversity and OTU richness were higher in the rhizosphere soil from Tms, Sxs, and Nts than in the root endosphere (Table S1). Symbiosis between AM fungi and roots is affected by seasonal changes, geography, and neighboring species. Consequently, AMF communities have a lower density and diversity than rhizosphere soil communities [53]. The diversity and richness of AMFs rise from the root to the rhizosphere, according to prior research, and the root AMF density is often lower than the rhizosphere AMF density [54]. These results suggest that different host plants have different AM fungal community structures, depending on the plant’s living environment and root exudates. In addition, the AM fungi community structure around the root–rhizosphere–soil can enhance the nutrient absorption of plants and have an important effect on the secondary metabolites of plants. These characteristics of soil–root fungal communities can effectively promote nutrient utilization by endangered plants in poor soil conditions.
As we all know, many endangered plants are facing extinction in harsh and barren environments [55]. Plants subjected to harsh climatic conditions have evolved a number of coping mechanisms to deal with the current challenging situations. Studies conducted in arid and semiarid regions have also shown that arbuscular mycorrhizas are commonly encountered in root–fungus associations [56]. In our study, we confirmed that some dominant AM fungi were identified from root and rhizosphere soil, including Glomus, Claroideoglous, Scutellospora, Rhizophagus, and Septoglomus (Figure 2). Glomus is the dominant genus of AM fungi in the rhizosphere of these endangered plants in arid areas and is ecologically adaptable. Glomus can absorb and utilize organic nitrogen sources to promote plant growth and nutrient metabolism [57]. Studies have shown that Rhizophagus and Septoglomus can not only promote the absorption of insoluble phosphorus, but also promote the absorption of organophosphates by plants. Under drought conditions, a host plant’s growth can be boosted by AM fungi, which can alleviate the detrimental effects of drought on plants [58]. This symbiotic relationship plays an important ecological role in plant succession, species diversity, and plant productivity in the ecosystem. As a result, stable populations of AM fungal species are often considered indicators of ecosystem health [59]. We found that all sampled plants were capable of establishing AM symbiosis in this manner, indicating that plants are highly dependent on this association under extreme environmental conditions.
4.2. Patterns of AM Fungal Keystone Taxa
Among AM fungal families, Glomeraceae were found to be predominant in colonizing all samples (Figure S2). There is evidence from various studies that Glomerales are the most abundant and frequent colonizers of root zones (80%) [60]. From all the detected genera, the AMF genera Glomus, Claroideoglous, Scutellospora, Rhizophagus, and Septoglomus contributed significantly to the ecology of Tetraena mongolica, Sarcozygium xanthoxylon, and Nitraria tangutorum Bobr (Figure 2), as these genera are also dominant in other plants in arid areas [61,62]. In our study, we also obtained similar results for the phylogenetic analysis (Figure 5). Additionally, the results of this study are similar to those published previously, which revealed that Glomus species were the most abundant among the AMF species studied [33,63]. There has been repeated confirmation that Glomus has a widespread distribution and is able to adapt to a wide variety of ecosystems on a global scale, especially under extreme environmental conditions [64,65]. As Glomus species can typically produce large numbers of spores and fragments of hyphae, they can colonize and spread widely to plants’ roots [66]. By doing so, they are better able to adapt to drastic conditions. Again, AM fungi form a large number of hyphae in the soil. These hyphae can not only improve the soil structure through forming stable aggregates, but also help plants absorb nutrients from the soil. This prevents surface erosion and improves water and soil conditions [67], thereby improving the growth of AM host plants under drought and other conditions.
Glomus, which are quintessentially isolated from rhizosphere soil samples, dominated rhizosphere soil AM fungi communities, based on the linear discriminant analysis effect size analysis [68,69]. AMF communities at the roots were dominated by Rhizophagus, with each exhibiting an LDA score of >4.0 (Figure S3). These Glomus, Rhizophagus, and Aggregatum bacteria were isolated from a variety of plants. Furthermore, these species were shown to promote plant growth and nutrient absorption [70,71,72]. Additionally, rhizosphere soil AM fungi communities hid more biomarkers than root AMF communities. Compared with root AM fungi communities, the rhizosphere soil fungi communities in AM soils were shown to have the closest and most direct contact with the soil environment and were more sensitive to it than roots [73].
In our study, there were significantly more AM fungi in the roots than in the soil (Figure 3), such as Rhizophagus and Claroideoglomus. In addition, the roots tested using the molecular method had a lower occurrence of AM fungal species than soil samples. These differences support our hypothesis that the species and diversity of AM fungi in the root and rhizosphere soil of the three plants are different. The results we obtained were in agreement with those of Sheldrake et al. [74]. According to the author, soil AM fungal communities are more sensitive to nutrient manipulation than roots, and soil AM fungal communities are more abundant than root communities. It appears that certain fungal species colonize certain plant roots preferentially. However, further investigations are required to establish the determinant (host or environment) of this preference. In addition, previous studies found that Claroideoglomus increased root length, improved nutrient uptake, and improved host plant compatibility with AMF [75]. Plant drought tolerance is likely to be enhanced by Rhizophagus by improving plant P uptake and water relations. As a result, semiarid conditions place a great deal of importance on these roles [76].
4.3. Diverse AM Fungi Communities and Environmental Factors
Generally, soil nutrient availability is considered an important factor in determining AMF community composition [77], e.g., the physicochemical characteristics of soil, such as pH, carbon, nitrogen, and phosphorus. As reported in the previous literature, soil physical and chemical factors play a key role in the succession of plant communities and biogeochemical cycles, not only affecting plant growth, but also regulating the ecosystem functions [78,79]. AM fungi community composition is influenced by a variety of factors. For example, the AM fungal community composition of different plant species was shown to affect by root characteristics and root exudates in the same habitat. The availability of nitrogen and phosphorus elements in soil affected the diversity of plant and AM fungi communities in different habitats. However, there are relatively few studies on the diversity of AM fungi communities in arid desert environments in association with endangered plants and soil factors.
In order to investigate the relationship between the physical–chemical indexes and the AMF communities, a correlation heatmap and distance-based redundancy analysis (db-RDA) were conducted (Figure 7). pH and AP variation were clustered closely, showing that soil pH and phosphorus played a key role in the development of AM fungi communities. The pH and AP were significantly negatively correlated with Rhizophagus (p < 0.05); pH was significantly negatively correlated with Glomus (p < 0.05). Our research confirmed that pH and P had an important influence on AM fungi communities. The results of the radar chart analysis also confirmed these findings. Numerous experiments have repeatedly shown that available phosphorus reduces the genetic diversity of AM fungi in the soil by changing the partitioning of resources in AM fungal propagules. Phosphorus content can affect the growth and metabolic activity of AM fungi [80]. Van Geel et al. [81] found that high pH limits the diversity and distribution of AM fungi, reducing the amount of nutrients available in the soil to a certain degree. It was also confirmed in our study that soil characteristics (e.g., AN, AP, pH, TN, TP, OM, and plant diversity) greatly affect the AM fungal diversity in both the root and rhizosphere. Mycelium formed by AM fungi after plant infection greatly increases the contact area between plant roots and soil, can greatly promote the absorption of nitrogen, phosphorus, potassium, and other nutrients by plants, can improve plant stress resistance, and can improve the living environment of the plants [82]. Such alterations in the AMF can be observed in areas that are relatively small and geographically consistent with the same environment and plant species. It is evident that AMF communities are influenced by an assortment of local environmental factors, including aridity levels, in addition to the host plant. The diversity and distribution structure of the AMF community was shown to be affected by different habitats and soil conditions [83,84]. Our findings support the hypothesis that AM fungal diversity responds differently to environmental factors inside and outside plant roots. It is evident that AMF communities are influenced by an assortment of local environmental factors, including aridity levels, in addition to the host plant.
5. Conclusions
As a result of our experiments, we found that AM fungi colonize the roots and rhizosphere soils of the endangered plants studied, which are found in arid habitats. Soil and root AM fungi communities (e.g., Glomus, Septoglomus, and Rhizophagus) performed their respective functions in the soil and root as a cohesive collective, and rhizosphere soil AM fungi communities showed greater sensitivity than root AM fungi communities. The dominant AM fungi in the root and rhizosphere soil of the three endangered plants included Glomus, Septoglomus, and Rhizophagus, and their proportions were different in different plants. In addition, TP, TN, OM, and pH had significant effects on AM fungal community diversity in the rhizosphere soils of the three endangered plants. Consequently, we also speculate that plants and AM fungi may be better able to adapt to their fragile ecosystems when they interact with more diverse communities of fungi. By providing this information, we can further understand plant–AM fungi relationships and provide better protection for endangered species.
Supplementary Materials
The following supporting information can be downloaded at: https://www.mdpi.com/article/10.3390/agronomy13061485/s1, Table S1. Alpha-diversity indices of six samples. The root samples T. mongolica, S. xanthoxylon, and N. tangutorum were labeled Tmr, Sxr, Ntr; The soil samples were labeled Tms, Sxs, and Nts; Figure S1. Student’s t-test for Sobs index. Reflect the richness of the root and rhizosphere soil samples. T. mongolica, S. xanthoxylon, and N. tangutorum root were labeled Tmr, Sxr, Ntr; The soil samples were labeled Tms, Sxs, and Nts. (0.01 < p ≤ 0.05 marked *, 0.001 < p ≤ 0.01 marked **, p ≤ 0.001 marked ***); Figure S2. Relative abundances of the dominant AMF (relative abundance > 1% in at least in one sample) across the sites at the class, order, and family levels. The relative abundances of rhizosphere soil (a) and root (b) are shown; Figure S3. An enrichment of the soil and root AMF communities that meets the 4.0 significance threshold for linear discriminant analysis (LDA).
Author Contributions
D.X.: Investigation, Formal analysis, Conceptualization, Data curation, Writing-original draft. X.Y.: Methodology, Validation. J.C. and H.L.: Methodology, Visualization. Y.Z. and H.Q.: methodology, software, and formal analysis. Y.B.: Supervision, Conceptualization and Funding acquisition. All authors have read and agreed to the published version of the manuscript.
Funding
This study was financially supported by the Inner Mongolia Natural Science Foundation project (grant no. 2015ZD04).
Data Availability Statement
Data are contained within the article.
Acknowledgments
Authors wish to thank the referees for providing helpful suggestions to improve this manuscript.
Conflicts of Interest
The authors declare no conflict of interest.
References
- Xu, X.J.; Chen, N.M.; Feng, J.C.; Zhou, M.Q.; He, J.Q.; Zou, Y.L.; Shi, S.; Zhou, Y.J.; Jenks, M.A. Comparative analyses of leaf cuticular lipids of two succulent xerophytes of the Ordos Plateau (Gobi Desert), Tetraena mongolica maxim and Zygophyllum xanthoxylum (Bunge) Engl. Environ. Exp. Bot. 2020, 177, 104129. [Google Scholar] [CrossRef]
- Zhu, G.P.; Li, H.Q.; Zhao, L.; Man, L.; Liu, Q. Mapping the ecological dimensions and potential distributions of endangered relic shrubs in western Ordos biodiversity center. Sci. Rep. 2016, 6, 26268. [Google Scholar] [CrossRef] [PubMed]
- Li, F.J.; Ma, X.K.; Lai, X.L. Petrography, geochemistry and genesis of dolomites in the upper Cambrian Sanshanzi Formation of the western Ordos Basin, northern China. J. Asian Earth Sci. 2022, 223, 104980. [Google Scholar] [CrossRef]
- Yang, Y.C.; Jia, Y.; Zhao, Y.L.; Wang, Y.L.; Zhou, T. Comparative chloroplast genomics provides insights into the genealogical relationships of endangered Tetraena mongolica and the chloroplast genome evolution of related Zygophyllaceae species. Front. Genet. 2023, 13, 1026919. [Google Scholar] [CrossRef] [PubMed]
- Wang, Y.L.; Xu, Y.; Maitra, P.; Babalola, B.J.; Zhao, Y.L. Temporal variations in root-associated fungal communities of Potaninia mongolica, an endangered relict shrub species in the semi-arid desert of Northwest China. Front. Plant Sci. 2022, 13, 975369. [Google Scholar] [CrossRef] [PubMed]
- Kang, P.; Fang, X.; Hu, J.P.; Zhang, Y.Q.; Ji, Q.B.; Liu, J.L.; Pan, Y.Q.; Zhang, J.L. Branch Lignification of the Desert Plant Nitraria tangutorum Altered the Structure and Function of Endophytic Microorganisms. Agronomy 2023, 13, 90. [Google Scholar] [CrossRef]
- Xu, D.L.; Yu, X.W.; Yang, J.B.; Zhao, X.P.; Bao, Y.Y. High-Throughput Sequencing Reveals the Diversity and Community Structure in Rhizosphere Soils of Three Endangered Plants in Western Ordos, China. Curr. Microbiol. 2020, 77, 2713–2723. [Google Scholar] [CrossRef]
- Zhai, B.; Dang, X.H.; Liu, X.J.; Wang, J. Fertile island effect in the sedimentary process of Tetraena mongolica Maxim nebkhas in steppe-desert ecotones on the Inner Mongolia Plateau, China. J. Mt. Sci. 2022, 19, 2791–2805. [Google Scholar] [CrossRef]
- Zhao, Y.F.; Pan, B.R.; Zhang, M.L. Phylogeography and conservation genetics of the endangered Tugarinovia mongolica (Asteraceae) from Inner Mongolia, Northwest China. PLoS ONE 2019, 14, e0211696. [Google Scholar] [CrossRef]
- Frew, A. Aboveground herbivory suppresses the arbuscular mycorrhizal symbiosis, reducing plant phosphorus uptake. Appl. Soil Ecol. 2021, 168, 104133. [Google Scholar] [CrossRef]
- Kalamulla, R.; Karunarathna, S.C.; Tibpromma, S.; Galappaththi, M.C.A.; Suwannarach, N.; Stephenson, S.L.; Asad, S.; Salem, Z.S.; Yapa, N. Arbuscular Mycorrhizal Fungi in Sustainable Agriculture. Sustainability 2022, 14, 12250. [Google Scholar] [CrossRef]
- Rui, W.J.; Mao, Z.P.; Li, Z.F. The Roles of Phosphorus and Nitrogen Nutrient Transporters in the Arbuscular Mycorrhizal Symbiosis. Int. J. Mol. Sci. 2022, 23, 11027. [Google Scholar] [CrossRef] [PubMed]
- Adeyemi, N.O.; Atayese, M.O.; Sakariyawo, O.S.; Azeez, J.O.; Ridwan, M. Arbuscular mycorrhizal fungi species differentially regulate plant growth, phosphorus uptake and stress tolerance of soybean in lead contaminated soil. J. Plant Nutr. 2021, 44, 1633–1648. [Google Scholar] [CrossRef]
- Hu, Y.N.; Pandey, A.K.; Wu, X.Y.; Fang, P.P.; Xu, P. The Role of Arbuscular Mycorrhiza Fungi in Drought Tolerance in Legume Crops: A Review. Legume Res. 2022, 45, 1–9. [Google Scholar] [CrossRef]
- Liu, Y.X.; Lu, J.H.; Cui, L.; Tang, Z.H.; Ci, D.W.; Zou, X.X.; Zhang, X.J.; Yu, X.A.; Wang, Y.F.; Si, T. The multifaceted roles of Arbuscular Mycorrhizal Fungi in peanut responses to salt, drought, and cold stress. BMC Plant Biol. 2023, 23, 36. [Google Scholar] [CrossRef] [PubMed]
- Riaz, M.; Kamran, M.; Fang, Y.; Wang, Q.Q.; Cao, H.Y.; Yang, G.L.; Deng, L.L.; Wang, Y.J.; Zhou, Y.Y.; Anastopoulos, I.; et al. Arbuscular mycorrhizal fungi-induced mitigation of heavy metal phytotoxicity in metal contaminated soils: A critical review. J. Hazard. Mater. 2020, 402, 123919. [Google Scholar] [CrossRef]
- Quan, L.T.; Zhang, J.H.; Wei, Q.P.; Wang, Y.; Qin, C.; Hu, F.; Chen, Y.H.; Shen, Z.G.; Xia, Y. Promotion of Zinc Tolerance, Acquisition and Translocation of Phosphorus in Mimosa pudica L. Mediated by Arbuscular Mycorrhizal Fungi. Bull. Environ. Contam. Toxicol. 2021, 106, 507–515. [Google Scholar] [CrossRef]
- Eagar, A.C.; Mushinski, R.M.; Horning, A.L.; Smemo, K.A.; Phillips, R.P.; Blackwood, C.B. Arbuscular Mycorrhizal Tree Communities Have Greater Soil Fungal Diversity and Relative Abundances of Saprotrophs and Pathogens than Ectomycorrhizal Tree Communities. Appl. Environ. Microbiol. 2022, 88, e01782-21. [Google Scholar] [CrossRef]
- Chen, Y.H.; Li, S.S.; Liu, N.; He, H.; Cao, X.Y.; Lv, C.; Zhang, K.; Dai, J.L. Effects of different types of microbial inoculants on available nitrogen and phosphorus, soil microbial community, and wheat growth in high-P soil. Environ. Sci. Pollut. Res. 2021, 28, 23036–23047. [Google Scholar] [CrossRef]
- Marinho, F.; Oehl, F.; Silva, I.; Coyne, D.; Veras, J.S.D.; Maia, L.C. High diversity of arbuscular mycorrhizal fungi in natural and anthropized sites of a Brazilian tropical dry forest (Caatinga). Fungal Ecol. 2019, 40, 82–91. [Google Scholar] [CrossRef]
- Makaure, B.T.; Aremu, A.O.; Magadlela, A. Soil Nutritional Status Drives the Co-occurrence of Nodular Bacterial Species and Arbuscular Mycorrhizal Fungi Modulating Plant Nutrition and Growth of Vigna unguiculata L. (Walp) in Grassland and Savanna Ecosystems in KwaZulu-Natal, South Africa. J. Soil Sci. Plant Nutr. 2023, 23, 204–219. [Google Scholar] [CrossRef]
- Ruizlozano, J.M.; Azcon, R.; Gomez, M. Effects of arbuscular-mycorrhizae glomus species on drought tolerance: Physiological and nutritional plant responses. Appl. Environ. Microbiol. 1995, 61, 456–460. [Google Scholar] [CrossRef] [PubMed]
- Xu, F.J.; Song, S.L.; Ma, C.Y.; Zhang, W.; Sun, K.; Tang, M.J.; Xie, X.G.; Fan, K.K.; Dai, C.C. Endophytic fungus improves peanut drought resistance by reassembling the root-dwelling community of arbuscular mycorrhizal fungi. Fungal Ecol. 2020, 48, 100993. [Google Scholar] [CrossRef]
- Wang, L.; Tang, Z.H. How do arbuscular mycorrhizas affect reproductive functional fitness of host plants? Front. Plant Sci. 2022, 13, 975488. [Google Scholar] [CrossRef] [PubMed]
- Dietrich, P.; Ferlian, O.; Huang, Y.Y.; Luo, S.; Quosh, J.; Eisenhauer, N. Tree diversity effects on productivity depend on mycorrhizae and life strategies in a temperate forest experiment. Ecology 2023, 104, e3896. [Google Scholar] [CrossRef]
- Jabborova, D.; Annapurna, K.; Paul, S.; Kumar, S.; Saad, H.A.; Desouky, S.; Ibrahim, M.F.M.; Elkelish, A. Beneficial Features of Biochar and Arbuscular Mycorrhiza for Improving Spinach Plant Growth, Root Morphological Traits, Physiological Properties, and Soil Enzymatic Activities. J. Fungi 2021, 7, 571. [Google Scholar] [CrossRef]
- Moukarzel, R.; Ridgway, H.J.; Waller, L.; Guerin-Laguette, A.; Cripps-Guazzone, N.; Jones, E.E. Soil Arbuscular Mycorrhizal Fungal Communities Differentially Affect Growth and Nutrient Uptake by Grapevine Rootstocks. Microb. Ecol. 2023. [Google Scholar] [CrossRef]
- Cera, A.; Duplat, E.; Montserrat-Marti, G.; Gomez-Bolea, A.; Rodriguez-Echeverria, S.; Palacio, S. Seasonal variation in AMF colonisation, soil and plant nutrient content in gypsum specialist and generalist species growing in P-poor soils. Plant Soil 2021, 468, 509–524. [Google Scholar] [CrossRef]
- Li, E.G.; Huang, Y.M.; Chen, H.Y.; Zhang, J.H. Floristic diversity analysis of the Ordos Plateau, a biodiversity hotspot in arid and semi-arid areas of China. Folia Geobot. 2019, 53, 405–416. [Google Scholar] [CrossRef]
- Liu, Z.K.; Wang, C.W.; Yang, X.J.; Liu, G.F.; Cui, Q.G.; Indree, T.; Ye, X.H.; Huang, Z.Y. The Relationship and Influencing Factors between Endangered Plant Tetraena mongolica and Soil Microorganisms in West Ordos Desert Ecosystem, Northern China. Plant-Basel 2023, 12, 1048. [Google Scholar] [CrossRef]
- Edwards, J.; Johnson, C.; Santos-Medellín, C.; Lurie, E.; Podishetty, N.K.; Bhatnagar, S.; Eisen, J.A.; Sundaresan, V. Structure, variation, and assembly of the root-associated microbiomes of rice. Proc. Natl. Acad. Sci. USA 2015, 112, 911–920. [Google Scholar] [CrossRef] [PubMed]
- Beckers, B.; De Beeck, M.O.; Weyens, N.; Boerjan, W.; Vangronsveld, J. Structural variability and niche differentiation in the rhizosphere and endosphere bacterial microbiome of field-grown poplar trees. Microbiome 2017, 5, 25. [Google Scholar] [CrossRef] [PubMed]
- Chen, Y.; Qu, L.Y.; Ma, K.M.; Yang, X.Y. The community composition of arbuscular mycorrhizal fungi in the rhizosphere of Bauhinia faberi var. microphylla in the dry valley of Minjiang River. Mycosystema 2016, 35, 39–51. [Google Scholar]
- Suzuki, K.; Takahashi, K.; Harada, N. Evaluation of primer pairs for studying arbuscular mycorrhizal fungal community compositions using a MiSeq platform. Biol. Fertil. Soils 2020, 56, 853–858. [Google Scholar] [CrossRef]
- Sato, K.; Suyama, Y.; Saito, M.; Sugawara, K. A new primer for discrimination of arbuscular mycorrhizae fungi with polymerase chain reaction-denature gradient gel electrophoresis. Grassl. Sci. 2010, 51, 179–181. [Google Scholar] [CrossRef]
- Agnolucci, M.; Battini, F.; Cristani, C.; Giovannetti, M. Diverse bacterial communities are recruited on spores of different arbuscular mycorrhizae fungal isolates. Biol. Fertil. Soil 2015, 51, 379–389. [Google Scholar] [CrossRef]
- Schloss, P.D.; Westcott, S.L.; Ryabin, T.; Hall, J.R.; Hartmann, M.; Hollister, E.B.; Lesniewski, R.A.; Oakley, B.B.; Parks, D.H.; Robinson, C.J.; et al. Introducing mothur: Open-Source, Platform-Independent, Community-Supported Software for Describing and Comparing Microbial Communities. Appl. Environ. Microbiol. 2009, 75, 7537–7541. [Google Scholar] [CrossRef]
- Edgar, R.C. UPARSE: Highly accurate OTU sequences from microbial amplicon reads. Nat. Methods 2013, 10, 996. [Google Scholar] [CrossRef]
- Lu, X.L. Effect of Intercropping Soybean on the Diversity of the Rhizosphere Soil Arbuscular Mycorrhizal Fungi Communities in Wheat Fields. Clean-Soil Air Water 2022, 50, 6. [Google Scholar] [CrossRef]
- Nadimi, M.; Daubois, L.; Hijri, M. Mitochondrial comparative genomics and phylogenetic signal assessment of mtDNA among arbuscular mycorrhizal fungi. Mol. Phylogenetics Evol. 2016, 98, 74–83. [Google Scholar] [CrossRef]
- Chen, J.; Mo, L.; Zhang, Z.C.; Nan, J.; Xu, D.L.; Chao, L.M.; Zhang, X.D.; Bao, Y.Y. Evaluation of the ecological restoration of a coal mine dump by exploring the characteristics of microbial communities. Appl. Soil Ecol. 2020, 147, 103430. [Google Scholar] [CrossRef]
- Li, J.C.; Wang, Y.; Zhang, L.S.; Han, L.Y.; Hu, G.Y. Aeolian desertification in China’s northeastern Tibetan Plateau: Understanding the present through the past. Catena 2019, 172, 764–769. [Google Scholar] [CrossRef]
- Chen, J.; Nan, J.; Xu, D.L.; Mo, L.; Zheng, Y.X.; Chao, L.M.; Qu, H.T.; Guo, Y.Q.; Li, F.S.; Bao, Y.Y. Response differences between soil fungal and bacterial communities under opencast coal mining disturbance conditions. Catena 2020, 194, 104779. [Google Scholar] [CrossRef]
- Shi, M.Z.; Zhao, X.Y.; Zhu, L.J.; Wu, J.Q.; Mohamed, T.A.; Zhang, X.; Chen, X.M.; Zhao, Y.; Wei, Z.M. Elucidating the negative effect of denitrification on aromatic humic substance formation during sludge aerobic fermentation. J. Hazard. Mater. 2020, 388, 122086. [Google Scholar] [CrossRef]
- Chen, J.; Xu, D.L.; Chao, L.M.; Liu, H.J.; Bao, Y.Y. Microbial assemblages associated with the rhizosphere and endosphere of an herbage, Leymus chinensis. Microb. Biotechnol. 2020, 13, 1390–1402. [Google Scholar] [CrossRef]
- Zou, Y.N.; Zhang, F.; Srivastava, A.K.; Wu, Q.S.; Kuca, K. Arbuscular Mycorrhizal Fungi Regulate Polyamine Homeostasis in Roots of Trifoliate Orange for Improved Adaptation to Soil Moisture Deficit Stress. Front. Plant Sci. 2021, 11, 600792. [Google Scholar] [CrossRef]
- Bona, E.; Cantamessa, S.; Massa, N.; Manassero, P.; Marsano, F.; Copetta, A.; Lingua, G.; D’Agostino, G.; Gamalero, E.; Berta, G. Arbuscular mycorrhizal fungi and plant growth-promoting pseudomonads improve yield, quality and nutritional value of tomato: A field study. Mycorrhiza 2017, 27, 1–11. [Google Scholar] [CrossRef]
- Sexton, W.K.; Fidero, M.; Spain, J.C.; Jiang, L.; Bucalo, K.; Cruse-Sanders, J.M.; Pullman, G.S. Characterization of endophytic bacterial communities within greenhouse and field-grown rhizomes of three rare pitcher plant species (Sarracenia oreophila, S. leucophylla, and S. purpurea spp. venosa) with an emphasis on nitrogen-fixing bacteria. Plant Soil 2020, 447, 257–279. [Google Scholar] [CrossRef]
- David, A.S.; Quintana-Ascencio, P.F.; Menges, E.S.; Thapa-Magar, K.B.; Searcy, C.A. Soil Microbiomes Underlie Population Persistence of an Endangered Plant Species. Am. Naruralist 2019, 194, 488–494. [Google Scholar] [CrossRef]
- Mahmoudi, N.; Cruz, C.; Mahdhi, M.; Mars, M.; Caeiro, M.F. Arbuscular mycorrhizal fungi in soil, roots and rhizosphere of Medicago truncatula: Diversity and heterogeneity under semi-arid conditions. PeerJ 2019, 7, e6401. [Google Scholar] [CrossRef]
- Yamamoto, K.; Shiwa, Y.; Ishige, T.; Sakamoto, H.; Tanaka, K.; Uchino, M.; Tanaka, N.; Oguri, S.; Saitoh, H.; Tsushima, S. Bacterial diversity associated with the rhizosphere and endosphere of two halophytes: Glaux maritima and Salicornia europaea. Front. Microbiol. 2018, 9, 2878. [Google Scholar] [CrossRef] [PubMed]
- Coleman-Derr, D.; Desgarennes, D.; Fonseca-Garcia, C.; Gross, S.; Clingenpeel, S.; Woyke, T.; North, G.; Visel, A.; Partida-Martinez, L.P.; Tringe, S.G. Plant compartment and biogeography affect microbiome composition in cultivated and native Agave species. New Phytol. 2016, 209, 798–811. [Google Scholar] [CrossRef] [PubMed]
- Clark, N.M.; Rillig, M.C.; Nowak, R.S. Arbuscular mycorrhizal fungal abundance in the Mojave Desert: Seasonal dynamics and impacts of elevated CO2. J. Arid Environ. 2009, 73, 834–843. [Google Scholar] [CrossRef]
- Betancur-Agudelo, M.; Meyer, E.; Lovato, P.E. Arbuscular mycorrhizal fungus richness in the soil and root colonization in vineyards of different ages. Rhizosphere 2021, 17, 100307. [Google Scholar] [CrossRef]
- Akatov, V.V.; Akatova, T.V.; Chefranov, S.G. Plant communities in harsh and favorable environments: Characteristics of their organization, their dominant structure and its relationship to species richness. Biol. Bull. Rev. 2020, 10, 215–229. [Google Scholar] [CrossRef]
- Bainard, L.D.; Dai, M.; Gomez, E.F.; Torres-Arias, Y.; Bainard, J.D.; Sheng, M.; Eilers, W.; Hamel, C. Arbuscular mycorrhizal fungal communities are influenced by agricultural land use and not soil type among the Chernozem great groups of the Canadian Prairies. Plant Soil 2015, 387, 351–362. [Google Scholar] [CrossRef]
- Tahiri, A.I.; Raklami, A.; Bechtaoui, N.; Anli, M.; Boutasknit, A.; Oufdou, K.; Meddich, A. Beneficial Effects of Plant Growth Promoting Rhizobacteria, Arbuscular Mycorrhizal Fungi and Compost on Lettuce (Lactuca sativa) Growth Under Field Conditions. Gesunde Pflanz 2022, 74, 219–235. [Google Scholar] [CrossRef]
- Gu, T.Y.; Mao, Y.Y.; Chen, C.; Wang, Y.; Lu, Q.; Wang, H.Q.; Cheng, W. Diversity of arbuscular mycorrhiza fungi in rhizosphere soil and roots in Vetiveria zizanioides plantation chronosequence in coal gangue heaps. Symbiosis 2022, 86, 111–122. [Google Scholar] [CrossRef]
- Santander, C.; Garcia, S.; Moreira, J.; Aponte, H.; Araneda, P.; Olave, J.; Vidal, G.; Cornejo, P. Arbuscular mycorrhizal fungal abundance in elevation belts of the hyperarid Atacama Desert. Fungal Ecol. 2021, 51, 101060. [Google Scholar] [CrossRef]
- Garo, G.; Van Geel, M.; Eshetu, F.; Swennen, R.; Honnay, O. Arbuscular mycorrhizal fungi community composition, richness and diversity on enset (Ensete ventricosum (Welw.) Cheesman) in Ethiopia is influenced by manure application intensity in low-input farming systems. Plant Soil 2020, 478, 409–425. [Google Scholar] [CrossRef]
- Qiu, L.; Bi, Y.L.; Jiang, B.; Wang, Z.G.; Zhang, Y.X.; Zhakypbek, Y. Arbuscular mycorrhizal fungi ameliorate the chemical properties and enzyme activities of rhizosphere soil in reclaimed mining subsidence in northwestern China. J. Arid Land 2019, 11, 135–147. [Google Scholar] [CrossRef]
- Nouri, E.; Matinizadeh, M.; Moshki, A.; Zolfaghari, A.; Rajaei, S.; Janouskova, M. Arbuscular mycorrhizal fungi benefit drought-stressed Salsola laricina. Plant Ecol. 2020, 221, 683–694. [Google Scholar] [CrossRef]
- Zhao, F.; Feng, X.; Guo, Y.; Ren, C.J.; Wang, J.; Doughty, R. Elevation gradients affect the differences of arbuscular mycorrhizal fungi diversity between root and rhizosphere soil. Agric. For. Meteorol. 2020, 284, 107894. [Google Scholar] [CrossRef]
- Bonfim, J.A.; Vasconcellos, R.L.F.; Gumiere, T.; Mescolotti, D.D.C.; Oehl, F.; Cardoso, E.J.B. Diversity of arbuscular mycorrhizal fungi in a Brazilian Atlantic forest toposequence. Microb. Ecol. 2016, 71, 164–177. [Google Scholar] [CrossRef] [PubMed]
- Liu, M.; Yue, Y.J.; Wang, Z.H.; Li, L.; Duan, G.Z.; Bai, S.L.; Li, T. Composition of the arbuscular mycorrhizal fungal community and changes in diversity of the rhizosphere of Clematis fruticosa over three seasons across different elevations. Eur. J. Soil Sci. 2020, 71, 511–523. [Google Scholar] [CrossRef]
- Zhong, F.; Fan, X.L.; Ji, W.H.; Hai, Z.X.; Hu, N.C.; Li, X.T.; Liu, G.Y.; Yu, C.M.; Chen, Y.H.; Lian, B.L.; et al. Soil Fungal Community Composition and Diversity of Culturable Endophytic Fungi from Plant Roots in the Reclaimed Area of the Eastern Coast of China. J. Fungi 2022, 8, 124. [Google Scholar] [CrossRef]
- Santander, C.; Sanhueza, M.; Olave, J.; Borie, F.; Valentine, A.; Cornejo, P. Arbuscular mycorrhizal colonization promotes the tolerance to salt stress in lettuce plants through an efficient modification of ionic balance. J. Soil Sci. Plant Nutr. 2019, 19, 321–331. [Google Scholar] [CrossRef]
- Ma, Y.Y.; Zhang, H.C.; Wang, D.Z.; Guo, X.S.; Yang, T.; Xiang, X.J.; Walder, F.; Chu, H.Y. Differential Responses of Arbuscular Mycorrhizal Fungal Communities to Long-Term Fertilization in the Wheat: Rhizosphere and Root Endosphere. Appl. Environ. Microbiol. 2021, 87, e00349-21. [Google Scholar] [CrossRef]
- Gottel, N.R.; Castro, H.F.; Kerley, M.; Ya, Z.; Pelletier, D.A.; Podar, M.; Karpinets, T.; Uberbacher, E.; Tuskan, G.A.; Vilgalys, R. Distinct microbial communities within the endosphere and rhizosphere of Populus deltoidesroots across contrasting soil types. Appl Environ. Microbiol. 2011, 77, 5934–5944. [Google Scholar] [CrossRef]
- Saia, S.; Rappa, V.; Ruisi, P.; Abenavoli, M.R.; Sunseri, F.; Giambalvo, D.; Frenda, A.S.; Martinelli, F. Soil inoculation with symbiotic microorganisms promotes plant growth and nutrient transporter genes expression in durum wheat. Front. Plant Sci. 2015, 6, 815. [Google Scholar] [CrossRef]
- Al-Karaki, G.N.; Williams, M. Mycorrhizal mixtures affect the growth, nutrition, and physiological responses of soybean to water deficit. Acta Physiol. Plantaruam 2021, 43, 75. [Google Scholar] [CrossRef]
- Musyoka, D.M.; Njeru, E.M.; Mang’Erere, M.; Maingi, J.M. Arbuscular mycorrhizal fungi and Bradyrhizobium co-inoculation enhances nitrogen fixation and growth of green grams (Vigna radiata L.) under water stress. J. Plant Nutr. 2020, 43, 1036–1047. [Google Scholar] [CrossRef]
- Huang, X.Q.; Liu, X.Z.; Liu, X.; Zhang, S.R.; Li, L.; Zhao, H.T.; Zhao, J.; Zhang, J.B.; Cai, Z.C. Plant pathological condition is associated with fungal community succession triggered by root exudates in the plant-soil system. Soil Biol. Biochem. 2020, 151, 108046. [Google Scholar] [CrossRef]
- Sheldrake, M.; Rosenstock, N.P.; Mangan, S.; Revillini, D.; Sayer, E.J.; Olsson, P.A.; Verbruggen, E.; Tanner, E.V.J.; Turner, B.L.; Wright, S.J. Responses of arbuscular mycorrhizal fungi to long-term inorganic and organic nutrient addition in a lowland tropical forest. ISME J. 2018, 12, 2433–2445. [Google Scholar] [CrossRef] [PubMed]
- Liu, C.Y.; Srivastava, A.K.; Wu, Q.S. Mycorrhizal fungi regulate root responses and leaf physiological activities in trifoliate orange. Not. Bot. Horti Agrobot. ClujNapoca 2017, 45, 17–21. [Google Scholar] [CrossRef]
- Kim, K.; Neuberger, P.; Daly, E.J.; Gorzelak, M.; Hernandez-Ramirez, G. Arbuscular mycorrhizal fungi community linkages to soil nutrient availability across contrasting agroecosystems. Appl. Soil Ecol. 2022, 176, 104464. [Google Scholar] [CrossRef]
- Oehl, F.; Laczko, E.; Bogenrieder, A.; Stahr, K.; Bosch, R.; van der Heijden, M.; Sieverding, E. Soil type and land use intensity determine the composition of arbuscular mycorrhizal fungal communities. Soil Biol. Biochem. 2010, 42, 724–738. [Google Scholar] [CrossRef]
- Shao, Q.; Lin, Z.; Zhou, C.; Zhu, P.; Yan, X.J. Succession of bacterioplankton communities over complete Gymnodinium-diatom bloom cycles. Sci. Total Environ. 2020, 709, 135951. [Google Scholar] [CrossRef]
- Zhang, L.; Fang, W.; Li, X.; Gao, G.; Jiang, J.H. Linking bacterial community shifts with changes in the dissolved organic matter pool in a eutrophic lake. Sci. Total Environ. 2020, 719, 137387. [Google Scholar] [CrossRef]
- Lin, C.Y.; Wang, Y.X.; Liu, M.H.; Li, Q.; Xiao, W.F.; Song, X.Z. Effects of nitrogen deposition and phosphorus addition on arbuscular mycorrhizal fungi of Chinese fir (Cunninghamia lanceolata). Sci. Rep. 2022, 10, e02293-21. [Google Scholar] [CrossRef]
- Van Geel, M.; Jacquemyn, H.; Plue, J.; Saar, L.; Kasari, L.; Peeters, G.; van Acker, K.; Honnay, O.; Ceulemans, T. Abiotic rather than biotic filtering shapes the arbuscular mycorrhizal fungal communities of European seminatural grasslands. New Phytol 2018, 220, 1262–1272. [Google Scholar] [CrossRef]
- Wang, X.Y.; Liang, J.W.; Liu, Z.Y.; Kuang, Y.X.; Han, L.N.; Chen, H.; Xie, X.A.; Hu, W.T.; Tang, M. Transcriptional regulation of metal metabolism- and nutrient absorption-related genes in Eucalyptus grandis by arbuscular mycorrhizal fungi at different zinc concentrations. BMC Plant Biol. 2022, 22, 76. [Google Scholar] [CrossRef] [PubMed]
- Rincon, C.; Droh, G.; Villard, L.; Masclaux, F.G.; N’guetta, A.; Zeze, A.; Sanders, I.R. Hierarchical spatial sampling reveals factors influencing arbuscular mycorrhizal fungus diversity in Cote d’Ivoire cocoa plantations. Mycorrhiza 2021, 31, 289–300. [Google Scholar] [CrossRef] [PubMed]
- Chen, K.L.; Huang, G.; Li, Y.K.; Zhang, X.R.; Lei, Y.H.; Li, Y.; Xiong, J.; Sun, Y.F. Illumina MiSeq Sequencing Reveals Correlations among Fruit Ingredients, Environmental Factors, and AMF Communities in Three Lycium Barbarum Producing Regions of China. Microbiol. Spectrum. 2022, 10, e02293-21. [Google Scholar] [CrossRef] [PubMed]
Disclaimer/Publisher’s Note: The statements, opinions and data contained in all publications are solely those of the individual author(s) and contributor(s) and not of MDPI and/or the editor(s). MDPI and/or the editor(s) disclaim responsibility for any injury to people or property resulting from any ideas, methods, instructions or products referred to in the content. |
© 2023 by the authors. Licensee MDPI, Basel, Switzerland. This article is an open access article distributed under the terms and conditions of the Creative Commons Attribution (CC BY) license (https://creativecommons.org/licenses/by/4.0/).






