Abstract
Heading leafy vegetables (HLVs) are essential horticultural crops that feed many people worldwide. An increasing global population demands more cropping systems, leading to stresses such as fertilizer overuse and soil salination, decreasing in crop productivity and agricultural sustainability. Hence, developing those eco-friendly farming strategies that could simultaneously reduce fertilizer usage and increase crop harvest is urgent for agriculture. An endophytic bacterium Burkholderia seminalis 869T2 with pyrroloquinoline quinone (PQQ) producing ability were applied as biostimulant for vegetable seedlings under greenhouse or field conditions. Two globally important HLVs, cabbage and head lettuce, were preliminarily tested, and further examinations under in-field farming during two different seasons were carried out to develop an endophytic biostimulants (EBs)-assisted lettuce production system. In this study, we confirmed that B. seminalis 869T2 is versatile EBs for HLVs, which significantly promote plant growth and enhance the qualities of crops by increasing the harvested head weight, size and nutrient composition. Nevertheless, the harvest was accelerated by two weeks, together with higher product qualities and 50% fertilizing cost savings per hectare. Our study provides an in-field EBs-assisted management for lettuce production that could decrease costs and increase the product’s value. The results highlight the importance of endophytic bacteria that deserve further investigation due to their enigmatic symbiotic relationships with their hosts and potential usage in the agro-industry.
1. Introduction
The world’s population is supposedly moving towards 9–10 billion by 2050, and this era also faces increasing climate change, threatening our food systems [1,2]. To ensure adequate food security and sustainability, developing and adopting new technologies for growing crops in climate-changing environments are crucial and need to be incentivized globally [3]. Multiple approaches such as traditional breeding, genetically modified organisms (GMOs) and precision genetic technologies have been widely discussed to overcome such abiotic stresses [4]. However, some challenges, such as time or money consumption and government policy acceptance, have made academia and the industrial community explore other approaches, such as biological agents (e.g., plant growth-promoting bacteria (PGPB), endophytes and biostimulants). They were considered as approaches that could save time for breeding and be low in cost with a high acceptance by the public [5,6,7,8,9].
By the awareness of microbiome, microorganisms living inside plants (i.e., colonizing the xylem, phloem, intercellular spaces, etc.) with PGP traits are reported as plant-growth promoting endophytes (PGPEs) [10,11,12,13]. A recent review of plant–microbiome interactions revealed that the Proteobacterium is the major phylum among plants either in the leaf or root endosphere [14]. Some PGPEs with growth-promoting or salinity stress-alleviating contributions to leafy crops, especially Brassica species and Lactuca sativa, have been reported to have applicational potential in agriculture [15,16,17]. Unlike PGPR rhizospheric colonization, which faces continuous biological and environmental influences from bulk soil, endophytes interact and stimulate plant cells much more directly and are believed to be more competitive and advantageous in symbiotic relationships with their hosts. An endophytic bacterium, Paraburkholderia phytofirmans PsJN, was first isolated from surface-sterilised onion roots infected with the mycorrhizal fungus Glomus vesiculiferum [18,19]. Its complete genome sequence was later published and therefore became an ideal model for studying endophyte’s genomics, which revealed that it harbours numerous genetic components of plant–microbe interactions with diverse beneficial effects on plant hosts [20,21,22]. Although it has been found that certain genetic contents are frequently present within endophytes [23,24], the exact reasons and required components for these unique microorganisms to maintain their symbiotic relationships with plant hosts remain obscure and deserve further study. Many endophytes have been reported to have a flexible host range, PGP traits, biological control agent (BCA) and bioremediation potential, as well as mechanisms that employ positive roles in plant productivity and multiple abiotic stress tolerances [9,10,11]; these benefits make endophytes popular in molecular plant–endophyte interactions (MPEI) research and agricultural applications.
On the other hand, plant biostimulants (PBs) were initially defined as follows: “A plant biostimulant is any substance or microorganism applied to plants with the aim to enhance nutrition efficiency, abiotic stress tolerance and/or crop quality traits, regardless of its nutrient content” [25]. Recently, the new regulation (EU) 2019/1009 of biostimulant has been announced: “A plant biostimulant shall be an EU fertilizing product, the function of which is to stimulate plant nutrition processes independently of the product’s nutrient content with the sole aim of improving one or more of the following characteristics of the plant or the plant rhizosphere: (a) nutrient use efficiency, (b) tolerance to abiotic stress, (c) quality traits, or (d) availability of confined nutrients in the soil or rhizosphere’’ [26]. PBs primarily include diverse bioactive natural substances such as humic and fulvic acids [27], animal and vegetal protein hydrolysates [28], macroalgae seaweed extracts [29], silicon [30], and beneficial microorganisms or their metabolites (e.g., arbuscular mycorrhizal fungi (AMF), N-fixing bacteria, PGPR, etc.) [6,31,32]. Furthermore, compounds such as pyrroloquinoline quinone (PQQ) produced by prokaryotes or cyclic dipeptides (CDPs) that identified in many marine organisms were highlighted with their bioactive properties in plants to be novel PB candidates [33,34].
We previously isolated many endophytes from various kinds of plants and successfully constructed an artificial plant–endophyte symbiosis system to evaluate their enigmatic mutualistic relationships [35,36,37,38,39]. Among them, Burkholderia seminalis 869T2 is a strain that has been confirmed to have dioxin bioremediation abilities [40] and PGP traits in banana and loose-leaf vegetables [15,35,39]. Another bacterial endophyte in the same species, B. seminalis strain TC3.4.2R3, was isolated from sugarcane and had been reported to protect plants against phytopathogenic bacteria [41]. Numerous environmental adaptations and MPEI-related genetic contents were also found within B. seminalis 869T2’s genome (ASM70553v2) that was recently released in NCBI under BioProject PRJNA243842. For example, it processes phytohormones such as auxin biosynthesis, 1-aminocyclopropane-1-carboxylic acid (ACC) deaminase and pyrroloquinoline quinone (PQQ) biosynthesis genes. For its application, two important heading vegetables worldwide, cabbage and lettuce, for which the total global trade in 2020 reached 3.28 and 1.01 billion (USD), respectively [42], were mainly targeted in this work. These heading vegetables are important in Taiwanese trade markets, and their relatively long cultivation period subjects them to unpredictable risks in the field in this climate-changing era.
In this study, to overcome the multiple in-field risks and cultivation costs of heading leafy vegetable in-field management, we hypothesised that B. seminalis 869T2 could also improve the growth of heading vegetables, e.g., cabbage and lettuce, like its PGP traits regarding the other leafy vegetables presented in our previous works [15]. Therefore, step-by-step, we confirmed its in planta colonisation, testing its suitable concentration and timing for inoculation, and proving its beneficial effects on testing heading vegetables. We also followed the United Nations’ Sustainable Development Goals (SDGs) to design the best fermentation medium for its in-field application. Overall, we applied the endophyte B. seminalis 869T2 as novel endophytic biostimulants (EBs) to improve heading vegetable cultivation in Taiwan. The EBs-assisted in-field management system of head lettuce under the SDG concepts was developed to facilitate agriculture in eco-friendly and sustainable ways.
2. Materials and Methods
2.1. Endophyte and Plant Materials
Burkholderia seminalis 869T2 [35] was used in this study. Seedlings of Brassica species were purchased from the local horticultural supplier in Taichung, Taiwan. Seeds and seedlings of Lactuca sativa var. capitata L. were provided by Taiwan Lettuce Village, Taiwan.
2.2. Plant–Endophyte Symbiosis Assays
For all vegetables, the growing processes followed our previous studies [15,37]. In short, 4- to 5-leaf stage seedlings in plug cells purchased from the local horticultural supplier or from Taiwan Lettuce Village were acclimated in the greenhouse at National Chung Hsing University (NCHU), Taiwan, for approximately one week before inoculation. After inoculation, the seedlings were transplanted into plastic pots and grown in the same greenhouse until harvest. All seedlings were cultivated with the same watering frequency and fertilizing conditions. The artificial symbiosis availability of B. seminalis 869T2 was checked as we previously described [15] at 1 and 7 days after inoculation. In short, the endophyte was re-isolated from surface-sterilized seedlings, and PCR was used to amplify the 16S rRNA gene, the partial pyrrolnitrin and pyrroloquinoline quinone (PQQ) biosynthesis genes. The primer pairs used in this work are listed in Table S1. The sequence identity was checked through pairwise alignment with 869T2′s complete genome (GCA_000705535.2) and BLAST against the NCBI database.
2.3. Endophyte Inoculation Timing and Concentration Evaluation
We germinated Lactuca sativa var. capitata L. seeds and then grew the seedlings in plug cells in the greenhouse at NCHU. Three inoculation timings were tested: 4- to 5-leaf stage seedlings in plug cells (Pp), seedlings transplanted into plastic pots for one week (Ps) and plants in plastic pots that reached the precupping stage (Pc). Different inoculation concentrations were prepared (OD600 values = 0.5, 1.0 and 2.0) to evaluate the optimal concentration for the follow-up in-field experiments. The inoculation was performed through rhizospheric irrigation. Plants inoculated with double-distilled water were set as the control (CK) for the comparisons. For the inoculation concentration, eleven phenotypic parameters for the plant’s vegetative growth (root length, fresh and dry weight, plant height, rosette width and total leaf number) and health (healthy/yellowing leaf number, healthy/yellowing leaf number percentage and ratio) were indexed for evaluation; for inoculation timing, similar phenotypes to the above plus plant height at 8, 16 and 22 DAI, and the cupping rate were evaluated. The overall evaluation merit (E-score) was calculated based on the mean or median of the indexes. The highest mean or median among indexes was given a point of 4, the worst was given 1, and the points given for the healthy and yellowing leaf indexes were opposite; the same point given among treatments was acceptable. Additional weights were applied to statistically significant points (1.0, p > 0.05; 1.25, p < 0.05; 1.5, p < 0.01; 1.75, p < 0.005; 2.0, p < 0.001). The summaries of the weighted points were calculated by means or medians as the E-scores for the integrated evaluation.
2.4. Fermentation of Endophytic Strain for Lettuce In-Field Experiments
We cultivated endophytes first with LB medium (200 mL for semilarge fermentation) and then with the best fermentation medium (BFM; see below) in 5 and 15 litres for large fermentation. For BFM, we evaluated the growth of 869T2 under different nutrient sources (Peptone Yeast Glucose (PYG) or deMan Rogosa Sharpe (MRS) medium supplementation excluding macro carbon and nitrogen sources), molasses (as a carbon source), fish protein (as a nitrogen source) and gas conditions (aerobic or anaerobic) to test the optimal growing conditions for follow-up industrial fermentation (Table S2). The fish protein was used for nitrogen content normalization following the recipe for the LB medium. For the small volume pretest (SVP) cultivation, the media were adjusted to pH = 7.0, and the culture volume was 10 mL with initial OD600 = 0.01 and was incubated at 30 °C for 24 h. A total of 24 conditions were tested, and at least two replications were carried out for each treatment (Table S3). BFM was used for 5- and 15-litre volume fermentation of the endophyte. All details were the same as those described for the SVP, except the 200 mL precultures were used for inoculants to adjust the initial OD600 = 0.01 within the 5- or 15-litre BFM endophyte cultivation. The BFM cultures were harvested at approximately 48 h (colony-forming unit would reach ~1.6 × 1010 per millilitre), and then diluted 0-, 200-, 500- and 1000-fold for in-field application. All prepared inoculants were applied to seedlings by irrigation at the Pp growth stage, as mentioned in the plant–endophyte symbiosis assay method.
2.5. Smart Agriculture Management
In-field smart agriculture management has been introduced to the Taiwan Lettuce Village, Yunlin, Taiwan, through Info-Link Services Company, while contracted farmers followed the standard operating procedures suggested by Info-Link Services Company and has improved their quality from conventional farming. In this study, through interdisciplinary and industry–academia collaboration, we produced EBs for the in-field application. The climate sensors (Weatherangel Decision Information, Taiwan) have been set up in the fields for real-time monitoring of environmental information, including light density, air and soil temperature, air and soil moisture, as well as soil electrical conductivity; cameras were also assembled for these sensors for taking on-site photographs. Through IoT, ICT, big data and blockchain techniques, we collected, stored and analysed these data and delivered on-time smart farming instructions to contracted farmers. For all batches, the CK and the EBs treatment fields were performed with about 2776 Kg of 70% organic fertilizer (5% N, 3% P, 3% K and 70% organic matter; Li-Yuan Agricultural & Animal Husbandry Tech, Taiwan) per hectare as basal fertilizing. At 14 days after transplanting lettuce seedlings into the field, both CK and the EBs-treated plants were given about 555 Kg of 50% organic fertilizer (15% N, 15% P, 15% K, 4% Mg, 9% Ca and 50% organic matter; Taiwan Fertilizer, Taiwan) per hectare as the first additional fertilizing. At 30 days, according to the real-time monitoring data (i.e., soil electrical conductivity, light density, air and soil temperature, on-site taken photographs of plants, etc.) plus initial soil fertility investigation, provided by the Taiwan Agricultural Research Institute, Council of Agriculture, Executive Yuan, and conventional agricultural experience of fertilizers application in lettuce [43,44,45,46], the CK was recommended for one more additional fertilizing to maintain plant health and vigorous growth, while the EBs treatment was recommended to not conduct any more fertilizing until the harvest. Therefore, additional fertilizing was only conducted on the control samples. Consequently, the EBs-treated plants were harvested four weeks after transplantation under our smart agriculture management, i.e., two weeks earlier than those CK under conventional agriculture.
2.6. Rheological Property Measurement
The hardness of the harvested lettuce heads was measured by a rheometer (COMPAC-100, Sun Scientific Co., Tokyo, Japan) as previously described [47]. Briefly, a 0.8 cm cylinder probe was used and measured at 20 mm depth from the sample surface with a maximum detection pressure of 10 kg. Each data point was measured at least three times with technical replicates for the analyses.
2.7. Chlorophyll Content Measurements
Chlorophyll was extracted using 99.8% N,N-dimethylformamide (cat. 0425-3250; Showa, Japan) following the DMF method previously described [48]. The total chlorophyll content was calculated using the formula Chltotal = 7.12 × A664 + 18.12 × A647.
2.8. Measurement of Total Soluble Sugars and the Starch Content
The harvested leaf tissues were blanched at 80 °C for 1 h and dried at 65 °C for 24 h, or the samples were completely dried. The dried samples were ground into powder, and the total soluble sugar (TSS) and starch contents were measured following previously described methods [49,50] with some modifications. After extraction and reactions, the samples were measured at an absorbance of 490 nm, and the TSS and starch contents were calculated based on glucose standard curves (R2 > 0.99) in this work.
2.9. Nutrient Element Measurement
The nutrient element contents of harvested lettuce heads were measured through modified methods based on the Agriculture Fertilizer Standards of Taiwan [51]. The AFS2110-1 and AFS2120-1 methods were used to determine the total nitrogen and phosphorus contents, respectively; AFS2130-1 was used to determine the total potassium as well as the total calcium, magnesium and iron contents. The total nitrate and sulphate contents were measured using ion chromatography by the Natural Resources Soil Survey and Testing, NCHU Taiwan.
2.10. Statistics
In this study, we used the Shapiro–Wilk test and Levene’s test to check the normal distribution of variables and homoscedasticity. Either a parametric one-way ANOVA with Tukey’s post hoc HSD test or a nonparametric Kruskal–Wallis test with Dunn’s post hoc test was then applied for statistical significance. The data analysis was generated using the Real Statistics Resource Pack software (release 7.7.1), copyright (2013–2021) Charles Zaiontz, www.real-statistics.com. For all experiments, at least three independent biological replicates were tested, and the data are shown as the mean ± SEM unless otherwise stated. For all data points, * p ≤ 0.05, ** p ≤ 0.01, *** p ≤ 0.005 and **** p ≤ 0.001 indicated significant differences between samples; otherwise, they are not significant.
3. Results
3.1. B. seminalis 869T2 Improves the Growth of Cabbage in a Greenhouse
The cabbage (Brassica oleracea var. capitata L. cv. Taichung no. 2) seedlings were inoculated with 869T2 at the 4- to 5-leaf stage in plugs. The endophyte was initially incubated in LB media and then replaced the supernatants with water for OD600 = 1.0 inocula preparation. The artificial symbiosis availability was checked with surface sterilising reisolation, as described in Materials and Methods, and the reisolated endophyte was confirmed by 99.9% identity of 16S rRNA, partial pyrrolnitrin and the PQQ biosynthesis gene sequence encoded in the complete genome of B. seminalis 869T2. At 27 days after inoculation (DAI), 869T2 significantly improved plant growth in terms of the average vegetative leaf number (CK = 14; 869T2 = 17; p < 0.001) and rosette width (CK = 31.9 ± 0.8 cm; 869T2 = 40.3 ± 0.8 cm; p < 0.001) (Figure 1a,d,e). Moreover, the cupping tendency, which was characterized as the last developed leaves with a relative vertical growing angle compared to the rosette leaves [52], was observed in the plants inoculated with 869T2, i.e., the endophyte accelerated the reproductive growth stage of the cabbage. During the heading stage, 869T2-inoculated cabbage maintained their PGP advantages of vigorous growth when developing their leafy head, similar to what we observed in their earlier vegetative growth stage (Figure 1a,b).
Figure 1.
B. seminalis 869T2 improves the growth of cabbage. The phenotype of seedlings at (a) 27 DAI and (b) 57 DAI; (c) phenotype of the harvested leafy heads at 94 DAI. The (d) leaf quant and (e) rosette width of seedlings at 27 DAI. The (f) stem diameter, (g) head circumference and (h) fresh weight of harvested leafy heads at 94 DAI. DAI, days after inoculation. HED, head equatorial diameter. HPD, head polar diameter. n = 15. * p < 0.05, **** p < 0.001; otherwise, no significant.
Our results showed that the cabbages inoculated with 869T2 headed well during the summertime in Taiwan and had a 92.9% increase in the median harvested head weight (869T2, 590.6 g; CK, 306.1 g). The head of 869T2-inoculated cabbage achieved an average head weight of 520.5 ± 67.1 g, which was significantly heavier than CK’s 334.8 ± 41.5 g (* p < 0.05) (Figure 1h). In addition, the stem diameter showed a significant increasing tendency (Figure 1f). Although neither the head’s average polar nor equatorial diameter (HPD or HED) presented a significant difference, both the median HPD and HED of 869T2-inoculated cabbage were greater than those of the CK (Figure 1g), which was consistent with the greater harvested head phenotype (Figure 1c), indicating 869T2′s heading improvement effect in cabbage.
3.2. The Inoculation Timing and Dosage Matter in Endophytic Biostimulants Application
For the lettuce (Lactuca sativa var. capitata L.), we first tested the optimal inoculation timing (Figure 2) and concentration (Figure 3) for seedlings in the greenhouse; the most efficient application was chosen for the follow-up in-field experiments. To test the optimal inoculation timing, seedlings were inoculated with 869T2 at different growth stages: 4- to 5-leaf stage seedlings in plug cells (Pp), seedlings transplanted into plastic pots for one week (Ps), and plants in plastic pots that reached the precupping (Pc) stage; water inoculation was set as the control (CK). At 35 days after inoculation (DAI), the median and mean fresh weights of all treatments increased significantly compared to the CK, from 1.6% to 16% and 4.5% to 20.8%, respectively, but no improvement was found in dry weight (Figure 2a–c). All treatments benefited lettuce rhizosphere development, and root elongation ranged from 3.7% to 22.2% (Figure 2d). For the phyllosphere, the green (healthy) and chlorosis (yellowing) leaf numbers were recorded and their total quantity, ratio, and distribution were individually investigated to evaluate the effects of different inoculation timings on lettuce health. The results showed that both Ps and Pc inoculation resulted in more chlorosis symptoms and the poorer health of the lettuce leaves, which was also the reason for the poorer healthy-yellowing leaf distributions compared with the CK. In contrast, Pp inoculation promoted lettuce leaf health and decreased the observed phyllo chlorosis, indicating that Pp was better at maintaining lettuce plant health (Figure 2e–k). The overall evaluations with the E-score, based on the mean or median, indicated that Pp was the optimal inoculation timing for benefiting the vegetative growth of lettuce in the greenhouse (Figure 2l,m), consistent with the results from our previous studies [15,35], and Pp was therefore chosen as the targeted inoculation timing for the following experiments.
Figure 2.
Effects of endophytic inoculation timing on lettuce growth in the greenhouse. The endophytic inoculation (concentration: OD600 = 1.0) was performed at the following stages: 4- to 5-leaf stage seedlings in plug cells (Pp), seedlings transplanted into plastic pots for one week (Ps), and plants in plastic pots that reached precupping (Pc); water inoculation was set as the control (CK). The lettuce seedlings were harvested in the precupping growth stage, and all phenotypes were recorded 35 days after inoculation (DAI). (a) Median fresh and (b) dry weight; (c) biomass accumulation based on the mean fresh and dry weight. The (d) root length (left chart) and phenotype (right image); n = 5. The (g) total leaf number and shoot health indexes: (e) healthy leaf number, (f) yellowing leaf number, (h) healthy and yellowing leaf number, and (i–k) healthy and yellowing leaf distribution. The overall evaluation of the indexes’ effects on seedling growth was based on the (l) mean and (m) median. RL, root length; FW, fresh weight; DW, dry weight; LN_H, healthy leaf number; LN_Y, yellowing leaf number; LN_S, total leaf number; LN_H%, healthy leaf number percentage; LN_Y%, yellowing leaf number percentage; LN_H/Y, healthy and yellowing leaf number ratio; PH01, PH02 and PH03, plant height at 8, 16 and 22 DAI, respectively; CP, cupping ratio. n = 11–15. * p < 0.05, ** p < 0.01; otherwise, no significant.
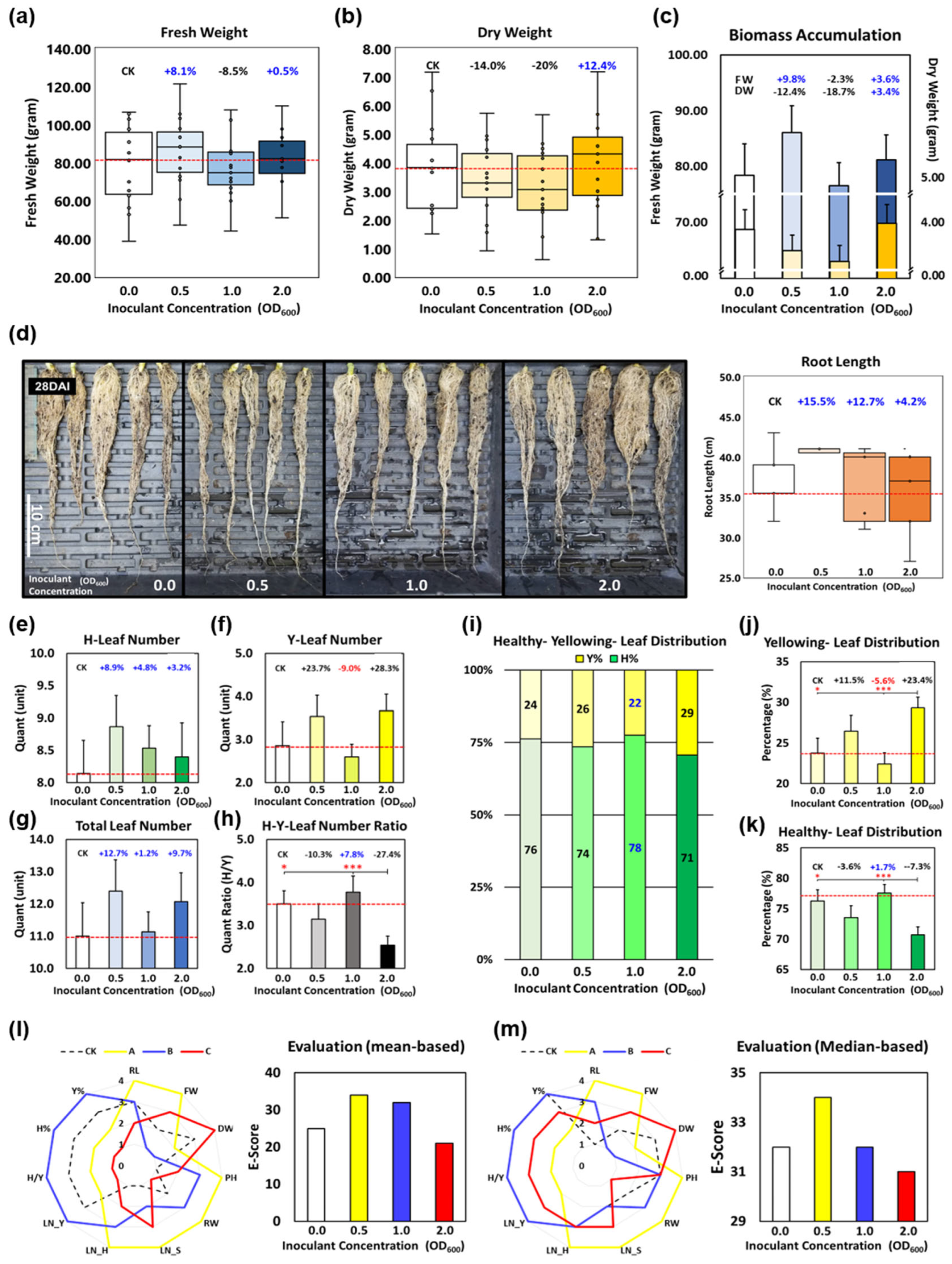
Figure 3.
Effects of endophytic inoculant concentration on lettuce growth in the greenhouse. The lettuce seedlings were inoculated at the 4- to 5-leaf growth stage, harvested in the precupping growth stage, and all phenotypes were recorded 28 days after inoculation (DAI). (a) Median fresh and (b) dry weight; (c) biomass accumulation based on the mean fresh and dry weight. The (d) root length (left chart) and phenotype (right image); n = 5. The (g) total leaf number and shoot health indexes: (e) healthy leaf number, (f) yellowing leaf number, (h) healthy and yellowing leaf number, and (i−k) healthy and yellowing leaf distribution. The overall evaluation of the indexes’ effects on seedling growth was based on the (l) mean and (m) median. CK, the plants treated with inoculum concentration of OD600 = 0.0. Lines A, B and C in (l) indicate the inoculum concentrations of OD600 = 0.5, 1.0 and 2.0, respectively. RL, root length; FW, fresh weight; DW, dry weight; PH, plant height; RW, rosette width, LN_H, healthy leaf number; LN_Y, yellowing leaf number; LN_S, total leaf number; H%, healthy leaf number percentage; Y%, yellowing leaf number percentage; LN_H/Y, healthy and yellowing leaf number ratio. n = 11–15. * p < 0.05, *** p < 0.001; otherwise, no significant.
For the optimal inoculation concentration test, the seedlings were harvested at 28 DAI for phenotypic analyses. The seedlings inoculated with 869T2 at a concentration of OD600 = 2.0 presented an increasing tendency in mean biomass accumulation (i.e., the median fresh and dry weight increased by 0.5% and 12.4%, respectively, compared to the CK) (Figure 3a–c). All tested inoculation concentrations had beneficial effects on plant rhizosphere development, and root length increases ranged from 4.2% to 15.5% (Figure 3d). In addition, more leaves (total quantity) were counted in every treatment (Figure 3g). More healthy leaves were counted, from 3.2% to 8.9%, with decreasing inoculation concentrations (Figure 3e); the leaf chlorosis increased, and the healthy-yellowing leaf number ratio decreased when the inoculation concentration was OD600 = 0.5 or 2.0 (Figure 3f,h). Notably, the plants inoculated with a concentration of OD600 = 2.0 showed significant yellowing and had fewer healthy leaves in the total leaf number distribution. However, the plants were much healthier (i.e., 1.7% healthier leaves and 5.6% fewer chlorosis symptoms compared to the CK) when the inoculation concentration was OD600 = 1.0 (Figure 3i–k). The overall evaluation (E-score, based on the mean or median) indicated that inoculation concentrations of OD600 = 0.5 and 1.0 benefitted the vegetative growth of lettuce in the greenhouse. Although OD600 = 1.0 did not significantly contribute to biomass accumulation of vegetative leaves, it was more advantageous to plant health than OD600 = 0.5 or 2.0 (Figure 3l,m). Hence, OD600 = 0.5 to 1.0 was considered an optimal inoculation concentration, and OD600 = 1.0 was chosen for the following experiments.
3.3. In-Field Lettuce Cultivation Improvement with Endophytic Biostimulants
To apply an economically efficient media for in-field endophytic biostimulants (EBs) production, we tested different combinations of carbon and nitrogen sources, other nutrients and gas conditions as described (see details in Materials and Methods (Section 2.4) and Tables S2 and S3). The best fermentation medium (BFM) was F2:M2 with aerobic cultivation and was identified based on the highest endophyte harvest amount (Figure 4a). The industrial fermentation of these EBs was carried out based on BFM, and the resultant EBs were diluted 250-, 500- and 1000-fold (250×, 500× and 1000×, respectively) for the in-field EBs application in the autumntime. The lettuce heads were randomly harvested approximately two months after the treatments were applied (Figure 4b). A significant increase in biomass accumulation in both the fresh and dry weight of harvested heads was found at 1000× (Figure 4c,d). Further rheological measurements indicated that denser and harder leafy heads were generated when applying these EBs at 250×, 500× and 1000× to lettuce plants in the field (Figure 4e). For the harvested head shape, a significantly larger size (i.e., longer head equatorial diameter (HED) and polar diameter (HPD)) was found at 1000× (Figure 4f). We also measured the total soluble sugar (TSS) and starch contents of the collected samples. The results showed a significant contribution of 1000× in TSS accumulation but not in starch; a slight TSS increase was found in the 500× treatment (not significant), with no apparent improvement in the other treatments (Figure 4g,h). Another in-field experimental batch with some modifications was carried out in the springtime to test the effects of applying 869T2 alone. The endophyte was incubated in LB medium, the supernatant was replaced by water to prepare the inocula, and the inoculation concentration was OD600 = 1.0. The inoculating timing and in-field management followed the same conditions described above. A promotion in harvested lettuce heads was also found significantly in fresh weight, head hardness and HED (Figure S1a,d,e). Some contribution in increasing the head’s TSS and starch accumulation was observed without a statistical difference (Figure S1b,c).
Figure 4.
Endophytic biostimulants benefit lettuce grown in the field. (a) The best fermentation medium (BFM) testing conditions. PYGn and MRSn are two different nutrient supplements; F1,2 and M1,2 indicate different amounts of fish protein and molasses, respectively (see Materials and Methods (Section 2.4) and Tables S2 and S3 for details). The chosen BFM is highlighted in red and labelled by an arrow. n = 3–4. Data are shown as the mean ± SEM. (b) Image of in-field sample collection. Phenotypes of harvested heads: (c) fresh weight (FW), (d) dry weight, (e) hardness, (f) circumference length (HED, equatorial diameter; HPD, polar diameter), (g) total soluble sugar (TSS) and (h) starch content per sample dry weight (DW). 250×, 500× and 1000× indicate the endophytic biostimulant (EB) dilution values. n = 7–8. Data are presented in box and whisker plots. Different letters (i.e., “A, B, C” in (a) and “a, b, c” in (a) and (c–h)) indicate statistically significant differences, p < 0.05. Lettuce inoculated with (i) BFM- and (j) LB-based cultivated EBs was used to perform nutrient element measurements, and the relative contents (RCs) are shown as coloured squares indicating the RC and data normalised relative to the CK (i.e., the square size of CK was fixed; a larger square presents a higher RC than that of the CK, and a smaller square presents the opposite) or shown as bar charts with the corresponding colours, mean ± SEM (see Tables S4 and S5 for details), * p < 0.05; otherwise, no significant. The lettuce icon was created with BioRender.com.
We also delegated the Natural Resources Soil Survey and Testing Center (National Chung Hsing University, Taiwan) to measure the nutrient element contents of harvested heads or their rhizospheric soil to better understand the effects of the EBs, especially on nutrient distribution, in lettuce in-field management. In the harvested head, there was no significant influence on the relative contents (RCs) of nitrogen (N), phosphorus (P), potassium (K), calcium (Ca) and magnesium (Mg); the RC of iron (Fe) changed with different EB treatments. The 500× treatment presented an increasing tendency, while the others were the opposite compared to the CK (Figure 4i). This result was consistent with those major and minor element RC analyses of harvested heads of lettuce inoculated with 869T2 alone (i.e., the in-field experiment carried out in the springtime) (Figure 4j). Notably, the nitrate (NO3−) and sulphate (SO42−) RCs exhibited decreases of 46.6% to 57.0% and of 49.2% to 61.9%, respectively, pointing out this EB application’s potential contribution to avoiding NO3− and SO42− in planta accumulation (Figure 4i). The rhizospheric soil nutrient element composition and concentration may change when microorganism agents are applied (e.g., plant growth-promoting rhizobacteria (PGPR) with nitrogen fixation, phosphorus and potassium solubilization abilities) [53]. However, in this work, the RCs of N, P, and K, primarily elements associated with plant growth and development and which are required for metabolism, in the rhizospheric soil showed no significant change, which may be related to the unique nature of endophytic microorganisms (Figure 4i).
3.4. Endophytic Biostimulants Save Costs in Agro-Industry
The experiments of artificial endophytic symbiosis and EB application in our laboratory and greenhouse were usually performed with LB-based production, which costs approximately 613.0 TWD (19.7 EUR) in media for 3 L of primary EBs production in each batch. For BFM production, F2:M2 cost only 44.9 TWD (1.4 EUR), which was 13.7-fold lower than the LB per batch. It takes one and two times of basal and additional fertilizing, respectively, under conventional farming. However, the EBs-assisted lettuce in-field management can help farmers save at least one additional fertilization, which costs approximately 11878.9 TWD (380.8 EUR) per hectare (including fertilizers, farmers and machines), decreasing the fertilizing cost by 50%, compared to the CK, i.e., conventional farming. Along with other benefits mentioned before, our smart agriculture system does improve the conventional farming of heading leafy vegetables in Taiwan, which not only results in better qualities and quantities of crops but also decreases the in-field cultivating risks and costs at the same time, suggesting that this EBs-assisted management is a potent system in agro-industry.
4. Discussion
4.1. B. seminalis Improves the Growth of Heading Vegetables and Protects against Stresses
Endophytes, either bacterial or fungal, have been shown to be beneficial biological agents for plant growth, and some can protect plants against biotic and/or abiotic stresses simultaneously [11,54,55]. In our previous work, we isolated and characterised several bacterial endophytes from various plant hosts in diverse natural habitats [35,36,37,38]. Among them, we evaluated 869T2′s auxin production, siderophore synthesis and phosphate solubilization abilities under different temperatures, carbon sources and pH values, which may result in its beneficial traits in plant growth promotion among Arabidopsis thaliana, Brassica chinensis, Amaranthus tricolor, Lactuca sativa L., Abelmoschus esculentus and Capsicum annuum [15].
In this study, instead of the loose-leaf vegetables previously studied, we targeted important worldwide heading vegetables (i.e., cabbage and head lettuce) due to their unique developmental physiology and longer farming process, exposing them to more biotic and abiotic risks before harvest. Both Taiwan and Europe face higher temperatures in summertime, which are expected to rise continuously [56,57]. High temperatures block cupping, the primary developmental process of heading vegetables such as cabbage, resulting in poor productivity and therefore causing significant economic losses to agro-industries [58]. Surprisingly, after artificial symbiosis with 869T2, cabbage seedlings grew well in Taichung during summer (average highest temperature: 31 °C–33 °C), accumulated much more biomass and had better product quality compared to the CK (Figure 1a–h), which also met the in-field harvesting criteria published by Taipei Agricultural Products Marketing Corporation.
To uncover the mechanisms behind molecular plant–endophyte interactions, a de novo hybrid sequencing approach was carried out to determine 869T2′s genome sequence; multiple environmental adaptations and MPEI-related genetic content were found within its genome (Hung et al., unpublished), for instance, a pyrroloquinoline quinone (PQQ) operon was discovered, which is considered to be a plant growth-promoting factor [34]. In addition, rfbC encodes dTDP-4-dehydrorhamnose 3,5-epimerase, and rfbD encodes dTDP-4-dehydrorhamnose reductase, which were reported to be related to root surface attachment and endophytic colonization efficiency [23], and the ACC deaminase-encoding gene acdS, described as a crucial enzyme in bacterial indole-3-acetic acid (IAA) and auxin-like phenylacetic acid (PAA) biosynthesis pathways, was also found. This preliminary finding coincided with the observation in this work and in that of other research teams investigating PGPE [11,59] and their benefits in protecting plants against stresses [36,54,55], which makes 869T2 or other endophytes potential biological agents valuable for future investigations and industrial applications.
4.2. Endophytic Biostimulant-Assisted Management for Sustainable Agriculture
An integrated agricultural system was constructed in collaboration with Info-Link Services Co., Ltd. (Taichung, Taiwan) and Taiwan Lettuce Village through intelligent production and digital service approaches (Figure 5). Taiwan Lettuce Village accounts for approximately 60% of Taiwan’s head lettuce exports annually, reaching 900 cargo containers with an income that exceeds 100 million TWD (3.1 million EUR); it also covers more than 90% of Japan’s head lettuce imports and is the official supplier of Japanese McDonald’s restaurants in winter. Through IoT, ICT, big data and blockchain techniques, in-field climate sensors recorded real-time environmental data, including light density, air/soil temperature, air/soil moisture and soil electrical conductivity, and took on-site photographs and uploaded them to the server and the user workstation to assist the farming actions (i.e., precise irrigation, fertilizing, pesticide application, etc.). The harvested lettuces with in-field EBs application cultivated in this system had higher biomass, higher soluble sugar content and better texture and shapes compared with the CK with conventional farming. (Figure 4b–g). For the nutrient composition, the elements’ distributions seem not directly related to the different concentrations of applying EB inocula. The statistical significance was absent between the samples, which required a much more detailed and comprehensive examination in future works. However, a decreasing tendency of nitrate (NO3−) and sulphate (SO42−) accumulation in harvested lettuce heads (Figure 4i) still pointed out the potential benefits of EBs on vegetable qualities and the health awareness of consumers.
Figure 5.
A schematic diagram proposed to illustrate the endophytic biostimulant-assisted integrated lettuce production system in Taiwan. EBs, endophytic biostimulants; IoT, Internet of Things; ICT, information and communications technology; EC, electrical conductivity; FW, fresh weight; DW, dry weight; TSS, total soluble sugar. Icons were created with BioRender.com.
To reduce the high production costs for in-field application, we examined different media recipes under a total of 24 conditions (Tables S2 and S3), and F2:M2 was defined as the best fermentation medium (BFM) by producing the highest amount of EBs (Figure 4a). This F2:M2-based EBs production is in agreement with the United Nations’ sustainable development goals (SDGs), SDG-2 and SDG-12, facilitating aims of sustainable agriculture and production patterns [60]. In this system, B. seminalis 869T2-based EBs application was confirmed to reduce additional fertilizer in the field, and local Taiwanese farmers reported a two-week acceleration of the harvest. Additionally, the harvested lettuce heads matched the great to premium quality criteria of Taipei Agricultural Products Marketing Corporation in terms of leafy head shape and colour, crispy and tender texture, with no other pests or machinery injuries. The combined application of B. seminalis 869T2 and the smart agricultural system benefits heading leafy vegetable in-field management in Taiwan by improving the product quality and simultaneously saving farming costs and reducing risks.
5. Conclusions
In this work, we characterized B. seminalis 869T2’s plant growth improvement contribution in heading leafy vegetables both in the greenhouse and in the field. This endophyte helps in crop harvesting qualities, especially the increase in fresh weight, dry weight and total soluble sugar accumulation. We also developed an eco-friendly fermentation medium designed for the large volume production of this endophytic biostimulant, which connects with integrated in-field data information-assisted system and saved costs for the local farmer. To summarize, we broaden the industrial and agricultural use of the versatile endophyte 869T2, which can be applied as endophytic biostimulant with multiple positive effects on heading leafy vegetables during in-field management. The enigmatic mutualistic relationship between endophytes and their host plants deserves more attention; manipulation of their effects on plant development and nutrients may be a powerful weapon for the sustainability of future agriculture. In this work, we also strengthen the statement that endophytes are a convincing and powerful approach to plant growth improvement and stress alleviation in this climate-changing era.
Supplementary Materials
The following supporting information can be downloaded at: https://www.mdpi.com/article/10.3390/agronomy13040967/s1, Figure S1: Endophytic biostimulants-treated lettuce phenotypes in the field; Table S1: The primer pairs used for artificial symbiosis availability checks in this work; Table S2: Different testing conditions for the best fermentation medium (BFM) evaluation; Table S3: Testing combinations for the best fermentation medium (BFM); Table S4: Nutrient element analysis of in-field lettuce treated with a semilarge volume of fermenting endophytic biostimulants; Table S5: Nutrient element analysis of in-field lettuce treated with a large volume of fermenting endophytic biostimulants.
Author Contributions
Conceptualization, S.-H.W.H.; methodology, S.-H.W.H., T.-C.H. and Y.-C.L.; formal analysis, S.-H.W.H., T.-C.H.; investigation, S.-H.W.H., T.-C.H., I.-C.W., C.-H.L.; resources, Y.-F.H. and C.-C.H.; data curation, C.-C.H.; original draft preparation, S.-H.W.H., T.-C.H., Y.-C.L., I.-C.W., C.-H.L., Y.-F.H., H.-H.H., E.-P.I.C., C.-H.K. and C.-C.H.; review and editing, C.-C.H.; visualization, S.-H.W.H.; supervision, C.-C.H.; project administration, C.-C.H.; funding acquisition, C.-C.H. All authors have read and agreed to the published version of the manuscript.
Funding
This research was funded by the Council of Agriculture, Executive Yuan of Taiwan (110AS-1.6.1-BQ-B3; 111AS-1.6.1-ST-a7) and the Ministry of Education of Taiwan (the Higher Education Sprout Project) to CC Huang.
Data Availability Statement
The data that support the findings of this study are available from the corresponding author upon reasonable request.
Acknowledgments
In-field tests were performed in Taiwan Lettuce Village in Yunlin, Taiwan. We thank Huey-Ling Lin for providing the rheometer, and Cheng-Hsiang Kuo, Yan-Lin Lai, Yi-Cian Chen and En-Ni Chang for assistance on cabbage cultivation. We are grateful for the support from Taichung District Agricultural Research and Extension Station, Council of Agriculture, Executive Yuan of Taiwan. The funding for this project was provided by the Council of Agriculture, Executive Yuan of Taiwan (110AS-1.6.1-BQ-B3; 111AS-1.6.1-ST-a7) and the Ministry of Education of Taiwan (the Higher Education Sprout Project) to CC Huang.
Conflicts of Interest
The authors declare no conflict of interest.
References
- International Food Policy Research Institute. 2022 Global Food Policy Report: Climate Change and Food Systems; International Food Policy Research Institute: Washington, DC, USA, 2022. [Google Scholar]
- Swinnen, J.; Arndt, C.; Vos, R. Climate Change and Food Systems: Transforming Food Systems for Adaptation, Mitigation, and Resilience; International Food Policy Research Institute: Washington, DC, USA, 2022. [Google Scholar]
- Stads, G.-J.; Wiebe, K.D.; Nin-Pratt, A.; Sulser, T.B.; Benfica, R.; Reda, F.; Khetarpal, R. Research for the Future: Investments for Efficiency, Sustainability, and Equity; International Food Policy Research Institute: Washington, DC, USA, 2022. [Google Scholar]
- Falck-Zepeda, J.B.; Biermayr-Jenzano, P.; Roca, M.M.; Fuentes-Campos, E.; Kikulwe, E.M. Bio-Innovations: Genome-Edited Crops for Climate-Smart Food Systems; International Food Policy Research Institute: Washington, DC, USA, 2022. [Google Scholar]
- White, J.F.; Kingsley, K.L.; Zhang, Q.; Verma, R.; Obi, N.; Dvinskikh, S.; Elmore, M.T.; Verma, S.K.; Gond, S.K.; Kowalski, K.P. Review: Endophytic Microbes and Their Potential Applications in Crop Management. Pest. Manag. Sci. 2019, 75, 2558–2565. [Google Scholar] [CrossRef] [PubMed]
- Rouphael, Y.; Colla, G. Editorial: Biostimulants in Agriculture. Front. Plant Sci. 2020, 11, 40. [Google Scholar] [CrossRef]
- Elsheikh, E.A.E.; El-Keblawy, A.; Mosa, K.A.; Okoh, A.I.; Saadoun, I. Role of Endophytes and Rhizosphere Microbes in Promoting the Invasion of Exotic Plants in Arid and Semi-Arid Areas: A Review. Sustainability 2021, 13, 13081. [Google Scholar] [CrossRef]
- Ha-Tran, D.M.; Nguyen, T.T.M.; Hung, S.-H.; Huang, E.; Huang, C.-C. Roles of Plant Growth-Promoting Rhizobacteria (PGPR) in Stimulating Salinity Stress Defense in Plants: A Review. Int. J. Mol. Sci. 2021, 22, 3154. [Google Scholar] [CrossRef] [PubMed]
- Verma, H.; Kumar, D.; Kumar, V.; Kumari, M.; Singh, S.K.; Sharma, V.K.; Droby, S.; Santoyo, G.; White, J.F.; Kumar, A. The Potential Application of Endophytes in Management of Stress from Drought and Salinity in Crop Plants. Microorganisms 2021, 9, 1729. [Google Scholar] [CrossRef]
- Hardoim, P.R.; van Overbeek, L.S.; Berg, G.; Pirttilä, A.M.; Compant, S.; Campisano, A.; Döring, M.; Sessitsch, A. The Hidden World within Plants: Ecological and Evolutionary Considerations for Defining Functioning of Microbial Endophytes. Microbiol. Mol. Biol. Rev. 2015, 79, 293–320. [Google Scholar] [CrossRef]
- Khare, E.; Mishra, J.; Arora, N.K. Multifaceted Interactions Between Endophytes and Plant: Developments and Prospects. Front. Microbiol. 2018, 9, 2732. [Google Scholar] [CrossRef]
- Baldani, J.; Caruso, L.; Baldani, V.L.D.; Goi, S.R.; Döbereiner, J. Recent Advances in BNF with Non-Legume Plants. Soil Biol. Biochem. 1997, 29, 911–922. [Google Scholar] [CrossRef]
- James, E.K.; Olivares, F.L.; Baldani, J.I.; Döbereiner, J. Herbaspirillum, an Endophytic Diazotroph Colonizing Vascular Tissue 3 Sorghum bicolor L. Moench. J. Exp. Bot. 1997, 48, 785–798. [Google Scholar] [CrossRef]
- Trivedi, P.; Leach, J.E.; Tringe, S.G.; Sa, T.; Singh, B.K. Plant–Microbiome Interactions: From Community Assembly to Plant Health. Nat. Rev. Microbiol. 2020, 18, 607–621. [Google Scholar] [CrossRef]
- Hwang, H.-H.; Chien, P.-R.; Huang, F.-C.; Hung, S.-H.; Kuo, C.-H.; Deng, W.-L.; Chiang, E.-P.I.; Huang, C.-C. A Plant Endophytic Bacterium, Burkholderia Seminalis Strain 869T2, Promotes Plant Growth in Arabidopsis, Pak Choi, Chinese Amaranth, Lettuces, and Other Vegetables. Microorganisms 2021, 9, 1703. [Google Scholar] [CrossRef] [PubMed]
- Jiang, L.; Seo, J.; Peng, Y.; Jeon, D.; Park, S.J.; Kim, C.Y.; Kim, P.I.; Kim, C.H.; Lee, J.H.; Lee, J. Genome Insights into the Plant Growth-Promoting Bacterium Saccharibacillus brassicae ATSA2T. AMB Express 2023, 13, 9. [Google Scholar] [CrossRef] [PubMed]
- Szymańska, S.; Lis, M.I.; Piernik, A.; Hrynkiewicz, K. Pseudomonas stutzeri and Kushneria marisflavi Alleviate Salinity Stress-Associated Damages in Barley, Lettuce, and Sunflower. Front. Microbiol. 2022, 13, 788893. [Google Scholar] [CrossRef] [PubMed]
- Frommel, M.I.; Nowak, J.; Lazarovits, G. Growth Enhancement and Developmental Modifications of In Vitro Grown Potato (Solanum tuberosum spp. tuberosum) as Affected by a Nonfluorescent Pseudomonas Sp. 1. Plant Physiol. 1991, 96, 928–936. [Google Scholar] [CrossRef]
- Sessitsch, A.; Coenye, T.; Sturz, A.V.; Vandamme, P.; Barka, E.A.; Salles, J.F.; Van Elsas, J.D.; Faure, D.; Reiter, B.; Glick, B.R.; et al. Burkholderia phytofirmans Sp. Nov., a Novel Plant-Associated Bacterium with Plant-Beneficial Properties. Int. J. Syst. Evol. Microbiol. 2005, 55, 1187–1192. [Google Scholar] [CrossRef]
- Weilharter, A.; Mitter, B.; Shin, M.V.; Chain, P.S.G.; Nowak, J.; Sessitsch, A. Complete Genome Sequence of the Plant Growth-Promoting Endophyte Burkholderia phytofirmans Strain PsJN. J. Bacteriol. 2011, 193, 3383–3384. [Google Scholar] [CrossRef]
- Mitter, B.; Petric, A.; Shin, M.; Chain, P.; Hauberg-Lotte, L.; Reinhold-Hurek, B.; Nowak, J.; Sessitsch, A. Comparative Genome Analysis of Burkholderia phytofirmans PsJN Reveals a Wide Spectrum of Endophytic Lifestyles Based on Interaction Strategies with Host Plants. Front. Plant Sci. 2013, 4, 120. [Google Scholar] [CrossRef]
- Ali, S.; Duan, J.; Charles, T.C.; Glick, B.R. A Bioinformatics Approach to the Determination of Genes Involved in Endophytic Behavior in Burkholderia spp. J. Theor. Biol. 2014, 343, 193–198. [Google Scholar] [CrossRef]
- Pinski, A.; Betekhtin, A.; Hupert-Kocurek, K.; Mur, L.A.J.; Hasterok, R. Defining the Genetic Basis of Plant–Endophytic Bacteria Interactions. Int. J. Mol. Sci. 2019, 20, 1947. [Google Scholar] [CrossRef]
- Mesny, F.; Miyauchi, S.; Thiergart, T.; Pickel, B.; Atanasova, L.; Karlsson, M.; Hüttel, B.; Barry, K.W.; Haridas, S.; Chen, C.; et al. Genetic Determinants of Endophytism in the Arabidopsis Root Mycobiome. Nat. Commun. 2021, 12, 7227. [Google Scholar] [CrossRef]
- du Jardin, P. Plant Biostimulants: Definition, Concept, Main Categories and Regulation. Sci. Hortic. 2015, 196, 3–14. [Google Scholar] [CrossRef]
- EU EUR-Lex-L:2019:170:TOC-EN-EUR-Lex. Available online: https://eur-lex.europa.eu/legal-content/EN/TXT/?uri=OJ%3AL%3A2019%3A170%3ATOC (accessed on 19 October 2022).
- Canellas, L.P.; Olivares, F.L.; Aguiar, N.O.; Jones, D.L.; Nebbioso, A.; Mazzei, P.; Piccolo, A. Humic and Fulvic Acids as Biostimulants in Horticulture. Sci. Hortic. 2015, 196, 15–27. [Google Scholar] [CrossRef]
- Colla, G.; Nardi, S.; Cardarelli, M.; Ertani, A.; Lucini, L.; Canaguier, R.; Rouphael, Y. Protein Hydrolysates as Biostimulants in Horticulture. Sci. Hortic. 2015, 196, 28–38. [Google Scholar] [CrossRef]
- Battacharyya, D.; Babgohari, M.Z.; Rathor, P.; Prithiviraj, B. Seaweed Extracts as Biostimulants in Horticulture. Sci. Hortic. 2015, 196, 39–48. [Google Scholar] [CrossRef]
- Savvas, D.; Ntatsi, G. Biostimulant Activity of Silicon in Horticulture. Sci. Hortic. 2015, 196, 66–81. [Google Scholar] [CrossRef]
- Rouphael, Y.; Franken, P.; Schneider, C.; Schwarz, D.; Giovannetti, M.; Agnolucci, M.; Pascale, S.D.; Bonini, P.; Colla, G. Arbuscular Mycorrhizal Fungi Act as Biostimulants in Horticultural Crops. Sci. Hortic. 2015, 196, 91–108. [Google Scholar] [CrossRef]
- Ruzzi, M.; Aroca, R. Plant Growth-Promoting Rhizobacteria Act as Biostimulants in Horticulture. Sci. Hortic. 2015, 196, 124–134. [Google Scholar] [CrossRef]
- Mishra, A.K.; Choi, J.; Choi, S.-J.; Baek, K.-H. Cyclodipeptides: An Overview of Their Biosynthesis and Biological Activity. Molecules 2017, 22, 1796. [Google Scholar] [CrossRef]
- Carreño-López, R.; Alatorre-Cruz, J.M.; Marín-Cevada, V. Pyrroloquinoline Quinone (PQQ): Role in Plant-Microbe Interactions. In Secondary Metabolites of Plant Growth Promoting Rhizomicroorganisms: Discovery and Applications; Singh, H.B., Keswani, C., Reddy, M.S., Sansinenea, E., García-Estrada, C., Eds.; Springer: Singapore, 2019; pp. 169–184. ISBN 9789811358623. [Google Scholar]
- Ho, Y.-N.; Chiang, H.-M.; Chao, C.-P.; Su, C.-C.; Hsu, H.-F.; Guo, C.; Hsieh, J.-L.; Huang, C.-C. In Planta Biocontrol of Soilborne Fusarium Wilt of Banana through a Plant Endophytic Bacterium, Burkholderia cenocepacia 869T2. Plant Soil 2015, 387, 295–306. [Google Scholar] [CrossRef]
- Hung, S.-H.W.; Chiu, M.-C.; Huang, C.-C.; Kuo, C.-H. Complete Genome Sequence of Curtobacterium Sp. C1, a Beneficial Endophyte with the Potential for In-Plant Salinity Stress Alleviation. MPMI 2022, 35, 731–735. [Google Scholar] [CrossRef]
- Hwang, H.-H.; Chien, P.-R.; Huang, F.-C.; Yeh, P.-H.; Hung, S.-H.W.; Deng, W.-L.; Huang, C.-C. A Plant Endophytic Bacterium Priestia Megaterium StrainBP-R2 Isolated from the Halophyte Bolboschoenus Planiculmis Enhances Plant Growth under Salt and Drought Stresses. Microorganisms 2022, 10, 2047. [Google Scholar] [CrossRef]
- Ho, Y.-N.; Mathew, D.C.; Hsiao, S.-C.; Shih, C.-H.; Chien, M.-F.; Chiang, H.-M.; Huang, C.-C. Selection and Application of Endophytic Bacterium Achromobacter xylosoxidans Strain F3B for Improving Phytoremediation of Phenolic Pollutants. J. Hazard. Mater. 2012, 219–220, 43–49. [Google Scholar] [CrossRef]
- Ho, Y.-N.; Huang, C.-C. Draft Genome Sequence of Burkholderia cenocepacia Strain 869T2, a Plant-Beneficial Endophytic Bacterium. Genome Announc. 2015, 3, e01327-15. [Google Scholar] [CrossRef] [PubMed]
- Nguyen, B.-A.T.; Hsieh, J.-L.; Lo, S.-C.; Wang, S.-Y.; Hung, C.-H.; Huang, E.; Hung, S.-H.; Chin, W.-C.; Huang, C.-C. Biodegradation of Dioxins by Burkholderia cenocepacia Strain 869T2: Role of 2-Haloacid Dehalogenase. J. Hazard. Mater. 2021, 401, 123347. [Google Scholar] [CrossRef] [PubMed]
- Araújo, F.D.d.S.; Araújo, W.L.; Eberlin, M.N. Potential of Burkholderia seminalis TC3.4.2R3 as Biocontrol Agent Against Fusarium oxysporum Evaluated by Mass Spectrometry Imaging. J. Am. Soc. Mass Spectrom. 2017, 28, 901–907. [Google Scholar] [CrossRef]
- BACI-CEPII CEPII—BACI: International Trade Database at the Product-Level. The 1994–2007 Version. Available online: http://www.cepii.fr/CEPII/en/publications/wp/abstract.asp?NoDoc=2726 (accessed on 19 October 2022).
- Hsieh, M.H.; Jiang, W.J. Application of Controlled Released Fertilizers for Iceberg Lettuce Cultivation. Res. Bull. Tainan Dist. Agric. Improv. Stn. 2014, 64, 20–35. [Google Scholar]
- Hsieh, M.H.; Lin, J.W.; Jiang, W.J.; Lee, C. Efficiency evaluation on single application of fertilizer in ridge to substitute multiple topdressings for iceberg lettuce production. Res. Bull. Tainan Dist. Agric. Improv. Stn. 2018, 71, 34–45. [Google Scholar]
- Hsieh, M.H.; Jiang, W.J.; Lin, C.W. Application of Controlled Release Fertilizers in Iceburg Lettuce to Reduce Fertilizer Consumption. Res. Bull. Tainan Dist. Agric. Improv. Stn. 2015, 66, 39–51. [Google Scholar]
- Hsieh, M.H.; Lin, C.W. Application of Fertilizer in Lettuce to Reduce Tipburn Rate. Res. Bull. Tainan Dist. Agric. Improv. Stn. 2016, 67, 24–37. [Google Scholar]
- Chen, Y.-J.; Lin, H.-L. Effects of Blanching on Piquancy of Garlic (Allium sativum L. Cv. ‘Ta-Pen Hey’) Clove. Hortic. NCHU 2016, 41, 83–89. [Google Scholar]
- Wellburn, A.R. The Spectral Determination of Chlorophylls a and b, as Well as Total Carotenoids, Using Various Solvents with Spectrophotometers of Different Resolution. J. Plant Physiol. 1994, 144, 307–313. [Google Scholar] [CrossRef]
- Doran, L.; Souza, A.P.D. Total Soluble Sugar Quantification from Ethanolic Plant Extracts. Available online: https://www.protocols.io/view/total-soluble-sugar-quantification-from-ethanolic-b2nsqdee (accessed on 20 October 2022).
- Doran, L.; Souza, A.P.D. Extraction of Non-Structural Carbohydrates (Total Soluble Sugars + Starch) in Plant Tissues. Available online: https://www.protocols.io/view/extraction-of-non-structural-carbohydrates-total-s-b2jmqck6 (accessed on 20 October 2022).
- Agriculture Fertilizer Standards of Taiwan. Available online: https://www.afa.gov.tw/cht/index.php?act=download&ids=4829 (accessed on 25 April 2021).
- Theunissen, J.; Sins, A. Growth Stages of Brassica Crops for Crop Protection Purposes. Sci. Hortic. 1984, 24, 1–11. [Google Scholar] [CrossRef]
- Shen, H.; He, X.; Liu, Y.; Chen, Y.; Tang, J.; Guo, T. A Complex Inoculant of N2-Fixing, P- and K-Solubilizing Bacteria from a Purple Soil Improves the Growth of Kiwifruit (Actinidia chinensis) Plantlets. Front. Microbiol. 2016, 7, 841. [Google Scholar] [CrossRef] [PubMed]
- Verma, S.K.; Sahu, P.K.; Kumar, K.; Pal, G.; Gond, S.K.; Kharwar, R.N.; White, J.F. Endophyte Roles in Nutrient Acquisition, Root System Architecture Development and Oxidative Stress Tolerance. J. Appl. Microbiol. 2021, 131, 2161–2177. [Google Scholar] [CrossRef]
- Grabka, R.; d’Entremont, T.W.; Adams, S.J.; Walker, A.K.; Tanney, J.B.; Abbasi, P.A.; Ali, S. Fungal Endophytes and Their Role in Agricultural Plant Protection against Pests and Pathogens. Plants 2022, 11, 384. [Google Scholar] [CrossRef]
- NCDR. Climate Change in Taiwan 2017: Scientific Report—The Physical Science Basis; National Science and Technology Center for Disaster Reduction: Taipei, Taiwan, 2017. [Google Scholar]
- Hersbach, H.; Bell, B.; Berrisford, P.; Hirahara, S.; Horányi, A.; Muñoz-Sabater, J.; Nicolas, J.; Peubey, C.; Radu, R.; Schepers, D.; et al. The ERA5 Global Reanalysis. Q. J. R. Meteorol. Soc. 2020, 146, 1999–2049. [Google Scholar] [CrossRef]
- Park, H.J.; Jung, W.Y.; Lee, S.S.; Song, J.H.; Kwon, S.-Y.; Kim, H.; Kim, C.; Ahn, J.C.; Cho, H.S. Use of Heat Stress Responsive Gene Expression Levels for Early Selection of Heat Tolerant Cabbage (Brassica oleracea L.). Int. J. Mol. Sci. 2013, 14, 11871–11894. [Google Scholar] [CrossRef]
- Santoyo, G.; Moreno-Hagelsieb, G.; del Carmen Orozco-Mosqueda, M.; Glick, B.R. Plant Growth-Promoting Bacterial Endophytes. Microbiol. Res. 2016, 183, 92–99. [Google Scholar] [CrossRef]
- CEPAL. The 2030 Agenda and the Sustainable Development Goals: An Opportunity for Latin America and the Caribbean; CEPAL: Santiago, Chile, 2018. [Google Scholar]
Disclaimer/Publisher’s Note: The statements, opinions and data contained in all publications are solely those of the individual author(s) and contributor(s) and not of MDPI and/or the editor(s). MDPI and/or the editor(s) disclaim responsibility for any injury to people or property resulting from any ideas, methods, instructions or products referred to in the content. |
© 2023 by the authors. Licensee MDPI, Basel, Switzerland. This article is an open access article distributed under the terms and conditions of the Creative Commons Attribution (CC BY) license (https://creativecommons.org/licenses/by/4.0/).




