Abstract
The System of Rice Intensification (SRI), an agro-ecological approach to rice cultivation developed in Madagascar, has generated considerable interest worldwide. Having not been developed at a research establishment but rather from observation and testing on farmers’ fields, SRI attracted considerable controversy, for example, with unwarranted objections that it lacked of scientific evidence, and being characterized as based on ‘unconfirmed field observations’ (UFOs). One 2004 article concluded that “the system of rice intensification does not fundamentally change the physiological yield potential of rice”. This assertion was not based on any physiological examination of rice plants grown using SRI methodology, however, or on any systematic comparison with what would be considered as best management practices (BMPs), recommended practices (RPs), or farmer practices (FPs). Other dismissals of SRI have had contestable data selection, analytical methods, and presentation of results. The published literature provides abundant evidence that the earlier evaluations of SRI were either not well-informed or objective, and possibly, they discouraged others from embarking on systematic evaluations of their own. This article examines the results of 78 studies in the published literature where SRI results were explicitly compared with RPs, including BMPs or FPs. The results from 27 countries, plus several large-scale evaluations, show that in 80% of the evaluations, grain yield was higher under SRI than with RPs or FPs. SRI gave 24% higher grain yield than RPs and 56% more than FPs, while reducing seed, water, and fertilizer inputs. Beyond the descriptive evidence, this paper considers that the phenotypical changes and physiological improvements in SRI-grown rice plants could account for the reported enhancement in yield. More research remains to be undertaken to elucidate casual mechanisms, but abundant evidence shows that this is a subject deserving considerable scientific effort.
1. Background
The System of Rice Intensification (SRI), developed in the 1980s in Madagascar [1], modifies, often in counterintuitive ways, several major common practices for managing irrigated rice crops: the continuous flooding of rice paddies, high plant density, transplanting older seedlings, and relying on inorganic fertilizer. SRI practices, conversely, start by transplanting young seedlings singly and widely spaced, thereby greatly reducing plant density; keeping paddy field soils just moist or alternatively wetting and drying the field, avoiding continuously standing water that makes the soil hypoxic; controlling weeds using a mechanical push-weeder at regular intervals during the crop’s initial growth phase and avoiding the use of chemical weedicides; and using organic fertilization as much as available and not relying on large quantities of chemical fertilizer.
These SRI practices aim to provide favorable, i.e., optimal, growing conditions for rice plants, while, at the same time, saving water and improving the soil’s fertility. These practices increase grain yield by improving the productivity of the land, labor, water, seed, and capital employed in production [2]. These effects are essential for having sustainable rice production and closing yield gaps that can help feed the world’s growing population, with additional benefits to soil health and environment.
While SRI originated empirically, without much scientific research and validation, in recent years, the scientific understanding of this methodology has been considerably strengthened [2,3,4], as will be elaborated below. This innovation was initially practiced just on a limited scale by farmers in Madagascar, but since 2000, SRI methods have been spreading in Asia, Africa, the Middle East, and Latin America and are now validated in over 60 countries.
An early research paper [5] based on experiments conducted on small plots (40 m2) at three locations in China reported that SRI has no advantages over conventional scientific management practices. The average yield from the three locations was actually a bit higher under SRI than with conventional practices (7.91 t ha−1 vs. 7.88 t ha−1), but the difference was not statistically significant. This parity in yield was achieved despite the SRI trials having deviated in several respects from a recognized SRI protocol. Inorganic N fertilizer was applied in excessive amounts, several times more than the IRRI’s recommendation, which caused crop lodging. As is well-known, SRI recommends mostly organic fertilization to nurture beneficial soil biota and improve soil quality. In addition, the SRI trials used agrochemicals for weed control, instead of mechanical weeding that aerates the topsoil, as is recommended with SRI to promote both root growth and soil biota [6].
The results reported appeared anomalous to this article’s first author, a plant physiologist working at the ICAR-Indian Institute for Water Management. How could there be no significant difference in grain yield between SRI and conventional management when SRI’s plant density was less than half of conventional practice, just 11 plants m−2 vs. 25 m−2? Even if SRI did not show a yield advantage in these trials, its output was achieved with significant savings of both seed and water.
This disparity raised two obvious questions. First, there must be important morphological and physiological differences between SRI- and conventionally grown rice plants if so many fewer SRI plants could give a grain yield equal to that of standard-practice plants. Conventional practice actually involved much greater plant density: 3 plants per hill with 20 × 20 cm spacing between hills equals 75 plants m−2, six times more than the SRI recommendation. Second, if comparisons were being made between the same number of rice plants grown, respectively, under SRI and conventional management, what would be the result? With these queries in mind, the authors undertook a series of experiments over the next six years comparing SRI with scientifically recommended practices, varying spacing, seedling age, varieties, fertilization regimes, and water management.
Another critical review of SRI published two years later [7] concluded that, except in Madagascar, SRI methods produced lower yields than did scientific management practices. It asserted that there was no evidence that SRI practices made any changes in the physiology of rice plants, an open invitation for undertaking studies in plant physiology. That paper also cautioned researchers and agricultural development practitioners against promoting SRI to enhance rice productivity beyond Madagascar.
This 2006 study appeared to have been hurriedly undertaken, with demonstrable flaws in both its database and methodology [8]. Among the 40 data sets assembled for this analysis, the data from Madagascar were excluded with the unsupported argument that the country’s soils are “distinctive”, even though the data sets from Madagascar were replicated and more methodologically defensible than most others included in the database for analysis. Most of its data sets were from unpublished reports, with six data sets (nearly 15%) from personal communications. Nearly half of the data sets (nineteen) were from the proceedings of international conferences or workshops, and nine were from website reports (over 20%). Only two papers were published in a peer-reviewed journal; one of them is described above. This suggested that the conclusions could be based on incomplete or possibly biased information. These two papers summarized above raised our interest in SRI and prompted us to do our own evaluations and learn from others’ evaluations to answer questions such as are SRI yields indeed greater or not. Do SRI practices result in crops with different morphology and/or physiology? How can any differences observed be explained?
It is true that, before 2006, there were not many scientific evaluations comparing SRI with BMPs or FPs. Since then, the early dismissals of SRI have been contradicted by numerous research publications, meta-analyses, and large-scale studies, as seen in the following sections. The conclusions proposed by Sheehy et al. [5] and McDonald et al. [7] have been clearly contradicted by a more rigorous meta-analysis by Chinese researchers comparing SRI and BMPs [9]. Considerable research and documentation have specified ways in which SRI management practices evoke rice plant phenotypes that are morphologically and physiologically superior to plants derived from the same rice genotype grown using standard production methods [10,11,12]. This paper summarizes and assesses the results of research undertaken around the world that has evaluated SRI, showing how and why it results in more robust and productive rice plants.
2. Material and Methods
Results from conventional rice crop management, either from scientists’ recommended practices (RPs) or farmer practices (FPs), have been compared with SRI results in studies from most of the major rice-growing countries. These studies, summarized as Supplemental Data in Table S1, provided a database for systematic comparison. After removing two outliers, there were 78 studies from 27 countries in our database that had compared SRI results with either RPs or FPs. The data were analyzed using interquartile range (IQR) distributions. Significance levels between two practices were calculated using t-test.
3. International Comparisons
The largest number of experimental studies were conducted in India (28), followed by Tanzania (7) and China (6). Out of the 78 studies, 50 studies compared SRI with scientists’ RPs, while the other 28 compared yields obtained using SRI and FPs. Overall, the average grain yields obtained were under 6.2 t ha−1 using SRI, 5.5 t ha−1 using RPs, and 3.9 t ha−1 using FPs (Figure 1).
Figure 1.
Violin plots of rice grain yield obtained under SRI, RPs, and FPs. (SRI: system of rice intensification; RPs: recommended practices; FPs: farmer practices). n = number of data points in each category.
When assessing all these studies, it was seen that in 80% of the studies (62), SRI methods produced a higher grain yield than either RPs or FPs, while 20% (15) reported the reverse. In these latter 15 studies, a majority (9) did not find the yield advantage over SRI to be statistically significant. On average, SRI practices produced a 24% higher yield than RPs, nearly 1 t ha−1 more, and 56% more than FPs, 1.9 t ha−1 more (Table 1). It was not surprising that the analysis showed SRI’s yield advantage to be greater in comparison with farmer practices than with rice grown using recommended practices. However, it also showed SRI leading to significantly greater yield than from currently recommended practices (or BMPs), which is a conclusion consistent with [9].
Table 1.
Percent change in rice grain yield under SRI compared with RPs and FPs.
A scatter graph of the grain yields obtained under RPs or FPs (plotted on the x-axis) compared those with SRI (on the y-axis) is shown in Figure 2a,b. Each point represents the result from an individual experiment (n = 78), giving a simple visualization; the points above the 1:1 line indicate a higher yield for SRI. Note that most of the yields below the 1:1 line are rather close to the line. Even studies that reported a lower yield with SRI than with RPs or FPs reported other benefits from SRI management apart from yield. These included water saving, higher water productivity, much lower seed requirements, higher labor productivity, more resistance to drought and other stresses, reduced contribution from rice production to global warming potential (GWP), and less pollution of the water discharged from fields.
Figure 2.
SRI grain yields (t ha−1) vs. comparison yields achieved using (a) recommended practices (RPs) and (b) farmer practices (FPs) from 27 countries. Each data point represents one experimental record. Points above the 1:1 line represent favorable productivity responses to SRI.
4. Large-Scale Studies and Meta-Analyses Evaluating SRI Results
Several large comparative studies and meta-analyses of published research papers have been carried out where SRI has been tested, validated, and adopted by farmers. The results of large-scale comparison studies from 10 countries, plus the results from two meta-analyses (based on 46 published research papers), are provided as Supplementary Data in Table S2.
In these evaluations, the yield advantages under SRI ranged between 9 and 105%. The yield advantage for SRI reported from Vietnam was only 9–15% according to data gathered by the Plant Protection Division of that country’s Ministry of Agriculture and Rural Development. The SRI area evaluated was 185,000 acres, cultivated by more than 1 million Vietnamese farmers (rice holdings in Vietnam are very small). Yield improvement using SRI has consistently been less in Vietnam than in most other countries. Possibly this is because of endemic root-feeding nematodes that are inhibited by continuous flooding. In addition, some of the limited SRI yield improvement in Vietnam may be attributable to most of their irrigation systems not being designed and operated to deliver smaller but reliable issues of water.
The greatest relative advantage in terms of yield improvement under SRI management was 105%, reported from Cambodia in a study by the national NGO CEDAC that tracked the experience of 120 farmers who had used the new methods under rainfed conditions for at least three years. SRI methods more than doubled these farmers’ previous average yields (1.34 t ha−1) to produce 2.75 t ha−1, with farmers’ costs of production reduced by more than half [13].
The most rigorous evaluation of SRI yield effects comparing SRI to the best management practices favored by rice scientists was undertaken in China [9]. To construct a database for proper meta-analysis, Wei searched three databases (in the Chinese language) and identified 17 studies from seven rice-growing provinces that had made 26 comparisons (64 data pairs) assessing SRI vs. BMP yields. Only 20% of the trials had used the full set of recommended SRI practices, but even so, less than full use of SRI practices outperformed BMPs, on average, by 10.9% across all of the studies.
This finding, we note, was the opposite of what had been reported from a previous meta-analysis that BMPs yield on average 11% more than SRI [7]. As stated above, there were reasons to question that earlier finding because of its database and methodology [8]. When the Chinese trials were disaggregated in terms of how fully they had utilized the recommended SRI practices, the yield advantage of SRI was 20% with “good” use, i.e., using most of the recommended practices. When there was “full” use of SRI methods, SRI’s yield advantage over BMPs was 30%, but the number of these trials was too small for statistical testing.
Across all of the studies in our database, there was water-saving with SRI, ranging between 22 and >60% when compared with the water use for RPs and FPs. A previous meta-analysis of water-saving that evaluated 29 published studies from eight countries with 251 comparison trials, calculated that SRI reduced total water consumption, including rainfall, by 23% on average. In addition, 35% less irrigation water was required using SRI crop management, with almost all of these trials producing higher grain yield [14].
In our database, eight of the studies reported comparative costs of crop management per hectare. In three-fourths of these studies, it was found that SRI management reduced the costs of cultivation, while in two studies, there were increased costs with SRI. Unfortunately, most studies did not report this economic information. All of the studies that reported income effects reported that income was increased under SRI crop management, ranging between 18 and 250%, compared with the income per hectare that was generated from recommended or farmers’ methods of rice production.
Field trials in the Lower Mekong Basin (LMB) in Southeast Asia, involving more than 15,000 farmers in 33 districts of 11 provinces of Cambodia, Laos, Thailand, and Vietnam, showed that SRI practices under rainfed conditions increased average rice yields by 52%, and raised economic returns by 70%. This study also reported increases of 64% in labor productivity, 61% in water productivity, and 163% in the efficiency of mineral fertilizer use. With SRI, the total energy input for farming operations was decreased by 34%, while greenhouse gas emissions were reduced by 14–17% [15]. It was surprising to see GHG emissions from rainfed rice production reduced, but with SRI practice, the application of nitrogenous fertilizers was decreased or stopped.
Field experiments were conducted for 5 years (2013–2017) at 25 locations across India by the ICAR-Indian Institute of Rice Research. Then, in 2017, it also conducted surveys to collect data from 262 randomly selected SRI farmers in the Telangana state of India. The field experimental data showed SRI methods producing up to 55% more grain ha−1 compared to conventional transplanting methods. The survey data showed that total production costs were reduced by 23% under SRI, and the adoption of SRI reduced total energy inputs by 14% [16].
5. Evidenced-Based Explanations for the Reported SRI Advantages
5.1. Morpho-Physiological Superiority of SRI-Grown Rice Plants
Significant changes occur in the morphological and physiological characteristics of rice plants that are grown using SRI practices as well as in the ensuing grain yield (Table 2). These changes are seen in the growth and functioning of the rice plants themselves, in their tillering, canopy structure, and physiological activity when compared with rice plants grown using conventional methods for transplanting and flooding (Figure 3). Data on these changes have been frequently published [4,10,11,17,18,19] and are discussed below. They consistently contradict the claim by McDonald et al. that SRI management has no significant impact on the physiology of rice plants [7].
Table 2.
Effects of rice management practices on morphological–physiological characteristics, grain yield, and yield attributes in rice.
Figure 3.
Rice plant (Ciherang improved variety) grown using SRI methods from a single seed near Malang, East Java, Indonesia, presented by farmers to Norman Uphoff in 2009. (Photo by Norman Uphoff.)
5.1.1. Root Growth and Functioning
Root systems—the “hidden half” of plants—play crucial roles in crop growth, functions, and yield [20]. Many studies have shown that SRI practices lead to more vigorous root growth with greater root activity than conventional practices [10,18,21]. A study in Madagascar, for example, showed SRI-grown plants, transplanted singly hill−1, as having eight times greater root-pulling resistance (RPR) than three conventionally grown rice plants transplanted hill−1 [22].
The growth of rice roots, assessed in terms of effective root depth, total root length, root density, and dry weight hill−1, has been found to be quite superior under SRI management compared to RPs [10]. With SRI methods that include using mechanical weeders that aerate the topsoil and alternate wetting-and-drying irrigation that makes the soil intermittently aerobic, the proportion of white-colored (functional) roots is much higher. This indicates that the roots are not necrosing due to hypoxia (Figure 4). In Japanese research, at the time of flowering, 74% of rice roots under SRI management were found to be functional, i.e., white, while at the same stage, only 46% of the roots under the continuously flooded conventional management were similarly functioning [17].
Figure 4.
(A) The pair of rice plants grown, respectively, using SRI vs. standard methods of rice cultivation at the Haraz Extension and Technology Development Center in Amol, Iran. The dark color and stunting of the right-hand plant’s roots reflect their degeneration due to lack of oxygen. (B) The pair of rice plants grown in Cuba are of the same age (52 days) and the same variety (VN 2084). Right-side plants are grown using SRI and have 43 tillers, and the left one grown using the standard method have only 5 tillers.
With greater root growth and more aerobic soil conditions under SRI, rice plants have greater enzymatic activity [11], higher levels of cytokinin [23], greater transport of xylem exudates [10], more aerobic microbial activity [24], and a greater uptake of nutrients [25]. Greater root growth, viability, and better performance of root systems provide a better basis and physiological foundation for SRI results [10,26].
5.1.2. Shoot Growth and Functioning
Significant visual and easily measurable changes occur in an SRI rice crop, such as plant height, the abundance of tillering, and the thickness and strength of tillers. These parameters are all usually greater than those found with RP rice plants. The transplanting of young, single seedlings along with the favorable conditions created by SRI management minimize “transplanting shock” and lead to earlier tiller emergence and more profuse tillering [27]. In our own research, with SRI practices, we found rice plants have 28–34 tillers hill−1, while rice plants of the same variety grown under RPs produced only 13 tillers on average [18]. This result was recorded when single seedlings were transplanted under SRI, and RP hills had three seedlings each.
Figure 3 shows an exceptional SRI plant grown from a single seed by a farmer in Eastern Indonesia in 2011, with 223 tillers emerging. In addition to the size of the root system, also note its white color, indicating that the roots were not degrading from lack of oxygen. This plant was unusually responsive to SRI practices, but it shows how much genetic potential a rice plant has that can be evoked by providing it with the most favorable environmental conditions.
In addition to the increased number of tillers, a higher crop growth rate of rice plants is usually achieved under SRI management. This has several positive effects on plant phenotype, particularly on the number, size, and thickness of leaves, as well as on the leaf area index (LAI) and leaf elongation rate (LER). These are measurable and have been demonstrably greater in controlled trials [10].
An easily overlooked morphological change in rice plants grown under SRI management is that they have a greater canopy angle. This means that their canopy structures have a more open architecture, with their tillers spreading out to cover more ground area, and with their leaves being more erect, which reduces mutual shading and increases exposure to sunlight. Conversely, with RPs, which have greater plant density, the hill structure is more compact. Tillers grow more vertically because of the close spacing of plants, the deeper placement of their roots during transplanting, and greater plant density m−2 [18].
An open canopy structure enables SRI plants to intercept more light than they could in a compact hill structure. Our study shows that at the stage of panicle initiation, 89% of the light coming from the sun is intercepted by an SRI canopy, whereas rice plants grown under RPs intercept only 78% of solar radiation. This gives rice crops under SRI management a 15% advantage in light utilization [10]. This is just one of the several morphological effects of SRI methods that create physiological advantages for resulting rice plants.
5.1.3. Root–Shoot Interactions and Crop Physiology
The phenotypical changes in rice plant morphology that result from SRI management greatly affect the plants’ physiological functioning. In addition, the interaction between their more extensive root systems and the soil biota that live around and inside them results in a greater uptake of nutrients from the soil. The interactions among plants, soil, and microbes are extremely complex, with impacts identifiable at the molecular level. These interactions affect plants’ photosynthesis rate and their synthesis of phytohormones and other compounds that regulate plant growth, physiology, and crop performance [28,29]. Research has started in these domains that can help explain further the various effects of SRI management.
Improved root functioning under aerobic soil conditions and rice plants’ production of cytokinins elevate the chlorophyll content of SRI plants’ leaves, and this delays their senescence. Plants’ fluorescence efficiency is improved, and the rate of photosynthesis in SRI plant leaves is greater when compared with that of flooded rice [10]. Higher metabolic activity in the roots also supports a higher photosynthetic rate in the leaves. One particularly interesting finding has been that SRI-grown rice plants fix 3.6 μmol of CO2 into sugar and other substances per millimol of water transpired, while RP plants fix only 1.6 μmol of CO2. This means, quite literally, that SRI plants produce more crop per drop of water, something that is becoming ever more important in the context of water scarcity [18].
When roots are supplying abundant amount of nutrients to the shoots and leaves, there is a higher leaf nitrogen content and more activity of the RuBisCo enzymes that enable photosynthesis to occur [3,11,30,31]. Leaves that are more active photosynthetically can supply more photosynthate to the roots and the microbes in the plants’ rhizosphere and endosphere. This helps the roots and associated microbiota to maintain and increase their functioning and activity, as an example of positive feedback.
The improved root–shoot interactions and the greater growth of both roots and shoots under SRI management contributes directly to the rice plants having longer panicles, better grain filling, and usually heavier grains than with conventional rice-growing practices [18]. Greater soluble sugar content, proline, and malondialdehyde (MDA) in leaves and higher partitioning of carbohydrate and nitrogen, the leaf area, and productive tillers have been reported under SRI [26]. Longxing et al. reported that more than 45% of carbohydrate from stems and leaf sheaths contributed to grain yield in SRI [32]. The influence of SRI methods on various morphological parameters and physiological changes in both roots and shoots and, ultimately, on grain yield in rice is depicted in Figure 5.
Figure 5.
Influence of the SRI method on morphological, physiological changes, and yield in rice. Sources: [4,10,18].
It has been reported that the higher grain yields achieved by super-hybrid rice varieties in China (Liangyoupeijiu and Huaidao 9) are due to improved root–shoot interaction [33], something that SRI management promotes. The optimal crop, soil, water, and nutrient management, as practiced under SRI, leads not only to greater grain production but also to concomitant water saving [10,14,34], higher nutrient use efficiency [35], and reductions in greenhouse gas emissions [36,37,38,39].
5.2. The Interconnected Effects of SRI Practices
SRI methodology differs in a number of ways from the standard agronomic practices for irrigated rice that were described by De Datta [40]. SRI involves (a) transplanting younger seedlings, preferably 8–14 days old (2–3 leaf stage), quickly, carefully, and at a shallow depth of 1–2 cm; (b) transplanting single seedlings per hill in a square pattern with wide spacing, usually about 25 × 25 cm, but wider or closer according to the soil fertility status and variety used; (c) maintaining more aerobic soil conditions by not keeping the rice plants submerged, especially during their period of vegetative growth; (d) adding organic materials to the soil to enrich its stock of organic matter; and (e) controlling weeds with a mechanical weeder that actively aerates the topsoil [2].
SRI practices are not a fixed package but rather interdependent agronomic practices that modify existing methods for managing plants, soil, water, and nutrients [41]. SRI is expected to be adapted or adjusted to local conditions, applying its principles as much as possible, but not necessarily in a uniform way. This means that SRI practices will vary somewhat from one place to another. Its strategy is one of optimization rather than uniformity.
For example, at our research farm at Mendhasal, Odisha, India, given its soil and climate, we found that for SRI, the optimal plant-to-plant and hill-to-hill spacing for obtaining the highest grain yield is 20 × 20 cm, rather than the usually recommended spacing of 25 cm [42]. Similarly, we found that the highest grain yield and greatest water productivity under SRI could be achieved when irrigation water is applied 3 days after the disappearance of standing water from rice fields, but this timing will vary from soil to soil and according to climate [43].
Other research has shown that higher yield and greater water productivity can be achieved by continuing AWD throughout the whole crop cycle up to 7 days before harvesting and not changing to continuous but very shallow flooding after panicle initiation [44]. However, this modification in the original recommendation for SRI water management has not been confirmed by enough other research to make it a recommendation. Possibly the advantages of this change will apply only to certain soils and climates. However, the original SRI principle for water management—apply the minimum amount of water (le minimum de l’eau) [1]—will, in all probability, remain relevant guidance.
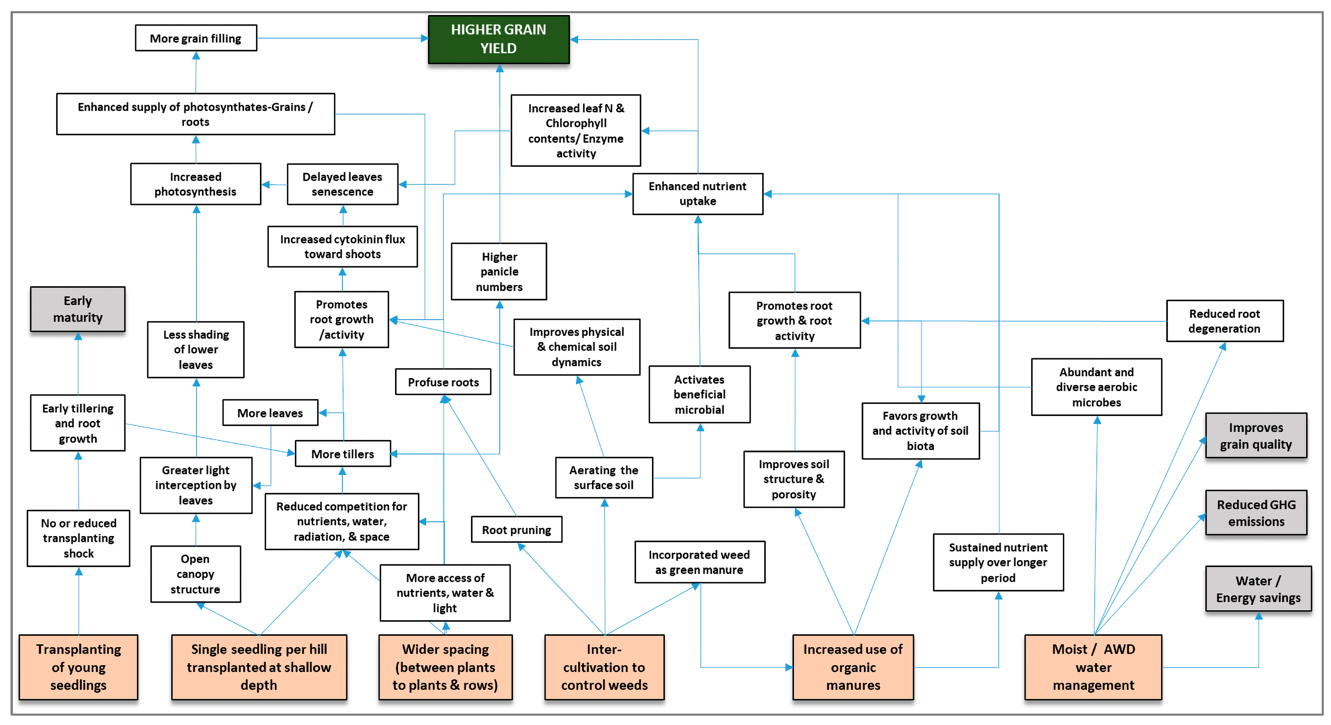
The impact of SRI practices and their interconnections and feedback effects are presented in a flow diagram (Figure 6). This depicts how the different practices are responsible for yield increase, respectively, and collectively. The beneficial effects of all these SRI practices are due to positive feedback mechanisms between and within the plant roots and shoots.
Figure 6.
A flow diagram showing the effects of SRI management practices responsible for increased grain yield.
- Transplanting young seedlings is beneficial for early crop establishment as it avoids or minimizes what is known as “transplanting shock”, thereby enhancing both tillering and rooting [27]. It also contributes to earlier maturity of the crop.
- Transplanting single seedlings per hill at shallow depth, as well as at lower plant density, is responsible for SRI plants’ more open canopy structure [18]. This favors greater light interception, higher leaf photosynthesis, and more grain-filling. A study unrelated to SRI has shown that transplanting single seedlings hill−1 is superior to transplanting three seedlings hill−1, the conventional approach, because it improves plant tillering, root growth, the RuBisCO content in leaves, and cytokinin levels in the roots; it also delays leaf senescence [23].
- Wider spacing between plants gives them greater access to nutrients, water, and light, and it reduces inter-plant competition for these resources. This significantly enhances the performance of individual hills, which is conducive for the greater expression of individual plants’ genetic potential. Prolific tillering, associated root development, and the flux of hormones toward the shoots results in increased grain formation and development. All these contribute to increased yield, with reduced plant populations producing enough more grains per plant to make up for the fewer number of plants [23,42].
- Alternate wetting and drying (AWD) rather than continuous flooding is now considered to be an effective water-saving technology in rice production, although, by itself, it may not increase yield [31,45]. A recent review reports that AWD requires 25–70% less water than the conventional practice of flooding without any reduction in yield [46]. However, when AWD is complemented by SRI practices, there is both water saving and higher yield.
In addition to reducing methane emissions from rice fields, AWD reduces the accumulation of heavy metals (As and Hg) in grains. The reduced degeneration of roots under AWD and an abundance of associated aerobic soil microbes leads to enhanced nutrient uptake by plants, more grain yield, better grain quality, and higher concentrations of micronutrients in the grain [25,46,47].
- The application of organic manure improves soil structure and porosity, favors the abundance and activities of soil biota, and provides a sustained supply of nutrients, especially micronutrients, in the soil. This, of course, enhances plants’ nutrient uptake [25]. Organic fertilization, combined with AWD, significantly increases the uptake of N, P, and K, contributing to a significant increase in grain filling, grain weight, and grain yield [22,48].
- Inter-cultivation/weeding is essential for obtained the best results under SRI because, with no continuous flooding, weeds become a challenge. Mechanical weed control has several advantages: it aerates the soil around the roots while incorporating the weeds into the soil; prunes superficial roots and induces deeper root growth; and creates a small channel between the rice hills for better irrigation. These effects enhance both root growth and crop health, the populations of beneficial microbes in the soil and plant, and physio-chemical dynamics within the soil system [24].
These practices and their positive impacts on crop growth and plant functions, soil health and soil microbes, and nutrient uptake are all connected, as indicated in Figure 6. In combination, they lead to profuse and active root systems. This greater root development promotes beneficial soil microbes in the rhizosphere, enhances the production of growth hormones (cytokinins), and makes for more efficient acquisition of water and nutrients to support shoot growth. The greater flux of nutrients and growth hormones from roots to the shoot results in delayed leaf senescence, a higher chlorophyll content in leaves, and more photosynthesis there.
Greater production of carbohydrates supports both root growth and activity and the plants’ grain-filling process. SRI plants’ increased tillering, with more and larger leaves, higher LAI, and a more open canopy with erect leaves results in greater light interception and utilization. Ultimately, all of these factors contribute to crop growth and health and higher yield.
6. Conclusions
Despite the early rejection of SRI by some established rice scientists, SRI experiments and large-scale evaluations plus meta-analyses of data from dozens of countries have shown that SRI methods significantly increase grain yield compared to both scientists’ recommended practices and farmers’ practices. The methods enable farmers to produce bigger crops to feed a growing population and improve household incomes and food security. This can be achieved without the adoption of new varieties and the extensive application of fertilizers and agrochemicals. This is accomplished using less water and fewer seeds, and it offers other benefits such as a shorter crop cycle, greater nutrient content of grains, and buffering rice crops against the adverse stresses of climate change.
Researchers and agricultural practitioners around the world have found that there are strong theoretical and empirical justifications for promoting SRI as a method for raising rice productivity beyond what present technologies are achieving despite their reliance on external inputs that entail environmental as well as economic costs. The research results have shown that the phenotypic alterations induced in SRI-grown plants lead to increased efficiencies in key physiological processes and more beneficial interactions with the soil biota that comprise the rice plants’ microbiome.
Government support is required for significant SRI expansion in many countries to reap the benefits of SRI knowledge in a similar way to how the Green Revolution was promoted. One difference will be, however, that farmers should and can be more active participants in SRI extension than they were in the Green Revolution, becoming adapters rather than adopters. As SRI depends on knowledge and skill, it can be communicated farmer-to-farmer rather than relying only on highly trained personnel. The future will be brighter if farmers act as stewards of their and our natural resource base, rather than as exploiters of land and water (and of themselves). Their ability to capitalize more fully on the productive potential that already exists in plants’ genomes and soil systems should be both a reward and an inspiration.
Supplementary Materials
The following supporting information can be downloaded at: https://www.mdpi.com/article/10.3390/agronomy13041098/s1, Table S1: Database on studies comparing SRI with conventional management practices (CMP), either RP or FP in different countries [5,10,17,18,21,22,25,36,38,39,49,50,51,52,53,54,55,56,57,58,59,60,61,62,63,64,65,66,67,68,69,70,71,72,73,74,75,76,77,78,79,80,81,82,83,84,85,86,87,88,89,90,91,92,93,94,95,96,97,98,99,100,101,102,103,104,105,106,107,108,109,110,111,112,113,114,115,116,117,118,119]; Table S2: Reported large-scale studies and meta-analyses comparing SRI with conventional management practices (CMP) in different countries [9,13,14,15,16,80,120,121,122,123,124,125,126,127,128,129,130,131,132,133,134,135].
Author Contributions
Conceptualization, A.K.T. and K.G.M.; methodology, A.K.T.; formal analysis, A.K.T.; writing—original draft preparation, A.K.T., O.P.V. and R.K.M.; writing—review and editing, A.K.T., K.G.M. and O.P.V.; visualization, A.K.T. All authors have read and agreed to the published version of the manuscript.
Funding
This research received no external funding and The APC was funded by SRI-Rice, Cornell University, Ithaca, NY 14853, USA.
Conflicts of Interest
The authors declare no conflict of interest.
References
- Laulanié, H. Le système de riziculture intensive malgache. Tropicultura 1993, 11, 110–114. [Google Scholar]
- Stoop, W.A.; Uphoff, N.; Kassam, A. A review of agricultural research issue raised by the system of rice intensification (SRI) from Madagascar: Opportunities for improving system for resource poor farmers. Agric. Syst. 2002, 71, 249–274. [Google Scholar] [CrossRef]
- Mishra, A.; Whitten, M.; Ketelaar, J.W.; Salokhe, V.M. The system of rice intensification (SRI): A challenge for science, and an opportunity for farmer empowerment towards sustainable agriculture. Int. J. Agric. Sustain. 2006, 4, 193–212. [Google Scholar] [CrossRef]
- Thakur, A.K.; Uphoff, N.; Stoop, W. Scientific underpinnings of the System of Rice Intensification (SRI): What is known so far? Adv. Agron. 2016, 135, 147–179. [Google Scholar]
- Sheehy, E.; Peng, S.; Dobermann, A.; Mitchell, P.L.; Ferrer, A.; Yang, J.; Zou, Y.; Zhong, X.; Huang, J. Fantastic yields in the system of rice intensification: Fact or fallacy? Field Crops Res. 2004, 88, 1–8. [Google Scholar] [CrossRef]
- Stoop, W.A.; Kassam, A. The SRI controversy: A response. Field Crops Res. 2005, 91, 357–360. [Google Scholar] [CrossRef]
- McDonald, A.J.; Hobbs, P.R.; Riha, S.J. Does the system of rice intensification outperform conventional best management? A synopsis of the empirical record. Field Crops Res. 2006, 96, 31–36. [Google Scholar] [CrossRef]
- Uphoff, N.; Kassam, A.; Stoop, W. A critical assessment of a desk study comparing crop production systems: The example of the ‘system of rice intensification’ versus ‘best management practice’. Field Crops Res. 2008, 108, 109–114. [Google Scholar] [CrossRef]
- Wei, W.; Uphoff, N. A review of System of Rice Intensification in China. Plant Soil 2015, 393, 361–383. [Google Scholar]
- Thakur, A.K.; Rath, S.; Patil, D.U.; Kumar, A. Effects on rice plant morphology and physiology of water and associated management practices of the system of rice intensification and their implications for crop performance. Paddy Water Environ. 2011, 9, 13–24. [Google Scholar] [CrossRef]
- Mishra, A.; Salokhe, V.M. The effects of planting pattern and water regime on root morphology, physiology and grain yield of rice. J. Agron. Crop. Sci. 2010, 196, 368–378. [Google Scholar] [CrossRef]
- Toriyama, K.; Ando, H. Towards an understanding of the high productivity of rice with system of rice intensification (SRI) management from the perspectives of soil and plant physiological processes. Soil Sci. Plant Nutr. 2011, 57, 636–649. [Google Scholar] [CrossRef]
- Tech, C. Ecological System of Rice Intensification (SRI) Impact Assessment (2001–2003); Cambodian Center for Study and Development in Agriculture (CEDAC): Phnom Penh, Cambodia, 2004. [Google Scholar]
- Jagannath, P.; Pullabhotla, H.; Uphoff, N. Meta-analysis evaluating water use, water saving, and water productivity in irrigated production of rice with SRI vs. standard management methods. Taiwan Water Conserv. 2013, 61, 14–49. [Google Scholar]
- Mishra, A.; Ketelaar, J.W.; Uphoff, N.; Whitten, M. Food security and climate-smart agriculture in the lower Mekong basin of Southeast Asia: Evaluating impacts of system of rice intensification with special reference to rainfed agriculture. Int. J. Agric. Sustain. 2021, 19, 152–174. [Google Scholar] [CrossRef]
- Nirmala, B.; Tuti, M.D.; Mahender Kumar, R.; Waris, A.; Muthuraman, P.; Parmar, B.; Vidhan Singh, T. Integrated assessment of system of rice intensification vs. conventional method of transplanting for economic benefit, energy efficiency and lower global warming potential in India. Agroecol. Sust. Food Syst. 2021, 45, 745–766. [Google Scholar] [CrossRef]
- Chapagain, T.; Yamaji, E. The effects of irrigation method, age of seedling and spacing on crop performance, productivity and water-wise rice production in Japan. Paddy Water Environ. 2010, 8, 81–90. [Google Scholar] [CrossRef]
- Thakur, A.K.; Uphoff, N.; Antony, E. An assessment of physiological effects of system of rice intensification (SRI) practices compared with recommended rice cultivation practices in India. Exp. Agric. 2010, 46, 77–98. [Google Scholar] [CrossRef]
- Uphoff, N.; Fasoula, V.; Iswandi, I.; Kassam, A.; Thakur, A.K. Improving the phenotypic expression of rice genotypes: Rethinking “intensification” for production systems and selection practices for rice breeding. Crop J. 2015, 3, 174–189. [Google Scholar] [CrossRef]
- Esher, A.; Beeckman, T. Plant Roots: The Hidden Half, 4th ed.; CRC Press: Boca Raton, FL, USA, 2013. [Google Scholar]
- Hameed, K.A.; Mosa, A.K.J.; Jaber, F.A. Irrigation water reduction using system of rice intensification compared with conventional cultivation methods in Iraq. Paddy Water Environ. 2011, 9, 121–127. [Google Scholar] [CrossRef]
- Barison, J.; Uphoff, N. Rice yield and its relation to root growth and nutrient-use efficiency under SRI and conventional cultivation: An evaluation in Madagascar. Paddy Water Environ. 2011, 9, 65–78. [Google Scholar] [CrossRef]
- San-oh, Y.; Sugiyama, T.; Yoshita, D.; Ookawa, T.; Hirasawa, T. The effect of planting pattern on the rate of photosynthesis and related processes during ripening in rice plants. Field Crops Res. 2006, 96, 113–124. [Google Scholar] [CrossRef]
- Anas, I.; Rupela, O.P.; Thiyagarajan, T.M.; Uphoff, N. A review of studies on SRI effects on beneficial organisms in rice soil rhizospheres. Paddy Water Environ. 2011, 9, 53–64. [Google Scholar] [CrossRef]
- Thakur, A.K.; Mandal, K.G.; Raychaudhuri, S. Impact of crop and nutrient management on crop growth and yield, nutrient uptake and content in rice. Paddy Water Environ. 2020, 18, 139–151. [Google Scholar] [CrossRef]
- Wang, S.H.; Cao, W.X.; Jiang, D.; Tai, T.B.; Zhu, Y. Physiological characteristics of high-yield techniques with SRI rice. In Assessment of the System of Rice Intensification, Proceedings of an International Conference, Sanya, China, 1–4 April 2002; Uphoff, N., Fernandes, E.C.M., Longping, Y., Jimimg, P., Rafaralahy, S., Rabenandrasana, J., Eds.; Cornell International Institute for Food, Agriculture and Development: Ithaca, NY, USA, 2002; pp. 116–124. Available online: http://ciifad.cornell.edu/sri/proc1/sri_27.pdf (accessed on 3 March 2003).
- Pasuquin, E.; Lafarge, T.; Tubana, B. Transplanting young seedlings in irrigated rice fields: Early and high tiller production enhanced grain yield. Field Crops Res. 2008, 105, 141–155. [Google Scholar] [CrossRef]
- Gopalakrishnan, S.; Upadhyaya, H.; Vadlamudi, S.; Humayun, P.; Vidya, M.S.; Alekhya, G.; Singh, A.; Vijayabharathi, R.; Bhimineni, R.K.; Seema, M.; et al. Plant growth-promoting traits of biocontrol potential bacteria isolated from rice rhizosphere. Springer Plus 2012, 1, 71. [Google Scholar] [CrossRef] [PubMed]
- Gopalakrishnan, S.; Vadlamudi, S.; Apparla, S.; Bandikinda, P.; Vijayabharathi, R.; Bhimineni, R.K.; Rupela, O.P. Evaluation of Streptomyces spp. for their plant-growth-promotion traits in rice. Can. J. Microbiol. 2013, 59, 534–539. [Google Scholar] [CrossRef] [PubMed]
- Samejima, H.; Kondo, M.; Ito, O.; Nozoe, T.; Shinano, T.; Osaki, M. Root-shoot interaction as a limiting factor of biomass productivity in new tropical rice lines. Soil Sci. Plant Nutr. 2004, 50, 545–554. [Google Scholar] [CrossRef]
- Zhang, H.; Xue, Y.; Wang, Z.; Yang, J.; Zhang, J. An alternate wetting and moderate soil drying regime improves root and shoot growth in rice. Crop. Sci. 2009, 49, 2246–2260. [Google Scholar] [CrossRef]
- Longxing, T.; Xi, W.; Shaokai, M. Physiological effects of SRI methods on rice plants. In Assessment of the System of Rice Intensification, Proceedings of an International Conference, Sanya, China, 1–4 April 2002; Uphoff, N., Fernandes, E.C.M., Longping, Y., Jimimg, P., Rafaralahy, S., Rabenandrasana, J., Eds.; Cornell International Institute for Food, Agriculture and Development: Ithaca, NY, USA, 2002; pp. 132–136. Available online: http://ciifad.cornell.edu/sri/proc1/sri_29.pdf (accessed on 24 March 2008).
- Zhang, H.; Xue, Y.; Wang, Z.; Yang, J.; Zhang, J. Morphological and physiological traits of roots and their relationships with shoot growth in ‘super’ rice. Field Crops Res. 2009, 113, 31–40. [Google Scholar] [CrossRef]
- Yang, J.; Zhang, J. Crop management techniques to enhance harvest index in rice. J. Exper. Bot. 2010, 61, 3177–3189. [Google Scholar] [CrossRef] [PubMed]
- Thakur, A.K.; Rath, S.; Mandal, K.G. Differential responses of system of rice intensification (SRI) and conventional flooded rice management methods to applications of nitrogen fertilizer. Plant Soil 2013, 370, 59–71. [Google Scholar] [CrossRef]
- Jain, N.; Dubey, R.; Dubey, D.S.; Singh, J.; Khanna, M.; Pathak, H.; Bhatia, A. Mitigation of greenhouse gas emission with system of rice intensification in the Indo-Gangetic Plains. Paddy Water Environ. 2014, 12, 355–363. [Google Scholar] [CrossRef]
- Gathorne-Hardy, A.; Narasimha Reddy, D.; Venkatanarayana, M.; Harriss-White, B. A Life-Cycle Assessment (LCA) of greenhouse gas emissions from SRI and flooded rice production in SE Asia. Taiwan Water Conserv. 2013, 61, 111–125. [Google Scholar]
- Gathorne-Hardy, A.; Narasimha Reddy, D.; Venkatanarayana, M.; Harriss-White, B. System of Rice Intensification provides environmental and economic gains but at the expense of social sustainability: A multidisciplinary analysis in India. Agric. Syst. 2016, 143, 159–168. [Google Scholar] [CrossRef]
- Choi, J.D.; Park, W.J.; Park, K.W.; Lim, K.J. Feasibility of SRI methods for reduction of irrigation and NPS pollution in Korea. Paddy Water Environ. 2013, 11, 241–248. [Google Scholar] [CrossRef]
- De Datta, S.K. Principles and Practices of Rice Production; J.W. Wiley: New York, NY, USA, 1981. [Google Scholar]
- Uphoff, N. Higher yields with fewer external inputs? The system of rice intensification and potential contributions to agricultural sustainability. Int. J. Agric. Sustain. 2003, 1, 38–50. [Google Scholar] [CrossRef]
- Thakur, A.K.; Rath, S.; Roychowdhury, S.; Uphoff, N. Comparative performance of rice with system of rice intensification (SRI) and conventional management using different plant spacings. J. Agron. Crop. Sci. 2010, 196, 146–159. [Google Scholar] [CrossRef]
- Thakur, A.K.; Mohanty, R.K.; Patil, D.U.; Kumar, A. Impact of water management on yield and water productivity with system of rice intensification (SRI) and conventional transplanting system in rice. Paddy Water Environ. 2014, 12, 413–424. [Google Scholar] [CrossRef]
- Thakur, A.K.; Mandal, K.G.; Mohanty, R.K.; Ambast, S.K. Rice root growth, photosynthesis, yield and water productivity improvements through modifying cultivation practices and water management. Agric. Water Manage. 2018, 206, 67–77. [Google Scholar] [CrossRef]
- Maneepitak, S.; Ullah, H.; Paothong, K.; Kachenchart, B.; Datta, A.; Shrestha, R.P. Effect of water and rice straw management practices on yield and water productivity of irrigated lowland rice in the Central Plain of Thailand. Agric. Water Manage. 2019, 211, 89–97. [Google Scholar] [CrossRef]
- Ishfaq, M.; Farooq, M.; Zulfiqar, U.; Hussain, S.; Akbar, N.; Nawaz, A.; Anjum, S.A. Alternate wetting and drying: A water-saving and ecofriendly rice production system. Agric. Water Manage. 2020, 241, 106363. [Google Scholar] [CrossRef]
- Dass, A.; Chandra, S.; Uphoff, N.; Choudhary, A.K.; Bhattacharya, R.; Rana, K.S. Agronomic fortification of rice grains with secondary and micronutrients under differing crop management and soil moisture regimes in the north Indian Plains. Paddy Water Environ. 2017, 15, 745–760. [Google Scholar] [CrossRef]
- Yang, C.; Yang, L.; Yang, Y.; Ouyang, Z. Rice root growth and nutrient uptake as influenced by organic manure in continuously and alternately flooded paddy soils. Agric. Water Manage. 2004, 70, 67–81. [Google Scholar] [CrossRef]
- Thomas, V.; Ramzi, M.A. SRI contributions to rice production dealing with water management constraints in northeastern Afghanistan. Paddy Water Environ. 2011, 9, 101–109. [Google Scholar] [CrossRef]
- Akondo, R.I.M.; Hossain, B.M.; Akter, S.E.; Islam, M.M. Comparative performance of system of rice intensification (SRI) and conventional methods of rice cultivation in Gopalganj district of Bangladesh. Asian Plant Res. J. 2020, 6, 1–7. [Google Scholar] [CrossRef]
- Hosain, T.; Hossain, E.; Nizam, R.; Fazle Bari, A.S.M.; Chakraborty, R. Response of physiological characteristics and productivity of hybrid rice varieties under system of rice intensification (SRI) over the traditional cultivation. Int. J. Plant Biol. Res. 2018, 6, 1085. [Google Scholar]
- Latif, M.A.; Islam, M.R.; Ali, M.Y.; Saleque, M.A. Validation of the system of rice intensification (SRI) in Bangladesh. Field Crops Res. 2005, 93, 281–292. [Google Scholar] [CrossRef]
- Latif, M.A.; Ali, M.Y.; Islam, M.R.; Badshah, M.A.; Hasan, M.S. Evaluation of management principles and performance of the System of Rice Intensification (SRI) in Bangladesh. Field Crops Res. 2009, 114, 255–262. [Google Scholar] [CrossRef]
- Gbenou, P.; Mitchel, A.-M.; Sedami, A.B.; Agossou, P.N. Farmer evaluations of the system of rice intensification (SRI) compared with conventional rice production in Benin. Eur. Sci. J. 2016, 12, 280–296. [Google Scholar] [CrossRef]
- Gehring, C.; de Moura, E.G.; Santos, R.R.S.; Aguiar, A.D.C.F.; de Sousa, A.M.B.; Boddey, R.M. Ecological intensification of rice production in the lowlands of Amazonia: Options for smallholder rice producers. Eur. J. Agron. 2013, 46, 25–33. [Google Scholar] [CrossRef]
- Ly, P.; Jensen, L.S.; Bruun, T.B.; de Neergaard, A. Factors explaining variability in rice yields in a rain-fed lowland rice ecosystem in Southern Cambodia. NJAS-Wageningen J. Life Sci. 2016, 78, 129–137. [Google Scholar] [CrossRef]
- Tsurui, J.; Yamaji, E.; Sovannara, S. Accepting system of rice intensification (SRI) by farmers in rainfed lowland paddy area of Cambodia. Int. J. Envir. Rural Dev. 2010, 1–2, 129–135. [Google Scholar]
- Chen, S.; Zheng, X.; Wang, D.; Xu, C.; Zhang, X. Influence of the improved system of rice intensification (SRI) on rice yield, yield components and tillering characteristics under different rice establishment methods. Plant Prod. Sci. 2013, 16, 191–198. [Google Scholar] [CrossRef]
- Lin, X.Q.; Zhu, D.F.; Chen, H.Z.; Cheng, S.H.; Uphoff, N. Effect of plant density and nitrogen fertilizer rates on grain yield and nitrogen uptake of hybrid rice (Oryza sativa L.). J. Agric. Biotech. Sustain. Dev. 2009, 1, 44–53. [Google Scholar]
- Zhao, F.; Xu, C.M.; Zhang, W.J.; Zhang, X.F.; Cheng, J.P.; Wang, D.Y. Effects of rhizosphere dissolved oxygen content and nitrogen form on root traits and nitrogen accumulation in rice. Rice Sci. 2011, 18, 304–310. [Google Scholar] [CrossRef]
- Zhao, L.M.; Wu, L.H.; Li, Y.S.; Lu, X.H.; Zhu, D.F.; Uphoff, N. Influence of the system of rice intensification on rice yield and nitrogen and water use efficiency with different application rates. Exp. Agric. 2009, 45, 275–286. [Google Scholar] [CrossRef]
- Zhao, L.M.; Wu, L.H.; Li, Y.S.; Animesh, S.; Zhu, D.F.; Uphoff, N. Comparisons of yield, water use efficiency, and soil microbial biomass as affected by the system of rice intensification. Commun. Soil Sci. Plant Anal. 2010, 41, 1–12. [Google Scholar] [CrossRef]
- Ceesay, M.; Reid, W.S.; Fernandes, E.C.M.; Uphoff, N. The effects of repeated soil wetting and drying on lowland rice yield with system of rice intensification (SRI) methods. Int. J. Agr. Sust. 2006, 4, 5–14. [Google Scholar] [CrossRef]
- Ceesay, M. An opportunity for increasing factor productivity for rice cultivation in The Gambia through SRI. Paddy Water Environ. 2011, 9, 129–135. [Google Scholar] [CrossRef]
- Dzomeku, I.K.; Sowley, E.N.K.; Yussif, I.S. Evaluation of system of rice intensification (SRI) for enhanced rice (Oryza sativa L.) production in the Guinea Savannah zone of Ghana. Curr. Agric. Res. J. 2016, 4, 84–93. [Google Scholar] [CrossRef]
- Anbumani, S.; Selvakumar, S.; Thirukumaran, K. Mechanized transplanting in system of rice intensification and its evaluation. Int. J. Chem. Stud. 2020, 8, 2301–2305. [Google Scholar] [CrossRef]
- Balamatti, A.; Uphoff, N. Experience with the system of rice intensification for sustainable rainfed paddy farming systems in India. Agroecol. Sustain. Food Syst. 2017, 41, 573–587. [Google Scholar] [CrossRef]
- Dass, A.; Chandra, S. Irrigation, spacing and cultivar effects on net photosynthetic rate, dry matter partitioning and productivity of rice under system of rice intensification in Mollisols of northern India. Exp. Agric. 2013, 49, 504–523. [Google Scholar] [CrossRef]
- Dass, A.; Chandra, S.; Choudhary, A.K.; Singh, G.; Sidhishri, S. Influence of field re-ponding pattern and plant spacing on rice root-shoot characteristics, yield, and water productivity of two modern cultivars under SRI management in Indian Mollisols. Paddy Water Environ. 2016, 14, 45–59. [Google Scholar] [CrossRef]
- Dwibedi, S.K.; De, G.C.; Dhua, S.R. Correlation between vegetative parameters and yield with weed biomass of kharif rice genotypes at varying dates of sowing and systems of cultivation in coastal Odisha. Environ. Ecol. 2017, 35, 35–39. [Google Scholar]
- Gopalakrishnan, S.; Mahender Kumar, R.; Humayun, P.; Srinivas, V.; Kumari, B.R.; Vijayabharathi, R.; Singh, A.; Surekha, K.; Padmavathi, C.; Somashekar, N.; et al. Assessment of different methods of rice (Oryza sativa L.) cultivation affecting growth parameters, soil chemical, biological, and microbiological properties, water saving, and grain yield in rice-rice system. Paddy Water Environ. 2014, 12, 79–87. [Google Scholar] [CrossRef]
- Hazra, K.K.; Swain, D.K.; Singh, S.S. Crop performance and soil-plant nutrient dynamics in rice-lentil system altered with rice cultivation practices in alkaline soil. Europ. J. Agron. 2021, 130, 126352. [Google Scholar] [CrossRef]
- Islam, M.; Nath, L.K.; Patel, D.P.; Das, A.; Munda, G.C.; Samajdar, T.; Ngachan, S.V. Productivity and socio-economic impact of system of rice intensification and integrated crop management over conventional methods of rice establishment in eastern Himalayas, India. Paddy Water Environ. 2014, 12, 193–202. [Google Scholar] [CrossRef]
- Jat, A.L.; Srivastava, V.K.; Chongtham, S.K.; Singh, R.K. Integrated nitrogen management influences the yield performance of rice under different methods of cultivation. International J. Bio-Resour. Stress Manage. 2020, 11, 472–481. [Google Scholar] [CrossRef]
- Mohapatra, P.C.; Din, M.; Parida, B.C.; Patel, S.P.; Mishra, P. Effect of mechanical planting and weeding on yield, water-use efficiency and cost of production under modified system of rice intensification. Indian J. Agric. Sci. 2012, 82, 280–283. [Google Scholar]
- Porkodi, G.; Anand, G.; Panneerselvam, S. Green manure coupled with SRI method for sustainable yield and soil health. Pharma Innovation J. 2022, 11, 85–90. [Google Scholar]
- Ravichandran, V.K.; Nayar, V.; Prakash, K.C. An Evaluation of the SRI on increasing yield, water productivity and profitability; Experiences from TN-IAMWARM project. Irrig. Drain. Sys. Eng. 2015, 4, 137. [Google Scholar] [CrossRef]
- Adusumilli, R.; Bhagya Laxmi, S. Potential of the system of rice intensification for systemic improvement in rice production and water use: The case of Andhra Pradesh, India. Paddy Water Environ. 2011, 9, 89–97. [Google Scholar] [CrossRef]
- Saha, S.; Singh, Y.V.; Gaind, S.; Kumar, D. Water productivity and nutrient status of rice soil in response to cultivation techniques and nitrogen fertilization. Paddy Water Environ. 2015, 13, 443–453. [Google Scholar] [CrossRef]
- Satyanaryana, A.; Thiyagarajan, T.M.; Uphoff, N. Opportunities for water saving with higher yield from the system of rice intensification. Irrig. Sci. 2007, 25, 99–115. [Google Scholar] [CrossRef]
- Senthilkumar, K.; Bindraban, P.S.; Thiyagarajan, T.M.; de Ridder, N.; Giller, K.E. Modified rice cultivation in Tamil Nadu, India: Yield gains and farmers’ (lack of) acceptance. Agric. Syst. 2008, 98, 82–94. [Google Scholar] [CrossRef]
- Shah, T.M.; Tasawwar, S.; Bhat, M.A.; Otterpohl, R. Intercropping in rice farming under the system of rice intensification-An agroecological strategy for weed control, better yield, increased returns, and social-ecological sustainability. Agronomy 2021, 11, 1010. [Google Scholar] [CrossRef]
- Singh, Y.V. Crop and water productivity as influenced by rice cultivation methods under organic and inorganic sources of nutrient supply. Paddy Water Environ. 2013, 11, 531–542. [Google Scholar] [CrossRef]
- Singh, Y.V.; Singh, K.K.; Sharma, S.K. Influence of crop nutrition on grain yield, seed quality and water productivity under two rice cultivation systems. Rice Sci. 2013, 20, 129–138. [Google Scholar] [CrossRef]
- Singh, A.K.; Chakraborti, M. The effects of crop establishment method, soil-water regime and integrated nutrient management practices on sustainability of rice yield in North-Eastern India. Agric. Res. 2018, 7, 456–462. [Google Scholar] [CrossRef]
- Sinha, S.K.; Talati, J. Productivity impacts of the system of rice intensification (SRI): A case study in West Bengal, India. Agric. Water Manage. 2007, 87, 55–60. [Google Scholar] [CrossRef]
- Suryavanshi, P.; Singh, Y.V.; Prasanna, R.; Bhatia, A.; Shivay, Y.S. Pattern of methane emission and water productivity under different methods of rice crop establishment. Paddy Water Environ. 2013, 11, 321–329. [Google Scholar] [CrossRef]
- Suryawanshi, V.S.; Agrawal, S.B.; Malviya, P. Assessment of yield and yield attributes of rice under different crop establishment methods and nutrient management. Pharma. Innov. J. 2022, 11, 2373–2376. [Google Scholar]
- Verma, A.K.; Pandey, N.; Shrivastava, G.K. Production potential and economics of hybrid rice under system of rice intensification and its manipulation. SAARC J. Agri. 2014, 12, 71–78. [Google Scholar] [CrossRef]
- Ferichani, M.; Prasetya, D.A. System of rice intensification increases rice productivity on saline soil. Paddy Water Environ. 2017, 15, 649–657. [Google Scholar] [CrossRef]
- Hidayati, N.; Triadiati; Anas, I. Photosynthesis and transpiration rates of rice cultivated under the system of rice intensification and the effects on growth and yield. HAYATI J. Biosci. 2016, 23, 67–72. [Google Scholar] [CrossRef]
- Nugroho, B.W.A.; Toriyama, K.; Kobayashi, K.; Arif, C.; Yokoyama, S.; Mizoguchi, M. Effect of intermittent irrigation following the system of rice intensification (SRI) on rice yield in a farmer’s paddy fields in Indonesia. Paddy Water Environ. 2018, 16, 715–723. [Google Scholar] [CrossRef]
- Liesdiana, F.; Laksemi, N.P.S.T.; Nursaadah, S.; Hoesen, Y.A.; Zamzam, I.A.A.; Yustiana, Y. Technology adoption to climate change level producers rice in West Java. 3BIO J. Biol. Sci. Tech. Manag. 2018, 1, 22–26. [Google Scholar] [CrossRef]
- Chapagain, T.; Riseman, A.; Yamaji, E. Assessment of System of Rice Intensification (SRI) and conventional practices under organic and inorganic management in Japan. Rice Sci. 2011, 18, 311–320. [Google Scholar] [CrossRef]
- Kathia, M.K.; Mati, B.; Ndiiri, J.; Wanjogu, R. Integrating mechanical weeding and planting for reduced labour input in paddy rice under System of Rice Intensification (SRI). Agric. Sci. 2019, 10, 121–130. [Google Scholar] [CrossRef]
- Mati, B.M.; Wanjogu, R.; Odongo, B.; Home, P.G. Introduction of the system of rice intensification in Kenya: Experiences from Mwea irrigation scheme. Paddy Water Environ. 2011, 9, 145–154. [Google Scholar] [CrossRef]
- Ndiiri, J.A.; Mati, B.M.; Home, P.G.; Odongo, B.; Uphoff, N. Adoption, constraints and economic returns of paddy rice under the system of rice intensification in Mwea, Kenya. Agric. Water Manag. 2013, 129, 44–55. [Google Scholar] [CrossRef]
- Nyamai, M.; Mati, B.M.; Home, P.G.; Odongo, B.; Wanjugo, R.; Thuranira, E.G. Improving crop productivity and water use efficiency in basin rice cultivation in Kenya through SRI. Agric. Engin. Intl. CIGR J. 2012, 14, 1–9. [Google Scholar]
- Choi, J.; Kim, G.; Park, W.; Shin, M.; Choi, Y.; Lee, S.; Kim, S.; Yun, D. Effect of SRI management on water quality and greenhouse gas emissions in Korea. Irrig. Drain. 2014, 63, 263–270. [Google Scholar] [CrossRef]
- Styger, E.; Attaher, M.A.; Guindo, H.; Ibrahim, H.; Diaty, M.; Abba, I.; Traore, M. Application of system of rice intensification practices in the arid environment of the Timbuktu region in Mali. Paddy Water Environ. 2011, 9, 137–144. [Google Scholar] [CrossRef]
- Htwe, T.; Techato, K.; Chotikarn, P.; Sinutok, S. Grain yield and environmental impacts of alternative rice establishment methods in Myanmar. Appl. Ecol. Envir. Res. 2021, 19, 507–524. [Google Scholar] [CrossRef]
- Kabir, H.; Uphoff, N. Results of disseminating the system of rice intensification with farmer field school methods in northern Myanmar. Exp. Agric. 2007, 43, 463–476. [Google Scholar] [CrossRef]
- Khadka, R.B.; Uphoff, N. Effects of Trichoderma seedling treatment with System of Rice Intensification management and with conventional management of transplanted rice. PeerJ 2019, 7, e5877. [Google Scholar] [CrossRef]
- Ahmad, F.; Khan, H. Effect of different fertilizer treatments on the performance of some local rice varieties under SRI (system of rice intensification) and conventional management practices at district Swat. Pure Appl. Biol. 2016, 5, 37–47. [Google Scholar] [CrossRef]
- Turmel, M.S.; Espinosa, J.; Franco, L.; Pérez, C.; Hernández, H.; González, E.; Fernández, G.; Rojas, C.; Sánchez, D.; Fernández, N.; et al. On-farm evaluation of a low-input rice production system in Panama. Paddy Water Environ. 2011, 9, 155–161. [Google Scholar] [CrossRef]
- Miyazato, T.; Mohammed, R.A.; Lazaro, R.C. Irrigation management transfer (IMT) and system of rice intensification (SRI) practice in the Philippines. Paddy Water Environ. 2010, 8, 91–97. [Google Scholar] [CrossRef]
- Krupnik, T.J.; Rodenburg, J.; Haden, V.R.; Mbaye, D.; Shennan, C. Genotypic trade-offs between water productivity and weed competition under the System of Rice Intensification in the Sahel. Agric. Water Manag. 2012, 115, 156–166. [Google Scholar] [CrossRef]
- Diedhiou, P.C.C.; Sambou, A.; Ndiaye, O.; Ndour, N.; Diedhiou, S.K. Comparative analysis of rice performance and profitability with the system of rice intensification (SRI) and traditional practices (TP) in Ziguinchor district, Senegal. Forest. Agric. Rev. 2021, 2, 22–36. [Google Scholar] [CrossRef]
- Abeysiriwardena, D.S.Z.; Weerakoon, W.M.W.; Wickramasinghe, W.M.A.D.B. System of rice intensification (SRI) as a method of stand establishment in rice. Amer.-Euras. J. Agric. Environ. Sci. 2009, 5, 189–195. [Google Scholar]
- Chang, Y.C.; Uphoff, N.; Yamaji, E. A conceptual framework for eco-friendly paddy farming in Taiwan, based on experimentation with System of Rice Intensification (SRI) methodology. Paddy Water Environ. 2016, 14, 169–183. [Google Scholar] [CrossRef]
- Alem, Y.; Eggert, H.; Ruhinduka, R. Improving welfare through climate-friendly agriculture: The case of the system of rice intensification. Environ. Resour. Econ. 2015, 62, 243–263. [Google Scholar] [CrossRef]
- Kahimba, F.C.; Kombe, E.E.; Mahoo, H.F. The potential of system of rice intensification (SRI) to increase rice water productivity: A case of Mkindo Irrigation Scheme in Morogoro region, Tanzania. Tanzania J. Agric. Sci. 2014, 12, 10–19. [Google Scholar]
- Katambara, Z.; Mngongo, M.; Chambi, C.; Malley, Z. Characteristics of rice produced under direct and indirect SRI practices in Chimala area in Mbarali District Tanzania. J. Agric. Sustain. 2016, 9, 15–30. [Google Scholar]
- Kavishe, R.E.; Kahimba, F.C.; Komakech, H.C. Farmer’s appropriation of system of rice intensification practices in water-scarce irrigation schemes in Northern Tanzania. Paddy Water Environ. 2021, 19, 367–381. [Google Scholar] [CrossRef]
- Mboyerwa, P.A.; Kibret, K.; Mtakwa, P.; Aschalew, A. Lowering nitrogen rates under the system of rice intensification enhanced rice productivity and nitrogen use efficiency in irrigated lowland rice. Heliyon 2022, 8, e09140. [Google Scholar] [CrossRef] [PubMed]
- Nakano, Y.; Tanaka, Y.; Otsuka, K. Impact of training on the intensification of rice farming: Evidence from rainfed areas in Tanzania. Agric. Econ. 2018, 49, 193–202. [Google Scholar] [CrossRef]
- Mgaya, A.M.; Thobunluepop, P.; Sreewongchai, T.; Sarobol, E.; Onwimol, D. Integral effect of seed treatments and production systems for sustainability of rice production under acid soil. J. Agron. 2016, 15, 122–129. [Google Scholar] [CrossRef]
- Noltze, M.; Schwarze, S.; Qaim, M. Impacts of natural resource management technologies on agricultural yield and household income: The system of rice intensification in Timor Leste. Ecol. Econ. 2013, 85, 59–68. [Google Scholar] [CrossRef]
- Oxfam New Zealand. The System of Rice Intensification: Trials and Potentials in Timor Leste; Oxfam New Zealand: Auckland, New Zealand, 2014. [Google Scholar]
- Husain, A.M.; Chowhan, G.; Barua, P.; Razib Uddin, A.F.M.; Ziaur Rahman, A.B.M. Final Evaluation Report on Verification and Refinement of the System of Rice Intensification (SRI) Project in Selected Areas of Bangladesh (SP 36 02); Report to IRRI/Bangladesh Programme; BRAC, POSD, SAFE and Syngenta/Bangladesh Ltd.: Dhaka, Bangladesh, 2004. [Google Scholar]
- Anthofer, J. The Potential of the System of Rice Intensification (SRI) for Poverty Reduction in Cambodia. Summary of Report Prepared for GTZ, Berlin and Phnom Penh. 2004. Available online: http://www.tropentag.de/2004/abstracts/full/399.pdf (accessed on 15 April 2020).
- Xu, X.L.; Li, X.Y.; Li, H. Socioeconomic impact analysis of SRI in China. China Rural Economics. (In Chinese). 2006. English version. Available online: http://sri.cals.cornell.edu/countries/china/cnciadeng.pdf (accessed on 10 January 2021).
- Zheng, J.G.; Chi, Z.Z.; Li, X.Y.; Jiang, X.L. Agricultural water saving possible through SRI for water management in Sichuan, China. Taiwan Water Conserv. 2013, 61, 50–62. [Google Scholar]
- Palanisami, K.; Karunakaran, K.R.; Amarasinghe, U.; Rangamuthu, C.R. Doing different things or doing it differently? Rice intensification practices in 13 states of India. Econ. Polit. Wkly. 2013, 48, 51–58. [Google Scholar]
- Behera, D.; Chaudhury, A.K.; Vutukutu, V.K.; Gupta, A.; Machiraju, A.; Shah, P. Enhancing Agricultural Livelihoods through Community Institutions in Bihar, India; The World Bank: New Delhi, India; JEEVIKA: Patna, India, 2013. [Google Scholar]
- Ashok, M.V. NABARD—System of Rice Intensification in India. 2015. Available online: https://www.slideshare.net/SRI.CORNELL/1503-nabard-system-of-rice-intensification-in-india (accessed on 29 March 2018).
- Pandian, B.J.; Sampathkumar, T.; Chandrasekaran, R. System of Rice Intensification (SRI): Packages of technologies sustaining the production and increased the rice yield in Tamil Nadu, India. Irrig. Drainage Sys. Eng. 2014, 3, 115. [Google Scholar] [CrossRef]
- Sato, S.; Uphoff, N. A review of on-farm evaluations of system of rice intensification methods in Eastern Indonesia. CAB Rev. Perspect. Agric. Vet. Sci. Nutr. Nat. Res. 2007, 2, 54. [Google Scholar] [CrossRef]
- Mishra, A. Dealing with uncertainty with certain principles, and mobilizing farmers’ creativity for sustainable agriculture intensification that contributes to food security. Agr. Res. Tech. 2017, 4, 555629. [Google Scholar] [CrossRef]
- Uprety, R. Economic Analysis of System of Rice Intensification (SRI) Methods in Morang District of Nepal, Main Season, 2005; The District Agricultural Development Office, Ministry of Agriculture: Biratnagar, Nepal, 2006. [Google Scholar]
- FAO-EU. FAO-EU Food Facility Programme: After One and a Half Years in Nepal; FAO: Lalitpur, Nepal, 2010. [Google Scholar]
- Namara, R.; Bossio, D.; Weligamage, P.; Herath, I. The practice and effects of the system of rice intensification (SRI) in Sri Lanka. Qtly. J. Intl. Agric. 2008, 47, 5–23. [Google Scholar]
- Dung, N.T.; Minh, L.N. System of Rice Intensification—Advancing Small Farmers in Mekong Region; The Plant Protection Department (PPD)/Ministry of Agriculture, Oxfam America: Hanoi, Vietnam, 2008. [Google Scholar]
- Castillo, G.E.; Minh, N.L.; Pfeifer, K. Oxfam America: Learning from the System of Rice Intensification in Northern Vietnam. In Scaling Up in Agriculture, Rural Development and Nutrition; Brief No. 15; International Food Policy Research Institute: Washington, DC, USA, 2012. [Google Scholar]
- Uphoff, N. Supporting food security in the 21st century through resource-conserving increases in agricultural productivity. Agric. Food Secur. 2012, 1, 18. Available online: http://www.agricultureandfoodsecurity.com/content/1/1/18 (accessed on 16 October 2013). [CrossRef]
Disclaimer/Publisher’s Note: The statements, opinions and data contained in all publications are solely those of the individual author(s) and contributor(s) and not of MDPI and/or the editor(s). MDPI and/or the editor(s) disclaim responsibility for any injury to people or property resulting from any ideas, methods, instructions or products referred to in the content. |
© 2023 by the authors. Licensee MDPI, Basel, Switzerland. This article is an open access article distributed under the terms and conditions of the Creative Commons Attribution (CC BY) license (https://creativecommons.org/licenses/by/4.0/).





