Calibration for an Ensemble of Grapevine Phenology Models under Different Optimization Algorithms
Abstract
1. Introduction
2. Data and Methods
2.1. Study Region and Data Collection
2.1.1. Study Region
2.1.2. Phenology Measurements
2.1.3. Climate Observations
2.2. Phenology Models
2.2.1. GDD
2.2.2. Richardson
2.2.3. Sigmoid
2.2.4. Triangular
2.2.5. Wang
2.3. Applied Optimization Algorithms
2.3.1. Maximum Likelihood Estimation (MLE)
2.3.2. Simulated Annealing (SA)
2.3.3. Shuffled Complex Evolution-University of Arizona (SCE-UA)
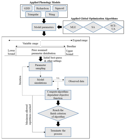
2.4. Analysis Steps for Model Parameter Calibration
2.4.1. Application of Different Optimization Algorithms for Parameter Estimations
- Define the initial distribution of the parameters. Here, we choose the uniform probability distribution function (Table 3); thus, parameter values were drawn with an equal probability between a given lower and upper boundary.
- Draw the initial parameter vector and choose the appropriate algorithm settings. In this step, we mostly adopt the default settings (Table 3) using the implementation software (Section 2.6) [53]. Note that the step size parameter was used for the following parameter sampling.
- Sample the parameters around the current values, which vary mainly depending on the numeric method of the algorithm (Table 3).
- Perform model simulations with the sampled parameter vector and obtain the objective function by comparing the model output to the observed values.
- Repeat steps 3–5 in an iterative process unless the finishing criterion of the algorithm has been reached (Figure 2).
2.4.2. Identification of the Main Source of Variability by ANOVA
2.4.3. Parameter Variability between Algorithms
2.5. Evaluations of Goodness-of-Fit
2.6. Implementation Software
3. Results and Discussion
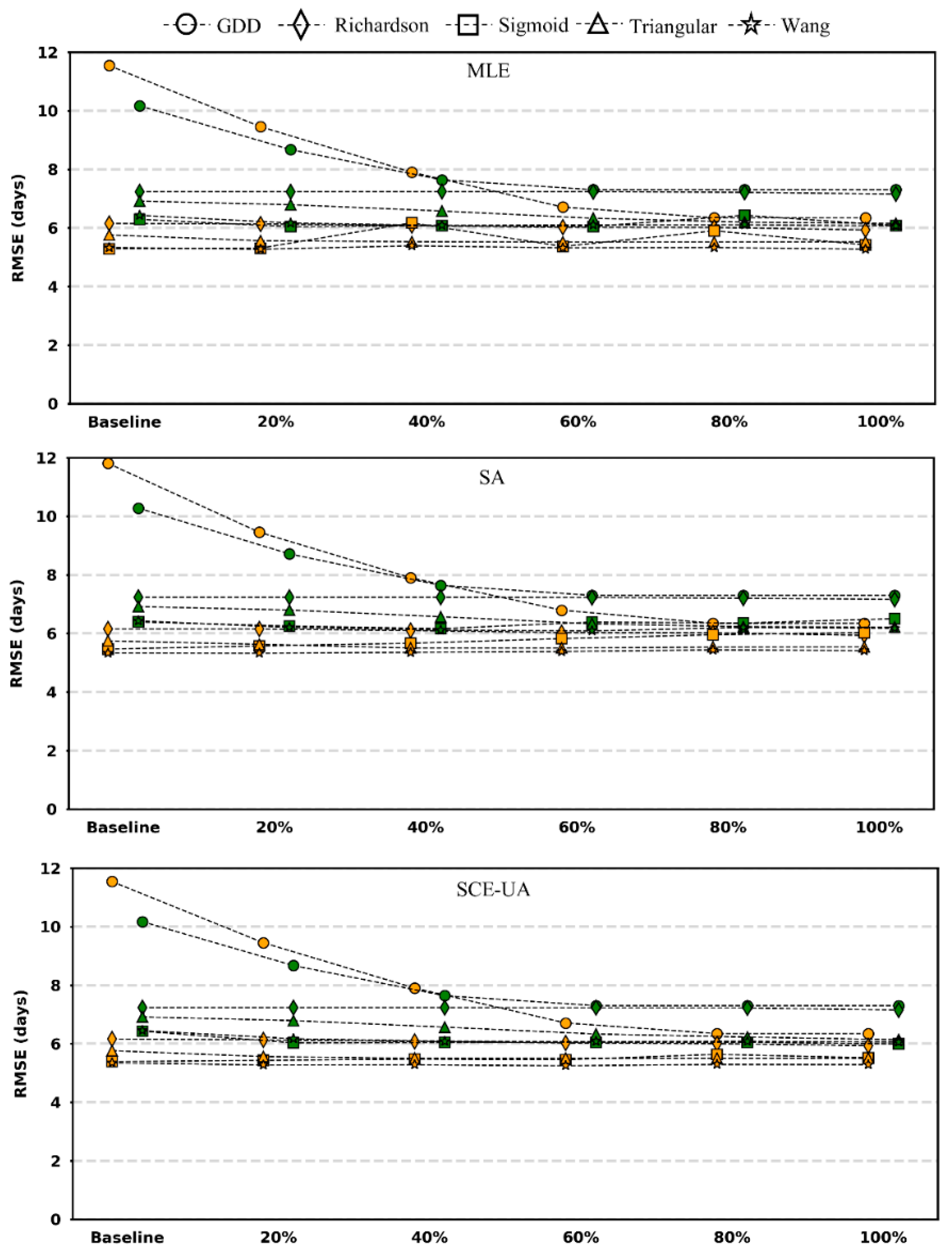
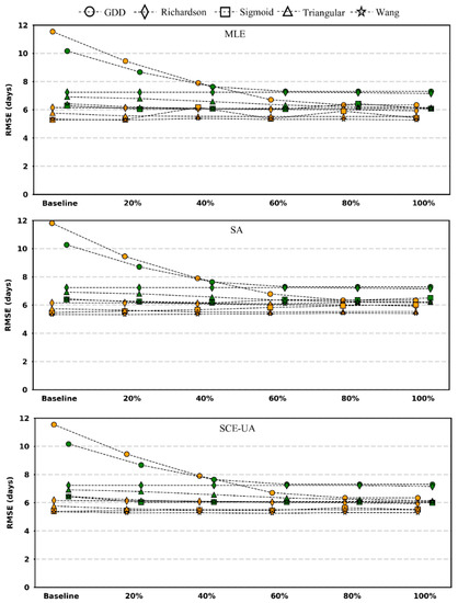
3.1. Overview of Optimization Performance
3.2. Variations in the Main Source of Uncertainty
3.3. Estimations of Parameter Variability
3.4. Evaluations between Observations and Simulations of Optimized Parameters
3.4.1. Similarity among Algorithms
3.4.2. Difference between Modelling Types
4. Conclusions
Supplementary Materials
Author Contributions
Funding
Institutional Review Board Statement
Informed Consent Statement
Data Availability Statement
Acknowledgments
Conflicts of Interest
References
- Menzel, A.; Sparks, T.; Estrella, N.; Koch, E.; Aasa, A.; Ahas, R.; Alm-Kübler, K.; Bissolli, P.; Braslavská, O.; Briede, A.; et al. European phenological response to climate change matches the warming pattern. Glob. Chang. Biol. 2006, 12, 1969–1976. [Google Scholar] [CrossRef]
- Piao, S.; Liu, Q.; Chen, A.; Janssens, I.A.; Fu, Y.; Dai, J.; Liu, L.; Lian, X.; Shen, M.; Zhu, X. Plant phenology and global climate change: Current progresses and challenges. Glob. Chang. Biol. 2019, 25, 1922–1940. [Google Scholar] [CrossRef] [PubMed]
- Brisson, N.; Gary, C.; Justes, E.; Roche, R.; Mary, B.; Ripoche, D.; Zimmer, D.; Sierra, J.; Bertuzzi, P.; Burger, P.; et al. An overview of the crop model stics. Eur. J. Agron. 2003, 18, 309–332. [Google Scholar] [CrossRef]
- Holzworth, D.P.; Huth, N.I.; deVoil, P.G.; Zurcher, E.J.; Herrmann, N.I.; McLean, G.; Chenu, K.; van Oosterom, E.J.; Snow, V.; Murphy, C.; et al. APSIM—Evolution towards a new generation of agricultural systems simulation. Environ. Model. Softw. 2014, 62, 327–350. [Google Scholar] [CrossRef]
- Wallach, D.; Nissanka, S.P.; Karunaratne, A.S.; Weerakoon, W.M.W.; Thorburn, P.J.; Boote, K.J.; Jones, J.W. Accounting for both parameter and model structure uncertainty in crop model predictions of phenology: A case study on rice. Eur. J. Agron. 2017, 88, 53–62. [Google Scholar] [CrossRef]
- Wallach, D.; Palosuo, T.; Thorburn, P.; Gourdain, E.; Asseng, S.; Basso, B.; Buis, S.; Crout, N.; Dibari, C.; Dumont, B.; et al. How well do crop modeling groups predict wheat phenology, given calibration data from the target population? Eur. J. Agron. 2021, 124, 126195. [Google Scholar] [CrossRef]
- Gao, Y.; Wallach, D.; Liu, B.; Dingkuhn, M.; Boote, K.J.; Singh, U.; Asseng, S.; Kahveci, T.; He, J.; Zhang, R.; et al. Comparison of three calibration methods for modeling rice phenology. Agric. For. Meteorol. 2020, 280, 107785. [Google Scholar] [CrossRef]
- Kawakita, S.; Takahashi, H.; Moriya, K. Prediction and parameter uncertainty for winter wheat phenology models depend on model and parameterization method differences. Agric. For. Meteorol. 2020, 290, 107998. [Google Scholar] [CrossRef]
- Parker, A.; de Cortázar-Atauri, I.G.; Chuine, I.; Barbeau, G.; Bois, B.; Boursiquot, J.-M.; Cahurel, J.-Y.; Claverie, M.; Dufourcq, T.; Gény, L.; et al. Classification of varieties for their timing of flowering and veraison using a modelling approach: A case study for the grapevine species Vitis vinifera L. Agric. For. Meteorol. 2013, 180, 249–264. [Google Scholar] [CrossRef]
- Reis Pereira, M.; Ribeiro, H.; Abreu, I.; Eiras-Dias, J.; Mota, T.; Cunha, M. Predicting the flowering date of Portuguese grapevine varieties using temperature-based phenological models: A multi-site approach. J. Agric. Sci. 2018, 156, 865–876. [Google Scholar] [CrossRef]
- Parker, A.K.; De Cortázar-Atauri, I.G.; Van Leeuwen, C.; Chuine, I. General phenological model to characterise the timing of flowering and veraison of Vitis vinifera L. Aust. J. Grape Wine Res. 2011, 17, 206–216. [Google Scholar] [CrossRef]
- Leolini, L.; Costafreda-Aumedes, S.; Santos, J.A.; Menz, C.; Fraga, H.; Molitor, D.; Merante, P.; Junk, J.; Kartschall, T.; Destrac-Irvine, A.; et al. Phenological Model Intercomparison for Estimating Grapevine Budbreak Date (Vitis vinifera L.) in Europe. Appl. Sci. 2020, 10, 3800. [Google Scholar] [CrossRef]
- Wallach, D.; Palosuo, T.; Thorburn, P.; Hochman, Z.; Gourdain, E.; Andrianasolo, F.; Asseng, S.; Basso, B.; Buis, S.; Crout, N.; et al. The chaos in calibrating crop models: Lessons learned from a multi-model calibration exercise. Environ. Model. Softw. 2021, 145, 105206. [Google Scholar] [CrossRef]
- Yun, K.; Hsiao, J.; Jung, M.-P.; Choi, I.-T.; Glenn, D.M.; Shim, K.-M.; Kim, S.-H. Can a multi-model ensemble improve phenology predictions for climate change studies? Ecol. Model. 2017, 362, 54–64. [Google Scholar] [CrossRef]
- Taylor, S.D.; White, E.P. Automated data-intensive forecasting of plant phenology throughout the United States. Ecol. Appl. 2020, 30, e02025. [Google Scholar] [CrossRef]
- Yang, C.; Ceglar, A.; Menz, C.; Martins, J.; Fraga, H.; Santos, J.A. Performance of seasonal forecasts for the flowering and veraison of two major Portuguese grapevine varieties. Agric. For. Meteorol. 2023, 331, 109342. [Google Scholar] [CrossRef]
- Santos, J.A.; Fraga, H.; Malheiro, A.C.; Moutinho-Pereira, J.; Dinis, L.T.; Correia, C.; Moriondo, M.; Leolini, L.; Dibari, C.; Costafreda-Aumedes, S.; et al. A review of the potential climate change impacts and adaptation options for European viticulture. Appl. Sci. 2020, 10, 3092. [Google Scholar] [CrossRef]
- Yang, C.; Fraga, H.; van Ieperen, W.; Trindade, H.; Santos, J.A. Effects of climate change and adaptation options on winter wheat yield under rainfed Mediterranean conditions in southern Portugal. Clim. Chang. 2019, 154, 159–178. [Google Scholar] [CrossRef]
- Fraga, H.; García de Cortázar Atauri, I.; Malheiro, A.C.; Santos, J.A. Modelling climate change impacts on viticultural yield, phenology and stress conditions in Europe. Glob. Chang. Biol. 2016, 22, 3774–3788. [Google Scholar] [CrossRef]
- Yang, C.; Fraga, H.; Van Ieperen, W.; Santos, J.A. Modelling climate change impacts on early and late harvest grassland systems in Portugal. Crop Pasture Sci. 2018, 69, 821–836. [Google Scholar] [CrossRef]
- Tao, F.; Rötter, R.P.; Palosuo, T.; Gregorio Hernández Díaz-Ambrona, C.; Mínguez, M.I.; Semenov, M.A.; Kersebaum, K.C.; Nendel, C.; Specka, X.; Hoffmann, H.; et al. Contribution of crop model structure, parameters and climate projections to uncertainty in climate change impact assessments. Glob. Chang. Biol. 2018, 24, 1291–1307. [Google Scholar] [CrossRef] [PubMed]
- Rosenzweig, C.; Jones, J.W.; Hatfield, J.L.; Ruane, A.C.; Boote, K.J.; Thorburn, P.; Antle, J.M.; Nelson, G.C.; Porter, C.; Janssen, S.; et al. The Agricultural Model Intercomparison and Improvement Project (AgMIP): Protocols and pilot studies. Agric. For. Meteorol. 2013, 170, 166–182. [Google Scholar] [CrossRef]
- Asseng, S.; Ewert, F.; Rosenzweig, C.; Jones, J.W.; Hatfield, J.L.; Ruane, A.C.; Boote, K.J.; Thorburn, P.J.; Rötter, R.P.; Cammarano, D.; et al. Uncertainty in simulating wheat yields under climate change. Nat. Clim. Chang. 2013, 3, 827–832. [Google Scholar] [CrossRef]
- Wallach, D. Crop Model Calibration: A Statistical Perspective. Agron. J. 2011, 103, 1144–1151. [Google Scholar] [CrossRef]
- Liu, L.; Wallach, D.; Li, J.; Liu, B.; Zhang, L.; Tang, L.; Zhang, Y.; Qiu, X.; Cao, W.; Zhu, Y. Uncertainty in wheat phenology simulation induced by cultivar parameterization under climate warming. Eur. J. Agron. 2018, 94, 46–53. [Google Scholar] [CrossRef]
- Seidel, S.J.; Palosuo, T.; Thorburn, P.; Wallach, D. Towards improved calibration of crop models—Where are we now and where should we go? Eur. J. Agron. 2018, 94, 25–35. [Google Scholar] [CrossRef]
- Chapagain, R.; Remenyi, T.A.; Harris, R.M.B.; Mohammed, C.L.; Huth, N.; Wallach, D.; Rezaei, E.E.; Ojeda, J.J. Decomposing crop model uncertainty: A systematic review. Field. Crops Res. 2022, 279, 108448. [Google Scholar] [CrossRef]
- Myung, I.J. Tutorial on maximum likelihood estimation. J. Math. Psychol. 2003, 47, 90–100. [Google Scholar] [CrossRef]
- Kirkpatrick, S.; Gelatt, C.D.; Vecchi, M.P. Optimization by Simulated Annealing. Science 1983, 220, 671–680. [Google Scholar] [CrossRef]
- Duan, Q.; Sorooshian, S.; Gupta, V.K. Optimal use of the SCE-UA global optimization method for calibrating watershed models. J. Hydrol. 1994, 158, 265–284. [Google Scholar] [CrossRef]
- Yang, C.; Menz, C.; Fraga, H.; Reis, S.; Machado, N.; Malheiro, A.C.; Santos, J.A. Simultaneous Calibration of Grapevine Phenology and Yield with a Soil–Plant–Atmosphere System Model Using the Frequentist Method. Agronomy 2021, 11, 1659. [Google Scholar] [CrossRef]
- Ran, H.; Kang, S.; Hu, X.; Yao, N.; Li, S.; Wang, W.; Galdos, M.V.; Challinor, A.J. A framework to quantify uncertainty of crop model parameters and its application in arid Northwest China. Agric. For. Meteorol. 2022, 316, 108844. [Google Scholar] [CrossRef]
- Jones, G.V.; Alves, F. Impact of climate change on wine production: A global overview and regional assessment in the Douro Valley of Portugal. Int. J. Glob. Warm. 2012, 4, 383–406. [Google Scholar] [CrossRef]
- Fraga, H.; García de Cortázar Atauri, I.; Malheiro, A.C.; Moutinho-Pereira, J.; Santos, J.A. Viticulture in Portugal: A review of recent trends and climate change projections. OENO One 2017, 51, 61–69. [Google Scholar] [CrossRef]
- Santos, J.A.; Ceglar, A.; Toreti, A.; Prodhomme, C. Performance of seasonal forecasts of Douro and Port wine production. Agric. For. Meteorol. 2020, 291, 108095. [Google Scholar] [CrossRef]
- Rebelo, J.; Caldas, J.; Guedes, A. The Douro Region: Wine and Tourism. Almatour.-J. Tour. Cult. Territ. Dev. 2015, 6, 75–90. [Google Scholar] [CrossRef]
- Fraga, H.; Costa, R.; Moutinho-Pereira, J.; Correia, C.M.; Dinis, L.T.; Gonçalves, I.; Silvestre, J.; Eiras-Dias, J.; Malheiro, A.C.; Santos, J.A. Modeling phenology, water status, and yield components of three Portuguese grapevines using the STICS crop model. Am. J. Enol. Vitic. 2015, 66, 482–491. [Google Scholar] [CrossRef]
- Meier, U. Growth Stages of Mono- and Dicotyledonous Plants; Blackwell Wissenschafts-Verlag: Berlin, Germany, 2001; ISBN 3826331524. [Google Scholar]
- Cornes, R.C.; van der Schrier, G.; van den Besselaar, E.J.M.; Jones, P.D. An Ensemble Version of the E-OBS Temperature and Precipitation Data Sets. J. Geophys. Res. Atmos. 2018, 123, 9391–9409. [Google Scholar] [CrossRef]
- Yang, C.; Fraga, H.; van Ieperen, W.; Santos, J.A. Assessing the impacts of recent-past climatic constraints on potential wheat yield and adaptation options under Mediterranean climate in southern Portugal. Agric. Syst. 2020, 182, 102844. [Google Scholar] [CrossRef]
- Yang, C.; Menz, C.; De Abreu Jaffe, M.S.; Costafreda-Aumedes, S.; Moriondo, M.; Leolini, L.; Torres-Matallana, A.; Molitor, D.; Junk, J.; Fraga, H.; et al. Projections of Climate Change Impacts on Flowering-Veraison Water Deficits for Riesling and Müller-Thurgau in Germany. Remote Sens. 2022, 14, 1519. [Google Scholar]
- Yang, C.; Fraga, H.; Ieperen, W.V.; Santos, J.A. Assessment of irrigated maize yield response to climate change scenarios in Portugal. Agric. Water Manag. 2017, 184, 178–190. [Google Scholar] [CrossRef]
- Rodrigues, P.; Pedroso, V.; Reis, S.; Yang, C.; Santos, J.A. Climate change impacts on phenology and ripening of cv. Touriga Nacional in the Dão wine region, Portugal. Int. J. Climatol. 2022, 42, 7117–7132. [Google Scholar] [CrossRef]
- Yang, C.; Menz, C.; Fraga, H.; Costafreda-Aumedes, S.; Leolini, L.; Ramos, M.C.; Molitor, D.; van Leeuwen, C.; Santos, J.A. Assessing the grapevine crop water stress indicator over the flowering-veraison phase and the potential yield lose rate in important European wine regions. Agric. Water Manag. 2022, 261, 107349. [Google Scholar] [CrossRef]
- Bonhomme, R. Bases and limits to using ‘degree.day’ units. Eur. J. Agron. 2000, 13, 1–10. [Google Scholar] [CrossRef]
- Richardson, E.; Seeley, S.; Walker, D. A model for estimating the completion of rest for “Redhaven” and “Elberta” peach trees. HortScience 1974, 9, 331–332. [Google Scholar] [CrossRef]
- Hänninen, H. Modelling bud dormancy release in trees from cool and temperate regions. Acta For. Fenn. 1990, 213, 1–47. [Google Scholar] [CrossRef]
- Chuine, I.; de Cortazar-Atauri, I.G.; Kramer, K.; Hänninen, H. Plant Development Models—Phenology: An Integrative Environmental Science; Schwartz, M.D., Ed.; Springer: Dordrecht, The Netherlands, 2013; pp. 275–293. ISBN 978-94-007-6925-0. [Google Scholar]
- Wang, E.; Engel, T. Simulation of phenological development of wheat crops. Agric. Syst. 1998, 58, 1–24. [Google Scholar] [CrossRef]
- Costa, R.; Fraga, H.; Fonseca, A.; De Cortázar-Atauri, I.G.; Val, M.C.; Carlos, C.; Reis, S.; Santos, J.A. Grapevine phenology of cv. Touriga Franca and Touriga Nacional in the Douro wine region: Modelling and climate change projections. Agronomy 2019, 9, 210. [Google Scholar] [CrossRef]
- Reis, S.; Fraga, H.; Carlos, C.; Silvestre, J.; Eiras-Dias, J.; Rodrigues, P.; Santos, J.A. Grapevine phenology in four portuguese wine regions: Modeling and predictions. Appl. Sci. 2020, 10, 3708. [Google Scholar] [CrossRef]
- Hastings, W.K. Monte Carlo sampling methods using Markov chains and their applications. Biometrika 1970, 57, 97–109. [Google Scholar] [CrossRef]
- Houska, T.; Kraft, P.; Chamorro-Chavez, A.; Breuer, L. SPOTting Model Parameters Using a Ready-Made Python Package. PLoS ONE 2015, 10, e0145180. [Google Scholar] [CrossRef] [PubMed]
- Metropolis, N.; Rosenbluth, A.W.; Rosenbluth, M.N.; Teller, A.H.; Teller, E. Equation of State Calculations by Fast Computing Machines. J. Chem. Phys. 1953, 21, 1087–1092. [Google Scholar] [CrossRef]
- Duan, Q.Y.; Gupta, V.K.; Sorooshian, S. Shuffled complex evolution approach for effective and efficient global minimization. J. Optim. Theory Appl. 1993, 76, 501–521. [Google Scholar] [CrossRef]
- Nelder, J.A.; Mead, R. A Simplex Method for Function Minimization. Comput. J. 1965, 7, 308–313. [Google Scholar] [CrossRef]
- Price, W.L. Global optimization algorithms for a CAD workstation. J. Optim. Theory Appl. 1987, 55, 133–146. [Google Scholar] [CrossRef]
- Holland, J.H. Adaptation in Natural and Artificial Systems; The University of Michigan Press: Ann Arbor, MI, USA, 1975; ISBN 9780262581110. [Google Scholar]
- Duan, Q.; Sorooshian, S.; Gupta, V. Effective and efficient global optimization for conceptual rainfall-runoff models. Water Resour. Res. 1992, 28, 1015–1031. [Google Scholar] [CrossRef]
- Akaike, H. Information Theory and an Extension of the Maximum Likelihood Principle—Selected Papers of Hirotugu Akaike; Parzen, E., Tanabe, K., Kitagawa, G., Eds.; Springer: New York, NY, USA, 1998; pp. 199–213. ISBN 978-1-4612-1694-0. [Google Scholar]
- Beven, K. A manifesto for the equifinality thesis. J. Hydrol. 2006, 320, 18–36. [Google Scholar] [CrossRef]






| Touriga Franca (TF) | Touriga Nacional (TN) | |||||||
|---|---|---|---|---|---|---|---|---|
| Site1 | Site2 | Site3 | Site4 | Site5 | Site6 | Site7 | Site8 | |
| Longitude | −7.037° W | −7.769° W | −7.623° W | −7.537° W | −7.538° W | −7.755° W | −7.755° W | −7.433° W |
| Latitude | 41.040° N | 41.166° N | 41.153° N | 41.189° N | 41.215° N | 41.240° N | 41.154° N | 41.209° N |
| Observations (Mean ± sd) | 134 ± 5 | 135 ± 4 | 139 ± 4 | 130 ± 6 | 139 ± 8 | 139 ± 10 | 131 ± 9 | 129 ± 8 |
| Parameter Abbreviation | Description | Unit | Initial Lower Bound | Initial Upper Bound | Model Name | ||||
|---|---|---|---|---|---|---|---|---|---|
| Growing Degree Day (GDD) * | Richardson | Sigmoid | Triangular | Wang | |||||
| F* | Critical state of thermal temperature | degree.days−1 * or temperature ratios * | 40 * or 1100 * | 80 * or 1300 * | × | × | × | × | × |
| Tb | Minimum development temperature (base temperature) | °C | 0 | 5 | × | × | × | ||
| Topt | Optimum development temperature | °C | 22 | 25 | × | × | |||
| Tmax | Maximum development temperature | °C | 32 | 38 | × | × | × | ||
| d | Fitted parameter of sharpness of response curve | / | −15 | 0 | × | ||||
| e | Fitted parameter of mid-response temperature | °C | 10 | 20 | × | ||||
| Features | Maximum Likelihood Estimation (MLE) | Simulated Annealing (SA) | Shuffled Complex Evolution-University of Arizona (SCE-UA) |
|---|---|---|---|
| Optimization direction | Adapting parameters in directions with an increasing likelihood | Emulating the physical process whereby a solid is slowly cooled until the minimum possible energy | Evolution based on a statistical “reproduction” using the “simplex” geo-metric shape towards an improvement direction |
| Algorithm | Metropolis-Hastings | Metropolis | Combines the simplex procedure, random search, competitive evolution and complex shuffling |
| Risk to stuck in local optimum | High | Medium | Low |
| Supporting Reference | [28] | [29] | [30] |
| Case-study settings | |||
| Prior assumed distribution of parameter values | Uniform distribution | Uniform distribution | Uniform distribution |
| Maximum number of repetitions | 30,000 | 30,000 | 30,000 |
| Initial best-guess of parameter values | Best parameter sets after running the first 10% of repetitions (a burn-in analysis) | Median of randomly sampled values from the prior distribution (sample size = 1000) | Randomly sampled from initial population |
| Initial algorithm setting | Step size: difference between 50th and 40th percentile over randomly sampled values from the prior distribution (sample size = 1000) | Step size: difference between 50th and 40th percentile over randomly sampled values from the prior distribution (sample size = 1000) | Number of complexes: 40; Number of past evolution loops: 100 |
| Objective function calculated between simulations and observations | Maximize the logarithmic probability | Maximize the negative RMSE | Minimize the RMSE |
| Finish criterion | Maximum repetitions exhausted | Maximum repetitions exhausted or complete cooling down of optimization | Maximum repetitions exhausted or parameter convergence occur |
| Experimental Settings on the Parameter Search Space | Source of Variability | Sum of Squares | df | Mean Squares | F |
|---|---|---|---|---|---|
| Baseline | Algorithm | 0.021 | 2 | 0.010 | 10.921 * |
| Model | 109.746 | 4 | 27.436 | 28,783.694 * | |
| Variety | 2.546 | 1 | 2.546 | 2671.396 * | |
| Algorithm × Model | 0.050 | 8 | 0.006 | 6.502 * | |
| Model × Variety | 7.561 | 4 | 1.890 | 1982.982 * | |
| Algorithm × Variety | 0.004 | 2 | 0.002 | 2.062 | |
| Residual | 0.008 | 8 | 0.001 | ||
| 20% | Algorithm | 0.028 | 2 | 0.014 | 20.509 * |
| Model | 46.037 | 4 | 11.509 | 16,937.038 * | |
| Variety | 2.891 | 1 | 2.891 | 4253.860 * | |
| Algorithm × Model | 0.038 | 8 | 0.005 | 7.015 * | |
| Model × Variety | 3.876 | 4 | 0.969 | 1425.862 * | |
| Algorithm × Variety | 0.001 | 2 | 0.000 | 0.630 | |
| Residual | 0.005 | 8 | 0.001 | ||
| 40% | Algorithm | 0.039 | 2 | 0.019 | 1.547 |
| Model | 16.555 | 4 | 4.139 | 329.154 * | |
| Variety | 2.753 | 1 | 2.753 | 218.942 * | |
| Algorithm × Model | 0.102 | 8 | 0.013 | 1.015 | |
| Model × Variety | 2.031 | 4 | 0.508 | 40.375 * | |
| Algorithm × Variety | 0.036 | 2 | 0.018 | 1.451 | |
| Residual | 0.101 | 8 | 0.013 | ||
| 60% | Algorithm | 0.055 | 2 | 0.027 | 39.323 * |
| Model | 7.792 | 4 | 1.948 | 2789.948 * | |
| Variety | 4.749 | 1 | 4.749 | 6802.155 * | |
| Algorithm × Model | 0.139 | 8 | 0.017 | 24.871 * | |
| Model × Variety | 0.382 | 4 | 0.095 | 136.731 * | |
| Algorithm × Variety | 0.005 | 2 | 0.002 | 3.563 | |
| Residual | 0.006 | 8 | 0.001 | ||
| 80% | Algorithm | 0.047 | 2 | 0.024 | 36.510 * |
| Model | 5.399 | 4 | 1.350 | 2091.537 * | |
| Variety | 4.989 | 1 | 4.989 | 7731.389 * | |
| Algorithm × Model | 0.106 | 8 | 0.013 | 20.564 * | |
| Model × Variety | 0.478 | 4 | 0.120 | 185.283 * | |
| Algorithm × Variety | 0.001 | 2 | 0.000 | 0.724 | |
| Residual | 0.005 | 8 | 0.001 | ||
| 100% | Algorithm | 0.126 | 2 | 0.063 | 51.434 * |
| Model | 5.658 | 4 | 1.415 | 1159.106 * | |
| Variety | 5.139 | 1 | 5.139 | 4210.815 * | |
| Algorithm × Model | 0.249 | 8 | 0.031 | 25.455 * | |
| Model × Variety | 0.446 | 4 | 0.111 | 91.354 * | |
| Algorithm × Variety | 0.002 | 2 | 0.001 | 0.967 | |
| Residual | 0.010 | 8 | 0.001 |
Disclaimer/Publisher’s Note: The statements, opinions and data contained in all publications are solely those of the individual author(s) and contributor(s) and not of MDPI and/or the editor(s). MDPI and/or the editor(s) disclaim responsibility for any injury to people or property resulting from any ideas, methods, instructions or products referred to in the content. |
© 2023 by the authors. Licensee MDPI, Basel, Switzerland. This article is an open access article distributed under the terms and conditions of the Creative Commons Attribution (CC BY) license (https://creativecommons.org/licenses/by/4.0/).
Share and Cite
Yang, C.; Menz, C.; Reis, S.; Machado, N.; Santos, J.A.; Torres-Matallana, J.A. Calibration for an Ensemble of Grapevine Phenology Models under Different Optimization Algorithms. Agronomy 2023, 13, 679. https://doi.org/10.3390/agronomy13030679
Yang C, Menz C, Reis S, Machado N, Santos JA, Torres-Matallana JA. Calibration for an Ensemble of Grapevine Phenology Models under Different Optimization Algorithms. Agronomy. 2023; 13(3):679. https://doi.org/10.3390/agronomy13030679
Chicago/Turabian StyleYang, Chenyao, Christoph Menz, Samuel Reis, Nelson Machado, João A. Santos, and Jairo Arturo Torres-Matallana. 2023. "Calibration for an Ensemble of Grapevine Phenology Models under Different Optimization Algorithms" Agronomy 13, no. 3: 679. https://doi.org/10.3390/agronomy13030679
APA StyleYang, C., Menz, C., Reis, S., Machado, N., Santos, J. A., & Torres-Matallana, J. A. (2023). Calibration for an Ensemble of Grapevine Phenology Models under Different Optimization Algorithms. Agronomy, 13(3), 679. https://doi.org/10.3390/agronomy13030679

