Next Article in Journal
Soybean LEAFY COTYLEDON 1: A Key Target for Genetic Enhancement of Oil Biosynthesis
Previous Article in Journal
Estimation of Agronomic Characters of Wheat Based on Variable Selection and  Machine Learning Algorithms
 
 
Font Type:
Arial Georgia Verdana
Font Size:
Aa Aa Aa
Line Spacing:
Column Width:
Background:
Article

Genome-Wide Identification, Characterization, and Expression Analysis under Abiotic Stresses of the UBP Gene Family in Rice (Oryza sativa L.)

1
College of Biology, Hunan University, Changsha 410082, China
2
Chongqing Research Institute, Hunan University, Chongqing 401120, China
*
Authors to whom correspondence should be addressed.
These authors contributed equally to this work.
Agronomy 2023, 13(11), 2809; https://doi.org/10.3390/agronomy13112809
Submission received: 26 October 2023 / Revised: 8 November 2023 / Accepted: 10 November 2023 / Published: 13 November 2023
(This article belongs to the Special Issue Molecular Responses and Management Strategies to Crop Stress)

Abstract

:
The ubiquitin-specific protease (UBP) family represents a type of deubiquitinase (DUB) that plays a significant role in plant abiotic stress responses, growth, and development. Although UBP genes have been characterized in many species, a genome-wide systematic analysis and the potential functions under abiotic stresses have not yet been reported in rice (Oryza sativa L.). In this study, we identified 21 UBP gene family members in the genome of rice, all of which had UCH domains containing short but highly conserved Cys-box and His-box. The DUF4220 and DUF594 domains, which are found in monocotyledonous plants, were unique. Phylogenetic analysis suggested that OsUBP7 and OsUBP12 genes had the closest genetic relationships with AtUBP12 and AtUBP13, implying that OsUBP7 and OsUBP12 might have similar biological functions to AtUBP12 and AtUBP13. Synteny analysis revealed that OsUBP genes were expanded through segmental duplication under purifying selection. Meanwhile, they had closer evolutionary relationships with monocotyledonous plants. Additionally, all OsUBP genes had an ABRE cis-element, which was related to abscisic acid (ABA) stress hormone response. Protein interaction analysis suggested that OsUBP22 might modulate gene regulation through OsGCN5- and OsADA2-mediated chromatin modification, and OsUBP10 might regulate salt stress through modulating OsDNA2_4 stability. Specifically, the expression profiles and the transcriptional levels of 11 representative OsUBPs suggested the potential important functions of OsUBP9 and OsUBP17 under drought and cold stresses. Taken together, our study provided a systematic analysis of OsUBPs and preliminarily explored their potential roles under abiotic stresses. Our results lay a foundation for further research on the functions of the OsUBP gene family under abiotic stresses.

1. Introduction

Rice (Oryza sativa L.) is one of the major grain crops in the world. Breeding elite high-yield rice is the major goal of rice geneticists [1]. However, as a sessile organism, rice usually suffers from various abiotic stresses during its life cycle, including drought, salinity, and high and low temperatures, which directly affect the yield of rice [2]. Therefore, rice has evolved complex regulatory mechanisms for abiotic stress resistance. Among these regulatory pathways, ubiquitination is considered a vital regulatory process that affects plant stress tolerance by modulating the activity and stability of the target protein [3].
Ubiquitination is the process by which the small protein modifier ubiquitin (Ub) covalently attaches to the target proteins and leads to the degradation of target proteins. Deubiquitination is the opposite process, whereby deubiquitinating enzymes (DUBs) remove Ub from ubiquitinated proteins for protein stabilization [4]. In plants, ubiquitin-specific proteases (UBPs) form the largest and most diverse subfamily of DUBs. UBPs participate in two main biochemical activities, cleaving linked Ub chains from Ub-conjugated proteins and generating mature Ub from precursors [5]. All UBPs contain the ubiquitin C-terminal hydrolase (UCH) domain (specific to UBP proteins, also called the UBP domain), with two short but highly conserved boxes, named cysteine (Cys) and histidine (His) boxes. The Cys in the Cys-box as well as the His and Asp/Asn in the His-box are key components of the catalytic sites, which are necessary for the deubiquitination activity of UBPs [6,7]. Furthermore, different UBPs may also contain other domains, such as the zinc-finger ubiquitin-specific protease (ZnF-UBP) domain; the myeloid, nervy, and DEAF1 (MYND)-type zinc-finger (ZnF-MYND) domain; the meprin and TRAF homology (MATH) domain; the ubiquitin-associated (UBA) domain; and the domain in ubiquitin-specific proteases (DUSPs) [8]. These non-UBP protein domains typically have specific biochemical functions. For example, ZnFs in some AtUBPs may participate in the protein–protein interactions after the conserved Cys or His residues bind a zinc ion [9]. These protein domains lay the biochemical foundation for different biological functions. Exercising deubiquitination activity through protein interactions is an important pathway for UBPs to participate in regulating biological processes.
To date, the UBP family members have been identified in many plants, such as Arabidopsis thaliana, Oryza sativa, Triticum aestivum, Phyllostachys edulis, and Brassica rapa [10,11,12,13,14]. The biological functions of many UBP members have been elucidated (mostly from research results for A. thaliana), shedding light on their important roles under abiotic stresses as well as in plant growth and development [7]. For instance, AtUBP16 has been reported to improve salt tolerance by modulating PM Na+/H+ transport activity and repressing cell death at least partially through modulating SMH1 stability and activity [15]. AtUBP24 is a negative regulator of salt stress tolerance and abscisic acid (ABA) signaling, and its deubiquitinating enzyme activity is essential for the response to salt stress and ABA [16]. OsUBP15 directly interacts with OsDA1 and promotes the width and size of the grain [17]. OsUBP2 is a negative regulator of reactive oxygen species (ROS) accumulation and immunity [18]. Further research suggests that OsUBP2 may regulate rice cell death and immune responses by stabilizing SPL35 [19]. Furthermore, OsUBP2 regulates salicylic acid (SA) biosynthesis pathway genes by deubiquitinating H2B to participate in the rice immune response [20]. Seedlings with a homozygous T-DNA insertion mutant of OsUBP6 displayed defective phenotypes but then were found to be normal at the mature stage [21]. ZmUBP15, ZmUBP16, and ZmUBP19, the homologs of AtUBP16 in Zea mays, are required for plant response to salt stress and cadmium stress [22]. BnaUBP15, the homolog of AtUBP15, positively modulates the size and weight of the seed in Brassica napus [23].
Notably, up to now, most research reports have addressed AtUBP12 and AtUBP13 in the AtUBP gene family. Over ten studies on AtUBP12 and AtUBP13 have been reported in the past three years. Park et al. reported that AtUBP12 and AtUBP13 promote brassinosteroid signaling and plant growth by deubiquitinating BES1 [24]. Xiong et al. reported that AtUBP12 and AtUBP13 positively modulate recovery after carbon starvation by modulating BES1 stability [25]. Zhou et al. reported that AtUBP12 and AtUBP13 suppress plant immunity by mediating the deubiquitination of salicylic acid receptor NPR3 [26]. Lindbäck et al. reported that AtUBP12 and AtUBP13 regulate plant growth by destabilizing the CRY2 blue light receptor [27]. Luo et al. reported that AtUBP12 and AtUBP13 regulate carbon/nitrogen nutrient stress responses by deubiquitinating ATL31 [28]. Zhou et al. reported that AtUBP12 and AtUBP13 promote shade avoidance response by enhancing PIF7 stability [29]. Kralemann et al. reported that AtUBP12 and AtUBP13 can stabilize polycomb-mediated gene repression by removing H2Aub1 [30]. This research has proved the important position of AtUBP12 and AtUBP13 in the AtUBP gene family.
Although progress has been made in understanding the role of UBPs, there is still relatively little research on the functions of UBPs in the abiotic stress response processes of important crops like rice. In this study, we systematically analyzed OsUBP genes’ physicochemical properties, subcellular localizations, protein structures, gene structures, chromosomal locations, phylogenetic relationships, evolutionary patterns, cis-elements, and expression profiles. Gene ontology (GO) enrichments and protein–protein interactions were also analyzed to characterize the roles of OsUBPs. Furthermore, the expression patterns of the OsUBPs under four common abiotic stresses (drought, salt, heat, cold) and the stress hormone ABA were analyzed using qRT-PCR. Our results provide valuable references to illustrate the multiple functions of OsUBPs and a basis for further genetic research aimed at developing high-yield rice with increased abiotic stress tolerance.

2. Materials and Methods

2.1. Identification of the OsUBP Family Genes

The protein sequence file of rice was downloaded from the EnsemblPlants database (http://plants.ensembl.org/index.html, accessed on 25 February 2023). The hidden Markov model (HMM) profile of the UCH domain (PF00443) obtained from the Pfam database (http://pfam-legacy.xfam.org/, accessed on 25 February 2023)was used toblast the rice protein sequence file using the local HMMER 3.0 program [31]. According to the AtUBPs, the E-value was limited to less than 1 × 10−18. All the identified OsUBP candidates were verified using T-Coffee (https://www.ebi.ac.uk/Tools/msa/tcoffee/, accessed on 5 March 2023) and the Pfam database (http://pfam-legacy.xfam.org/, accessed on 5 March 2023). Proteins that did not have the UCH protein domain with highly conserved Cys residues (Cys-box) as well as His and Asp/Asn residues (His-box) were excluded. The physiological and biochemical parameters of the OsUBPs were analyzed by Expasy ProtParam (https://web.expasy.org/protparam/, accessed on 15 October 2023) [32], and the subcellular localizations of the OsUBPs were predicted using Plant-mPLoc (http://www.csbio.sjtu.edu.cn/bioinf/plant-multi/, accessed on 15 October 2023) [33].

2.2. Phylogenetic Relationship, Protein Domain, and Gene Structure Analysis

Multiple sequence alignment was carried out with the protein sequences of the OsUBPs using T-Coffee (https://www.ebi.ac.uk/Tools/msa/tcoffee/, accessed on 6 March 2023), and the phylogenetic tree was constructed by subjecting the multiple sequence alignment file to MEGA7 software (version 7.0.26) with the neighbor-joining (NJ) method, 1000 bootstrap replicates, pairwise deletion, and a Poisson model [34]. The evolutionary tree of multiple species was constructed using similar methods. The protein domains were annotated using the Pfam database (http://pfam-legacy.xfam.org/, accessed on 11 March 2023). The conserved boxes of each OsUBP gene were visualized with the online WebLogo 3 server (https://weblogo.threeplusone.com/create.cgi, accessed on 8 March 2023). The generic feature format version 3 (GFF3) file of rice downloaded from the EnsemblPlants database (http://plants.ensembl.org/index.html, accessed on 25 February 2023) was used to analyze the gene structures by TBtools (version 2.003) [35].

2.3. Chromosomal Location, Synteny, and Ka/Ks Analysis

The chromosomal positions of the OsUBP genes were obtained according to the rice genome GFF3 file and then marked on the chromosomes using MG2C (http://mg2c.iask.in/mg2c_v2.1/, accessed on 6 March 2023) [36]. The genome sequences and GFF3 files of related species were downloaded from the EnsemblPlants database (http://plants.ensembl.org/index.html, accessed on 25 February 2023). Multiple collinear scanning toolkits (MCScanX) were used to detect the gene replication events [37], which were then presented by the advanced circos or the dual synteny plot tool in TBtools. The Nei–Gojobori (NG) method in TBtools was used to calculate the non-synonymous rate (Ka), synonymous rate (Ks), and Ka/Ks ratio of the syntenic gene pairs [38]. The duplication dates were calculated according to the equation T = Ks/2λ, (λ = 6.5 × 10−9) [39].

2.4. Cis-Element, GO Annotation, and Protein Interaction Analysis

The promoter sequences, 2 kb upstream of the starting codon (ATG), were extracted from the OsUBP genomic sequences. The cis-elements in the promoters were analyzed using the PlantCARE database (http://bioinformatics.psb.ugent.be/webtools/plantcare/html/, accessed on 7 March 2023). The obtained prediction information was categorized, summarized, and then displayed using TBtools. The GO annotations of the OsUBP proteins were analyzed using Omicshare (https://www.omicshare.com/, accessed on 15 September 2023) [40]. Protein–protein interactions (PPIs) were predicted by uploading the OsUBP protein sequences to the STRING database (https://cn.string-db.org/, accessed on 18 September 2023) [41]. Three types of interaction proteins were predicted using the default parameters, including known interactions, predicted interactions, and others. Information describing the interaction proteins was obtained from the RAP-DB database (https://rapdb.dna.affrc.go.jp/index.html, accessed on 15 October 2023) [42].

2.5. Expression Analysis

The Rice eFP Browser (http://bar.utoronto.ca/efprice/cgi-bin/efpWeb.cgi, accessed on 17 September 2023) was utilized to extract the expression data of OsUBPs in diverse tissues and across various developmental stages, as well as under different abiotic stress conditions. The heatmap charts were created by TBtools.

2.6. Real-Time PCR Analysis

Oryza sativa L. ssp. japonica cv. Nipponbare seeds were germinated on moist filter paper at 37 °C and then grown in a hydroponic culture at 25 °C with a 16 h light/8 h dark photoperiod. For abiotic stress treatment, the two-week-old seedlings were exposed to air without water supply, 150 mM NaCl, heat (40 °C), cold (4 °C), and 50 µM ABA, respectively. In the ABA treatment, the leaf tissues were collected at 0, 0.5, 1, 2, and 4 h. In the other four treatments, the leaf tissues were collected at 0, 2, 4, 8, and 12 h and then quickly frozen in liquid nitrogen.
RNA isolater Total RNA Extraction Reagent (Nanjing Vazyme Biotech Co. Ltd., Nanjing, China) was used to isolate total RNA from each frozen sample, and the first-strand cDNA was synthesized from the total RNA (1 μg) using a HiScript II 1st Strand cDNA Synthesis Kit (Nanjing Vazyme Biotech Co. Ltd., Nanjing, China) according to the manufacturer’s instructions. The sequences were amplified using gene-specific primers (Table S8) with ChamQ SYBR qPCR Master Mix (Nanjing Vazyme Biotech Co. Ltd., Nanjing, China), and OsUBQ5 (Os01g0328400) was used as an internal reference gene. The real-time PCR cycling parameters were 95 °C for 30 s, followed by 40 cycles at 95 °C for 10 s, 58 °C for 30 s, and 72 °C for 30 s, with a melting curve analysis. All reactions were repeated three times. Gene expression levels were calculated by the 2−∆∆CT method [43].

3. Results

3.1. Characteristics and Phylogenetic Analysis of OsUBPs

A total of 21 UBP genes, encoding 25 transcripts, were identified from a rice genome based on the UCH domain and named according to the gene name in the RAP-DB database (Table S1). The longest transcript of each alternatively spliced gene was typically used for analysis. These 21 predicted OsUBPs encoded polypeptides of 366 to 1185 amino acid residues with the putative molecular weights ranging from 41.79 to 129.21 kDa. The isoelectric point (pI) value varied from 4.98 to 10.16, and the instability index of all the proteins except OsUBP4 was greater than 40, indicating that most OsUBP proteins were unstable [44]. The aliphatic index in the range of 62.30 to 87.16 indicated that these proteins were thermostable [45]. The calculated grand average of the hydrophilic index (GRAVY) ranged from −0.280 to −0.691, suggesting that these 21 OsUBPs were hydrophilic proteins [46]. In addition, the subcellular localization prediction indicated that all OsUBPs were located in the nucleus.
To further investigate the phylogenetic relationships of the OsUBPs, UBP proteins in other plant species (A. thaliana and Glycine max) were also utilized to construct a phylogenetic tree (Figure 1). The UBPs used in the phylogenetic tree construction are listed in Table S2. According to the results of the phylogenetic analysis, the UBPs could be divided into nine groups (Groups I~IX). Group I and Group II had the most OsUBP members, each containing five OsUBPs, accounting for 47.62 percent of all OsUBPs in total. Most of the UBPs (O. sativa, A. thaliana, and G. max) were clustered as a group in the same species, suggesting that these UBP proteins are homologous and might have similar functions. Notably, some UBPs from three species were clustered together, indicating a close evolutionary relationship among the UBP family members.

3.2. Conserved Domains and Gene Structure Analysis of OsUBPs

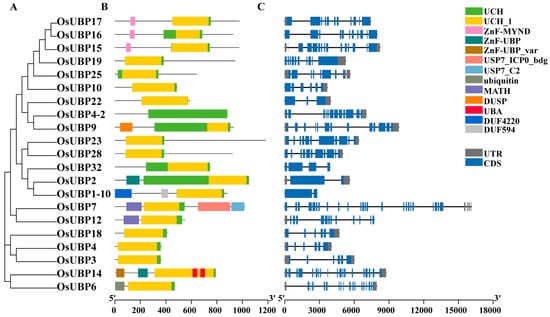
To investigate the structural characteristics of OsUBPs, the conserved domains and exon–intron structures of 21 OsUBPs were analyzed (Figure 2). The results showed that all OsUBPs contained the UCH domain (Figure 2B). Furthermore, the Cys in the Cys-box as well as the His and Asp/Asn in the His-box were highly conserved (Figure 3). The OsUBP proteins had comparable non-UBP domains to the AtUBPs (Figure S2), such as the ZnF-MYND, ZnF-UBP, ubiquitin, MATH, DUSP, and UBA domains. Nevertheless, the DUF4220 and DUF594 domains existed in OsUBPs but not in AtUBPs (Figure 2 and Figure S2). In addition, some OsUBP members with a close evolutionary relationship possessed common domains, such as OsUBP15, OsUBP16, and OsUBP17, which suggested that these OsUBPs might be related to the same physiological functions.
Furthermore, the gene structures of the OsUBPs were also analyzed (Figure 2C). The results showed that the sequence of OsUBP7 was the longest, while that of OsUBP1-10 was the shortest. Most OsUBPs contained both 5′ and 3′ untranslated regions (UTRs), exons, and introns. Specifically, some OsUBPs only contained 3′-UTRs, such as OsUBP10, OsUBP19, and OsUBP22. while some OsUBPs like OsUBP16 and OsUBP32 did not have any UTRs. The number of coding exons ranged from 2 to 24, while the number of introns varied from 1 to 27. As a whole, the structures of the OsUBPs were variable, but some OsUBPs from the same clades still tended to have similar exon–intron lengths and numbers. These results indicated that the OsUBP family underwent a certain degree of differentiation during evolution, but the biological functions of homologous genes might still be relatively similar.

3.3. Chromosomal Location and Synteny Analysis of OsUBPs

The chromosomal location and synteny of the OsUBPs were analyzed according to their genome sequences. Twenty-one OsUBPs were mapped to twelve rice chromosomes with an uneven distribution pattern (Figure 4). The distribution of these OsUBPs was scattered, with one to three genes in each chromosome. Moreover, there was no apparent correlation between the number of OsUBPs and the rice chromosome length.
Furthermore, gene duplication events of the OsUBP family within the rice genome were also analyzed (Figure 5). Gene duplication is generated by several mechanisms, such as tandem duplication and segmental duplication [47]. Three gene pairs of segmental duplication were found to be present on the five chromosomes, but no gene tandem duplication events were found, suggesting that OsUBPs might expand through segmental duplications. Moreover, the Ka and Ks ratios were calculated to investigate the selective pressure of these three gene pairs (Table S3). The Ka/Ks ratios of the three gene pairs were all less than 1, indicating that these OsUBPs were mainly subjected to strong purifying selection during evolution. This was instrumental to maintain the function of the OsUBPs gene family [48]. In addition, the gene duplication dates were calculated based on the proposed divergences of rice from other species (Table S3). Gene duplications among OsUBPs probably occurred from 63.63 to 80.33 million years ago (Mya).
To further understand the gene duplication mechanisms of the OsUBP gene family, we analyzed the syntenic relationships between rice and five other representative species, including two monocots (T. aestivum, Z. mays) and three dicots (A. thaliana, G. max, and Solanum tuberosum) (Figure 6). A total of 111 gene pairs were identified between OsUBPs and genes in the other species, followed by T. aestivum (56), Z. mays (28), G. max (18), A. thaliana (6), and S. tuberosum (3). Compared with dicotyledonous plants, the OsUBPs showed a low evolutionary divergence with monocotyledonous plants. Some OsUBPs were found in all of five syntenic maps. For example, OsUBP3 showed syntenic relationships with TraesCS2A02G340100 in T. aestivum; Zm00001eb423870, Zm00001eb081190, and Zm00001eb244780 in Z. mays; AT4G39910 (AtUBP3) in A. thaliana; GLYMA_11G240500 and GLYMA_18G016800 in G. max; and PGSC0003DMG400012557 in S. tuberosum. Equally, OsUBP28 had syntenic relationships with TraesCS6A02G357500, TraesCS6B02G389500, TraesCS6D02G339500, TraesCS7A02G147900, TraesCS7B02G051400, and TraesCS7D02G149800 in T. aestivum; Zm00001eb374670 in Z. mays; AT5G57990 (AtUBP23) in A. thaliana; GLYMA_02G203500 in G. max; and PGSC0003DMG400011136 in S. tuberosum. These results showed that these genes might have evolved from the same ancestor. Similarly, the Ka/Ks ratios and gene duplication dates of these gene pairs were calculated (Table S4). All orthologous gene pairs showed Ka/Ks < 1, suggesting that these genes were under strong purifying selection. Gene duplications occurred approximately 52.69 Mya (T. aestivum), 60.60 Mya (Z. mays), 301.04 Mya (A. thaliana), 152.71 Mya (G. max), and 200.13 Mya (S. tuberosum).

3.4. Cis-Element Analysis of OsUBPs

The cis-elements in the gene promoter regions are closely related to their biological function. In order to investigate the functions of the OsUBPs, the cis-elements of these genes were analyzed using the PlantCARE databases (Figure 7). All cis-elements of the OsUBPs are shown in Table S5. These cis-elements were mainly divided into four categories (Figure 7A), including hormone-responsive elements, growth- and development-related elements, stress-responsive elements, and light-responsive elements. The distribution of cis-elements related to hormones, growth and development, and stress is further shown in Figure 7B. Hormone- and stress-responsive elements accounted for 55.73 percent and 32.17 percent of these cis-elements, respectively, especially the CGTCA/TGACG-motif (MeJA-responsive element) and ABRE (ABA-responsive element) among the hormone responsive-elements, and ARE (anaerobic induction-responsive element), the GC-motif (anoxic specific inducibility element), LTR (low-temperature-responsive element), and MBS (drought inducibility element) among stress-responsive elements. The large amount of hormone- and stress-responsive elements indicated that OsUBPs might perform significant roles in rice hormone and stress responses.

3.5. GO Annotation and Protein–Protein Interaction Network of OsUBPs

To further understand the functions of OsUBPs from the molecular level, all OsUBP proteins were annotated by GO (Table S6). According to the p-value, the top three or top ten of each category are shown in Figure 8A. Under the cellular component category, most OsUBP proteins were located in the cytosol (GO:0005829) and nucleus (GO:0005634). Under the molecular function category, all OsUBPs were involved in thiol-dependent deubiquitinase (GO:0004843), omega peptidase activity (GO:0008242), deubiquitinase activity (GO:0101005), ubiquitin-like protein-specific protease activity (GO:0019783), cysteine-type peptidase activity (GO:0008234), etc. Under the biological process category, all OsUBPs were involved in protein deubiquitination (GO:0016579), protein modification by small protein removal (GO:0070646), etc.
In order to explore the functional partners of the OsUBPs, a PPI network of the OsUBP family was constructed. As shown in Figure 8B, the network consisted of 18 nodes and 27 edges. Among them, OsUBP10 had the highest connectivity. It was associated with 14 OsUBP proteins, suggesting that OsUBP10 might be the core protein of the OsUBPs. Furthermore, OsUBP14 and OsUBP22 were associated with nine OsUBP proteins and seven OsUBP proteins, respectively. The other OsUBP proteins had relatively few associations. In view of this, the interaction proteins of OsUBP10, OsUBP14, and OsUBP22 were further predicted (Figure 8C–E). According to the information describing the interaction proteins (Table S7), these interaction proteins could be divided into three types: proteins related to ubiquitin, non-ubiquitin proteins that were reported to have important biological functions, and some unexplored proteins. Notably, DNA replication helicase 2_4 (OsDNA2_4), a interaction protein of OsUBP10, was up-regulated under salt stress [49]. The dominant suppressor of KAR2 a (OsDSK2a), an interaction protein of OsUBP14, was involved in the mediation of seedling growth and salt response. The results indicated that OsUBP10 and OsUBP14 might be involved in the regulation of rice growth and salt stress response. The evidence suggesting a functional link between OsUBP10 and interaction proteins mostly came from experiments, text mining, and co-expression. It was worth noting that the evidence of a functional association between OsUBP14/OsUBP22 and interaction proteins was more diverse, indicating that the possibility of joint regulation of specific biological processes by OsUBP14/OsUBP22 and their interaction proteins was higher.. These results provide a guiding direction for further functional research on OsUBPs.

3.6. Expression Patterns of OsUBPs in Different Tissues

Gene expression patterns can provide clues for functional studies. To gain insight into the function of OsUBPs during rice development, the expression data of 21 OsUBPs were used to create a clustering heat map (Figure 9A). The results showed that the OsUBP genes had different expression levels in various organs and tissues. Over half of the OsUBP genes exhibited relatively low expression levels among various organs and tissues. However, it was noteworthy that the OsUBP32 gene exhibited extremely high expression levels in all locations except for young leaves and seedling roots, especially in the shoot apical meristem (SAM), inflorescence, and seeds, indicating that OsUBP32 might have an important function in the growth and development of rice. Furthermore, OsUBP6 also showed high transcription levels in dormancy and desiccation tolerance (Seed S5), as well as in young leaves. OsUBP15 and OsUBP23 were highly expressed in young leaves, the SAM, and the inflorescence, but showed low levels in other tissues and organs, indicating that OsUBP15 and OsUBP23 might be necessary for SAM and inflorescence morphogenesis due to their obvious tissue-specific features.

3.7. Expression Patterns of OsUBPs under Abiotic Stresses

To assess the potential functions of the OsUBPs in response to different severe environments, the relative expression level of each OsUBP under abiotic stresses (drought, salt, and cold) was analyzed (Figure 9B). The expression profile results showed that the OsUBPs were differentially expressed under different abiotic stress conditions. The up-regulated OsUBPs accounted for approximately 33% (drought), 43% (salt), and 24% (cold). On the contrary, the down-regulated OsUBPs accounted for approximately 43% (drought), 38% (salt), and 33% (cold). Notably, OsUBP6 and OsUBP17 were strongly induced under drought stress, suggesting their momentous roles in drought stress tolerance. Meanwhile, OsUBP1-10 was completely suppressed under these three abiotic stresses. These results indicated that these OsUBPs might participate in abiotic stress response processes through different regulatory mechanisms. Interestingly, some OsUBP genes, such as OsUBP4, OsUBP6, OsUBP17, OsUBP19, OsUBP22, and OsUBP25, were induced under drought or salt stress, while they were suppressed or remained obviously unchanged under cold stress. These results suggested that the response patterns of each OsUBP differed under varying types of stress conditions.
Based on the abiotic stress expression profiles, we selected 11 genes with significant transcriptional changes in response to drought, salt, or cold stress and further explored their potential functions under more abiotic stresses and ABA stress hormone pathways. Real-time PCR was used to determine the expression levels of the OsUBPs under drought, salt, heat, cold, and ABA in leaves during the rice seedling stage (Figure 10). The selected OsUBPs exhibited differential expression patterns in response to different stresses. Under drought stress conditions, half of the selected OsUBPs were obviously up-regulated, while the other half were significantly suppressed compared with the control (Figure 10A). Under salt treatment, most selected OsUBPs were down-regulated, except OsUBP6 and OsUBP25 (Figure 10B). Under heat treatment, nearly all selected OsUBPs were down-regulated compared with the control at most time points, except OsUBP32 (Figure 10C). Notably, the expression of most selected OsUBPs was especially promoted by cold stress (Figure 10D). After ABA treatment, OsUBP6, OsUBP9, OsUBP19, and OsUBP25 were rapidly up-regulated, while OsUBP1-10 and OsUBP23 were significantly down-regulated (Figure 10E). These results showed that OsUBP genes might play various regulatory roles in response to abiotic stresses.

4. Discussion

Plants are often challenged by various adverse environmental conditions during their growth and development. A series of physiological and biochemical changes occur in response to these environmental changes. Among them, UBPs play a crucial role in protein homeostasis regulation. In plants, several UBP gene families have been identified, such as O sativa, T. aestivum, and P. edulis [11,12,13]. However, further exploration has not been conducted regarding the systematic analysis of the OsUBP gene family and its function under abiotic stresses.
In this study, all identified OsUBP proteins contained the UCH domain with highly conserved Cys- and His-boxes (Figure 2). The Cys-box of the OsUBPs was more conserved than the His-box in both length and sequence, but homologous OsUBPs still had nearly the same amino acid residue composition in the His-boxes (Figure 3), such as OsUBP16, OsUBP17, OsUBP23, and OsUBP28. In addition, OsUBP16 and OsUBP23, respectively, had syntenic relationships with OsUBP17 and OsUBP28, suggesting that these two homologous genes pairs might be generated by gene duplication events. Furthermore, the OsUBPs also contained several fewer conserved boxes. Except for these conserved boxes, low sequence similarities were found among the OsUBPs, indicating the potential diversity of their physiological functions (Figure S1). In addition to the conserved UCH domain, the OsUBPs also contained some non-UBP protein domains similar to those of A. thaliana, which might be less conserved among all OsUBPs. Similarly, members within closer genetic branches usually shared common non-UBP protein domains, while members of different genetic branches showed variations (Figure 2), which implied diversity in substrate specificity and physiological function. For example, OsUBP15, OsUBP16, and OsUBP17 contained a signature ZnF-MYND domain, which is related to protein–protein interaction in mammalian cells. OsUBP7 and OsUBP12 shared a MATH domain, which is necessary for receptor interaction and self-association [8]. Moreover, these genes sharing a common non-UBP protein domain exhibited similar transcriptional changes in response to the same abiotic stress treatment (Figure 10), such as OsUBP15 and OsUBP17. However, in addition to common domains, some homologous OsUBPs also contained unique domains. For instance, OsUBP7 and OsUBP12 shared a MATH domain, and OsUBP7 also included the USP7_ICP0_bdg and USP7_C2 domains, but OsUBP12 did not include these domains, which might provide evidence for functional divergence among OsUBPs and enable OsUBPs to participate in extensive physiological processes. Notably, the DUF4220 and DUF594 domains were found in OsUBPs and TaUBPs, but not in AtUBPs [12]. Furthermore, the DUF4220 domain was also identified in PeUBPs [13]. These results suggest that the emergence of the DUF4220 and DUF594 domains may be related to the differentiation of monocotyledonous and dicotyledonous species and the formation of monocotyledonous-specific functions. These results suggest that OsUBPs underwent a certain degree of differentiation during evolution.
Protein domains and genetic relationships play an important role in discovering the functions of a new gene. Previous studies showed that AtUBP15 could promote cell divisions surrounding the developing embryo to regulate seed size. The stability of AtUBP15 is negatively regulated by AtDA1 [50]. Similarly, OsUBP15, the homologous gene of AtUBP15, interacts with OsDA1 and promoted grain width and size [17]. OsUBP15 and AtUBP15 are both positive regulators of organ size in plants. Moreover, the qRT-PCR assay results further indicated that the genes with closer genetic relationships usually had similar expression patterns, such as OsUBP15, OsUBP17, OsUBP19, and OsUBP25. This implies that many homologous genes have retained similar biological functions in plants, even though the number and structures of the UBP genes vary among plant species due to evolutionary expansion and the formation of species-specific functions. Based on this, OsUBP7 and OsUBP12, a member of rice group VI, deserve more attention. Our results showed that OsUBP7 and OsUBP12 had a relatively close evolutionary relationship with AtUBP12 and AtUBP13 (Figure 1). Furthermore, OsUBP7 shared non-UBP protein domains (MATH, USP7_ICP0_bdg and USP7_C2) with AtUBP12 and AtUBP13 (Figure 2 and Figure S2). Previous studies have demonstrated that AtUBP12 and AtUBP13 usually participate in numerous biological functions by regulating substrate protein stabilities [51]. NtUBP12, the homolog of AtUBP12 in Nicotiana tabacum, negatively regulates plant immunity [52]. NbUBP12, which has high homology with the core regions of UBP12, is reported to regulate drought stress resistance in Nicotiana benthamiana [53]. Similarly, CaUBP12, the homolog of AtUBP12 and AtUBP13 in Capsicum annuum, positively regulates ABA signaling and the dehydration stress response through suppressing the protein degradation of CaSnRK2.6 [54]. Meanwhile, the GO enrichment showed that the OsUBPs possessed deubiquitination activity. Hence, we inferred that OsUBP7 and OsUBP12 may also exercise similar functions by stabilizing substrates. It is feasible to explore the functions of OsUBP7 and OsUBP12 in plant growth, plant immunity, carbon/nitrogen nutrient stress responses, shade avoidance response, polycomb-mediated gene repression, ABA signaling, dehydration stress, and so on. Equally, OsUBP14, which had same protein domains and a close genetic relationship with AtUBP14, is worth noting. The UBA domain, which was only found in AtUBP14 of the AtUBP family and OsUBP14 of the OsUBP family, was reported to bind to polyubiquitin to protect specific target proteins [55,56]. Currently, AtUBP14 has mainly been reported to be involved in plant growth and development [51]. Significantly, OsDSK2a, a possible interaction protein of OsUBP14, was reported to regulated seedling growth and salt tolerance by mediating gibberellin metabolism [57]. These results suggest the potential important role of OsUBP14 in plant growth and development as well as under abiotic stresses.
Gene duplication is a vital factor in the evolution of genes with new functions, mainly occurring in species suffering from drastic environment changes, which promote the rapid expansion of the species genome to adapt to the variable environment [41]. It has been reported that the rice genomes experienced a whole-genome duplication (WGD) event between 53 and 94 Mya [58]. Among the identified gene pairs, OsUBP3/OsUBP18, OsUBP16/OsUBP17, and OsUBP23/OsUBP28 arose between 76 and 80 Mya, within the period of the rice WGD event. Interestingly, these syntenic OsUBP gene pairs were classified into the same genetic branches, suggesting that these paralogous OsUBPs genes pairs were generated through gene duplication. However, no tandem gene pairs in the OsUBP gene family were identified, suggesting that segmental duplication events were the main drivers in the expansion of the OsUBPs. According to the interspecific synteny analysis, some OsUBPs had a syntenic relationship with multiple genes in another species, especially with wheat genes. For example, OsUBP2 had syntenic relationships with TraesCS5A02G284200, TraesCS5B02G282900, TraesCS5D02G291500, TraesCS7A02G258100, TraesCS7B02G155500, and TraesCS7D02G258700. Xu et al. reported research results showing that OsUBP2 and TraesCS5A02G284200, TraesCS5B02G282900, and TraesCS5D02G291500 were classified into the same genetic branches, indicating that these gene pairs are orthologous [12]. Furthermore, OsUBP2, TraesCS5A02G284200, TraesCS5B02G282900, and TraesCS5D02G291500 shared the ZnF-UBP domain, indicating the possibility of these genes retaining similar functions even after species differentiation.
Plant hormones usually act as signaling molecules to regulate complex physiological processes during plant growth and development [59,60]. ABA and MeJA are significant phytohormones in abiotic stress tolerance regulation [61,62]. In this study, all OsUBP promoters contained ABRE (ABA-responsive element), and two-thirds of the OsUBP promoters contained the CGTCA-motif and TGACG-motif (MeJA-responsive elements). Meanwhile, many abiotic stress-responsive cis-elements were distributed in the promoters of OsUBPs, suggesting that they might play essential roles in stress responses. In a previous study, ABRE was found to contain an ACGT core, a sequence known to be recognized by plant bZIP proteins, and participate in ABA signal regulation [63]. The TGACG-motif also acted as the binding site for transcription factors and was involved in the MeJA signal transduction [64]. The results of GO enrichment showed that 16 OsUBPs were located in the nucleus and all 21 OsUBPs possessed deubiquitinase activity by small protein removal. However, the number of E3 ligases was much higher than that of UBPs (even DUBs) in plants. Therefore, these UBPs might interact with the attached Ub rather than with the target proteins directly [5]. Based on the above information, we predicted a regulatory model: when plants perceive abiotic stress signals, some transcription factors will activate the transcription of OsUBPs by binding to specific cis-elements of OsUBPs. The OsUBPs cleave the Ub chain of numerous Ub-conjugated proteins, thereby regulating multitudinous physiological pathways to cope with abiotic stresses.
In addition, some UBPs, such as AtUBP26, could control gene expression in the corresponding chromatin region by modulating histone H2B ubiquitination and affecting histone methylation [65]. This implies that UBPs function in the crosstalk of histone epigenetic modification and gene expression by deubiquitination. Hence, it is still very important to identify the key interaction proteins of OsUBPs through proteomics investigation and interacting protein screening. In this study, OsGCN5 and OsADA2, the possible interaction proteins of OsUBP22, suggested that OsUBP22 might participate in gene regulation through chromatin modification like AtUBP26. According to the report, OsADA2-OsGCN5 histone acetyltransferase was recruited by OsWOX11 to activate downstream target genes in the crown root meristem [66]. Furthermore, OsGCN5 was recruited by OsIAA1/9 for histone acetylation and participated in regulating auxin biosynthesis during root ethylene responses [67]. These results indicate that chromatin modification by histone may be a strategy for OsUBP22 to regulate plant development. Moreover, OsDNA2_4, a possible interaction protein of OsUBP10, was identified through PPI analysis. The transcription level of OsDNA2_4 changed in response to salt stress [49]. Based on this, OsUBP10 might be involved in response to salt stress by determining OsDNA2_4 stability, which might be a pathway to regulate the abiotic stress tolerance of rice. Additionally, OsUPL5, a type of E3 ubiquitin ligase, was also predicted as the possible interaction protein of OsUBP10. The mechanism behind the joint regulation of the ABA signaling pathway by UBPs and E3 ligases has been reported in A. thaliana. AtUBP12 and AtUBP13 could interact with the E3 ligase XBAT35.2 to cooperatively regulate the stability of VPS23A in ABA signaling [68]. In particular, many UBPs have been reported to associate with E3 ligases to regulate the ubiquitin-related pathway in animals and yeasts [69,70,71]. This indicates that the pairing of E3 ligases with deubiquitinase is a mechanism that has been conserved throughout evolution. Hence, the precise regulation of biological functions by OsUBP10 combined with E3 ligases like OsUPL5 would become a promising research direction. However, these suppositions still require further experimental verification in rice. In addition, many ubiquitins fused to ribosomal proteins have been predicted, such as OsUbL40-1 and ZIURP1. Interestingly, these ubiquitins fused to ribosomal proteins often have specific biological functions. For instance, the overaccumulation of UbL40 mRNAs leads to the defectiveness of pollen production and male sterility [72]. ZIURP1 interacts with a TFIIIA-type zinc-finger protein ZFP182 and regulates multiple abiotic stress tolerances in rice [73]. We speculate that the interaction of OsUBPs and ubiquitin fused to ribosomal proteins may affect ribosome assembly and protein synthesis. However, the mechanism by which OsUBPs and proteins related to Ub jointly regulate a certain biological function still needs further exploration. With the discovery of specific target proteins, the roles of OsUBPs in abiotic stress responses will be better understood in the future. Our research provides useful information for further functional studies of OsUBPs under abiotic stresses.

5. Conclusions

In this study, a total of 21 OsUBP family members were identified and characterized. All OsUBPs contained the UCH domain, exons, and introns, and members of close genetic branches had similar characteristics. OsUBPs were unevenly distributed on the rice chromosome. Segmental duplication might have been the main force behind the expansion of the OsUBP gene family. It underwent strong purifying selection pressure during the evolution process. Three paralogous gene pairs were identified in rice, and 56, 28, 18, 6, and 3 orthologous gene pairs were identified between O. sativa and T. aestivum, Z. mays, G. max, A. thaliana, and S. tuberosum, respectively. The promoters of OsUBPs contained large amounts of hormone-, stress-, and growth- and development-responsive cis-elements. Moreover, GO annotation suggested that OsUBPs function through protein deubiquitination in the cytosol or nucleus. The PPI network predicted that OsUBP22 might modulate chromatin modification, and OsUBP10 might regulate salt stress tolerance. The expression patterns and real-time PCR results indicated that OsUBPs might have important functions under abiotic stresses. These results provide useful information for improving rice quality traits in molecular breeding under abiotic stresses.

Supplementary Materials

The following supporting information can be downloaded at: https://www.mdpi.com/article/10.3390/agronomy13112809/s1, Figure S1: The alignment of 21 OsUBP protein sequences, Figure S2: The protein domains of AtUBP, Table S1: Detailed information regarding the identified OsUBPs, Table S2: UBPs used in the phylogenetic tree construction, Table S3: Paralogous UBP gene pairs in O. sativa, Table S4: Orthologous relationships between OsUBPs and the other genes in T. aestivum, Z. mays, A. thaliana, G. max, and S. tuberosum, Table S5: The cis-elements in the promoter regions of OsUBPs, Table S6: The GO annotation and enrichment results of OsUBPs, Table S7: The protein–protein interaction network of OsUBPs, Table S8: Primers used in this study.

Author Contributions

Conceptualization, X.G., S.L., and Y.L. (Yongliang Li); methodology, X.Z.; software, H.Y.; formal analysis, J.X.; investigation, Z.L.; resources, S.J.; writing—original draft, X.Z.; writing—review and editing, S.L. and Y.L. (Yongliang Li); visualization, F.C. and Y.L. (You Li); funding acquisition, X.G., S.L., Y.L. (Yongliang Li) and W.X. All authors have read and agreed to the published version of the manuscript.

Funding

This research was supported by grants from the National Natural Science Foundation of China (32372124, 32300456, 82304652); the China Postdoctoral Science Foundation (2021M701160, 2022M721101, 2023M731065); the China Hunan Provincial Department of Science and Technology (2022JJ40051, 2023JJ40132, 2023JJ40199); the Changsha Natural Science Foundation (kq2202149); and the Natural Science Foundation of Chongqing, China (CSTB2022NSCQ-MSX0517, CSTB2022NSCQ-MSX1138, CSTB2023NSCQ-MSX0542, CSTB2023NSCQ-MSX1031).

Data Availability Statement

Data are contained within the article and supplementary materials.

Conflicts of Interest

The authors declare no conflict of interest.

References

  1. Ahmad, S.; Jeridi, M.; Siddiqui, S.; Shah, A.Z.; Ali, S. Genome-wide identification, characterization, and expression analysis of the Chalcone Synthase gene family in Oryza sativa under Abiotic Stresses. Plant Stress 2023, 9, 100201. [Google Scholar] [CrossRef]
  2. Zhu, J.K. Abiotic Stress Signaling and Responses in Plants. Cell. 2016, 167, 313–324. [Google Scholar] [CrossRef]
  3. Lyzenga, W.J.; Stone, S.L. Abiotic stress tolerance mediated by protein ubiquitination. J. Exp. Bot. 2012, 63, 599–616. [Google Scholar] [CrossRef] [PubMed]
  4. Neutzner, M.; Neutzner, A. Enzymes of ubiquitination and deubiquitination. Essays Biochem. 2012, 52, 37–50. [Google Scholar] [PubMed]
  5. Zhou, H.; Zhao, J.; Cai, J.; Patil, S.B. Ubiquitin-specific proteases function in plant development and stress responses. Plant Mol. Biol. 2017, 94, 565–576. [Google Scholar] [CrossRef] [PubMed]
  6. Amerik, A.Y.; Hochstrasser, M. Mechanism and function of deubiquitinating enzymes. BBA Mol. Cell Res. 2004, 1695, 189–207. [Google Scholar] [CrossRef] [PubMed]
  7. Wu, R.; Zheng, W.; Tan, J.; Sammer, R.; Du, L.; Lu, C. Protein partners of plant ubiquitin-specific proteases (UBPs). Plant Physiol. Biochem. 2019, 145, 227–236. [Google Scholar] [CrossRef]
  8. Liu, Y.; Wang, F.; Zhang, H.; He, H.; Ma, L.; Deng, X.W. Functional characterization of the Arabidopsis ubiquitin-specific protease gene family reveals specific role and redundancy of individual members in development. Plant J. 2008, 55, 844–856. [Google Scholar] [CrossRef]
  9. Bonnet, J.; Romier, C.; Tora, L.; Devys, D. Zinc-finger UBPs: Regulators of deubiquitylation. Trends Biochem. Sci. 2008, 33, 369–375. [Google Scholar] [CrossRef]
  10. Yan, N.; Doelling, J.H.; Falbel, T.G.; Durski, A.M.; Vierstra, R.D. The ubiquitin-specific protease family from Arabidopsis. AtUBP1 and 2 are required for the resistance to the amino acid analog canavanine. Plant Physiol. 2000, 124, 1828–1843. [Google Scholar] [CrossRef]
  11. Wang, D.H.; Song, W.; Wei, S.W.; Zheng, Y.F.; Chen, Z.S.; Han, J.D.; Zhang, H.T.; Luo, J.C.; Qin, Y.M.; Xu, Z.H.; et al. Characterization of the Ubiquitin C-Terminal Hydrolase and Ubiquitin-Specific Protease Families in Rice (Oryza sativa). Front. Plant Sci. 2018, 9, 1636. [Google Scholar] [CrossRef] [PubMed]
  12. Xu, M.; Jin, P.; Liu, T.; Gao, S.; Zhang, T.; Zhang, F.; Han, X.; He, L.; Chen, J.; Yang, J. Genome-wide identification and characterization of UBP gene family in wheat (Triticum aestivum L.). PeerJ 2021, 9, e11594. [Google Scholar] [CrossRef] [PubMed]
  13. Wu, R.; Shi, Y.; Zhang, Q.; Zheng, W.; Chen, S.; Du, L.; Lu, C. Genome-Wide Identification and Characterization of the UBP Gene Family in Moso Bamboo (Phyllostachys edulis). Int. J. Mol. Sci. 2019, 20, 4309. [Google Scholar] [CrossRef] [PubMed]
  14. Karamat, U.; Tabusam, J.; Khan, M.K.U.; Awan, M.J.A.; Zulfiqar, S.; Du, W.; Farooq, M.A. Genome-Wide Identification, Characterization, and Expression Profiling of Eukaryotic-Specific UBP Family Genes in Brassica rapa. J. Plant Growth Regul. 2023, 42, 3552–3567. [Google Scholar] [CrossRef]
  15. Zhou, H.; Zhao, J.; Yang, Y.; Chen, C.; Liu, Y.; Jin, X.; Chen, L.; Li, X.; Deng, X.W.; Schumaker, K.S.; et al. Ubiquitin-specific protease16 modulates salt tolerance in Arabidopsis by regulating Na+/H+ antiport activity and serine hydroxymethyltransferase stability. Plant Cell. 2012, 24, 5106–5122. [Google Scholar] [CrossRef]
  16. Zhao, J.; Zhou, H.; Zhang, M.; Gao, Y.; Li, L.; Gao, Y.; Li, M.; Yang, Y.; Guo, Y.; Li, X. Ubiquitin-specific protease 24 negatively regulates abscisic acid signalling in Arabidopsis thaliana. Plant Cell Environ. 2016, 39, 427–440. [Google Scholar] [CrossRef] [PubMed]
  17. Shi, C.; Ren, Y.; Liu, L.; Wang, F.; Zhang, H.; Tian, P.; Pan, T.; Wang, Y.; Jing, R.; Liu, T.; et al. Ubiquitin Specific Protease 15 Has an Important Role in Regulating Grain Width and Size in Rice. Plant Physiol. 2019, 180, 381–391. [Google Scholar] [CrossRef] [PubMed]
  18. Jiang, R.; Zhou, S.; Da, X.; Chen, T.; Xu, J.; Yan, P.; Mo, X. Ubiquitin-Specific Protease 2 (OsUBP2) Negatively Regulates Cell Death and Disease Resistance in Rice. Plants 2022, 11, 2568. [Google Scholar] [CrossRef]
  19. Zou, T.; Li, G.; Liu, M.; Liu, R.; Yang, S.; Wang, K.; Lu, L.; Ye, Q.; Liu, J.; Liang, J.; et al. A ubiquitin-specific protease functions in regulating cell death and immune responses in rice. Plant Cell Environ. 2023, 46, 1312–1326. [Google Scholar] [CrossRef]
  20. Sun, J.; Song, W.; Chang, Y.; Wang, Y.; Lu, T.; Zhang, Z. OsLMP1, Encoding a Deubiquitinase, Regulates the Immune Response in Rice. Front. Plant Sci. 2022, 12, 814465. [Google Scholar] [CrossRef]
  21. Moon, Y.K.; Hong, J.P.; Cho, Y.C.; Yang, S.J.; An, G.; Kim, W.T. Structure and expression of OsUBP6, an ubiquitin-specific protease 6 homolog in rice (Oryza sativa L.). Mol. Cells 2009, 28, 463–472. [Google Scholar] [CrossRef] [PubMed]
  22. Kong, J.; Jin, J.; Dong, Q.; Qiu, J.; Li, Y.; Yang, Y.; Shi, Y.; Si, W.; Gu, L.; Yang, F.; et al. Maize factors ZmUBP15, ZmUBP16 and ZmUBP19 play important roles for plants to tolerance the cadmium stress and salt stress. Plant Sci. 2019, 280, 77–89. [Google Scholar] [CrossRef] [PubMed]
  23. Gu, J.; Chen, J.; Xia, J.; Hong, D. BnaUBP15s positively regulates seed size and seed weight in Brassica napus. Oil Crop Sci. 2023, 8, 149–155. [Google Scholar] [CrossRef]
  24. Park, S.H.; Jeong, J.S.; Zhou, Y.; Mustafa, N.F.B.; Chua, N.H. Deubiquitination of BES1 by UBP12/UBP13 promotes brassinosteroid signaling and plant growth. Plant Commun. 2022, 3, 100348. [Google Scholar] [CrossRef] [PubMed]
  25. Xiong, J.; Yang, F.; Yao, X.; Zhao, Y.; Wen, Y.; Lin, H.; Guo, H.; Yin, Y.; Zhang, D. The deubiquitinating enzymes UBP12 and UBP13 positively regulate recovery after carbon starvation by modulating BES1 stability in Arabidopsis thaliana. Plant Cell 2022, 34, 4516–4530. [Google Scholar] [CrossRef] [PubMed]
  26. Zhou, Y.; Park, S.H.; Chua, N.H. UBP12/UBP13-mediated deubiquitination of salicylic acid receptor NPR3 suppresses plant immunity. Mol. Plant. 2023, 16, 232–244. [Google Scholar] [CrossRef] [PubMed]
  27. Lindbäck, L.N.; Hu, Y.; Ackermann, A.; Artz, O.; Pedmale, U.V. UBP12 and UBP13 deubiquitinases destabilize the CRY2 blue light receptor to regulate Arabidopsis growth. Curr. Biol. 2022, 32, 3221–3231. [Google Scholar] [CrossRef]
  28. Luo, Y.; Yasuda, S.; Takagi, J.; Hasegawa, Y.; Chiba, Y.; Yamaguchi, J.; Sato, T. Deubiquitinating enzymes UBP12 and UBP13 regulate carbon/nitrogen-nutrient stress responses by interacting with the membrane-localized ubiquitin ligase ATL31 in Arabidopsis. Biochem. Biophys. Res. Commun. 2022, 636, 55–61. [Google Scholar] [CrossRef]
  29. Zhou, Y.; Park, S.H.; Soh, M.Y.; Chua, N.H. Ubiquitin-specific proteases UBP12 and UBP13 promote shade avoidance response by enhancing PIF7 stability. Proc. Natl. Acad. Sci. USA 2021, 118, e2103633118. [Google Scholar] [CrossRef]
  30. Kralemann, L.E.M.; Liu, S.; Trejo-Arellano, M.S.; Muñoz-Viana, R.; Köhler, C.; Hennig, L. Removal of H2Aub1 by ubiquitin-specific proteases 12 and 13 is required for stable Polycomb-mediated gene repression in Arabidopsis. Genome Biol. 2020, 21, 144. [Google Scholar] [CrossRef]
  31. Finn, R.D.; Clements, J.; Arndt, W.; Miller, B.L.; Wheeler, T.J.; Schreiber, F.; Bateman, A.; Eddy, S.R. HMMER web server: 2015 update. Nucleic Acids Res. 2015, 43, W30–W38. [Google Scholar] [CrossRef] [PubMed]
  32. Gasteiger, E.; Gattiker, A.; Hoogland, C.; Ivanyi, I.; Appel, R.D.; Bairoch, A. ExPASy: The proteomics server for in-depth protein knowledge and analysis. Nucleic Acids Res. 2003, 31, 3784–3788. [Google Scholar] [CrossRef] [PubMed]
  33. Chou, K.C.; Shen, H.B. Plant-mPLoc: A Top-Down Strategy to Augment the Power for Predicting Plant Protein Subcellular Localization. PLoS ONE 2010, 5, e11335. [Google Scholar] [CrossRef]
  34. Kumar, S.; Nei, M.; Dudley, J.; Tamura, K. MEGA: A biologist-centric software for evolutionary analysis of DNA and protein sequences. Brief. Bioinform. 2008, 9, 299–306. [Google Scholar] [CrossRef] [PubMed]
  35. Chen, C.; Chen, H.; Zhang, Y.; Thomas, H.R.; Frank, M.H.; He, Y.; Xia, R. TBtools: An Integrative Toolkit Developed for Interactive Analyses of Big Biological Data. Mol. Plant. 2020, 13, 1194–1202. [Google Scholar] [CrossRef] [PubMed]
  36. Chao, J.; Li, Z.; Sun, Y.; Aluko, O.O.; Wu, X.; Wang, Q.; Liu, G. MG2C: A user-friendly online tool for drawing genetic maps. Mol. Hortic. 2021, 1, 16. [Google Scholar] [CrossRef] [PubMed]
  37. Wang, Y.; Tang, H.; DeBarry, J.D.; Tan, X.; Li, J.; Wang, X.; Lee, T.h.; Jin, H.; Marler, B.; Guo, H.; et al. MCScanX: A toolkit for detection and evolutionary analysis of gene synteny and collinearity. Nucleic Acids Res. 2012, 40, e49. [Google Scholar] [CrossRef]
  38. Nei, M.; Gojobori, T. Simple methods for estimating the numbers of synonymous and nonsynonymous nucleotide substitutions. Mol. Biol. Evol. 1986, 3, 418–426. [Google Scholar]
  39. Wang, W.; Zhao, P.; Zhou, X.M.; Xiong, H.X.; Sun, M.X. Genome-wide identification and characterization of cystatin family genes in rice (Oryza sativa L.). Plant Cell Rep. 2015, 34, 1579–1592. [Google Scholar] [CrossRef]
  40. Huang, X.; Lei, Y.; Guan, H.; Hao, Y.; Liu, H.; Sun, G.; Chen, R.; Song, S. Transcriptomic analysis of the regulation of stalk development in flowering Chinese cabbage (Brassica campestris) by RNA sequencing. Sci. Rep. 2017, 7, 15517. [Google Scholar] [CrossRef]
  41. Ma, R.; Chen, J.; Huang, B.; Huang, Z.; Zhang, Z. The BBX gene family in Moso bamboo (Phyllostachys edulis): Identification, characterization and expression profiles. BMC Genom. 2021, 22, 533. [Google Scholar] [CrossRef] [PubMed]
  42. Sakai, H.; Lee, S.S.; Tanaka, T.; Numa, H.; Kim, J.; Kawahara, Y.; Wakimoto, H.; Yang, C.C.; Iwamoto, M.; Abe, T.; et al. Rice Annotation Project Database (RAP-DB): An Integrative and Interactive Database for Rice Genomics. Plant Cell Physiol. 2013, 54, e6. [Google Scholar] [CrossRef] [PubMed]
  43. Schmittgen, T.D.; Livak, K.J. Analyzing real-time PCR data by the comparative CT method. Nat. Protoc. 2008, 3, 1101–1108. [Google Scholar] [CrossRef] [PubMed]
  44. Enany, S. Structural and functional analysis of hypothetical and conserved proteins of Clostridium tetani. J. Infect. Public Health 2014, 7, 296–307. [Google Scholar] [CrossRef] [PubMed]
  45. Ikai, A. Thermostability and aliphatic index of globular proteins. J. Biochem. 1980, 88, 1895–1898. [Google Scholar] [PubMed]
  46. Chang, K.Y.; Yang, J.R. Analysis and Prediction of Highly Effective Antiviral Peptides Based on Random Forests. PLoS ONE 2013, 8, e70166. [Google Scholar] [CrossRef] [PubMed]
  47. Wang, P.; Moore, B.M.; Panchy, N.L.; Meng, F.; Lehti-Shiu, M.D.; Shiu, S.H. Factors Influencing Gene Family Size Variation Among Related Species in a Plant Family, Solanaceae. Genome Biol. Evol. 2018, 10, 2596–2613. [Google Scholar] [CrossRef]
  48. Liu, H.; Yang, W.; Zhao, X.; Kang, G.; Li, N.; Xu, H. Genome-wide analysis and functional characterization of CHYR gene family associated with abiotic stress tolerance in bread wheat (Triticum aestivum L.). BMC Plant Biol. 2022, 22, 204. [Google Scholar] [CrossRef]
  49. Saleem, B.; Farooq, U.; Rehman, O.U.; Aqeel, M.; Farooq, M.S.; Naeem, M.K.; Inam, S.; Ajmal, W.; Rahim, A.A.; Chen, M.; et al. Genome-wide and molecular characterization of the DNA replication helicase 2 (DNA2) gene family in rice under drought and salt stress. Front. Genet. 2022, 13, 1039548. [Google Scholar] [CrossRef]
  50. Du, L.; Li, N.; Chen, L.; Xu, Y.; Li, Y.; Zhang, Y.; Li, C.; Li, Y. The ubiquitin receptor DA1 regulates seed and organ size by modulating the stability of the ubiquitin-specific protease UBP15/SOD2 in Arabidopsis. Plant Cell. 2014, 26, 665–677. [Google Scholar] [CrossRef]
  51. Chung, S.; Kwon, H.L.; Yun, H.S.; Lee, J.H. The Function of Deubiquitinating Enzymes in Arabidopsis: Recent Progress of Ubiquitin-Specific Proteases (UBPs). J. Plant Biol. 2023. [Google Scholar] [CrossRef]
  52. Ewan, R.; Pangestuti, R.; Thornber, S.; Craig, A.; Carr, C.; O’Donnell, L.; Zhang, C.; Sadanandom, A. Deubiquitinating enzymes AtUBP12 and AtUBP13 and their tobacco homologue NtUBP12 are negative regulators of plant immunity. New Phytol. 2011, 191, 92–106. [Google Scholar] [CrossRef] [PubMed]
  53. Lim, C.W.; Baek, W.; Lee, S.C. Tobacco ubiquitin-specific protease 12 (NbUBP12) positively modulates drought resistance. Plant Signal Behav. 2021, 16, 1974725. [Google Scholar] [CrossRef] [PubMed]
  54. Lim, C.W.; Baek, W.; Lim, J.; Hong, E.; Lee, S.C. Pepper ubiquitin-specific protease, CaUBP12, positively modulates dehydration resistance by enhancing CaSnRK2.6 stability. Plant J. 2021, 107, 1148–1165. [Google Scholar] [CrossRef] [PubMed]
  55. Majumdar, P.; Nath, U. De-ubiquitinases on the move: An emerging field in plant biology. Plant Biol. 2020, 22, 563–572. [Google Scholar] [CrossRef] [PubMed]
  56. Wilkinson, C.R.; Seeger, M.; Hartmann-Petersen, R.; Stone, M.; Wallace, M.; Semple, C.; Gordon, C. Proteins containing the UBA domain are able to bind to multi-ubiquitin chains. Nat. Cell Biol. 2001, 3, 939–943. [Google Scholar] [CrossRef] [PubMed]
  57. Wang, J.; Qin, H.; Zhou, S.; Wei, P.; Zhang, H.; Zhou, Y.; Miao, Y.; Huang, R. The Ubiquitin-Binding Protein OsDSK2a Mediates Seedling Growth and Salt Responses by Regulating Gibberellin Metabolism in Rice. Plant Cell 2020, 32, 414–428. [Google Scholar] [CrossRef] [PubMed]
  58. Jacquemin, J.; Laudié, M.; Cooke, R. A recent duplication revisited: Phylogenetic analysis reveals an ancestral duplication highly-conserved throughout the Oryza genus and beyond. BMC Plant Biol. 2009, 9, 146. [Google Scholar] [CrossRef]
  59. Pieterse, C.M.J.; Van der Does, D.; Zamioudis, C.; Leon-Reyes, A.; Van Wees, S.C.M. Hormonal Modulation of Plant Immunity. Annu. Rev. Cell Dev. Biol. 2012, 28, 489–521. [Google Scholar] [CrossRef]
  60. Bari, R.; Jones, J.D.G. Role of plant hormones in plant defence responses. Plant Mol. Biol. 2008, 69, 473–488. [Google Scholar] [CrossRef]
  61. Wei, H.; Xu, H.; Su, C.; Wang, X.; Wang, L. Rice CIRCADIAN CLOCK ASSOCIATED 1 transcriptionally regulates ABA signaling to confer multiple abiotic stress tolerance. Plant Physiol. 2022, 190, 1057–1073. [Google Scholar] [CrossRef] [PubMed]
  62. Fu, J.; Wu, H.; Ma, S.; Xiang, D.; Liu, R.; Xiong, L. OsJAZ1 Attenuates Drought Resistance by Regulating JA and ABA Signaling in Rice. Front. Plant Sci. 2017, 8, 2108. [Google Scholar] [CrossRef] [PubMed]
  63. Gómez-Porras, J.L.; Riaño-Pachón, D.M.; Dreyer, I.; Mayer, J.E.; Mueller-Roeber, B. Genome-wide analysis of ABA-responsive elements ABRE and CE3 reveals divergent patterns in Arabidopsis and rice. BMC Genom. 2007, 8, 260. [Google Scholar] [CrossRef] [PubMed]
  64. Basyuni, M.; Wati, R.; Sulistiyono, N.; Sumardi; Oku, H.; Baba, S.; Sagami, H. Isolation and analysis of a multifunctional triterpene synthase KcMS promoter region from mangrove plant kandelia candel. IOP Conf. Ser. Earth Environ. Sci. 2018, 130, 012013. [Google Scholar] [CrossRef]
  65. Sridhar, V.V.; Kapoor, A.; Zhang, K.; Zhu, J.; Zhou, T.; Hasegawa, P.M.; Bressan, R.A.; Zhu, J.K. Control of DNA methylation and heterochromatic silencing by histone H2B deubiquitination. Nature 2007, 447, 735–738. [Google Scholar] [CrossRef] [PubMed]
  66. Zhou, S.; Jiang, W.; Long, F.; Cheng, S.; Yang, W.; Zhao, Y.; Zhou, D.X. Rice Homeodomain Protein WOX11 Recruits a Histone Acetyltransferase Complex to Establish Programs of Cell Proliferation of Crown Root Meristem. Plant Cell 2017, 29, 1088–1104. [Google Scholar] [CrossRef]
  67. Zhou, Y.; Ma, B.; Tao, J.J.; Yin, C.C.; Hu, Y.; Huang, Y.H.; Wei, W.; Xin, P.Y.; Chu, J.F.; Zhang, W.K.; et al. Rice EIL1 interacts with OsIAAs to regulate auxin biosynthesis mediated by the tryptophan aminotransferase MHZ10/OsTAR2 during root ethylene responses. Plant Cell 2022, 34, 4366–4387. [Google Scholar] [CrossRef] [PubMed]
  68. Liu, G.; Liang, J.; Lou, L.; Tian, M.; Zhang, X.; Liu, L.; Zhao, Q.; Xia, R.; Wu, Y.; Xie, Q.; et al. The deubiquitinases UBP12 and UBP13 integrate with the E3 ubiquitin ligase XBAT35. 2 to modulate VPS23A stability in ABA signaling. Sci. Adv. 2022, 8, eabl5765. [Google Scholar] [CrossRef]
  69. De Poot, S.A.H.; Tian, G.; Finley, D. Meddling with Fate: The Proteasomal Deubiquitinating Enzymes. J. Mol. Biol. 2017, 429, 3525–3545. [Google Scholar] [CrossRef]
  70. Sowa, G.; Westrick, E.; Rajasekhar, A.G.; Woods, B.; Leckie, S.; Coelho, P.; Vo, N.; Studer, R.; Kang, J. Identification of Candidate Serum Biomarkers for Intervertebral Disk Degeneration in an Animal Model. PM&R 2009, 1, 536–540. [Google Scholar]
  71. Wolberger, C. Mechanisms for regulating deubiquitinating enzymes. Protein Sci. 2014, 23, 344–353. [Google Scholar] [CrossRef]
  72. Zhou, H.; Zhou, M.; Yang, Y.; Li, J.; Zhu, L.; Jiang, D.; Dong, J.; Liu, Q.; Gu, L.; Zhou, L.; et al. RNase ZS1 processes UbL40 mRNAs and controls thermosensitive genic male sterility in rice. Nat. Commun. 2014, 5, 4884. [Google Scholar] [CrossRef] [PubMed]
  73. Huang, J.; Sun, S.; Xu, D.; Lan, H.; Sun, H.; Wang, Z.; Bao, Y.; Wang, J.; Tang, H.; Zhang, H. A TFIIIA-type zinc finger protein confers multiple abiotic stress tolerances in transgenic rice (Oryza sativa L.). Plant Mol. Biol. 2012, 80, 337–350. [Google Scholar] [CrossRef] [PubMed]
Figure 1. The phylogenetic tree of UBP proteins. The full-length protein sequences of the UBPs were employed to construct the phylogenetic tree using MEGA7.0 and the neighbor-joining (NJ) method. At represents A. thaliana; Os represents O. sativa; and GLYMA represents G. max. The numbers next to the branches represent the bootstrap values. Different groups of UBP proteins are distinguished by different colors.
Figure 1. The phylogenetic tree of UBP proteins. The full-length protein sequences of the UBPs were employed to construct the phylogenetic tree using MEGA7.0 and the neighbor-joining (NJ) method. At represents A. thaliana; Os represents O. sativa; and GLYMA represents G. max. The numbers next to the branches represent the bootstrap values. Different groups of UBP proteins are distinguished by different colors.
Agronomy 13 02809 g001
Figure 2. Phylogenetic classification, protein domains, and gene structures of OsUBP genes. (A) The phylogenetic tree was constructed with the full-length protein sequences of OsUBPs using MEGA7.0 and the neighbor-joining (NJ) method. (B) Distribution of conserved domains in OsUBP proteins. The scale bar at the bottom indicates the protein lengths, and different domains are shown by different colors. (C) Gene structures of the OsUBP genes. The scale bar at the bottom indicates the genomic length. Blue boxes represent exons (CDS), gray boxes represent the 5′ and 3′ untranslated regions (UTRs), and black lines represent introns.
Figure 2. Phylogenetic classification, protein domains, and gene structures of OsUBP genes. (A) The phylogenetic tree was constructed with the full-length protein sequences of OsUBPs using MEGA7.0 and the neighbor-joining (NJ) method. (B) Distribution of conserved domains in OsUBP proteins. The scale bar at the bottom indicates the protein lengths, and different domains are shown by different colors. (C) Gene structures of the OsUBP genes. The scale bar at the bottom indicates the genomic length. Blue boxes represent exons (CDS), gray boxes represent the 5′ and 3′ untranslated regions (UTRs), and black lines represent introns.
Agronomy 13 02809 g002
Figure 3. Amino acid sequences surrounding conserved amino acid residues in the Cys- and His-boxes of OsUBPs. (A) Sequence logos surrounding Cys residues in Cys-box. (B) Sequence logos surrounding His residues in the His-box. The overall height of the letter indicates the sequence conservation at that position, and the height of each letter reflects the relative frequency of the corresponding amino acid at that position. (C) Multiple sequence alignment of the amino acid sequences surrounding Cys residues in the Cys-box. (D) Multiple sequence alignment of the amino acid sequences surrounding His residues in the His-box. * represents completely conserved amino acid residues.
Figure 3. Amino acid sequences surrounding conserved amino acid residues in the Cys- and His-boxes of OsUBPs. (A) Sequence logos surrounding Cys residues in Cys-box. (B) Sequence logos surrounding His residues in the His-box. The overall height of the letter indicates the sequence conservation at that position, and the height of each letter reflects the relative frequency of the corresponding amino acid at that position. (C) Multiple sequence alignment of the amino acid sequences surrounding Cys residues in the Cys-box. (D) Multiple sequence alignment of the amino acid sequences surrounding His residues in the His-box. * represents completely conserved amino acid residues.
Agronomy 13 02809 g003
Figure 4. Localization of OsUBPs on rice chromosomes. The label at the top of each chromosome indicates the chromosome number. The ruler on the left represents the length of chromosome.
Figure 4. Localization of OsUBPs on rice chromosomes. The label at the top of each chromosome indicates the chromosome number. The ruler on the left represents the length of chromosome.
Agronomy 13 02809 g004
Figure 5. Syntenic relationships among OsUBPs in O. sativa. The chromosome numbers are distributed in the outer circle. The highlighted red lines indicate the syntenic OsUBP gene pairs. The gray lines indicate syntenic gene pairs within the rice genome. The heatmaps and line chart represent the gene density of the chromosome.
Figure 5. Syntenic relationships among OsUBPs in O. sativa. The chromosome numbers are distributed in the outer circle. The highlighted red lines indicate the syntenic OsUBP gene pairs. The gray lines indicate syntenic gene pairs within the rice genome. The heatmaps and line chart represent the gene density of the chromosome.
Agronomy 13 02809 g005
Figure 6. Syntenic relationships between OsUBPs and the genes in five representative plant species. The highlighted red lines indicate the syntenic gene pairs with OsUBPs. The gray lines indicate the syntenic gene pairs within rice and other plant genomes. The label next to each chromosome indicate the chromosome number.
Figure 6. Syntenic relationships between OsUBPs and the genes in five representative plant species. The highlighted red lines indicate the syntenic gene pairs with OsUBPs. The gray lines indicate the syntenic gene pairs within rice and other plant genomes. The label next to each chromosome indicate the chromosome number.
Agronomy 13 02809 g006
Figure 7. Analysis of cis-elements in OsUBP promoters. (A) The numbers and types of cis-elements in the promoters. The numbers of the grids and different colors indicate the numbers of different cis-elements. (B) The distribution of cis-elements related to hormones, growth and development, and stress. Different cis-elements are indicated by different colors.
Figure 7. Analysis of cis-elements in OsUBP promoters. (A) The numbers and types of cis-elements in the promoters. The numbers of the grids and different colors indicate the numbers of different cis-elements. (B) The distribution of cis-elements related to hormones, growth and development, and stress. Different cis-elements are indicated by different colors.
Agronomy 13 02809 g007
Figure 8. Gene ontology (GO) enrichment and protein–protein interaction analysis for OsUBPs. (A) GO annotation of OsUBPs. The labels on the left represent the GO terms and category. The size of the circle represents the gene numbers, and the color of the circle indicates the p-value of genes in GO terms. (B) Functional partners of OsUBP gene family. (C) Protein interaction network of OsUBP10. (D) Protein interaction network of OsUBP14. (E) Protein interaction network of OsUBP22. The nodes represent proteins, and the edges indicate the associations between two proteins. The types of evidence suggesting a functional link are distinguished by edges with different colors.
Figure 8. Gene ontology (GO) enrichment and protein–protein interaction analysis for OsUBPs. (A) GO annotation of OsUBPs. The labels on the left represent the GO terms and category. The size of the circle represents the gene numbers, and the color of the circle indicates the p-value of genes in GO terms. (B) Functional partners of OsUBP gene family. (C) Protein interaction network of OsUBP10. (D) Protein interaction network of OsUBP14. (E) Protein interaction network of OsUBP22. The nodes represent proteins, and the edges indicate the associations between two proteins. The types of evidence suggesting a functional link are distinguished by edges with different colors.
Agronomy 13 02809 g008
Figure 9. Expression profiles of the OsUBP genes. (A) Expression profiles of OsUBP genes in different tissues of rice. The landmark developmental events were categorized as follows: The leaf was obtained in the period of vegetative development. The inflorescence was categorized according to length: up to 0.5 mm, shoot apical meristem and rachis meristem (SAM); 0–3 cm, floral transition and floral organ development (young inflorescence); 3–10 cm, meiotic stage (P2 and P3); 10–15 cm, young microspore stage (P4); 15–22 cm, vacuolated pollen stage (P5); 22–30 cm, mature pollen stage (P6). The seeds were categorized according to the days after pollination (DAP): 0–2 DAP, early globular embryo (S1); 3–4 DAP, middle and late globular embryo (S2); 5–10 DAP, embryo morphogenesis (S3); 11–20 DAP, embryo maturation (S4); 21–29, dormancy and desiccation tolerance (S5). (B) Expression profiles of OsUBP genes in rice under drought, salt, and cold stresses. Seven-day-old light-grown rice seedlings cultivated under controlled conditions were used for stress treatment. For drought stress, rice seedlings were dried for 3 h between folds of tissue paper at 28 ± 1 °C in a culture room. For salt stress, the rice seedlings were transferred to a beaker containing 200 mM NaCl solution for 3 h. For cold stress, the seedlings were kept at 4 ± 1 °C for 3 h. The seedlings kept in water for 3 h at 28 ± 1 °C served as control (Seedling). The color represents the log2 of the fold change in genes.
Figure 9. Expression profiles of the OsUBP genes. (A) Expression profiles of OsUBP genes in different tissues of rice. The landmark developmental events were categorized as follows: The leaf was obtained in the period of vegetative development. The inflorescence was categorized according to length: up to 0.5 mm, shoot apical meristem and rachis meristem (SAM); 0–3 cm, floral transition and floral organ development (young inflorescence); 3–10 cm, meiotic stage (P2 and P3); 10–15 cm, young microspore stage (P4); 15–22 cm, vacuolated pollen stage (P5); 22–30 cm, mature pollen stage (P6). The seeds were categorized according to the days after pollination (DAP): 0–2 DAP, early globular embryo (S1); 3–4 DAP, middle and late globular embryo (S2); 5–10 DAP, embryo morphogenesis (S3); 11–20 DAP, embryo maturation (S4); 21–29, dormancy and desiccation tolerance (S5). (B) Expression profiles of OsUBP genes in rice under drought, salt, and cold stresses. Seven-day-old light-grown rice seedlings cultivated under controlled conditions were used for stress treatment. For drought stress, rice seedlings were dried for 3 h between folds of tissue paper at 28 ± 1 °C in a culture room. For salt stress, the rice seedlings were transferred to a beaker containing 200 mM NaCl solution for 3 h. For cold stress, the seedlings were kept at 4 ± 1 °C for 3 h. The seedlings kept in water for 3 h at 28 ± 1 °C served as control (Seedling). The color represents the log2 of the fold change in genes.
Agronomy 13 02809 g009
Figure 10. Expression levels of OsUBP genes under different abiotic stresses and hormone treatments using qRT-PCR assay with rice OsUBQ5 as a reference gene. (A) Expression profiles of OsUBP genes under drought treatment. DS: drought stress. (B) Expression profiles of OsUBP genes under 150 mM NaCl treatment. SS: salt stress. (C) Expression profiles of OsUBP genes under 40 °C treatment. HS: heat stress. (D) Expression profiles of OsUBP genes under 4 °C treatment. CS: cold stress. (E) Expression profiles of OsUBP genes under abscisic acid (ABA) treatment. Different treatments were presented by different colors. The deepening of the same color represented the increase time of treatments.
Figure 10. Expression levels of OsUBP genes under different abiotic stresses and hormone treatments using qRT-PCR assay with rice OsUBQ5 as a reference gene. (A) Expression profiles of OsUBP genes under drought treatment. DS: drought stress. (B) Expression profiles of OsUBP genes under 150 mM NaCl treatment. SS: salt stress. (C) Expression profiles of OsUBP genes under 40 °C treatment. HS: heat stress. (D) Expression profiles of OsUBP genes under 4 °C treatment. CS: cold stress. (E) Expression profiles of OsUBP genes under abscisic acid (ABA) treatment. Different treatments were presented by different colors. The deepening of the same color represented the increase time of treatments.
Agronomy 13 02809 g010
Disclaimer/Publisher’s Note: The statements, opinions and data contained in all publications are solely those of the individual author(s) and contributor(s) and not of MDPI and/or the editor(s). MDPI and/or the editor(s) disclaim responsibility for any injury to people or property resulting from any ideas, methods, instructions or products referred to in the content.

Share and Cite

MDPI and ACS Style

Zou, X.; Li, Y.; Yin, H.; Xu, J.; Li, Z.; Jiang, S.; Chen, F.; Li, Y.; Xiao, W.; Liu, S.; et al. Genome-Wide Identification, Characterization, and Expression Analysis under Abiotic Stresses of the UBP Gene Family in Rice (Oryza sativa L.). Agronomy 2023, 13, 2809. https://doi.org/10.3390/agronomy13112809

AMA Style

Zou X, Li Y, Yin H, Xu J, Li Z, Jiang S, Chen F, Li Y, Xiao W, Liu S, et al. Genome-Wide Identification, Characterization, and Expression Analysis under Abiotic Stresses of the UBP Gene Family in Rice (Oryza sativa L.). Agronomy. 2023; 13(11):2809. https://doi.org/10.3390/agronomy13112809

Chicago/Turabian Style

Zou, Xiaoxiao, Yongliang Li, Huangping Yin, Jiajin Xu, Zeqi Li, Shuai Jiang, Fenglin Chen, You Li, Wenjun Xiao, Shucan Liu, and et al. 2023. "Genome-Wide Identification, Characterization, and Expression Analysis under Abiotic Stresses of the UBP Gene Family in Rice (Oryza sativa L.)" Agronomy 13, no. 11: 2809. https://doi.org/10.3390/agronomy13112809

APA Style

Zou, X., Li, Y., Yin, H., Xu, J., Li, Z., Jiang, S., Chen, F., Li, Y., Xiao, W., Liu, S., & Guo, X. (2023). Genome-Wide Identification, Characterization, and Expression Analysis under Abiotic Stresses of the UBP Gene Family in Rice (Oryza sativa L.). Agronomy, 13(11), 2809. https://doi.org/10.3390/agronomy13112809

Note that from the first issue of 2016, this journal uses article numbers instead of page numbers. See further details here.

Article Metrics

Back to TopTop