Seed Phenotyping and Genetic Diversity Assessment of Cowpea (V. unguiculata) Germplasm Collection
Abstract
1. Introduction
2. Materials and Methods
2.1. Plant Material
2.2. Genetic Diversity Assessment
2.2.1. Seed Morphological Diversity Analysis
2.2.2. Molecular Genetic Diversity Analysis
3. Results
3.1. Seed Morphological Diversity
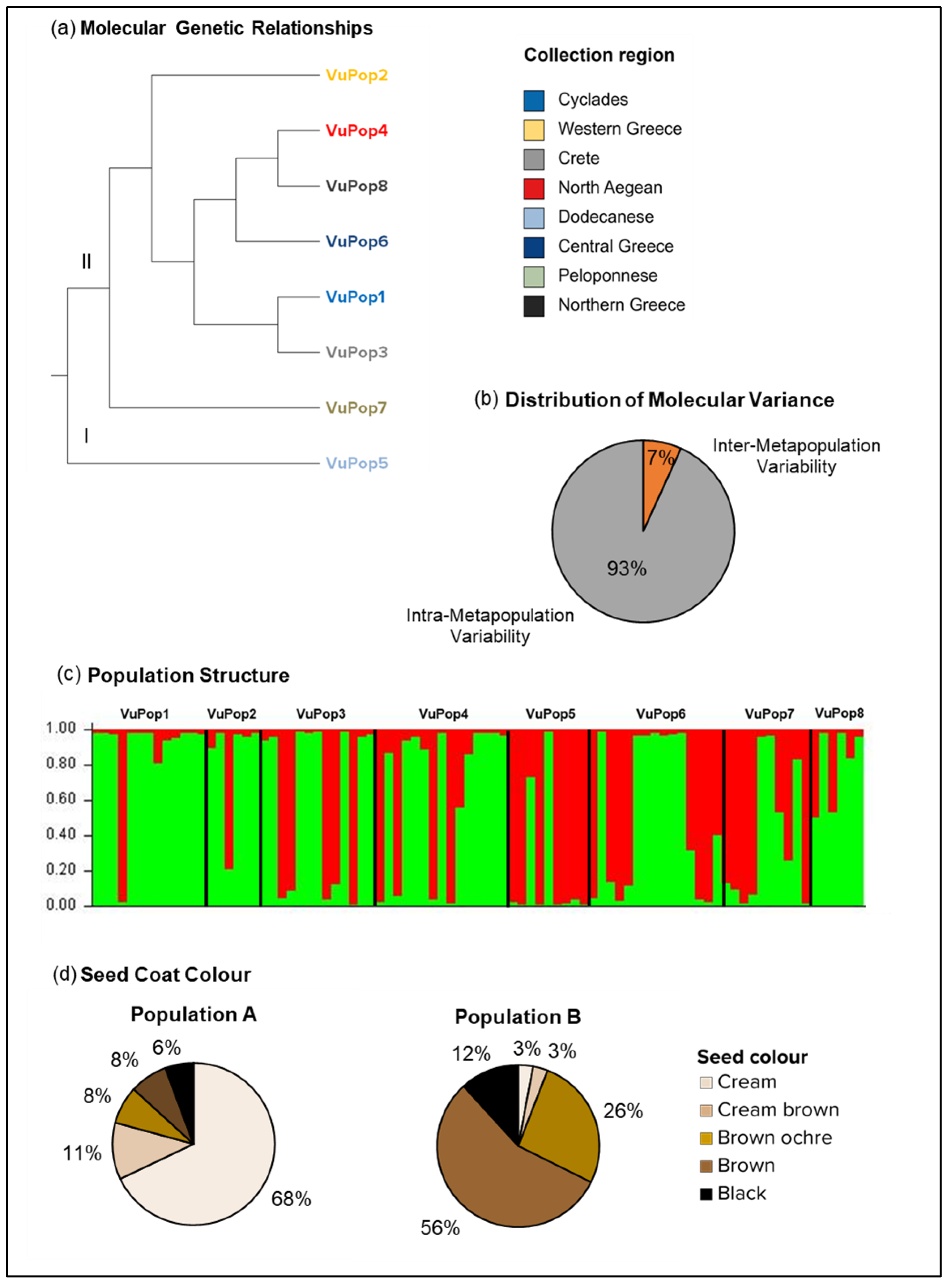
3.2. Molecular Genetic Analysis
4. Discussion
5. Conclusions
Supplementary Materials
Author Contributions
Funding
Data Availability Statement
Conflicts of Interest
Abbreviations
| ScC | Seed color Cream |
| ScCBr | Seed color Cream-Brown |
| ScBO | Seed color Brown-Ochre |
| ScBr | Seed color Brown |
| ScBl | Seed color Black |
| EcW2 | Eye color W2 |
| EcW | Eye color W |
| EcT | Eye color T |
| EcG | Eye color G |
| EcB | Eye color B |
| EcS | Eye color S |
| SsK | Seed shape Kidney |
| SsO | Seed shape Ovoid |
| SsG | Seed shape Globose |
| SsR | Seed shape Rhomboid |
| TtS | Testa texture Smooth |
| TtSR | Testa texture Smooth to Rough |
| TtR | Testa texture Rough |
| TtRW | Testa texture Rough to Wrinkled |
References
- Bundervoet, T.; Dávalos, M.E.; Garcia, N. The Short-Term Impacts of COVID-19 on Households in Developing Countries; Policy Research Working Paper; No. 9582; World Bank: Washington, DC, USA, 2021; Available online: https://hdl.handle.net/10986/35290 (accessed on 25 September 2022).
- Jimenez-Lopez, J.C.; Singh, K.B.; Clemente, A.; Nelson, M.N.; Ochatt, S.; Smith, P.M.C.C. Editorial: Legumes for Global Food Security. Frontiers 2020, 11, 926. [Google Scholar] [CrossRef]
- Herniter, I.A.; Muñoz-Amatriaín, M.; Close, T.J.; Muñoz-Amatriaín, M.; Close, T.J. Genetic, textual, and archeological evidence of the historical global spread of cowpea (Vigna unguiculata [L.] Walp.). Legum. Sci. 2020, 2, e57. [Google Scholar] [CrossRef]
- Carvalho, M.; Lino-Neto, T.; Rosa, E.; Carnide, V. Cowpea: A legume crop for a challenging environment. J. Sci. Food Agric. 2017, 97, 4273–4284. [Google Scholar] [CrossRef] [PubMed]
- De Luca, D.; Cennamo, P.; Del Guacchio, E.; Di Novella, R.; Caputo, P. Conservation and genetic characterisation of common bean landraces from Cilento region (Southern Italy): High differentiation in spite of low genetic diversity. Genetica 2018, 146, 29–44. [Google Scholar] [CrossRef] [PubMed]
- Lazaridi, E.; Ntatsi, G.; Fernández, J.A.; Karapanos, I.; Carnide, V.; Savvas, D.; Bebeli, P.J. Phenotypic diversity and evaluation of fresh pods of cowpea landraces from Southern Europe. J. Sci. Food Agric. 2017, 97, 4326–4333. [Google Scholar] [CrossRef] [PubMed]
- Anago, F.N.; Agbangba, E.C.; Oussou, B.T.C.; Dagbenonbakin, G.D.; Amadji, L.G. Cultivation of cowpea challenges in west africa for food security: Analysis of factors driving yield gap in Benin. Agronomy 2021, 11, 1139. [Google Scholar] [CrossRef]
- Karuwal, R.L.; Suharsono, S.; Tjahjoleksono, A.; Hanif, N. Short Communication: Characterization and nutrient analysis of seed of local cowpea (Vigna unguiculata) varieties from Southwest Maluku, Indonesia. Biodiversitas 2021, 22, 85–91. [Google Scholar] [CrossRef]
- Jayathilake, C.; Visvanathan, R.; Deen, A.; Bangamuwage, R.; Jayawardana, B.C.; Nammi, S.; Liyanage, R. Cowpea: An overview on its nutritional facts and health benefits. J. Sci. Food Agric. 2018, 98, 4793–4806. [Google Scholar] [CrossRef]
- Baoua, I.; Rabé, M.M.; Murdock, L.L.; Baributsa, D. Cowpea production constraints on smallholders’ farms in Maradi and Zinder regions, Niger. Crop Prot. 2021, 142, 105533. [Google Scholar] [CrossRef]
- Kamara, A.Y.; Omoigui, L.O.; Kamai, N.; Ewansiha, S.U.; Ajeigbe, H.A. Improving cultivation of cowpea in West Africa. In Achieving Sustainable Cultivation of Grain Legumes; Burleigh Dodds Science Publishing: Cambridge, UK, 2018; Volume 2, pp. 235–252. ISBN 9781786761408. [Google Scholar]
- FAOSTAT. Available online: http://www.fao.org/faostat/en/#data/QCL/visualize (accessed on 25 September 2022).
- Ibrahim, M.; David, A.A.; Mshelia, J.S.; John, A.B.; Sunday, B.A.; Stephanie, S.B.-U. Effect of climate variation on the yield of cowpea (Vigna unguiculata). Afr. J. Agric. Res. 2021, 17, 456–462. [Google Scholar] [CrossRef]
- Busconi, M.; Gumede, M.T.; Shegro Gerrano, A.; Amelework, A.B.; Modi, A.T. Analysis of Genetic Diversity and Population Structure of Cowpea (Vigna unguiculata (L.) Walp) Genotypes Using Single Nucleotide Polymorphism Markers. Plants 2022, 11, 3480. [Google Scholar] [CrossRef]
- Dagnon, Y.D.; Palanga, K.K.; Bammite, D.; Bodian, A.; Akabassi, G.C.; Foncéka, D.; Tozo, K. Genetic diversity and population structure of cowpea [Vigna unguiculata (L.) Walp.] accessions from Togo using SSR markers. PLoS ONE 2022, 17, e0252362. [Google Scholar] [CrossRef] [PubMed]
- Diouf, D.; Hilu, K.W. Microsatellites and RAPD markers to study genetic relationships among cowpea breeding lines and local varieties in Senegal. Genet. Resour. Crop Evol. 2005, 52, 1057–1067. [Google Scholar] [CrossRef]
- Fang, J.; Chao, C.C.T.; Roberts, P.A.; Ehlers, J.D. Genetic diversity of cowpea [Vigna unguiculata (L.) Walp.] in four West African and USA breeding programs as determined by AFLP analysis. Genet. Resour. Crop Evol. 2007, 54, 1197–1209. [Google Scholar] [CrossRef]
- Ghalmi, N.; Malice, M.; Jacquemin, J.M.; Ounane, S.M.; Mekliche, L.; Baudoin, J.P. Morphological and molecular diversity within Algerian cowpea (Vigna unguiculata (L.) Walp.) landraces. Genet. Resour. Crop Evol. 2010, 57, 371–386. [Google Scholar] [CrossRef]
- Asare, A.T.; Gowda, B.S.; Galyuon, I.K.A.; Aboagye, L.L.; Takrama, J.F.; Timko, M.P. Assessment of the genetic diversity in cowpea (Vigna unguiculata L. Walp.) germplasm from Ghana using simple sequence repeat markers. Plant Genet. Resour. 2010, 8, 142–150. [Google Scholar] [CrossRef]
- Li, C.D.; Fatokun, C.A.; Ubi, B.; Singh, B.B.; Scoles, G.J. Determining genetic similarities and relationships among cowpea breeding lines and cultivars by microsatellite markers. Crop Sci. 2001, 41, 189–197. [Google Scholar] [CrossRef]
- Badiane, F.A.; Gowda, B.S.; Cissé, N.; Diouf, D.; Sadio, O.; Timko, M.P. Genetic relationship of cowpea (Vigna unguiculata) varieties from Senegal based on SSR markers. Genet. Mol. Res. 2012, 11, 292–304. [Google Scholar] [CrossRef]
- Skendžić, S.; Zovko, M.; Živković, I.P.; Lešić, V.; Lemić, D. The impact of climate change on agricultural insect pests. Insects 2021, 12, 440. [Google Scholar] [CrossRef]
- Mahesha, H.S.; Keerthi, M.C.; Shivakumar, K.V.; Bhargavi, H.A.; Saini, R.P.; Manjunatha, L.; Hickok, D.; Blair, M.W. Development of Biotic Stress Resistant Cowpea. In Genomic Designing for Biotic Stress Resistant Pulse Crops; Springer: Cham, Switzerland, 2022; pp. 213–251. [Google Scholar]
- Bhusal, S.J.; Koch, R.L.; Lorenz, A.J. Variation in Soybean Aphid (Hemiptera: Aphididae) Biotypes within Fields. J. Econ. Entomol. 2021, 114, 1336–1344. [Google Scholar] [CrossRef]
- Singh, K.S.; Cordeiro, E.M.G.; Troczka, B.J.; Pym, A.; Mackisack, J.; Mathers, T.C.; Duarte, A.; Legeai, F.; Robin, S.; Bielza, P.; et al. Global patterns in genomic diversity underpinning the evolution of insecticide resistance in the aphid crop pest Myzus persicae. Commun. Biol. 2021, 4, 1–16. [Google Scholar] [CrossRef] [PubMed]
- Bellucci, E.; Bitocchi, E.; Rau, D.; Nanni, L.; Ferradini, N.; Giardini, A.; Rodriguez, M.; Attene, G.; Papa, R. Population structure of barley landrace populations and gene-flow with modern varieties. PLoS ONE 2013, 8, e83891. [Google Scholar] [CrossRef] [PubMed]
- Negri, V. Agro-biodiversity conservation in Europe: Ethical issues. J. Agric. Environ. Ethics 2005, 18, 3–25. [Google Scholar] [CrossRef]
- Lazaridi, E.; Ntatsi, G.; Savvas, D.; Bebeli, P.J. Diversity in cowpea (Vigna unguiculata (L.) Walp.) local populations from Greece. Genet. Resour. Crop Evol. 2017, 64, 1529–1551. [Google Scholar] [CrossRef]
- Monteiro, E.; Castro, I.; Carvalho, M.; Martín, J.P.; Rosa, E.; Carnide, V. Iberian Peninsula cowpea diversity: Chloroplast, microsatellite and morpho-agronomic variability. Syst. Biodivers. 2020, 19, 121–134. [Google Scholar] [CrossRef]
- Muñoz-Amatriaín, M.; Lo, S.; Herniter, I.A.; Boukar, O.; Fatokun, C.; Carvalho, M.; Castro, I.; Guo, Y.N.; Huynh, B.L.; Roberts, P.A.; et al. The UCR Minicore: A resource for cowpea research and breeding. Legum. Sci. 2021, 3, e95. [Google Scholar] [CrossRef]
- Carvalho, M.; Muñoz-Amatriaín, M.; Castro, I.; Lino-Neto, T.; Matos, M.; Egea-Cortines, M.; Rosa, E.; Close, T.; Carnide, V. Genetic diversity and structure of Iberian Peninsula cowpeas compared to world-wide cowpea accessions using high density SNP markers. BMC Genom. 2017, 18, 121–134. [Google Scholar] [CrossRef]
- International Board for Plant Genetic Resources (IBPGR) Descriptors for Cowpea. Available online: https://www.bioversityinternational.org/e-library/publications/detail/descriptors-for-cowpea/ (accessed on 11 August 2022).
- Tsanakas, G.F.; Mylona, P.V.; Koura, K.; Gleridou, A.; Polidoros, A.N. Genetic diversity analysis of the Greek lentil (Lens culinaris) landrace “Eglouvis” using morphological and molecular markers. Plant Genet. Resour. Characterisation Util. 2018, 16, 469–477. [Google Scholar] [CrossRef]
- R Core Team. R Core Team 2021 R: A Language and Environment for Statistical Computing; R Foundation for Statistical Computing: Vienna, Austria, 2021; Available online: https://www.R-project.org/ (accessed on 28 August 2022).
- Andargie, M.; Pasquet, R.S.; Gowda, B.S.; Muluvi, G.M.; Timko, M.P. Construction of a SSR-based genetic map and identification of QTL for domestication traits using recombinant inbred lines from a cross between wild and cultivated cowpea (V. unguiculata (L.) Walp.). Mol. Breed. 2011, 28, 413–420. [Google Scholar] [CrossRef]
- Omoigui, L.O.; Ekeuro, G.C.; Kamara, A.Y.; Bello, L.L.; Timko, M.P.; Ogunwolu, G.O. New sources of aphids [Aphis craccivora (Koch)] resistance in cowpea germplasm using phenotypic and molecular marker approaches. Euphytica 2017, 213, 178. [Google Scholar] [CrossRef]
- Goor, R.M.; Hoffman, D.; Riley, G.R. Novel Method for Accurately Assessing Pull-up Artifacts in STR Analysis. Forensic Sci. Int. Genet. 2021, 51, 102410. [Google Scholar] [CrossRef] [PubMed]
- Casañas, F.; Simó, J.; Casals, J.; Prohens, J. Toward an evolved concept of landrace. Front. Plant Sci. 2017, 8, 145. [Google Scholar] [CrossRef] [PubMed]
- Kyratzis, A.C.; Nikoloudakis, N.; Katsiotis, A. Genetic variability in landraces populations and the risk to lose genetic variation. The example of landrace “Kyperounda” and its implications for ex situ conservation. PLoS ONE 2019, 14, e0224255. [Google Scholar] [CrossRef] [PubMed]
- Peakall, R.; Smouse, P.E. GENALEX 6: Genetic analysis in Excel. Population genetic software for teaching and research. Mol. Ecol. Notes 2006, 6, 288–295. [Google Scholar] [CrossRef]
- Nei, M.; Tajima, F.; Tateno, Y. Accuracy of estimated phylogenetic trees from molecular data—II. Gene frequency data. J. Mol. Evol. 1983, 19, 153–170. [Google Scholar] [CrossRef]
- Smith, J.S.C.; Chin, E.C.L.; Shu, H.; Smith, O.S.; Wall, S.J.; Senior, M.L.; Mitchell, S.E.; Kresovich, S.; Ziegle, J. An evaluation of the utility of SSR loci as molecular markers in maize (Zea mays L.): Comparisons with data from RFLPS and pedigree. Theor. Appl. Genet. 1997, 95, 163–173. [Google Scholar] [CrossRef]
- Pritchard, J.K.; Stephens, M.; Donnelly, P. Inference of Population Structure Using Multilocus Genotype Data. Genetics 2000, 155, 945–959. [Google Scholar] [CrossRef]
- Evanno, G.; Regnaut, S.; Goudet, J. Detecting the number of clusters of individuals using the software structure: A simulation study. Mol. Ecol. 2005, 14, 2611–2620. [Google Scholar] [CrossRef]
- Earl, D.A.; vonHoldt, B.M. STRUCTURE HARVESTER: A website and program for visualizing STRUCTURE output and implementing the Evanno method. Conserv. Genet. Resour. 2011, 4, 359–361. [Google Scholar] [CrossRef]
- Tadele, Z. Orphan crops: Their importance and the urgency of improvement. Planta 2019, 250, 677–694. [Google Scholar] [CrossRef]
- Dwivedi, S.L.; Ceccarelli, S.; Blair, M.W.; Upadhyaya, H.D.; Are, A.K.; Ortiz, R. Landrace Germplasm for Improving Yield and Abiotic Stress Adaptation. Trends Plant Sci. 2016, 21, 31–42. [Google Scholar] [CrossRef] [PubMed]
- Feng, Y.; Ryan, U.M.; Xiao, L. Genetic Diversity and Population Structure of Cryptosporidium. Trends Parasitol. 2018, 34, 997–1011. [Google Scholar] [CrossRef] [PubMed]
- Sarr, A.; Bodian, A.; Gbedevi, K.M.; Ndir, K.N.; Ajewole, O.O.; Gueye, B.; Foncéka, D.; Diop, E.A.M.C.; Diop, B.M.; Cissé, N.; et al. Genetic Diversity and Population Structure Analyses of Wild Relatives and Cultivated Cowpea (Vigna unguiculata (L.) Walp.) from Senegal Using Simple Sequence Repeat Markers. Plant Mol. Biol. Rep. 2021, 39, 112–124. [Google Scholar] [CrossRef]
- Ali, Z.B.; Yao, K.N.; Odeny, D.A.; Kyalo, M.; Skilton, R.; Eltahir, I.M. Assessing the genetic diversity of cowpea [Vigna unguiculata (L.) Walp.] accessions from Sudan using simple sequence repeat (SSR) markers. Afr. J. Plant Sci. 2015, 9, 293–304. [Google Scholar] [CrossRef]
- Ouedraogo, J.; Sawadago, M.; Tignegre, J.-B.; Drabo, I.; Balma, D. Caractérisation agro-morphologique et moléculaire de cultivars locaux de niébé (Vigna unguiculata) du Burkina Faso. Cameroon J. Exp. Biol. 2010, 6, 31–40. [Google Scholar] [CrossRef]
- Serrote, C.M.L.; Reiniger, L.R.S.; Silva, K.B.; Dos Santos Rabaiolli, S.M.; Stefanel, C.M. Determining the Polymorphism Information Content of a molecular marker. Gene 2020, 726, 144175. [Google Scholar] [CrossRef]
- Bozokalfa, M.K.; Aşçioğul, T.K.; Eşiyok, D. Genetic diversity of farmer-preferred cowpea (Vigna unguiculata L. Walp) landraces in Turkey and evaluation of their relationships based on agromorphological traits. Genetika 2017, 49, 935–957. [Google Scholar] [CrossRef]
- Lioi, L.; Morgese, A.; Cifarelli, S.; Sonnante, G. Germplasm collection, genetic diversity and on-farm conservation of cowpea [Vigna unguiculata (L.) Walp.] landraces from Apulia region (Southern Italy). Genet. Resour. Crop Evol. 2019, 66, 165–175. [Google Scholar] [CrossRef]
- Horejs, B.; Milić, B.; Ostmann, F.; Thanheiser, U.; Weninger, B.; Galik, A. The Aegean in the Early 7th Millennium BC: Maritime Networks and Colonization. J. World Prehistory 2015, 28, 289–330. [Google Scholar] [CrossRef]
- Zeven, A.C. Landraces: A review of definitions and classifications. Euphytica 1998, 104, 127–139. [Google Scholar] [CrossRef]
- Xiong, H.; Shi, A.; Mou, B.; Qin, J.; Motes, D.; Lu, W.; Ma, J.; Weng, Y.; Yang, W.; Wu, D. Genetic Diversity and Population Structure of Cowpea (Vigna unguiculata L. Walp). PLoS ONE 2016, 11, e0160941. [Google Scholar] [CrossRef] [PubMed]
- Sakellariou, M.; Psiloglou, B.E.; Giannakopoulos, C.; Mylona, P.V. Integration of Abandoned Lands in Sustainable Agriculture: The Case of Terraced Landscape Re-Cultivation in Mediterranean Island Conditions. Land 2021, 10, 457. [Google Scholar] [CrossRef]
- Piergiovanni, A.R. Legumes: Staple foods used in rituals and festive events of Apulia region (Southern Italy). Food Cult. Soc. 2021, 24, 543–561. [Google Scholar] [CrossRef]
- Laeis, G.C.M.; Scheyvens, R.A.; Morris, C. Cuisine: A new concept for analysing tourism-agriculture linkages? J. Tour. Cult. Chang. 2020, 18, 643–658. [Google Scholar] [CrossRef]
- Bandurska, H.; Niedziela, J.; Pietrowska-Borek, M.; Nuc, K.; Chadzinikolau, T.; Radzikowska, D. Regulation of proline biosynthesis and resistance to drought stress in two barley (Hordeum vulgare L.) genotypes of different origin. Plant Physiol. Biochem. 2017, 118, 427–437. [Google Scholar] [CrossRef]
- Myronidis, D.; Nikolaos, T. Changes in climatic patterns and tourism and their concomitant effect on drinking water transfers into the region of South Aegean, Greece. Stoch. Environ. Res. Risk Assess. 2021, 35, 1725–1739. [Google Scholar] [CrossRef]
- Papadopoulos, A.; Varlas, G. Weather Systems Affecting the Meteorological Conditions over the Aegean Sea; Springer: Berlin/Heidelberg, Germany, 2020; pp. 1–25. [Google Scholar]
- Tsamo, A.T.; Mohammed, H.; Mohammed, M.; Papoh Ndibewu, P.; Dapare Dakora, F. Seed coat metabolite profiling of cowpea (Vigna unguiculata L. Walp.) accessions from Ghana using UPLC-PDA-QTOF-MS and chemometrics. Nat. Prod. Res. 2020, 34, 1158–1162. [Google Scholar] [CrossRef]
- Chen, Z.; Zhang, R.; Shi, W.; Li, L.; Liu, H.; Liu, Z.; Wu, L. The Multifunctional Benefits of Naturally Occurring Delphinidin and Its Glycosides. J. Agric. Food Chem. 2019, 67, 11288–11306. [Google Scholar] [CrossRef]
- Bae, J.; Kim, N.; Shin, Y.; Kim, S.-Y.; Kim, Y.-J. Activity of catechins and their applications. Biomed. Dermatol. 2020, 4, 1–10. [Google Scholar] [CrossRef]
- Carneiro da Silva, A.; de Freitas Barbosa, M.; Bento da Silva, P.; Peres de Oliveira, J.; Loureiro da Silva, T.; Lopes Teixeira Junior, D.; de Moura Rocha, M. Health Benefits and Industrial Applications of Functional Cowpea Seed Proteins. In Grain and Seed Proteins Functionality; IntechOpen: London, UK, 2021. [Google Scholar] [CrossRef]
- Dakora, F.D.; Belane, A.K. Evaluation of Protein and Micronutrient Levels in Edible Cowpea (Vigna unguiculata L. Walp.) Leaves and Seeds. Front. Sustain. Food Syst. 2019, 3, 70. [Google Scholar] [CrossRef]
- Weng, Y.; Qin, J.; Eaton, S.; Yang, Y.; Ravelombola, W.S.; Shi, A. Evaluation of Seed Protein Content in USDA Cowpea Germplasm. HortScience 2019, 54, 814–817. [Google Scholar] [CrossRef]
- Lo, S.; Muñoz-Amatriaín, M.; Boukar, O.; Herniter, I.; Cisse, N.; Guo, Y.N.; Roberts, P.A.; Xu, S.; Fatokun, C.; Close, T.J. Identification of QTL controlling domestication-related traits in cowpea (Vigna unguiculata L. Walp). Sci. Rep. 2018, 8, 6261. [Google Scholar] [CrossRef] [PubMed]
- Iseki, K.; Olaleye, O.; Ishikawa, H. Intra-plant variation in seed weight and seed protein content of cowpea. Plant Prod. Sci. 2020, 23, 103–113. [Google Scholar] [CrossRef]
- Nalawade, A.D.; Patil, S.M.; Rajwade, P.R.; Kauthale, V.K. Evaluation of Cowpea Germplasm by using Agro-Morphological Characters. Indian J. Agric. Res. 2021, 55, 364–368. [Google Scholar] [CrossRef]
- Gondwe, T.M.; Alamu, E.O.; Mdziniso, P.; Maziya-Dixon, B. Cowpea (Vigna unguiculata (L.) Walp) for food security: An evaluation of end-user traits of improved varieties in Swaziland. Sci. Rep. 2019, 9, 15991. [Google Scholar] [CrossRef]
- Mofokeng, M.A.; Mashilo, J.; Rantso, P.; Shimelis, H. Genetic variation and genetic advance in cowpea based on yield and yield-related traits. Acta Agric. Scand. 2020, 70, 381–391. [Google Scholar] [CrossRef]
- Gerrano, A.S.; Jansen van Rensburg, W.S.; Kutu, F.R. Agronomic evaluation and identification of potential cowpea (Vigna unguiculata L. Walp) genotypes in South Africa. Acta Agric. Scand. 2019, 69, 295–303. [Google Scholar] [CrossRef]
- Iseki, K.; Ikazaki, K.; Batieno, J.B. Cowpea yield variation in three dominant soil types in the Sudan Savanna of West Africa. Field Crops Res. 2021, 261, 108012. [Google Scholar] [CrossRef]
- Mofokeng, M.A.; Gerrano, A.S. Efforts in Breeding Cowpea for Aphid Resistance: A Review; Taylor & Francis: Abingdon, UK, 2021; Volume 71, pp. 489–497. [Google Scholar]
- MacWilliams, J.R.; Chesnais, Q.; Nabity, P.; Mauck, K.; Kaloshian, I. Cowpea aphid resistance in cowpea line CB77 functions primarily through antibiosis and eliminates phytotoxic symptoms of aphid feeding. J. Pest Sci. 2022, 1–15. [Google Scholar] [CrossRef]
- Kamphuis, L.G.; Gao, L.; Singh, K.B. Identification and characterization of resistance to cowpea aphid (Aphis craccivora Koch) in Medicago truncatula. BMC Plant Biol. 2012, 12, 101. [Google Scholar] [CrossRef]
- Huynh, B.L.; Ehlers, J.D.; Ndeve, A.; Wanamaker, S.; Lucas, M.R.; Close, T.J.; Roberts, P.A. Genetic mapping and legume synteny of aphid resistance in African cowpea (Vigna unguiculata L. Walp.) grown in California. Mol. Breed. 2015, 35, 1–9. [Google Scholar] [CrossRef] [PubMed]
- Kpoviessi, A.D.; Agbahoungba, S.; Agoyi, E.E.; Nuwamanya, E.; Assogbadjo, A.E.; Chougourou, D.C.; Adoukonou-Sagbadja, H. Primary and secondary metabolite compounds in cowpea seeds resistant to the cowpea bruchid [Callosobruchus maculatus (F.)] in postharvest storage. J. Stored Prod. Res. 2021, 93, 101858. [Google Scholar] [CrossRef]
- Lattanzio, V.; Arpaia, S.; Cardinali, A.; Di Venere, D.; Linsalata, V. Endogenous flavonoids in resistance mechanism of Vigna role of to aphids. J. Agric. Food Chem. 2000, 48, 5316–5320. [Google Scholar] [CrossRef] [PubMed]
- Togola, A.; Boukar, O.; Servent, A.; Chamarthi, S.; Tamò, M.; Fatokun, C. Identification of sources of resistance in cowpea mini core accessions to Aphis craccivora Koch (Homoptera: Aphididae) and their biochemical characterization. Euphytica 2020, 216, 88. [Google Scholar] [CrossRef]
- Xia, Q.; Pan, L.; Zhang, R.; Ni, X.; Wang, Y.; Dong, X.; Gao, Y.; Zhang, Z.; Kui, L.; Li, Y.; et al. The genome assembly of asparagus bean, Vigna unguiculata ssp. sesquipedialis. Sci. Data 2019, 6, 124. [Google Scholar] [CrossRef] [PubMed]
- Liang, X.; Zhang, J. Regulation of plant responses to biotic and abiotic stress by receptor-like cytoplasmic kinases. Stress Biol. 2022, 2, 25. [Google Scholar] [CrossRef]
- Muthuvel, J.; Saharia, M.; Kumar, S.; Abiala, M.A.; Rao, G.J.N.; Sahoo, L. Progress in Genetic Engineering of Cowpea for Insect Pest and Virus Resistance. In Genetically Modified Crops; Springer: Singapore, 2021; pp. 115–137. [Google Scholar] [CrossRef]





| Variable | Observations | Minimum | Maximum | Mean | Standard Deviation |
|---|---|---|---|---|---|
| HSW (g) | 87 | 6.8 | 31 | 19.2 | 5.3 |
| Area (mm2) | “ | 27.9 | 80.5 | 54.3 | 11.2 |
| Perimeter (mm) | “ | 20.8 | 40.8 | 31.3 | 3.8 |
| Circularity * | “ | 0 | 0.1 | 0.1 | 0 |
| Height (mm) | “ | 3.3 | 5.6 | 4.6 | 0.5 |
| Width (mm) | “ | 4.6 | 8 | 6.4 | 0.7 |
| Gray Value * (Min) | “ | 3 | 15 | 9.2 | 1.6 |
| Gray Value * (Max) | “ | 122 | 254 | 158.3 | 23 |
| Gray Value * (Mean) | “ | 15.6 | 109.8 | 62.9 | 28.2 |
| Gray Value * (Median) | “ | 13 | 119 | 66.7 | 33.7 |
| Integrated Density * | “ | 12,724,700 | 916,154,682 | 65,281,757 | 97,469,132 |
| Metapopulation | No. of Landraces | P% | Na | Ne | Np | I | h | uh |
|---|---|---|---|---|---|---|---|---|
| VuPop1 | 13 | 77 | 1.58 ± 0.09 | 1.32 ± 0.04 | 1 | 0.33 ± 0.03 | 0.21 ± 0.02 | 0.23 ± 0.02 |
| VuPop2 | 6 | 63 | 1.28 ± 0.11 | 1.39 ± 0.04 | - | 0.35 ± 0.03 | 0.23 ± 0.02 | 0.28 ± 0.03 |
| VuPop3 | 5 | 59 | 1.22 ± 0.11 | 1.36 ± 0.04 | - | 0.33 ± 0.03 | 0.22 ± 0.02 | 0.27 ± 0.03 |
| VuPop4 | 23 | 82 | 1.64 ± 0.09 | 1.33 ± 0.03 | - | 0.35 ± 0.02 | 0.22 ± 0.02 | 0.23 ± 0.02 |
| VuPop5 | 9 | 73 | 1.47 ± 0.1 | 1.38 ± 0.04 | - | 0.36 ± 0.03 | 0.24 ± 0.02 | 0.26 ± 0.02 |
| VuPop6 | 15 | 69 | 1.42 ± 0.1 | 1.32 ± 0.04 | 2 | 0.32 ± 0.03 | 0.2 ± 0.02 | 0.22 ± 0.02 |
| VuPop7 | 9 | 63 | 1.27 ± 0.11 | 1.37 ± 0.04 | 1 | 0.33 ± 0.03 | 0.22 ± 0.02 | 0.25 ± 0.02 |
| VuPop8 | 7 | 69 | 1.14 ± 0.1 | 1.36 ± 0.04 | 3 | 0.35 ± 0.03 | 0.23 ± 0.02 | 0.26 ± 0.02 |
| Mean | 11 | 69 ± 3 | 1.4 ± 0.1 | 1.4 ± 0.04 | 1.75 | 0.3 ± 0.03 | 0.2 ± 0.02 | 0.3 ± 0.02 |
Disclaimer/Publisher’s Note: The statements, opinions and data contained in all publications are solely those of the individual author(s) and contributor(s) and not of MDPI and/or the editor(s). MDPI and/or the editor(s) disclaim responsibility for any injury to people or property resulting from any ideas, methods, instructions or products referred to in the content. |
© 2023 by the authors. Licensee MDPI, Basel, Switzerland. This article is an open access article distributed under the terms and conditions of the Creative Commons Attribution (CC BY) license (https://creativecommons.org/licenses/by/4.0/).
Share and Cite
Zafeiriou, I.; Sakellariou, M.; Mylona, P.V. Seed Phenotyping and Genetic Diversity Assessment of Cowpea (V. unguiculata) Germplasm Collection. Agronomy 2023, 13, 274. https://doi.org/10.3390/agronomy13010274
Zafeiriou I, Sakellariou M, Mylona PV. Seed Phenotyping and Genetic Diversity Assessment of Cowpea (V. unguiculata) Germplasm Collection. Agronomy. 2023; 13(1):274. https://doi.org/10.3390/agronomy13010274
Chicago/Turabian StyleZafeiriou, Ioannis, Michalia Sakellariou, and Photini V. Mylona. 2023. "Seed Phenotyping and Genetic Diversity Assessment of Cowpea (V. unguiculata) Germplasm Collection" Agronomy 13, no. 1: 274. https://doi.org/10.3390/agronomy13010274
APA StyleZafeiriou, I., Sakellariou, M., & Mylona, P. V. (2023). Seed Phenotyping and Genetic Diversity Assessment of Cowpea (V. unguiculata) Germplasm Collection. Agronomy, 13(1), 274. https://doi.org/10.3390/agronomy13010274

