Effects of Green Manure Combined with Phosphate Fertilizer on Movement of Soil Organic Carbon Fractions in Tropical Sown Pasture
Abstract
:1. Introduction
2. Materials and Methods
2.1. Soil and Amendments
2.2. Column Incubation Experiment
2.3. Soil and Green Manure Sampling
2.4. Chemical Analyses
2.5. Statistical Analysis
3. Results
3.1. Dynamic Characteristics of Soil OC Fraction Movement
3.2. Movement Distance of OC Fractions
3.3. Accumulation Amount of OC Fractions
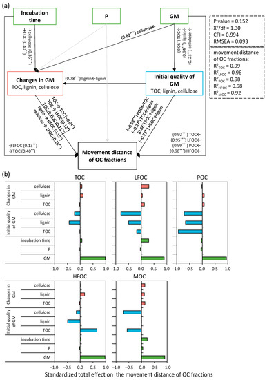
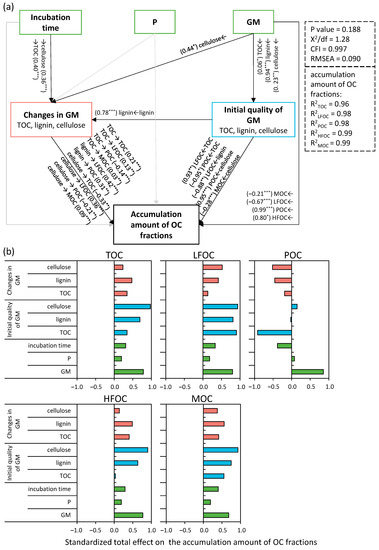
3.4. Structural Equation Modelling for Movement Distance and Accumulation Amount of OC Fractions
3.5. The Movement Distance and Accumulation Amount of Total Nitrogen
4. Discussion
4.1. Effects of Green Manure on the Movement Distance of Soil Organic Carbon Fractions
4.2. Effects of Green Manure on the Accumulation Amount of the Soil Organic Carbon Fractions
5. Conclusions
Supplementary Materials
Author Contributions
Funding
Data Availability Statement
Acknowledgments
Conflicts of Interest
References
- German, D.P.; Chacon, S.S.; Allison, S.D. Substrate concentration and enzyme allocation can affect rates of microbial decomposition. Ecology 2011, 92, 1471–1480. [Google Scholar] [CrossRef] [PubMed]
- Yang, X.; Meng, J.; Lan, Y.; Chen, W.F.; Yang, T.X.; Yuan, J.; Liu, S.; Han, J. Effects of maize stover and its biochar on soil CO2 emissions and labile organic carbon fractions in Northeast China. Agric. Ecosyst. Environ. 2017, 240, 24–31. [Google Scholar] [CrossRef]
- Audette, Y.; Congreves, K.A.; Schneider, K.; Zaro, G.C.; Nunes, A.L.P.; Zhang, H.J.; Voroney, R.P. The effect of agroecosystem management on the distribution of C functional groups in soil organic matter: A review. Biol. Fertil. Soils 2021, 57, 881–894. [Google Scholar] [CrossRef]
- Smith, P.; Smith, J.U.; Powlson, D.S.; McGill, W.B.; Arah, J.R.M.; Chertov, O.G.; Coleman, K.; Franko, U.; Frolking, S.; Jenkinson, D.S.; et al. A comparison of the performance of nine soil organic matter models using datasets from seven long-term experiments. Geoderma 1997, 81, 153–225. [Google Scholar] [CrossRef]
- Needelman, B.A.; Wander, M.M.; Bollero, G.A.; Boast, C.W.; Sims, G.K.; Bullock, D.G. Interaction of Tillage and Soil Texture Biologically Active Soil Organic Matter in Illinois. Soil Sci. Soc. Am. J. 1999, 63, 1326–1334. [Google Scholar] [CrossRef]
- Ramírez, P.B.; Fuentes-Alburquenque, S.; Díez, B.; Vargas, I.; Bonilla, G.A. Soil microbial community responses to labile organic carbon fractions in relation to soil type and land use along a climate gradient. Soil Biol. Biochem. 2020, 141, 107692. [Google Scholar] [CrossRef]
- Hu, K.; Zhang, H.X.; Guo, L.M.; Wu, F.Y.; Zhou, B.Q.; Xing, S.H.; Mao, Y.L. Effects of tobacco stalk biochar-based fertilizer on the organic carbon fractions and microbial community structure of adlay soil. Chin. J. Eco-Agric. 2021, 29, 1592–1603. [Google Scholar]
- Ansari, M.A.; Choudhury, B.U.; Layek, J.; Das, A.; Lal, R.; Mishra, V.K. Green manuring and crop residue management: Effect on soil organic carbon stock, aggregation, and system productivity in the foothills of Eastern Himalaya (India). Soil Tillage Res. 2022, 218, 105318. [Google Scholar] [CrossRef]
- Li, J.; Wen, Y.C.; Li, X.H.; Li, Y.T.; Yang, X.D.; Lin, Z.; Song, Z.Z.; Cooper, J.M.; Zhao, B.Q. Soil labile organic carbon fractions and soil organic carbon stocks as affected by long-term organic and mineral fertilization regimes in the North China Plain. Soil Tillage Res. 2018, 175, 281–290. [Google Scholar] [CrossRef] [Green Version]
- Li, Z.Q.; Wang, J.H.; Zhang, X. A review on the research of decom position and nutrients release of green manure. Soils Fertil. Sci. China 2017, 240, 8–16. [Google Scholar]
- Abdelsalam, N.R.; Kandil, E.E.; Al-Msari, M.A.F.; Al-Jaddadi, M.A.M.; Ali, H.M.; Salem, M.Z.M.; Elshikh, M.S. Effect of foliar application of NPK nanoparticle fertilization on yield and genotoxicity in wheat (Triticum aestivum L.). Sci. Total Environ. 2019, 653, 1128–1139. [Google Scholar] [CrossRef] [PubMed]
- He, H.B.; Li, W.X.; Zhang, Y.W.; Cheng, J.K.; Jia, X.Y.; Li, S.; Yang, H.R.; Chen, B.M.; Xin, G.R. Effects of Italian ryegrass residues as green manure on soil properties and bacterial communities under an Italian ryegrass (Lolium multiflorum L.)-rice (Oryza sativa L.) rotation. Soil Tillage Res. 2020, 196, 104487. [Google Scholar] [CrossRef]
- Kandil, E.E.; Abdelsalam, N.R.; EL Aziz, A.A.A.; Ali, H.M.; Siddiqui, M.H. Efficacy of Nanofertilizer, Fulvic Acid and Boron Fertilizer on Sugar Beet (Beta vulgaris L.) Yield and Quality. Sugar Tech 2020, 22, 782–791. [Google Scholar] [CrossRef]
- Kandil, E.E.; Abdelsalam, N.R.; Mansour, M.A.; Ali, H.M.; Siddiqui, M.H. Potentials of organic manure and potassium forms on maize (Zea mays L.) growth and production. Sci. Rep. 2020, 10, 8752. [Google Scholar] [CrossRef]
- Marshall, C.B.; Lynch, D.H. No-Till Green Manure Termination Influences Soil Organic Carbon Distribution and Dynamics. Agron. J. 2018, 110, 2098–2106. [Google Scholar] [CrossRef] [Green Version]
- Liu, W.; Geng, M.J.; Qin, Z.G.; Zhang, Z.; Lu, J.M.; Lu, J.W.; Cao, W.D. Effects of co-incorporation of green manure planting and rice straw on soil organic carbon pool and soil enzyme activity in a mono-rice cropping system. Trans. Chin. Soc. Agric. Eng. 2020, 36, 125–133. [Google Scholar]
- Bharali, A.; Baruah, K.K.; Bhattacharyya, P.; Gorh, D. Integrated nutrient management in wheat grown in a northeast India soil: Impacts on soil organic carbon fractions in relation to grain yield. Soil Tillage Res. 2017, 168, 81–91. [Google Scholar] [CrossRef]
- Smith, P.; Martino, D.; Cai, Z.; Gwary, D.; Smith, J. Greenhouse gas mitigation in agriculture. Philos. Trans. R. Soc. Lond. Ser. B Biol. Sci. 2008, 363, 789–813. [Google Scholar] [CrossRef] [Green Version]
- Lal, R.; Delgado, J.A.; Groffman, P.M.; Millar, N.; Dell, C.; Rotz, A. Management to mitigate and adapt to climate change. J. Soil Water Conserv. 2011, 66, 276–285. [Google Scholar] [CrossRef] [Green Version]
- Schiedung, M.; Bellè, S.-L.; Sigmund, G.; Kalbitz, K.; Abiven, S. Vertical mobility of pyrogenic organic matter in soils: A column experiment. Biogeosciences 2020, 17, 6457–6474. [Google Scholar] [CrossRef]
- Nelson, D.W. Total Carbon, Organic Carbon, and Organic Matter; Soil Science Society of America, Inc., American Society of Agronomy, Inc.: Madison, WI, USA, 1996. [Google Scholar]
- Pruden, G.; Powlson, D.S.; Jenkinson, D.S. The measurement of15N in soil and plant material. Nutr. Cycl. Agroecosyst. 1985, 6, 205–218. [Google Scholar] [CrossRef]
- Han, X.; Wang, S.; Veneman, P.L.M.; Xing, B. Change of Organic Carbon Content and Its Fractions in Black Soil under Long-Term Application of Chemical Fertilizers and Recycled Organic Manure. Commun. Soil Sci. Plant Anal. 2006, 37, 1127–1137. [Google Scholar] [CrossRef]
- Cambardella, C.A.; Elliott, E.T. Carbon and Nitrogen Distribution in Aggregates from Cultivated and Native Grassland Soils. Soil Sci. Soc. Am. J. 1993, 57, 1071–1076. [Google Scholar] [CrossRef] [Green Version]
- Shen, Y.; Fu, W.L.; Lan, J.C.; Cheng, H.; Zhang, S.Q.; Wu, L.Z. Distribution characteristics of soil particulate organic carbon and mineral-associated organic carbon of different land use in karst mountain. Res. Soil Water Conserv. 2012, 6, 1–6. [Google Scholar]
- Rowland, A.P.; Roberts, J.D. Lignin and cellulose fractionation in decomposition studies using acid-detergent fibre methods. Commun. Soil Sci. Plant Anal. 1994, 25, 269–277. [Google Scholar] [CrossRef]
- Hu, A.; Chang, S.H.; Chen, X.J.; Hou, F.J.; Nan, Z.B. Temporal heterogeneity has no effect on the direction of succession in abandoned croplands in a semiarid area of northwest China. Land Degrad. Dev. 2021, 32, 91–100. [Google Scholar] [CrossRef]
- Grace, J.B. Structural Equation Modeling and Natural Systems; Cambridge University Press: Cambridge, UK, 2006. [Google Scholar] [CrossRef]
- Arbuckle, J. IBM SPSS Amos 19 User’s Guide; Amos Development Corporation: Crawfordville, FL, USA, 2010. [Google Scholar]
- Kamran, M.; Huang, L.; Nie, J.; Geng, M.J.; Lu, Y.H.; Liao, Y.L.; Zhou, F.L.; Xu, Y.H. Effect of reduced mineral fertilization (NPK) combined with green manure on aggregate stability and soil organic carbon fractions in a fluvo-aquic paddy soil. Soil Tillage Res. 2021, 211, 105005. [Google Scholar] [CrossRef]
- Gross, A.; Glaser, B. Meta-analysis on how manure application changes soil organic carbon storage. Sci. Rep. 2021, 11, 5516. [Google Scholar] [CrossRef]
- Guan, S.; Liu, S.-J.; Liu, R.-Y.; Zhang, J.-J.; Ren, J.; Cai, H.-G.; Lin, X.-X. Soil organic carbon associated with aggregate-size and density fractions in a Mollisol amended with charred and uncharred maize straw. J. Integr. Agric. 2019, 18, 1496–1507. [Google Scholar] [CrossRef]
- Zou, W.; Chen, S.; Huan, H.; Huang, D.; Liu, G.; Chen, G.; Lesueurd, D. Effects of mixed application of green manure with phosphate fertilizer on soil enzyme activity at a manure microsite. Agrochimica 2020, 64, 81–94. [Google Scholar] [CrossRef]
- Nandan, R.; Singh, V.; Singh, S.S.; Kumar, V.; Hazra, K.K.; Nath, C.P.; Poonia, S.; Malik, R.K.; Bhattacharyya, R.; McDonald, A. Impact of conservation tillage in rice–based cropping systems on soil aggregation, carbon pools and nutrients. Geoderma 2019, 340, 104–114. [Google Scholar] [CrossRef] [PubMed]
- Timofeeva, Y.; Purtova, L.; Emelyanov, A.; Burdukovskii, M.; Kiseleva, I.; Sidorenko, M. Contents, distribution, and fractionation of soil organic carbon and trace elements in soils under a green manure application. Soil Water Res. 2020, 16, 50–58. [Google Scholar] [CrossRef]
- Hassan, A.; Ijaz, S.S.; Lal, R.; Ali, S.; Hussain, Q.; Ansar, M.; Khattak, R.H.; Baloch, M.S. Depth Distribution of Soil Organic Carbon Fractions in Relation to Tillage and Cropping Sequences in Some Dry Lands of Punjab, Pakistan. Land Degrad. Dev. 2016, 27, 1175–1185. [Google Scholar] [CrossRef]
- Ma, L.; Yang, L.-Z.; Xia, L.-Z.; Shen, M.-X.; Yin, S.-X.; Li, Y.-D. Long-Term Effects of Inorganic and Organic Amendments on Organic Carbon in a Paddy Soil of the Taihu Lake Region, China. Pedosphere 2011, 21, 186–196. [Google Scholar] [CrossRef]
- Ma, Y.Q.; Huang, G.Q. Effects of combined application of Chinese milk vetch (Astragalus sinicus L.) and nitrogen fertilizer on paddy soil carbon pool. Chin. J. Ecol. 2019, 38, 129–135. [Google Scholar]
- Toosi, E.R.; Kravchenko, A.N.; Mao, J.; Quigley, M.Y.; Rivers, M.L. Effects of management and pore characteristics on organic matter composition of macroaggregates: Evidence from characterization of organic matter and imaging. Eur. J. Soil Sci. 2017, 68, 200–211. [Google Scholar] [CrossRef]
- Rorick, J.D.; Kladivko, E.J. Cereal rye cover crop effects on soil carbon and physical properties in southeastern Indiana. J. Soil Water Conserv. 2017, 72, 260–265. [Google Scholar] [CrossRef] [Green Version]
- Almagro, M.; Ruiz-Navarro, A.; Díaz-Pereira, E.; Albaladejo, J.; Martínez-Mena, M. Plant residue chemical quality modulates the soil microbial response related to decomposition and soil organic carbon and nitrogen stabilization in a rainfed Mediterranean agroecosystem. Soil Biol. Biochem. 2021, 156, 108198. [Google Scholar] [CrossRef]
- Li, Z.Q.; Zhang, X.; Wang, J.H.; Cao, K.; Xu, C.X.; Cao, W.D. Effect of chemical fertilizer reduction with return of Chinese milk vetch (Astragalus sinicus L.) on soil labile organic carbon and carbon conversion enzyme activities. Plant Nutr. Fertil. Sci. 2019, 25, 525–534. [Google Scholar]
- Chen, A.; Wang, Z.; Lin, Y.; Wang, X.; Li, Y.; Zhang, Y.; Tao, Z.; Gao, Q.; Tang, G. Temporal variation of soil organic carbon pools along a chronosequence of reforested land in Southwest China. Catena 2020, 194, 104650. [Google Scholar] [CrossRef]
- Jat, H.S.; Datta, A.; Choudhary, M.; Sharma, P.C.; Yadav, A.K.; Choudhary, V.; Vishu, G.M.; Jat, M.L.; McDonald, A. Climate Smart Agriculture practices improve soil organic carbon pools, biological properties and crop productivity in cereal-based systems of North-West India. Catena 2019, 181, 104059. [Google Scholar] [CrossRef]
- Song, J.; Huang, J.; Gao, J.-S.; Wang, Y.-N.; Wu, C.-X.; Bai, L.-Y.; Zeng, X.-B. Effects of green manure planted in winter and straw returning on soil aggregates and organic matter functional groups in double cropping rice area. Chin. J. Appl. Ecol. 2021, 32, 564–570. [Google Scholar]
- Wang, Y.; Huang, J.; Huan, H.; Huang, D.; Liu, G.; Lesueur, D.; Hong, J.; Dong, R. Phosphate fertilizer addition increases the movement distance and content of the acid soil inorganic phosphorus fractions at green manure microsites. Agrochimica 2020, 64, 397–412. [Google Scholar] [CrossRef]







| Soil | Green Manure | ||
|---|---|---|---|
| pH | 5.6 ± 0.1 | TOC (g kg−1) | 249.8 ± 2.5 |
| TOC (g kg−1) | 7.7 ± 0.2 | Cellulose content (%) | 25 ± 0.4 |
| LFOC (g kg−1) | 1.25 ± 0.13 | Lignin content (%) | 14 ± 0.4 |
| POC (g kg−1) | 6.5 ± 0.1 | ||
| HFOC (g kg−1) | 0.34 ± 0.02 | ||
| MOC (g kg−1) | 7.4 ± 0.4 | ||
| Bulk density (g cm−3) | 1.32 ± 0.12 | ||
| Treatments | Green Manure (g) | Phosphate Fertilizer (g) |
|---|---|---|
| Control (CK) | 0 | 0 |
| Phosphate fertilizer (P) | 0 | 1.048 |
| Low level green manure (LG) | 58.8 | 0 |
| LG + P | 58.8 | 1.048 |
| High level green manure (HG) | 235.2 | 0 |
| HG + P | 235.2 | 1.048 |
| Variables | TOC | TN | LFOC | POC | HFOC | MOC |
|---|---|---|---|---|---|---|
| Movement Distance | ||||||
| D | 19.6 *** | 65.3 *** | 149.3 *** | 3.9 | 2.2 | 17.4 *** |
| P | 3.6 | 2.6 | 0.2 | 0.3 | 1.2 | 0.9 |
| GM | 2083.9 *** | 0.4 | 727.4 *** | 509.3 *** | 687.8 *** | 150.7 *** |
| D × P | 1.6 | 0.9 | 0 | 0 | 1.2 | 0 |
| D × GM | 4.9 * | 0.7 | 37.9 *** | 3.9 * | 1.5 | 4.4 * |
| P × GM | 0.9 | 10.8 ** | 0.2 | 0.3 | 0.7 | 2 |
| D × P × GM | 0.7 | 10.1 ** | 0.6 | 1.2 | 2 | 1 |
| R2adjust | 0.99 | 0.79 | 0.98 | 0.97 | 0.98 | 0.9 |
| Accumulation Amount | ||||||
| D | 572.4 *** | 110.7 *** | 942.4 *** | 285.6 *** | 291.4 *** | 789.5 *** |
| P | 87.8 *** | 5.3 | 75.3 *** | 10.6 ** | 54.0 *** | 62.2 *** |
| GM | 2009.3 *** | 0.2 | 3111.5 *** | 704.5 *** | 1086.2 *** | 1298.5 *** |
| D × P | 73.5 *** | 1.8 | 5.1 * | 1.5 | 77.5 *** | 66.9 *** |
| D × GM | 391.3 *** | 1.1 | 415.2 *** | 95.9 *** | 234.5 *** | 491.9 *** |
| P × GM | 29.2 *** | 10.0 ** | 25.4 *** | 3.6 * | 18.3 *** | 24.6 *** |
| D × P × GM | 65.2 *** | 8.1 * | 13.4 *** | 1.7 | 72.2 *** | 57.9 *** |
| R2adjust | 0.99 | 0.85 | 0.99 | 0.98 | 0.99 | 0.99 |
Publisher’s Note: MDPI stays neutral with regard to jurisdictional claims in published maps and institutional affiliations. |
© 2022 by the authors. Licensee MDPI, Basel, Switzerland. This article is an open access article distributed under the terms and conditions of the Creative Commons Attribution (CC BY) license (https://creativecommons.org/licenses/by/4.0/).
Share and Cite
Hu, A.; Huang, R.; Liu, G.; Huang, D.; Huan, H. Effects of Green Manure Combined with Phosphate Fertilizer on Movement of Soil Organic Carbon Fractions in Tropical Sown Pasture. Agronomy 2022, 12, 1101. https://doi.org/10.3390/agronomy12051101
Hu A, Huang R, Liu G, Huang D, Huan H. Effects of Green Manure Combined with Phosphate Fertilizer on Movement of Soil Organic Carbon Fractions in Tropical Sown Pasture. Agronomy. 2022; 12(5):1101. https://doi.org/10.3390/agronomy12051101
Chicago/Turabian StyleHu, An, Rui Huang, Guodao Liu, Dongfen Huang, and Hengfu Huan. 2022. "Effects of Green Manure Combined with Phosphate Fertilizer on Movement of Soil Organic Carbon Fractions in Tropical Sown Pasture" Agronomy 12, no. 5: 1101. https://doi.org/10.3390/agronomy12051101
APA StyleHu, A., Huang, R., Liu, G., Huang, D., & Huan, H. (2022). Effects of Green Manure Combined with Phosphate Fertilizer on Movement of Soil Organic Carbon Fractions in Tropical Sown Pasture. Agronomy, 12(5), 1101. https://doi.org/10.3390/agronomy12051101
