Next Article in Journal
Different Suitability of Olive Cultivars Resistant to Xylella fastidiosa to the Super-Intensive Planting System
Next Article in Special Issue
An Experimental Study of Stem Transported-Posture Adjustment Mechanism in Potato Harvesting
Previous Article in Journal
Biochar and Nitrification Inhibitor (Dicyandiamide) Combination Had a Double-Win Effect on Saline-Alkali Soil Improvement and Soybean Production in the Yellow River Delta, China
Previous Article in Special Issue
Experimental Study of a 4HLB-4 Half-Feed Four-Row Peanut Combine Harvester
 
 
Font Type:
Arial Georgia Verdana
Font Size:
Aa Aa Aa
Line Spacing:
Column Width:
Background:
Article

Efficient Separating Collected Seedlings Based on Precise Subdivision Air Streams

1
Intelligent Equipment Department, Chang Zhou Colloge of Information Technology, Changzhou 213164, China
2
College of Engineering, South China Agricultural University, Guangzhou 510642, China
3
Guangzhou Sky Mechanical & Electrical Technology Co., Ltd., Guangzhou 510642, China
*
Author to whom correspondence should be addressed.
Agronomy 2022, 12(12), 3156; https://doi.org/10.3390/agronomy12123156
Submission received: 15 November 2022 / Revised: 8 December 2022 / Accepted: 8 December 2022 / Published: 12 December 2022

Abstract

Automatic grafting and cutting machines can be employed to satisfy the increasing demand for seedlings without soil-borne diseases in a short period. The main approach used to feed seedlings for automatic grafting and cutting machines is artificial, which limits the improvement of grafting and cutting machine productivity. The separation system with a subdivision air stream can stably feed seedlings for cutting and grafting machines; however, the separation efficiency is low when a few seedlings are in the separator. To solve this problem, a feedback monitoring device with a photosensitive sensor as the sensing element and feedback functions on the status of seedlings in the separator was developed. Through experiments using a photosensitive sensor to monitor the separation process of tomato seedlings, the results showed that the effect on the effective seedling blowing rate varied from large to small depending on the seedling size, light intensity, and sensor diameter. The results of separation experiment showed that the productivity of the entire system was 8784 plants/h, which satisfies the productivity needs of the grafting and cutting machine. Compared with the separation device without feedback monitoring, the productivity increased by 39%, the damage rate decreased by 4%, and the number of subdivided air stream operations was reduced by 47%.

1. Introduction

Feeding seedlings by hand for automatic grafting and cutting machines has become an important factor limiting their productivity growth [1,2]. To automatically feed seedlings for grafting and cutting machines, it is necessary to solve the problem of separating the collected seedlings into individual seedlings [3,4,5]. To address this issue, the ISO group has adopted the conveyor belt of shaking, conveying collected seedlings to separate the collected seedlings so as to provide individual seedlings for the machine vision-guided manipulator to pick up [6]. Due to the uneven distribution of population seedlings on the conveyor belt, the indirect effect of dithering conveyor belt on population seedlings is random, resulting in an unstable separation speed [7]. The Denbin group used a set of stepwise accelerated conveyor belts to separate the adjacent crabclaw seedlings; then, the manipulator was guided by machine vision to pick up individual crabclaw seedlings and deliver them to the automatic cutting machine. However, this method is only applicable to the condition that there is no collusion or linkage between separated materials, and the materials are not easy to roll [8]. In the separation of walnut kernels and shells, the difference of the impact signal between the walnut kernel and shell under a fixed vibration frequency is identified by a computer, and the walnut kernel is separated from the walnut shell by high-pressure airflow. The mechanical separation method is only applicable to materials with a similar shape and strong impact resistance [9].
Pneumatic separation has the advantages of simple structure, easy access to the separation medium, little damage to the separation objects, and low requirements for the shape and rigidity of separation objects. It is widely used in agricultural product harvesting, agricultural product classification and processing, food processing, chemical production, and other industries [10]. The research on pneumatic separation in agricultural production focuses on the separation between grains and stems and fruit and cladding in the harvest mixture of the grain combine harvester [11]. The basic principle of pneumatic separation is to use the difference of aerodynamic characteristic parameters suspension speed between objects to be separated to make the suspension speed of different materials have different suspension effects on a certain speed of air flow [12,13].
Therefore, pneumatic separation involves adjusting the speed of air flow to achieve the minimum suspension speed in the mixture, and then blowing out the materials with the minimum suspension speed to achieve the purpose of separation. However, the key point of the above pneumatic separation is that there must be differences between the characteristic parameters of the separated material and the suspension speed [14,15]. For the characteristic parameters of population seedlings, the difference of suspension speed is small, the seedlings are tender, and the shape of seedlings is irregular. Therefore, it is difficult to effectively separate similar materials by conventional pneumatic method.
On the basis of the above research, we established a subdivided air streams separation device to achieve the orderly separation of collected seedlings. Through high-speed photography, the separation process of population seedlings in the subdivided air streams field was observed [16,17], and the optimal parameters of separation operation were obtained. Under the optimal operation parameters, the test was carried out to obtain the productivity of the separation device during continuous operation [18].
However, when the number of seedlings in the separation container is small, the fixed sequence jet separation method causes the separation rate of the system to decline sharply, which increases the seedling separation movement in the separation container and the number of collisions between seedlings, resulting in an increase in the damage rate. If a monitoring device is used to feed back the real-time position of the seedlings to be separated in the separation container, then the subdivided air stream would only spray at the jet holes where the seedlings are separated, which can greatly increase the separation efficiency and reduce the damage rate [19,20].
Based on the existing subdivision air stream separation device, the separation operation requirements of collected seedlings, and the photosensitive feedback monitoring device, the continuous and non-accumulation separation of population seedlings was realized by reducing the invalid operation times of subdivision air stream. Taking the separation rate of the improved subdivision air stream separation device as the evaluation index, a multi-factor orthogonal experiment was designed to determine the weighted optimal structural parameters and operation parameters of seedling size, light intensity, and photosensitive sensor diameter. Further, this study aimed to investigate the operational performance of the subdivision air stream separation system with a photosensitive sensing control device.

2. Materials and Methods

2.1. Seedling Properties

Because grafted tomato seedlings (Figure 1) have good disease resistance and huge demand in agricultural production, tomato seedlings were taken as the research object [21]. In order to reduce the cultivation space, tomato seedlings are usually densely planted in trays or soil. Before tomato seedling grafting, the seedlings are precut them in the cultivation area, then collected rootless seedlings and sent to the grafting area. At this time, the rootless tomato seedlings that are packaged together and hooked up with each other are collected seedlings. Since tomato seedlings are the research targets for our separation, their physical parameters play an important role in the design of our experimental devices [22].
The geometric and physical parameters of 100 tomato seedlings with normal growth state, meeting the transplantation requirements, and suitable for automatic separation were measured [23], as shown in Table 1. Images of plant height, crown width, and projected area of tomato seedlings were collected by Sony FDR-AX700 (Sony Inc., Tokyo, Japan). Use ImageJ 1.8.0.112 software (National Institutes of Health, Bethesda, MD, USA, Software sources: https://imagej.net/software/fiji/downloads, accessed on 14 November 2022) to process the image and obtain the geometric parameters of tomato seedlings. Moreover, terminal velocity is also an important parameter to analyze the force and motion of tomato seedlings in the air stream [24,25]. We placed the tomato seedlings into the measuring instrument, recorded the speed of 100 tomato plants when they moved up with the air flow with an anemometer, and finally took the average value of the suspension speed. The anemometer (Xima, Hong Kong, China) was used to record the speed of 100 tomatoes in the vertical air tunnel when they just moved with the rising air flow, and finally, the average suspension speed was recorded.
From Table 1, the geometric parameters of the tomato seedlings during the grafting period varied significantly, owing to the influence of the phototaxis and photosynthesis competition of plants. However, the growth rate of the tomato seedling height was greater than that of the crown width. Nevertheless, the projected area of the side view of large seedlings was larger than that of small seedlings, so it had a significant effect on the separation process of the subdivided air stream.

2.2. Separation System

As shown in Figure 2, the separation system of the collected seedlings consisted of a feeding device for providing the collected seedlings, a separating device that generated subdivided air streams by controlling the solenoid valve, a vacuum picking belt for picking and transporting the separated individual seedlings, a delivery device, a feedback monitoring device for monitoring the separation status in the separation container, a pneumatic unit, and a control unit.
When receiving the supply signal from the control unit, the feed belt will collect a fixed number of group seedlings into the seedling collection box, and a fixed quantity of seedlings will be transported to the supply box by the seedling supply belt. Then, the lifting door will open, and at the same time, the pushing nozzle will blow a positive air flow to send the collected seedlings into the separator. After the feeding process is complete, the lifting door will close.
The separating device uses the subdivided air streams to separate the collected seedlings into individuals and deliver them to the vacuum picking belt.
The function of the picking belt is to use negative pressure to pick up the seedlings, and then the seedlings will fall off when the picking belt moves to the delivery unit.
The individual seedling delivery unit is mainly comprised of two delivery belts. The speed of the first delivery belt is lower than that of the second delivery belt, so that when the seedlings enter the second delivery belt, the distance between the adjacent seedlings can be significantly increased.

2.3. Feedback Monitoring Device

During seedling separation, the seedlings rapidly move in the separation container and are very tender. Therefore, a feedback monitoring device with a rapid response and no mechanical contact with the seedlings is required. In recent years, machine-vision recognition technology has been widely used in the field of agricultural equipment [26]. It can not only recognize the biometrics of the object but also the position of the target [27]. Although the visual recognition system has powerful functions, it has a complex structure, cumbersome data processing, low operational efficiency, and high cost. By comparing the performance parameters of different types of sensors, photoelectric and photosensitive sensors exhibit characteristics of rapid response and low cost, but the monitoring area of the photoelectric sensor is small, which cannot satisfy the monitoring requirements of a row of jet pipes in the separation room during subdivided air stream operation.
Therefore, we selected a photosensitive sensor as the feedback monitoring device. The photosensitive sensor is extremely sensitive to changes in the light intensity. It can sense the position of tomato seedlings in the monitoring area of the separation container through the change in light intensity received by the sensor, which is caused by the shading effect of the seedlings in the separation container.
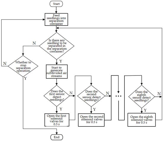
The feedback monitoring device consists of an induction detection module and monitoring terminal, as shown in Figure 3. The photosensitive sensing device is located at the bottom of the phase-backlight surface of the separation container and is installed on the top of each jet orifice. The working process of the feedback monitoring device is shown in Figure 4.
The working process of the feedback monitoring device is as follows: When the seedlings passed through the photosensitive sensor, the light entering the photosensitive resistor changed. The group seedling induction detection module converted the light intensity change induced by the photosensitive resistance into a voltage signal through the signal acquisition circuit and transmitted it to the monitoring terminal through Controller Area Network (CAN bus) technology. The analogue-to-digital (ADC) module inside the monitoring terminal is an important center that connects the host computer and information processing and can logically process the collected voltage data. Finally, by adjusting the proportional relationship between the cathode current limiting resistance and the transmission current limiting resistance of the optocoupler, and then comparing the rising and falling edges of the signal square wave, the signal was smoothly adjusted, and the square wave signal was output and transmitted to the programmable logic controller Mitsubishi FR-FX3U (Mitsubishi Inc., Tokyo, Japan). At the same time, accurate monitoring of the position of tomato seedlings in the separation container and information transmission with the PLC were realized. The control flow is illustrated in Figure 5.
The workflow of the seedling separation system was as follows. First, the control device drove the feeding device to feed collected seedling to the separator. When the feeding operation was completed, the PLC controlled the solenoid valve connected with the jet nozzle to generate subdivision air streams to achieve the separation of the collected seedlings. Each group of jets lasted for 0.5 s. However, when the number of seedlings in the separation container was small, the fixed sequence jet separation method caused the separation rate of the system to decline sharply. Therefore, we developed a feedback monitoring device which could continuously monitor the separation status of seedlings collected in the separation container and send the status signal to PLC. The PLC that originally controlled the solenoid valve to generate subdivided air stream according to the predetermined sequence should control the on-off status of the corresponding nozzle according to the judgment signal sent by the feedback monitoring device before each air injection. During this period, the picking belt carried the individual seedlings separated and pushed by the subdivided air streams to the delivery unit through the perforated vacuum belt. Finally, the delivery device supplied individual tomato seedlings to the automatic grafting equipment to complete the whole separation operation. When the monitoring system determined that there were no seedlings to be separated, it started to send a signal to the control unit, and the control unit sent a command to the feeding device to supply collected seedlings to the separator. Subsequently, another separation was initiated.

2.4. Separation Experiment

  • Seedling blowing experiment
To understand the operation effect of the feedback monitoring device on the subdivision air stream separation system, a seedling blowing experiment was conducted based on the original subdivision air stream operation platform. To eliminate the motion interference between seedlings during the separation process, single seedlings with the same windward area were randomly placed at the bottom of the separation container to investigate the effect of the subdivided air stream on seedlings controlled by the feedback system. The effective seedling blowing rate, which is the ratio of the number of times a single seedling can reach the vacuum pickup strap to the 100 times the subdivided air stream acts, was explored to determine the reasonable operation parameters of the feedback monitoring device.
According to the previous experiment of separating tomato seedlings by subdividing air streams, the operation time and pressure of each jet group were set to 0.5 s and 0.5 MP, respectively [4]. To enable the sensor to capture the tomato seedlings in the separation container, the installation height of the sensor should not be lower than the average height when a single seedling is naturally laid on the bottom of the separation container. The previous experiment revealed that the average height of a single seedling when laid flat at the bottom of the separation container was 10 mm, so the distance between the sensor and the bottom of the separation container was set to 10 mm, and the photosensitive sensor was installed perpendicular to the wall of the separation container.
The photosensitive sensor is an important detection element of the monitoring system. By changing the position of the seedlings in the separation container, the intensity of the light entering the photosensitive sensor changed. Consequently, the provided signal changed to PLC to control the monitoring device on the subdivision air stream generated by the solenoid valve group. Thus, the induction speed and accuracy of photosensitive resistance directly impacted the induction performance of the feedback monitoring device. Therefore, the illumination intensity of the background light in the separation container and the size of the sensor significantly impacted the separation rate of feedback monitoring. At the same time, the size of the seedling is also an important factor to be considered. According to the preliminary experiment, when the light intensity exceeded 60 lux, the scattering phenomenon in the separation container was strong, which reduced the sensitivity of the photosensitive sensor to the change in seedling position in the separation container. When the light intensity was <20 lux, the photosensitive sensor was susceptible to light changes in the external environment, resulting in an induction error in the seedlings. Therefore, the background light intensity in the separation container was set to 20, 40, and 60 lux. As shown in Figure 2, the distance between two adjacent jet holes is 20 mm. The maximum diameter of the photosensitive sensor was set to 15 mm to ensure the monitoring area of the feedback monitoring device covered the bottom of the entire separation container and that each jet hole had an independent photosensitive sensor without interference between adjacent sensors.
However, when the seedlings were simultaneously monitored by adjacent sensors, the subdivision air stream at an unreasonable position acted on the end of the seedlings and could not send the seedlings to the picking belt. Therefore, the minimum diameter left between the sensors was set to 5 mm, and the response times of the Gl05528, Gl10528, and Gl15528 series photosensitive sensors were approximately the same [28]; hence, the sensors were directly set to 5 mm, 10 mm, and 15 mm.
Because closely planted seedlings blocked each other and affected the photosynthesis of seedlings, there were individual differences in the same batch of tomato seedlings. Table 1 shows that the projected area (A) of the tomato seedlings in the transplant stage in this study ranged from approximately 3229 mm2 to 3631 mm2. There must have been differences in the separation performance for such a large variation in A. Tomato seedlings were divided into large, medium, and small seedlings according to the size of the projected area of the side view, and its three-level values were set as 3250–3367 mm2, 3367–3484 mm2, and 3484–3600 mm2, which were defined as small seedlings, medium seedlings, and large seedlings, respectively.
In summary, the size of the tomato seedlings, background illuminance of the separation container, and diameter of the sensor were selected as experimental factors in this experiment. After repeating the experiment five times for each factor, the average value was taken, and the L9 (33) orthogonal table was selected for the test. A multivariate quadratic regression equation was used to fit the functional relationship between the factor and the response level, and the optimal process parameters were determined by analyzing the regression equation.
  • Separation operation experiment
The separation operation experiment was designed to explore the separation effect of the separation system on the collected seedlings after using the feedback monitoring system. The separation system which was shown in Figure 6, and operating parameters of the feedback monitoring separation experiment were consistent with those of the seedling blowing experiment. The 90 mm-thick seedlings were sent to the separation container through the seedling feeding device and the experiment was started. During the test, the number of seedlings delivered by the vacuum pickup belt was counted and the separation rate (SR) was determined, which is the number of seedlings separated from the separation system per unit time. At the same time, the coefficient of variation (CV) of SR was introduced to study the stability of the separation system in cyclic operation. The experiment was repeated 10 times, and the average value was calculated. Separation without feedback monitoring was added as the control group. The investigation indicators that were measured included the number of subdivided air stream operations (Q), i.e., the total number of subdivided air stream operations to complete the entire separation operation, and the damage rate (DR), i.e., the proportion of damaged seedlings (Ws) to that of the total isolated seedlings (Wt) in the separation operations.

3. Results and Discussion

  • Seedling blowing
The simulation test was performed according to the orthogonal rotation test design, with the values of various influencing factors as independent variables and the effective seedling blowing rate as the evaluation index. The test results are listed in Table 2.
According to the data sample in Table 2, the Design-Expert 10.0.3 software (Stat-Ease Inc., Minneapolis, MN, USA, Software sources: https://www.statease.com/, accessed on 14 November 2022) was used for quadratic regression analysis and multiple regression fitting. The p values of the model (<0.0001) and lack of fit (0.2183 > 0.05) indicate that the quadratic regression model has high significance. Table 3 shows the analysis of variance (ANOVA) results of each response variable after the stepwise regression. Seedling size (A) and light intensity (B) significantly affected the effective blowing rate; therefore, A and B had a significant influence on the effective blowing rate. The effect of the diameter of the sensor (C) on the effective blowing rate was not significant.
The response surface diagram was drawn according to the regression equation and a three-dimensional spatial surface, which consisted of the results of the response values obtained under the interaction of various experimental factors. It can predict and test the response values of the variables and determine the relationship between them. The relationship between the effective blowing rate and various factors is shown in the Figure 7.
As shown in Figure 7a, the relationship between light intensity and seedling size on the effective seedling blowing rate was spherical. As the light intensity and seedling size increased, the effective separation rate first increased, then decreased. The analysis revealed that, with the increase in light intensity, the shading effect of seedlings on light became increasingly obvious, and the change precision of light intensity collected by the photosensitive probe of the monitoring module increased, thus improving the effective seedling blowing rate of the system. However, when the light intensity was high, the scattering of light in the separation container increased, which increased the light entering the photosensitive sensor. However, the gap between the large seedling leaves and stalks was larger than that between the small seedlings, which made it easier for light to pass through the seedlings. In other words, the light penetration ability of large seedlings was stronger than that of small seedlings.
The graphic features of Figure 7b,c mainly exhibit a cylindrical shape, indicating that the sensor diameter had little effect on the effective seedling blowing rate. However, the light intensity had a great influence on the effective seedling blowing rate. When the light intensity was low, the shadow cast on the sensor after being shielded by tomato seedlings had a great impact on the photosensitive sensor. The photosensitive sensor was completely covered more easily, which may result in solenoid valve operation when the seedling does not enter the sensor-monitoring area. When the light intensity was strong, the photosensitive sensor with a large diameter required a greater light intensity change to cause its effect, and the shielding ability of the seedlings was limited. The seedling covered the sensor but did not reach the sensing threshold.
By observing the separation process of the tomato seedlings, a statistical analysis of the reasons for reducing the effective seedling blowing rate was performed (Figure 8). The horizontal axis represents the sensor diameter, and each vertical axis represents the number of seedlings. The “I” phenomenon mainly occurred in Figure 8c,f,i because, when the light intensity was high, the scattered light affected the sensor’s induction in the seedlings. Figure 8i reveals that the number of “I” phenomena occurring at various sensor diameters (i.e., 10) was larger than those occurring in Figure 8c,f. This is because the effect of large seedlings on light shielding was not as good as that of small seedlings, so light readily penetrated the gap between the leaves and stems of large seedlings. As shown in Figure 8a,d,g, when the light intensity was low, the light could not penetrate the tomato seedlings, resulting in a shadow at the sensor position that spread to the adjacent sensor, causing wrong operation; hence, the “II” phenomenon occurred. The occurrence of “II” in Figure 8a was more than that in Figure 8d,g because the light transmittance of small seedlings was poor, so the shadow was deeper than that of the large seedlings. When the diameter of the sensor is large, although the monitoring blind area of the monitoring area is reduced, it will also cause the action of jet holes when both ends of the seedling enter the monitoring area. Because the separation effect of the subdivided air stream on the seedling does not act on the main body of the seedling, the seedling cannot move along the action of the subdivided air stream, which reduces the effective seedling blowing rate and causes the “III” phenomenon, which mainly occurred in Figure 8g,h,i. The “IV” phenomenon mainly occurs because, although seedlings returning to the bottom of the separation chamber after being impacted by the subdivided air stream did not trigger the sensor action, the unstable air stream in the separation chamber caused the tomato seedlings with low masses to shake left and right, resulting in the unstable on-off signal of the sensor. Thus, the tomato could not be directly affected by the subdivided air stream. The “IV” phenomenon occurred in both small and medium seedlings, but not in large seedlings.
When the light intensity was 41.496 lux, the seedling size was 3445.442 mm2, the sensor diameter was 9.358 mm, and the predicted maximum effective blowing rate was 97.559%. The optimized parameters were used in the experiment to verify the accuracy of the model prediction. The experiment was repeated 10 times. The actual measured value of the optimal parameters was 96.8%, and the error with the model-predicted value was 0.8%, indicating that the predicted value and the measured value have good consistency, which further verifies the reliability of the model. Therefore, the experimental parameters of the detection device optimized by Behnken’s combined experimental design were accurate, reliable, and practical.
  • Separation operation experiment
Figure 9 depicts a variation curve of seedling quantity with time for the two separation methods for the separation system with and without feedback monitoring. Figure 10 shows the trend of SR over time during the tomato seedling separation operation using the two separation methods.
Initially, the change curve of SR and seedling quantity with the two separation methods indicated no significant difference because sufficient seedlings in the separation container could completely cover the probe of the monitoring device. In addition, the two separation methods generated the same subdivision air stream.
Then, when the seedling volume in the separation container decreased from 70% to 30%, the seedlings to be separated gathered into clusters or distributed at intervals, owing to the action of the subdivided air stream. When no seedlings were monitored by the sensors above the jet hole, the SR without feedback monitoring separation was 20% lower than before due to ineffective operation. However, the separation method with feedback monitoring does not perform jet operation when there is no seedling above the jet hole, which not only guarantees the operation of the subdivided air stream but also maintains the continuity of the separation process, so the SR was not reduced.
During the process of reducing seedling volume in the separating container from 30% to 0% by the separating system, the SR of the separating method with and without feedback monitoring was reduced by 54% and 13%, respectively, and the error bandwidth of seedling quantity at this stage was wider than before, indicating that the stability of seedling quantity change in the separation chamber was poor at this time. Moreover, the error band of seedling quantity without the feedback separation method was wider than that with the feedback separation method, indicating that the separation process of the former was more unstable at this time (Figure 9). The trend line of the SR revealed that the separation method with feedback was smoother and more efficient than the separation method without feedback (Figure 10). On the one hand, the number of invalid operations without feedback monitoring sensing increased with the decrease in seedlings in the separation container, particularly when three seedlings remained in the separation container, and the SR decreased to the lowest value of 0.4. Although the feedback monitoring separation method has fewer invalid operations, feedback monitoring separation requires waiting for the seedlings to fall to the bottom of the separation container to trigger the photosensitive sensor, thus increasing the waiting time for the seedlings to fall during the overall operation. On the other hand, the gas pressure of the separating system used in this study did not decrease with the decrease in seedling volume, which caused the seedlings to reach the picking belt very quickly, and the seedlings was not easily pick up by the picking belt. This is a problem that requires attention in future equipment design.
In summary, the average SR with and without feedback monitoring of the controlled subdivision air stream separation system was 2.44 plants/s and 1.42 plants/s, the separation productivity was 8784 plants/h and 5113 plants/h, and the CV was 0.12% and 0.33%, respectively.
Figure 11 shows the number of subdivided air stream operations (Figure 11a) and damage rate (Figure 11b) in a separation operation of two separation methods for separation systems with and without feedback monitoring. The separation mode without feedback monitoring could only be operated according to the fixed program, which made the seedlings undergo more invalid operations in the separation container. Thus, the damage rates of the subdivided air stream separation system with and without feedback monitoring were 2% and 6%, respectively, and the number of subdivided air stream operations was 138 and 73, respectively. The wilting degree of seedlings separated without feedback monitoring was more obvious than that separated with feedback monitoring.
In our previous research, the productivity of separating collected seedlings by subdividing air streams method was 17,100 plant/h [4]. However, the separation productivity of the separation system with the feedback monitoring device in this study was only 8784 plants/h. On the one hand, the picking capacity of the picking belt cannot meet the production efficiency of the subdivided air streams; on the other hand, the sensor of the feedback monitoring device was installed at the bottom of the separation chamber, which cannot monitor the status of the seedlings in the separation chamber in real time. Although the separation system used in this study can further improve the productivity, it has been able to satisfy the current productivity needs of the grafting and cutting machine [6,7].

4. Conclusions

In this study, a photosensitive sensor was proposed to identify tomato seedlings in a separation room. Through communication with the programmable controller, it can effectively realize the accurate separation of subdivided air stream into tomato seedlings and solve the problem of low separation efficiency and easy damage to seedlings when there are few seedlings in the separation room. When the light intensity was 40 lux and the windward area of the seedlings was 3367–3484 mm2, the effective seedling blowing rate of the subdivided air stream on seedlings was 96.8%, and the influence of sensor diameter on recognition accuracy was not significant. The main reasons for the low effective seedling blowing rate are as follows: 1. Large tomato seedlings can easily transmit light when the light intensity is high. Thus, although the seedlings blocked the sensor, they did not cause sensor action. 2. When the light intensity is low, the seedling can easily produce a shadow on the sensor, resulting in the sensor not being covered by the seedling but moving. 3. When the adjacent sensors simultaneously detected the seedlings, the subdivided air stream could not send the seedlings to the pickup belt. 4. The air stream in the separation room caused the tomato seedlings to shake, resulting in sensor instability. Under the conditions of a separation pressure of 0.5 MPa, nozzle operation time of 0.5 s, and seedling thickness of 90 mm, the separation productivity of subdivision air stream with feedback monitoring sensor was 8784 plants/h, and the CV was 0.12%. Compared with the separation method without feedback monitoring, the productivity was increased by 30%, the damage rate was reduced by 4%, and the operation times of air stream was reduced by 47%.

Author Contributions

Study design, methodology, funding acquisition, data analysis, writing—review and editing, D.J.; date validation, literature search, Y.Y. (Yang Yi) and H.X.; study design, software, Z.D.; date validation, Y.Y. (Yanli Yang); original draft preparation, Q.C.; literature search, M.G.; investigation, supervision, S.G. All authors have read and agreed to the published version of the manuscript.

Funding

This research received no external funding.

Data Availability Statement

Not applicable.

Acknowledgments

The authors would like to thank Guangzhou Flower Research Centre for supplying the anthurium seedlings for this study.

Conflicts of Interest

The authors declare no conflict of interest.

References

  1. Xie, Z.; Gu, S.; Chu, Q.; Li, B.; Fan, K.; Yang, Y.; Yang, Y.; Liu, X. Development of a high-productivity grafting robot for Solanaceae. Int. J. Agric. Biol. Eng. 2020, 13, 82–90. [Google Scholar] [CrossRef]
  2. Comba, L.; Gay, P.; Aimonino, D.R. Robot ensembles for grafting herbaceous crops. Biosyst. Eng. 2016, 146, 227–239. [Google Scholar] [CrossRef]
  3. Fu, M.; Quan, L.; Xiong, N.; Li, G.; Yunmei, Z. Design of an automatic seedling feeder for bare-rooted cotton seedling transplanter and its simulation analysis. J. Hunan Agric. Univ. Nat. Sci. 2012, 38, 451–454. [Google Scholar] [CrossRef]
  4. Gu, S.; Xie, Z.; Jiang, D.; Chu, Q.; Yang, Y.; Fan, K.; Yang, Y. Separating collected seedlings using subdivided air streams. Biosyst. Eng. 2020, 198, 172–184. [Google Scholar] [CrossRef]
  5. Kumar, G.P.; Raheman, H. Development of a walk-behind type hand tractor powered vegetable transplanter for paper pot seedlings. Biosyst. Eng. 2011, 110, 189–197. [Google Scholar] [CrossRef]
  6. Adegbola, Y.U.; Fisher, P.R.; Hodges, A.W. Economic evaluation of transplant robots for plant cuttings. Sci. Hortic. 2019, 246, 237–243. [Google Scholar] [CrossRef]
  7. ISO Group. Available online: http://www.iso-group.nl (accessed on 3 January 2019).
  8. YouTube. Anett Madsen. PKM Robot in Action. [EB/OL]. 2010. Available online: https://www.youtube.com/watch?v=cWS4BDUcR88 (accessed on 20 March 2020).
  9. Cetin, A.E.; Pearson, T.C.; Sevimli, R.A. System for removing shell pieces from hazelnut kernels using impact vibration analysis. Comput. Electron. Agric. 2014, 101, 11–16. [Google Scholar] [CrossRef]
  10. Mohsenin, N.N. Physical Properties of Plant and Animal Materials. 1968, Volume 13. Available online: https://books.google.com.hk/books?hl=zh-CN&lr=&id=hPQCEAAAQBAJ&oi=fnd&pg=PP1&dq=Physical+properties+of+plant+and+animal+materials.+&ots=ypsnH0eXmR&sig=DwuQw_ZXcLpce5uUNgXkxgyXMUE&redir_esc=y#v=onepage&q=Physical%20properties%20of%20plant%20and%20animal%20materials.&f=false (accessed on 14 November 2022).
  11. Brooker, R.E. Aerodynamic Drag of Farm Grains. Trans. ASAE 1965, 8, 49–52. [Google Scholar] [CrossRef]
  12. Gorial, B.Y.; O’Callaghan, J.R. Separation of grain from straw in a vertical air Stream. J. Agric. Eng. Res. 1991, 48, 111–122. [Google Scholar] [CrossRef]
  13. Shiraki Ishihashi, T.A. End velocity of grains. J. Agric. Mach. Soc. 1965, 27, 185–187. [Google Scholar]
  14. Gao, L.; Wen, Z.; Xin, D. Experiment on aerodynamic characteristics of threshed mixtures of peanut shelling machine. Trans. Chin. Soc. Agric. Eng. 2012, 28, 289–292. [Google Scholar] [CrossRef]
  15. Shahbazi, F. Aerodynamic properties of wild mustard (Sinapis arvensis L.) seed for separation from canola. J. Sci. Food Agric. 2012, 93, 1466–1470. [Google Scholar] [CrossRef] [PubMed]
  16. Bilanski, W.K.; Lai, R. Behavior of Threshed Materials in a Vertical Wind Tunnel. Trans. ASAE 1965, 8, 411–413. [Google Scholar] [CrossRef]
  17. Liao, Q.; Wan, X.; Li, H.; Ji, M.; Wang, H. Design and experiment on cyclone separating cleaning system for rape combine harvester. Trans. Chin. Soc. Agric. Eng. 2015, 31, 24–31. [Google Scholar]
  18. Jiang, D.; Gu, S.; Chu, Q.; Yang, Y.; Gu, M.; Yang, Y. Pneumatic separation system for collected seedlings using subdivided air streams. Int. J. Agric. Biol. Eng. 2022, 15, 84–92. [Google Scholar] [CrossRef]
  19. Hou, H.; Cui, Q.L.; Guo, Y.M.; Zhang, Y.Q.; Deng, S.; Lai, S.T.; Liu, J.L. Design and test of air-sweeping suspension velocity testing device for cleaning threshed materials of grain and oil crops. Trans. Chin. Soc. Agric. Eng. 2018, 34, 43–49. [Google Scholar]
  20. Tang, H.; Xu, C.; Wang, Z.; Wang, Q.; Wang, J. Optimized Design, Monitoring System Development and Experiment for a Long-Belt Finger-Clip Precision Corn Seed Metering Device. Front. Plant Sci. 2022, 13, 814747. [Google Scholar] [CrossRef]
  21. Huang, Y.; Kong, Q.S.; Chen, F.; Bie, Z.L. The History, Current Status and Future Prospects of Vegetable Grafting in China. Acta Hort. 2015, 1086, 31–40. [Google Scholar] [CrossRef]
  22. Tang, H.; Xu, C.; Qi, X.; Wang, Z.; Wang, J.; Zhou, W.; Wang, Q.; Wang, J. Study on Periodic Pulsation Characteristics of Corn Grain in a Grain Cylinder during the Unloading Stage. Foods 2021, 10, 2314. [Google Scholar] [CrossRef]
  23. Tang, H.; Xu, C.; Xu, W.; Xu, Y.; Xiang, Y.; Wang, J. Method of straw ditch-buried returning, development of supporting machine and analysis of influencing factors. Front. Plant Sci. 2022, 13, 967838. [Google Scholar] [CrossRef]
  24. Ma, Z.; Li, Y.M.; Xu, L.Z. Testing and analysis on rape excursion components characteristics in floating, friction and wettability. Trans. CSAE 2011, 27, 13–17, (In Chinese with English Abstract). [Google Scholar]
  25. Van Henten, E.J.; Bac, C.W.; Hemming, J.; Edan, Y. Robotics in protected cultivation. IFAC Proc. Vol. IFAC Pap. Online 2013, 46, 170–177. [Google Scholar] [CrossRef]
  26. Li, K.; Yang, Y.L.; Liu, K.; Gu, S.; Zhang, Q.; Zhao, L. Determination and grading of Anthurium based on machine vision. Trans. Chin. Soc. Agric. Eng. 2013, 29, 196–203. [Google Scholar] [CrossRef]
  27. Wu, J.; Zhang, X.; Jin, X.; Liu, Z.; Zhu, L.; Sun, X.; Zou, Z.; Liu, B. Design and experiment on transplanter pot seedling disk conveying and positioning control system. Trans. Chin. Soc. Agric. Eng. 2015, 31, 47–52, (In Chinese with English Abstract). [Google Scholar]
  28. Baidu. Popular Science in China. Photoresistor. [EB/OL]. Available online: https://baike.baidu.com/item/photoresistor/1016478?fr=aladdin&qq-pf-to=pcqq.c2c (accessed on 14 November 2022).
Figure 1. Tomato seedlings for separation.
Figure 1. Tomato seedlings for separation.
Agronomy 12 03156 g001
Figure 2. Separation system of collected seedlings: 1. seedling supply belt, 2. seedling box, 3. lifting gate, 4. jet group, 5. photosensitive sensor, 6. group of solenoid valves, 7. light source, 8. separation container, 9. picking belt, 10. vacuum slot, 11. delivery unit of individual separated seedlings.
Figure 2. Separation system of collected seedlings: 1. seedling supply belt, 2. seedling box, 3. lifting gate, 4. jet group, 5. photosensitive sensor, 6. group of solenoid valves, 7. light source, 8. separation container, 9. picking belt, 10. vacuum slot, 11. delivery unit of individual separated seedlings.
Agronomy 12 03156 g002
Figure 3. Structure of the feedback monitoring device: 1. signal processing device. 2. photosensitive sensor.
Figure 3. Structure of the feedback monitoring device: 1. signal processing device. 2. photosensitive sensor.
Agronomy 12 03156 g003
Figure 4. Working principle of the detection module. For the convenience of identification, we rank the photosensitive sensors as No. 1–No. 8. Similarly, we rank the solenoid valves as No. 1–No. 8.
Figure 4. Working principle of the detection module. For the convenience of identification, we rank the photosensitive sensors as No. 1–No. 8. Similarly, we rank the solenoid valves as No. 1–No. 8.
Agronomy 12 03156 g004
Figure 5. Flowchart for the feedback monitoring device.
Figure 5. Flowchart for the feedback monitoring device.
Agronomy 12 03156 g005
Figure 6. Experimental system showing the separation system of the collected seedlings using subdivided air streams: 1. separation container, 2. photosensitive sensor, 3. monitoring terminal, 4. touch screen controller, 5. picking belt, 6. delivery unit of individual separated seedlings, 7. delivery unit.
Figure 6. Experimental system showing the separation system of the collected seedlings using subdivided air streams: 1. separation container, 2. photosensitive sensor, 3. monitoring terminal, 4. touch screen controller, 5. picking belt, 6. delivery unit of individual separated seedlings, 7. delivery unit.
Agronomy 12 03156 g006
Figure 7. Response surfaces of two factors for the effective blowing rate.
Figure 7. Response surfaces of two factors for the effective blowing rate.
Agronomy 12 03156 g007
Figure 8. Reduction of the effective seedling blowing rate. Three phenomena for reducing effective seedling blowing rate are shown: (I) The seedlings blocked the sensor but did not produce an air stream; (II) The seedlings did not block the sensor but produced an air stream; (III) The subdivision air stream did not act on the effective position of the seedling. (IV) The seedling caused the sensor to produce unstable signals and could not be affected by the subdivided air stream. The numbers in the column chart in this figure represent the number of seedlings. (ai) represents the reason for the reduction of effective seedling blowing rate under the conditions of different light intensity and sensor diameter. (a): small seedling; light intensity: 20 lux; senser diameter: 5–15 mm; (b): small seedling; light intensity: 40 lux; senser diameter: 5–15 mm; (c): small seedling; light intensity: 60 lux; senser diameter: 5–15 mm; (d): medium seedling; light intensity: 20 lux; senser diameter: 5–15 mm; (e): medium seedling; light intensity: 40 lux; senser diameter: 5–15 mm; (f): medium seedling; light intensity: 60 lux; senser diameter: 5–15 mm; (g): large seedling; light intensity: 20 lux; senser diameter: 5–15 mm; (h): large seedling; light intensity: 40 lux; senser diam-eter: 5–15 mm; (i): large seedling; light intensity: 60 lux; senser diameter: 5–15 mm;
Figure 8. Reduction of the effective seedling blowing rate. Three phenomena for reducing effective seedling blowing rate are shown: (I) The seedlings blocked the sensor but did not produce an air stream; (II) The seedlings did not block the sensor but produced an air stream; (III) The subdivision air stream did not act on the effective position of the seedling. (IV) The seedling caused the sensor to produce unstable signals and could not be affected by the subdivided air stream. The numbers in the column chart in this figure represent the number of seedlings. (ai) represents the reason for the reduction of effective seedling blowing rate under the conditions of different light intensity and sensor diameter. (a): small seedling; light intensity: 20 lux; senser diameter: 5–15 mm; (b): small seedling; light intensity: 40 lux; senser diameter: 5–15 mm; (c): small seedling; light intensity: 60 lux; senser diameter: 5–15 mm; (d): medium seedling; light intensity: 20 lux; senser diameter: 5–15 mm; (e): medium seedling; light intensity: 40 lux; senser diameter: 5–15 mm; (f): medium seedling; light intensity: 60 lux; senser diameter: 5–15 mm; (g): large seedling; light intensity: 20 lux; senser diameter: 5–15 mm; (h): large seedling; light intensity: 40 lux; senser diam-eter: 5–15 mm; (i): large seedling; light intensity: 60 lux; senser diameter: 5–15 mm;
Agronomy 12 03156 g008
Figure 9. Variation curve of seedling quantity with time. The width of the green and blue bands represents the error band of the number of seedlings in the separation container over time.
Figure 9. Variation curve of seedling quantity with time. The width of the green and blue bands represents the error band of the number of seedlings in the separation container over time.
Agronomy 12 03156 g009
Figure 10. Separation rates of seedlings in the separation operation.
Figure 10. Separation rates of seedlings in the separation operation.
Agronomy 12 03156 g010
Figure 11. Response surfaces of two factors for the effective blowing rate: (a) Number of subdivided air stream operations. (b) Damage rate.
Figure 11. Response surfaces of two factors for the effective blowing rate: (a) Number of subdivided air stream operations. (b) Damage rate.
Agronomy 12 03156 g011
Table 1. Characteristics of the tomato seedlings a.
Table 1. Characteristics of the tomato seedlings a.
Plant Height (mm)Crown Radius
(mm)
Mass,
W (g)
Projected Area of Side View,
A (mm2)
Terminal Velocity,
Vt (m s−1)
Max1251101.63631.41.91
Min74630.433229.861.39
Mean100.788.21.123405.631.65
CV b0.360.380.740.120.15
a Experimental tomato seedlings in the grafting period. b CV is the coefficient of variation, which is the ratio of the standard deviation to the mean.
Table 2. Orthogonal test results.
Table 2. Orthogonal test results.
LevelFactorEffective Seedling Blowing Rate
(%)
Seeding Size, A (mm2)Diameter of Photosensitive Sensor, D (mm)Light Intensity, L (lux)
1Small20592
2Small201092.2
3Small201591.8
4Small40595.6
5Small401095.7
6Small401595.6
7Small60594.4
8Small601095.2
9Small601595
10Medium20594
11Medium201094.4
12Medium201595
13Medium40597.2
14Medium401097.8
15Medium401597
16Medium60595.6
17Medium601095.5
18Medium601596
19Large20594.2
20Large201094.6
21Large201594.4
22Large40594.4
23Large401094.8
24Large401595
25Large60593.6
26Large601094
27Large601593.8
Table 3. Analysis of variance for the subdivision air separation experiment.
Table 3. Analysis of variance for the subdivision air separation experiment.
SourceSum of SquaresdfMean SquareF
Value
p-Value
Prob > F
Model37.2094.1350.93<0.0001significant
A—seedling size0.9810.9812.080.0103
B—light intensity1.2811.2815.770.0054
C—diameter of sensor0.02010.0200.250.6348
AB3.2413.2439.930.0004
AC7.105 × 10−1517.105 × 10−158.757 × 10−141.0000
BC0.6410.647.890.0262
A26.1616.1675.97<0.0001
B222.47122.47276.89<0.0001
C20.4010.404.990.0607
Residual0.5770.081
Lack of Fit0.3630.122.310.2183not significant
Pure Error0.2140.052
Cor Total37.7616
p < 0.001” indicates highly significant; “0.01 < p < 0.05” indicates significant; “p > 0.05” indicates not significant.
Publisher’s Note: MDPI stays neutral with regard to jurisdictional claims in published maps and institutional affiliations.

Share and Cite

MDPI and ACS Style

Jiang, D.; Xia, H.; Yang, Y.; Duan, Z.; Gu, M.; Chu, Q.; Yang, Y.; Gu, S. Efficient Separating Collected Seedlings Based on Precise Subdivision Air Streams. Agronomy 2022, 12, 3156. https://doi.org/10.3390/agronomy12123156

AMA Style

Jiang D, Xia H, Yang Y, Duan Z, Gu M, Chu Q, Yang Y, Gu S. Efficient Separating Collected Seedlings Based on Precise Subdivision Air Streams. Agronomy. 2022; 12(12):3156. https://doi.org/10.3390/agronomy12123156

Chicago/Turabian Style

Jiang, Delong, Hongmei Xia, Yi Yang, Zhiyong Duan, Meizhang Gu, Qi Chu, Yanli Yang, and Song Gu. 2022. "Efficient Separating Collected Seedlings Based on Precise Subdivision Air Streams" Agronomy 12, no. 12: 3156. https://doi.org/10.3390/agronomy12123156

APA Style

Jiang, D., Xia, H., Yang, Y., Duan, Z., Gu, M., Chu, Q., Yang, Y., & Gu, S. (2022). Efficient Separating Collected Seedlings Based on Precise Subdivision Air Streams. Agronomy, 12(12), 3156. https://doi.org/10.3390/agronomy12123156

Note that from the first issue of 2016, this journal uses article numbers instead of page numbers. See further details here.

Article Metrics

Back to TopTop