A Cost-Effective Embedded Platform for Greenhouse Environment Control and Remote Monitoring
Abstract
1. Introduction
2. Materials and Methods
2.1. Analysis of the Measurands
2.2. Spatial Variation
- If one needs to deploy an array of sensors in order to observe details of the distribution and its dynamics, how large should this array be?
- What are the relevant positions in relation to greenhouse geometry and growing setups?
- How should a spatial averaging strategy able to provide the temperature, humidity or CO2 content values in the closed-loop control system be implemented?
2.3. Common Categories of Actuators
- Actuators associated with the ventilation (roof-windows, side-windows and fans).
- Actuators associated with the heating (valves and pumps).
- Actuators associated with the curtains (shading screens and energy screens).
- Actuators associated with lighting equipment (dimmers for high voltage sodium lamps and light-emitting diode (LED) lamps).
- Actuators associated with irrigation (valves and pumps).
- Complex fertigation stations.
2.4. Energy-Efficient Control
- Adaptability of the prescribed microclimate regimes to the specifics of the crop (optimized temperature range).
- Optimal use of resources, like harmonizing optimal temperature with the light availability [39].
- Use of appropriate control algorithms and actuator modulating methods such that overshoots are avoided.
- Use of short-term weather forecasting information for implementing heat-storing/heat-releasing techniques that would save heating/cooling energy.
2.5. Cost of the Operation
2.6. Control Methods
- The design of an optimal controller should obviously start with the definition of the performance indicator(s), where tracking of prescribed temperature, humidity and light profiles, crop production maximization, heating/cooling, energy saving and water saving are usual goals.
- There are complex models for greenhouse climate (lumped parameter or distributed parameter approaches) that have been validated through simulation and comparison with recorded time series.
- The vast majority of processes which occur in greenhouse operation are distributed parameter ones. The algorithms which can be applied for the control of these types of processes require the numerical solving of partial differential equations [48,49], an aspect which introduces consistent programming difficulties for implementation on low-cost embedded processors. However, linearizing and decoupling techniques can help in circumventing such issues, as in the case of the control algorithm based on feedback/feedforward linearization and outer loop controllers demonstrated in [50].
- The internal model control (IMC) strategy is based on using the reference model [41] of the processes from the greenhouse structure, processes which are, in general, strong nonlinear ones. Depending by the nonlinearity type, the software implementation of strong nonlinear models on process computers requires the approximation of special functions, which leads to increased computation time on low-cost 8-bit microcontrollers without integrated floating point support.
- The algorithms associated with the fractional-order control [56] require the implementation of filters with complex structure which in turn require better hardware resources.
- Simplicity is often associated with reliability, and users prefer the reuse of practice-validated approaches, based on equipment with which they are already accustomed.
- The design, development, testing and certification cycles for measurement and control devices dictate a return-on-investment approach such that the producers do not hurry to incorporate latest algorithms.
- The complexity of some control algorithms requires powerful machines (computers) that are not affordable for many farmers and that are even more expensive if designed for operation in harsh environments.
2.7. Control Architectures
- A collection of sensor and controller devices can implement the operational level, i.e., the necessary closed-loop control actions to bring the environmental variables at the prescribed reference values.
- The strategic level can be further divided into a crop planning module (CPM) and an interfacing block (IB), as shown in Figure 3, so the interaction of the grower is done through the CPM in the classic approach and the growth controller passes the “supervisory” information to the operational level through a standardized format accepted by IB in the advanced approach.
- A software application enables the specification of daily profiles (24 h) for each controlled environmental variable by allowing the grower to declare a sequence of time intervals and associate a reference value to each interval.
- For each environmental variable, the information introduced by the grower is encoded into a process containing a sequence of phases. The prescribed environment for a crop will be encoded as a set of processes.
- The set of processes has two temporal attributes, namely the starting date and the duration (in days), such that the whole growing period for each crop can be divided into several stages with each having its associated set of processes.
- Two mechanisms are implemented for IB, with the first being the publication of a set of processes in a hierarchical description format (set > process > phase) which are encoded into low-memory-footprint binary representations and the second being the distribution of the compacted representation toward the targeted control module via the system gateway.
2.8. Topologies and Network Architectures for Distributed Control Networks
- The network topology, which specifies the way in which the smart nodes (sensors, actuators and data concentrators) are connected to each other.
- The failure-handling capabilities, in the sense of preventing the loss of power or the interruption of the transmission medium for several nodes from being able to interrupt/block the communication in the control network and/or significantly degrade the control performance.
- The constraints imposed on cabling and interfacing costs are translated into communication constraints (limited bandwidth, time delays and packet dropouts) that are known to limit the performance of a distributed control system.
2.9. Energy-Efficient Control
2.10. Comparative Study of Reported Implementations for Greenhouse Control Systems
3. Results
3.1. Hardware Architecture
3.2. Software Architecture
- Configurator, a graphical editor which allows creation and editing of configurations that represent the spatial placement and the properties of each node of the multidrop networks;
- Monitor, a console application which allows, based on the network description file, monitoring of the network nodes by usage of TCP/IP sockets for connecting to each gateway defined in the configuration, periodically requesting the current values of the network nodes, and storage of the values;
- Inspector, an application offering, in addition to an interface for visualization, comparison and printing of the record history, both an abstract image of the system and a view of the physical location of the network nodes in the greenhouse space, assuring easy localization and referencing of the monitored nodes;
- Manager, an application that facilitates easy configuration and maintenance of the network nodes;
- Remote Transfer Interface and Visualisation Interface, applications that facilitate downloading of the archived data from a gateway module and graphical visualization of the downloaded data.
3.2.1. Implementation of the Crop Planning Module
3.2.2. Implementation of the Interface Block Mechanisms
3.2.3. Alarms and Alarm History
3.3. Fault-Tolerant Network Architecture
- Simultaneous running of several neural networks for estimating the values of the faulty sensors;
- Extraction of relevant time series from the logged files (available at the gateway level) and transmission of these to a PC in order to be used by training algorithms.
3.4. Experiments and Results
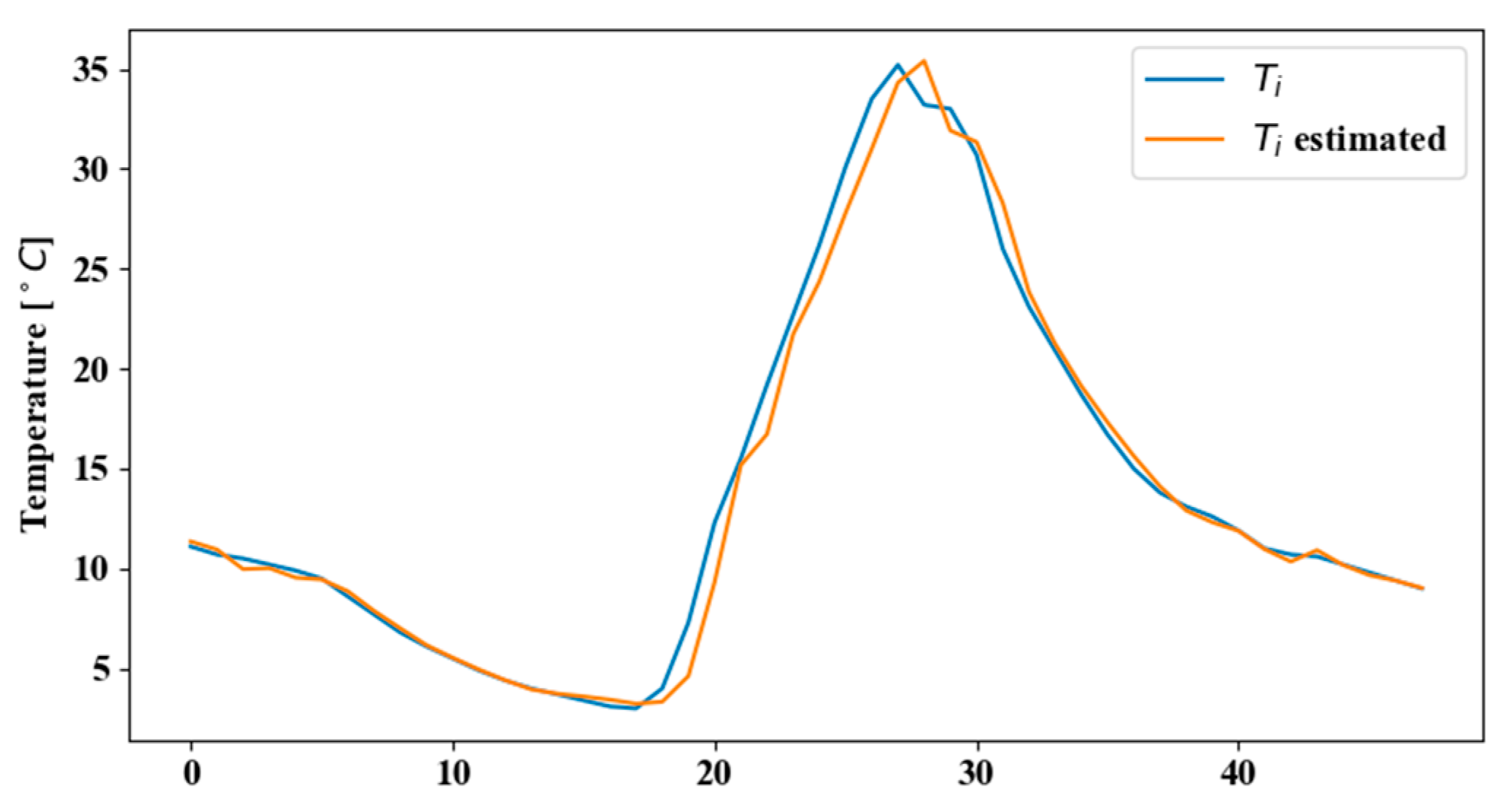
3.4.1. Experiments for Estimating Environmental Variables in Smart Sensor Networks with Faulty Nodes
3.4.2. Simulation of the Proposed Energy-Efficient Control
3.4.3. Experiments with the Actuator Faults Detection Setup
4. Discussion
5. Conclusions
Author Contributions
Funding
Acknowledgments
Conflicts of Interest
References
- SPAGNOL. Automation and Efficiency. Available online: https://www.spagnol.com/en-us/solutions/greenhouse-automation (accessed on 27 April 2020).
- Microgrow Control Systems. Available online: https://microgrow.com (accessed on 27 April 2020).
- Solar Innovations. Greenhouse Environmental Control Systems. Available online: https://solarinnovations.com/accessories/greenhouse-accessories/greenhouse-environmental-control-systems (accessed on 27 April 2020).
- Autogrow. Automated Greenhouse. Available online: https://autogrow.com/your-growing-environment/automated-greenhouse (accessed on 27 April 2020).
- DigiKmet. Available online: http://digikmet.com/our-products/#presaleform (accessed on 27 April 2020).
- Sensaphone. Greenhouse Remote Monitoring Systems. Available online: https://www.sensaphone.com/industries/greenhouse (accessed on 27 April 2020).
- Monnit. Remote Monitoring Systems for Greenhouse Monitoring. Available online: https://www.monnit.com/solutions/greenhouse-monitoring (accessed on 27 April 2020).
- Wadsworth Control Systems. Available online: https://wadsworthcontrols.com (accessed on 27 April 2020).
- Rimol Greenhouse Systems. Environmental Controls. Available online: https://store.rimolgreenhouses.com/Environmental_Controls_s/1846.htm (accessed on 27 April 2020).
- ProBoard. GreenControl–GreenHouse Control System User’s Manual V6.0. Available online: http://www.proboard.pt/Site_en/include/GC_V60.pdf (accessed on 27 April 2020).
- DENSO. Climate Control System for Greenhouse. Available online: https://www.denso.com/global/en/products-and-services/Agriculture/climate-control-system-for-greenhouse/characteristic.html (accessed on 27 April 2020).
- Softweb Solutions. Smart Greenhouse Monitoring Solution. Available online: https://www.iotconnect.io/smart-greenhouse-solution.html (accessed on 27 April 2020).
- Moga, D.; Petreus, D.; Stroia, N. A low cost architecture for remote control and monitoring of greenhouse fields. In Proceedings of the 2012 7th IEEE Conference on Industrial Electronics and Applications (ICIEA), Singapore, 18–20 July 2012; pp. 1940–1944. [Google Scholar] [CrossRef]
- Stroia, N.; Moga, D.; Barabas, Z. Web based monitoring of solar power systems. In Proceedings of the 2nd IFAC Workshop Convergence of Information Technologies and Control Methods with Power Systems (ICPS’13), Cluj-Napoca, Romania, 22–24 May 2013; Volume 2, pp. 131–136. [Google Scholar] [CrossRef]
- Moga, D.; Stroia, N.; Petreus, D.; Moga, R.; Munteanu, R.A. Embedded Platform for Web-based Monitoring and Control of a Smart Home. In Proceedings of the 15th International Conference on Environment and Electrical Engineering, Rome, Italy, 10–13 June 2015. [Google Scholar] [CrossRef]
- Stroia, N.; Moga, D.; Vitan, E.; Cosovici, G.; Lungoci, C.; Kovacs, I.; Mircea, M. Internet based SCADA platform for monitoring strategic hydrotechnical structures. In Proceedings of the 20th IEEE International Conference on Automation, Quality and Testing, Robotics (AQTR), Cluj-Napoca, Romania, 19–21 May 2016. [Google Scholar] [CrossRef]
- Li, T.; Zhang, M.; Ji, Y.H.; Sha, S.; Jiang, Y.Q.; Li, M.Z. Management of CO2 in a tomato greenhouse using WSN and BPNN techniques. Int. J. Agric. Biol. Eng. 2015. [Google Scholar] [CrossRef]
- Teitel, M.; Atias, M.; Barak, M. Gradients of temperature, humidity and CO2 along a fan-ventilated greenhouse. Biosyst. Eng. 2010, 106, 166–174. [Google Scholar] [CrossRef]
- Mehdi, D.; Mahmood, F.; Mahmood, B. Data Acquisition of Greenhouse Using Arduino. J. Univ. Babylon 2014, 22, 1908–1916. [Google Scholar]
- Yuanping, S.; Lihong, X. Towards discrete time model for greenhouse climate control. Eng. Agric. Environ. Food 2017, 10, 157–170. [Google Scholar] [CrossRef]
- Dingyi, L.; Ruihua, W.; Lihong, X. An Integrated Yield Prediction Model for Greenhouse Tomato. Agronomy 2019, 9, 873. [Google Scholar]
- Sánchez, J.; Rodríguez, F.; Guzmán, J.; Arahal, M. Estimation of Solar Radiation for Tomato Water Requirement Calculation in Chinese-Style Solar Greenhouses Based on Least Mean Squares Filter. Sensors 2012, 12, 15244–15266. [Google Scholar] [CrossRef]
- Zhang, D.; Zhang, T.; Ji, J.; Sun, Z.; Wang, Y.; Sun, Y.; Li, Q. Estimation of solar radiation for tomato water requirement calculation in Chinese-style solar greenhouses based on least mean squares filter. Sensors 2020, 20, 155. [Google Scholar] [CrossRef]
- Gocić, M.; Motamedi, S.; Shamshirband, S.; Petković, D.; Ch, S.; Hashim, R.; Arif, M. Soft computing approaches for forecasting reference evapotranspiration. Comput. Electron. Agric. 2015, 113, 164–173. [Google Scholar] [CrossRef]
- Zhang, X.; Lv, J.; Dawuda, M.M.; Xie, J.; Yu, J.; Gan, Y.; Zhang, J.; Tang, Z.; Li, J. Innovative passive heat-storage walls improve thermal performance and energy efficiency in Chinese solar greenhouses for non-arable lands. Sol. Energy 2019, 190, 561–575. [Google Scholar] [CrossRef]
- Laura, S.; Sumalan, R. Plant growth and development monitoring through integrated sensor systems. For. Biotechnol. 2013, 17, 307–311. Available online: https://www.journal-hfb.usab-tm.ro/romana/2013/Lista%20Lucrari%20PDF/Volum%2017(1)%20PDF/59Suciu%20Laura.pdf (accessed on 28 April 2020).
- Shamshiri, R.R.; Jones, J.W.; Thorp, K.R.; Ahmad, D.; Man, H.C.; Taheri, S. Review of optimum temperature, humidity, and vapour pressure deficit for microclimate evaluation and control in greenhouse cultivation of tomato: A review. Int. Agrophys. 2018, 32, 287–302. [Google Scholar] [CrossRef]
- Jizhang, W.; Lee, W.F.; Ling, P.P. Estimation of Thermal Diffusivity for Greenhouse Soil Temperature Simulation. Appl. Sci. 2020, 10, 653. [Google Scholar]
- Chen, L.; Chen, J.; Chen, C. Effect of Environmental Measurement Uncertainty on Prediction of Evapotranspiration. Atmosphere 2018, 9, 400. [Google Scholar] [CrossRef]
- Shield, I. Sugar and starch crop supply chains. In Biomass Supply Chains for Bioenergy and Biorefining; Elsevier: Amsterdam, The Netherlands, 2016; pp. 249–269. [Google Scholar] [CrossRef]
- Fourati, F. Multiple neural control of a greenhouse. Neurocomputing 2014, 139, 138–144. [Google Scholar] [CrossRef]
- Van Straten, G.; Van Willigenburg, G.; Van Henten, E.; Van Ooteghem, E. Optimal Control of Greenhouse Cultivation; CRC Press: London, UK, 2010; p. 326. ISBN 978-1-42-005961-8. [Google Scholar]
- Davis, T.W.; Kuo, C.-M.; Liang, X.; Yu, P.-S. Sap Flow Sensors: Construction, Quality Control and Comparison. Sensors 2012, 12, 954–971. [Google Scholar] [CrossRef]
- NSW Department of Primary Industries. Computer Control Systems, Sensors and Monitoring Equipment in Greenhouses. Available online: https://www.dpi.nsw.gov.au/agriculture/horticulture/greenhouse/structures-and-technology/computer-control (accessed on 27 April 2020).
- Powerplants. Paskal Growth Analysis System. Available online: https://powerplants.com.au/control-systems/paskal-growth-analysis-system (accessed on 27 April 2020).
- Fernandez-Jaramillo, A.A.; Duarte-Galvan, C.; Contreras-Medina, L.M.; Torres-Pacheco, I.; Romero-Troncoso, R.J.; Guevara-Gonzalez, R.G.; Millan-Almaraz, J.R. Instrumentation in Developing Chlorophyll Fluorescence Biosensing: A Review. Sensors 2012, 12, 11853–11869. [Google Scholar] [CrossRef]
- Murchie, E.H.; Lawson, T. Chlorophyll fluorescence analysis: A guide to good practice and understanding some new applications. J. Exp. Bot. 2013, 64, 3983–3998. [Google Scholar] [CrossRef]
- Bartzanas, T.; Fidaros, D.; Baxevanou, C. Precision Modelling of Distributed Greenhouse Climate. In Proceedings of the 8th International Conference on Information and Communication Technologies in Agriculture, Food and Environment (HAICTA), Chania, Greece, 21–24 September 2017. [Google Scholar]
- Cola, G.; Mariani, L.; Toscano, S.; Romano, D.; Ferrante, A. Comparison of Greenhouse Energy Requirements for Rose Cultivation in Europe and North Africa. Agronomy 2020, 10, 422. [Google Scholar] [CrossRef]
- Zeng, S.; Hu, H.; Xu, L.; Li, G. Nonlinear Adaptive PID Control for Greenhouse Environment Based on RBF Network. Sensors 2012, 12, 5328–5348. [Google Scholar] [CrossRef]
- Vanthoor, B.H.E.; Visser, P.H.B.D.; Stanghellini, C.; Henten, E.J.V. A methodology for model-based greenhouse design: Part 2, description and validation of a tomato yield model. Biosyst. Eng. 2011, 110, 378–395. [Google Scholar] [CrossRef]
- Su, Y.; Xu, L.; Li, D. Adaptive fuzzy control of a class of MIMO nonlinear system with actuator saturation for greenhouse climate control problem. IEEE Trans. Autom. Sci. Eng. 2016, 13, 772–788. [Google Scholar] [CrossRef]
- Nicolosi, G.; Volpe, R.; Messineo, A. An Innovative Adaptive Control System to Regulate Microclimatic Conditions in a Greenhouse. Energies 2017, 10, 722. [Google Scholar] [CrossRef]
- Jung, D.-H.; Kim, H.-J.; Kim, J.Y.; Lee, T.S.; Park, S.H. Model Predictive Control via Output Feedback Neural Network for Improved Multi-Window Greenhouse Ventilation Control. Sensors 2020, 20, 1756. [Google Scholar] [CrossRef] [PubMed]
- Francik, S.; Kurpaska, S. The Use of Artificial Neural Networks for Forecasting of Air Temperature inside a Heated Foil Tunnel. Sensors 2020, 20, 652. [Google Scholar] [CrossRef] [PubMed]
- Chen, J.; Yang, J.; Zhao, J.; Xu, F.; Zhen, S.; Zhang, L. Energy demand forecasting of the greenhouses using nonlinear models based on model optimized prediction method. Neurocomputing 2016, 174, 1087–1100. [Google Scholar] [CrossRef]
- Hasni, A.; Taibi, R.; Draoui, B.; Boulard, T. Optimization of greenhouse climate model parameters using particle swarm optimization and genetic algorithms. Energy Proc. 2011, 6, 371–380. [Google Scholar] [CrossRef]
- Li, H.-X.; Qi, C. Spatio-Temporal Modeling of Nonlinear Distributed Parameter Systems—A Time/Space Separation Based Approach; Springer: Berlin/Heidelberg, Germany, 2011. [Google Scholar]
- Coloşi, T.; Abrudean, M.; Ungurșan, M.L.; Mureșan, V. Numerical Simulation of Distributed Parameter Processes; Springer: Cluj-Napoca, Romania, 2013. [Google Scholar]
- Pasgianos, G.D.; Arvanitis, K.G.; Polycarpou, P.; Sigrimis, N.A. A Non-Linear Feedback Technique for Greenhouse Environmental Control. Comput. Electron. Agric. 2003, 40, 153–177. [Google Scholar] [CrossRef]
- Rasheed, A.; Na, W.H.; Lee, J.W.; Kim, H.T.; Lee, H.W. Optimization of Greenhouse Thermal Screens for Maximized Energy Conservation. Energies 2019, 12, 3592. [Google Scholar] [CrossRef]
- Shen, Y.; Wei, R.; Xu, L. Energy Consumption Prediction of a Greenhouse and Optimization of Daily Average Temperature. Energies 2018, 11, 65. [Google Scholar] [CrossRef]
- Chang, W. A modified particle swarm optimization with multiple subpopulations for multimodal function optimization problems. Appl. Soft Comput. 2015, 33, 170–182. [Google Scholar] [CrossRef]
- Mostafavi, S.A.; Rezaei, A. Energy consumption in greenhouses and selection of an optimized heating system with minimum energy consumption. Heat Transf. Asian Res. 2019, 48, 3257–3277. [Google Scholar] [CrossRef]
- Bennis, N.; Duplaix, J.; Enéa, G.; Haloua, M.; Youlal, H. Greenhouse climate modelling and robust control. Comput. Electron. Agric. 2008, 61, 96–107. [Google Scholar] [CrossRef]
- Monje, C.A.; Chen, Y.; Vinagre, B.M.; Xue, D.; Feliu-Batlle, V. Fractional-order Systems and Controls; Springer: London, UK, 2010. [Google Scholar]
- Marvuglia, A.; Messineo, A. Using recurrent artificial neural networks to forecast household electricity consumption. Energy Procedia 2012, 14, 45–55. [Google Scholar] [CrossRef]
- Mohamed, S.; Hameed, I.A. A GA-Based Adaptive Neuro-Fuzzy Controller for Greenhouse Climate Control System. Alex. Eng. J. 2018, 57, 773–779. [Google Scholar] [CrossRef]
- Zhang, D.; Wu, X.; Zhang, C. The application of fuzzy control in greenhouse environment control. Appl. Mech. Mater. 2014, 543–547, 1432–1435. [Google Scholar] [CrossRef]
- Oguntoyinbo, B.; Ozawa, T.; Kawabata, K.; Hirama, J.; Yanagibashi, H.; Matsui, Y.; Kurahashi, A.; Shimoda, T.; Taniguchi, M.; Nishibori, K. SMA (Speaking Mushroom Approach) Environmental Control System Development: Automated Cultivation Control System Characterization. IFAC Proc. Vol. 2013, 46, 340–345. [Google Scholar] [CrossRef]
- Thirer, N.; Uchansky, I. An FPGA Based Computer System for Greenhouse Control. Athens J. Sci. 2015, 2, 23–32. [Google Scholar] [CrossRef]
- Groener, B.; Knopp, N.; Korgan, K.; Perry, R.; Romero, J.; Smith, K.; Stainback, A.; Strzelczyk, A.; Henriques, J. Preliminary Design of a Low-Cost Greenhouse with Open Source Control Systems. Procedia Eng. 2015, 107, 470–479. [Google Scholar] [CrossRef]
- Ibrahim, H.; Mostafa, N.; Halawa, H.; Elsalamouny, M.; Daoud, R.; Amer, H.; Adel, Y.; Shaarawi, A.; Khattab, A.; ElSayed, H. A layered IoT architecture for greenhouse monitoring and remote control. SN Appl. Sci. 2019, 1, 1–12. [Google Scholar] [CrossRef]
- Zhang, T.; Li, J.; Li, J.; Wang, L.; Li, F.; Liu, J. Model Embedded DRL for Intelligent Greenhouse Control. In Proceedings of the AAAI-20 Workshop on Artificial Intelligence of Things, New York, NY, USA, 7–8 February 2020; pp. 1–5. [Google Scholar]
- Padmanabha, M.; Streif, S. Design and Validation of a Low Cost Programmable Controlled Environment for Study and Production of Plants, Mushroom, and Insect Larvae. Appl. Sci. 2019, 9, 5166. [Google Scholar] [CrossRef]
- Stroia, N.; Moga, D.; Muresan, V.; Lodin, A. Estimating Environmental Variables in Smart Sensor Networks with Faulty Nodes. In Proceedings of the 9th International Conference on Smart Cities and Green ICT Systems (SMARTGREENS), Online Streaming, 2–4 May 2020. [Google Scholar]



































| Feature | Description |
|---|---|
| Affordable hardware | Investments in greenhouse type and infrastructure should be balanced with the cost of the automation |
| Low-power hardware | Remote locations, not connected to the grid, but operating using renewables (photovoltaic, etc.) |
| Appropriate sealing for devices and connectors | The greenhouse environment is a harsh one for electronic devices; lack of proper sealing leads to rapid oxidation |
| Simple installation | Simple cabling of actuators, flexible fixtures for sensors, bus topology supporting simple wiring, combined power/signaling/control cables |
| Easy interfacing with a variety of actuators | Insulated interfaces permitting on/off actuation for wide range of power; Voltage/current outputs for continuous actuators as mixing valves or variable frequency drivers, lamp dimmers for profiling intensity during photoperiod |
| Gradual approach for implementation | A range of solutions from simple, standard configurations (monitoring only) up to customized complex control setups |
| Standard interfaces for integration of crop-specific/dedicated transducers | Crop-specific sensors (weight transducers, chlorophyll fluorescence sensors, etc.) can be integrated through standard voltage/current inputs, standard digital buses, or software-based access of complex instruments (usually through Ethernet) |
| Remote monitoring | Remote visualization of the data in real time or of the archived data, as well as alarming and alarm history, archiving of the measurements |
| Remote management | Condition monitoring, configuration of the sensors, remote deployment of configurations, over-the-air (OTA) updates of firmware |
| Alarm setting and dispatching | Staring from simple triggers like threshold passing up to complex conditions, alarms must be edited, activated and real-time dispatched through intranet, Internet or SMS infrastructures |
| User-friendly programming | Ease of setting up the desired cycles and reference values for environmental variables; reuse of already defined regimes |
| Easy “swapping” from one crop to another | Each plant/variety has an optimal thermal, watering and lighting regime that must be easily set up when switching the cultivation from one plant to another |
| Energy-efficient control algorithms | Heating/cooling can be reflected in a significant part of the operation cost associated to a crop |
| Preventive maintenance and self-diagnosing capabilities | Diagnosis of heating distribution system, AC or DC powered actuators, gearing units, valves |
| Fault-tolerant behavior | The control system should maintain acceptable performance for a short time horizon when sensor failures occur, safeguarding the greenhouse operation until repair is done |
| Visualization and analysis software | Logs of the environmental variables should be visualized in different graphical forms for intra-/inter-crop analysis, spatial comparison (intra-/inter-greenhouse) |
| Accessing the functionality through a wide span of platforms/devices | The basic functionalities for monitoring/alarming should be available through smart phone, tablet, notebook and desktop computer |
| Interfacing and translation mechanism for interoperability | Dedicated and complex equipment (like fertigation systems and plant growth for phenotyping systems) would ideally be interfaced with the climate control system, such that main parameters and actions are communicated between specific subsystems |
| Scalability | The range of greenhouse setups spans from a single unit to one hundred units. The scaling of the monitoring and control system must support easy and unitary access procedures for the case of multiple greenhouses fields |
| Feature | Physis | SPAGNOL’s Greenhouse Automation Solution [1] | Micro Grow’s Growcom Controller [2] | Autogrow’s MultiGrow Controller [4] | Sensaphone’s Greenhouse Remote Monitoring Systems [6] | Monnit Remote Monitoring Systems for Greenhouse Monitoring [7] | Denso’s Climate Control System for Greenhouse [11] |
|---|---|---|---|---|---|---|---|
| Low-cost hardware | Yes | N/A 1 | N/A | N/A | N/A | Yes, wireless sensors start at $49, a simple setup (sensors, gateways, software) for less than $500 | No, suggested retail price (as of January 2020): ¥3,700,000/¥4,250,000 for single/double greenhouse control unit |
| Low-power hardware | Yes | N/A | N/A | N/A | N/A | Yes, for wireless sensors | N/A |
| Appropriate sealing for devices and connectors, ruggedized device case | All devices sealed to IP68, UV-and corrosion-resistant cases and connectors | Ingress protection for sensors: IP53; Protection degree for controllers: IP55 | Enclosure weatherproof, clear cover, lockable | N/A | NEMA-4X weatherproof enclosure | Enclosure Rating: NEMA 1, 2, 4, 4×, 12 and 13 rated, sealed and weather-proof | N/A |
| Bus topology | Multidrop | Star (multiple sensors connected to one controller) | N/A | Daisy chain | N/A | Star network (multiple wireless sensors connected to a hub) | N/A |
| Bus standard | Modbus RS-485 | S-BUS interface | N/A | RS-485 | N/A | Monnit proprietary radio protocol | N/A |
| Bus length (sensors to control unit) | Up to 1.6 km | Up to 500 m | N/A | Up to 1.6 km | N/A | Wireless range: 1000+ feet | N/A |
| Digital output for on/off actuation | Yes, 5-output and 8-output devices | Yes, 8 relay outputs and 2 free slots for expansion boards for the climate controller C-Fenix, free slots for expansion boards available for Process C5/C6 global controller | Yes, 12 universal outputs for connection to separate control boxes | Yes, 10 relays that may be connected to paired/single output modules | Yes, one relay output for automatic or manual control of external devices | Yes, 2-output wireless control devices | Yes, outputs for control of greenhouse equipment (top ventilator, curtains, window, circulation fans) and air conditioning equipment (heat pump, CO2 generator, heating unit, fogging system) |
| Voltage/current outputs | 2-output smart actuators (0–10 V or 0–5 V configurable) | Expansion boards may include 0–10 V analogic outputs | N/A | N/A | N/A | N/A | N/A |
| Pulse-Width Modulated (PWM) outputs | 1-output smart actuator with optically isolated output | N/A | Some outputs, like fogging, may be commanded in pulse mode based on the run and wait time set by the user | N/A | N/A | N/A | N/A |
| On/off controllers | Yes, 5 or 8 relay outputs (programmable reference and hysteresis values) | N/A | Yes, control outputs with configurable parameters | N/A | N/A | Yes, 2 relay outputs (configurable user-defined thresholds) | N/A |
| Proportional Integral (Derivative)-PI (D) controllers | Implemented as discrete controllers (works in conjunction with PWM/voltage output actuators) | N/A | N/A | N/A | N/A | N/A | N/A |
| Voltage/current inputs for external sensors | Voltage/current/resistance configurable input, A/D conversion resolution of 16/24 bits | N/A | 8 sensor input terminals | Yes, e.g., Electrical Conductivity (EC) probe, pH probe | Up to 8 (Sensaphone 1400 & 1800 Monitoring Systems) or 12 (Sensaphone Sentinel) different inputs including 2.8 K and 10 K temperature sensors, and 4–20 mA current sources | Voltage/current/resistance input | N/A |
| Sensor with local display of measurand values | Yes, sensor devices with LCD resolution 400 × 240 | N/A | N/A | N/A | N/A | N/A | N/A |
| Sensor with precalibrated digital output transducers | Yes, temperature, humidity, pressure, CO2 level | N/A | N/A | N/A | N/A | Yes | N/A |
| Remote monitoring | Yes, Ethernet gateway with embedded server and TCP/IP connection to dedicated computer software | Yes, controllers may be connected to Ethernet or a mobile modem accessory may be used for monitoring through a web portal or through dedicated software | Yes, controllers may be connected on the RS-485 bus to a Growlink Module based on a Micro PC running dedicated Windows software. Remote connection to the Growlink Module facilitates monitoring of the system parameters. | Yes, via a web portal | Yes, via web browser | Yes, via web browser, iPhone/Android app or self-hosted enterprise software | Yes, via web browser |
| Remote configuration of the sensors | Offset, gain, averaging and median filter lengths are configurable for each measurand | N/A | N/A | N/A | Allows calibration of temperature sensors. | Allows access to calibrate certain types of sensors, editing of advanced sensor configurations | N/A |
| Remote configuration of the controllers | Sensor to input channel and output channel to smart actuator mappings configurable. Hourly reference values and interpolation configurable. Active set of processes configurable. | Configurable parameters for control of up to 4/10/40 zones (up to max 6 daily periods) | Configurable parameters for up to 4 separate daily operation modes including differential (day, midday, evening, night) | N/A | Call-in type interface to check status and make programming changes | Configurable thresholds for on/off actuation | Climate control settings using exclusively developed PC |
| Over-the-air (OTA) updates of firmware | Available for gateway- and 32-bit-processor-based sensors | N/A | N/A | N/A | N/A | Available for one of the 2 microprocessors of the Ethernet gateway (the one that does not handle the interactions with the sensors) | N/A |
| Simple alarming (threshold triggers) | Alerts through web browser, TCP/IP connection to dedicated software, e-mails | Alerts in case of alarms or anomalies through the mobile modem accessory (SMS/calls) | E-mail/text alerts when using the Growlink Module; power failure and sensor alarm output contacts | Alerts via rule-based systems for alarm conditions by e-mail and text message | Instant alerts by voice phone calls, e-mail or text on conditions going outside preset ranges. Local alarming for on-site personnel. | Alert based on sensor reading or activity, battery alert, device inactivity alert | Alert functions: external output alert, temperature alert (high/low), sensor error detection |
| Complex alarm conditions | Alerts through web browser, TCP/IP connection to dedicated software, e-mails | N/A | N/A | Alerts via rule-based systems for alarm conditions by e-mail and text message | N/A | N/A | N/A |
| Easy “swapping” from one crop to another (reuse of predefined regimes) | Yes, through simple activation/de-activation of the predefined sets of processes | Different control programs may be activated (e.g., climate zone to control, vent control, on/off heating control); programmable control parameters; configurable input and output functions by USB console cable or Bluetooth console board | Configurable control parameters and input/outputs assignments, activation/deactivation of control functions | N/A | N/A | N/A | N/A |
| Energy-efficient control algorithms | Yes, for heating/cooling | N/A | N/A | N/A | N/A | N/A | Forecast control for effective control of windows or individual machinery operations |
| Preventive maintenance and self-diagnosing capabilities | Error detection for sensor/controller/actuator nodes and for electromechanical actuators | Features like power failure detection available when using the power backup accessory | Power failure and sensor error detection | N/A | Power failure monitoring | N/A | Sensor error detection |
| Fault-tolerant behavior | A smart emulator module may be included in the system for estimating faulty sensor nodes values | N/A | N/A | Back-up of all settings and data to secure servers | N/A | N/A | Fail safe (control at a safe setting, in the event of sensor malfunction) |
| Visualization and analysis software | Yes, visualization and analysis facilitated by web browser and desktop/Android/iOS app | Yes, supervision and analysis facilitated by desktop/Android/iOS app | Yes, graph and report data available through the Growlink Module | Yes, through web browser | Yes, one can monitor multiple locations, check specific equipment status, access trending reports and review alarm history through web browser | Yes, through web browser, iPhone/Android app | Data history graph display through web browser |
| Remote monitoring/alarming available through smart phone and tablet | Yes | Yes | Yes | Yes | Yes | Yes | Yes |
| Hierarchical, upper-level optimal control | Not integrated, easily implementable through the XML based description of the set of processes using the included interface | N/A | N/A | N/A | N/A | N/A | N/A |
| Scalability (for a large number of greenhouses) | Multiple nodes may be connected on a serial bus into a subnetwork interfaced by an embedded gateway module (up to 4 greenhouses). Up to 20 subnetworks are managed by the software apps. | Each greenhouse is to be equipped with its own specific system (controllers, sensors) according to the growth needs of the cultivation. Multiple controllers can be integrated into an Ethernet network. | Multiple controllers may be connected on the serial bus to a Growlink Module | Up to 32 modules may be connected simultaneously on the serial bus. Multiple controllers can be integrated into an Ethernet network. | Multiple modules may be used, but using the individual access method | Up to 100 sensors are supported by a MonnitLink wireless gateway. Other wireless gateways may be used for expanding the network. | Single/double greenhouse control units are available |
| Feature | Physis | SMA Environmental Control System [60] | FPGA Based Embedded Control System [61] | Low-Cost Greenhouse with Open-Source Control Systems [62] | IoT-Based Greenhouse Monitoring and Remote Control Architecture [63] | MEDRL for Intelligent Greenhouse Control [64] | Low-Cost Programmable Controlled Environment [65] |
|---|---|---|---|---|---|---|---|
| Low-cost hardware | Yes | N/A 1 | Yes | Yes | No | No | Yes, <1000 EUR |
| Low-power hardware | Yes | N/A | N/A | Yes | N/A | No | Yes |
| Appropriate sealing for devices and connectors, ruggedized device case | All devices sealed to IP68, UV-and corrosion-resistant cases and connectors | N/A | No | N/A | Yes | No | No |
| Bus topology | Multidrop | N/A | Star | N/A | Star | Star | Star |
| Bus standard | Modbus RS-485 | N/A | Wireless communication between monitoring unit (master) and operator unit (slave) | Serial/parallel direct connection to microcontroller ports | Wi Fi/Ethernet | Serial/I2C direct connection to microcontroller | I2C/1-wire direct connection to microcontroller |
| Bus length (sensors to control unit) | Up to 1.6 km | N/A | N/A | Less than 1 m | Limited to standard Wi Fi/Ethernet range | Less than 1 m | Less than 1 m |
| Digital output for On/off actuation | Yes, 5-output and 8-output devices | Yes (6 outputs) | Yes | Yes (3) | Yes (5) | Yes (4) | Yes |
| Voltage/current outputs | 2-output smart actuators (0–10 V or 0–5 V configurable) | Yes (4 outputs) | Yes | Yes | Yes | Yes | Yes, LED/TEC driver |
| PWM outputs | 1-output smart actuator with optically isolated output | N/A | N/A | N/A | N/A | N/A | Yes, PWM outputs for controlling the driver of the thermoelectric cooler module for heating/cooling, the LED driver for spectrum regulation, the circulation fans |
| On/off controllers | Yes, 5 or 8 relay outputs (programmable reference and hysteresis values) | Yes | Yes | Yes | Yes | Yes | Yes, relay outputs for controlling the humidifier, the liquid and gas circulation pumps, the LED panel |
| PI(D) controllers | Implemented as discrete controllers (works in conjunction with PWM/voltage output actuators) | No | No | No | No | No | Yes, for temperature control |
| Voltage/current inputs for external sensors | Voltage/current/resistance configurable input, A/D conversion resolution of 16/24 bits | Yes, bioelectric potential, temperature, humidity | Yes, temperature, humidity and light sensors connected to the 12-bit A/D converter of the monitoring unit | N/A | N/A | N/A | Yes, O2 and moisture sensors |
| Sensor with local display of measurand values | Yes, sensor devices with LCD resolution 400 × 240 | No | No | No | No | No | No |
| Sensor with precalibrated digital output transducers | Yes, temperature, humidity, pressure, CO2 level | No | No | N/A | N/A | N/A | Yes, CO2/RH/temperature sensor, RH/temperature/pressure/VOC concentration |
| Remote monitoring | Yes, Ethernet gateway with embedded server and TCP/IP connection to dedicated computer software | No | No | Yes | Yes, through Internet Gateway | Yes, connected to a cloud platform through a Raspberry Pi module | Yes, through a web server |
| Remote configuration of the sensors | Offset, gain, averaging and median filter lengths are configurable for each measurand | No | No | No | No | No | N/A |
| Remote configuration of the controllers | Sensor to input channel and output channel to smart actuator mappings configurable. Hourly reference values and interpolation configurable. Active set of processes configurable. | No | No | N/A | Yes | Yes, estimated setpoints are transferred to the system through a Raspberry Pi module | Yes, controller parameters may be adjusted through a web server |
| OTA updates of firmware | Available for gateway- and 32-bit-processor-based sensors | N/A | No | No | No | No | N/A |
| Simple alarming (threshold triggers) | Alerts through web browser, TCP/IP connection to dedicated software, e-mails | N/A | N/A | Yes | N/A | N/A | N/A |
| Complex alarm conditions | Alerts through web browser, TCP/IP connection to dedicated software, e-mails | No | No | No | N/A | N/A | N/A |
| Easy “swapping” from one crop to another (reuse of predefined regimes) | Yes, through simple activation/de-activation of the predefined sets of processes | No | N/A | No | Yes | The deep reinforcement learning technique allows usage of the platform for other crops | N/A |
| Energy-efficient control algorithms | Yes, for heating/cooling | No | No | Yes, power consumption minimization | No | Yes, intelligent control | N/A |
| Preventive maintenance and self-diagnosing capabilities | Error detection for sensor/controller/actuator nodes and for electromechanical actuators. | No | No | No | No | No | N/A |
| Fault-tolerant behavior | A smart emulator module may be included in the system for estimating faulty sensor node values | No | No | No | A watchdog signal is exchanged between the two main controllers for acknowledging its neighbor operation. If one of the controllers fails, the other one automatically takes over the entire operation. | No | N/A |
| Visualization and analysis software | Yes, visualization and analysis facilitated by web browser and desktop/Android/iOS app | No | Local app for monitoring the data acquisition and the operator unit | No | Yes | N/A | Yes, through a web server |
| Remote monitoring/alarming available through smart phone and tablet | Yes | No | No | Yes, SMS alert | Yes | N/A | N/A |
| Hierarchical, upper-level optimal control | Not integrated, easily implementable through the XML-based description of the set of processes using the included interface | No | No | No | No | Deep reinforcement learning is used for analyzing the greenhouse system based on environmental info and morphological characteristics of the crops. The model outputs combined with the cost factor are used for providing appropriate setpoints for each environmental parameter | Provides an interface for specifying optimal set-points and control parameters computed externally (e.g., by decision support system) |
| Scalability (for a large number of greenhouses) | Multiple nodes may be connected on a serial bus into a subnetwork interfaced by an embedded gateway module (up to 4 greenhouses). Up to 20 subnetworks are managed by the software apps. | N/A | No | No | Yes | N/A | Multiple units can be interfaced through a protocol server (e.g., MQTT, HTTP) for communication with the server |
| Measurement Range | Accuracy | Operating Range | |
|---|---|---|---|
| CO2 | 400 to 5000 ppm; extended range up to 10,000 ppm | ±30 ppm + 3% of reading (extended range ±10% of reading) in the conditions of 15 to 35 °C and 0% to 80% RH | 0 to 50 °C, 0% to 85% RH (noncondensing) |
| Light | 0.015 to 64,000 lux | ±10% of reading | −20 to 85 °C |
| Relative Humidity | 0% to 100% | ±2% (10% to 70%), ±3% (Maximum) | −20 to 85 °C |
| Temperature | −20 to 85 °C | ±0.2 °C (Typical), ±0.4 °C (Maximum) | −20 to 85 °C |
| Absolute Pressure | 300 to 1050 hPa | ±1 hPa | 0 to 40 °C |
| <network> | <property> |
| <element> | <name>Offset</name> |
| <name>SHSOL1</name> | <value>0</value> |
| <type>soil_moisture_sensor</type> | </property> |
| <address>a</address> | <property> |
| <nrofprops>14</nrofprops> | <name>Channel</name> |
| <property> | <value>1</value> |
| <name>Location</name> | </property> |
| <value>PLOT1-509</value> | … |
| </property> | <property> |
| <property> | <name>Gateway</name> |
| <name>Process</name> | <value>GTW1</value> |
| <value>soil-monitor</value> | </property> |
| </property> | </element> |
| <property> | <element> |
| <name>SamplingPeriod</name> | <name>GTW1</name> |
| <value>60000</value> | <type>gateway type</type> |
| </property> | <address>A</address> |
| <property> | <nrofprops>4</nrofprops> |
| <name>MinValue</name> | <property> |
| <value>0</value> | <name>UserAlias</name> |
| </property> | <value>NET1</value> |
| <property> | </property> |
| <name>MaxValue</name> | <property> |
| <value>100</value> | <name>Timeout</name> |
| </property> | <value>1500</value> |
| <property> | </property> |
| <name>Precision</name> | <property> |
| <value>3</value> | <name>ExternalAddress</name> |
| </property> | <value>@</value> |
| <property> | </property> |
| <name>MeasuringUnit</name> | <property> |
| <value>%</value> | <name>CommPort</name> |
| </property> | <value>192.168.0.10:1001</value> |
| <property> | </property> |
| <name>Gain</name> | </element> |
| <value>0.1</value> | </network> |
| </property> |
| Condition ID | Channel | Operator | Threshold |
|---|---|---|---|
| condition_index | element_name | <, >, =, ≥, ≤ | Value |
| <alarm conditions> | <condition name=“C3”> |
| <condition name=“C1”> | <ch>C-SUF2</ch> |
| <ch>S-SUF</ch> | <op>eq</op> |
| <op>lt</op> | <th>1</th> |
| <th>20.0</th> | <count>20</count> |
| <count>20</count> | </condition> |
| </condition> | <condition2 name=“C4”> |
| <condition name=“C2”> | <formula>C2*C3*C1</formula> |
| <ch>C-SUF1</ch> | <lcp p>C1,C2,C3</lcp p> |
| <op>eq</op> | <mask>0x8080</mask> |
| <th>1</th> | <count>20</count> |
| <count>20</count> | </condition2> |
| </condition> | </alarm conditions> |
| Module | BOM Price in Euros (500 Units Volume) |
|---|---|
| Gateway | 95 |
| Wireless hub | 92 |
| Sensing unit for air temperature, humidity, light and CO2 | 89 |
| Wireless temperature sensor | 39 |
| Wireless acceleration sensor | 42 |
| Wireless soil water content sensor | 75 |
| Controller (5 digital outputs) | 37 |
© 2020 by the authors. Licensee MDPI, Basel, Switzerland. This article is an open access article distributed under the terms and conditions of the Creative Commons Attribution (CC BY) license (http://creativecommons.org/licenses/by/4.0/).
Share and Cite
Sumalan, R.L.; Stroia, N.; Moga, D.; Muresan, V.; Lodin, A.; Vintila, T.; Popescu, C.A. A Cost-Effective Embedded Platform for Greenhouse Environment Control and Remote Monitoring. Agronomy 2020, 10, 936. https://doi.org/10.3390/agronomy10070936
Sumalan RL, Stroia N, Moga D, Muresan V, Lodin A, Vintila T, Popescu CA. A Cost-Effective Embedded Platform for Greenhouse Environment Control and Remote Monitoring. Agronomy. 2020; 10(7):936. https://doi.org/10.3390/agronomy10070936
Chicago/Turabian StyleSumalan, Radu L., Nicoleta Stroia, Daniel Moga, Vlad Muresan, Alexandru Lodin, Teodor Vintila, and Cosmin A. Popescu. 2020. "A Cost-Effective Embedded Platform for Greenhouse Environment Control and Remote Monitoring" Agronomy 10, no. 7: 936. https://doi.org/10.3390/agronomy10070936
APA StyleSumalan, R. L., Stroia, N., Moga, D., Muresan, V., Lodin, A., Vintila, T., & Popescu, C. A. (2020). A Cost-Effective Embedded Platform for Greenhouse Environment Control and Remote Monitoring. Agronomy, 10(7), 936. https://doi.org/10.3390/agronomy10070936

