Advances in L-Lactic Acid Production from Lignocellulose Using Genetically Modified Microbial Systems
Abstract
1. Introduction
2. Industrial Relevance and Applications of Lactic Acid
2.1. Structure and Isomers
2.2. Lactic Acid Production
3. Lignocellulosic Biomass as a Substrate for Lactic Acid Production
3.1. Agricultural Residues and By-Products for Lactic Acid Production
3.1.1. Sugarcane Residues
3.1.2. Coconut Residues
3.1.3. Residues from Oil Extraction
3.1.4. Agave Residues
4. Genetically Modified Microorganisms (GMMs) Used in Lactic Acid Production
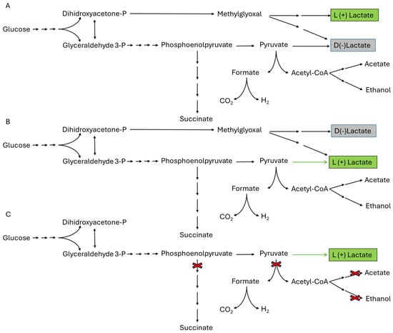
Modified Escherichia coli
5. Conclusions
Author Contributions
Funding
Institutional Review Board Statement
Acknowledgments
Conflicts of Interest
References
- Castillo Martinez, F.A.; Balciunas, E.M.; Salgado, J.M.; Domínguez González, J.M.; Converti, A.; Oliveira, R.P. de S. Lactic acid properties, applications and production: A review. Trends Food Sci. Technol. 2013, 30, 70–83. [Google Scholar] [CrossRef]
- Datta, R.; Henry, M. Lactic acid: Recent advances in products, processes and technologies—A review. J. Chem. Technol. Biotechnol. 2006, 81, 1119–1129. [Google Scholar] [CrossRef]
- Jem, K.J.; van der Pol, J.F.; de Vos, S. Microbial Lactic Acid, Its Polymer Poly(lactic acid), and Their Industrial Applications. In Microbiology Monographs; Springer: Berlin/Heidelberg, Germany, 2010; Volume 14, pp. 323–346. [Google Scholar] [CrossRef]
- Sionek, B.; Szydłowska, A.; Küçükgöz, K.; Kołożyn-Krajewska, D. Traditional and New Microorganisms in Lactic Acid Fermentation of Food. Fermentation 2023, 9, 1019. [Google Scholar] [CrossRef]
- Dusselier, M.; Van Wouwe, P.; Dewaele, A.; Makshina, E.; Sels, B.F. Lactic acid as a platform chemical in the biobased economy: The role of chemocatalysis. Energy Environ. Sci. 2013, 6, 1415–1442. [Google Scholar] [CrossRef]
- Abd Alsaheb, R.A.; Aladdin, A.; Zalina Othman, N.; Abd Malek, R. Lactic Acid Applications in Pharmaceutical and Cosmeceutical Industries. J. Chem. Pharm. Res. 2015, 7, 729–735. [Google Scholar]
- Ojo, A.O.; de Smidt, O. Lactic Acid: A Comprehensive Review of Production to Purification. Processes 2023, 11, 688. [Google Scholar] [CrossRef]
- NORMA Oficial Mexicana NOM-185-SSA1-2002; Productos y Servicios. Mantequilla, Cremas, Producto Lácteo Condensado Azucarado, Productos Lácteos Fermentados y Acidificados, Dulces a Base de Leche. Especificaciones Sanitarias. Secretaria de Gobernación: Mexico City, Mexico, 2002.
- Krishna, B.S.; Nikhilesh, G.S.; Tarun, B.; Saibaba, N.; Gopinadh, R. Industrial production of lactic acid and its applications. Int. J. Biotechnol. Res. 2018, 1, 42–54. [Google Scholar]
- Rawoof, S.A.A.; Kumar, P.S.; Vo, D.V.N.; Devaraj, K.; Mani, Y.; Devaraj, T. Production of optically pure lactic acid by microbial fermentation: A review. Environ. Chem. Lett. 2021, 19, 539–556. [Google Scholar] [CrossRef]
- Oyewole, O.A.; Yakubu, J.G.; Kalu, J.; Abdulfatah, M.T.; Abioye, O.P.; Adeniyi, O.D. Microbial conversion of agro-wastes for lactic acid production. Sci. Afr. 2023, 22, e01915. [Google Scholar] [CrossRef]
- Reddy, G.; Altaf, M.; Naveena, B.J.; Venkateshwar, M.; Kumar, E.V. Amylolytic bacterial lactic acid fermentation—A review. Biotechnol. Adv. 2008, 26, 22–34. [Google Scholar] [CrossRef]
- Kim, J.; Kim, Y.M.; Lebaka, V.R.; Wee, Y.J. Lactic Acid for Green Chemical Industry: Recent Advances in and Future Prospects for Production Technology, Recovery, and Applications. Fermentation 2022, 8, 609. [Google Scholar] [CrossRef]
- Datta, R.; Tsai, S.-P.; Bonsignore, P.; Moon, S.-H.; Frank, J.R. Technological and Economic Potential of Poly( Lactic Acid) and Lactic Acid Derivatives. FEMS Microbiol. Rev. 1995, 16, 221–231. [Google Scholar] [CrossRef]
- John, R.P.; Nampoothiri, K.M.; Pandey, A. Fermentative production of lactic acid from biomass: An overview on process developments and future perspectives. Appl. Microbiol. Biotechnol. 2007, 74, 524–534. [Google Scholar] [CrossRef]
- Herryman, M.M.; Blanco, C.G. Ácido láctico y poliláctico: Situación actual y tendencias. Red De Rev. Científicas De América Lat. El Caribe España Y Port. 2005, 39, 49–59. [Google Scholar]
- Olszewska-Widdrat, A.; Alexandri, M.; López-Gómez, J.P.; Schneider, R.; Mandl, M.; Venus, J. Production and purification of L-lactic acid in lab and pilot scales using sweet sorghum juice. Fermentation 2019, 5, 36. [Google Scholar] [CrossRef]
- Serna-Cock, L.; Rodríguez-de Stouvenel, A. Producción biotecnologica de ácido láctico: Estado del arte. Ciencia y Tecnología Alimentaria 2005, 5, 54–65. [Google Scholar] [CrossRef]
- Balla, E.; Daniilidis, V.; Karlioti, G.; Kalamas, T.; Stefanidou, M.; Bikiaris, N.D. Poly(lactic acid): A versatile biobased polymer for the future with multifunctional properties-from monomer synthesis, polymerization techniques and molecular weight increase to PLA applications. Polymers 2021, 13, 1822. [Google Scholar] [CrossRef] [PubMed]
- Michell, R.M.; Ladelta, V.; Da Silva, E.; Müller, A.J.; Hadjichristidis, N. Poly(lactic acid) stereocomplexes based molecular architectures: Synthesis and crystallization. Prog. Polym. Sci. 2023, 146, 101742. [Google Scholar] [CrossRef]
- Al-Shammary, F.J.; Aziz Mian, N.A.; Saleem Mian, M. Lactic acid. Anal. Profiles Drugs Subst. Excip. 1993, 22, 263–316. [Google Scholar]
- de França, J.O.C.; da Silva Valadares, D.; Paiva, M.F.; Dias, S.C.L.; Dias, J.A. Polymers Based on PLA from Synthesis Using D,L-Lactic Acid (or Racemic Lactide) and Some Biomedical Applications: A Short Review. Polymers 2022, 14, 2317. [Google Scholar] [CrossRef]
- Li, Y.; Bhagwat, S.S.; Cortés-Penã, Y.R.; Ki, D.; Rao, C.V.; Jin, Y.S. Sustainable Lactic Acid Production from Lignocellulosic Biomass. ACS Sustain. Chem. Eng. 2021, 9, 1341–1351. [Google Scholar] [CrossRef]
- Komesu, A.; Allan Rocha de Oliveira, J.; Helena da Silva Martins, L.; Regina Wolf Maciel, M.; Maciel Filho, R. Lactic Acid Manufacture. BioResources 2017, 12, 4364–4383. [Google Scholar] [CrossRef]
- Groot, W.; Van Krieken, J.; Sliekersl, O.; De Vos, S. Production and purification of lactic acid and lactide. In Poly(Lactic Acid): Synthesis, Structures, Properties, Processing, and Applications; John Wiley & Sons: Hoboken, NJ, USA, 2010. [Google Scholar]
- Alves De Oliveira, R.; Alexandri, M.; Komesu, A.; Venus, J.; Vaz Rossell, C.E.; Maciel Filho, R. Current Advances in Separation and Purification of Second-Generation Lactic Acid. Sep. Purif. Rev. 2020, 49, 159–175. [Google Scholar] [CrossRef]
- Thygesen, A.; Tsapekos, P.; Alvarado-Morales, M.; Angelidaki, I. Valorization of municipal organic waste into purified lactic acid. Bioresour. Technol. 2021, 342, 125933. [Google Scholar] [CrossRef] [PubMed]
- de Oliveira, P.Z.; Vandenberghe, L.P.d.S.; Soccol, C.R. Lactic Acid Production Using Sugarcane Juice as an Alternative Substrate and Purification through Ion-Exchange Resins. Fermentation 2023, 9, 879. [Google Scholar] [CrossRef]
- Shen, X.; Xia, L. Lactic Acid Production From Cellulosic Material by Synergetic Hydrolysis and Fermentation. Appl. Biochem. Biotechnol. 2006, 133, 251–262. [Google Scholar] [CrossRef]
- Fukushima, K.; Sogo, K.; Miura, S.; Kimura, Y. Production of D-lactic acid by bacterial fermentation of rice starch. Macromol. Biosci. 2004, 4, 1021–1027. [Google Scholar] [CrossRef]
- Coelho, L.F.; Beitel, S.M.; Contiero, J. Technological challenges and advances: From lactic acid to polylactate and copolymers. In Materials for Biomedical Engineering: Hydrogels and Polymer-Based Scaffolds; Elsevier: Amsterdam, The Netherlands, 2019; pp. 119–153. [Google Scholar] [CrossRef]
- Wee, Y.J.; Yun, J.S.; Kim, D.; Ryu, H.W. Batch and repeated batch production of L(+)-lactic acid by Enterococcus faecalis RKY1 using wood hydrolyzate and corn steep liquor. J. Ind. Microbiol. Biotechnol. 2006, 33, 431–435. [Google Scholar] [CrossRef]
- Ewaschuk, J.B.; Zello, G.A.; Naylor, J.M.; Brocks, D.R. Metabolic Acidosis: Separation Methods and Biological Relevance of Organic Acids and Lactic Acid Enantiomers. J. Chromatogr. B 2002, 781, 39–56. [Google Scholar] [CrossRef] [PubMed]
- Yang, J.; Wang, T.; Fang, G.; Qi, L.; Chen, X. Chiral identification of lactic acid enantiomers by an achiral terahertz metasurface sensor. Opt. Laser Technol. 2024, 172, 110487. [Google Scholar] [CrossRef]
- Boonpan, A.; Pivsa-Art, S.; Pongswat, S.; Areesirisuk, A.; Sirisangsawang, P. Separation of D, L-lactic acid by filtration process. Energy Procedia 2013, 34, 898–904. [Google Scholar] [CrossRef][Green Version]
- Gonzalez-Vara, A.; Pinelli, D.; Rossi, M.; Fajner, D.; Magelli, F.; Matteuzzi’, D. Production of L(-I-) and D(-) Lactic Acid Isomers by Lactobacihs casei subsp. casei DSM 20011 and Lactobacillus coryniformis subsp. torquens DSM 20004 in Continuous Fermentation. J. Ferment. Bioeng. 1996, 81, 548–552. [Google Scholar]
- Brocks, D.R.; Jamali, F. Stereochemical Aspects of Pharmacotherapy. Pharmacother. J. Hum. Pharmacol. Drug Ther. 1995, 15, 551–564. [Google Scholar] [CrossRef]
- Matus-Ortega, G.; Romero-Aguilar, L.; Luqueño-Bocardo, O.I.; Hernández-Morfín, K.; Guerra-Sánchez, G.; Matus-Ortega, M. Las funciones metabólicas, endocrinas y reguladoras de la expresión genética del lactato. Rev. De La Fac. De Med. 2020, 63, 7–17. [Google Scholar] [CrossRef]
- Kornhauser, A. Applications of hydroxy acids: Classification, mechanisms, and photoactivity. Clin. Cosmet. Investig. Dermatol. 2010, 3, 135–142. [Google Scholar] [CrossRef]
- Abdel-Rahman, M.A.; Tashiro, Y.; Sonomoto, K. Lactic acid production from lignocellulose-derived sugars using lactic acid bacteria: Overview and limits. J. Biotechnol. 2011, 156, 286–301. [Google Scholar] [CrossRef]
- Ren, Y.; Wang, X.; Li, Y.; Li, Y.Y.; Wang, Q. Lactic Acid Production by Fermentation of Biomass: Recent Achievements and Perspectives. Sustainability 2022, 14, 14434. [Google Scholar] [CrossRef]
- Pal, P.; Sikder, J.; Roy, S.; Giorno, L. Process intensification in lactic acid production: A review of membrane based processes. Chem. Eng. Process. Process Intensif. 2009, 48, 1549–1559. [Google Scholar] [CrossRef]
- Pontes, R.; Romaní, A.; Michelin, M.; Domingues, L.; Teixeira, J.; Nunes, J. L-lactic acid production from multi-supply autohydrolyzed economically unexploited lignocellulosic biomass. Ind. Crops Prod. 2021, 170, 113775. [Google Scholar] [CrossRef]
- Koutinas, A.A.; Vlysidis, A.; Pleissner, D.; Kopsahelis, N.; Lopez Garcia, I.; Kookos, I.K. Valorization of industrial waste and by-product streams via fermentation for the production of chemicals and biopolymers. Chem. Soc. Rev. 2014, 43, 2587–2627. [Google Scholar] [CrossRef]
- Kienberger, M.; Weinzettl, C.; Leitner, V.; Egermeier, M.; Demmelmayer, P. (Selective) Isolation of acetic acid and lactic acid from heterogeneous fermentation of xylose and glucose. Chem. Eng. J. Adv. 2023, 16, 100552. [Google Scholar] [CrossRef]
- Agrawal, D.; Kumar, V. Recent progress on sugarcane-bagasse based lactic acid production: Technical advancements, potential and limitations. Ind. Crops Prod. 2023, 193, 116132. [Google Scholar] [CrossRef]
- Narayanan, N.; Roychoudhury, P.K.; Srivastava, A. L(+) Lactic Acid Fermentation and Its Product Polymerization. Electron. J. Biotechnol. 2004, 7, 167–178. [Google Scholar]
- Mayer, F.; Bhandari, R.; Gäth, S. Critical review on life cycle assessment of conventional and innovative waste-to-energy technologies. Sci. Total Environ. 2019, 672, 708–721. [Google Scholar] [CrossRef]
- Wan-Mohtar, W.A.A.Q.I.; Khalid, N.I.; Rahim, M.H.A.; Luthfi, A.A.I.; Zaini, N.S.M.; Din, N.A.S. Underutilized Malaysian Agro-Industrial Wastes as Sustainable Carbon Sources for Lactic Acid Production. Fermentation 2023, 9, 905. [Google Scholar] [CrossRef]
- Pendse, D.S.; Deshmukh, M.; Pande, A. Different pre-treatments and kinetic models for bioethanol production from lignocellulosic biomass: A review. Heliyon 2023, 9, e16604. [Google Scholar] [CrossRef]
- Bichot, A.; Lerosty, M.; Radoiu, M.; Méchin, V.; Bernet, N.; Delgenès, J.P. Decoupling thermal and non-thermal effects of the microwaves for lignocellulosic biomass pretreatment. Energy Convers. Manag. 2020, 203, 112220. [Google Scholar] [CrossRef]
- Deng, W.; Feng, Y.; Fu, J.; Guo, H.; Guo, Y.; Han, B. Catalytic conversion of lignocellulosic biomass into chemicals and fuels. Green Energy Environ. 2023, 8, 10–114. [Google Scholar] [CrossRef]
- Nazli, R.I.; Gulnaz, O.; Kafkas, E.; Tansi, V. Comparison of different chemical pretreatments for their effects on fermentable sugar production from miscanthus biomass. Biomass Convers. Biorefinery 2023, 13, 6471–6479. [Google Scholar] [CrossRef]
- Kumar, B.; Bhardwaj, N.; Agrawal, K.; Chaturvedi, V.; Verma, P. Current perspective on pretreatment technologies using lignocellulosic biomass: An emerging biorefinery concept. Fuel Process. Technol. 2020, 199, 106244. [Google Scholar] [CrossRef]
- Roy, R.; Rahman, M.S.; Raynie, D.E. Recent advances of greener pretreatment technologies of lignocellulose. Curr. Res. Green Sustain. Chem. 2020, 3, 100035. [Google Scholar] [CrossRef]
- Andlar, M.; Rezić, T.; Marđetko, N.; Kracher, D.; Ludwig, R.; Šantek, B. Lignocellulose degradation: An overview of fungi and fungal enzymes involved in lignocellulose degradation. Eng. Life Sci. 2018, 18, 768–778. [Google Scholar] [CrossRef] [PubMed]
- Llamas, M.; Greses, S.; Magdalena, J.A.; González-Fernández, C.; Tomás-Pejó, E. Microbial co-cultures for biochemicals production from lignocellulosic biomass: A review. Bioresour. Technol. 2023, 386, 129499. [Google Scholar] [CrossRef] [PubMed]
- Abdel-Rahman, M.A.; Tashiro, Y.; Sonomoto, K. Recent advances in lactic acid production by microbial fermentation processes. Biotechnol. Adv. 2013, 31, 877–902. [Google Scholar] [CrossRef]
- Granget, C.; Manikandan, N.A.; Amulya, K.; Dabros, M.; Fahy, S.; Kelleher, S.M. Brewer’s spent grain as a self-sufficient feedstock for homofermentative production of optically pure L-lactic acid using Lactobacillus rhamnosus. Environ. Technol. Innov. 2024, 34, 103582. [Google Scholar] [CrossRef]
- López-Gómez, J.P.; Pérez-Rivero, C.; Venus, J. Valorisation of solid biowastes: The lactic acid alternative. Process Biochem. 2020, 99, 222–235. [Google Scholar] [CrossRef]
- Jannah, A.M.; Asip, F. Bioethanol Production from Coconut Fiber using Alkaline Pretreatment and Acid Hydrolysis Method. Int. J. Adv. Sci. Eng. Inf. Technol. 2015, 5, 320–322. [Google Scholar] [CrossRef]
- Wang, K.; Remón, J.; Jiang, Z.; Ding, W. Recent Advances in the Preparation and Application of Biochar Derived from Lignocellulosic Biomass: A Mini Review. Polymers 2024, 16, 851. [Google Scholar] [CrossRef]
- Vink, E.T.H.; Rábago, K.R.; Glassner, D.A.; Gruber, P.R. Applications of life cycle assessment to NatureWorksTM polylactide (PLA) production. Polym. Degrad. Stab. 2003, 80, 403–419. [Google Scholar] [CrossRef]
- Alexandri, M.; Hübner, D.; Schneider, R.; Fröhling, A.; Venus, J. Towards efficient production of highly optically pure D-lactic acid from lignocellulosic hydrolysates using newly isolated lactic acid bacteria. New Biotechnol. 2022, 72, 1–10. [Google Scholar] [CrossRef]
- Campos, J.; Bao, J.; Lidén, G. Optically pure lactic acid production from softwood-derived mannose by Pediococcus acidilactici. J. Biotechnol. 2021, 335, 1–8. [Google Scholar] [CrossRef] [PubMed]
- Estrada Maya, A.; Weber, B. Biogás y bioetanol a partir de bagazo de agave sometido a explosión de vapor e hidrólisis enzimática. Ing. Investig. Y Tecnol. 2022, 23, 1–10. [Google Scholar] [CrossRef]
- Hernández-Salas, J.M.; Villa-Ramírez, M.S.; Veloz-Rendón, J.S.; Rivera-Hernández, K.N.; González-César, R.A.; Plascencia-Espinosa, M.A. Comparative hydrolysis and fermentation of sugarcane and agave bagasse. Bioresour. Technol. 2009, 100, 1238–1245. [Google Scholar] [CrossRef]
- Alves, W.R.; da Silva, T.A.; Zandoná Filho, A.; Pereira Ramos, L. Lactic Acid Production from Steam-Exploded Sugarcane Bagasse Using Bacillus coagulans DSM2314. Fermentation 2023, 9, 789. [Google Scholar] [CrossRef]
- Din, N.A.S.; Lim, S.J.; Maskat, M.Y.; Mohd Zaini, N.A. Microbial D-lactic acid production, In Situ separation and recovery from mature and young coconut husk hydrolysate fermentation broth. Biochem. Eng. J. 2022, 188, 108680. [Google Scholar] [CrossRef]
- Serrano-Martínez, V.M.; Pérez-Aguilar, H.; Carbonell-Blasco, M.P.; Arán-Ais, F.; Orgilés-Calpena, E. Steam Explosion-Based Method for the Extraction of Cellulose and Lignin from Rice Straw Waste. Appl. Sci. 2024, 14, 2059. [Google Scholar] [CrossRef]
- Dahmen, N.; Lewandowski, I.; Zibek, S.; Weidtmann, A. Integrated lignocellulosic value chains in a growing bioeconomy: Status quo and perspectives. GCB Bioenergy 2019, 11, 107–117. [Google Scholar] [CrossRef]
- Usmani, Z.; Sharma, M.; Karpichev, Y.; Pandey, A.; Chandra Kuhad, R.; Bhat, R. Advancement in valorization technologies to improve utilization of bio-based waste in bioeconomy context. Renew. Sustain. Energy Rev. 2020, 131, 109965. [Google Scholar] [CrossRef]
- Abolore, R.S.; Jaiswal, S.; Jaiswal, A.K. Green and sustainable pretreatment methods for cellulose extraction from lignocellulosic biomass and its applications: A review. Carbohydr. Polym. Technol. Appl. 2024, 7, 100396. [Google Scholar] [CrossRef]
- Ameh, V.I.; Ayeleru, O.O.; Nomngongo, P.N.; Ramatsa, I.M. Bio-oil production from waste plant seeds biomass as pyrolytic lignocellulosic feedstock and its improvement for energy potential: A review. Waste Manag. Bull. 2024, 2, 32–48. [Google Scholar] [CrossRef]
- Li, Z.; Waghmare, P.R.; Dijkhuizen, L.; Meng, X.; Liu, W. Research Advances on the Consolidated Bioprocessing of Lignocellulosic Biomass. Eng. Microbiol. 2024, 4, 100139. [Google Scholar] [CrossRef] [PubMed]
- Abo, B.O.; Gao, M.; Wang, Y.; Wu, C.; Ma, H.; Wang, Q. Lignocellulosic biomass for bioethanol: An overview on pretreatment, hydrolysis and fermentation processes. Rev. Environ. Health 2019, 34, 57–68. [Google Scholar] [CrossRef] [PubMed]
- Sharma, H.K.; Xu, C.; Qin, W. Biological Pretreatment of Lignocellulosic Biomass for Biofuels and Bioproducts: An Overview. Waste Biomass Valorization 2019, 10, 235–251. [Google Scholar] [CrossRef]
- Adewuyi, A. Underutilized Lignocellulosic Waste as Sources of Feedstock for Biofuel Production in Developing Countries. Front. Energy Res. 2022, 10, 741570. [Google Scholar] [CrossRef]
- Jafri, N.; Wong, W.Y.; Doshi, V.; Yoon, L.W.; Cheah, K.H. A review on production and characterization of biochars for application in direct carbon fuel cells. Process Saf. Environ. Prot. 2018, 118, 152–166. [Google Scholar] [CrossRef]
- Etale, A.; Onyianta, A.J.; Turner, S.R.; Eichhorn, S.J. Cellulose: A Review of Water Interactions, Applications in Composites, and Water Treatment. Chem. Rev. 2023, 123, 2016–2048. [Google Scholar] [CrossRef]
- Klemm, D.; Kramer, F.; Moritz, S.; Lindström, T.; Ankerfors, M.; Gray, D. Nanocelluloses: A new family of nature-based materials. Angew. Chem.-Int. Ed. 2011, 50, 5438–5466. [Google Scholar] [CrossRef] [PubMed]
- Khan, R.; Jolly, R.; Fatima, T.; Shakir, M. Extraction processes for deriving cellulose: A comprehensive review on green approaches. Polym. Adv. Technol. 2022, 33, 2069–2090. [Google Scholar] [CrossRef]
- He, X.; Lu, W.; Sun, C.; Khalesi, H.; Mata, A.; Andaleeb, R. Cellulose and cellulose derivatives: Different colloidal states and food-related applications. Carbohydr. Polym. 2021, 255, 117334. [Google Scholar] [CrossRef] [PubMed]
- Lavoine, N.; Desloges, I.; Dufresne, A.; Bras, J. Microfibrillated cellulose—Its barrier properties and applications in cellulosic materials: A review. Carbohydr. Polym. 2012, 90, 735–764. [Google Scholar] [CrossRef]
- Goldberg, R.N.; Schliesser, J.; Mittal, A.; Decker, S.R.; Santos, A.F.L.O.M.; Freitas, V.L.S. A thermodynamic investigation of the cellulose allomorphs: Cellulose(am), cellulose Iβ(cr), cellulose II(cr), and cellulose III(cr). J. Chem. Thermodyn. 2015, 81, 184–226. [Google Scholar] [CrossRef]
- Collard, F.X.; Blin, J. A review on pyrolysis of biomass constituents: Mechanisms and composition of the products obtained from the conversion of cellulose, hemicelluloses and lignin. Renew. Sustain. Energy Rev. 2014, 38, 594–608. [Google Scholar] [CrossRef]
- Vanholme, R.; Demedts, B.; Morreel, K.; Ralph, J.; Boerjan, W. Lignin biosynthesis and structure. Plant Physiol. 2010, 153, 895–905. [Google Scholar] [CrossRef] [PubMed]
- Tanis, M.H.; Wallberg, O.; Galbe, M.; Al-Rudainy, B. Lignin Extraction by Using Two-Step Fractionation: A Review. Molecules 2024, 29, 98. [Google Scholar] [CrossRef]
- Arni, S.A. Extraction and isolation methods for lignin separation from sugarcane bagasse: A review. Ind. Crops Prod. 2018, 115, 330–339. [Google Scholar] [CrossRef]
- Sapouna, I.; Alexakis, A.E.; Malmström, E.; McKee, L.S. Structure-property relationship of native-like lignin nanoparticles from softwood and hardwood. Ind. Crops Prod. 2023, 206, 117660. [Google Scholar] [CrossRef]
- Tavares, D.; Cavali, M.; de Oliveira Andrade Tanobe, V.; Torres, L.A.Z.; Rozendo, A.S.; Zandoná Filho, A. Lignin from Residual Sawdust of Eucalyptus spp.—Isolation, Characterization, and Evaluation of the Antioxidant Properties. Biomass 2022, 2, 195–208. [Google Scholar] [CrossRef]
- Konstantinavičienė, J.; Vitunskienė, V. Definition and Classification of Potential of Forest Wood Biomass in Terms of Sustainable Development: A Review. Sustainability 2023, 15, 9311. [Google Scholar] [CrossRef]
- Isikgor, F.H.; Becer, C.R. Lignocellulosic biomass: A sustainable platform for the production of bio-based chemicals and polymers. Polym. Chem. 2015, 6, 4497–4559. [Google Scholar] [CrossRef]
- Rola, K.; Gruber, S.; Goričanec, D.; Urbancl, D. Waste Lignocellulosic Biomass as a Source for Bioethanol Production. Sustain. Chem. 2024, 5, 1–12. [Google Scholar] [CrossRef]
- Clark, J.H. Green biorefinery technologies based on waste biomass. Green Chem. 2019, 21, 1168–1170. [Google Scholar] [CrossRef]
- Hassan, S.S.; Williams, G.A.; Jaiswal, A.K. Emerging technologies for the pretreatment of lignocellulosic biomass. Bioresour. Technol. 2018, 262, 310–318. [Google Scholar] [CrossRef]
- Zoghlami, A.; Paës, G. Lignocellulosic Biomass: Understanding Recalcitrance and Predicting Hydrolysis. Front. Chem. 2019, 7, 874. [Google Scholar] [CrossRef]
- Ayala-Mendivil, N.; Sandoval, G. Bioenergy from forest and wood residues. Madera y Bosques 2018, 24, e2401877. [Google Scholar] [CrossRef]
- Calvo-Saad, M.J.; Solís-Chaves, J.S.; Murillo-Arango, W. Suitable municipalities for biomass energy use in Colombia based on a multicriteria analysis from a sustainable development perspective. Heliyon 2023, 9, e19874. [Google Scholar] [CrossRef] [PubMed]
- Erdiwansyah; Gani, A.; Mamat, R.; Bahagia; Nizar, M.; Yana, S. Prospects for renewable energy sources from biomass waste in Indonesia. Case Stud. Chem. Environ. Eng. 2024, 10, 100880. [Google Scholar] [CrossRef]
- Umer, M.; Brandoni, C.; Tretsiakova, S.; Hewitt, N.; Dunlop, P.; Mokim, M.D. Hydrogen production through polyoxometalate catalysed electrolysis from biomass components and food waste. Results Eng. 2024, 23, 102803. [Google Scholar] [CrossRef]
- Spanevello, R.A.; Suárez, A.G.; Sarotti, A.M. Fuentes Alternativas de Materia Prima. Educ. Química 2013, 24, 124–131. [Google Scholar] [CrossRef]
- Wang, C.; Li, Q.; Wang, D.; Xing, J. Improving the lactic acid production of Actinobacillus succinogenes by using a novel fermentation and separation integration system. Process Biochem. 2014, 49, 1245–1250. [Google Scholar] [CrossRef]
- Riva, L.; Bonetti, L.; Utoiu, E.; Sorin Manoiu, V.; Oprita, E.I.; Craciunescu, O. Bacterial Cellulose: A Sustainable Source for Hydrogels and 3D-Printed Scaffolds for Tissue Engineering. Gels 2024, 10, 387. [Google Scholar] [CrossRef]
- Dary, L.; Pineda, C.; Alfonso, L.; Mesa, C.; Arturo, C.; Riascos, M. Ingeniería y Ciencia Técnicas de fermentación y aplicaciones de la celulosa bacteriana: Una revisión. Ing. Y Cienc. 2012, 8, 307–335. [Google Scholar]
- Akhtar, M.A.; Zhang, S.; Li, C.Z. Mechanistic insights into the kinetic compensation effects during the gasification of biochar in H2O. Fuel 2019, 255, 115839. [Google Scholar] [CrossRef]
- Hofvendahl, K.; Hahn-Hägerdal, B. Factors affecting the fermentative lactic acid production from renewable resources. Enzym. Microb. Technol. 2000, 26, 87–107. [Google Scholar] [CrossRef]
- Abedi, E.; Hashemi, S.M.B. Lactic acid production—Producing microorganisms and substrates sources-state of art. Heliyon 2020, 6, e04974. [Google Scholar] [CrossRef] [PubMed]
- Poudel, P.; Tashiro, Y.; Sakai, K. New application of Bacillus strains for optically pure L-lactic acid production: General overview and future prospects. Biosci. Biotechnol. Biochem. 2016, 80, 642–654. [Google Scholar] [CrossRef]
- SEMARNAT. Ley General para la Prevención y Gestión Integral de Residuos. 2003. Available online: https://www.diputados.gob.mx/LeyesBiblio/pdf/LGPGIR.pdf (accessed on 21 January 2025).
- Sadh, P.K.; Duhan, S.; Duhan, J.S. Agro-industrial wastes and their utilization using solid state fermentation: A review. Bioresour. Bioprocess. 2018, 5, 1. [Google Scholar] [CrossRef]
- Hassan, S.; Ngo, T.; Ball, A.S. Valorisation of Sugarcane Bagasse for the Sustainable Production of Polyhydroxyalkanoates. Sustainability 2024, 16, 2200. [Google Scholar] [CrossRef]
- Ascencio, J.J.; Chandel, A.K.; Philippini, R.R.; da Silva, S.S. Comparative study of cellulosic sugars production from sugarcane bagasse after dilute nitric acid, dilute sodium hydroxide and sequential nitric acid-sodium hydroxide pretreatment. Biomass Convers. Biorefinery 2020, 10, 813–822. [Google Scholar] [CrossRef]
- Rezende, C.A.; De Lima, M.; Maziero, P.; Deazevedo, E.; Garcia, W.; Polikarpov, I. Chemical and morphological characterization of sugarcane bagasse submitted to a delignification process for enhanced enzymatic digestibility. Biotechnol. Biofuels 2011, 4, 54. [Google Scholar] [CrossRef]
- Sornlek, W.; Sae-Tang, K.; Watcharawipas, A.; Wongwisansri, S.; Tanapongpipat, S.; Eurwilaichtr, L. D-Lactic Acid Production from Sugarcane Bagasse by Genetically Engineered Saccharomyces cerevisiae. J. Fungi 2022, 8, 816. [Google Scholar] [CrossRef]
- Din, N.A.S.; Lim, S.J.; Maskat, M.Y.; Zaini, N.A.M. Bioconversion of coconut husk fibre through biorefinery process of alkaline pretreatment and enzymatic hydrolysis. Biomass Convers. Biorefinery 2021, 11, 815–826. [Google Scholar] [CrossRef]
- Archana, A.; Vijay Pradhap Singh, M.; Chozhavendhan, S.; Gnanavel, G.; Jeevitha, S.; Muthu Kumara Pandian, A. Coconut Shell as a Promising Resource for Future Biofuel Production. In Energy, Environment, and Sustainability; Springer Nature: Singapore, 2020; pp. 31–43. [Google Scholar] [CrossRef]
- Tanjung, F.A.; Arifin, Y.; Husseinsyah, S. Enzymatic degradation of coconut shell powder–reinforced polylactic acid biocomposites. J. Thermoplast. Compos. Mater. 2020, 33, 800–816. [Google Scholar] [CrossRef]
- Boonsawang, P.; Youravong, W. Sustainability Issues, Challenges and Controversies Surrounding the Plam Oil Industry. In Sustainability Challenges in the Agrofood Sector; John Wiley & Sons: Hoboken, NJ, USA, 2017; Volume 1, pp. 596–615. [Google Scholar]
- Vakili, M.; Rafatullah, M.; Ibrahim, M.H.; Salamatinia, B.; Gholami, Z.; Zwain, H.M. A review on composting of oil palm biomass. Environ. Dev. Sustain. 2015, 17, 691–709. [Google Scholar] [CrossRef]
- Hassan, N.; Idris, A.; Akhtar, J. Overview on Bio-refinery Concept in Malaysia: Potential High Value Added Products from Palm Oil Biomass. Jurnal Kejuruteraan 2019, si2, 113–124. [Google Scholar] [CrossRef]
- Erliana, W.H.; Widjaja, T.; Altway, A.; Pudjiastuti, L. Synthesis of lactic acid from sugar palm trunk waste (Arenga pinnata): Preliminary hydrolysis and fermentation studies. Biodiversitas 2020, 21, 2281–2288. [Google Scholar] [CrossRef]
- Eom, I.Y.; Oh, Y.H.; Park, S.J.; Lee, S.H.; Yu, J.H. Fermentative l-lactic acid production from pretreated whole slurry of oil palm trunk treated by hydrothermolysis and subsequent enzymatic hydrolysis. Bioresour. Technol. 2015, 185, 143–149. [Google Scholar] [CrossRef]
- Puspita Aini, A.; Lee, H.W.; Parningotan Sitompul, J.; Rasrendra, C.B. Production of Lactic Acid from Empty Fruit Bunch of Palm Oil Using Catalyst of Barium Hydroxide. In MATEC Web of Conferences; EDP Sciences: Les Ulis, France, 2018; Volume 156. [Google Scholar] [CrossRef]
- Rahim, N.A.; Luthfi, A.A.I.; Bukhari, N.A.; Tan, J.P.; Abdul, P.M.; Manaf, S.F.A. Biotechnological enhancement of lactic acid conversion from pretreated palm kernel cake hydrolysate by Actinobacillus succinogenes 130Z. Sci. Rep. 2023, 13, 5787. [Google Scholar] [CrossRef] [PubMed]
- Hwangbo, M.; Tran, J.L.; Chu, K.H. Effective one-step saccharification of lignocellulosic biomass using magnetite-biocatalysts containing saccharifying enzymes. Sci. Total Environ. 2019, 647, 806–813. [Google Scholar] [CrossRef]
- Álvarez-Chávez, J.; Villamiel, M.; Santos-Zea, L.; Ramírez-Jiménez, A.K. Agave By-Products: An Overview of Their Nutraceutical Value, Current Applications, and Processing Methods. Polysaccharides 2021, 2, 720–743. [Google Scholar] [CrossRef]
- Vargas-Sánchez, R.; Torrescano-Urrutia, G.; Esqueda-Valle, M.; Torres-Martínez, B.; Sánchez-Escalante, A. Fermentación de subproductos agroindustriales como estrategia para obtener aditivos para alimento de codorniz. Abanico Vet. 2022, 12, 1–23. [Google Scholar] [CrossRef]
- Honorato-Salazar, J.A.; Aburto, J.; Amezcua-Allieri, M.A. Agave and opuntia species as sustainable feedstocks for bioenergy and byproducts. Sustainability 2021, 13, 12263. [Google Scholar] [CrossRef]
- Sagar, V.; Lynam, J.G.; Parrenin, A.G. Sugar Extraction from Secondary Agricultural Waste Biomass Using Hydrothermal Carbonization and Direct Contact Membrane Distillation. Biomass 2023, 3, 323–335. [Google Scholar] [CrossRef]
- Flores-Gómez, C.A.; Escamilla Silva, E.M.; Zhong, C.; Dale, B.E.; Da Costa Sousa, L.; Balan, V. Conversion of lignocellulosic agave residues into liquid biofuels using an AFEXTM-based biorefinery. Biotechnol. Biofuels 2018, 11, 7. [Google Scholar] [CrossRef] [PubMed]
- Singhvi, M.; Zendo, T.; Sonomoto, K. Free lactic acid production under acidic conditions by lactic acid bacteria strains: Challenges and future prospects. Appl. Microbiol. Biotechnol. 2018, 102, 5911–5924. [Google Scholar] [CrossRef]
- Tirloni, L.; Heidrich, D.; de Souza, C.F.V. Adaptive Laboratory Evolution to obtain lactic acid bacteria strains of industrial interest—A review. Braz. J. Food Technol. 2023, 26, e2023053. [Google Scholar] [CrossRef]
- Li, Z.; Zhang, L.; Zhang, B.; Bao, J. pH shifting adaptive evolution stimulates the low pH tolerance of Pediococcus acidilactici and high L-lactic acid fermentation efficiency. Bioresour. Technol. 2025, 416, 131813. [Google Scholar] [CrossRef]
- Nalawade, K.; Baral, P.; Patil, S.; Pundir, A.; Kurmi, A.K.; Konde, K. Evaluation of alternative strategies for generating fermentable sugars from high-solids alkali pretreated sugarcane bagasse and successive valorization to L (+) lactic acid. Renew. Energy 2020, 157, 708–717. [Google Scholar] [CrossRef]
- Martínez, A.; Rodríguez-Alegría, M.E.; Conceicao-Fernandes, M.; Gosset, G.; Vargas-Tah, A. Metabolic Engineering of Escherichia coli for Lactic Acid Production from Renewable Resources. In Engineering of Microorganisms for the Production of Chemicals and Biofuels from Renewable Resources; Springer: Cham, Switzerland, 2017; pp. 1–200. [Google Scholar] [CrossRef]
- Orencio-Trejo, M.; Utrilla, J.; Fernández-Sandoval, M.T.; Huerta-Beristain, G.; Gosste, G.; Martínez, A. Engineering the Escherichia coli Fermentative Metabolism. Adv. Biochem. Eng./Biotechnol. 2010, 121, 71–107. [Google Scholar] [CrossRef] [PubMed]
- Zhu, Y.; Eiteman, M.A.; DeWitt, K.; Altman, E. Homolactate fermentation by metabolically engineered Escherichia coli strains. Appl. Environ. Microbiol. 2007, 73, 456–464. [Google Scholar] [CrossRef] [PubMed]
- Guzmán, G.I.; Utrilla, J.; Nurk, S.; Brunk, E.; Monk, J.M.; Ebrahim, A. Model-driven discovery of underground metabolic functions in Escherichia coli. Proc. Natl. Acad. Sci. USA 2015, 112, 929–934. [Google Scholar] [CrossRef]
- Manandhar, A.; Shah, A. Techno-Economic Analysis of the Production of Lactic Acid from Lignocellulosic Biomass. Fermentation 2023, 9, 641. [Google Scholar] [CrossRef]
- Nwamba, M.C.; Sun, F.; Mukasekuru, M.R.; Song, G.; Harindintwali, J.D.; Boyi, S.A. Trends and hassles in the microbial production of lactic acid from lignocellulosic biomass. Environ. Technol. Innov. 2021, 21, 101337. [Google Scholar] [CrossRef]
- Sakr, E.A.E.; Massoud, M.I.; Ragaee, S. Food wastes as natural sources of lactic acid bacterial exopolysaccharides for the functional food industry: A review. Int. J. Biol. Macromol. 2021, 189, 232–241. [Google Scholar] [CrossRef]
- Patel, M.A.; Ou, M.S.; Harbrucker, R.; Aldrich, H.C.; Buszko, M.L.; Ingram, L.O. Isolation and characterization of acid-tolerant, thermophilic bacteria for effective fermentation of biomass-derived sugars to lactic acid. Appl. Environ. Microbiol. 2006, 72, 3228–3235. [Google Scholar] [CrossRef] [PubMed]
- Iyer, P.V.; Thomas, S.; Lee, Y.Y. Fermentation of Pentoses into Lactic Acid High-Yield Fermentation of Pentoses into Lactic Acid. In Twenty-First Symposium on Biotechnology for Fuels and Chemicals. Applied Biochemistry and Biotechnology; Humana Press: Totowa, NJ, USA, 2000; Volume 84. [Google Scholar]
- Palmerín-Carreño, D.M.; Hernández-Orihuela, A.L.; Martínez-Antonio, A. Production of D-lactate from avocado seed hydrolysates by metabolically engineered Escherichia coli JU15. Fermentation 2019, 5, 26. [Google Scholar] [CrossRef]
- Zhao, J.; Xu, L.; Wang, Y.; Zhao, X.; Wang, J.; Garza, E. Homofermentative Production of Optically Pure L-Lactic Acid from Xylose by Genetically Engineered Escherichia coli B. Microb. Cell Factories 2013, 12, 57. [Google Scholar] [CrossRef] [PubMed]
- Utrilla, J.; Gosset, G.; Martinez, A. ATP limitation in a pyruvate formate lyase mutant of Escherichia coli MG1655 increases glycolytic flux to d-lactate. J. Ind. Microbiol. Biotechnol. 2009, 36, 1057–1062. [Google Scholar] [CrossRef]
- Dien, B.S.; Nichols, N.N.; Bothast, R.J. Recombinant Escherichia coli engineered for production of L-lactic acid from hexose and pentose sugars. J. Ind. Microbiol. Biotechnol. 2001, 27, 259–264. [Google Scholar] [CrossRef] [PubMed]
- Dien, B.S.; Nichols, N.N.; Bothast, R.J. Fermentation of sugar mixtures using Escherichia coli catabolite repression mutants engineered for production of L-lactic acid. J. Ind. Microbiol. Biotechnol. 2002, 29, 221–227. [Google Scholar] [CrossRef]
- Sierra-Ibarra, E.; Leal-Reyes, L.J.; Huerta-Beristain, G.; Hernández-Orihuela, A.L.; Gosset, G.; Martínez-Antonio, A. Limited oxygen conditions as an approach to scale-up and improve d and l-lactic acid production in mineral media and avocado seed hydrolysates with metabolically engineered Escherichia coli. Bioprocess Biosyst. Eng. 2021, 44, 379–389. [Google Scholar] [CrossRef] [PubMed]
- Utrilla, J.; Vargas-Tah, A.; Trujillo-Martínez, B.; Gosset, G.; Martinez, A. Production of D-lactate from sugarcane bagasse and corn stover hydrolysates using metabolic engineered Escherichia coli strains. Bioresour. Technol. 2016, 220, 208–214. [Google Scholar] [CrossRef]
- Zhou, S.; Shanmugam, K.T.; Ingram, L.O. Functional replacement of the Escherichia coli D-(-)-lactate dehydrogenase gene (ldhA) with the L-(+)-lactate dehydrogenase gene (ldhL) from Pediococcus acidilactici. Appl. Environ. Microbiol. 2003, 69, 2237–2244. [Google Scholar] [CrossRef]
- Grabar, T.B.; Zhou, S.; Shanmugam, K.T.; Yomano, L.P.; Ingram, L.O. Methylglyoxal bypass identified as source of chiral contamination in L(+) and D(-)-lactate fermentations by recombinant Escherichia coli. Biotechnol. Lett. 2006, 28, 1527–1535. [Google Scholar] [CrossRef] [PubMed]
- Martinez, A.; Grabar, T.B.; Shanmugam, K.T.; Yomano, L.P.; York, S.W.; Ingram, L.O. Low salt medium for lactate and ethanol production by recombinant Escherichia coli B. Biotechnol. Lett. 2007, 29, 397–404. [Google Scholar] [CrossRef]







| Industry | Industrial Application Examples | Type of Isomer (L or D) | Concentrations (Maximums and Minimums) | References |
|---|---|---|---|---|
| Food | Additive | L-lactic acid | BPF | [1,8,9] |
| Flavor enhancer (acidulant) | L-lactic acid | BPF | [8,9,10] | |
| Preserver | L-lactic acid | BPF | [8,11,12] | |
| Texturizer | L-lactic acid | BPF | [8,12,13] | |
| Bacterial inhibitor | L-lactic acid | BPF | [5,8,14] | |
| Cosmetics | Texturizer (rejuvenation) | L-lactic acid or racemic mixture (DL) | 0.4–0.9% | [10,12] |
| Skin lightener | L-lactic acid or racemic mixture (DL) | 0.4–0.9% | [9,15] | |
| Humectant | L-lactic acid or racemic mixture (DL) | 0.4–0.9% | [2,15] | |
| Anti-acne agent | L-lactic acid or racemic mixture (DL) | 0.4–0.9% | [5,15] | |
| Pharmaceutical | Topical ointments | L-lactic acid | BPF 0.4–0.9% | [5,10] |
| Parenteral solutions | L-lactic acid | BPF 0.4–0.9% | [1,13] | |
| Mineral solutions | L-lactic acid | BPF 0.4–0.9% | [1,6] | |
| Surgical sutures | L-lactic acid | BPF 0.4–0.9% | [5,13] | |
| Prostheses | L-lactic acid | BPF 0.4–0.9% | [1,16] | |
| Chemical | Production of organic acids: propionic, acetic and acrylic | D-lactic acid or racemic mixture (DL) | [10,17] | |
| Oxygenated chemicals: esters and propylene glycol | D-lactic acid or racemic mixture (DL) | [1,9,15] | ||
| Polymers: finishing agent in printing materials | D-lactic acid or racemic mixture (DL) | [5,18] | ||
| Cleaning agent | D-lactic acid or racemic mixture (DL) | [5,12] | ||
| Descaling agent | D-lactic acid or racemic mixture (DL) | [12,18] | ||
| Textile | Acidulant for deliming hides | D-lactic acid or racemic mixture (DL) | [5,18] | |
| Cleaning leather hides | D-lactic acid or racemic mixture (DL) | [5,12] | ||
| Biopolymers | Material for rigid food and non-food containers | D-lactic acid or racemic mixture (DL) | [19] |
| Property | D(-)-Lactic Acid | L(+)-Lactic Acid | Racemic Mixture (DL) |
|---|---|---|---|
| Melting point (°C) | 52.7–54 | 52.7–54 | 16.4–18 |
| Boiling point (°C at 1.87 kPa) | 103 | 103 | 82–122 |
| Viscosity (mPa⋅s) | 40.33 | 40.33 | 40.33 |
| Density (g/L at 20 °C) | 1.249–1.33 | 1.249–1.33 | 1.249 1.33 |
| Dissociation constant (pKa at 25 °C) | 3.79–3.86 | 3.79–3.86 | 3.73–3.79 |
| Heat of fusion (kJ/mol) | 11.33 | 11.33 | 16.86 |
| Isomer/Property | Melting Point (°C) at 1 atm | Boiling Point (°C) at 1 atm | Solid Density (g/mL) at 20 °C | Liquid Density (g/mL) at 25 °C | Viscosity (mNsm−2) | pKa |
|---|---|---|---|---|---|---|
| D(-) | 52.8–54 | 103 | 1.33 | 1.057–1.201 | 40.33 | 3.79–3.86 |
| L(+) | 52.8–54 | 103 | 1.33 | 1.057–1.201 | 40.33 | 3.79–3.86 |
| DL | 16.8–33 | 125–140 | 1.33 | 1.057–1.201 | 40.33 | 3.73 |
| Biomass Source | Pretreatment Techniques | Saccharification Techniques | Purification Techniques | Microorganism | References |
|---|---|---|---|---|---|
| Agave bagasse | Steam explosion | Enzymatic hydrolysis | Filtration and gas chromatography | Saccharomyces cerevisiae | [66] |
| Sugarcane and agave bagasse | Steam treatment | Enzymatic, acid and alkaline hydrolysis | Centrifugation, filtration, and high-performance liquid chromatography (HPLC) | Saccharomyces cerevisiae | [67] |
| Sugarcane bagasse | Steam explosion | Enzymatic hydrolysis | Centrifugation, filtration, and high-performance liquid chromatography (HPLC) | Bacillus coagulans DSM2314 | [68] |
| Coconut wastes | Alkaline hydrolysis | Enzymatic hydrolysis | Centrifugation, filtration, and gas chromatography | Lactobacillus coryniformis subsp. torquens (DSM20004) | [69] |
| Rice starch | Enzymatic liquefaction | Enzymatic hydrolysis | Centrifugation, filtration, and high-performance liquid chromatography (HPLC) | Lactobacillus delbuerckii IFO3202, Lactobacillus delbrueckii IFO3534 and Sporolactobacillus inulinus ATCC 15538 | [30] |
| Brewer’s grains | Enzymatic hydrolysis | Enzymatic hydrolysis | Centrifugation, filtration, liquid–liquid extraction and high-performance liquid chromatography (HPLC) | Lactobacillus rhamnosus | [59] |
| Sweet sorghum juice | Pressing and extraction | Enzymatic hydrolysis | Filtration, electrodialysis, and anion exchange chromatography | Bacillus coagulans A-35 | [17] |
| Woody wastes | Non-isothermal autohydrolysis | Enzymatic hydrolysis | Centrifugation, filtration, and gas chromatography | Lactobacillus rhamnosus ATCC7469 | [43] |
| Agro wastes | Acid treatment | Enzymatic hydrolysis | Filtration and spectrophotometry | Lactiplantibacillus plantarum and Lactobacillus brevis | [11] |
| Component (%) | Agave tequilana | Agave salmiana | Agave americana | Agave durangensis |
|---|---|---|---|---|
| Bagasse | Bagasse | Bagasse | Bagasse | |
| Cellulose | 41.8–42.0 | 35.0 | 40.5 | 48.0 |
| Hemicellulose | 4.4–20 | 4.6 | 15-25 | 20.1 |
| Lignin | 7.1–20.1 | 13.0–19.1 | 10-15 | 15.5 |
| Xylan | 13.0–19.9 | 12.0 | - | - |
| Glucan | 30.9–45.6 | 34.1 | - | - |
| Arabinose | 0.5–0.9 | 1.0 | - | - |
| Genetically Modified Strain | Deleted Genes | Introduced Genes | Isomer of Lactic Acid | Lactic Acid (g/L) | Yield (g/g) | Productivity (g/L·h) | Substrate | References |
|---|---|---|---|---|---|---|---|---|
| E. coli CL3 | ΔpflB, ΔadhE, ΔfrdA, ΔaceF::cat | - | D-lactate | 39.2 | 0.95 | 1.31 | Glucose | [147] |
| E. coli FBR19 | Δpfl:Cm, ΔldhA::Kn, ΔfrdABCD, Δzce726::Tn10, ptsG21 | ldhL (plasmid pUCLDH1) from Streptococcus bovis | L-lactate | 64.3 | 0.77 | - | Glucose and xylose | [148] |
| E. coli FBR11 | ΔpflB, ΔadhE | ldhL (plasmid pVALDH1) from Streptococcus bovis | L-lactate | 63.3 | 0.78 | 0.73 | Xylose | [149] |
| E. coli JU15 | Δpfl::Cam ΔldhA::Kn ΔfrdA ΔxylFGH E15 | - | D-lactate | 34.5 | 0.84 | 1.44 | Xylose | [150] |
| E. coli LL26 | ΔpflB, ΔadhE, ΔfrdA, ΔldhA ΔxylFGH E15, | PldhA::IctEBs from Bacillus subtilis | L-lactate | 36.96 | 0.90 | 1.3 | Xylose | [151] |
| E. coli SZ85 | ΔfrdBC, ΔackA, ΔldhA::ldhL, ΔfocA-pflB, ΔadhE | ldhL from Pediococcus acidilactici | L-lactate | 56 | 0.88 | 1.2 | Glucose and xylose | [152] |
| E. coli TG107 | ΔfrdBC, ΔackA ΔldhA::ldhL, ΔpflB, ΔmgsA, ΔadhE | ldhL from Pediococcus acidilactici | L-lactate | 77 | 0.85 | 1.92 | Glucose and xylose | [153,154] |
| E. coli WL204 | ΔfrdBC, ΔldhA ΔackA, ΔpflB ΔpdhR::pflBp6-acEF-lpd, ΔmgsA ΔadhE::FRT | ldhL from Pediococcus acidilactici | L-lactate | 66 | 0.90 | 1.09 | Xylose | [146] |
Disclaimer/Publisher’s Note: The statements, opinions and data contained in all publications are solely those of the individual author(s) and contributor(s) and not of MDPI and/or the editor(s). MDPI and/or the editor(s) disclaim responsibility for any injury to people or property resulting from any ideas, methods, instructions or products referred to in the content. |
© 2025 by the authors. Licensee MDPI, Basel, Switzerland. This article is an open access article distributed under the terms and conditions of the Creative Commons Attribution (CC BY) license (https://creativecommons.org/licenses/by/4.0/).
Share and Cite
Díaz-Orozco, L.; Moscosa Santillán, M.; Delgado Portales, R.E.; Rosales-Colunga, L.M.; Leyva-Porras, C.; Saavedra-Leos, Z. Advances in L-Lactic Acid Production from Lignocellulose Using Genetically Modified Microbial Systems. Polymers 2025, 17, 322. https://doi.org/10.3390/polym17030322
Díaz-Orozco L, Moscosa Santillán M, Delgado Portales RE, Rosales-Colunga LM, Leyva-Porras C, Saavedra-Leos Z. Advances in L-Lactic Acid Production from Lignocellulose Using Genetically Modified Microbial Systems. Polymers. 2025; 17(3):322. https://doi.org/10.3390/polym17030322
Chicago/Turabian StyleDíaz-Orozco, Lucila, Mario Moscosa Santillán, Rosa Elena Delgado Portales, Luis Manuel Rosales-Colunga, César Leyva-Porras, and Zenaida Saavedra-Leos. 2025. "Advances in L-Lactic Acid Production from Lignocellulose Using Genetically Modified Microbial Systems" Polymers 17, no. 3: 322. https://doi.org/10.3390/polym17030322
APA StyleDíaz-Orozco, L., Moscosa Santillán, M., Delgado Portales, R. E., Rosales-Colunga, L. M., Leyva-Porras, C., & Saavedra-Leos, Z. (2025). Advances in L-Lactic Acid Production from Lignocellulose Using Genetically Modified Microbial Systems. Polymers, 17(3), 322. https://doi.org/10.3390/polym17030322

