Development of Carbohydrate Polyelectrolyte Nanoparticles for Use in Drug Delivery Systems that Cross the Blood–Brain Barrier to Treat Brain Tumors
Abstract
1. Introduction
2. Materials and Methods
2.1. Materials
2.2. Nanoparticle Preparation
2.3. Surface Modification by Antibodies
2.4. Evaluation of Nanoparticle Fluorescence and Antibody Attachment
- Dispensing 20 μL of NP suspensions onto the bottom of a 96-well plate.
- Removal of unbound particles.
- Incubation with a 2 wt.% paraformaldehyde solution in PBS for 15 min.
- Washing three times with PBS containing Tween-20 (0.1 wt.%) for 5 min each.
- Addition of 20 μL of PBS containing Triton X-100 (0.05 wt.%) and incubation for 10 min.
- Subsequent washing three times with PBS-Tween for 5 min each.
- Incubation with secondary antibodies (anti-rabbit Alexa Fluor 568, A11036, Affinity, China)) diluted 1:2000 in PBS.
- Final washing three times with PBS-Tween for 5 min each.
2.5. Atomic Force Microscopy
2.6. Zeta-Potential Study
2.7. Fourier Transmission Infrared Spectroscopy (FTIR)
2.8. Raman Spectroscopy
2.9. Immobilization of Temozolomide
2.10. Evaluation of Nanoparticle Transport Through a Model Blood Vessel
2.11. Scanning Electron Microscopy
2.12. Analysis of Nanoparticle Cytotoxicity Toward Brain Cancer Cells
2.13. Statistical Analysis
3. Results
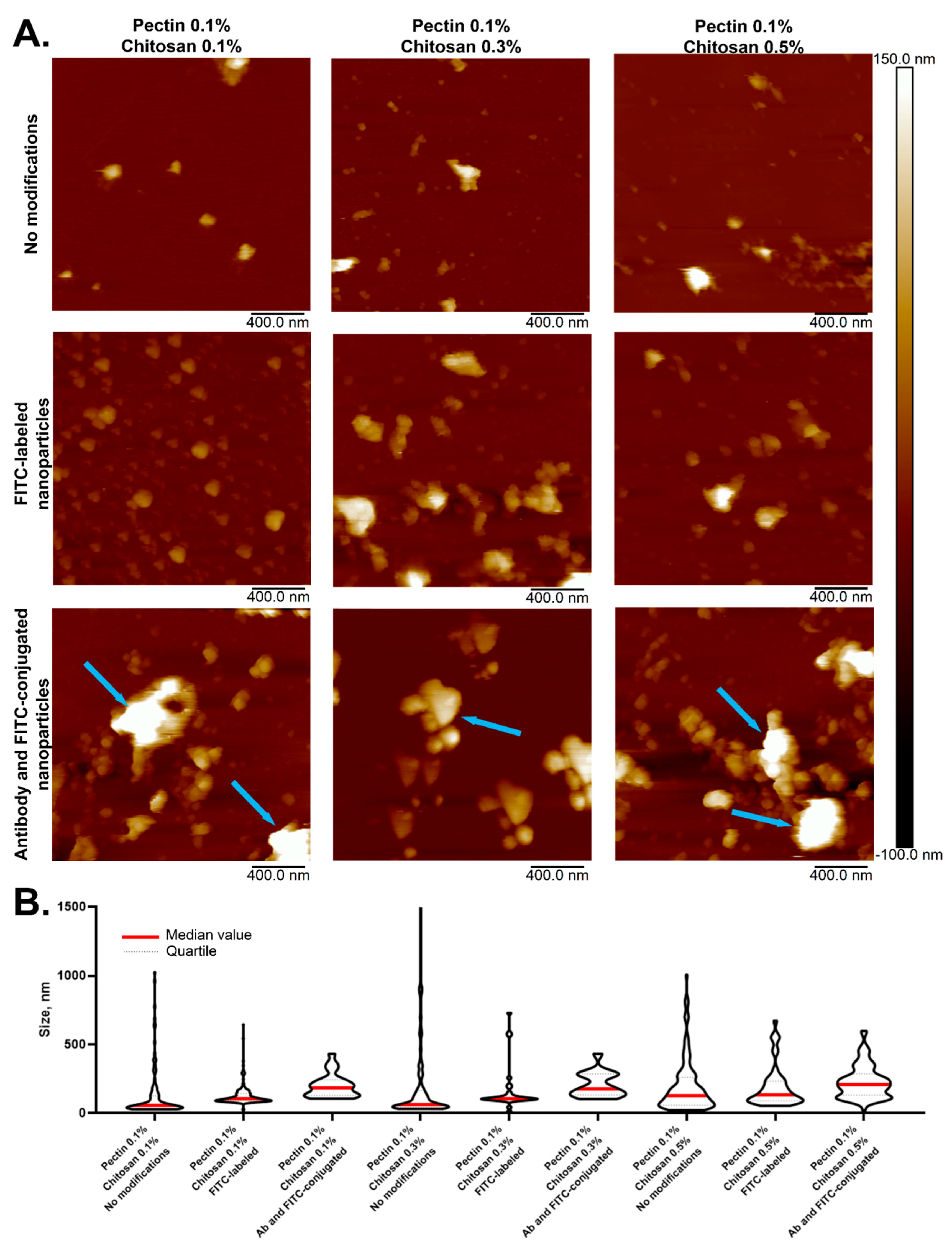
3.1. Nanoparticle Synthesis and Characterization
3.2. Temozolomide Loading Results and Nanoparticle Cytotoxicity
3.3. NP Surface Modification
3.4. Nanoparticle–Endothelium Interaction
4. Discussion
5. Conclusions
Supplementary Materials
Author Contributions
Funding
Institutional Review Board Statement
Data Availability Statement
Acknowledgments
Conflicts of Interest
Abbreviations
| ADN | Absorption/diffusion number |
| AFM | Atomic force microscopy |
| BBB | Blood–brain barrier |
| DMSO | Dimethyl sulfoxide |
| EDC | 1-[3-(Dimethylamino)propyl]-3-ethylcarbodiimide hydrochloride |
| FITC | Fluorescein isothiocyanate |
| FTIR | Fourier transmission infrared spectroscopy |
| GBM | Glioblastoma multiforme |
| HEPES | 2-[4-(2-hydroxyethyl) piperazine-1-yl]-ethane-1-sulfonic acid |
| LSM | Laser scanning microscopy |
| NHS | N-hydroxysuccinimide |
| NPs | Nanoparticles |
| PBS | Phosphate-buffered saline |
| PEC | Polyelectrolyte complex |
| SEM | Scanning electron microscopy |
| TMZ | Temozolomide |
| UV | Ultraviolet-visible |
Appendix A
| NP Composition | Median Size, nm (95% CI) | Average Size, nm ± SEM | Zeta-Potential, mV (Median, Interquartile Range) |
|---|---|---|---|
| Pectin 0.1% Chitosan 0.1% No modifications | 55.55; 95% CI 46.52–64.83 | 128 ± 16.34 | 24.4 (IQR 107.0) |
| Pectin 0.1% Chitosan 0.1% FITC-labeled | 104.4; 95% CI 99.31–110.8 | 128.1 ± 5.538 | 25.1 (IQR 117.3) |
| Pectin 0.1% Chitosan 0.1% Ab and FITC-conjugated | 183.7; 95% CI 132.1–214.3 | 199 ± 17.4 | −9.16 (IQR 112.6) |
| Pectin 0.1% Chitosan 0.3% No modifications | 62.09; 95% CI 51.96–93.52 | 169.3 ± 24.86 | 28.2 (IQR 129.8) |
| Pectin 0.1% Chitosan 0.3% FITC-labeled | 106.3; 95% CI 98.19–123.6 | 169 ± 31.95 | 32.9 (IQR 130.5) |
| Pectin 0.1% Chitosan 0.3% Ab and FITC-conjugated | 177; 95% CI 133.6–287.9 | 206.2 ± 23.07 | 32.4 (IQR 115.4) |
| Pectin 0.1% Chitosan 0.5% No modifications | 126.6; 95% CI 109–172.7 | 195.6 ± 16.72 | 31.2 (IQR 110.5) |
| Pectin 0.1% Chitosan 0.5% FITC-labeled | 133.3; 95% CI 100.3–192.2 | 194.7 ± 22.35 | 36.7 (IQR 140.6) |
| Pectin 0.1% Chitosan 0.5% Ab and FITC-conjugated | 208.7; 95% CI 180.6–241.3 | 228.5 ± 13.23 | 2.4 (IQR 110.6) |
| Functional Group, Classification | NPs-01-01, cm−1 | NPs-01-01 with FITC, cm−1 | NPs-01-01 with Ab, cm−1 | NPs-01-01 with FITC and Ab, cm−1 |
|---|---|---|---|---|
| ν(O-H), water, and intramolecular H-bonds | 3280 (s. *) 3225 (s.) | 3271 (s.) 3216 (s.) | 3274 (s.) 3215 (s.) | 3274 (s.) 3214 (s.) |
| ν(N-H) in NH3 | 3191 (s.) | 3191 (s.) | 3191 (s.) | 3191 (s.) |
| ν(C-H) in CH3 | - - | 2957 (m.) 2923 (m.) | - - | - - |
| ν(C-H) in CH2 | - | 2859 (m.) | - | - |
| ν(C=O) in COOH | 1720 (m.) | 1744 (m.) | 1743 (m.) | 1752 (m.) |
| ν(C=O) in acetylated monosaccharide residues | 1670 (s.) | 1662 (s.) | 1680 (s.) | - |
| 1600 (s.) | 1605 (s.) | 1591 (s.) | 1626 (s.) 1591 (s.) |
| δ(N-H) in ionized amino (−NH3+) | 1537 (s.) | 1551 (s.) | 1547 (s.) | 1547 (s.) |
| in plane ring vibrations in FITC | - | - | - | 1503 (s.) |
| δ(C-H) corresponds to C-H group symmetrical deformation due to the presence of saturated carbon atoms in the polysaccharide molecular structures | 1437 (s.) | 1442 (s.) | 1431 (s.) | - |
| 1377 (s.) 1308 (m.) | 1393 (s.) 1328 (s.) | 1392 (s.) 1332 (s.) | 1359 (s.) |
| phenoxide ion stretch conjugated with xanthene ring stretching in FITC | - | 1296 (s.) | - | 1359 (s.) |
| δ(O-H) | - | 1234 (s.) | 1220 (s.) | |
| ν(C-O-C) in glycosidic bond | - | 1161 (m.) | - | 1297 (s.) |
| ν(C-O-C) in pyranose ring structure | 1100 (w.) | - | 1118 (m.) | 1236 (s.) |
| ν(C-O) asymmetric stretching in ring | - | 1020 (m.) | 1053 (m.) | 1136 (m.) |
| ν(C-O-C) in glycosidic bond | 941 (m.) | 952 (m.) | 938 (m.) | - |
| δ(C-H) corresponds to out-of-plane vibrations of glucosamine | 879 (w.) | - | - | 1074 (w.) |
| δ(C-H) corresponds to out-of-plane vibrations of glucosamine (~764 cm−1 − xanthene ring deformation in FITC) | 800 (w.) | 761 (m.) | 793 (w.) | 793 (w.) 727 (w.) |
| wagging vibrations of N-H and O-H | 697 (w.) 556 (w.) | 674 (w.) | 633 (w.) 567 (m.) | 640 (w.) 566 (m. |
| δ(C–O–C) | 465 (w.) | 460 (m.) | 467 (m.) | - |
| δ(C-NH-C) | 238 (m.) | 241 (s.) | 242 (s.) | 238 (s.) |
| Functional Group, Classification | NPs-01-03, cm−1 | NPs-01-03 with FITC, cm−1 | NPs-01-03 with Ab, cm−1 | NPs-01-03 with FITC and Ab, cm−1 |
|---|---|---|---|---|
| ν(O-H), water, and intramolecular H-bonds | 3278 (s. *) 3208 (s.) | 3270 (s.) 3222 (s.) | 3274 (s.) 3208 (s.) | 3276 (s.) 3214 (s.) |
| ν(N-H) in NH3 | 3189 (s.) | 3188 (s.) 3014 (m.) | 3188 (s.) 3065 (s.) | 3194 (s.) 3022 (m.) |
| ν(C-H) in CH3 | 2970 (m.) | 3188 (s.) 3014 (m.) | 2923 (w.) | 3194 (s.) 3022 (m.) |
| ν(C-H) in CH2 | - | 2980 (m.) 2922 (m.) | 2893 (w.) | - |
| ν(C=O) in COOH | 1729 (m.) | 1744 (m.) | 1740 (m.) | 1752 (m.) |
| ν(C=O) in acetylated monosaccharide residues | 1679 (s.) | 1662 (m.) | 1680 (m.) | - |
| 1627 (s.) 1600 (s.) | 1600 (s.) | 1656 (s.) 1598 (s.) | 1595 (s.) |
| δ(N-H) in ionized amino (-NH3+) | 1549 (s.) | 1533 (s.) | 1540 (s.) | 1542 (s.) |
| δ(C-H) corresponds to C-H group symmetrical deformation due to the presence of saturated carbon atoms in the polysaccharide molecular structures | 1471 (s.) | 1440 (s.) | 1435 (s.) | 1435 (s.) |
| 1395 (s.) 1337 (s.) | 1389 (s.) 1332 (s.) | 1391 (s.) 1331 (s.) | 1389 (s.) 1330 (s.) |
| phenoxide ion stretch conjugated with xanthene ring stretching in FITC | 1300 (s.) | 1300 (s.) | 1300 (s.) | - |
| δ(O-H) | - | - | 1208 (s.) | 1220 (s.) |
| ν(C-O-C) in glycosidic bond | - | - | 1120 (s.) | 1163 (m.) |
| ν(C-O-C) in pyranose ring structure | - | 1147 (w.) | 1118 (s.) | 1117 (s.) |
| ν(C-O) asymmetric stretching in ring | - | 1021 (m.) | 1043 (s.) | 1049 (m.) |
| ν(C-O-C) in glycosidic bond | 905 (w.) | 932 (m.) | 939 (s.) | 956 (m.) |
| δ(C-H) corresponds to out-of-plane vibrations of glucosamine | 843 (w.) | - | - | - |
| δ(C-H) corresponds to out-of-plane vibrations of glucosamine (~764 cm−1 − xanthene ring deformation in FITC) | - | 764 (s.) | - | 763 (m.) |
| wagging vibrations of N-H and O-H | 638 (w.) 545 (w.) | 667 (s.) 548 (s.) | 639 (m.) 580 (s.) | 657 (m.) 576 (s.) |
| δ(C–O–C) | 456 (m.) | 456 (m.) | 468 (m.) | 454 (m.) |
| γ(O-H) | 386 (m.) | - | - | 377 (m.) |
| δ(C-NH-C) | 246 (s.) | 245 (s.) | 247 (s.) | 247 (s.) |
| Functional Group, Classification | NPs-01-03, cm−1 | NPs-01-03 with FITC, cm−1 | NPs-01-03 with Ab, cm−1 | NPs-01-03 with FITC and Ab, cm−1 |
|---|---|---|---|---|
| ν(O-H), water, and intramolecular H-bonds | 3272 (s. *) 3212 (s.) | 3275 (s.) 3211 (s.) | 3264 (s.) 3218 (s.) | 3268 (s.) 3213 (s.) |
| ν(N-H) in NH3 | 3188 (s.) 3062 (m.) 3003 (w.) | 3187 (s.) 3062 (m.) 3004 (w.) | 3189 (s.) 3069 (s.) | 3189 (s.) |
| ν(C-H) in CH3 | 2971 (w.) 2925 (w.) | 2971 (w.) 2924 (w.) | 2923 (w.) | 2957 (m.) 2922 (m.) |
| ν(C-H) in CH2 | 2898 (w.) 2860 (w.) | 2859 (w.) | - | 2858 (m.) |
| ν(C=O) in COOH | 1740 (m.) | 1740 (m.) | 1740 (m.) | 1733 (m.) |
| 1632 (s.) | 1635 (s.) | 1659 (s.) 1595 (s.) | 1648 (s.) 1595 (s.) |
| δ(N-H) in ionized amino (−NH3+) | 1548 (s.) | 1549 (s.) | 1542 (s.) | 1543 (s.) |
| δ(C-H) corresponds to C-H group symmetrical deformation due to the presence of saturated carbon atoms in the polysaccharide molecular structures | 1446 (s.) | 1446 (s.) | 1431 (m.) | 1429 (s.) |
| 1403 (s.) 1333 (s.) | 1404 (s.) 1334 (s.) | 1397 (s.) 1334 (s.) | 1393 (s.) 1333 (s.) |
| phenoxide ion stretch conjugated with xanthene ring stretching in FITC | 1287 (s.) | 1287 (s.) | 1284 (s.) | 1282 (s.) |
| δ(O-H) | - | - | 1221 (s.) | 1219 (s.) |
| ν(C-O-C) in glycosidic bond | - | 1168 (w.) | - | - |
| ν(C-O-C) in pyranose ring structure | - | - | 1124 (m.) | 1123 (m.) |
| ν(C-O) asymmetric stretching in ring | - | - | 1054 (w.) | 1032 (m.) |
| ν(C-O-C) in glycosidic bond | - | - | 954 (w.) | 952 (w.) |
| δ(C-H) corresponds to out-of-plane vibrations of glucosamine (~764 cm−1 − xanthene ring deformation in FITC) | - | - | - | 762 (m.) |
| wagging vibrations of N-H and O-H | - | - | 579(s.) | 670 (m.) 574 (s.) |
| δ(C–O–C) | 454 (s.) | 453 (s.) | 452 (s.) | 458 (s.) |
| γ(O-H) | 385 (s.) | 384 (s.) | 397 (s.) | 397 (m.) |
| δ(C-NH-C) | 244 (s.) | 244 (s.) | 249 (s.) | 245 (s.) |

References
- van Tellingen, O.; Yetkin-Arik, B.; de Gooijer, M.C.; Wesseling, P.; Wurdinger, T.; de Vries, H.E. Overcoming the Blood-Brain Tumor Barrier for Effective Glioblastoma Treatment. Drug Resist. Updat. 2015, 19, 1–12. [Google Scholar] [CrossRef]
- Obermeier, B.; Daneman, R.; Ransohoff, R.M. Development, Maintenance and Disruption of the Blood-Brain Barrier. Nat. Med. 2013, 19, 1584–1596. [Google Scholar] [CrossRef] [PubMed]
- Thompson, A.J.; Banwell, B.L.; Barkhof, F.; Carroll, W.M.; Coetzee, T.; Comi, G.; Correale, J.; Fazekas, F.; Filippi, M.; Freedman, M.S.; et al. Diagnosis of Multiple Sclerosis: 2017 Revisions of the McDonald Criteria. Lancet Neurol. 2018, 17, 162–173. [Google Scholar] [CrossRef] [PubMed]
- Pourmadadi, M.; Shamsabadipour, A.; Bhatti, A.; Forouzanfar, M.; Rajabnejad, M.; Behzadmehr, R.; Rahdar, A.; Medina, D.I.; Díez-Pascual, A.M. Therapeutic Performance of Temozolomide-Loaded Nanomaterials: A State-of-the-Art. J. Drug Deliv. Sci. Technol. 2023, 85, 104568. [Google Scholar] [CrossRef]
- Dengler, J.; Maldaner, N.; Bijlenga, P.; Burkhardt, J.-K.; Graewe, A.; Guhl, S.; Hong, B.; Hohaus, C.; Kursumovic, A.; Mielke, D.; et al. Perianeurysmal Edema in Giant Intracranial Aneurysms in Relation to Aneurysm Location, Size, and Partial Thrombosis. J. Neurosurg. 2015, 123, 446–452. [Google Scholar] [CrossRef]
- Emiru, T.F.; Ayele, D.W. Controlled Synthesis, Characterization and Reduction of Graphene Oxide: A Convenient Method for Large Scale Production. Egypt. J. Basic Appl. Sci. 2017, 4, 74–79. [Google Scholar] [CrossRef]
- Silant’ev, V.E.; Belousov, A.S.; Trukhin, F.O.; Struppul, N.E.; Shmelev, M.E.; Patlay, A.A.; Shatilov, R.A.; Kumeiko, V.V. Rational Design of Pectin–Chitosan Polyelectrolyte Nanoparticles for Enhanced Temozolomide Delivery in Brain Tumor Therapy. Biomedicines 2024, 12, 1393. [Google Scholar] [CrossRef]
- Zhang, Y.; Miller, D. Pathways for Drug Delivery to the Central Nervous System. In Drug Delivery: Principles and Applications; Amazon: Arlington, VA, USA, 2005; pp. 29–56. ISBN 978-0-471-47573-6. [Google Scholar]
- Angom, R.S.; Nakka, N.M.R.; Bhattacharya, S. Advances in Glioblastoma Therapy: An Update on Current Approaches. Brain Sci. 2023, 13, 1536. [Google Scholar] [CrossRef]
- Steeg, P.S. The Blood–Tumour Barrier in Cancer Biology and Therapy. Nat. Rev. Clin. Oncol. 2021, 18, 696–714. [Google Scholar] [CrossRef]
- Upton, D.H.; Ung, C.; George, S.M.; Tsoli, M.; Kavallaris, M.; Ziegler, D.S. Challenges and Opportunities to Penetrate the Blood-Brain Barrier for Brain Cancer Therapy. Theranostics 2022, 12, 4734–4752. [Google Scholar] [CrossRef]
- Magalhães, M.V.; Coutinho, I.; Barrias, C.C.; Bidarra, S.J. Polysaccharide-Based Hydrogels for Bioengineering 3D Tumor Models. In Handbook of the Extracellular Matrix: Biologically-Derived Materials; Maia, F.R., Oliveira, J.M., Reis, R.L., Eds.; Springer International Publishing: Cham, Switzerland, 2024; pp. 431–454. ISBN 978-3-031-56363-8. [Google Scholar]
- Nicolas, J.; Magli, S.; Rabbachin, L.; Sampaolesi, S.; Nicotra, F.; Russo, L. 3D Extracellular Matrix Mimics: Fundamental Concepts and Role of Materials Chemistry to Influence Stem Cell Fate. Biomacromolecules 2020, 21, 1968–1994. [Google Scholar] [CrossRef] [PubMed]
- Wang, Y.; Qian, J.; Yang, M.; Xu, W.; Wang, J.; Hou, G.; Ji, L.; Suo, A. Doxorubicin/Cisplatin Co-Loaded Hyaluronic Acid/Chitosan-Based Nanoparticles for in Vitro Synergistic Combination Chemotherapy of Breast Cancer. Carbohydr. Polym. 2019, 225, 115206. [Google Scholar] [CrossRef] [PubMed]
- Belousov, A.; Patlay, A.; Silant’ev, V.; Kovalev, V.V.; Kumeiko, V. Preparation of Hydrogels Based on Modified Pectins by Tuning Their Properties for Anti-Glioma Therapy. Int. J. Mol. Sci. 2022, 24, 630. [Google Scholar] [CrossRef] [PubMed]
- Gagliardi, A.; Giuliano, E.; Venkateswararao, E.; Fresta, M.; Bulotta, S.; Awasthi, V.; Cosco, D. Biodegradable Polymeric Nanoparticles for Drug Delivery to Solid Tumors. Front. Pharmacol. 2021, 12, 601626. [Google Scholar] [CrossRef]
- Tian, H.; Zhang, T.; Qin, S.; Huang, Z.; Zhou, L.; Shi, J.; Nice, E.C.; Xie, N.; Huang, C.; Shen, Z. Enhancing the Therapeutic Efficacy of Nanoparticles for Cancer Treatment Using Versatile Targeted Strategies. J. Hematol. Oncol. 2022, 15, 132. [Google Scholar] [CrossRef]
- Kudarha, R.R.; Sawant, K.K. Hyaluronic Acid Conjugated Albumin Nanoparticles for Efficient Receptor Mediated Brain Targeted Delivery of Temozolomide. J. Drug Deliv. Sci. Technol. 2021, 61, 102129. [Google Scholar] [CrossRef]
- Yang, L.; Gao, S.; Asghar, S.; Liu, G.; Song, J.; Wang, X.; Ping, Q.; Zhang, C.; Xiao, Y. Hyaluronic Acid/Chitosan Nanoparticles for Delivery of Curcuminoid and Its in Vitro Evaluation in Glioma Cells. Int. J. Biol. Macromol. 2015, 72, 1391–1401. [Google Scholar] [CrossRef]
- Caprifico, A.E.; Foot, P.; Polycarpou, E.; Calabrese, G. Cellular Uptake of Alkyl-Modified Chitosan Nanoparticles by SIM-A9 and hCMEC/D3 Cells. Res. Sq. 2024, 4, 1–20. [Google Scholar] [CrossRef]
- Smiley, S.B.; Yun, Y.; Ayyagari, P.; Shannon, H.E.; Pollok, K.E.; Vannier, M.W.; Das, S.K.; Veronesi, M.C. Development of CD133 Targeting Multi-Drug Polymer Micellar Nanoparticles for Glioblastoma—In Vitro Evaluation in Glioblastoma Stem Cells. Pharm. Res. 2021, 38, 1067–1079. [Google Scholar] [CrossRef]
- Wang, L.; Liu, C.; Qiao, F.; Li, M.; Xin, H.; Chen, N.; Wu, Y.; Liu, J. Analysis of the Cytotoxic Effects, Cellular Uptake and Cellular Distribution of Paclitaxel-Loaded Nanoparticles in Glioblastoma Cells in Vitro. Exp. Ther. Med. 2021, 21, 292. [Google Scholar] [CrossRef] [PubMed]
- Asharani, P.V.; Hande, M.P.; Valiyaveettil, S. Anti-Proliferative Activity of Silver Nanoparticles. BMC Cell Biol. 2009, 10, 65. [Google Scholar] [CrossRef] [PubMed]
- Yang, P.; Sheng, D.; Guo, Q.; Wang, P.; Xu, S.; Qian, K.; Li, Y.; Cheng, Y.; Wang, L.; Lu, W.; et al. Neuronal Mitochondria-Targeted Micelles Relieving Oxidative Stress for Delayed Progression of Alzheimer’s Disease. Biomaterials 2020, 238, 119844. [Google Scholar] [CrossRef]
- Lai, X.; Yao, F.; An, Y.; Li, X.; Yang, X.-D. Novel Nanotherapeutics for Cancer Immunotherapy by PD-L1-Aptamer-Functionalized and Fexofenadine-Loaded Albumin Nanoparticles. Molecules 2023, 28, 2556. [Google Scholar] [CrossRef]
- Irudayanathan, F.J.; Wang, N.; Wang, X.; Nangia, S. Architecture of the Paracellular Channels Formed by Claudins of the Blood-Brain Barrier Tight Junctions. Ann. N. Y. Acad. Sci. 2017, 1405, 131–146. [Google Scholar] [CrossRef] [PubMed]
- Banks, W.A. Characteristics of compounds that cross the blood-brain barrier. BMC Neurol. 2009, 9, S3. [Google Scholar] [CrossRef] [PubMed]
- Sweeney, M.D.; Zhao, Z.; Montagne, A.; Nelson, A.R.; Zlokovic, B.V. Blood-Brain Barrier: From Physiology to Disease and Back. Physiol. Rev. 2019, 99, 21–78. [Google Scholar] [CrossRef]
- Ribovski, L.; de Jong, E.; Mergel, O.; Zu, G.; Keskin, D.; van Rijn, P.; Zuhorn, I.S. Low Nanogel Stiffness Favors Nanogel Transcytosis across an in Vitro Blood-Brain Barrier. Nanomedicine 2021, 34, 102377. [Google Scholar] [CrossRef]
- Mendes, M.; Nunes, S.; Cova, T.; Branco, F.; Dyrks, M.; Koksch, B.; Vale, N.; Sousa, J.; Pais, A.; Vitorino, C. Charge-Switchable Cell-Penetrating Peptides for Rerouting Nanoparticles to Glioblastoma Treatment. Colloids Surf. B Biointerfaces 2024, 241, 113983. [Google Scholar] [CrossRef]
- Sahin, H.; Yucel, O.; Holloway, P.; Yildirim, E.; Emik, S.; Gurdag, G.; Tanriverdi, G.; Erkanli Senturk, G. Comparison of Drug Delivery Systems with Different Types of Nanoparticles in Terms of Cellular Uptake and Responses in Human Endothelial Cells, Pericytes, and Astrocytes. Pharmaceuticals 2024, 17, 1567. [Google Scholar] [CrossRef]
- Wang, Z.; Tiruppathi, C.; Minshall, R.D.; Malik, A.B. Size and Dynamics of Caveolae Studied Using Nanoparticles in Living Endothelial Cells. ACS Nano 2009, 3, 4110–4116. [Google Scholar] [CrossRef]
- Semyachkina-Glushkovskaya, O.; Chehonin, V.; Borisova, E.; Fedosov, I.; Namykin, A.; Abdurashitov, A.; Shirokov, A.; Khlebtsov, B.; Lyubun, Y.; Navolokin, N.; et al. Photodynamic Opening of the Blood-Brain Barrier and Pathways of Brain Clearing. J. Biophotonics 2018, 11, e201700287. [Google Scholar] [CrossRef] [PubMed]
- Xia, T.; Kovochich, M.; Liong, M.; Zink, J.I.; Nel, A.E. Cationic Polystyrene Nanosphere Toxicity Depends on Cell-Specific Endocytic and Mitochondrial Injury Pathways. ACS Nano 2008, 2, 85–96. [Google Scholar] [CrossRef] [PubMed]
- dos Santos, T.; Varela, J.; Lynch, I.; Salvati, A.; Dawson, K.A. Effects of Transport Inhibitors on the Cellular Uptake of Carboxylated Polystyrene Nanoparticles in Different Cell Lines. PLoS ONE 2011, 6, e24438. [Google Scholar] [CrossRef]
- Cheng, J.; Zhu, H.; Huang, J.; Zhao, J.; Yan, B.; Ma, S.; Zhang, H.; Fan, D. The Physicochemical Properties of Chitosan Prepared by Microwave Heating. Food Sci. Nutr. 2020, 8, 1987–1994. [Google Scholar] [CrossRef]
- Socrates, G. Infrared and Raman Characteristic Group Frequencies: Tables and Charts, 3rd ed.; John Wiley & Sons Ltd.: Chichester, UK, 2001; 368p. [Google Scholar]
- Synytsya, A.; Čopíková, J.; Matêjka, P.; Machovič, V. Fourier Transform Raman and Infrared Spectroscopy of Pectins. Carbohydr. Polym. 2003, 54, 97–106. [Google Scholar] [CrossRef]
- Öztürk, K.; Kaplan, M.; Çalış, S. Effects of Nanoparticle Size, Shape, and Zeta Potential on Drug Delivery. Int. J. Pharm. 2024, 666, 124799. [Google Scholar] [CrossRef] [PubMed]
- Aday, S.; Li, W.; Karp, J.M.; Joshi, N. An in Vitro Blood-Brain Barrier Model to Study the Penetration of Nanoparticles. Bio-Protocol 2022, 12, e4334. [Google Scholar] [CrossRef]
- Zając, A.; Hanuza, J.; Wandas, M.; Dymińska, L. Determination of N-Acetylation Degree in Chitosan Using Raman Spectroscopy. Spectrochim. Acta Part A Mol. Biomol. Spectrosc. 2015, 134, 114–120. [Google Scholar] [CrossRef]
- Zhang, D.; Vangala, K.; Jiang, D.; Zou, S.; Pechan, T. Drop Coating Deposition Raman Spectroscopy of Fluorescein Isothiocyanate Labeled Protein. Appl. Spectrosc. 2010, 64, 1078–1085. [Google Scholar] [CrossRef]
- Weng, J.; Zhao, S.; Li, Z.; Ricardo, K.B.; Zhou, F.; Kim, H.; Liu, H. Raman Enhancement and Photo-Bleaching of Organic Dyes in the Presence of Chemical Vapor Deposition-Grown Graphene. Nanomaterials 2017, 7, 337. [Google Scholar] [CrossRef]
- Reese, E.T. Biological Degradation of Cellulose Derivatives. Ind. Eng. Chem. 1957, 49, 89–93. [Google Scholar] [CrossRef]
- Muhidinov, Z.; Bobokalonov, J.; Liu, L.; Fassihi, R. A Kinetic Study of Poorly Water Soluble Drug Released from Pectin Microcapsules Using Diffusion/Dissolution Model. In New Delivery Systems for Controlled Drug Release from Naturally Occurring Materials; ACS Symposium Series; American Chemical Society: Washington, DC, USA, 2008; Volume 992, pp. 193–208. ISBN 978-0-8412-7424-2. [Google Scholar]
- Supachawaroj, N.; Damrongrungruang, T.; Limsitthichaikoon, S. Formulation Development and Evaluation of Lidocaine Hydrochloride Loaded in Chitosan-Pectin-Hyaluronic Acid Polyelectrolyte Complex for Dry Socket Treatment. Saudi Pharm. J. 2021, 29, 1070–1081. [Google Scholar] [CrossRef]
- Martien, R.; Sa’adah, N.; Saifullah, T.N.S. Formulation and Characterization Insulin Nanoparticle Using Low Molecular Weight Chitosan and Pectin Polymers with Ionic Gelation Method. ResearchGate 2016, 8, 500–506. [Google Scholar] [CrossRef]
- Attallah, O.A.; Shetta, A.; Elshishiny, F.; Mamdouh, W. Essential Oil Loaded Pectin/Chitosan Nanoparticles Preparation and Optimization via Box-Behnken Design against MCF-7 Breast Cancer Cell Lines. RSC Adv. 2020, 10, 8703–8708. [Google Scholar] [CrossRef]
- Zheng, S.; Bai, Y.-Y.; Liu, Y.; Gao, X.; Li, Y.; Changyi, Y.; Wang, Y.; Chang, D.; Ju, S.; Li, C. Salvaging Brain Ischemia by Increasing Neuroprotectant Uptake via Nanoagonist Mediated Blood Brain Barrier Permeability Enhancement. Biomaterials 2015, 66, 9–20. [Google Scholar] [CrossRef]
- Seo, Y.; Chang, K.W.; Lee, J.; Kong, C.; Shin, J.; Chang, J.W.; Na, Y.C.; Chang, W.S. Optimal Timing for Drug Delivery into the Hippocampus by Focused Ultrasound: A Comparison of Hydrophilic and Lipophilic Compounds. Heliyon 2024, 10, e29480. [Google Scholar] [CrossRef] [PubMed]
- Costantino, L.; Gandolfi, F.; Tosi, G.; Rivasi, F.; Vandelli, M.A.; Forni, F. Peptide-Derivatized Biodegradable Nanoparticles Able to Cross the Blood–Brain Barrier. J. Control. Release 2005, 108, 84–96. [Google Scholar] [CrossRef]
- Chen, Y.Y.; Syed, A.M.; MacMillan, P.; Rocheleau, J.V.; Chan, W.C.W. Flow Rate Affects Nanoparticle Uptake into Endothelial Cells. Adv. Mater. 2020, 32, e1906274. [Google Scholar] [CrossRef]
- Oliveira, C.; Gonçalves, C.S.; Martins, E.P.; Neves, N.M.; Reis, R.L.; Costa, B.M.; Silva, T.H.; Martins, A. Fucoidan/Chitosan Nanoparticles Functionalized with Anti-ErbB-2 Target Breast Cancer Cells and Impair Tumor Growth in Vivo. Int. J. Pharm. 2021, 600, 120548. [Google Scholar] [CrossRef]
- Patlay, A.A.; Belousov, A.S.; Silant’ev, V.E.; Shatilov, R.A.; Shmelev, M.E.; Kovalev, V.V.; Perminova, I.V.; Baklanov, I.N.; Kumeiko, V.V. Preparation and Characterization of Hydrogel Films and Nanoparticles Based on Low-Esterified Pectin for Anticancer Applications. Polymers 2023, 15, 3280. [Google Scholar] [CrossRef]
- Irani, M.; Mir Mohamad Sadeghi, G.; Haririan, I. A Novel Biocompatible Drug Delivery System of Chitosan/Temozolomide Nanoparticles Loaded PCL-PU Nanofibers for Sustained Delivery of Temozolomide. Int. J. Biol. Macromol. 2017, 97, 744–751. [Google Scholar] [CrossRef] [PubMed]
- Pertiwi, D.; Martien, R.; Sismindari Ismail, H. Formulation of nanoparticles ribosome inactivating proteins from Mirabilis jalapa L. (RIP MJ) conjugated AntiEpCAM antibody using low chain chitosan-pectin and cytotoxic activity against breast cancer cell line. Pak. J. Pharm. Sci. 2018, 31, 379–384. [Google Scholar] [PubMed]
- Van Woensel, M.; Wauthoz, N.; Rosière, R.; Mathieu, V.; Kiss, R.; Lefranc, F.; Steelant, B.; Dilissen, E.; Van Gool, S.W.; Mathivet, T.; et al. Development of siRNA-Loaded Chitosan Nanoparticles Targeting Galectin-1 for the Treatment of Glioblastoma Multiforme via Intranasal Administration. J. Control. Release 2016, 227, 71–81. [Google Scholar] [CrossRef] [PubMed]


















| Concentration Ratio of Pectin and Chitosan (wt.%) | 0.1 wt.%/0.1 wt.% | 0.1 wt.%/0.3 wt.% | 0.1 wt.%/0.5 wt.% |
|---|---|---|---|
| NPs-01-01 | NPs-01-03 | NPs-01-05 | |
| Additional surface molecules: FITC and antibodies (Ab) to NCAM-1 and PDL-1 receptors | NPs-01-01-FITC | NPs-01-03-FITC | NPs-01-05-FITC |
| NPs-01-01-Ab | NPs-01-03-Ab | NPs-01-05-Ab | |
| NPs-01-01-FITC-Ab | NPs-01-03-FITC-Ab | NPs-01-05-FITC-Ab |
| NP Type | First-Order | Higuchi | |||
|---|---|---|---|---|---|
| Slope | Half-Load Time min−1 | R2 | Slope | R2 | |
| NPs-01-01 | 0.098 | 7.07 | 0.885 | 5.05 × 10−3 | 0.988 |
| NPs-01-03 | 0.127 | 5.45 | 0.950 | 6.78 × 10−3 | 0.969 |
| NPs-01-05 | 0.184 | 3.77 | 0.889 | 10.78 × 10−3 | 0.997 |
| NP Type | Higuchi Model | Nakai–Tachikawa Model | ||
|---|---|---|---|---|
| Linear Equation | R2 | Linear Equation | R2 | |
| NPs-01-01 | (1 − ft)⅓ = 0.8043 − 0.0025 × t1/2 | 0.9813 | f(Qt/Qo) = 0.0004 × t + 0.4873 | 0.9965 |
| NPs-01-03 | (1 − ft)⅓ = 0.7918 − 0.0037 × t1/2 | 0.9974 | f(Qt/Qo) = 0.0024 × t + 0.4942 | 0.9920 |
| NPs-01-05 | (1 − ft)⅓ = 0.8220 − 0.0064 × t1/2 | 0.9918 | f(Qt/Qo) = 0.0016 × t + 0.4849 | 0.9562 |
| NP Type | Loading Rate | Diffusion | Absorption/Diffusion Number | |||
|---|---|---|---|---|---|---|
| Kr (10−3), min−1 | R2 | Mean Diameter, μm | D (10−14), cm−2/min | R2 | ADN = Kr. × r2/D | |
| NPs-01-01 | 2.5 | 0.9918 | 0.128 | 0.38 | 0.9965 | 26.9 |
| NPs-01-03 | 3.7 | 0.9813 | 0.169 | 3.99 | 0.9920 | 6.60 |
| NPs-01-05 | 6.4 | 0.9974 | 0.196 | 3.58 | 0.9562 | 17.2 |
Disclaimer/Publisher’s Note: The statements, opinions and data contained in all publications are solely those of the individual author(s) and contributor(s) and not of MDPI and/or the editor(s). MDPI and/or the editor(s) disclaim responsibility for any injury to people or property resulting from any ideas, methods, instructions or products referred to in the content. |
© 2025 by the authors. Licensee MDPI, Basel, Switzerland. This article is an open access article distributed under the terms and conditions of the Creative Commons Attribution (CC BY) license (https://creativecommons.org/licenses/by/4.0/).
Share and Cite
Silant’ev, V.E.; Shmelev, M.E.; Belousov, A.S.; Trukhin, F.O.; Struppul, N.E.; Patlay, A.A.; Kravchenko, A.K.; Shchava, S.P.; Kumeiko, V.V. Development of Carbohydrate Polyelectrolyte Nanoparticles for Use in Drug Delivery Systems that Cross the Blood–Brain Barrier to Treat Brain Tumors. Polymers 2025, 17, 1690. https://doi.org/10.3390/polym17121690
Silant’ev VE, Shmelev ME, Belousov AS, Trukhin FO, Struppul NE, Patlay AA, Kravchenko AK, Shchava SP, Kumeiko VV. Development of Carbohydrate Polyelectrolyte Nanoparticles for Use in Drug Delivery Systems that Cross the Blood–Brain Barrier to Treat Brain Tumors. Polymers. 2025; 17(12):1690. https://doi.org/10.3390/polym17121690
Chicago/Turabian StyleSilant’ev, Vladimir E., Mikhail E. Shmelev, Andrei S. Belousov, Fedor O. Trukhin, Nadezhda E. Struppul, Aleksandra A. Patlay, Anna K. Kravchenko, Sergey P. Shchava, and Vadim V. Kumeiko. 2025. "Development of Carbohydrate Polyelectrolyte Nanoparticles for Use in Drug Delivery Systems that Cross the Blood–Brain Barrier to Treat Brain Tumors" Polymers 17, no. 12: 1690. https://doi.org/10.3390/polym17121690
APA StyleSilant’ev, V. E., Shmelev, M. E., Belousov, A. S., Trukhin, F. O., Struppul, N. E., Patlay, A. A., Kravchenko, A. K., Shchava, S. P., & Kumeiko, V. V. (2025). Development of Carbohydrate Polyelectrolyte Nanoparticles for Use in Drug Delivery Systems that Cross the Blood–Brain Barrier to Treat Brain Tumors. Polymers, 17(12), 1690. https://doi.org/10.3390/polym17121690

