The Influence of Annealing on the Structural, Optical and Electrical Properties of Copper Selenite Nanocrystals Synthesized by the Chemical Deposition Method
Abstract
1. Introduction
2. Materials and Methods
2.1. Synthesis of CuSeO3 Nanocrystals
2.2. Characterization Methods
3. Results and Discussion
3.1. SEM and XRD
3.2. Computer Modeling of CuSeO3
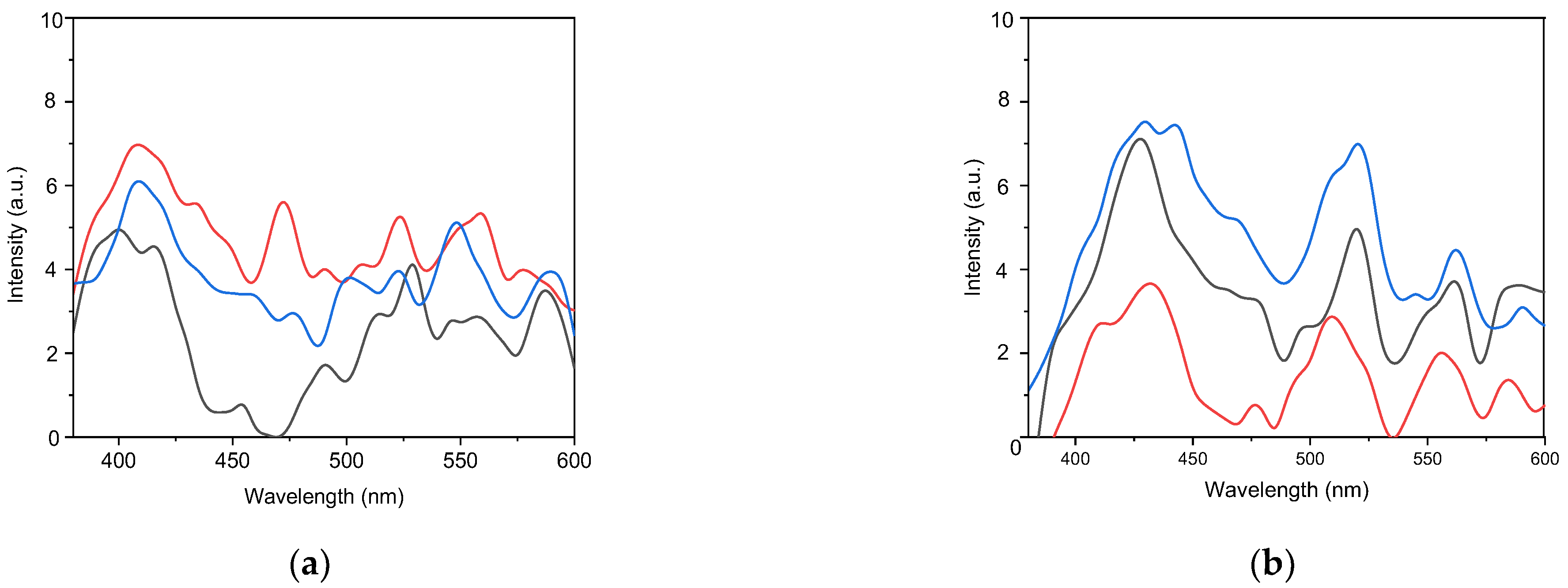
3.3. Photoluminescence
3.4. Current–Voltage Characteristics
3.5. Impact of Thermal Annealing on Structural and Optoelectronic Properties
4. Conclusions
Author Contributions
Funding
Data Availability Statement
Acknowledgments
Conflicts of Interest
References
- Gul, B.; Alharbi, S.A.R.; Khan, M.S.; Aziz, S.M. Chalcogen-Mediated Band Tuning, Optoelectronic and Transport Properties of LaCuXO (X = Se, Te) Oxychalcogenides: First-Principles Study. Chem. Phys. Lett. 2025, 878, 142248. [Google Scholar] [CrossRef]
- Choudhury, P.; Behera, P.K.; Bisoyi, T.; Sahu, S.K.; Sahu, R.R.; Prusty, S.R.; Stitgen, A.; Scanlon, J.D.; Kar, M.; Rout, L. The Dehydrogenative Oxidation of Aryl Methanols Using an Oxygen Bridged [Cu–O–Se] Bimetallic Catalyst. New J. Chem. 2021, 45, 5775–5779. [Google Scholar] [CrossRef]
- Talib, H.; Bakr, N.A.; Abed, M.A. Synthesis and Characterization of Quaternary Chalcogenide Nanomaterials: A Review Study. Acad. Sci. J. 2024, 2, 322–360. [Google Scholar] [CrossRef]
- Aldakov, D.; Lefrançois, A.; Reiss, P. Ternary and Quaternary Metal Chalcogenide Nanocrystals: Synthesis, Properties and Applications. J. Mater. Chem. C 2013, 1, 3756–3776. [Google Scholar] [CrossRef]
- Arulraj, A.; Usmaniya, U.M.; Senguttuvan, G.; Sivakumar, V.; Khalid, M. Chalcogenides Nanocrystals and Its Applications. In Contemporary Nanomaterials in Material Engineering Applications; Springer: Cham, Switzerland, 2021; pp. 201–227. [Google Scholar]
- Hong, J.H.; Park, G.D.; Jung, D.S.; Kang, Y.C. Lithium Ion Storage Mechanism Exploration of Copper Selenite as Anode Materials for Lithium-Ion Batteries. J. Alloys Compd. 2020, 827, 154309. [Google Scholar] [CrossRef]
- Bonthula, S.; Pothu, R.; Srivastava, R.K.; Boddula, R.; Radwan, A.B.; Al-Qahtani, N. Recent Advances in Copper-Based Materials for Sustainable Environmental Applications. Sustain. Chem. 2023, 4, 19. [Google Scholar] [CrossRef]
- Effenberger, H. Die Kristallstrukturen von Drei Modifikationen des Cu(SeO3). Z. Krist. Cryst. Mater. 1986, 175, 61–72. [Google Scholar] [CrossRef]
- Tomar, R.; Kakkar, S.; Goyal, S.; Devi, M.M.; Bera, C.; Chakraverty, S. Multiple Helimagnetic Phases in Triclinic CuSeO3. J. Magn. Magn. Mater. 2020, 497, 165945. [Google Scholar] [CrossRef]
- Lee, S.; Lee, W.J.; Van Tol, J.; Kuhns, P.L.; Reyes, A.P.; Berger, H.; Choi, K.Y. Anomalous Spin Dynamics in the Coupled Spin Tetramer System CuSeO3. Phys. Rev. B 2017, 95, 054405. [Google Scholar] [CrossRef]
- Živković, I.; Djokić, D.M.; Herak, M.; Pajić, D.; Prša, K.; Pattison, P.; Dominko, D.; Micković, Z.; Cinčić, D.; Forró, L.; et al. Site-Selective Quantum Correlations Revealed by Magnetic Anisotropy in the Tetramer System SeCuO3. Phys. Rev. B Condens. Matter Mater. Phys. 2012, 86, 054405. [Google Scholar] [CrossRef]
- Dauletbekova, A.; Akylbekova, A.; Sarsekhan, G.; Usseinov, A.; Baimukhanov, Z.; Kozlovskiy, A.; Akilbekov, A.T. Ion-Track Template Synthesis and Characterization of ZnSeO3 Nanocrystals. Crystals 2022, 12, 817. [Google Scholar] [CrossRef]
- Dauletbekova, A.; Junisbekova, D.; Baimukhanov, Z.; Kareiva, A.; Popov, A.I.; Platonenko, A.; Khamdamov, J. Synthesis and Study of Oxide Semiconductor Nanoheterostructures in SiO2/Si Track Template. Crystals 2024, 14, 1087. [Google Scholar] [CrossRef]
- Jones, M.R.; Osberg, K.D.; Macfarlane, R.J.; Langille, M.R.; Mirkin, C.A. Templated Techniques for the Synthesis and Assembly of Plasmonic Nanostructures. Chem. Rev. 2011, 111, 3736–3827. [Google Scholar] [CrossRef] [PubMed]
- Akylbekova, A.; Dauletbekova, A.; Baimukhanov, Z.; Vlasukova, L.A.; Usseinov, A.; Saduova, N.; Popov, A.I. Annealing Effect on Structural, Optical and Electrophysical Properties of ZnSe Nanocrystals Synthesized into SiO2/Si Ion Track Template. Materials 2024, 17, 4149. [Google Scholar] [CrossRef] [PubMed]
- Akylbekova, A.; Mantiyeva, K.; Dauletbekova, A.; Akilbekov, A.; Baimukhanov, Z.; Vlasukova, L.; Abdihalikova, F. The Synthesis and Characterization of CdS Nanostructures Using a SiO2/Si Ion-Track Template. Crystals 2024, 14, 1091. [Google Scholar] [CrossRef]
- Coppola, N.; Ur Rehman, S.; Carapella, G.; Braglia, L.; Vaiano, V.; Montinaro, D.; Granata, V.; Chaluvadi, S.K.; Orgiani, P.; Torelli, P.; et al. Effects of In-Air Post Deposition Annealing Process on the Oxygen Vacancy Content in Sputtered GDC Thin Films Probed via Operando XAS and Raman Spectroscopy. ACS Appl. Electron. Mater. 2024, 6, 7135–7144. [Google Scholar] [CrossRef]
- Jagadish, K.A.; Kekuda, D. Thermal Annealing Effect on Phase Evolution, Physical Properties of DC Sputtered Copper Oxide Thin Films and Transport Behavior of ITO/CuO/Al Schottky Diodes. Appl. Phys. A 2024, 130, 315. [Google Scholar] [CrossRef]
- Becke, A.D. Density-Functional Thermochemistry. III. The Role of Exact Exchange. J. Chem. Phys. 1993, 98, 5648–5652. [Google Scholar] [CrossRef]
- Zicovich-Wilson, C.M.; Dovesi, R. On the Use of Symmetry-Adapted Crystalline Orbitals in SCF-LCAO Periodic Calculations. I. The Construction of the Symmetrized Orbitals. Int. J. Quantum Chem. 1998, 67, 299–309. [Google Scholar] [CrossRef]
- Zicovich-Wilson, C.M.; Dovesi, R. On the Use of Symmetry-Adapted Crystalline Orbitals in SCF-LCAO Periodic Calculations. II. Implementation of the Self-Consistent-Field Scheme and Examples. Int. J. Quantum Chem. 1998, 67, 311–320. [Google Scholar] [CrossRef]
- Dovesi, R.; Erba, A.; Orlando, R.; Zicovich-Wilson, C.M.; Civalleri, B.; Maschio, L.; Rérat, M.; Casassa, S.; Baima, J.; Salustro, S.; et al. Quantum-Mechanical Condensed Matter Simulations with CRYSTAL. Wiley Interdiscip. Rev. Comput. Mol. Sci. 2018, 8, e1360. [Google Scholar] [CrossRef]
- Mulliken, R.S. Electronic Population Analysis on LCAO-MO Molecular Wave Functions. II. Overlap Populations, Bond Orders, and Covalent Bond Energies. J. Chem. Phys. 1955, 23, 1841–1846. [Google Scholar] [CrossRef]
- Monkhorst, H.J.; Pack, J.D. Special Points for Brillouin-Zone Integrations. Phys. Rev. B 1976, 13, 5188–5192. [Google Scholar] [CrossRef]
- Horti, N.C.; Patil, N.R.; Inamdar, S.R.; Sannaikar, M.S.; Kamatagi, M.D. Synthesis and Optical Properties of Copper Oxide Nanoparticles: Effect of Solvents. J. Nanophotonics 2020, 14, 046010. [Google Scholar] [CrossRef]
- Sequeda, I.N.; Meléndez, A.M. Understanding the Role of Copper Vacancies in Photoelectrochemical CO2 Reduction on Cuprous Oxide. J. Phys. Chem. Lett. 2022, 13, 3667–3673. [Google Scholar] [CrossRef]
- O’Keeffe, M.; Moore, W.J. Thermodynamics of the Formation and Migration of Defects in Cuprous Oxide. J. Chem. Phys. 1962, 36, 3009–3013. [Google Scholar] [CrossRef]
- Fotopoulos, V.; Grau-Crespo, R.; Shluger, A.L. Thermodynamic Analysis of the Interaction Between Metal Vacancies and Hydrogen in Bulk Cu. Phys. Chem. Chem. Phys. 2023, 25, 9168–9175. [Google Scholar] [CrossRef]
- Varlamova, E.G.; Goltyaev, M.V.; Simakin, A.V.; Gudkov, S.V.; Turovsky, E.A. Comparative Analysis of the Cytotoxic Effect of a Complex of Selenium Nanoparticles Doped with Sorafenib, “Naked” Selenium Nanoparticles, and Sorafenib on Human Hepatocyte Carcinoma HepG2 Cells. Int. J. Mol. Sci. 2022, 23, 6641. [Google Scholar] [CrossRef]
- Li, J.; Bai, J.; Sui, T.; Cao, X.; Xu, M.; Sun, X.; Ju, X. Study on the Defects of KDP Crystal with Different States by the Positron Spectroscopy Method. CrystEngComm 2023, 25, 3051–3059. [Google Scholar] [CrossRef]
- Yu, Y.; Wuttig, M. Metavalent Bonding Impacts Charge Carrier Transport across Grain Boundaries. Nano Res. Energy 2023, 2, e9120057. [Google Scholar] [CrossRef]
- Meunier, G.; Bertaud, M. Constantes cristallographiques de CuSe2O5, CuSeO3 et Cu2SeO4. J. Appl. Crystallogr. 1976, 9, 364–366. [Google Scholar] [CrossRef]
- Kahn, O.; Verdaguer, M.; Girerd, J.J.; Galy, J.; Maury, F. Orbital Interactions in a Strongly Antiferromagnetically Coupled Copper(II) Linear Chain: CuSe2O5. Solid State Commun. 1980, 34, 971–975. [Google Scholar] [CrossRef]
- Möller, M.; Winter, H. Multiple Helimagnetic Phases in Triclinic CuSeO3. Phys. Rev. B 2019, 100, 024416. [Google Scholar] [CrossRef]
- Naik, C.C.; Mardolkar, S.; Salker, A.V. Microcube Formation and Characterization of Cobalt and Nickel Selenite Dihydrate: Thermal, Spectral, and Dielectric Insights. Inorg. Chem. Commun. 2024, 168, 112886. [Google Scholar] [CrossRef]
- Zhou, N.; Li, H.; Li, X.; Dang, Z.; Sun, Z.; Deng, S.; Li, J.; Xie, Y.; Xu, H.; Xia, F.; et al. Precise Synthesis and Broadband Photoresponse of Two-Dimensional Intrinsic Vacancy Semiconductor. Small Struct. 2024, 5, 2400062. [Google Scholar] [CrossRef]
- Zhang, W.F.; Zhang, M.S.; Yin, Z.; Chen, Q. Photoluminescence in Anatase Titanium Dioxide Nanocrystals. Appl. Phys. B 2000, 70, 261–265. [Google Scholar] [CrossRef]
- Blasse, G.; Grabmaier, B.C. Luminescent Materials; Springer: Berlin/Heidelberg, Germany, 1994; pp. 1–9. [Google Scholar] [CrossRef]
- Chow, P.K.; Jacobs-Gedrim, R.B.; Gao, J.; Lu, T.-M.; Yu, B.; Terrones, H.; Koratkar, N. Defect-Induced Photoluminescence in Monolayer Semiconducting Transition Metal Dichalcogenides. ACS Nano 2015, 9, 1520–1527. [Google Scholar] [CrossRef]
- Täuber, D.; Camacho, R.; Scheblykin, I.G.; Dobrovolsky, A. Exploring the Electronic Band Structure of Organometal Halide Perovskite via Photoluminescence Anisotropy of Individual Nanocrystals. Nano Lett. 2016, 16, 5087–5094. [Google Scholar] [CrossRef]
- Prakash, A.; Mishra, V.; Mahesha, M.G. Development of Enduring Interstitial Defects in Mg-Doped CuO Thin Films. RSC Adv. 2024, 14, 10004–10016. [Google Scholar] [CrossRef]
- Landsberg, P.T. Recombination in Semiconductors; Cambridge University Press: Cambridge, UK, 2003. [Google Scholar]
- Houck, D.W.; Shin, H.; Korgel, B.A.; Assaf, E.I.; Greene, R.M.; Pernik, D.R. Pervasive Cation Vacancies and Antisite Defects in Copper Indium Diselenide (CuInSe2) Nanocrystals. J. Phys. Chem. C 2019, 123, 9544–9551. [Google Scholar] [CrossRef]
- Nguyen, G.D.; Li, A.-P.; Liang, L.; Zou, Q.; Gai, Z.; Oyedele, A.D.; Fu, M.; Xiao, K.; Sumpter, B.G.; Liu, Z. 3D Imaging and Manipulation of Subsurface Selenium Vacancies in PdSe2. Phys. Rev. Lett. 2018, 121, 086101. [Google Scholar] [CrossRef] [PubMed]
- Alivisatos, A.P. Semiconductor Clusters, Nanocrystals, and Quantum Dots. Science 1996, 271, 933–937. [Google Scholar] [CrossRef]
- Canossa, S.; Bellè, E.; Delferro, M.; Predieri, G.; Graiff, C. Structural Motifs in Heteroleptic Copper and Cadmium Selenites. Inorg. Chim. Acta 2018, 470, 206–212. [Google Scholar] [CrossRef]
- Banerjee, S.; Altman, E. Variable-Range Hopping through Marginally Localized Phonons. Phys. Rev. Lett. 2016, 116, 116601. [Google Scholar] [CrossRef]
- White, S.; Banerjee, P.; Jain, P. Liquid-Like Cationic Sub-Lattice in Copper Selenide Clusters. Nat. Commun. 2017, 8, 14514. [Google Scholar] [CrossRef]
- Morozova, N.V.; Zhevstovskikh, I.V.; Korobeinikov, I.V.; Sarychev, M.N.; Semenova, O.I.; Sukhikh, T.S.; Ovsyannikov, S.V. A Monoclinic Crystal Structure and a Reusable Stress-Controlled Optoelectronic Switch in a Lead Halide Perovskite, CsPbBr3. J. Mater. Chem. C 2025, 13, 6453–6465. [Google Scholar] [CrossRef]









| Phase Name | Structure Type | Space Group | 2θ (deg) | Cell Parameters, Å | V(Å3) | Phase Content, % |
|---|---|---|---|---|---|---|
| CuSeO3 | Orthorhombic | Pnma (62) | 41.5 44.5 61.65 61.97 63.7 66 | a = 6.63655 b = 7.361353 c = 5.319963 | 237.465647 | 100 |
| Parameter | This Work, Calc. | This Work, Exper. |
|---|---|---|
| a, Å | 6.41 | 6.063655 |
| b, Å | 7.28 | 7.361353 |
| c, Å | 5.42 | 5.319963 |
| ρV (g/cm3) | 5.254 | - |
| qeff (Cu/Se/O), e | +1/+1.6/−0.84 | - |
| Phase Name | Structure Type | Space Group | 2θ(deg) | Cell Parameters, Å | α, β, γ | V (A3) |
|---|---|---|---|---|---|---|
| CuSe2O5 | monoclinic | 15:C2/c | 44.46(9) 61.77(2) 65.874(9) 66.437(10) | a = 12.325445 b = 4.845739 c = 7.952051 | α = 90.000000 β = 111.953003 γ = 90.000000 | 440.505565 |
| Phase Name | Structure Type | Space Group | 2θ(deg) | Cell Parameters, (Å) | α, β, γ | V(A3) |
|---|---|---|---|---|---|---|
| CuSeO3 | triclinic | P-1 | 42.64 44.58 61.54 62.45 66.01 66.63 | a = 4.7360 Å b = 8.5790 c = 10.6180 | α = 66.690 β = 88.530 γ = 88.400 | 395.99 |
Disclaimer/Publisher’s Note: The statements, opinions and data contained in all publications are solely those of the individual author(s) and contributor(s) and not of MDPI and/or the editor(s). MDPI and/or the editor(s) disclaim responsibility for any injury to people or property resulting from any ideas, methods, instructions or products referred to in the content. |
© 2025 by the authors. Licensee MDPI, Basel, Switzerland. This article is an open access article distributed under the terms and conditions of the Creative Commons Attribution (CC BY) license (https://creativecommons.org/licenses/by/4.0/).
Share and Cite
Sarsekhan, G.; Usseinov, A.; Akylbekova, A.; Akilbekov, A.; Dauletbekova, A.; Junisbekova, D.; Abdrakhmetova, A.; Aralbayeva, G.; Kassenova, L.; Baimukhanov, Z. The Influence of Annealing on the Structural, Optical and Electrical Properties of Copper Selenite Nanocrystals Synthesized by the Chemical Deposition Method. Crystals 2025, 15, 1060. https://doi.org/10.3390/cryst15121060
Sarsekhan G, Usseinov A, Akylbekova A, Akilbekov A, Dauletbekova A, Junisbekova D, Abdrakhmetova A, Aralbayeva G, Kassenova L, Baimukhanov Z. The Influence of Annealing on the Structural, Optical and Electrical Properties of Copper Selenite Nanocrystals Synthesized by the Chemical Deposition Method. Crystals. 2025; 15(12):1060. https://doi.org/10.3390/cryst15121060
Chicago/Turabian StyleSarsekhan, Gulnaz, Abay Usseinov, Aiman Akylbekova, Abdirash Akilbekov, Alma Dauletbekova, Diana Junisbekova, Ainash Abdrakhmetova, Gulnara Aralbayeva, Leila Kassenova, and Zein Baimukhanov. 2025. "The Influence of Annealing on the Structural, Optical and Electrical Properties of Copper Selenite Nanocrystals Synthesized by the Chemical Deposition Method" Crystals 15, no. 12: 1060. https://doi.org/10.3390/cryst15121060
APA StyleSarsekhan, G., Usseinov, A., Akylbekova, A., Akilbekov, A., Dauletbekova, A., Junisbekova, D., Abdrakhmetova, A., Aralbayeva, G., Kassenova, L., & Baimukhanov, Z. (2025). The Influence of Annealing on the Structural, Optical and Electrical Properties of Copper Selenite Nanocrystals Synthesized by the Chemical Deposition Method. Crystals, 15(12), 1060. https://doi.org/10.3390/cryst15121060

