Photodegradation of Pyridine in a Fluidized Bed Photocatalytic Reactor Using Pt-ZnO Supported on Al2O3 as a Catalyst
Abstract
1. Introduction
2. Results and Discussion
2.1. Photocatalyst Characterization
2.2. Kinetic Analysis
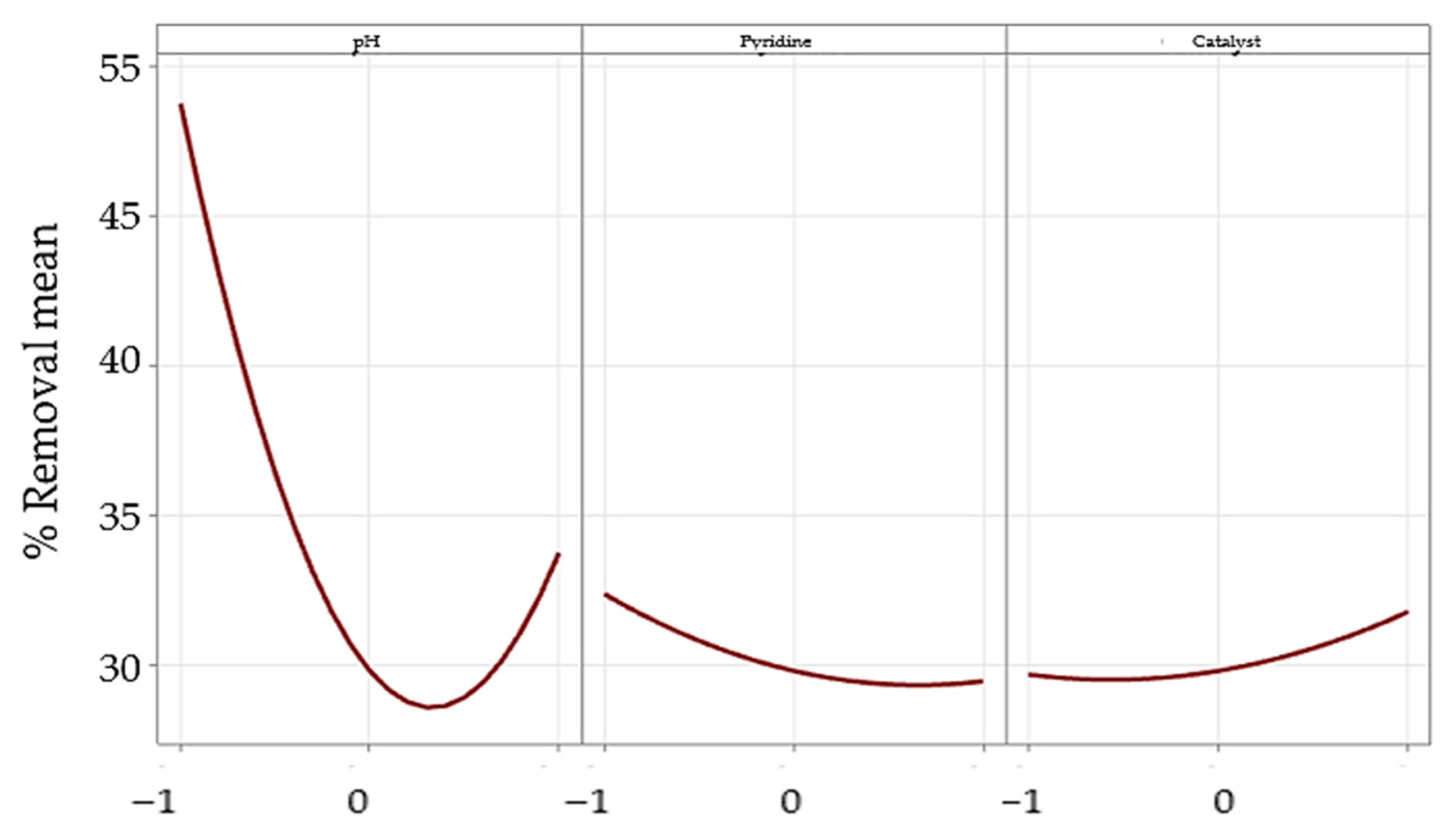
2.3. Evaluation of Critical Variables in Pyridine Removal by DOE
3. Methodology
3.1. Chemical Products and Reagents
3.2. Photocatalyst Preparation
3.3. Photocatalyst Characterization
3.4. Fluidized Bed Photocatalytic Reactor Used for Photocatalytic Experiments
3.5. Photocatalytic Experiments
4. Conclusions
Author Contributions
Funding
Data Availability Statement
Acknowledgments
Conflicts of Interest
References
- Rajput, M.S.; Mishra, B. Biodegradation of pyridine raffinate using bacterial laccase isolated from garden soil. Biocatal. Agric. Biotechnol. 2019, 17, 32–35. [Google Scholar] [CrossRef]
- Swain, A.K.; Sahoo, A.; Jena, H.M.; Patra, H. Industrial wastewater treatment by aerobic inverse fluidized bed biofilm reactors (AIFBBRs): A review. J. Water Process Eng. 2018, 23, 61–74. [Google Scholar] [CrossRef]
- Sahu, D.; Sreekanth, P.R.; Behera, P.K.; Pradhan, M.K.; Patnaik, A.; Salunkhe, S.; Cep, R. Advances in synthesis, medicinal properties and biomedical applications of pyridine derivatives: A comprehensive review. Eur. J. Med. Chem. Rep. 2024, 12, 100210. [Google Scholar] [CrossRef]
- Huang, D.; Wang, C.; Yin, H.; Zhang, S.; Qin, S.; Liu, W.; Wu, Z.; Li, Z.; Yang, C. Enhancement of the quinoline separation from pyridine: Study on competitive adsorption kinetics in foam fractionation with salt. Chem. Eng. J. 2019, 359, 1150–1158. [Google Scholar] [CrossRef]
- Amin, A.; Qadir, T.; Sharma, P.K.; Jeelani, I.; Abe, H. A review on the medicinal and industrial applications of N-containing heterocycles. Open Med. Chem. J. 2022, 16. [Google Scholar] [CrossRef]
- Lu, Q.; Zhang, C.; Wang, W.; Yuan, B.; Zhang, Y.; Rittmann, B.E. Bioavailable electron donors leached from leaves accelerate biodegradation of pyridine and quinoline. Sci. Total Environ. 2019, 654, 473–479. [Google Scholar] [CrossRef]
- Feng, J.; Geng, W.-C.; Jiang, H.; Wu, B. Recent advances in biocatalysis of nitrogen-containing heterocycles. Biotechnol. Adv. 2022, 54, 107813. [Google Scholar] [CrossRef]
- Chu, L.; Yu, S.; Wang, J. Degradation of pyridine and quinoline in aqueous solution by gamma radiation. Radiat. Phys. Chem. 2018, 144, 322–328. [Google Scholar] [CrossRef]
- Zalat, O.; Elsayed, M. A study on microwave removal of pyridine from wastewater. J. Environ. Chem. Eng. 2013, 1, 137–143. [Google Scholar] [CrossRef]
- Montalvo, C.; Ginesb, R.S.; Cantub, D.; Ruiza, A.; Aguilara, C.A.; Pereza, I.; Ceron, R.M. Fluidized bed photoreactor for the removal of acetaminophen and pyridine using Al-doped TiO2 supported on alumina. Iran. J. Catal. 2022, 12, 295–313. [Google Scholar]
- Khan, K.M.; Gillani, S.S.; Saleem, F. Role of pyridines as enzyme inhibitors in medicinal chemistry. In Recent Developments in the Synthesis and Applications of Pyridines; Elsevier: Amsterdam, The Netherlands, 2023; pp. 207–252. [Google Scholar]
- National Toxicology Program. NTP technical report on the toxicology and carcinogenesis studies of pyridine (CAS no. 110-86-1) in F344/N rats, Wistar rats, and B6C3F1 mice (drinking water studies). Natl. Toxicol. Program Tech. Rep. Ser. 2000, 470, 1–330. [Google Scholar]
- Goswami, S.; Bishnoi, A.; Tank, D.; Patel, P.; Chahar, M.; Khaturia, S.; Modi, N.; Khalid, M.; Alam, M.W.; Yadav, V.K.; et al. Recent trends in the synthesis, characterization and commercial applications of zinc oxide nanoparticles-a review. Inorg. Chim. Acta 2024, 573, 122350. [Google Scholar] [CrossRef]
- Tarannum, N.; Kumar, D. Pyridine: Exposure, risk management, and impact on life and environment. In Hazardous Chemicals; Elsevier: Amsterdam, The Netherlands, 2025; pp. 363–374. [Google Scholar]
- Wu, J.; Wang, J.; Zeng, Y.; Sun, X.; Yuan, Q.; Liu, L.; Shen, X. Biodegradation: The best solution to the world problem of discarded polymers. Bioresour. Bioprocess. 2024, 11, 79. [Google Scholar] [CrossRef]
- Choudhary, M.; Peter, C.N.; Shukla, S.K.; Govender, P.P.; Joshi, G.M.; Wang, R. Environmental issues: A challenge for wastewater treatment. In Green Materials for Wastewater Treatment; Springer: Cham, Switzerland, 2020; pp. 1–12. [Google Scholar]
- Jaramillo-Páez, C.; Navío, J.A.; Hidalgo, M.; Macías, M. ZnO and Pt-ZnO photocatalysts: Characterization and photocatalytic activity assessing by means of three substrates. Catal. Today 2018, 313, 12–19. [Google Scholar] [CrossRef]
- Gines-Palestino, R.; la Rosa, E.O.-D.; Montalvo-Romero, C.; Cantú-Lozano, D. Rheokinetic and effectiveness during the phenol removal in mescal vinasses with a rotary disks photocatalytic reactor (RDPR)/Reocinética y efectividad durante la remoción de fenol en vinazas de mezcal con un reactor fotocatalítico de discos rotativos (RDPR). Rev. Mex. Ing. Química 2019, 19, 639–652. [Google Scholar]
- López-Ojeda, G.C.; Vargas-Zavala, A.V.; Gutiérrez-Lara, M.R.; Ramírez-Zamora, R.M.; Durán-Moreno, A. Oxidación fotoelectrocatalítica de fenol y de 4-clorofenol con un soporte de titanio impregnado con TiO2. Rev. Int. Contam. Ambient. 2011, 27, 75–84. [Google Scholar]
- Jing, Y.; Yin, H.; Li, C.; Chen, J.; Wu, S.; Liu, H.; Xie, L.; Lei, Q.; Sun, M.; Yu, S. Fabrication of Pt doped TiO2–ZnO@ZIF-8 core@shell photocatalyst with enhanced activity for phenol degradation. Environ. Res. 2022, 203, 111819. [Google Scholar] [CrossRef]
- Priyadarshini, M.; Das, I.; Ghangrekar, M.M.; Blaney, L. Advanced oxidation processes: Performance, advantages, and scale-up of emerging technologies. J. Environ. Manag. 2022, 316, 115295. [Google Scholar] [CrossRef] [PubMed]
- Deng, Y.; Zhao, R. Advanced oxidation processes (AOPs) in wastewater treatment. Curr. Pollut. Rep. 2015, 1, 167–176. [Google Scholar] [CrossRef]
- Ibigbami, B.T.; Adewuyi, S.O.; Akinsorotan, A.M.; Sobowale, A.A.; Odoh, I.M.; Aladetuyi, A.; Mohammed, S.E.; Nelana, S.M.; Ayanda, O.S. Advanced oxidation processes: A supplementary treatment option for recalcitrant organic pollutants in Abattoir wastewater. J. Appl. Res. Technol. 2023, 21, 1019–1041. [Google Scholar] [CrossRef]
- Domènech, X.; Jardim, W.F.; Litter, M.I. Procesos avanzados de oxidación para la eliminación de contaminantes. Elimin. Contam. Fotocatálisis Heterogénea 2001, 2016, 3–26. [Google Scholar]
- Bello, M.M.; Raman, A.A.A.; Purushothaman, M. Applications of fluidized bed reactors in wastewater treatment—A review of the major design and operational parameters. J. Clean. Prod. 2017, 141, 1492–1514. [Google Scholar] [CrossRef]
- Michaelides, E.E.S. Heat and Mass Transfer in Particulate Suspensions; Springer: New York, NY, USA, 2013. [Google Scholar]
- Cai, Q.; Lee, B.; Ong, S.; Hu, J. Fluidized-bed Fenton technologies for recalcitrant industrial wastewater treatment–Recent advances, challenges and perspective. Water Res. 2021, 190, 116692. [Google Scholar] [CrossRef] [PubMed]
- An, Q.; Li, J.; Peng, J.; Hu, L. Dissolved gas analysis in transformer oil using Pd, Pt doped ZnO: A DFT study. Chem. Phys. Lett. 2025, 868, 142018. [Google Scholar] [CrossRef]
- Shubha, J.; Roopashree, B.; Patil, R.C.; Khan, M.; Shaik, M.R.; Alaqarbeh, M.; Alwarthan, A.; Karami, A.M.; Adil, S.F. Facile synthesis of ZnO/CuO/Eu heterostructure photocatalyst for the degradation of industrial effluent. Arab. J. Chem. 2023, 16, 104547. [Google Scholar] [CrossRef]
- Sun, Y.; Zhang, W.; Li, Q.; Liu, H.; Wang, X. Preparations and applications of zinc oxide based photocatalytic materials. Adv. Sens. Energy Mater. 2023, 2, 100069. [Google Scholar] [CrossRef]
- Gatou, M.-A.; Lagopati, N.; Vagena, I.-A.; Gazouli, M.; Pavlatou, E.A. ZnO nanoparticles from different precursors and their photocatalytic potential for biomedical use. Nanomaterials 2022, 13, 122. [Google Scholar] [CrossRef]
- Güell, F.; Galdámez-Martínez, A.; Martínez-Alanis, P.R.; Catto, A.C.; da Silva, L.F.; Mastelaro, V.R.; Santana, G.; Dutt, A. ZnO-based nanomaterials approach for photocatalytic and sensing applications: Recent progress and trends. Mater. Adv. 2023, 4, 3685–3707. [Google Scholar] [CrossRef]
- Dey, S.; Dhal, G. Property and structure of various platinum catalysts for low-temperature carbon monoxide oxidations. Mater. Today Chem. 2020, 16, 100228. [Google Scholar] [CrossRef]
- Wang, X.; Du, P.; Cheng, K.; Hua, X.; Xie, M.; Li, Y.; Zheng, Y.; Wang, Y.; Pi, C.; Zhang, S. Structural Regulation of Advanced Platinum-Based Core-Shell Catalysts for Fuel Cell Electrocatalysis. Minerals 2025, 15, 235. [Google Scholar] [CrossRef]
- Marturano, M.; Aglietti, E.; Ferretti, O. α-Al2O3 catalyst supports for synthesis gas production: Influence of different alumina bonding agents on support and catalyst properties. Mater. Chem. Phys. 1997, 47, 252–256. [Google Scholar] [CrossRef]
- Wang, Y.; Hua, M.; Zhou, S.; Hu, D.; Liu, F.; Cheng, H.; Wu, P.; Wu, H.; Liu, J.; Zhu, W. Regulating the coordination environment of surface alumina on NiMo/Al2O3 to enhance ultra-deep hydrodesulfurization of diesel. Appl. Catal. B Environ. Energy 2024, 357, 124265. [Google Scholar] [CrossRef]
- Lee, J.K.; Seo, H.; Hong, U.G.; Park, G.; Yoo, Y.; Lee, J.; Chang, H.; Song, I.K. Platinum-tin nano-catalysts supported on alumina for direct dehydrogenation of n-butane. J. Nanosci. Nanotechnol. 2015, 15, 8305–8310. [Google Scholar] [CrossRef]
- Archana, L.; Rajendran, D.N.; Sreelatha, K.; Cyriac, J. Effect of Sm3+ ions doping on the structural and optical properties, Judd-Ofelt and radiative parameters of ZnS phosphor materials. Mater. Chem. Phys. 2023, 305, 127934. [Google Scholar] [CrossRef]
- Hong, D.; Cao, G.; Zhang, X.; Qu, J.; Deng, Y.; Liang, H.; Tang, J. Construction of a Pt-modified chestnut-shell-like ZnO photocatalyst for high-efficiency photochemical water splitting. Electrochim. Acta 2018, 283, 959–969. [Google Scholar] [CrossRef]
- Huang, X.; Li, X.; Deng, C.; Deng, X.; Qu, Y.; Yu, W.; Wang, S.; Du, H.; Zhang, S.; Zhang, P.; et al. Fabrication of highly efficient ZnO-Pt catalysts assisted by biomass-derived carboxymethyl cellulose for the photodegradation of diverse antibiotics. J. Environ. Manag. 2025, 382, 125418. [Google Scholar] [CrossRef]
- Ishikawa, T.; Matsumoto, K.; Kandori, K.; Nakayama, T. Synthesis of layered zinc hydroxide chlorides in the presence of Al (III). J. Solid State Chem. 2006, 179, 1110–1118. [Google Scholar] [CrossRef]
- Socrates, G. Infrared and Raman Characteristic Group Frequencies: Tables and Charts; John Wiley & Sons: Hoboken, NJ, USA, 2004. [Google Scholar]
- Nie, C.; Liu, L.; He, R. Pt/TiO2-ZnO in a circuit Photo-electro-catalytically removed HCHO for outstanding indoor air purification. Sep. Purif. Technol. 2018, 206, 316–323. [Google Scholar] [CrossRef]
- González Vera, O.F.; Mutiz, J.J.; Aragón, J.U. Synthesis and characterization of Cu type catalysts supported on MgO, SiO2, ZnO, and Al2O3 applied to the hydrogenolysis of glycerol. Rev. ION 2017, 30, 31–41. [Google Scholar] [CrossRef]
- Martin, S.; Liangfeng, G.; Satyanarayana, T.; Feng, G.; Marc, G. Simultaneous determination of several crystal structures from powder mixtures: The combination of powder X-ray diffraction, band-target entropy minimization and Rietveld methods. J. Appl. Crystallogr. 2014, 47, 659–667. [Google Scholar]
- Manikandan, B.; Murali, K.; John, R. Optical, morphological and microstructural investigation of TiO2 nanoparticles for photocatalytic application. Iran. J. Catal. 2021, 11, 31–41. [Google Scholar]
- Manikandan, A.; Vijaya, J.J.; Kennedy, L.J.; Bououdina, M. Structural, optical and magnetic properties of Zn1−xCuxFe2O4 nanoparticles prepared by microwave combustion method. J. Mol. Struct. 2013, 1035, 332–340. [Google Scholar] [CrossRef]
- Gines-Palestino, R.S.; Montalvo-Romero, C.; Luna-Solano, G.; Amador-Gómeza, L.P.; Cantú-Lozano, D. Microstructural, Morphological, and Optical Study of Synthesis of ZnO and Pt ZnO Nanoparticles by a Simple Method Using Different Precipitating Agents. J. Braz. Chem. Soc. 2024, 35, e20230092. [Google Scholar] [CrossRef]
- Ouchetto, K.; Archaimbault, F.; Choisnet, J.; Et-Tabirou, M. New ordered and distorted perovskites: The mixed platinates Ln2 M Pt O6 (Ln = La, Pr, Nd, Sm, Eu, Gd; M = Mg, Co, Ni, Zn). Mater. Chem. Phys. 1997, 51, 117–124. [Google Scholar] [CrossRef]
- Ejsmont, A.; Goscianska, J. Hydrothermal synthesis of ZnO superstructures with controlled morphology via temperature and pH optimization. Materials 2023, 16, 1641. [Google Scholar] [CrossRef]
- Singh, S.; Srivastava, V.C.; Lo, S.L.; Mandal, T.K.; Naresh, G. Morphology-controlled green approach for synthesizing the hierarchical self-assembled 3D porous ZnO superstructure with excellent catalytic activity. Microporous Mesoporous Mater. 2017, 239, 296–309. [Google Scholar] [CrossRef]
- Sofianos, V.M.; Lee, J.; Silvester, D.S.; Samanta, P.K.; Paskevicius, M.; English, N.J.; Buckley, C.E. Diverse morphologies of zinc oxide nanoparticles and their electrocatalytic performance in hydrogen production. J. Energy Chem. 2021, 56, 162–170. [Google Scholar] [CrossRef]
- Thelander, C.; Agarwal, P.; Brongersma, S.; Eymery, J.; Feiner, L.; Forchel, A.; Scheffler, M.; Riess, W.; Ohlsson, B.; Gösele, U.; et al. Nanowire-based one-dimensional electronics. Mater. Today 2006, 9, 28–35. [Google Scholar] [CrossRef]
- Morkoç, H.; Özgür, Ü. Zinc Oxide: Fundamentals, Materials and Device Technology; John Wiley & Sons: Hoboken, NJ, USA, 2008. [Google Scholar]
- Scott, H.F. Elements of Chemical Reaction Engineering, 5th ed.; Prentice Hall: Hoboken, NJ, USA, 2016. [Google Scholar]
- Moctezuma, E.; López-Barragán, M.; Zermeno-Resendiz, B. Reaction pathways for the photocatalytic degradation of phenol under different experimental conditions. Rev. Mex. Ing. Química 2016, 15, 129–137. [Google Scholar]
- Matthews, R.W.; McEvoy, S.R. Photocatalytic degradation of phenol in the presence of near-UV illuminated titanium dioxide. J. Photochem. Photobiol. A Chem. 1992, 64, 231–246. [Google Scholar] [CrossRef]
- Parravano, G.; Martin, J.; Katz, D. Elements of Chemical Reaction Engineering, 6th ed.; Prentice Hall PTR: Hoboken, NJ, USA, 2000. [Google Scholar]
- Leyva, E.; Montalvo, C.; Moctezuma, E.; Leyva, S. Photocatalytic degradation of pyridine in water solution using ZnO as an alternative catalyst to TiO2. J. Ceram. Process. Res. 2008, 9, 455–462. [Google Scholar]
- Antony, J. Design of Experiments for Engineers and Scientists; Elsevier: Amsterdam, The Netherlands, 2023. [Google Scholar]
- Shu, J.; Ren, B.; Zhang, W.; Wang, A.; Lu, S.; Liu, S. Influencing Factors and Kinetics of Modified Shell Powder/La-Fe-TiO2 Photocatalytic Degradation of Pyridine Wastewater. Int. J. Environ. Res. Public Health 2022, 19, 14835. [Google Scholar] [CrossRef]
- Bensalah, N.; Ahmad, M.I.; Bedoui, A. Catalytic degradation of 4-ethylpyridine in water by heterogeneous photo-Fenton process. Appl. Sci. 2019, 9, 5073. [Google Scholar] [CrossRef]
- Selli, E.; Forni, L. Comparison between the surface acidity of solid catalysts determined by TPD and FTIR analysis of pre-adsorbed pyridine. Microporous Mesoporous Mater. 1999, 31, 129–140. [Google Scholar] [CrossRef]
- Gosu, V.; Arora, S.; Subbaramaiah, V. Simultaneous degradation of nitrogenous heterocyclic compounds by catalytic wet-peroxidation process using box-behnken design. Environ. Eng. Res. 2020, 25, 488–497. [Google Scholar] [CrossRef]
- Sadiq, M.; Hussian, S. An efficient activated carbon for the wastewater treatment, prepared from peanut shell. Mod. Res. Catal. 2013, 2, 148–156. [Google Scholar] [CrossRef][Green Version]
- Montalvo Romero, C.; Aguilar-Ucán, C.A.; Lemus, E.; Cerón-Bretón, R.M.; Ceron-Breton, J.G.; Robles Heredia, J.C.; Ruiz Marin, A. Rotating Photodisc Reactor (RPR) Used in The Photodegradation of Pyridine Using Zinc Oxide as a Catalyst Doped with Aluminum Nanoparticles Irradiated with Natural Light. Preprints 2024, 2024100598. [Google Scholar] [CrossRef]
- Yonezaki, Y. CuKα-radiation (λ = 0.154 nm) induced emission-color change in Eu-doped KNaSO4. Sens. Actuators A Phys. 2022, 338, 113494. [Google Scholar] [CrossRef]
- Amador-Gómez, L.P.; Solano, G.L.; Urrea-García, G.R.; Gines-Palestino, R.S.; Cantú-Lozano, D. Synthesis, Modification, and Characterization of Fe3O4@SiO2-PEI-Dextranase Nanoparticles for Enzymatic Degradation of Dextran in Fermented Mash. Processes 2022, 11, 70. [Google Scholar] [CrossRef]












| Catalyst | Reactor | % Piridina Remotion | Time (h) | Reference |
|---|---|---|---|---|
| Pt-ZnO/Al2O3 | Fluidized bed photocatalytic reactor with UV light lamps | 57.7 | 4 | Present study |
| ZnO-Al | Rotating photodisco reactor (RPR) with natural light lamps | 62 | 72 | [66] |
| TiO2 | Photoreactor with UV lamps | 100 | 5 | [59] |
| Al-ZnO/Al2O3 | Fluidized bed photocatalytic reactor with UV light lamps | 70 | 5 | [10] |
| Modified Shell Powder/La-Fe-TiO2 | Not specified | 80.23 | 3 | [61] |
| Gamma radiation | Not applicable (direct irradiation) | 71 | 1 | [8] |
| Experiments | Coded Variables | Natural Variables | ||||
|---|---|---|---|---|---|---|
| pH (−) | Concentration (ppm) | Time (min) | pH (−) | Concentration (ppm) | Catalyst (g) | |
| 1 | −1 | 0 | −1 | 4 | 160 | 20 |
| 2 | −1 | −1 | 0 | 4 | 20 | 60 |
| 3 | 0 | 0 | 0 | 7 | 160 | 60 |
| 4 | 0 | −1 | −1 | 7 | 20 | 20 |
| 5 | −1 | 0 | 1 | 4 | 160 | 100 |
| 6 | 0 | 0 | 0 | 7 | 160 | 60 |
| 7 | 1 | 0 | 1 | 10 | 160 | 100 |
| 8 | −1 | 1 | 0 | 4 | 300 | 60 |
| 9 | 1 | 0 | −1 | 10 | 160 | 20 |
| 10 | 0 | −1 | 1 | 7 | 20 | 100 |
| 11 | 1 | −1 | 0 | 10 | 20 | 60 |
| 12 | 0 | 1 | 1 | 7 | 300 | 100 |
| 13 | 0 | 0 | 0 | 7 | 160 | 60 |
| 14 | 0 | 1 | −1 | 7 | 300 | 20 |
| 15 | 1 | 1 | 0 | 10 | 300 | 60 |
Disclaimer/Publisher’s Note: The statements, opinions and data contained in all publications are solely those of the individual author(s) and contributor(s) and not of MDPI and/or the editor(s). MDPI and/or the editor(s) disclaim responsibility for any injury to people or property resulting from any ideas, methods, instructions or products referred to in the content. |
© 2025 by the authors. Licensee MDPI, Basel, Switzerland. This article is an open access article distributed under the terms and conditions of the Creative Commons Attribution (CC BY) license (https://creativecommons.org/licenses/by/4.0/).
Share and Cite
Gines, R.; Montalvo, C.; Luna, G.; Montalvo, D.; Cerón, R.M.; Cerón, J.G.; Ginés, S.; García, A.; Aguilar, C.A. Photodegradation of Pyridine in a Fluidized Bed Photocatalytic Reactor Using Pt-ZnO Supported on Al2O3 as a Catalyst. Catalysts 2025, 15, 772. https://doi.org/10.3390/catal15080772
Gines R, Montalvo C, Luna G, Montalvo D, Cerón RM, Cerón JG, Ginés S, García A, Aguilar CA. Photodegradation of Pyridine in a Fluidized Bed Photocatalytic Reactor Using Pt-ZnO Supported on Al2O3 as a Catalyst. Catalysts. 2025; 15(8):772. https://doi.org/10.3390/catal15080772
Chicago/Turabian StyleGines, Ruby, Carlos Montalvo, Guadalupe Luna, Daniel Montalvo, Rosa M. Cerón, Julia G. Cerón, Sinuhe Ginés, Aracely García, and Claudia A. Aguilar. 2025. "Photodegradation of Pyridine in a Fluidized Bed Photocatalytic Reactor Using Pt-ZnO Supported on Al2O3 as a Catalyst" Catalysts 15, no. 8: 772. https://doi.org/10.3390/catal15080772
APA StyleGines, R., Montalvo, C., Luna, G., Montalvo, D., Cerón, R. M., Cerón, J. G., Ginés, S., García, A., & Aguilar, C. A. (2025). Photodegradation of Pyridine in a Fluidized Bed Photocatalytic Reactor Using Pt-ZnO Supported on Al2O3 as a Catalyst. Catalysts, 15(8), 772. https://doi.org/10.3390/catal15080772

