Photocatalytic and Thermo-Photocatalytic Processes: Advantages of Modelling Light Irradiation and Temperature Profiles
Abstract
1. Introduction
2. How to Normalize the Number of Moles Consumed or Produced: Catalysis vs. Photocatalysis
3. How, Then, Can We Be Strict if the Process Uses Both Energy Sources?
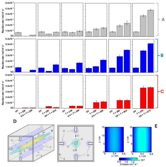
4. The Case of a Flat Thermo-Photo Reactor
5. Conclusions and Future Perspectives
Funding
Data Availability Statement
Conflicts of Interest
References
- Oro, L.A. Pushing the Boundaries of Catalysis. ChemCatChem 2009, 1, 6. [Google Scholar] [CrossRef]
- Rodríguez-Padrón, D.; Puente-Santiago, A.R.; Balu, A.M.; Muñoz-Batista, M.J.; Luque, R. Environmental Catalysis: Present and Future. ChemCatChem 2019, 11, 18–38. [Google Scholar] [CrossRef]
- Bao, X. Preface: Catalysis—Key to a Sustainable Future. Natl. Sci. Rev. 2015, 2, 137. [Google Scholar] [CrossRef]
- Sheldon, R.A. Engineering a More Sustainable World through Catalysis and Green Chemistry. J. R. Soc. Interface 2016, 13. [Google Scholar] [CrossRef] [PubMed]
- Gibson, P. Catalysis for Fuels: Concluding Remarks. Faraday Discuss. 2017, 197, 547–555. [Google Scholar] [CrossRef]
- Gong, J.; Luque, R. Catalysis for Production of Renewable Energy. Chem. Soc. Rev. 2014, 43, 7466–7468. [Google Scholar] [CrossRef]
- Gates, B.C.; Huber, G.W.; Marshall, C.L.; Ross, P.N.; Siirola, J.; Wang, Y. Catalysts for Emerging Energy Applications. MRS Bull. 2008, 33, 429–435. [Google Scholar] [CrossRef]
- Li, C.; Zhao, X.; Wang, A.; Huber, G.W.; Zhang, T. Catalytic Transformation of Lignin for the Production of Chemicals and Fuels. Chem. Rev. 2015, 115, 11559–11624. [Google Scholar] [CrossRef]
- Climent, M.J.; Corma, A.; Iborra, S. Heterogeneous Catalysts for the One-Pot Synthesis of Chemicals and Fine Chemicals. Chem. Rev. 2011, 111, 1072–1133. [Google Scholar] [CrossRef] [PubMed]
- Li, P.; Terrett, J.A.; Zbieg, J.R. Visible-Light Photocatalysis as an Enabling Technology for Drug Discovery: A Paradigm Shift for Chemical Reactivity. ACS Med. Chem. Lett. 2020, 11, 2120–2130. [Google Scholar] [CrossRef]
- Hayler, J.D.; Leahy, D.K.; Simmons, E.M. A Pharmaceutical Industry Perspective on Sustainable Metal Catalysis. Organometallics 2018, 38, 36–46. [Google Scholar] [CrossRef]
- Sheldon, R.A. E Factors, Green Chemistry and Catalysis: An Odyssey. Chem. Commun. 2008, 3352–3365. [Google Scholar] [CrossRef] [PubMed]
- Sheldon, R.A. Fundamentals of Green Chemistry: Efficiency in Reaction Design. Chem. Soc. Rev. 2012, 41, 1437–1451. [Google Scholar] [CrossRef]
- Leem, Y.C.; Myoung, N.S.; Hong, S.H.; Jeong, S.; Seo, O.; Park, S.J.; Yim, S.Y.; Kim, J.H. Near-UV Light Emitting Diode with on-Chip Photocatalysts for Purification Applications. Nanoscale Adv. 2022, 4, 3585–3591. [Google Scholar] [CrossRef] [PubMed]
- Rouhani, S.; Taghipour, F. Photocatalytic Oxidation of Volatile Organic Compounds (VOCs) in Air Using Ultraviolet Light-Emitting Diodes (UV-LEDs). Chem. Eng. Sci. 2023, 272, 118617. [Google Scholar] [CrossRef]
- Ferreira, L.C.; Fernandes, J.R.; Rodríguez-Chueca, J.; Peres, J.A.; Lucas, M.S.; Tavares, P.B. Photocatalytic Degradation of an Agro-Industrial Wastewater Model Compound Using a UV LEDs System: Kinetic Study. J. Environ. Manag. 2020, 269, 110740. [Google Scholar] [CrossRef]
- Chen, C.H.; Peng, Y.P. LED-Driven Photocatalysis of Toluene, Trichloroethylene and Formaldehyde by Cuprous Oxide Modified Titanate Nanotube Arrays. Chemosphere 2022, 286, 131608. [Google Scholar] [CrossRef]
- Lang, X.; Chen, X.; Zhao, J. Heterogeneous Visible Light Photocatalysis for Selective Organic Transformations. Chem. Soc. Rev. 2013, 43, 473–486. [Google Scholar] [CrossRef] [PubMed]
- Yang, X.; Wang, D. Photocatalysis: From Fundamental Principles to Materials and Applications. ACS Appl. Energy Mater. 2018, 1, 6657–6693. [Google Scholar] [CrossRef]
- Mohamadpour, F.; Amani, A.M. Photocatalytic Systems: Reactions, Mechanism, and Applications. RSC Adv. 2024, 14, 20609–20645. [Google Scholar] [CrossRef]
- Li, X.; Chen, Y.; Tao, Y.; Shen, L.; Xu, Z.; Bian, Z.; Li, H. Challenges of Photocatalysis and Their Coping Strategies. Chem. Catal. 2022, 2, 1315–1345. [Google Scholar] [CrossRef]
- Qu, Y.; Duan, X. Progress, Challenge and Perspective of Heterogeneous Photocatalysts. Chem. Soc. Rev. 2013, 42, 2568–2580. [Google Scholar] [CrossRef]
- Kubacka, A.; Fernández-García, M.; Colón, G. Advanced Nanoarchitectures for Solar Photocatalytic Applications. Chem. Rev. 2012, 112, 1555–1614. [Google Scholar] [CrossRef] [PubMed]
- Song, X.; Shan, X.; Xue, H.; Li, X.; Liu, R.; Kong, J.; Zuo, Z.; Su, X.; Zhang, Q.; Yin, Y.; et al. Advances in Photothermal Catalysis: Mechanisms, Materials, and Environmental Applications. ACS Appl. Nano Mater. 2024, 7, 26489–26514. [Google Scholar] [CrossRef]
- Nair, V.; Muñoz-Batista, M.J.; Fernández-García, M.; Luque, R.; Colmenares, J.C. Thermo-Photocatalysis: Environmental and Energy Applications. ChemSusChem 2019, 12, 2098–2116. [Google Scholar] [CrossRef]
- Fang, S.; Hu, Y.H. Thermo-Photo Catalysis: A Whole Greater than the Sum of Its Parts. Chem. Soc. Rev. 2022, 51, 3609–3647. [Google Scholar] [CrossRef]
- Mateo, D.; Cerrillo, J.L.; Durini, S.; Gascon, J. Fundamentals and Applications of Photo-Thermal Catalysis. Chem. Soc. Rev. 2021, 50, 2173–2210. [Google Scholar] [CrossRef]
- Yu, X.; Zhao, C.; Chen, Z.; Yang, L.; Zhu, B.; Fan, S.; Zhang, J.; Chen, C. Advances in Photothermal Catalysis for Air Pollutants. Chem. Eng. J. 2024, 486, 150192. [Google Scholar] [CrossRef]
- Xiao, Z.; Li, P.; Zhang, H.; Zhang, S.; Tan, X.; Ye, F.; Gu, J.; Zou, J.j.; Wang, D. A Comprehensive Review on Photo-Thermal Co-Catalytic Reduction of CO2 to Value-Added Chemicals. Fuel 2024, 362, 130906. [Google Scholar] [CrossRef]
- Keller, N.; Ivanez, J.; Highfield, J.; Ruppert, A.M. Photo-/Thermal Synergies in Heterogeneous Catalysis: Towards Low-Temperature (Solar-Driven) Processing for Sustainable Energy and Chemicals. Appl. Catal. B 2021, 296, 120320. [Google Scholar] [CrossRef]
- Lv, H.; Macharia, D.K.; Liu, Z.; Zhang, L.; Yu, C.; Lu, C.; Liu, H.; Zhang, Y.; Chen, Z. Au-Loaded ZIF-8 Derived Porous Carbon with Improved Photothermal Catalysis Ability from Interfacial Heating Instead of Hot-Electrons. Chem. Eng. J. 2024, 482, 148963. [Google Scholar] [CrossRef]
- Žerjav, G.; Say, Z.; Zavašnik, J.; Finšgar, M.; Langhammer, C.; Pintar, A. Photo, Thermal and Photothermal Activity of TiO2 Supported Pt Catalysts for Plasmon-Driven Environmental Applications. J. Environ. Chem. Eng. 2023, 11, 110209. [Google Scholar] [CrossRef]
- Caudillo-Flores, U.; Sayago, R.; Ares-Dorado, A.; Fuentes-Moyado, S.; Fernández-García, M.; Kubacka, A. Green Thermo-Photo Catalytic Production of Syngas Using Pd/Nb-TiO2 Catalysts. ACS Sustain. Chem. Eng. 2023, 11, 3896–3906. [Google Scholar] [CrossRef] [PubMed]
- Paulista, L.O.; Ferreira, A.F.P.; Castanheira, B.; Ðolić, M.B.; Martins, R.J.E.; Boaventura, R.A.R.; Vilar, V.J.P.; Silva, T.F.C.V. Solar-Driven Thermo-Photocatalytic CO2 Methanation over a Structured RuO2:TiO2/SBA-15 Nanocomposite at Low Temperature. Appl. Catal. B 2024, 340, 123232. [Google Scholar] [CrossRef]
- Zheng, J.; Lu, L.; Lebedev, K.; Wu, S.; Zhao, P.; McPherson, I.J.; Wu, T.S.; Kato, R.; Li, Y.; Ho, P.L.; et al. Fe on Molecular-Layer MoS2 as Inorganic Fe-S2-Mo Motifs for Light-Driven Nitrogen Fixation to Ammonia at Elevated Temperatures. Chem. Catal. 2021, 1, 162–182. [Google Scholar] [CrossRef]
- Muñoz-Batista, M.J.; Eslava-Castillo, A.M.; Kubacka, A.; Fernández-García, M. Thermo-Photo Degradation of 2-Propanol Using a Composite Ceria-Titania Catalyst: Physico-Chemical Interpretation from a Kinetic Model. Appl. Catal. B 2018, 225, 298–306. [Google Scholar] [CrossRef]
- Kozuch, S.; Martin, J.M.L. “Turning over” Definitions in Catalytic Cycles. ACS Catal. 2012, 2, 2787–2794. [Google Scholar] [CrossRef]
- Caudillo-Flores, U.; Muñoz-Batista, M.J.; Fernández-García, M.; Kubacka, A. Recent Progress in the Quantitative Assessment and Interpretation of Photoactivity. Catal. Rev. 2024, 66, 531–585. [Google Scholar] [CrossRef]
- Braslavsky, S.E.; Braun, A.M.; Cassano, A.E.; Emeline, A.V.; Litter, M.I.; Palmisano, L.; Parmon, V.N.; Serpone, N. Glossary of Terms Used in Photocatalysis and Radiation Catalysis (IUPAC Recommendations 2011). Pure Appl. Chem. 2011, 83, 931–1014. [Google Scholar] [CrossRef]
- Serpone, N.; Terzian, R.; Lawless, D.; Kennepohl, P.; Sauvé, G. On the Usage of Turnover Numbers and Quantum Yields in Heterogeneous Photocatalysis. J. Photochem. Photobiol. A Chem. 1993, 73, 11–16. [Google Scholar] [CrossRef]
- Serpone, N. Relative Photonic Efficiencies and Quantum Yields in Heterogeneous Photocatalysis. J. Adv. Oxid. Technol. 1997, 2, 203–216. [Google Scholar] [CrossRef]
- Serpone, N.; Salinaro, A. Terminology, Relative Photonic Efficiencies and Quantum Yields in Heterogeneous Photocatalysis. Part I: Suggested Protocol (Technical Report). Pure Appl. Chem. 1999, 71, 303–320. [Google Scholar] [CrossRef]
- Muñoz-Batista, M.J.; Kubacka, A.; Hungría, A.B.; Fernández-García, M. Heterogeneous Photocatalysis: Light-Matter Interaction and Chemical Effects in Quantum Efficiency Calculations. J. Catal. 2015, 330, 154–166. [Google Scholar] [CrossRef]
- Scott, T.; Zhao, H.; Deng, W.; Feng, X.; Li, Y. Photocatalytic Degradation of Phenol in Water under Simulated Sunlight by an Ultrathin MgO Coated Ag/TiO2 Nanocomposite. Chemosphere 2019, 216, 1–8. [Google Scholar] [CrossRef]
- Wei, X.; Xiang, H.; Xu, Y.; Wang, Z.; Chen, J. Photocatalytic Modeling for Maximizing Utilization of Real-Time Changing Sunlight and Rationalizing Evaluation. AIChE J. 2023, 69, e17985. [Google Scholar] [CrossRef]
- Prier, C.K.; Rankic, D.A.; MacMillan, D.W.C. Visible Light Photoredox Catalysis with Transition Metal Complexes: Applications in Organic Synthesis. Chem. Rev. 2013, 113, 5322–5363. [Google Scholar] [CrossRef] [PubMed]
- Baia, M.; Gajda-Schrantz, K.; Shen, S.; Stathatos, E. Progress and Perspectives in Visible-Light-Driven Photocatalysis. Int. J. Photoenergy 2013, 2013, 314187. [Google Scholar] [CrossRef]
- Binjhade, R.; Mondal, R.; Mondal, S. Continuous Photocatalytic Reactor: Critical Review on the Design and Performance. J. Environ. Chem. Eng. 2022, 10, 107746. [Google Scholar] [CrossRef]
- Birnie, M.; Riffat, S.; Gillott, M. Photocatalytic Reactors: Design for Effective Air Purification. Int. J. Low-Carbon Technol. 2006, 1, 47–58. [Google Scholar] [CrossRef]
- Mendret, J.; Brosillon, S. Advances in Photocatalytic Membrane Reactor. Membranes 2023, 13, 541. [Google Scholar] [CrossRef] [PubMed]
- Ibhadon, A.O.; Fitzpatrick, P. Heterogeneous Photocatalysis: Recent Advances and Applications. Catalysts 2013, 3, 189–218. [Google Scholar] [CrossRef]
- Singh, J.A.; Cao, A.; Schumann, J.; Wang, T.; Nørskov, J.K.; Abild-Pedersen, F.; Bent, S.F. Theoretical and Experimental Studies of CoGa Catalysts for the Hydrogenation of CO2 to Methanol. Catal. Lett. 2018, 148, 3583–3591. [Google Scholar] [CrossRef]
- Cho, Y.; Yamaguchi, A.; Uehara, R.; Yasuhara, S.; Hoshina, T.; Miyauchi, M. Temperature Dependence on Bandgap of Semiconductor Photocatalysts. J. Chem. Phys. 2020, 152, 231101. [Google Scholar] [CrossRef] [PubMed]
- Kozuch, S.; Shaik, S. How to Conceptualize Catalytic Cycles? The Energetic Span Model. Acc. Chem. Res. 2011, 44, 101–110. [Google Scholar] [CrossRef]
- Kozuch, S. A Refinement of Everyday Thinking: The Energetic Span Model for Kinetic Assessment of Catalytic Cycles. Wiley Interdiscip. Rev. Comput. Mol. Sci. 2012, 2, 795–815. [Google Scholar] [CrossRef]
- Wodrich, M.D.; Sawatlon, B.; Solel, E.; Kozuch, S.; Corminboeuf, C. Activity-Based Screening of Homogeneous Catalysts through the Rapid Assessment of Theoretically Derived Turnover Frequencies. ACS Catal. 2019, 9, 5716–5725. [Google Scholar] [CrossRef]
- Manassero, A.; Alfano, O.M.; Satuf, M.L. Radiation Modeling and Performance Evaluation of a UV-LED Photocatalytic Reactor for Water Treatment. J. Photochem. Photobiol. A Chem. 2023, 436, 114367. [Google Scholar] [CrossRef]
- Salvadores, F.; Brandi, R.J.; Alfano, O.M.; de los Milagros Ballari, M. Modelling and Experimental Validation of Reaction Chamber Simulating Indoor Air Decontamination by Photocatalytic Paint. Appl. Catal. A Gen. 2023, 663, 119285. [Google Scholar] [CrossRef]
- Mueses, M.A.; Colina-Márquez, J.; Machuca-Martínez, F.; Li Puma, G. Recent Advances on Modeling of Solar Heterogeneous Photocatalytic Reactors Applied for Degradation of Pharmaceuticals and Emerging Organic Contaminants in Water. Curr. Opin. Green Sustain. Chem. 2021, 30, 100486. [Google Scholar] [CrossRef]
- Lara-Ramos, J.A.; Sánchez-Gómez, K.; Valencia-Rincón, D.; Diaz-Angulo, J.; Mueses, M.; Machuca-Martínez, F. Intensification of the O3/TiO2/UV Advanced Oxidation Process Using a Modified Flotation Cell. Photochem. Photobiol. Sci. 2019, 18, 920–928. [Google Scholar] [CrossRef] [PubMed]
- Wang, D.; Mueses, M.A.; Márquez, J.A.C.; Machuca-Martínez, F.; Grčić, I.; Peralta Muniz Moreira, R.; Li Puma, G. Engineering and Modeling Perspectives on Photocatalytic Reactors for Water Treatment. Water Res. 2021, 202, 117421. [Google Scholar] [CrossRef] [PubMed]
- Moreno-SanSegundo, J.; Casado, C.; Marugán, J. Enhanced Numerical Simulation of Photocatalytic Reactors with an Improved Solver for the Radiative Transfer Equation. Chem. Eng. J. 2020, 388, 124183. [Google Scholar] [CrossRef]
- Ramyashree, M.S.; Nandy, A.; Bohari, Y.R.; Pramodh, M.; Kumar, S.H.; Shanmuga Priya, S.; Sudhakar, K. Modeling and Simulation of Reactors for Methanol Production by CO2 Reduction: A Comparative Study. Results Eng. 2024, 23, 102306. [Google Scholar] [CrossRef]
- Quintana, M.A.; Solís, R.R.; Blázquez, G.; Calero, M.; Muñoz-Batista, M.J. Sulfonic Grafted Graphitic-like Carbon Nitride for the Improved Photocatalytic Production of Benzaldehyde in Water. Appl. Surf. Sci. 2024, 656, 159717. [Google Scholar] [CrossRef]
- Quintana, M.A.; Picón, A.; Martín-Lara, M.Á.; Calero, M.; Muñoz-Batista, M.J.; Solís, R.R. Towards the Photocatalytic Production of Cinnamaldehyde with Phosphorous-Tailored Graphitic-like Carbon Nitride. Appl. Catal. A Gen. 2024, 674, 119607. [Google Scholar] [CrossRef]
- Jimenéz-Calvo, P.; Muñoz-Batista, M.J.; Isaacs, M.; Ramnarain, V.; Ihiawakrim, D.; Li, X.; Ángel Muñoz-Márquez, M.; Teobaldi, G.; Kociak, M.; Paineau, E. A Compact Photoreactor for Automated H2 Photoproduction: Revisiting the (Pd, Pt, Au)/TiO2 (P25) Schottky Junctions. Chem. Eng. J. 2023, 459, 141514. [Google Scholar] [CrossRef]
- Muñoz-Batista, M.J.; Motta Meira, D.; Colón, G.; Kubacka, A.; Fernández-García, M. Phase-Contact Engineering in Mono- and Bimetallic Cu-Ni Co-Catalysts for Hydrogen Photocatalytic Materials. Angew. Chem. Int. Ed. 2018, 57, 1199–1203. [Google Scholar] [CrossRef]
- Platero, F.; Caballero, A.; Colón, G. Tuning the Co-Catalyst Loading for the Optimization of Thermo-Photocatalytic Hydrogen Production over Cu/TiO2. Appl. Catal. A Gen. 2022, 643, 118804. [Google Scholar] [CrossRef]
- Muñoz-Batista, M.J.; Ballari, M.M.; Kubacka, A.; Alfano, O.M.; Fernández-García, M. Braiding Kinetics and Spectroscopy in Photo-Catalysis: The Spectro-Kinetic Approach. Chem. Soc. Rev. 2019, 48, 637–682. [Google Scholar] [CrossRef]
- Xie, B.; Wong, R.J.; Tan, T.H.; Higham, M.; Gibson, E.K.; Decarolis, D.; Callison, J.; Aguey-Zinsou, K.F.; Bowker, M.; Catlow, C.R.A.; et al. Synergistic Ultraviolet and Visible Light Photo-Activation Enables Intensified Low-Temperature Methanol Synthesis over Copper/Zinc Oxide/Alumina. Nat. Commun. 2020, 11, 1615. [Google Scholar] [CrossRef] [PubMed]
- Xie, B.; Kumar, P.; Tan, T.H.; Esmailpour, A.A.; Aguey-Zinsou, K.F.; Scott, J.; Amal, R. Doping-Mediated Metal–support Interaction Promotion toward Light-Assisted Methanol Production over Cu/ZnO/Al2O3. ACS Catal. 2021, 11, 5818–5828. [Google Scholar] [CrossRef]
- Barba-Nieto, I.; Caudillo-Flores, U.; Gómez-Cerezo, M.N.; Kubacka, A.; Fernández-García, M. Boosting Pt/TiO2 Hydrogen Photoproduction through Zr Doping of the Anatase Structure: A Spectroscopic and Mechanistic Study. Chem. Eng. J. 2020, 398, 125665. [Google Scholar] [CrossRef]
- Obregón, S.; Muñoz-Batista, M.J.; Fernández-García, M.; Kubacka, A.; Colón, G. Cu–TiO2 Systems for the Photocatalytic H2 Production: Influence of Structural and Surface Support Features. Appl. Catal. B 2015, 179, 468–478. [Google Scholar] [CrossRef]
- Alfano, O.M.; Cassano, A.E. Scaling-Up of Photoreactors: Applications to Advanced Oxidation Processes. Adv. Chem. Eng. 2009, 36, 229–287. [Google Scholar] [CrossRef]
- Imoberdorf, G.E.; Irazoqui, H.A.; Alfano, O.M.; Cassano, A.E. Scaling-up from First Principles of a Photocatalytic Reactor for Air Pollution Remediation. Chem. Eng. Sci. 2007, 62, 793–804. [Google Scholar] [CrossRef]
- Marugán, J.; van Grieken, R.; Cassano, A.E.; Alfano, O.M. Scaling-up of Slurry Reactors for the Photocatalytic Oxidation of Cyanide with TiO2 and Silica-Supported TiO2 Suspensions. Catal. Today 2009, 144, 87–93. [Google Scholar] [CrossRef]
- Muñoz-Batista, M.J.; de los Milagros Ballari, M.; Kubacka, A.; Cassano, A.E.; Alfano, O.M.; Fernández-García, M. Acetaldehyde Degradation under UV and Visible Irradiation Using CeO2–TiO2 Composite Systems: Evaluation of the Photocatalytic Efficiencies. Chem. Eng. J. 2014, 255, 297–306. [Google Scholar] [CrossRef]
- Imoberdorf, G.E.; Cassano, A.E.; Irazoqui, H.A.; Alfano, O.M. Optimal Design and Modeling of Annular Photocatalytic Wall Reactors. Catal. Today 2007, 129, 118–126. [Google Scholar] [CrossRef]
- Passalía, C.; Alfano, O.M.; Brandi, R.J. Optimal Design of a Corrugated-Wall Photocatalytic Reactor Using Efficiencies in Series and Computational Fluid Dynamics (CFD) Modeling. Ind. Eng. Chem. Res. 2013, 52, 6916–6922. [Google Scholar] [CrossRef]






| Parameter | Turnover Frequency | Quantum Efficiency |
|---|---|---|
| Main Common Points | ||
| Efficiency metrics | Both TOF and quantum efficiency are metrics used to evaluate the efficiency of catalytic processes. They provide quantitative measures of how effectively a catalyst or photocatalyst facilitates a chemical reaction. | |
| Rate of reaction | TOF and quantum efficiency both relate to the rate at which reactions occur. TOF measures the number of product molecules formed per active site per unit of time, while quantum efficiency measures the number of desired events (such as product formation) per photon absorbed. | |
| Influence of conditions | Both metrics are influenced by reaction conditions such as temperature (in thermo-photo schemes), pressure, concentration of reactants, and the properties of the catalyst or photocatalyst. | |
| Main Differences | ||
| Context of application | TOF is primarily used in thermal and thermo-catalytic processes, where the reaction is driven by heat. | Quantum efficiency is specific to photocatalytic processes, where the light absorbed by the sample initiates the reaction. |
| Measurement basis | TOF is based on the number of product molecules formed per active site per unit of time, providing a direct measure of catalytic activity. | Quantum efficiency is based on the number of desired events per photon absorbed, focusing on the efficiency of light utilization in driving the reaction. |
| Units of measurement | TOF is typically expressed in units of s−1, reflecting the frequency of turnover events. | Quantum efficiency is expressed as a percentage, indicating the proportion of absorbed photons that result in the desired chemical transformation (e.g., with a catalyst as a thin-like film; [mol m−2 s−1]/[Einstein m−2 s−1]. |
| Efficient Use of Temperature (Using Thermal Resistances) | Efficient Use of Light Irradiation (Using Artificial Lighting Sources) |
|---|---|
| Uniform Heat Distribution: Ensure resistances are evenly distributed around the reactor to avoid hot and cold spots, maintaining a consistent temperature throughout the reactor surface/volume. An annular reactor with a high-load cartridge-type resistance in the center could provide a valid alternative. | Uniform Light Distribution: Ensure lamps are arranged to distribute light evenly throughout the reactor. This may involve using reflectors or diffusers to maximize the catalyst’s exposure to light. Tubular reactors with fluorescent lamps or flat reactors with correctly positioned lamps provide homogeneously illuminated surfaces. |
| Precise Temperature Control: Use high-precision temperature sensors and a PID (Proportional-Integral-Derivative) control system to adjust the power of the resistances in real-time, maintaining the desired temperature with minimal fluctuation. | Type of Lamps: Use efficient lamps that emit in the appropriate wavelength range for the photocatalytic reaction. The proper characterization of the optical properties (band gap, light penetration, LSRPA/LVRPA) of the semiconductors used can help to correctly define irradiation conditions. |
| Thermal Insulation: Implement sufficient thermal insulation around the reactor to minimize heat loss, improving energy efficiency and reducing the power consumption of the resistances. | Temperature Control: Maintain an appropriate temperature of the light source. This may require additional cooling or heating systems for the lamps. This is one of the main bottlenecks for the design of thermo-photo reactors. Most light sources work efficiently or are not damaged below 50 °C. |
| Catalyst Positioning: Position the catalyst to ensure it is in an optimal location for effective temperature control. This can be achieved by using supports that hold the catalyst in the best position within the reactor to avoid overheating or underheating. | Catalyst Positioning: Position the catalyst to maximize its exposure to light. This can be achieved by using supports that hold the catalyst in an optimal position within the reactor in relation to the illumination. In systems with supported catalysts, the thickness of the catalyst layer can be controlled. As discussed before, it is especially important that the solid is efficiently exposed to radiation. In reactors in which the catalyst is distributed in the volume (e.g., catalytic suspension, a suitable mixing should be quarantine). |
Disclaimer/Publisher’s Note: The statements, opinions and data contained in all publications are solely those of the individual author(s) and contributor(s) and not of MDPI and/or the editor(s). MDPI and/or the editor(s) disclaim responsibility for any injury to people or property resulting from any ideas, methods, instructions or products referred to in the content. |
© 2024 by the author. Licensee MDPI, Basel, Switzerland. This article is an open access article distributed under the terms and conditions of the Creative Commons Attribution (CC BY) license (https://creativecommons.org/licenses/by/4.0/).
Share and Cite
Muñoz-Batista, M.J. Photocatalytic and Thermo-Photocatalytic Processes: Advantages of Modelling Light Irradiation and Temperature Profiles. Catalysts 2025, 15, 7. https://doi.org/10.3390/catal15010007
Muñoz-Batista MJ. Photocatalytic and Thermo-Photocatalytic Processes: Advantages of Modelling Light Irradiation and Temperature Profiles. Catalysts. 2025; 15(1):7. https://doi.org/10.3390/catal15010007
Chicago/Turabian StyleMuñoz-Batista, Mario J. 2025. "Photocatalytic and Thermo-Photocatalytic Processes: Advantages of Modelling Light Irradiation and Temperature Profiles" Catalysts 15, no. 1: 7. https://doi.org/10.3390/catal15010007
APA StyleMuñoz-Batista, M. J. (2025). Photocatalytic and Thermo-Photocatalytic Processes: Advantages of Modelling Light Irradiation and Temperature Profiles. Catalysts, 15(1), 7. https://doi.org/10.3390/catal15010007
