Abstract
Data are presented on the activity of supported vanadium-magnesium catalysts (VMCs) with different vanadium content in ethylene polymerization and the molecular weight characteristics of the produced polyethylene. The VC1 catalyst, with a very low vanadium content (0.12 wt.%), showed a sixfold higher activity per unit weight of vanadium than the VC2 catalyst with a high-vanadium content (4.0 wt.%). Additionally, the total activity of VC2 (kg PE/g cat·h) was fivefold higher when compared to VC1. The introduction of hydrogen in polymerization leads to a considerable decrease in the activity of both catalysts. The polyethylene obtained in the presence of hydrogen over both catalysts has a broad bimodal molecular weight distribution (MWD) with a distinct shoulder in the high-molecular region (Mw ≥ 106 g/mol). Decomposition of the MWD curves of bimodal polyethylene into two fractions (high- and low-molecular fractions) made it possible to determine for the first time the ratio of the reaction rate constants of chain transfer with hydrogen (KtrH) and polymer chain propagation (Kp) for two groups of the VMC active sites producing low- and high-molecular fractions of bimodal polyethylene.
1. Introduction
The supported titanium–magnesium catalyst (TMC) of the Ziegler-Natta type with a titanium-active center is well known in the global production of polyolefins [1]. The polyethylene (PE) obtained using this catalyst has a relatively narrow molecular weight distribution (MWD = 4–6) [2,3]. It is known that polyethylene with a narrow MWD is used to produce traditional injection molding grades of high-density polyethylene (HDPE). It is very important to control MWD for the production of HDPE, especially to produce PE with the broad and bimodal MWD needed for pipe applications [4,5]. A general method to produce HDPE with a broad and bimodal MWD over titanium-magnesium catalysts is the use of tandem reactors with different polymerization conditions.
The composition of the active component may exert a considerable effect on the molecular weight characteristics of HDPE. In particular, supported vanadium-magnesium catalysts (VMCs), which contain vanadium chloride as the active component deposited on MgCl2, differ considerably from TMCs regarding the regulation of molecular structure of PE and copolymers of ethylene with α-olefin [2,3,6,7,8,9,10,11,12,13,14,15,16,17,18]. Unlike TMCs, VMCs make it possible to produce PE with a broad or bimodal MWD in one polymerization reactor with polydispersity (Mw/Mn values) within the range of 15–33 [7,8,9,10,11,12,13,14,15,16,17,18]. However, the main problem in the application of vanadium–magnesium catalysts for the production of polyethylenes with broad MWD is their deactivation in the presence of hydrogen, which is used to control the molecular weight of PE.
Therefore, a more detailed study on the effect produced by hydrogen on the activity of VMCs and the molecular weight and polydispersity (Mw/Mn) of polymers is very valuable.
In earlier research, we found that the activity of titanium–magnesium catalysts improved sharply as the Ti content in catalysts decreased from 5 to 0.07 wt.% [19]. The catalyst with a low-titanium content (≤0.1 wt.%) produced PE with a narrower MWD (Mw/Mn = 3.1–3.5) when compared to the catalysts with a higher titanium content (3–5 wt.%; Mw/Mn = 4.8–5.0) [19]. According to ESR data, superactive titanium–magnesium catalysts with a low-titanium content (≤0.1 wt.%) interact with organoaluminum cocatalysts to produce isolated Ti3+ compounds, the content of which correlates with the activity in ethylene polymerization [20,21].
In our earlier research, we supposed [21] that in the case of supported VMCs, the anchoring of VCl4 on activated MgCl2 occurred similarly to the anchoring of TiCl4 on the same sites as the support-activated magnesium chloride, which contains coordinatively unsaturated magnesium ions. Considering the earlier acquired data concerning the effect of titanium content on the activity of TMCs and molecular weight distribution of the produced polyethylene, in the present study, we investigated the effect of vanadium content in VMCs on the activity of these catalysts, and the effect of hydrogen on the polymerization rate and the molecular weight characteristics of the polyethylene produced over two VMC samples with different vanadium content.
2. Results and Discussion
2.1. The Effect of Hydrogen on the Activity of VMCs with Different Vanadium Content
Table 1 and Figure 1a,b present data on the ethylene polymerization over VMCs with different vanadium content (the VC1 catalyst containing 0.12 wt.% of V and the VC2 catalyst containing 4 wt.% of V).
Table 1.
The effect of hydrogen on the activity of VMCs with different vanadium content and molecular-weight characteristics of the produced polyethylene.
Figure 1.
The effect of hydrogen content on the shape of kinetic curves of ethylene polymerization over the “low-loading” VMC (VC1) (a), and “high-loading” VMC (VC2) (b) (polymerization conditions are listed in Table 1).
In the case of polymerization without hydrogen (exps. 1 and 5, Table 1), the polymerization rate (Rpav and Rpmax) calculated per unit weight of vanadium (kg PE/g V·h) for the VC1 catalyst is five to six times higher compared to the VC2 catalyst. At the same time, the polymerization rate calculated per total weight of the supported catalyst (kg PE/g cat·h, catalyst activity) is much higher (5.3-fold) for the “high-loading” VC2 in comparison with the “low-loading” VC1. It should be noted that the 5.3-fold increase in activity (kg PE/g cat·h) of the VC2 catalyst compared to the VC1 catalyst is achieved by increasing the vanadium content in VC2 by a factor of 33 with respect to VC1. According to the data obtained, additional active sites are formed in the VC2 catalyst along with the sites that are present in VC1. However, the content of such sites in VC2 is much lower than in VC1.
A similar effect of the content of the transition element (Ti) on the catalyst activity in ethylene polymerization was found in our earlier studies for supported Ti-Mg catalysts [19,20,21]. In the case of Ziegler-type TMCs (TiCl4/MgCl2 + AlR3) with a titanium content ≤ 0.1 wt.%, a superhigh activity per unit weight of titanium is associated with a high concentration of active sites (over 40% of the entire titanium content) [20], which are represented by the monomeric compounds of Ti3+ anchored on tetracoordinated magnesium ions of the support (the 110 face) [21].
According to ESR data, supported catalysts with the composition VCl4/MgCl2 with a low-vanadium content (ca. 0.1 wt.%) contain only the VCl4 monomeric surface compounds [22]. As in the case of titanium tetrachloride in TMCs, the monomeric compounds of vanadium tetrachloride are anchored on tetracoordinated magnesium ions of the support. This ensures a higher yield of active sites (AS) in the VC1 catalyst after the interaction with a cocatalyst ((i-Bu)3Al) and a much higher activity of VC1 per unit weight of vanadium compared to the VC2 catalyst.
The introduction of a small amount of hydrogen (0.5 bar, ca. 4.5 vol.%) in the polymerization medium sharply decreases (by a factor of six) the activity of the VC1 catalyst (exps. 1 and 2, Table 1 and Figure 1a). At the same time, the activity of the VC2 catalyst decreases to a smaller extent (by a factor of 1.4, exps. 5 and 6, Table 1 and Figure 1b). Therewith, the VC1 catalyst retains a higher activity per gram of vanadium (ca. 1.4-fold) with respect to the VC2 catalyst (compare exps. 2 and 6, Table 1). An increase in the hydrogen content in the reaction medium leads to a more drastic decrease in the activity of the VC2 catalyst (by a factor of 3.7) with respect to the VC1 catalyst (by a factor of 1.8) (exps. 4 and 8, Table 1). As supposed earlier [14], deactivation of the vanadium-magnesium catalyst upon hydrogen introduction is related to the transition of a part of active sites containing vanadium-polymer bonds to a temporarily inactive state due to adsorption of the alkyl aluminum hydride that forms in the presence of hydrogen. In reference [14] it was shown that these sites became active again when hydrogen was removed from the reaction medium, thus enhancing the VMC activity. A more abrupt decrease in the activity of the “low-loading” VC1 catalyst upon introduction of hydrogen in the polymerization medium may be associated with greater accessibility of active sites in the VC1 catalyst to the interaction with alkyl aluminum hydride compared to the active sites present in the VC2 catalyst. The effect of hydrogen content in the polymerization medium on the shape of kinetic curves of ethylene polymerization over VMCs differing in vanadium content is demonstrated in Figure 1a,b.
Figure 1a shows the kinetic curves of ethylene polymerization over the “low-loading” catalyst (VC1). The activity of the VC1 catalyst in ethylene polymerization without H2 increases during the first 30 min to a maximum value of 2.15 kg PE/g cat·h (1800 kg PE/g V·h) and then gradually decreases during 90 min to the value that is approximately 1.5 times lower than the maximum rate. The introduction of hydrogen (0.5 bar, 4.5 vol.%) substantially reduces the acceleration period of the reaction on the kinetic curve (to 5 min), and then the reaction rate changes very slightly over 115 min (Figure 1). The maximum and average polymerization rates in the presence of hydrogen (4.5 vol.%) are approximately six times lower compared to polymerization without hydrogen (Table 1, exps. 1 and 2, Figure 1a).
An increase in the hydrogen content in the reaction medium from 4.5 to 16 vol. % exerts virtually no effect on the shape of kinetic curves during ethylene polymerization over the VC1 catalyst (Figure 1) and leads to a decrease in both the maximum and average rates of polymerization (Table 1, exps. 2–4). It should be noted that at a high concentration of hydrogen (10–16 vol.%) the polymerization rate remains stable for two hours (Figure 1a).
All the kinetic curves of ethylene polymerization over the “high-loading” catalyst (VC2) (Figure 1b), both without hydrogen and at its different contents (4.5–16 vol. %), have a similar acceleration period of the reaction (ca. 30 min) up to the maximum polymerization rate, which decreases with increasing hydrogen concentration.
It should be noted also that the activity of the VC1 catalyst upon hydrogen introduction in the polymerization medium decreases more strongly compared to the VC2 catalyst. In particular, the activity of the VC1 decreases by a factor of 5.9 (Table 1, exps. 1 and 2), while the activity of the VC2 catalyst under identical conditions decreases only by a factor of 1.3 (Table 1, exps. 5 and 6).
2.2. The Effect of Hydrogen on the Molecular Weight Distribution of Polyethylene Obtained over V-Mg Catalysts with Different Vanadium Content
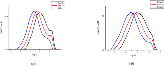
Data on the molecular weight, MWD, and polydispersity of PE (the Mw/Mn value) are presented in Table 1 and Figure 2.
Figure 2.
MWD curves of the polymers obtained on the “low-loading” (VC1, exps. 2–4) (a) and “high-loading” (VC2, exps. 6–8) (b) VMCs (polymerization conditions are listed in Table 1).
The molecular weight of polyethylene produced on both VMCs upon introduction of even a small amount of hydrogen (4.5 vol. %) sharply decreases by a factor of ca. 20 (exps. 1 and 2, 5 and 6, Table 1). An increase in the hydrogen content from 4.5 to 16 vol. % leads to a further decrease in the molecular weight by a factor of three to five (exps. 2–4 and 5–7, Table 1).
Figure 2 displays the MWD curves for polymers obtained over the catalysts VC1 and VC2 during ethylene polymerization at different hydrogen contents. It shows that in all cases the produced polymer has a broad MWD and a clearly bimodal nature. An increase in the hydrogen content during polymerization from 4.5 to 16 vol. % results in the broadening of MWD (an increase in polydispersity, Mw/Mn) from 6.8–7.2 to 11–12 due to a sharper decrease in the Mn value (by a factor of five) compared to Mw (approximately by a factor of three) (Table 1). It should be noted that all the polymers produced over VMCs with different vanadium content have the bimodal MWD with a more pronounced high-molecular part in the polymers obtained over the VC1 catalyst (compare Figure 2a,b). The formation of the polymer with bimodal MWD testifies to the presence of two groups of active sites in these VMCs, which have different sensitivities to hydrogen as the polymer-chain transfer agent. As hydrogen content increases, the MWD of PE becomes broader due to a greater displacement of the low-molecular component on the MWD curve than the high-molecular component (Figure 2).
To ensure a more accurate quantitative estimation of changes in the molecular weight distribution and molecular weights of the low- and high-molecular components of bimodal polyethylene produced over VMCs with different vanadium content at different hydrogen contents, the MWD curves were decomposed into two components (the low-molecular part P1 and the high-molecular part P2). The MWD curves obtained by decomposition are displayed in the Supplementary Materials (Figures S1–S6). Data on the molecular weight distribution and molecular weights of individual components P1 and P2 as well as the fraction of these components at different hydrogen contents are listed in Table 2.
Table 2.
Data 1 on the molecular weight and polydispersity of two individual fractions (P1 and P2) of the polyethylene produced by polymerization with different H2 concentrations over VMCs with different V content.
In all of the experiments the P1 fraction has quite a broad MWD (the Mw/Mn value is 6.5–7.9 in the case of the VC1 catalyst and 7.7–10 in the case of the VC2). At the same time, the P2 fraction in all of the experiments has a very narrow MWD (Mw/Mn < 2). Additionally, it should be noted that in the case of the VC1 catalyst the high-molecular fraction P2 constitutes 6.7–10%, which is considerably higher compared to the VC2 catalyst, for which the high-molecular fraction P2 is only 2.2–5.5%. This fraction has a minimum content (2.2%) at low-hydrogen content and grows to 5.5% when the hydrogen content increases (exps. 6 and 8, Table 2). Data in Table 1 show that in all the experiments performed in the presence of hydrogen, the predominant chain transfer reaction is the chain transfer with hydrogen. Indeed, upon introduction of even a minimum amount of hydrogen (4.5 vol.%, exps. 4 and 6, Table 1), the molecular weight of polyethylene decreases by a factor of 20; an increase in the hydrogen content to 16 vol. % leads to a further decrease in the molecular weight of polyethylene by a factor of five (exps. 4 and 8, Table 1). In this case, the ratio of reaction rate constants for polymer chain propagation (Kp) and chain transfer with hydrogen (KtrH) can be calculated using the simplified Equation (1):
where Pn—the degree of polymerization, Vp—the rate of polymer chain propagation; VtrH—the rate of chain transfer with hydrogen; Kp—the rate constant of polymer chain propagation reaction; KtrH—the rate constant of chain transfer with hydrogen; Cp—the concentration of active sites; Cm—the ethylene concentration in heptane; and CH—the hydrogen concentration in heptane.
Pn = Vp/VtrH = (Kp·Cp·Cm)/(KtrH·Cp·CH) = (Kp/KtrH)·(Cm/CH)
The data presented in Figure 2 and Figures S1–S6 and Table 2 demonstrate that the catalysts VC1 and VC2 contain two groups of active sites, where polyethylene with a sharply differing molecular weight is produced (P1 and P2 fractions). The data in Table 2 concerning the molecular weight of these fractions make it possible to calculate using Equation (1) the Kp/KtrH values for two groups of the active sites that produce polyethylene fractions P1 and P2 (AS1 and AS2, respectively). The calculated data for the polymers obtained over the VC1 and VC2 catalysts during polymerization with the minimum and maximum contents of hydrogen (exps. 2 and 4, 6 and 8, Table 2) are listed in Table 3.
Table 3.
Rate constants of polymer chain transfer with hydrogen during ethylene polymerization over the VC1 and VC2 catalysts, which were calculated for two groups of VMC active sites producing fractions P1 and P2.
According to Table 3, the KtrH/Kp values calculated for different groups of active sites (AS1 and AS2) are close for VMCs with different vanadium contents, both in the experiments with low-hydrogen content (exps. 2 and 6, Table 3) and the experiments with high-hydrogen content (exps. 4 and 8, Table 3). The KtrH/Kp value for AS1 sites producing the low-molecular fraction P1 is equal to (77–91)·10–3. In the case of AS2 sites producing the high-molecular fraction P2, the KtrH/Kp value is also close for both the VC1 and VC2 catalysts, being equal to (1.0–2.3)·10–3 (exps. 2 and 4, 6 and 8, Table 3). These data indicate that in all cases the KtrH/Kp value is considerably higher (45–100-fold) for the active sites producing the low-molecular fraction P1 compared to the sites producing the high-molecular fraction P2. This may be related to higher reactivity of AS1 sites in the polymer chain transfer with hydrogen compared to AS2 sites. In reference [16] the propagation rate constant of ethylene polymerization over the supported vanadium–magnesium catalyst was estimated (Kp = 2.2 × 104 L/mol·s). We used this Kp value to calculate the rate constant of the polymer chain transfer with hydrogen (KtrH) during polymerization over the VC1 and VC2 catalysts (Table 3) for two groups of the active sites that produce P1 and P2 fractions.
According to the data in Table 3, the AS1 sites in both VMCs, which make the main contribution to the produced polyethylene (90–98%), have a very high-rate constant of polymer-chain transfer with hydrogen (KtrH ≈ 2000 L/mol·s). It strongly exceeds the KtrH value for TMCs (KtrH ≈ 100 L/mol·s) [19]. On the other hand, the AS2 sites for these VMCs, the contribution of which PE formation ranges from 2 to 10%, have a lower rate constant of polymer-chain transfer with hydrogen (by a factor of 2–5) compared to the TMC active sites.
3. Materials and Methods
3.1. Catalyst Preparation
A highly dispersed MgCl2-containing support for both vanadium–magnesium catalysts was synthesized by reacting the originalbutylmagnesium chloride in a solution of dibutyl ether (with a magnesium concentration of ca. 0.9 g-atom L−1) first with ethyl acetate (EA) at a molar ratio of EA/Mg = 0.25, and then with the chlorinating agent phenyltrichloromethane (PhCCl3) at a molar ratio of PhCCl3/Mg = 1.2 at a temperature of 25 °C according to [23]. The resulting support was then treated with diethylaluminium chloride (Al/Mg = 1.0 (molar)) to remove electron-donating compounds from the surface of the support.
The supported vanadium–magnesium catalysts with low (ca. 0.1 wt.%) and high (ca. 4 wt.%) vanadium contents were prepared by deposition of an estimated amount of VCl4 on the highly dispersed MgCl2 (d50 = 11.7µm, SPAN = 0.57) at room temperature by reacting for 1 h (60 °C) and washing with n-heptane. The VC1 catalyst contained 0.12 wt.% vanadium, 18.2 wt.% magnesium, and 1.4 wt.% aluminum. The VC2 catalyst contained 3.96 wt.% vanadium, 18.5 wt.% magnesium, and 1.6 wt.% aluminum.
3.2. Polymerization
Polymerization of ethylene was carried out in a 1 L stainless steel reactor. The reactor was equipped with an external heating jacket and an internal cooling coil to maintain the polymerization temperature. It was also equipped with a magnetic coupled stirrer operating at a variable stirring speed. A pressure sensor was used to keep the polymerization pressure with a controlling ethylene valve. Additionally, a temperature sensor was used to keep the polymerization temperature by controlling the heat and the cool water valve. The polymerization conditions were as follows: heptane as a solvent (0.25 L); polymerization temperature of 80 °C; ethylene polymerization pressure of 10 bar; in some experiments hydrogen was charged into the reactor at the beginning of polymerization (P (H2) = 0–2 bar); TIBA (triisobutylaluminum) served as a cocatalyst (4.8 mmol L–1); the amount of the catalyst VC1 injected into the polymerization reactor was 14.7 mg (0.00035 mmol of V) (0.0014 mmol L−1); and the catalyst VC2 was 5.5 mg (0.00427 mmol of V) (0.017 mmol L−1). The reaction time was 120 min.
3.3. Measurements
The vanadium, aluminum, and magnesium concentrations in the catalyst were measured by AES-ICP on an Optima 5300 DV spectrometer (PerkinElmer, Waltham, MA, USA).
The MWD measurements were carried out using a high-temperature gel-permeation chromatography (GPC) PL 220 system (Angilent Technologies, Inc., Santa Clara, CA, USA) equipped with RI and DV detectors in 1,2,4-trichlorobenzene, at a flow rate of 1 mL·min–1 and a temperature of 160 °C. The polymers were analyzed on a set of Olexis columns. The instrument was calibrated using polyethylene and polystyrene standards with a narrow MWD. The MWD curves splitting technique is described elsewhere [24].
The intrinsic viscosity of polyethylene was estimated according to ISO 1628 using a diluted solution of polyethylene in decahydronaphthalene (decalin) (Acros) (over the concentration range from 0.01 to 0.03 g dL–1) at a temperature of 135 ± 0.2 °C on an Ubbelohde viscometer (BIC, Novosibirsk, Russia). The obtained intrinsic viscosity of polyethylene was used to calculate the average molecular weight using the Margolies Equation (2):
where Mv is the average molecular weight, g/mol; and η is the intrinsic viscosity, dL·g−1.
4. Conclusions
The study revealed that during ethylene polymerization in the absence of hydrogen, the supported vanadium-magnesium catalyst with a very low-vanadium content (0.12 wt.%, the VC1 catalyst) has an increased activity (140 kg PE/g V·h·bar C2H4), which exceeds sixfold the activity of VMCs with a high-vanadium content (4.0 wt.%; the VC2 catalyst). At the same time, the total activity of the VC2 catalyst (kg PE/g cat·h) is five times higher than that of the VC1 catalyst when the vanadium content in the VC2 catalyst is increased 33-fold with respect to the VC1 catalyst. These data testify to the formation of additional active sites in the VC2 catalyst along with the sites that are present in the VC1 catalyst; however, the fraction of these sites in the VC2 catalyst is much smaller than in the VC1 catalyst.
The introduction of hydrogen during polymerization leads to a substantial decrease in the activity of VMCs. A distinctive feature of VMCs with a low-vanadium content (VC1) is their stronger deactivation upon the introduction of a small amount of hydrogen in the polymerization medium (ca. 4.5 wt.%). The activity decreases sixfold for the VC1 catalyst and only 1.4-fold for VC2. This may be caused by higher accessibility of isolated active sites in the VC1 catalyst to their blocking with the alkyl aluminum hydride formed in the presence of hydrogen (the formation of “dormant” active sites) [10,16].
The polyethylene obtained in the presence of hydrogen over the VC1 and VC2 catalysts has a broad bimodal molecular weight distribution with a distinct shoulder in the high-molecular-weight region (Mw ≥ 106 g/mol) (Table 3). The bimodal nature of the MWD curves displayed in Figure 2 indicates that these catalysts contain two groups of active sites producing polyethylene with different molecular weights in the presence of hydrogen: the AS1 sites that produce the polyethylene fraction P1 with a lower molecular weight, and the AS2 sites that produce the polyethylene fraction P2 with a higher molecular weight.
The decomposition of bimodal MWD curves of polyethylene produced over the VC1 and VC2 catalysts during polymerization with different hydrogen contents was used to obtain more accurate quantitative data concerning the effect of hydrogen on the content of P1 and P2 fractions and molecular-weight characteristics of these fractions (Table 2). These data demonstrate that the polydispersity of PE (the Mw/Mn value) grows with increasing the hydrogen content during polymerization due to a stronger decrease in the molecular weight of PE for the P1 fraction in comparison with the P2 fraction. It should be noted also that the content of the high-molecular-weight fraction P2 is not great for both catalysts (2.2–10%) and increases with the hydrogen content. For the polyethylene produced over the VC1 catalyst, the content of this fraction (6.7–10%) is higher compared to PE obtained over the VC2 (2.2–5.5%).
The data acquired by the decomposition of bimodal MWD curves in P1 and P2 fractions made it possible to determine for the first time the ratio of rate constants of chain transfer with hydrogen (KtrH) and polymer-chain propagation (Kp) for two groups of the active sites in VMCs that produce low- and high-molecular weight fractions of bimodal polyethylene (Table 3). The AS1 sites of both VMCs producing the low-molecular fraction were shown to have a higher reactivity toward polymer-chain transfer with hydrogen (by a factor of 45–100) compared to the AS2 sites producing the high-molecular fraction of polyethylene.
The active sites for both VMCs, which produce the low-molecular fraction of PE and make the main contribution to the resulting polyethylene (90–98%), have a very high-rate constant of polymer chain transfer with hydrogen (KtrH ≈ 2000 L/mol·s). It strongly exceeds the KtrH value for TMCs (KtrH ≈ 100 L/mol·s). On the other hand, the AS2 sites of these VMCs, which produce the high-molecular fraction of the polymer and make the contribution to PE formation of 2 to 10%, have a lower rate constant of polymer-chain transfer with hydrogen (by a factor of 2–5) compared to the TMC active sites.
Supplementary Materials
The following supporting information can be downloaded at: https://www.mdpi.com/article/10.3390/catal12090985/s1, Figure S1: Decomposition of the MWD curve of PE obtained over VC1 at [H2]/[C2H4] (heptane) = 0.0081 (conditions of exp. 2 in Table 1); Figure S2: Decomposition of the MWD curve of PE obtained over VC1 at [H2]/[C2H4] (heptane) = 0.0162 (conditions of exp. 3 in Table 1); Figure S3: Decomposition of the MWD curve of PE obtained over VC1 at [H2]/[C2H4] (heptane) = 0.0324 (conditions of exp. 4 in Table 1); Figure S4: Decomposition of the MWD curve of PE obtained over VC2 at [H2]/[C2H4] (heptane) = 0.0081 (conditions of exp. 6 in Table 1); Figure S5: Decomposition of the MWD curve of PE obtained over VC2 at [H2]/[C2H4] (heptane) = 0.0162 (conditions of exp. 7 in Table 1); Figure S6: Decomposition of the MWD curve of PE obtained over VC2 at [H2]/[C2H4] (heptane) = 0.0324 (conditions of exp. 8 in Table 1).
Author Contributions
Conceptualization, T.M. and V.Z.; methodology, M.M.; validation, T.M., V.Z., and M.M.; formal analysis, M.M. and T.M.; investigation, P.G. and T.M.; resources, M.M.; data curation, V.Z.; writing—original draft preparation, T.M.; writing—review and editing, T.M., V.Z., and M.M.; supervision, V.Z.; project administration, M.M.; funding acquisition, Z.Z. and W.W. All authors have read and agreed to the published version of the manuscript.
Funding
This work was financially supported by the PetroChina Petrochemical Research Institute (Daqing) and the Ministry of Science and Higher Education of the Russian Federation within the governmental order for Boreskov Institute of Catalysis (project AAA-A21-121011490008-3).
Data Availability Statement
Not applicable.
Acknowledgments
The authors thank Marina Vanina for the analysis of molecular weight characteristics of PE.
Conflicts of Interest
The authors declare no conflict of interest.
References
- Kissin, Y.V.; Nowlin, T.N.; Mink, R. Supported Titanium/Magnesium Ziegler Catalysts for the Production of Polyethylene. In Handbook of Transition Metal Polymerization Catalysts, 2nd ed.; Hoff, R., Ed.; Wiley: New York, NY, USA, 2018; pp. 189–227. [Google Scholar] [CrossRef]
- Umberto, Z.; Giuliano, C. Control of molecular-weight distribution in polyolefins synthesized with Ziegler-Natta catalytic systems. Adv. Polym. Sci. 1983, 51, 101–153. [Google Scholar]
- Gholami, Y.; Abdouss, M.; Abedi, S.; Baniani, P.; Arsalanfar, M. An investigation on polymerization of ethylene by Ziegler-Natta catalysts in the present of a promotor: Polymerization behavior and polymer microstructure. Bull. Chem. React. Eng. Catal. 2018, 13, 412–419. [Google Scholar] [CrossRef]
- Shan, C.L.P.; Soares, J.B.P.; Pendilis, A. Mechanical properties of ethylene/1-hexene copolymers with tailored short chain branching distributions. Polymer 2002, 43, 767–773. [Google Scholar] [CrossRef]
- Frank, P.A.; Ludwing, L.B.; Hans-Frieder, E.; Joachim, B. Bimodal Polyethylene. Interplay of Catalyst and Process. Macromol. Symp. 2001, 163, 135–143. [Google Scholar]
- Mikenas, T.B.; Zakharov, V. A Polymerization of ethylene in the presence of deposited catalysts containing vanadium chloride and magnesium chloride. Vysokomol. Soedin. Ser. B 1984, 26, 483–485. [Google Scholar]
- Karol, F.G.; Cann, K.J.; Wagner, B.E. Development with High-activity Titanium, Vanadium and Chromium Catalyst in Ethylene Polymerization. Transition Metals and Organometallics as Catalysts for Olefin Polymerization. In Transition Metals and Organometallics as Catalysts for Olefin Polymerization, Proceedings of the International Symposium, Hamburg, Germany, 1988; Kaminsky, W., Sinn, H., Eds.; Springer: Berlin, Germany, 1988; pp. 149–161. [Google Scholar]
- Spitz, R.; Patin, M.; Robert, P.; Masson, P.; Dupuy, J. The Control of Molecule Weight Distribution in Ziegler–Natta Catalysis. In Catalyst Design for Tailor-Made Polyolefins; Kodansha: Kanazawa, Japan, 1994. [Google Scholar]
- Zakharov, V.A.; Echevskaya, L.G. Kinetics of the copolymerization of ethylene with α-olefins initiated by supported titanium-magnesium and vanadium-magnesium catalysts. Polym. Sci. B 1997, 39, 291–294. [Google Scholar]
- Mikenas, T.B.; Zakharov, V.A.; Echevskaya, L.G.; Matsko, M.A. Ethylene Polymerization with Supported Vanadium-Magnesium Catalyst: Hydrogen Effect. Macromol. Chem. Phys. 2001, 202, 475–481. [Google Scholar] [CrossRef]
- Zakharov, V.A.; Makhtarulin, S.I.; Sergeev, S.A.; Mikenas, T.B.; Nikitin, V.E.; Echevskaya, L.G.; Khmelinskaya, A.D. Method of Producing a Deposited Catalyst for the Polymerization of Ethylene and Copolymerization of Ethylene with A-Olefins. WO Patent WO 1995/035163, 28 December 1995. [Google Scholar]
- Zakharov, V.A.; Echevskaya, L.G.; Mikenas, T.B. Study of the reaction of transfer of a polymer chain with hydrogen during polymerization of ethylene on titanium magnesium and vanadium magnesium catalysts. Vysokomol. Soedin. 1991, 33, 102–104. [Google Scholar]
- Czaja, K.; Bialek, M. Effect of hydrogen on the ethylene polymerization process over Ziegler–Natta catalysts supported on MgCl2 (THF)2. I. Studies of the chain-transfer reaction. J. Appl. Polym. Sci. 2001, 79, 356–360. [Google Scholar] [CrossRef]
- Czaja, K.; Bialek, M. Effect of hydrogen on the ethylene polymerization process over Ziegler–Natta catalysts supported on MgCl2 (THF)2. II. Kinetic studies. J. Appl. Polym. Sci. 2001, 79, 361–365. [Google Scholar] [CrossRef]
- Bialek, M.; Krason, T. Copolymerization of ethylene with higher 1-olefins over vanadium catalyst supported on Al(i-Bu)3 modified magnesium carrier. Polimery 2008, 53, 14–19. [Google Scholar] [CrossRef]
- Matsko, M.A.; Bukatov, G.D.; Mikenas, T.B.; Zakharov, V.A. Ethylene Polymerization with Supported Vanadium-Magnesium Catalyst: Number of Active Centers and Propagation Rate Constant. Macromol. Chem. Phys. 2001, 202, 1435–1479. [Google Scholar] [CrossRef]
- Echevskaya, L.G.; Matsko, M.A.; Mikenas, T.B.; Zakharov, V.A. Molecular mass characteristics of polyethylene produced with supported vanadium-magnesium catalysts. Polym. Int. 2006, 55, 165–170. [Google Scholar] [CrossRef]
- Wang, D.; Zhao, Z.; Mikenas, T.B.; Lang, X.; Echevskaya, L.G.; Zhao, C.; Matsko, M.A.; Wu, W. A new high-performance Ziegler–Natta catalyst with vanadium active component supported on highly-dispersed MgCl2 for producing polyethylene with broad/bimodal molecular weight distribution. Polym. Chem. 2012, 3, 2377–2382. [Google Scholar] [CrossRef]
- Echevskaya, L.G.; Matsko, M.A.; Mikenas, T.B.; Nikitin, V.E.; Zakharov, V.A. Supported titanium–magnesium catalysts with different titanium content: Kinetic peculiarities at ethylene homopolymerization and copolymerization and molecular weight characteristics of polyethylene. J. Appl. Polym. Sci. 2006, 102, 5436–5442. [Google Scholar] [CrossRef]
- Koshevoy, E.I.; Mikenas, T.B.; Zakharov, V.A.; Volodin, A.M.; Kenzhin, R.M. Formation of isolated titanium (III) ions in superactive titanium–magnesium catalysts with a low titanium content as active sites in ethylene polymerization. Catal. Commun. 2014, 48, 38–40. [Google Scholar] [CrossRef]
- Mikenas, T.B.; Koshevoy, E.I.; Zakharov, V.A.; Nikolaeva, M.I. Formation of Isolated Titanium (III) Ions as Active Sites of Supported Titanium–Magnesium Catalysts for Polymerization of Olefins. Macromol. Chem. Phys. 2014, 215, 1707–1720. [Google Scholar] [CrossRef]
- Zakharov, V.A.; Mikenas, T.B.; Makhtarulin, S.I.; Poluboyarov, V.A.; Pankratiev, Y.D. Investigation of deposited titanium-magnesium and vanadium-magnesium catalysts with different transition metal content. Kinet. Catal. 1988, 29, 1267. [Google Scholar]
- Mikenas, T.B.; Zhao, Z.; Nikitin, V.E.; Fu, I.; Zakharov, V.A.; Ley, S.; Matsko, M.A.; Wu, W.; Bessudnova, E.V.; Hegan, G.; et al. Method for Preparation of Vanadium-Magnesium Polymerization Catalyst of Ethylene and Copolymerization of Ethylene and Alpha. Olefins. Patent RU 2682163C1, 15 March 2019. [Google Scholar]
- Barabanov, A.A.; Bukatov, G.D.; Zakharov, V.A.; Semikolenova, N.V.; Echevskaja, L.G.; Matsko, M.A. Kinetic Peculiarities of Ethylene Polymerization over Homogeneous Bis(imino)pyridine Fe (II) Catalysts with Different Activators. Macromol. Chem. Phys. 2005, 206, 2292–2298. [Google Scholar] [CrossRef]
Publisher’s Note: MDPI stays neutral with regard to jurisdictional claims in published maps and institutional affiliations. |
© 2022 by the authors. Licensee MDPI, Basel, Switzerland. This article is an open access article distributed under the terms and conditions of the Creative Commons Attribution (CC BY) license (https://creativecommons.org/licenses/by/4.0/).

