Understanding Team Collaboration in MMOGs: A Systematic Review and Bibliometric Mapping
Abstract
1. Introduction
2. Literature Review
2.1. Team Collaboration in MMOGs
2.2. Team Collaboration
2.3. Current Status of Research
3. Methods
3.1. Systematic Literature Review (SLR)
- Reduces subjectivity and bias in choosing search terms and sources.
- Summarises the findings of prior research and identifies inconsistencies and discrepancies.
- Highlights areas for future research, gaps in the literature, conflicting information, and under-examined territory in team collaboration research.
- Lays a foundation for future research in a fast-moving area of virtual game-based collaboration.
3.2. Research Issues
- RQ1: What are the prevalent themes and topics in the existing literature on team collaboration in MMOGs?
- RQ2: What are the primary elements and factors examined in current research on MMOGs team collaboration?
- RQ3: What are the potential directions for future research on team cooperation in MMOGs?
3.3. Data Sources and Selection Process
3.4. Analysis Method
3.5. Construct Definitions and Operational Variations
4. Results
4.1. Statistical Analysis
4.1.1. Annual Publication Volume
4.1.2. Journal and Conference Publication Counts
4.1.3. Publications by Category
4.2. Collaboration Analysis
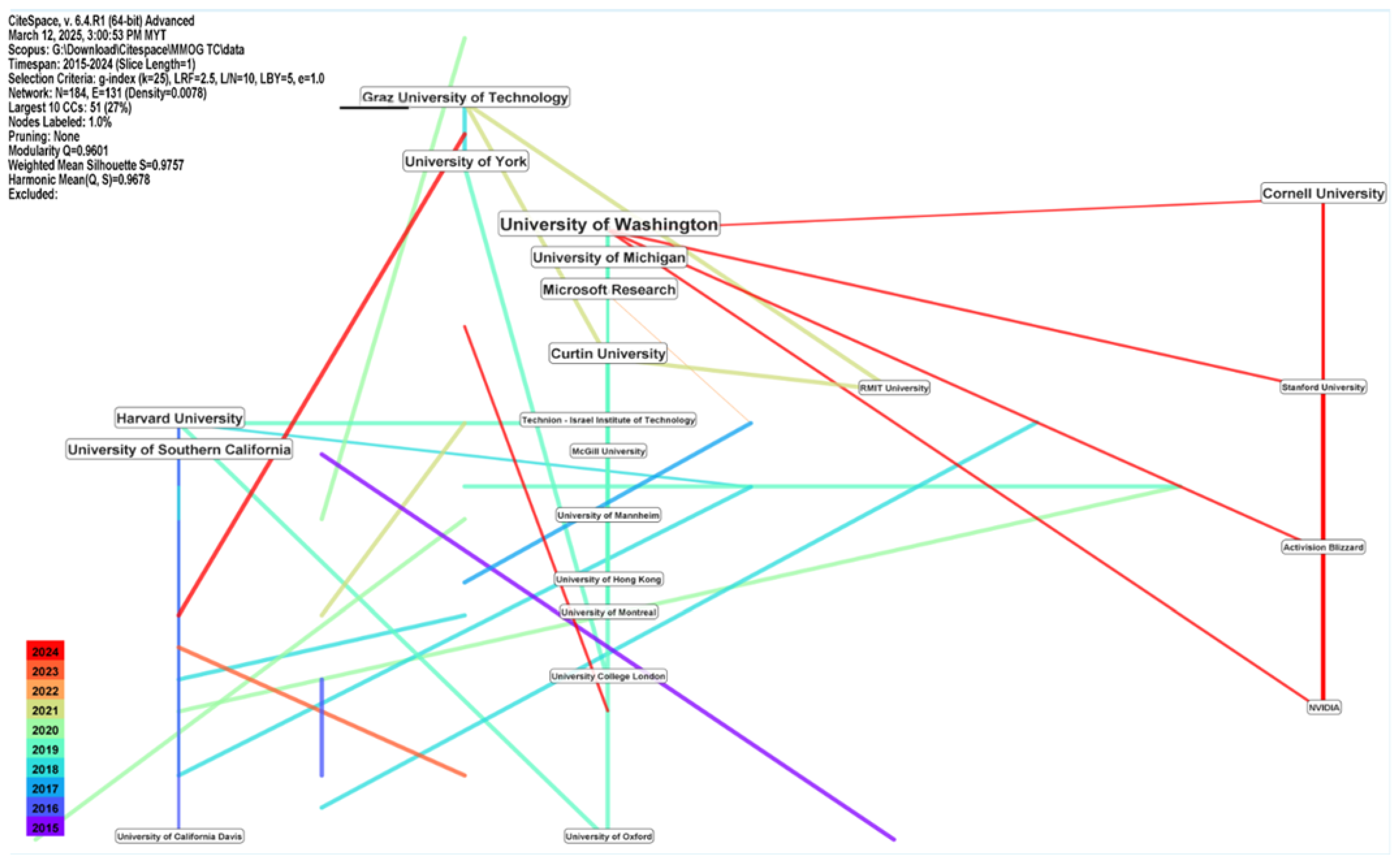
4.2.1. Institution Collaboration Network
4.2.2. Country Collaboration Network
4.2.3. Keyword Co-Citation Collaboration Network
4.3. Seminal Publications by Construct
4.3.1. Core Concepts in Publications
| Conceptual | Distinguished from | Operational Definition/Typical Measure | Best References (2) |
|---|---|---|---|
| Communication | Distinct from Social Interaction (relational talk) and Leadership (influence or direction). Communication is the exchange process, not necessarily relational or hierarchical. | Operationalised via communication quality scales (clarity or timeliness), log-based measures (message and ping frequency, channel type), sequence or turn-taking metrics, and content coding (calls, confirmations, requests). | [11,63] |
| Team Performance | Distinct from Team Effectiveness (process and viability) and Player Experience (subjective). Performance refers to results only. | Operationalised using in-game performance metrics (win rate, completion time, rank changes, objective captures, error rates), often normalised by difficulty and role composition. | [49,79] |
| Team Collaboration | Distinct from Task Interdependence (structural necessity) and Communication (exchange mechanism). Collaboration is the active cooperative work process. | Measured using collaboration or coordination scales; observational coding (joint planning, mutual assistance, back-up behaviours); behavioural indicators (assists, shared resources, coordinated ability combos). | [20,35] |
| Social Interaction | Distinct from Communication (task information exchange) and Team Collaboration (working together toward goals). Social interaction includes relational and non-task engagement. | Operationalised via interaction frequency (chat volume or time together), social support or relationship scales, network ties (friend or guild connections), and coded social talk (humour, encouragement). | [15,45] |
| Player Experience | Distinct from Team Performance (objective results) and Social Interaction (interpersonal process). Player experience is an individual subjective state. | Measured via game UX or experience scales (enjoyment/flow/immersion), diary or post-session self-reports, emotion measures; sometimes complemented by indirect telemetry (session duration and return intent). | [16,68] |
| Team Effectiveness | Distinct from Team Performance (objective outcomes only) and Player Experience (individual subjective state). Effectiveness includes process and viability. | Operationalised using multi-criteria composites: success rate plus process quality plus member satisfaction/viability; often triangulating surveys with objective outcomes. | [3,41] |
| Team Dynamics | Distinct from Team Effectiveness (overall success and viability) and Social Interaction (amount of interaction). Dynamics describe how interaction unfolds. | Measured via cohesion, conflict and coordination scales, conversation sequence analysis, network metrics (density or reciprocity), and observational coding of interaction episodes. | [57,79] |
| Cooperative Knowledge | Distinct from Communication (channel/process) and Shared Goals (what to achieve). Cooperative knowledge concerns what the team knows/understands for coordination. | Operationalised via team cognition or shared understanding items, knowledge checks, content coding of strategy references, and indicators such as fewer coordination breakdowns and faster adaptation. | [20,66] |
| Leadership | Distinct from Communication (exchange) and Team Collaboration (mutual cooperative work). Leadership implies direction beyond exchange and cooperation. | Measured via perceived leadership scales, coded leadership behaviours (strategy calls, conflict resolution, role assignment), and structural indicators (formal leader/officer roles; centrality). | [71,77] |
| Trust | Distinct from Team Dynamics (interaction patterns) and Leadership (influence structure). Trust is a belief state about others, not interaction style or authority. | Measured via trust scales, behavioural proxies include resource sharing, delegation, reliance under uncertainty, adherence to calls, and reduced monitoring behaviours. | [21,34] |
| Team Commitment | Distinct from Trust (belief in reliability, competence and benevolence) and Shared Goals (goal alignment). Commitment concerns staying. | Typically measured with commitment, loyalty and intention-to-stay items; behavioural proxies include guild/team retention, frequency of team participation, and continued engagement in team activities. | [7,27] |
| Cultural | Distinct from Social Interaction (general engagement) and Player Experience (subjective enjoyment or immersion). “Cultural” specifically refers to culture-linked norms/values/identity. | Measured via demographics (nationality, region and language), cultural values scales, linguistic diversity indices, and qualitative coding of norm clashes or culturally patterned communication. | [6,28] |
| Task Interdependence | Distinct from Team Collaboration (the cooperative process) and Communication (information exchange). Interdependence is the structural dependence of tasks, not cooperation quality. | Measured with interdependence scales adapted to team play; inferred from role complementarity or required coordination mechanics; log or network indicators of cross-role dependence. | [35,61] |
| Toxic Behaviour | Distinct from Communication (which can be neutral or positive) and Team Dynamics (broader interaction patterns). Toxicity is specifically antisocial or harm-causing behaviour. | Operationalized via chat and content coding (insults, harassment, griefing and sabotage), moderation logs (reports, bans and toxicity flags), and survey-based exposure/perception scales. | [47,50] |
| Shared Goals | Distinct from Team Commitment (desire to stay or invest) and Team Performance (results). Shared goals concern goal alignment, not persistence or outcomes. | Typically measured via Likert items on goal alignment or clarity; can also be coded from communication (goal statements, strategy agreement) or inferred from coordinated objective completion. | [7,67] |
4.3.2. Influence and High-Frequency Collaboration Themes
| Source | Shared Goals | Toxic Behaviour | Task Interdependence | Cultural | Team Commitment | Trust | Leadership | Cooperative Knowledge | Team Dynamics | Team Effectiveness | Player Experience | Social Interaction | Team Collaboration/Teamwork | Team Performance | Communication |
|---|---|---|---|---|---|---|---|---|---|---|---|---|---|---|---|
| [20] | X | X | X | X | X | X | X | X | |||||||
| [22] | X | X | X | X | X | X | X | X | X | X | |||||
| [68] | X | X | X | X | X | X | |||||||||
| [27] | X | X | X | X | X | X | X | X | X | X | X | X | |||
| [80] | X | X | X | X | |||||||||||
| [47] | X | X | X | X | |||||||||||
| [79] | X | X | X | X | X | X | X | X | X | X | |||||
| [49] | X | X | X | X | X | X | X | X | |||||||
| [2] | X | X | X | X | X | X | |||||||||
| [75] | X | X | X | X | X | X | X | ||||||||
| [26] | X | X | X | X | |||||||||||
| [81] | X | X | X | X | X | X | |||||||||
| [66] | X | X | X | X | X | X | X | X | X | X | X | X | |||
| [30] | X | X | X | X | X | X | X | ||||||||
| [82] | X | X | X | X | X | ||||||||||
| [83] | X | X | X | X | X | X | X | X | |||||||
| [33] | X | X | X | X | X | X | |||||||||
| [84] | X | X | X | X | X | X | X | ||||||||
| [85] | X | X | X | X | X | X | X | X | X | ||||||
| [21] | X | X | X | X | X | X | X | X | X | X | |||||
| [19] | X | X | X | X | |||||||||||
| [86] | X | X | X | X | X | X | X | ||||||||
| [87] | X | X | X | X | X | X | X | ||||||||
| [88] | X | X | X | X | X | X | X | ||||||||
| [67] | X | X | X | X | X | X | X | X | X | X |
| DB | Year | Title | Authors | Citations | |
|---|---|---|---|---|---|
| 1 | SCO | 2021 | “An Ideal Human”: Expectations of AI Teammates in Human-AI Teaming | Zhang R.; McNeese N.J.; Freeman G.; Musick G. | 143 |
| 2 | WOS | 2020 | Emotional intelligence and transformational leadership in virtual teams: lessons from MMOGs | Mysirlaki S.; Paraskeva F. | 73 |
| 3 | WOS | 2018 | Player experiences in a massively multi-player online game: A diary study of performance, motivation, and social interaction | Fox J.; Gilbert M.; Tang W.Y. | 58 |
| 4 | WOS | 2020 | How online gamers’ participation fosters their team commitment: Perspective of social identity theory | Liao G.-Y.; Pham T.T.L.; Cheng T.C.E.; Teng C.-I. | 57 |
| 5 | WOS | 2017 | Alternate Reality Games as an Informal Learning Tool for Generating STEM Engagement among Underrepresented Youth: a Qualitative Evaluation of the Source | Gilliam M.; Jagoda P.; Fabiyi C.; Lyman P.; Wilson C.; Hill B.; Bouris A. | 45 |
| 6 | WOS | 2018 | Relating conversational topics and toxic behaviour effects in a MOBA game | de Mesquita Neto J.A.; Becker K. | 43 |
| 7 | SCO | 2018 | Understanding eSports Team Formation and Coordination | Freeman G.; Wohn D.Y. | 42 |
| 8 | WOS | 2018 | Individual performance in team-based online games | Sapienza A.; Zeng Y.; Bessi A.; Lerman K.; Ferrara E. | 40 |
| 9 | SCO | 2018 | Exploring player experience in ranked League of Legends | Mora-Cantallops M.; Sicilia M.-Á. | 33 |
| 10 | WOS | 2022 | Effects of individual toxic behaviour on team performance in League of Legends | Monge C.K.; O’Brien T.C. | 33 |
| 11 | WOS | 2021 | Integrating Learning Analytics and Collaborative Learning for Improving Student’s Academic Performance | Rafique A.; Khan M.S.; Jamal M.H.; Tasadduq M.; Rustam F.; Lee E.; Washington P.B.; Ashraf I. | 28 |
| 12 | WOS | 2022 | Inter-brain synchronisation occurs without physical co-presence during cooperative online gaming. | Wikström V.; Saarikivi K.; Falcon M.; Makkonen T.; Martikainen S.; Putkinen V.; Cowley B.U.; Tervaniemi M. | 21 |
| 13 | SCO | 2021 | Leveling Up Team collaboration in Esports: Understanding Team Cognition in a Dynamic Virtual Environment | Musick G.; Zhang R.; McNeese N.J.; Freeman G.; Hridi A.P. | 21 |
| 14 | SCO | 2017 | User roles and team structures in a crowdsourcing community for international development–a social network perspective | Fuger S.; Schimpf R.; Füller J.; Hutter K. | 20 |
| 15 | WOS | 2022 | Promoting Social Relationships Using a Couch Cooperative Video Game: An empirical experiment with Unacquainted Players | Garcia M.B.; Rull V.M.A.; Gunawardana S.S.J.D.; Bias D.J.M.; Chua R.C.C.; Cruz J.E.C.; Fernando Raguro M.C.; Lobo Perez M.R. | 20 |
| 16 | SCO | 2018 | Entangled with numbers: Quantified self and others in a team-based online game | Kou Y.; Gui X. | 19 |
| 17 | SCO | 2021 | Toward Facilitating Team Formation and Communication Through Avatar-Based Interaction in Desktop-Based Immersive Virtual Environments | Gomes de Siqueira A.; Feijóo-García P.G.; Stuart J.; Lok B. | 17 |
| 18 | SCO | 2023 | Exploring the Impact of Gamification on 21st-Century Skills: Insights from DOTA 2 | Samala A.D.; Bojic L.; Vergara-Rodríguez D.; Klimova B.; Ranuharja F. | 15 |
| 19 | WOS | 2020 | Understanding the interactions between the scrum master and the development team: A game-theoretic approach | Karabiyik T.; Jaiswal A.; Thomas P.; Magana A.J. | 14 |
| 20 | WOS | 2019 | Understanding the Influences of Past Experience on Trust in Human-agent Team collaboration | Hafizoğlu F.M.; Sen S. | 14 |
| 21 | WOS | 2018 | SimCEC: A collaborative VR-based simulator for surgical team collaboration education | Paiva P.V.F.; Machado L.S.; Valença A.M.G.; Batista T.V.; Moraes R.M. | 13 |
| 22 | SCO | 2023 | What makes an ideal team? Analysis of Popular Multi-player Online Battle Arena (MOBA) games | Thavamuni S.; Khalid M.N.A.; Iida H. | 13 |
| 23 | SCO | 2021 | Association of online political participation with social media usage, perceived information quality, political interest and political knowledge among Malaysian youth: Structural equation model analysis | Halim H.; Mohamad B.; Dauda S.A.; Azizan F.L.; Akanmu M.D. | 11 |
| 24 | WOS | 2020 | Reflective agents for personalisation in collaborative games | Daylamani-Zad D.; Agius H.; Angelides M.C. | 11 |
| 25 | WOS | 2023 | Promoting collaborative learning in virtual worlds: the power of “we” | Li Y.-J.; Cheung C.M.K.; Shen X.-L.; Lee M.K.O. | 10 |
4.4. Mechanisms for Forming Team Collaboration
5. Discussions of Findings
5.1. Publication Trends and Disciplinary Coverage
5.2. Collaboration Networks and Knowledge Hubs
5.3. Contradictions in Existing Research
- (a)
- The Quantity–Quality Divide in Communication
- (b)
- Team Collaboration and Task Interdependence Differentials
- (c)
- Static to Dynamic Interaction Comparison Team Dynamics
- (d)
- Team Performance vs. Effectiveness vs. Player Experience in Output
- (e)
- Toxic Behaviour and High Activity Poor Communication Can Be Easily Confused
5.4. Research Gaps and Emerging Themes
- ➢
- The limitations of the research scope
- ➢
- Bridging Technological Affordances and Mechanism-Based Collaboration in MMOGs
- ➢
- The mismatch between the concept of “collaboration” and the empirical measurement standards
- ➢
- Methodological Level Differences
- ➢
- Process-Level Mechanism Gaps in MMOG Collaboration Research
- ➢
- Limitations of Existing Research
5.5. Implications
5.6. Limitations
6. Conclusions
Author Contributions
Funding
Data Availability Statement
Acknowledgments
Conflicts of Interest
Abbreviations
| MMOGs | Massively Multiplayer Online Game |
| MMORPG | Massively Multiplayer Online Pole-Playing Game |
| MMOFPS | Massively Multiplayer Online First-Person Shooter Game |
| MOBA | Multiplayer Online Battle Arena |
| SLR | Systematic Literature Review |
| BA | Bibliometric Analysis |
| HCI | Human–Computer Interaction |
Appendix A
| Item | Content |
|---|---|
| Databases | Scopus and Web of Science Core Collection |
| Search Fields | Title; Abstract; Author; Keywords; All Fields |
| Search String | (“MMORPG” OR “MMORTS” OR “MMOFPS” OR “MOBA” OR “MMOGs” OR “massively multi-player online games.” OR “multi-player online games.” OR “multi-player games.” OR “multi-player”) AND (“team effectiveness” OR “team performance” OR “team collaboration” OR “team dynamics”) AND NOT “single-player.” |
| Language | English |
| Publication Period | 2015–2024 (Index date: 1 January 2015 to 31 December 2024) |
| Document Type | Article |
References
- Mahajan, K. Massive Multiplayer Online Games Market Growth at 10.5%; Market.us Scoop: New York, NJ, USA, 2025. [Google Scholar]
- Mora-Cantallops, M.; Sicilia, M.-Á. Team Efficiency and Network Structure: The Case of Professional League of Legends. Soc. Netw. 2019, 58, 105–115. [Google Scholar] [CrossRef]
- Alves, M.P.; Dimas, I.D.; Lourenço, P.R.; Rebelo, T.; Peñarroja, V.; Gamero, N. Can Virtuality Be Protective of Team Trust? Conflict and Effectiveness in Hybrid Teams. Behav. Inf. Technol. 2023, 42, 851–868. [Google Scholar] [CrossRef]
- Shishika, D.; Paulos, J.; Kumar, V. Cooperative Team Strategies for Multi-Player Perimeter-Defense Games. IEEE Robot. Autom. Lett. 2020, 5, 2738–2745. [Google Scholar] [CrossRef]
- Lee, Z.W.Y.; Cheung, C.M.K.; Chan, T.K.H. Understanding Massively Multiplayer Online Role-Playing Game Addiction: A Hedonic Management Perspective. Inf. Syst. J. 2021, 31, 33–61. [Google Scholar] [CrossRef]
- Chen, R.; Guo, Y.; Yu, M. Investigating the Impact of Chinese Cultural Elements on Player Loyalty in Video Games: A Cross-National Exploratory Study. In Proceedings of the 2023 3rd International Conference on Social Development and Media Communication (SDMC 2023); Qalati, S.A., Mohd Sharif, M.F., Ahmad, M.K., Ostic, D., Eds.; Advances in Social Science, Education and Humanities Research; Atlantis Press SARL: Paris, France, 2023; Volume 807, pp. 282–289. [Google Scholar]
- Pham, T.T.L.; Liao, G.-Y.; Shih, S.-P.; Cheng, T.C.E.; Teng, C.-I. How Gaming Team Participation Fosters Consumers’ Social Networks, Communication and Commitment. J. Retail. Consum. Serv. 2024, 81, 103962. [Google Scholar] [CrossRef]
- Garro-Abarca, V.; Palos-Sanchez, P.; Aguayo-Camacho, M. Virtual Teams in Times of Pandemic: Factors That Influence Performance. Front. Psychol. 2021, 12, 624637. [Google Scholar] [CrossRef]
- Song, K.; Kang, Y.; Liu, J.; Li, X.; Sun, C.; Liu, X. A Speaker Turn-Aware Multi-Task Adversarial Network for Joint User Satisfaction Estimation and Sentiment Analysis. Proc. AAAI Conf. Artif. Intell. 2023, 37, 13582–13590. [Google Scholar] [CrossRef]
- Bass, B.M.; Avolio, B.J.; Jung, D.I.; Berson, Y. Predicting Unit Performance by Assessing Transformational and Transactional Leadership. J. Appl. Psychol. 2003, 88, 207–218. [Google Scholar] [CrossRef]
- Tan, E.T.S.; Rogers, K.; Nacke, L.E.; Drachen, A.; Wade, A. Communication Sequences Indicate Team Cohesion: A Mixed-Methods Study of Ad Hoc League of Legends Teams. Proc. ACM Hum. Comput. Interact. 2022, 6, 225. [Google Scholar] [CrossRef]
- Weidmann, B.; Deming, D.J. Team Players: How Social Skills Improve Team Performance. Econometrica 2021, 89, 2637–2657. [Google Scholar] [CrossRef]
- Zhang, R.; McNeese, N.J.; Freeman, G.; Musick, G. “An Ideal Human”: Expectations of AI Teammates in Human-AI Teaming. Proc. ACM Hum. Comput. Interact. 2021, 4, 246. [Google Scholar] [CrossRef]
- Riar, M.; Morschheuser, B.; Zarnekow, R.; Hamari, J. Altruism or Egoism—How Do Game Features Motivate Cooperation? An Investigation into User We-Intention and I-Intention. Behav. Inf. Technol. 2023, 43, 1017–1041. [Google Scholar] [CrossRef]
- Frommel, J.; Sagl, V.; Depping, A.E.; Johanson, C.; Miller, M.K.; Mandryk, R.L. Recognizing Affiliation: Using Behavioural Traces to Predict the Quality of Social Interactions in Online Games. In Proceedings of the 2020 CHI Conference on Human Factors in Computing Systems; Association for Computing Machinery: New York, NY, USA, 2020; pp. 1–16. [Google Scholar]
- Agrawal, S. Work in Games: Exploring Player Experiences Caused by In-Game Activities. In Proceedings of the Extended Abstracts of the 2022 Annual Symposium on Computer-Human Interaction in Play; Association for Computing Machinery: New York, NY, USA, 2022; pp. 397–399. [Google Scholar]
- Christina, O.; Mullane, K.; Luethge, D. The Management and Coordination of Virtual Teams in Large Classes: Facilitating Experiential Learning. J. Manag. Educ. 2021, 45, 739–759. [Google Scholar] [CrossRef]
- Xue, G.; Lili, N.A.; Noris, M.N.; Azrul Hazri, J. Challenges and Issues in Team Gamer Loyalty for Massively Multiplayer Online Game. In Proceedings of the 4th International Conference on Advances in Computational Science and Engineering; Thiruchelvam, V., Alfred, R., Ismail, Z.I.B.A., Haviluddin, H., Baharum, A., Eds.; Springer Nature: Singapore, 2024; pp. 331–341. [Google Scholar]
- Paiva, P.V.F.; Machado, L.S.; Valença, A.M.G.; Batista, T.V.; Moraes, R.M. SimCEC: A Collaborative VR-Based Simulator for Surgical Teamwork Education. Comput. Entertain. 2018, 16, 3. [Google Scholar] [CrossRef]
- Zhang, R.; Duan, W.; Flathmann, C.; McNeese, N.; Freeman, G.; Williams, A. Investigating AI Teammate Communication Strategies and Their Impact in Human-AI Teams for Effective Teamwork. Proc. ACM Hum. Comput. Interact. 2023, 7, 281. [Google Scholar] [CrossRef]
- Hafizoğlu, F.M.; Sen, S. Understanding the Influences of Past Experience on Trust in Human-Agent Teamwork. ACM Trans. Internet Technol. 2019, 19, 45. [Google Scholar] [CrossRef]
- Mysirlaki, S.; Paraskeva, F. Emotional Intelligence and Transformational Leadership in Virtual Teams: Lessons from MMOGs. Leadersh. Organ. Dev. J. 2020, 41, 551–566. [Google Scholar] [CrossRef]
- Abarca, V.M.G.; Palos-Sanchez, P.R.; Rus-Arias, E. Working in Virtual Teams: A Systematic Literature Review and a Bibliometric Analysis. IEEE Access 2020, 8, 168923–168940. [Google Scholar] [CrossRef]
- Van Dinter, R.; Tekinerdogan, B.; Catal, C. Automation of Systematic Literature Reviews: A Systematic Literature Review. Inf. Softw. Technol. 2021, 136, 106589. [Google Scholar] [CrossRef]
- Vamvoudakis, K.G.; Modares, H.; Kiumarsi, B.; Lewis, F.L. Game Theory-Based Control System Algorithms with Real-Time Reinforcement Learning: How to Solve Multiplayer Games Online. IEEE Control Syst. Mag. 2017, 37, 33–52. [Google Scholar] [CrossRef]
- Rafique, A.; Khan, M.S.; Jamal, M.H.; Tasadduq, M.; Rustam, F.; Lee, E.; Washington, P.B.; Ashraf, I. Integrating Learning Analytics and Collaborative Learning for Improving Student’s Academic Performance. IEEE Access 2021, 9, 167812–167826. [Google Scholar] [CrossRef]
- Liao, G.-Y.; Cheng, T.C.E.; Shiau, W.-L.; Teng, C.-I. Impact of Online Gamers’ Conscientiousness on Team Function Engagement and Loyalty. Decis. Support Syst. 2021, 142, 113468. [Google Scholar] [CrossRef]
- Albatati, B.; Liu, F.; Wang, S.; Yu, M. Emotions and Online Gaming Experiences: An Examination of MMORPG Gamers from India and the United States. Comput. Hum. Behav. 2023, 148, 107900. [Google Scholar] [CrossRef]
- Huang, K.; Zhou, J.; Chen, S. Being a Solo Endeavor or Team Worker in Crowdsourcing Contests? It Is a Long-Term Decision You Need to Make. Proc. ACM Hum. Comput. Interact. 2022, 6, 494. [Google Scholar] [CrossRef]
- Fuger, S.; Schimpf, R.; Füller, J.; Hutter, K. User Roles and Team Structures in a Crowdsourcing Community for International Development—A Social Network Perspective. Inf. Technol. Dev. 2017, 23, 438–462. [Google Scholar] [CrossRef]
- Akin, M.S. Communication With the Social Environment in Multiplayer Online Games: The Turkey Case. Int. J. Game-Based Learn. 2023, 13, 1–14. [Google Scholar] [CrossRef]
- Eisenberg, J.; Post, C.; DiTomaso, N. Team Dispersion and Performance: The Role of Team Communication and Transformational Leadership. Small Group Res. 2019, 50, 348–380. [Google Scholar] [CrossRef]
- Gomes de Siqueira, A.; Feijóo-García, P.G.; Stuart, J.; Lok, B. Toward Facilitating Team Formation and Communication Through Avatar Based Interaction in Desktop-Based Immersive Virtual Environments. Front. Virtual Real. 2021, 2, 647801. [Google Scholar] [CrossRef]
- Nah, F.F.-H.; Schiller, S.Z.; Mennecke, B.E.; Siau, K.; Eschenbrenner, B.; Sattayanuwat, P. Collaboration in Virtual Worlds: Impact of Task Complexity on Team Trust and Satisfaction. J. Database Manag. 2017, 28, 60–78. [Google Scholar] [CrossRef]
- Carrasco-Farré, C.; Hakobjanyan, N. Experience Shapes Non-Linearities between Team Behavioral Interdependence, Team Collaboration, and Performance in Massively Multiplayer Online Games. Sci. Rep. 2024, 14, 7850. [Google Scholar] [CrossRef]
- Martono, S.; Khoiruddin, M.; Wijayanto, A.; Ridloah, S.; Wulansari, N.; Udin, U. Increasing Teamwork, Organizational Commitment and Effectiveness through the Implementation of Collaborative Resolution. J. Asian Financ. Econ. Bus. 2020, 7, 427–437. [Google Scholar] [CrossRef]
- Mayer, C.; Sivatheerthan, T.; Mütze-Niewöhner, S.; Nitsch, V. Sharing Leadership Behaviors in Virtual Teams: Effects of Shared Leadership Behaviors on Team Member Satisfaction and Productivity. Team Perform. Manag. Int. J. 2023, 29, 90–112. [Google Scholar] [CrossRef]
- Dossick, C.S.; Anderson, A.; Azari, R.; Iorio, J.; Neff, G.; Taylor, J.E. Messy Talk in Virtual Teams: Achieving Knowledge Synthesis through Shared Visualizations. J. Manag. Eng. 2015, 31, A4014003. [Google Scholar] [CrossRef]
- Van Der Voet, J.; Steijn, B. Team Innovation through Collaboration: How Visionary Leadership Spurs Innovation via Team Cohesion. Public Manag. Rev. 2021, 23, 1275–1294. [Google Scholar] [CrossRef]
- Castellano, S.; Chandavimol, K.; Khelladi, I.; Orhan, M.A. Impact of Self-Leadership and Shared Leadership on the Performance of Virtual R&D Teams. J. Bus. Res. 2021, 128, 578–586. [Google Scholar] [CrossRef]
- Purvanova, R.K.; Kenda, R. The Impact of Virtuality on Team Effectiveness in Organizational and Non-organizational Teams: A Meta-analysis. Appl. Psychol. 2022, 71, 1082–1131. [Google Scholar] [CrossRef]
- Flavián, C.; Guinalíu, M.; Jordán, P. Virtual Teams Are Here to Stay: How Personality Traits, Virtuality and Leader Gender Impact Trust in the Leader and Team Commitment. Eur. Res. Manag. Bus. Econ. 2022, 28, 100193. [Google Scholar] [CrossRef]
- Azadvar, A.; Canossa, A. UPEQ: Ubisoft Perceived Experience Questionnaire: A Self-Determination Evaluation Tool for Video Games. In Proceedings of the 13th International Conference on the Foundations of Digital Games; ACM: New York, NY, USA, 2018; pp. 1–7. [Google Scholar]
- Kaur Bagga, S.; Gera, S.; Haque, S.N. The Mediating Role of Organizational Culture: Transformational Leadership and Change Management in Virtual Teams. Asia Pac. Manag. Rev. 2023, 28, 120–131. [Google Scholar] [CrossRef]
- Kim, S.S.Y.; Huang-Isherwood, K.M.; Zheng, W.; Williams, D. The Art of Being Together: How Group Play Can Increase Reciprocity, Social Capital, and Social Status in a Multiplayer Online Game. Comput. Hum. Behav. 2022, 133, 107291. [Google Scholar] [CrossRef]
- Ghawi, R.; Müller, S.; Pfeffer, J. Improving Team Performance Prediction in MMOGs with Temporal Communication Networks. Soc. Netw. Anal. Min. 2021, 11, 65. [Google Scholar] [CrossRef]
- de Mesquita Neto, J.A.; Becker, K. Relating Conversational Topics and Toxic Behavior Effects in a MOBA Game. Entertain. Comput. 2018, 26, 10–29. [Google Scholar] [CrossRef]
- Sun, S.; Kim, J.H.; Lee, K.M.; Nan, D. Exploring the Association between the Proteus Effect and Intention to Play Massive Multiplayer Online Role-Playing Games (MMORPGs). Internet Res. 2024, 34, 58–78. [Google Scholar] [CrossRef]
- Sapienza, A.; Zeng, Y.; Bessi, A.; Lerman, K.; Ferrara, E. Individual Performance in Team-Based Online Games. R. Soc. Open Sci. 2018, 5, 180329. [Google Scholar] [CrossRef] [PubMed]
- Wang, Y.; Dai, Y.; Chen, S.; Wang, L.; Hoorn, J.F. Multiplayer Online Battle Arena (MOBA) Games: Improving Negative Atmosphere with Social Robots and AI Teammates. Systems 2023, 11, 425. [Google Scholar] [CrossRef]
- Donthu, N.; Kumar, S.; Mukherjee, D.; Pandey, N.; Lim, W.M. How to Conduct a Bibliometric Analysis: An Overview and Guidelines. J. Bus. Res. 2021, 133, 285–296. [Google Scholar] [CrossRef]
- Paul, J.; Khatri, P.; Kaur Duggal, H. Frameworks for Developing Impactful Systematic Literature Reviews and Theory Building: What, Why and How? J. Decis. Syst. 2024, 33, 537–550. [Google Scholar] [CrossRef]
- Geng, Y.; Zhang, N.; Zhu, R. Research Progress Analysis of Sustainable Smart Grid Based on CiteSpace. Energy Strategy Rev. 2023, 48, 101111. [Google Scholar] [CrossRef]
- Geng, Y.; Zhu, R.; Maimaituerxun, M. Bibliometric Review of Carbon Neutrality with CiteSpace: Evolution, Trends, and Framework. Environ. Sci. Pollut. Res 2022, 29, 76668–76686. [Google Scholar] [CrossRef]
- Cheng, Z.; Yang, Y.; Tan, C.; Cheng, D.; Zhuang, Y.; Cheng, A. What Makes a Good Team? A Large-Scale Study on the Effect of Team Composition in Honor of Kings. In Proceedings of the World Wide Web Conference, San Francisco, CA, USA, 13–17 May 2019. [Google Scholar]
- Zhang, L.; Ling, J.; Lin, M. Artificial Intelligence in Renewable Energy: A Comprehensive Bibliometric Analysis. Energy Rep. 2022, 8, 14072–14088. [Google Scholar] [CrossRef]
- Cho, Y.; Newman, M.; Pitt, C.; Yip, J.C.; Lee, J.H. You Are Tilted!: Leveraging Tabletop Gaming to Manage Tilt and Strengthen Team Dynamics in Esports. Proc. ACM Hum. Comput. Interact. 2024, 8, 351. [Google Scholar] [CrossRef]
- Durst, D.; Xie, F.; Sarukkai, V.; Shacklett, B.; Frosio, I.; Tessler, C.; Kim, J.; Taylor, C.; Bernstein, G.; Choudhury, S.; et al. Learning to Move Like Professional Counter-Strike Players. Comput. Graph. Forum 2024, 43, e15173. [Google Scholar] [CrossRef]
- Song, S.; Lee, J.; Hwang, I. A New Framework of Usability Evaluation for Massively Multi-Player Online Game: Case Study of “World of Warcraft” Game. In Human-Computer Interaction. HCI Applications and Services; Jacko, J.A., Ed.; Lecture Notes in Computer Science; Springer: Berlin/Heidelberg, Germany, 2007; Volume 4553, pp. 341–350. [Google Scholar]
- Amir, O.; Grosz, B.J.; Gajos, K.Z.; Gultchin, L. Personalized Change Awareness: Reducing Information Overload in Loosely-Coupled Teamwork. Artif. Intell. 2019, 275, 204–233. [Google Scholar] [CrossRef]
- Leavitt, A.; Keegan, B.C.; Clark, J. Ping to Win? Non-Verbal Communication and Team Performance in Competitive Online Multiplayer Games. In Proceedings of the 2016 CHI Conference on Human Factors in Computing Systems; Association for Computing Machinery: New York, NY, USA, 2016; pp. 4337–4350. [Google Scholar]
- Zellner, K.A.; Sarcevic, A.; Krensta, M.A.; Sullivan, T.M.; Burd, R.S. Understanding Delay Awareness and Mitigation Mechanisms through an Iterative Design and Evaluation of a Prototype Alert System for Complex Teamwork. Proc. ACM Hum. Comput. Interact. 2023, 7, 260. [Google Scholar] [CrossRef]
- Midtlyng, M.; Sato, Y. Lightweight Multi-Objective Voice Adaptation for Real-Time Speech Interaction Applied in Games. In Proceedings of the 2020 IEEE Conference on Games (CoG); IEEE: Piscataway, NJ, USA, 2020; pp. 237–244. [Google Scholar]
- Ayalew, M.; Ayenew, Z. Do Paradoxical Virtual Leadership and Emotional Intelligence Have Relationships? In Particular from Technology Dependence, Geographical Dispersion, and Human Capital Tensions. Int. J. Organ. Leadersh. 2022, 11, 1–25. [Google Scholar] [CrossRef]
- Ferreira, J.M.; Acuña, S.T.; Dieste, O.; Vegas, S.; Santos, A.; Rodríguez, F.; Juristo, N. Impact of Usability Mechanisms: An Experiment on Efficiency, Effectiveness and User Satisfaction. Inf. Softw. Technol. 2020, 117, 106195. [Google Scholar] [CrossRef]
- Musick, G.; Zhang, R.; McNeese, N.J.; Freeman, G.; Hridi, A.P. Leveling Up Teamwork in Esports: Understanding Team Cognition in a Dynamic Virtual Environment. Proc. ACM Hum. Comput. Interact. 2021, 5, 49. [Google Scholar] [CrossRef]
- Li, Y.-J.; Cheung, C.M.K.; Shen, X.-L.; Lee, M.K.O. Promoting Collaborative Learning in Virtual Worlds: The Power of “We”. Inf. Technol. People 2023, 36, 2563–2586. [Google Scholar] [CrossRef]
- Fox, J.; Gilbert, M.; Tang, W.Y. Player Experiences in a Massively Multiplayer Online Game: A Diary Study of Performance, Motivation, and Social Interaction. New Media Soc. 2018, 20, 4056–4073. [Google Scholar] [CrossRef]
- Tu, C.; Tunggal, J.; Brown, S. Character Immersion in Video Games as a Form of Acting. Psychol. Pop. Media 2023, 12, 405–413. [Google Scholar] [CrossRef]
- Vătămănescu, E.-M.; Dinu, E.; Stratone, M.-E.; Stăneiu, R.-M.; Vintilă, F. Adding Knowledge to Virtual Teams in the New Normal: From Leader-Team Communication towards the Satisfaction with Teamwork. Sustainability 2022, 14, 6424. [Google Scholar] [CrossRef]
- Brown, S.G.; Hill, N.S.; Lorinkova, N.M. Leadership and Virtual Team Performance: A Meta-Analytic Investigation. Eur. J. Work Organ. Psychol. 2021, 30, 672–685. [Google Scholar] [CrossRef]
- Solih, M.; Ahmed, N.; Moosa, V.; Shareefa, M.; Wider, W. Research Trends and Patterns on Emotional Intelligence in Education: A Bibliometric and Knowledge Mapping During 2012–2021. Open Educ. Stud. 2024, 6, 20240025. [Google Scholar] [CrossRef]
- Rejeb, A.; Abdollahi, A.; Rejeb, K.; Treiblmaier, H. Drones in Agriculture: A Review and Bibliometric Analysis. Comput. Electron. Agric. 2022, 198, 107017. [Google Scholar] [CrossRef]
- Rojas-Sánchez, M.A.; Palos-Sánchez, P.R.; Folgado-Fernández, J.A. Systematic Literature Review and Bibliometric Analysis on Virtual Reality and Education. Educ. Inf. Technol. 2023, 28, 155–192. [Google Scholar] [CrossRef]
- Monge, C.K.; O’Brien, T.C. Effects of Individual Toxic Behavior on Team Performance in League of Legends. Media Psychol. 2022, 25, 82–105. [Google Scholar] [CrossRef]
- Coon, J.; Etz, A.; Scontras, G.; Sarnecka, B.W. Esports as a Cultural Microcosm for Studying Psycholinguistics. Games Cult. 2024, 19, 357–372. [Google Scholar] [CrossRef]
- Paredes-Saavedra, M.; Vallejos, M.; Huancahuire-Vega, S.; Morales-García, W.C.; Geraldo-Campos, L.A. Work Team Effectiveness: Importance of Organizational Culture, Work Climate, Leadership, Creative Synergy, and Emotional Intelligence in University Employees. Adm. Sci. 2024, 14, 280. [Google Scholar] [CrossRef]
- Davaei, M.; Gunkel, M.; Taras, V. Team Climate and Performance in Global Virtual Teams: Exploring the Effects of Cultural Intelligence and Emotional Intelligence on Team Climate Satisfaction. Eur. J. Int. Manag. 2025, 26, 565–594. [Google Scholar] [CrossRef]
- Freeman, G.; Acena, D.; McNeese, N.J.; Schulenberg, K. Working Together Apart through Embodiment: Engaging in Everyday Collaborative Activities in Social Virtual Reality. Proc. ACM Hum. Comput. Interact. 2022, 6, 17. [Google Scholar] [CrossRef]
- Gilliam, M.; Jagoda, P.; Fabiyi, C.; Lyman, P.; Wilson, C.; Hill, B.; Bouris, A. Alternate Reality Games as an Informal Learning Tool for Generating STEM Engagement among Underrepresented Youth: A Qualitative Evaluation of the Source. J. Sci. Educ. Technol. 2017, 26, 295–308. [Google Scholar] [CrossRef]
- Wikström, V.; Saarikivi, K.; Falcon, M.; Makkonen, T.; Martikainen, S.; Putkinen, V.; Cowley, B.U.; Tervaniemi, M. Inter-Brain Synchronization Occurs without Physical Co-Presence during Cooperative Online Gaming. Neuropsychologia 2022, 174, 108316. [Google Scholar] [CrossRef] [PubMed]
- Garcia, M.B.; Rull, V.M.A.; Gunawardana, S.S.J.D.; Bias, D.J.M.; Chua, R.C.C.; Cruz, J.E.C.; Raguro, M.C.F.; Perez, M.R.L. Promoting Social Relationships Using a Couch Cooperative Video Game: An Empirical Experiment with Unacquainted Players. Int. J. Gaming Comput. Mediat. Simul. 2022, 14, 1–18. [Google Scholar] [CrossRef]
- Kou, Y.; Gui, X. Entangled with Numbers: Quantified Self and Others in a Team-Based Online Game. Proc. ACM Hum. Comput. Interact. 2018, 2, 93. [Google Scholar] [CrossRef]
- Samala, A.D.; Bojic, L.; Vergara-Rodríguez, D.; Klimova, B.; Ranuharja, F. Exploring the Impact of Gamification on 21st-Century Skills: Insights from DOTA 2. Int. J. Interact. Mob. Technol. 2023, 17, 33–54. [Google Scholar] [CrossRef]
- Karabiyik, T.; Jaiswal, A.; Thomas, P.; Magana, A.J. Understanding the Interactions between the Scrum Master and the Development Team: A Game-Theoretic Approach. Mathematics 2020, 8, 1553. [Google Scholar] [CrossRef]
- Thavamuni, S.; Khalid, M.N.A.; Iida, H. What Makes an Ideal Team? Analysis of Popular Multiplayer Online Battle Arena (MOBA) Games. Entertain. Comput. 2023, 44, 100523. [Google Scholar] [CrossRef]
- Halim, H.; Mohamad, B.; Dauda, S.A.; Azizan, F.L.; Akanmu, M.D. Association of Online Political Participation with Social Media Usage, Perceived Information Quality, Political Interest and Political Knowledge among Malaysian Youth: Structural Equation Model Analysis. Cogent Soc. Sci. 2021, 7, 1964186. [Google Scholar] [CrossRef]
- Daylamani-Zad, D.; Agius, H.; Angelides, M.C. Reflective Agents for Personalisation in Collaborative Games. Artif. Intell. Rev. 2020, 53, 429–474. [Google Scholar] [CrossRef]
- Liu, D.; Che, S.; Zhu, W. Visualizing the Knowledge Domain of Academic Mobility Research from 2010 to 2020: A Bibliometric Analysis Using CiteSpace. Sage Open 2022, 12, 21582440211068510. [Google Scholar] [CrossRef]
- Müller, S.; Ghawi, R.; Pfeffer, J. Reviewing the Potentials of MMOGs as Research Environments: A Case Study from the Strategy Game Travian. PLoS ONE 2023, 18, e0281114. [Google Scholar] [CrossRef]
- Mysirlaki, S.; Paraskeva, F. Virtual Team Effectiveness: Insights from the Virtual World Teams of Massively Multiplayer Online Games. J. Leadersh. Stud. 2019, 13, 36–55. [Google Scholar] [CrossRef]
- Beres, N.A.; Frommel, J.; Reid, E.; Mandryk, R.L.; Klarkowski, M. Don’t You Know That You’re Toxic: Normalization of Toxicity in Online Gaming. In Proceedings of the 2021 CHI Conference on Human Factors in Computing Systems; Association for Computing Machinery: New York, NY, USA, 2021; pp. 1–15. [Google Scholar]







| Item | Inclusion | Exclusion |
|---|---|---|
| Context | The study is explicitly situated in MMOGs/MMORPG/MOBA/MMOFPS (or closely comparable multi-player online game settings) and addresses team collaboration/collaboration as a focal phenomenon (not merely incidental social interaction). | General virtual teams, online communities, social media, esports culture, or digital platforms without a clear MMOG gameplay context; game studies focusing on single-player games. |
| Team Activity | Involves team-based interaction with ≥2 players who must coordinate/collaborate to achieve a shared objective (e.g., raids/dungeons, guild/group tasks, ranked matches, squad/platoon operations). | Solo play; individual-level behaviours without coordination demands; “co-presence” without interdependence (e.g., being in the same server/world but not collaborating). |
| Empirical Evidence | Reports original empirical data and methods (e.g., experiments, surveys, interviews/ethnography, observation, gameplay logs/telemetry, match datasets, social network analyses grounded in game data). | Purely conceptual/theoretical/opinion pieces without data; commentary/editorials; method notes without application to team collaboration phenomena. |
| Sample Type | Participants are human players/teams; human–agent teams are included only if the study explicitly analyses team processes (e.g., coordination, trust, shared understanding) rather than only agent performance. | Samples not related to MMOG team collaboration (e.g., developers only, spectators only) unless directly tied to team collaboration mechanisms in gameplay; purely synthetic simulations without human team processes. |
| Outcomes | Includes at least one team-relevant construct such as communication/coordination, trust, cohesion, leadership, role/task interdependence, conflict management, team performance/effectiveness, collective learning, or team-related player experience (e.g., perceived team collaboration quality). | Cultural/narrative critique or discourse analysis with no identifiable team collaboration mechanisms/outcomes; studies focused solely on story/lore/representation unrelated to team collaboration. |
| Document Limits | English, 2015–2024, peer-reviewed journal articles, full text available, and not retracted. | Non-English; outside time window; conference proceedings, books/chapters, theses, preprints, review articles (if your protocol excludes secondary studies), and retracted papers. |
| No. | Journals/Conferences | Count | Percentage | Quartile in Category |
|---|---|---|---|---|
| 1 | Proceedings Of The ACM On Human Computer Interaction | 12 | 8.57% | Q1 |
| 2 | Conference On Human Factors In Computing Systems Proceedings | 7 | 4.67% | |
| 3 | Proceedings Of The Human Factors And Ergonomics Society | 6 | 4.00% | |
| 4 | Lecture Notes In Computer Science, Including Subseries Lecture Notes In Artificial Intelligence And Lecture Notes In Bioinformatics | 4 | 2.67% | |
| 5 | ACM International Conference Proceeding Series | 4 | 2.67% | |
| 6 | Proceedings Of The European Conference On Games-Based Learning | 3 | 2.00% | |
| 7 | Proceedings Of The ACM Conference On Computer Supported Cooperative Work CSCW | 3 | 2.00% | Q3 |
| 8 | IEEE Transactions On Games | 3 | 2.00% | Q1 |
| 9 | New Media And Society | 2 | 1.33% | Q1 |
| 10 | International Journal Of Information Management | 2 | 1.33% | Q2 |
| 11 | IEEE Access | 2 | 1.33% | Q2 |
| 12 | Frontiers In Psychology | 2 | 1.33% | Q2 |
| 13 | Entertainment Computing | 2 | 1.33% | Q4 |
| 14 | Communications In Computer And Information Science | 2 | 1.33% | Q1 |
| No. | Subject Area | Count | Percentage |
|---|---|---|---|
| 1 | Computer Science | 108 | 39.71% |
| 2 | Social Sciences | 56 | 20.59% |
| 3 | Engineering | 29 | 10.66% |
| 4 | Mathematics | 16 | 5.88% |
| 5 | Business, Management, and Accounting | 16 | 5.88% |
| 6 | Psychology | 12 | 4.41% |
| 7 | Decision Sciences | 8 | 2.94% |
| 8 | Arts and Humanities | 6 | 2.21% |
| 9 | Multidisciplinary | 4 | 1.47% |
| 10 | Medicine | 4 | 1.47% |
| No. | Affiliation | Region | Count | Percentage | Begin | End |
|---|---|---|---|---|---|---|
| 1 | Rensselaer Polytechnic Institute | US | 6 | 2.63% | 2016 | 2022 |
| 2 | School of Engineering | US | 6 | 2.63% | 2016 | 2022 |
| 3 | Clemson University | US | 5 | 2.19% | 2021 | 2024 |
| 4 | University of Southern California | US | 5 | 2.19% | 2016 | 2023 |
| 5 | Iowa State University | US | 4 | 1.75% | 2021 | 2023 |
| 6 | Turun yliopisto | Finland | 4 | 1.75% | 2018 | 2024 |
| 7 | University of Piraeus | Greece | 4 | 1.75% | 2015 | 2020 |
| 8 | Information Sciences Institute | US | 4 | 1.75% | 2018 | 2021 |
| 9 | University of California, Irvine | US | 3 | 1.32% | 2018 | 2024 |
| 10 | Queensland University of Technology | Australia | 3 | 1.32% | 2015 | 2020 |
| No. | Region | Count | Centrality | Year |
|---|---|---|---|---|
| 1 | USA | 69 | 0.45 | 2016 |
| 2 | CHINA | 12 | 0.05 | 2018 |
| 3 | GERMANY | 10 | 0.10 | 2016 |
| 4 | AUSTRALIA | 10 | 0.09 | 2015 |
| 5 | GREECE | 9 | 0.01 | 2015 |
| 6 | UNITED KINGDOM | 9 | 0.07 | 2016 |
| 7 | CANADA | 8 | 0.13 | 2015 |
| 8 | FINLAND | 8 | 0.01 | 2018 |
| 9 | NETHERLANDS | 6 | 0.06 | 2017 |
| 10 | HONG KONG | 5 | 0.06 | 2019 |
| Keywords | Count | Centrality | Year | |
|---|---|---|---|---|
| 1 | team performance | 25 | 0.11 | 2017 |
| 2 | interactive computer graphics | 20 | 0.21 | 2015 |
| 3 | social networking (online) | 19 | 0.21 | 2015 |
| 4 | human–computer interaction | 16 | 0.24 | 2015 |
| 5 | human resource management | 15 | 0.17 | 2019 |
| 6 | behavioural research | 11 | 0.24 | 2015 |
| 7 | multi-player | 11 | 0.14 | 2018 |
| 8 | team collaboration | 9 | 0.10 | 2021 |
| 9 | esports | 8 | 0.07 | 2016 |
| 10 | virtual reality | 8 | 0.09 | 2016 |
| 11 | League of Legends | 8 | 0.09 | 2016 |
| 12 | video games | 8 | 0.11 | 2022 |
| Game Feature | Collaboration Mechanism | Team Outcome | Sources |
|---|---|---|---|
| Shared objectives or goals | Objective alignment; shared planning and strategy-setting. | Stronger cohesion; higher commitment or loyalty. | [30,63] |
| Real-time voice | High-bandwidth communication; rapid coordination and repair. | Increased trust; stronger social ties. | [30,45] |
| Role-specialization systems | Task interdependence, role complementarity, and mutual reliance. | Clearer role responsibilities; higher execution efficiency. | [34] |
| Progression-linked incentives | Co-operative motivation; sustained contribution norms. | Higher engagement; improved team satisfaction. | [63] |
| High-difficulty group content | Joint problem-solving; adaptive coordination under pressure. | Better team performance; strategic synergy. | [4] |
| Ranked ladders or quantified performance metrics | “Competitive collaboration”; self-/peer-monitoring and accountability. | Higher motivation; accountability pressures. | [33,75] |
| Low-cost signalling tools | Implicit, lightweight coordination; fast attention directing. | Faster coordination (potentially); trust signalling (context-dependent). | [89] |
| Identity and expression tools | Belonging and identity expression; social signalling. | Stronger social identity; longer-term cohesion. | [84] |
| Method Category | Share (N = 70) | Typical Data | Field of Research | Key Limitations | Example References (2) |
|---|---|---|---|---|---|
| Survey-based studies | 17.1% (N = 12) | Questionnaires or self-report scales (e.g., trust, cohesion, engagement); SEM or PLS models | Associations among constructs: predictors of perceived team functioning, experience, loyalty | Common-method bias, limited causal inference; construct inconsistency across studies | [3,27] |
| Design-oriented empirical studies | 17.1% (N = 12) | Prototype, system, mechanic interventions and evaluation (user studies, field pilots, usability) | Design levers (incentives, feedback, teammate support) that shape collaboration | Limited replication; context-specific implementations; evaluation scope varies | [19,50] |
| Qualitative interviews/ethnographic studies | 17.1% (N = 12) | Interviews, observation, diary narratives; thematic, discourse analysis | Mechanisms, norms, meaning-making, conflict management, and role negotiation in context | Smaller samples; limited generalizability; labour-intensive; benefits from triangulation | [80,83] |
| Controlled experiments | 10.0% (N = 7) | Manipulated tasks, conditions in lab, field and game sessions; controlled comparisons; pre- and post- measures | Causal effects of design/constraints, interventions on coordination, affect, and performance. | Short time windows; external validity; setup realism varies | [34,82] |
| Analytical/theoretical modelling | 8.6% (N = 6) | Formal models (e.g., game-theoretic, optimisation), conceptual frameworks, simulations | Hypothesis generation; mechanism articulation; constraints/optimality analysis | Empirical grounding required; assumptions may not hold in real MMOG settings | [25,85] |
| Social network analysis | 5.7% (N = 4) | Interaction networks (ties from communication or co-play); centrality, density and community structure | How network structure relates to efficiency, social capital, and coordination pathways | Direction of causality unclear; network construction choices affect results. | [2,7] |
| Machine learning/computational prediction | 4.3% (N = 3) | Feature-engineered or learned representations from traces; predictive models (classification, regression and RL) | Detection or prediction of team collaboration states or skills; modelling complex patterns at scale | Interpretability; dataset shift; theory or model linkage needed | [15,58] |
| Comparative game studies | 2.9% (N = 2) | Cross-title or genre comparisons; matched samples or comparable metrics across contexts | Boundary conditions: how mode, genre and platform change collaboration demands | Metric comparability; confounds across games; sampling differences | [28,86] |
| Review/bibliometric | 2.9% (N = 2) | Literature corpora; coding schemes; citation networks; meta-analytic effect sizes | Field synthesis; trend mapping; evidence strength; identifying research gaps | Depending on the search, coding decisions may lag behind rapidly changing practices. | [23,41] |
| Behavioural trace analysis (Log) | 2.9% (N = 2) | Telemetry, chat logs, match histories, and behavioural traces from large-scale gameplay datasets | Temporal dynamics; interdependence patterns; disruption and recovery; scalable measurement | Construct validity; confounding; access, privacy constraints; needs triangulation | [35,47] |
| Other | 11.4% (N = 8) | Method not explicit in Scopus metadata, or hybrid designs are hard to auto-code reliably. | — | Needs manual verification | [68,90] |
Disclaimer/Publisher’s Note: The statements, opinions and data contained in all publications are solely those of the individual author(s) and contributor(s) and not of MDPI and/or the editor(s). MDPI and/or the editor(s) disclaim responsibility for any injury to people or property resulting from any ideas, methods, instructions or products referred to in the content. |
© 2026 by the authors. Licensee MDPI, Basel, Switzerland. This article is an open access article distributed under the terms and conditions of the Creative Commons Attribution (CC BY) license.
Share and Cite
Gong, X.; Abdullah, L.N.; Jantan, A.H.; Norowi, N.M.; Wijaya, R.F.; Sitorus, Z.; Syahputra, Z.; Khairul. Understanding Team Collaboration in MMOGs: A Systematic Review and Bibliometric Mapping. Computers 2026, 15, 134. https://doi.org/10.3390/computers15020134
Gong X, Abdullah LN, Jantan AH, Norowi NM, Wijaya RF, Sitorus Z, Syahputra Z, Khairul. Understanding Team Collaboration in MMOGs: A Systematic Review and Bibliometric Mapping. Computers. 2026; 15(2):134. https://doi.org/10.3390/computers15020134
Chicago/Turabian StyleGong, Xiaoxue, Lili Nurliyana Abdullah, Azrul Hazri Jantan, Noris Mohd Norowi, Rian Farta Wijaya, Zulham Sitorus, Zulfahmi Syahputra, and Khairul. 2026. "Understanding Team Collaboration in MMOGs: A Systematic Review and Bibliometric Mapping" Computers 15, no. 2: 134. https://doi.org/10.3390/computers15020134
APA StyleGong, X., Abdullah, L. N., Jantan, A. H., Norowi, N. M., Wijaya, R. F., Sitorus, Z., Syahputra, Z., & Khairul. (2026). Understanding Team Collaboration in MMOGs: A Systematic Review and Bibliometric Mapping. Computers, 15(2), 134. https://doi.org/10.3390/computers15020134

