Next Article in Journal
InfluEmo: Influence of Emotions on Instagram Influencers’ Success
Previous Article in Journal
Benchmarking Post-Quantum Signatures and KEMs on General-Purpose CPUs Using a TCP Client–Server Testbed
 
 
Font Type:
Arial Georgia Verdana
Font Size:
Aa Aa Aa
Line Spacing:
Column Width:
Background:
Article

VECTR: A Lightweight Requirements Prioritization Method for Software Startups Grounded in ROI, Time-to-Value, and Confidence

by
Frédéric Pattyn
1,*,
Xiaofeng Wang
2,
Geert Poels
1,
Yannick Dillen
3 and
Peter Goetz
4
1
Department of Business Informatics, Ghent University, Tweekerkenstraat 2, 9000 Ghent, Belgium
2
Faculty of Engineering, Free University of Bozen-Bolzano, Piazza Università 1, 39100 Bolzano, Italy
3
Vlerick Business School, Ghent University, Reep 1, 9000 Ghent, Belgium
4
New Data Research Institute, Ruitenstraat 14, 3311 VS Dordrecht, The Netherlands
*
Author to whom correspondence should be addressed.
Computers 2026, 15(2), 117; https://doi.org/10.3390/computers15020117
Submission received: 26 January 2026 / Revised: 31 January 2026 / Accepted: 4 February 2026 / Published: 10 February 2026

Abstract

Startups face critical challenges in prioritizing requirements under severe resource constraints. Although methods such as RICE and ICE are known, prior studies show that decisions often default to ad hoc judgments and stakeholder opinions. This paper introduces and validates VECTR, a lightweight prioritization framework that integrates three criteria highly relevant to startups: return on investment (ROI), Time-to-Value (TtV), and confidence. Rather than presenting these criteria as conceptually new, VECTR’s contribution lies in their explicit operationalization for startup contexts and their integration into a single lightweight visualization. Seventeen practitioners—including founders, product managers, and technical leads—participated in semi-structured interviews. They first described their current prioritization practices and then evaluated VECTR through explanatory material and a proof-of-concept visualization. Results show that ROI, TtV, and confidence are already considered in practice, but inconsistently. Practitioners found VECTR intuitive, visually clear, and useful for structuring discussions, while noting limitations related to estimation effort and subjective assumptions. Most reported that it could support better data-driven decisions, though concerns remained around input estimation and assumptions made by biased humans. This study contributes a financially grounded, software-startup-suitable prioritization method and offers practitioners a practical way to allocate scarce resources toward requirements with the greatest impact, while acknowledging that the validation demonstrates perceived usefulness rather than measurable performance gains.

1. Introduction

Startups face critical challenges in deciding which requirements to prioritize under severe resource constraints [1,2]. These challenges include, a high pace, premature scaling, cash flow issues, difficulties in obtaining financing [3,4], and funding shortages [5,6]. These contribute to a 63% failing [5] rate among software startups, of which a quarter occurs in their first year [6]. In light of the aforementioned challenges, even a single failed project in early stages of the venture has the potential to push the startup into financial insolvency [7].
While frameworks such as RICE and ICE exist [8], prior research shows that decisions often default to ad hoc judgments, stakeholder influence, or gut feeling. At the same time, empirical studies have shown that financial realism, speed of impact, and evidence quality are central to survival in early-stage ventures [9]. These three dimensions—value, speed, and certainty—are commonly acknowledged in practice but are rarely operationalized together in a startup-specific way. The existing lightweight methods such as RICE and ICE rely on abstract criteria (e.g., reach, impact, and ease) that are difficult to estimate reliably in early-stage settings. Unlike generic methods such as RICE or ICE, VECTR operationalizes ROI, TtV, and cconfidence specifically for software-startup decision scenarios, grounding each criterion in financial and validation evidence rather than abstract scoring. By replacing abstract factors with measurable, empirically grounded ones, VECTR adapts the logic of these lightweight frameworks to the realities of resource-constrained startups. This clarification avoids overstating the method’s novelty and positions its contribution appropriately.
This paper introduces and validates VECTR, a prioritization framework that integrates three criteria highly relevant to startups: return on investment (ROI) [10], Time-to-Value (TtV) [11], and confidence. VECTR aims to make trade-offs explicit through a simple visualization, supporting founders and product managers in allocating scarce resources more effectively. Instead of claiming novelty at a conceptual level, the contribution lies in explicitly operationalizing these criteria for software-startup decision contexts and demonstrating that practitioners perceive this integration as intuitive and useful.
We build on previous empirical work that identified ROI, TtV, and confidence as decisive prioritization criteria, and extend it by presenting a proof-of-concept method validated with practitioners. Our research is guided by two questions:
RQ1: How do practitioners currently prioritize requirements in software startups?
RQ2: How is VECTR perceived in practice, and what are its strengths and limitations?
This study draws on feedback from 17 practitioners working in active early-stage software startups across SaaS, healthcare, fintech, biotech, and commercial software. All participating companies were in startup or early scale-up mode, and none were operating at mature or large-revenue levels. The purpose of the sample is not statistical generalization; rather, it aligns with qualitative and design-science recommendations for early-stage artifact evaluation, where the goal is to capture diverse practitioner perspectives on prioritization in resource-constrained environments. As such, the study focuses on how practitioners evaluate and interpret the VECTR method, not on the financial performance, market share, or long-term success of the participating startups.
All 17 startups were active at the time of data collection. However, long-term market outcomes fall outside the scope of this research and are not meaningful validity criteria for demonstration-based evaluation. The goal of this phase is, therefore, to assess perceived usefulness, clarity, and contextual fit—an established and appropriate objective in early design science research.
While this study focuses on prioritization within software-startup contexts, it is important to note that not all early-stage ventures require software development in their initial stages. The relevance of VECTR, therefore, arises when a startup does choose to invest in software and where resource constraints, cash-flow pressure, and runway limitations make disciplined prioritization essential. In such environments, survival depends not only on identifying the right features but also on allocating limited funding toward initiatives capable of delivering measurable value within short time horizons. By grounding prioritization in ROI, Time-to-Value, and confidence, VECTR aligns these decisions with the financial and temporal realities that strongly influence whether early-stage ventures can progress toward product-market fit and long-term viability.
The purpose of VECTR is to provide a startup-appropriate alternative to the existing lightweight methods such as RICE or ICE. While these frameworks are widely known, their criteria (e.g., “reach,” “impact,” and “ease”) are often too abstract for early-stage ventures where financial realism, delivery speed, and evidence quality are critical. Prior studies show that founders and product teams use ROI, Time-to-Value, and confidence implicitly but inconsistently. VECTR replaces the abstract components of RICE/ICE with these three operational criteria, making prioritization more explicit, structured, and aligned with the survival dynamics of software startups. Its contribution, therefore, lies in unifying well-known criteria into a startup-specific operational model that better reflects practical decision-making constraints.
The paper proceeds as follows. Section 2 reviews related work on requirements prioritization in startups and existing frameworks. Section 3 outlines our methodology. Section 4 introduces VECTR as a proof of concept. Section 5 presents findings from 17 validation semi-structured interviews, followed by discussion (Section 6), threats to validity (Section 7) and conclusions (Section 8).

2. Related Work

Requirements prioritization has long been recognized as a central challenge in software product management [12], with methods ranging from analytical approaches (e.g., AHP [13] and Binary Search Tree [14]) to lighter heuristics such as bubble sort, dot voting, and $100 allocation (cumulative voting) [15,16]. These methods provide structure, yet several studies report that, in practice, prioritization is often driven by intuition, stakeholder pressure, or short-term crises rather than systematic evaluation. This gap between available methods and actual practice is especially visible in environments with high uncertainty or frequent shifts in priorities.
In the startup context, the challenge is even more acute. Startups operate with limited resources [17,18], extreme uncertainty [19], and short runways [9,20], which makes prioritization not only a technical problem but also a matter of survival [7]. To maximize their operational runway, startups often prioritize RP criteria that directly reflect financial discipline, such as budget constraints [17,21], cost–benefit ratio [22,23], efficiency [24], anticipated maintenance cost [23] and cost–importance ratio [25]. These criteria capture “value” and “cost,” yet they remain fragmented across different studies and rarely integrate speed of impact or evidence quality explicitly.
Furthermore, prior research has emphasized the role of financial realism (e.g., ROI and cash flow) [10,26,27], speed of impact (Time-to-Market and Time-to-Value) [20], and confidence [28,29] in assumptions as decisive factors for early-stage product decisions. Signed contracts or letters of intent [17] can serve as critical early signs of market traction, offering founders a higher level of confidence that can guide resource allocation. Taken together, these studies highlight the importance of value, speed, and certainty, yet no existing method explicitly operationalizes these dimensions into a lightweight, startup-suitable framework. This shift towards a financial-centric approach may yield benefits in terms of customer satisfaction [30].
While these factors are often looked at separately, no method has yet brought them together in this context. VECTR addresses this by combining ROI, TtV, and confidence into a single requirements prioritization method, offering a clear and practical way to allocate scarce resources and helping bridge the gap between academic insights and software startup practice.
Having outlined the relevant literature and identified the gap, we now turn to our methodology, which details the design and steps taken to develop and assess the VECTR requirements prioritization method. Our intention is, therefore, not to claim conceptual novelty of these dimensions but to provide an integrated, operational, and empirically validated representation tailored specifically to the decision-making realities of software startups.
The existing lightweight approaches such as RICE (reach, impact, confidence, effort) and ICE (impact, confidence, ease) have proven useful for product teams, but their criteria remain abstract and difficult to quantify in early-stage ventures. To address these limitations, recent work has proposed replacing qualitative factors like “reach” and “impact” with financially and temporally measurable counterparts such as ROI and Time-to-Value, while retaining confidence. VECTR builds on this direction by explicitly defining these constructs, grounding them in startup-specific empirical evidence, and integrating them into a single visual decision-support method. This shift grounds prioritization in financial realism and temporal dynamics, making trade-offs explicit and better aligned with startup survival factors.

3. Research Methodology

This study adopts a design science research (DSR) approach, meaning that the primary aim is to develop and preliminarily evaluate a practical artifact—VECTR—through early-phase demonstration with practitioners. By building on prior empirical work and identifying confidence [28], ROI [10], and Time-to-Value (TtV) [11] as critical decision criteria, the proposed method integrates these factors into a unified decision-support framework named VECTR. The goal of this phase was to assess perceived usefulness, clarity, and contextual fit, rather than to measure objective performance improvements—an expected boundary of demonstration-based validation.
Demonstration-based validation was appropriate for this stage of design science research because VECTR is an emerging artifact that has not yet been deployed longitudinally. According to the DSR guidelines, early-stage evaluation focuses on perceived usefulness, clarity, and contextual fit—especially when long-term outcome measurement is not yet feasible. The method was therefore evaluated through practitioner walkthroughs rather than extended real-world use.
VECTR helps practitioners allocate limited development resources through evidence-driven trade-offs between expected return, delivery speed, and certainty. Its practical value was evaluated through semi-structured interviews with 17 startup and product-management professionals.
Seventeen expert practitioners with experience in software startups and product management participated in the validation. Participants were recruited through purposive and snowball sampling: initial contacts were identified via professional networks (LinkedIn, ISPMA, and prior research collaborations) and subsequently expanded through participant referrals to ensure diversity.
Inclusion criteria required at least 2 years of experience in product management or founding roles within software-startup environments. One participant without such formal experience (Case P) was deliberately included because of their operational exposure to prioritization processes within a startup team. In qualitative research, such boundary cases contribute contrasting perspectives that enhance interpretive robustness; this rationale is now made explicit to avoid methodological ambiguity. We aimed for heterogeneity in domain (SaaS, healthcare, fintech, and biotech) and company stage within early-stage and early scale-up boundaries to capture varied perspectives on prioritization practices.
The final group included founders, product managers, and technical leads across multiple domains such as SaaS, software, and healthcare. To maintain confidentiality, participants are referred to anonymously (A–Q); see Table 1.
Purposive and snowball sampling were chosen to capture the diversity of roles and contexts rather than representativeness, consistent with qualitative research standards for exploratory artifact evaluation.
Although Table 1 may appear at first glance as a basic overview of respondents, its purpose in this study is to contextualize the design-science evaluation rather than to function as a questionnaire or survey instrument. The table summarizes the characteristics of the practitioners whose qualitative insights form the empirical basis for both research questions. In the first stage of each interview, participants described their current prioritization practices, which informed RQ1. In the second stage, the same practitioners evaluated VECTR after being introduced to its logic and visualization, which informed RQ2. Table 1 therefore links directly to the research design by providing a structured overview of the diverse startup contexts, roles, and experiential backgrounds through which VECTR was assessed. This context is essential, as the evaluation of early-stage design-science artifacts depends on practitioners’ interpretive insights rather than large-scale quantitative data, and Table 1 clarifies the practical environments against which VECTR was judged.
Each semi-structured interview lasted 45–60 min and was conducted via a Teams video call. Once consent was given, all interviews were recorded, transcribed, and coded thematically. Practitioners were first asked to describe their current prioritization practices and challenges. VECTR was then introduced through explanatory material and proof-of-concept visualization. Participants were guided through how ROI, TtV, and confidence are assessed and combined before being invited to evaluate the method’s relevance, strengths, limitations, and adoption potential in their context.
The evaluation followed a demonstration-based validation, which focused on perceived usefulness rather than long-term performance effects. Because participants did not apply VECTR to their own backlogs, the findings represent an immediate interpretation of the method rather than the measured impact. This limitation is inherent to early-phase artifact evaluation and aligns with established DSR standards.
All interviews were recorded, transcribed, and coded thematically. Coding was structured around the two research questions: RQ1 (current prioritization practices) and RQ2 (evaluation of VECTR). Themes were developed iteratively, and the results are presented in Section 5.
In terms of data analysis, all interviews were transcribed verbatim and coded using an inductive thematic approach. Two researchers independently coded three transcripts to calibrate the codebook, resolving differences through discussion. The remaining transcripts were coded by one researcher and reviewed by the other to ensure consistency. Themes were iteratively refined around the research questions (RQ1 and RQ2) until no new codes emerged, indicating thematic stability rather than statistical generalizability, which is appropriate for exploratory qualitative validation.

4. Software Startup Requirements Prioritization Method: VECTR

VECTR is a software-startup context-appropriate requirements prioritization method designed for high-uncertainty, resource-constrained environments.
To make the underlying logic explicit, VECTR evaluates each requirement along three estimation dimensions: (1) Time-to-Value, which reflects how quickly a feature can deliver meaningful benefits once the development begins; (2) confidence, which captures the strength and quality of the evidence supporting the requirement; and (3) return on investment, which represents the expected value relative to cost or effort. By combining these three perspectives into a single visualization, VECTR enables teams to compare alternatives transparently, surface trade-offs, and prioritize work that offers fast impact, strong validation, and disproportionate value. This framing supports clear, evidence-informed decision-making while keeping the method lightweight and startup-appropriate.
Its contribution lies not in introducing new criteria, but in explicitly operationalizing ROI, TtV, and confidence into a lightweight visualization aligned with how startup teams naturally think about value, speed, and certainty.
The method is operationalized as a two-dimensional prioritization map. The x-axis represents confidence in the underlying assumptions of a requirement, assessed through evidence quality and validation progress; scoring ranges from intuition (low) to revenue evidence (high).
To support consistent confidence assessment, teams should reference specific evidence artifacts at each level. Intuition-level confidence reflects founder belief or team assumptions with no external validation (artifacts: internal brainstorm notes and strategy documents). User-interview confidence requires documented customer conversations confirming the problem or need (artifacts: interview transcripts, customer quotes, and survey responses showing demand). Prototype evidence confidence requires demonstration that users engage with a tangible solution (artifacts: clickthrough rates on mockups, waitlist signups, pilot user feedback, and usability test results). Revenue-evidence confidence requires demonstrated willingness to pay or actual purchasing behavior (artifacts: pre-orders, paid pilots, recurring subscriptions, and measured revenue lift). For example, a feature might begin at the intuition level when a founder hypothesizes that “small businesses need better invoice tracking.” After conducting eight customer interviews revealing consistent pain points, confidence moves to the user interview level. Building a clickable prototype and observing 40% of test users completing the invoice flow elevates it to prototype evidence. Finally, launching a paid pilot with five customers generating $2000 MRR establishes revenue-evidence confidence. This progression framework helps teams track validation maturity over time and identify where additional evidence gathering is most needed.
The y-axis represents Time-to-Value (TtV). Time-to-Value (TtV) = Time-to-Market + Time-to-Business-Value, where business value may denote the time until measurable outcomes such as first revenue, user-retention improvement, or KPI achievement (e.g., 10% revenue increase). To reduce ambiguity and support consistent estimation, business value should be defined relative to the requirement’s primary objective: for revenue-generating features, it reflects time to first paying customer or measurable revenue increase (e.g., 10% lift); for retention features, it reflects time to observable churn reduction or engagement improvement (e.g., 15% increase in DAU); for cost-reduction features, it reflects time to measurable operational savings (e.g., 20% support ticket reduction); for enablement features, it reflects time to adoption by internal teams or users (e.g., 50% team adoption). Teams should anchor estimates to concrete metrics observable within their typical measurement cycles (weekly for B2C and monthly/quarterly for B2B) rather than abstract notions of “value delivered.” This operational definition ensures TtV remains interpretable across different requirement types while acknowledging that exact measurement remains context-dependent (see Figure 1).
In practice, ROI (1) is estimated over a defined time horizon H (typically 3–12 months for startups) as ROI (%) = (Expected Profit over H − Investment Cost)/Investment Cost × 100. Profit may include increased revenue, churn reduction, or cost savings, while Investment Cost covers both development and operational expenses (OPEX). ROI may also incorporate opportunity cost if relevant for portfolio trade-offs. Negative ROI values indicate non-viable initiatives.
R O I % = E x p e c t e d   P r o f i t   o v e r   h o r i z o n   H T o t a l   I n v e s t m e n t   C o s t × 100
ROI is visualized as the diameter of the bubble, reflecting the ratio of expected gains to investment costs (1), with 100% ROI serving as the base size (D0) (2) (see Figure 2). This is how to interpret the visualization: consider two hypothetical requirements positioned on the map. Requirement A (“mobile app onboarding redesign”) has ROI = 50%, TtV = 2 months, and confidence = “prototype evidence.” It appears as a smaller bubble (diameter 0.7× the baseline) in the lower-left quadrant, reflecting moderate speed but lower financial return and moderate validation. Requirement B (“enterprise API integration”) has ROI = 200%, TtV = 6 months, and confidence = “revenue evidence.” It appears as a larger bubble (diameter 1.4× the baseline) in the upper-right quadrant, reflecting higher financial impact but slower delivery and stronger validation. Comparing these visually, teams can quickly see that requirement A offers faster time-to-impact but lower returns with less certainty, while requirement B requires patience but delivers stronger validated returns. This encoding allows decision-makers to assess trade-offs at a glance while understanding that bubble size corresponds linearly to ROI magnitude relative to the 100% baseline.
D i a m e t e r = D 0 × R O I   ( % ) 100
To preserve perceptual accuracy, marker area is scaled in proportion to ROI% rather than diameter alone (see Figure 2). Requirements with ROI ≤ 0 can be displayed as thin rings or crossed markers to signal non-viability, while extremely high ROI values are capped to maintain readability. Furthermore, a small reference legend or example bubble sizes can help prevent misinterpretation of perceptual scaling, and the model uses area-based scaling to avoid visually exaggerating differences between items.
It is important to vet the incoming ideas (see Figure 3) and, when conviction is strong, invest in refining their confidence levels.
As illustrated in Figure 4, a requirement may shift from a low-confidence “red” state (position X) to a validated, high-confidence “green” position (position X′). Conversely, ideas that appear highly promising with fast Time-to-Value (position Y) may, after validation, reveal critical weaknesses and move from an “orange” to “red” position (position Y′), sparing the startup from costly mistakes.
In this way, VECTR emphasizes that validation is not only about ranking requirements but also about preventing misallocation of scarce resources.

5. Findings

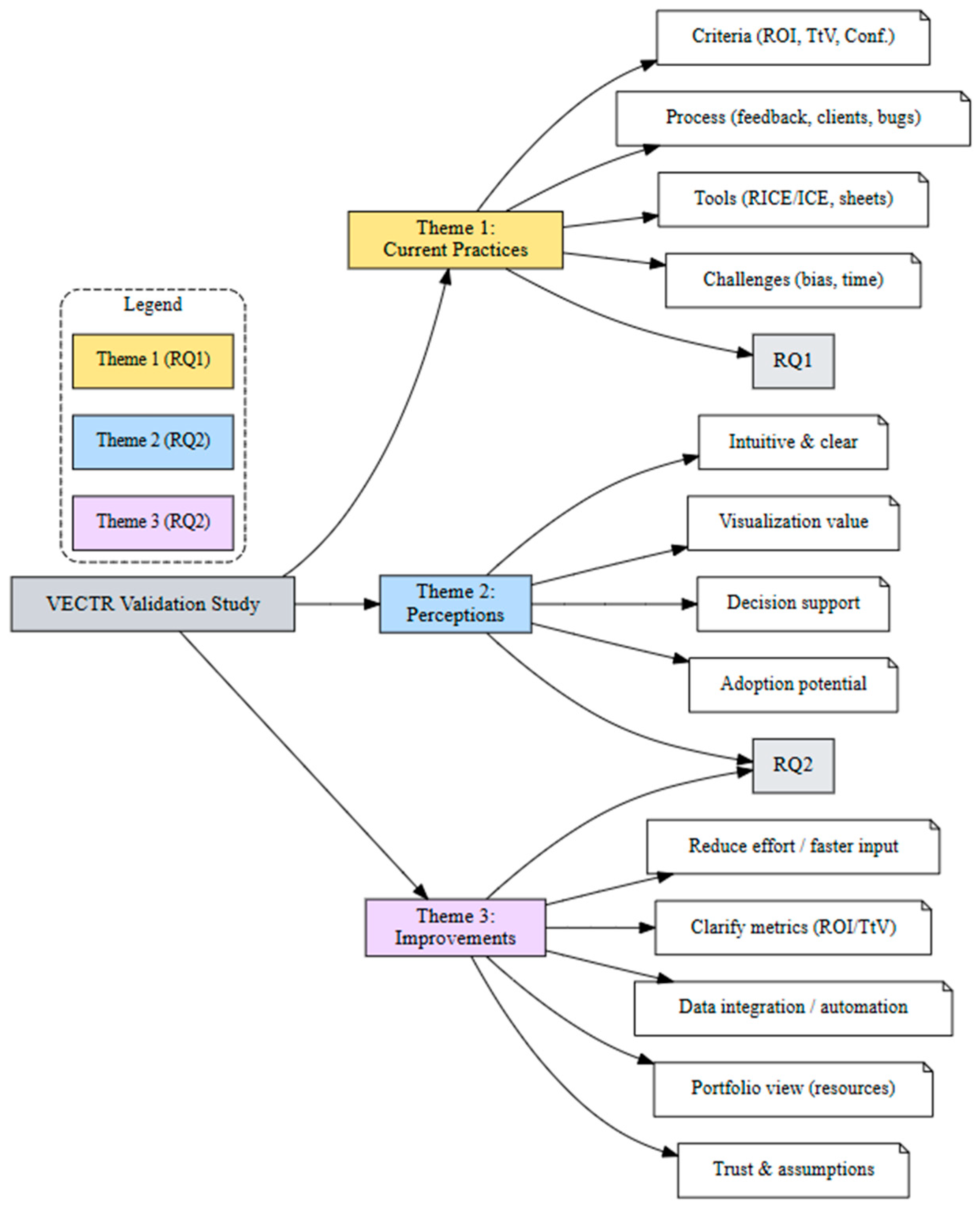
The findings provide insight into how practitioners perceive and evaluate the VECTR framework when applied to the challenges of software startup prioritization. Rather than focusing on individual experiences, the analysis highlights recurring themes and contrasting viewpoints that shed light on both the strengths and limitations of VECTR in practice. To maintain clarity, the results are presented according to the two research questions, with overarching patterns summarized in Figure 5 and further illustrated through selected excerpts.

5.1. RQ1—Current Prioritization Practices

Participants described pragmatic, multi-layered decision processes. Financial factors such as cash, ROI, revenue, and funding availability were central: “It’s a game of survivability, so revenue solves a lot of problems” (Case I). Time-related factors, including Time-to-Market and Time-to-Value, also shaped decisions, alongside ability to execute with available resources.
Confidence was often inferred indirectly, for example through the recurrence of customer feedback: “If the same feedback comes from multiple data points, it becomes a theme… that rises to the top” (Case A). Urgent production issues frequently overrode plans: “If there are bugs in production, I leave everything and fix them within 30 min” (Case D).
Frameworks such as RICE or ICE were occasionally used but rarely sustained. Final decisions often reverted to stakeholder judgment or politics: “ICE gets theoretically used, but the core management team basically does the prioritization based on their opinions” (Case O). Several participants acknowledged the resulting bias, noting that “human biases are the trickiest part in all of this” (Case H).
Overall, ROI, Time-to-Value, and confidence were already part of decision-making, but were applied inconsistently and in ad hoc ways. Table 2 summarizes the subthemes of current practices with representative quotes. These findings confirm that, while practitioners implicitly consider the three VECTR dimensions, they lack a unified or systematic way of bringing them together—reinforcing the need for a lightweight operational method.

5.2. RQ2—Evaluation of VECTR

Practitioners responded positively to VECTR. All 17 participants described the framework as intuitive: “Very simple logic” (Case H), “hits the mark for sure” (Case K), and “a perfect fit for our projects” (Case L). Several noted its alignment with lean startup thinking and its potential in roadmap discussions.
In terms of decision support, ten participants believed VECTR would improve prioritization, five were undecided, and two disagreed. Supporters highlighted its ability to depersonalize debates: “Having something to point to helps people check their own egos… more data-driven versus emotion-driven” (Case H). Skeptics stressed the subjectivity of inputs and the risk of manipulating numbers to justify preferences. Six participants were not asked about adoption due to time constraints near the interview end; these sessions focused on conceptual feedback instead. This distribution reflects perceived usefulness rather than proven performance impact, which aligns with the demonstration-based validation design.
Participants also valued the visualization. Plotting confidence (x-axis), TtV (y-axis), and ROI as bubble size was seen as effective in surfacing quick wins and clarifying trade-offs: “You can just focus on the big dots at the top—these are the things you should build next” (Case G). Some saw it as particularly valuable for quarterly planning and portfolio reviews.
Regarding adoption potential, five said they would adopt VECTR directly, four were considering, two declined, and six were not asked. Adoption was seen as most likely in strategic contexts such as board meetings and planning sessions, while barriers included estimation effort and the need for lightweight tooling. Several participants also noted that VECTR could be more vulnerable to subjective estimation or political scoring in larger or more mature organizations, reinforcing its suitability primarily for early-stage, resource-constrained environments.
Participants also suggested improvements. They called for faster input mechanisms (e.g., table uploads), clearer metric definitions (especially ROI, including churn reduction, operational expenditures (OPEX), and opportunity cost), integration with existing datasets for automation, and portfolio-level capacity overlays. Others highlighted the importance of transparency to build trust and reduce bias.
Overall, VECTR was perceived as intuitive, useful, and visually compelling, with clear decision-support value. Challenges remain around effort, assumptions, and integration. Table 3 summarize the main themes of VECTR’s evaluation with representative quotes. Taken together, the findings suggest that VECTR works best when decisions revolve around balancing runway, speed of learning, and evidence strength, and it may be less effective in contexts with rigid governance, heavy bureaucracy, or entrenched stakeholder politics.
Beyond perceived usefulness, it is important to consider when VECTR is most appropriate and when it may fail. The method appears especially suited for early-stage contexts where forcing assumptions into the open and aligning cross-functional teams on priority rationale are critical. By making confidence explicit, VECTR encourages teams to articulate the evidence (or lack thereof) behind each requirement, which supports faster learning cycles and reduces attachment to pet projects. However, the method may be vulnerable to several failure modes. In more mature or politically charged organizations, scoring could become subject to gaming or strategic inflation, where stakeholders artificially boost ROI or confidence estimates to secure resources for preferred initiatives. Similarly, VECTR risks false precision if teams treat rough estimates as hard numbers, losing sight of the inherent uncertainty in early-stage forecasting. The visualization’s simplicity—while useful for communication—may also obscure important nuances such as sequencing dependencies, technical risks, or strategic imperatives that defy quantification.
Finally, VECTR assumes teams have sufficient domain knowledge and customer proximity to make meaningful estimates; in contexts where customer access is limited or market understanding is shallow, the inputs may reflect wishful thinking rather than evidence-grounded judgment. These boundary conditions suggest that VECTR is best deployed as a discussion catalyst and alignment tool rather than a deterministic ranking algorithm.

5.3. Illustrative Cases Demonstrating Real-World Success Using ROI, TtV, and Confidence

Several cases from the study show that decision-making practices grounded in ROI, Time-to-Value, and validation confidence already contribute to meaningful progress in real-world startup environments. Although VECTR was not applied directly within these companies, practitioners’ own descriptions reveal that these three criteria frequently underpinned successful product and business outcomes.
In Case A, the team systematically converted customer feedback into confidence signals by treating individual comments as isolated data points and elevating recurring patterns to strategic priorities. This disciplined approach enabled them to identify the most relevant features and integrate them into the roadmap, resulting in stable product direction and features that consistently generated value for customers.
In Case E, early market research and customer interviews informed the initial feature set. After release, the team continuously monitored duplicate requests and weighted them according to frequency, allowing them to prioritize enhancements that were most likely to strengthen product-market fit. This evidence-driven process supported both a successful first version and sustained traction as new requirements emerged.
Case F illustrated a structured OKR-driven approach in which new initiatives were evaluated based on their expected ROI and their contribution to quarterly objectives. The combination of financial reasoning, feasibility assessments, and input from individual contributors helped ensure that development capacity was focused on initiatives with the highest strategic value, contributing to predictable execution and internal alignment.
A similar emphasis on financially grounded prioritization appeared in Case H, where long-term survival depended on managing cash burn and extending runway. The founder described routinely running simulations to determine which projects offered the highest expected return or survivability benefit. This disciplined selection process helped the organization navigate a difficult investment climate and make progress despite sustained operational losses.
In Case I, the team prioritized work that protected and expanded the existing revenue streams. Maintaining execution capacity in sales, marketing, and product development required a focus on features that could deliver value quickly. This Time-to-Value mindset enabled the company to continue growing even as external funding conditions became increasingly uncertain.
Case K demonstrated a highly systematic use of validation as a confidence-building mechanism. Before committing to development, the team sought extensive user input—ranging from dozens to hundreds of potential users—combined with prototypes, waiting lists, and pre-orders to establish evidence of demand. This approach supported early revenue generation, reduced wasteful development, and helped maintain strong founder alignment, which was seen as essential to sustained progress.
In Case M, runway limitations drove the need to prioritize features capable of generating traction quickly. Strategic alignment and stakeholder agreement were considered crucial, and initiatives were selected based on how rapidly they could produce measurable customer or market impact. This emphasis on rapid Time-to-Value supported early adoption and reduced the risk of delayed results.
Finally, Case N highlighted the importance of selecting initiatives that contributed to product-market fit and stronger unit economics. Decisions were framed around strategic ROI, ensuring that development effort was concentrated on features that meaningfully improved revenue efficiency or long-term viability.
Across these examples, founders and product leaders consistently linked their most meaningful progress—such as improved traction, clearer roadmaps, early revenue generation, and financial stability—to practices that align closely with ROI, Time-to-Value, and confidence. These patterns provided additional empirical grounding for the relevance of the three criteria that VECTR brings together into a unified decision-support method.

6. Discussion

This study highlights how startups already rely on ROI, Time-to-Value, and confidence when prioritizing, but in fragmented and inconsistent ways. Frameworks such as RICE or ICE are known but applied inconsistently, and decisions frequently revert to opinion or short-term pressure. By integrating the three most salient criteria into a single visualization, VECTR directly addresses this gap, offering a lightweight, transparent approach tailored to startup realities. Rather than introducing fundamentally new criteria, VECTR’s contribution lies in operationalizing these dimensions in a startup-specific manner that practitioners find intuitive and aligned with their decision-making logic.
Compared to existing methods, VECTR places stronger emphasis on financial realism (ROI), speed of impact (TtV), and evidence quality (confidence). Practitioners validated these dimensions as central to their daily decisions but appreciated how VECTR unifies them in a form that reduces subjectivity and anchors discussion. Its visualization highlights quick wins while also exposing longer-term or riskier options, thereby supporting both immediate survival and strategic planning. This supports the claim that lightweight decision support can help make assumptions explicit—an important need surfaced repeatedly in prior studies on startup uncertainty. It also aligns with recent findings that startups increasingly rely on AI-generated summaries, analysis prompts, and structured decision aids to reduce ambiguity and maintain consistent reasoning under conditions of uncertainty.
Compared with RICE/ICE, VECTR offers stronger alignment with startup decision contexts by explicitly linking prioritization to financial and temporal survival metrics. Participants recognized that ROI and TtV introduce a “runway logic” absent in other frameworks. However, several also noted that, like any scoring-based model, VECTR can be influenced by subjective estimation or biased assumptions, especially in organizations where strong stakeholders dominate prioritization debates. This boundary condition limits the tool’s applicability in more mature, politically complex environments.
The role of AI in supporting prioritization: prior research shows that AI-based tools can help founders structure early decisions, accelerate evidence gathering, and surface assumptions that might otherwise remain implicit. AI can assist with estimation consistency, synthesizing inputs from customer feedback, and producing first-pass reasoning or alternative interpretations. Practitioners in earlier studies also reported that AI-generated visualizations and structured outputs help reduce cognitive load and improve communication between product teams and stakeholders. These capabilities complement VECTR’s goal of making prioritization more transparent and scalable, and future work could explore deeper integration between VECTR and AI-supported estimation or evidence generation systems.
Practical implications: for startup founders and product managers, VECTR offers a defensible way to explain and justify prioritization choices in strategic contexts such as board meetings, investor updates, and quarterly planning. Its visual simplicity provides a common language that helps reduce political debate, while clarifying the trade-offs between speed, risk, and return. By supporting data-driven rather than intuition-driven decision-making, VECTR strengthens alignment between teams and stakeholders. At the same time, VECTR should be used as a facilitation aid rather than a prescriptive-ranking mechanism; the risk of “false precision” arises if teams treat rough estimates as exact values.
At the same time, the findings underline limitations and improvement needs. Practitioners pointed to the effort required for input estimation, the subjectivity of assumptions, and the need for clearer metric definitions—particularly regarding ROI, which should capture not only revenue but also churn reduction, OPEX, and opportunity costs. They also saw value in linking VECTR to external datasets to automate inputs and in extending the framework with portfolio-level resource constraints. These suggestions connect naturally to potential AI-based enhancements, such as AI-assisted estimation, automated evidence aggregation, and integration with real-time usage or customer data. Additionally, novelty bias and immediacy bias may have influenced participant enthusiasm, as the artifact was shown immediately before feedback collection.
Finally, the validation highlights that decision-support tools are not a substitute for managerial judgment, but a complement. VECTR should, therefore, be viewed as a way to structure conversations and reduce bias rather than a prescriptive formula. This distinction is critical for ensuring both credibility and adoption. Future work—ideally involving longitudinal use of VECTR in real startup backlogs—will be able to assess whether it improves alignment, decision speed, and confidence development over time. A subsequent research direction is also to investigate whether AI-supported versions of VECTR can further enhance estimation quality, reduce uncertainty, and support evidence-based prioritization in dynamic startup environments.

7. Threats to Validity

Internal validity: social desirability bias may have led participants to overstate the method’s usefulness. Novelty bias and immediacy bias may also have influenced enthusiasm, as the artifact was introduced directly before the evaluation.
Construct validity: as interviews were demonstration-based, perceived usefulness may not equate to effective decision support. The study captures practitioners’ interpretations of the method rather than the measured improvements in prioritization accuracy or outcomes. Because VECTR was not deployed in a real startup workflow, no claims about performance improvement can yet be made. Evaluating objective performance effects requires longitudinal or in situ application, which falls outside the scope of early-stage design-science evaluation.
External validity: the purposive sample of 17 experts’ limits generalizability beyond similar early-stage ventures.
Reliability: while thematic saturation was achieved, coding involved some subjective interpretation. Saturation reflects stability of themes within this sample, not exhaustiveness across all startup contexts.

8. Conclusions

This study examined how early-stage software startups make prioritization decisions and proposed VECTR as a lightweight method grounded in ROI, Time-to-Value, and confidence. The interview findings confirm that practitioners already rely on these three dimensions—often implicitly—to balance limited resources, short runways, and high uncertainty. VECTR builds on these practices by offering a simple structure and visualization that make evidence strength and expected value explicit.
Practitioners described VECTR as intuitive and helpful in clarifying assumptions, aligning teams, and depersonalizing roadmap discussions. The method appears especially suitable for early-stage environments where speed of learning, clear trade-offs, and transparent decision-making are critical. At the same time, the study highlights important limitations: VECTR depends on the quality of the underlying estimates, may be vulnerable to subjective scoring, and is less effective in mature organizations with rigid governance or complex dependencies.
Overall, the findings suggest that VECTR provides a practical, startup-appropriate way to structure prioritization conversations, especially when teams face constraints on time, budget, and evidence. Rather than serving as a deterministic scoring model, VECTR is best used as an alignment and discussion tool that helps founders expose assumptions, focus on fast and validated value, and avoid overcommitting to poorly supported initiatives.

Author Contributions

Conceptualization, F.P.; Methodology, F.P.; Formal analysis, F.P.; Investigation, F.P.; Writing—original draft, F.P.; Writing—review & editing, X.W., G.P., Y.D. and P.G.; Visualization, F.P.; Project administration, F.P. All authors have read and agreed to the published version of the manuscript.

Funding

This research received no external funding.

Data Availability Statement

The data presented in this study are available from the corresponding author upon reasonable request. Due to company-sensitive and confidential information contained in the dataset, the data cannot be made publicly available.

Conflicts of Interest

Author Peter Goetz is employed by the company New Data Research Institute. The remaining authors declare that the research was conducted in the absence of any commercial or financial relationships that could be construed as a potential conflict of interest.

References

  1. Giardino, C.; Bajwa, S.S.; Wang, X.; Abrahamsson, P. Key challenges in early-stage software startups. In Agile Processes in Software Engineering and Extreme Programming, Proceedings of the International Conference on Agile Software Development; Springer: Cham, Switzerland, 2015. [Google Scholar]
  2. Paternoster, N.; Giardino, C.; Unterkalmsteiner, M.; Gorschek, T.; Abrahamsson, P. Software development in startup companies: A systematic mapping study. Inf. Softw. Technol. 2014, 56, 1200–1218. [Google Scholar] [CrossRef]
  3. Michael, F. Cash Flow: The Reason 82% of Small Businesses Fail. 2020. Available online: https://preferredcfo.com/cash-flow-reason-small-businesses-fail/ (accessed on 1 March 2022).
  4. Fatema, K.; Syeed, M.M.; Miah, M.S.U. Demography of Startup Software Companies: An Empirical Investigation on the Success and Failure. Int. J. Comput. Appl. 2020, 975, 8887. [Google Scholar] [CrossRef]
  5. Kyril, K. Startup Failure Rate: How Many Startups Fail and Why in 2023? Failory. 14 December 2022. Available online: https://servis.ai/blog/startup-failure-rate/ (accessed on 19 January 2025).
  6. Kolmar, C. 20+ Must Know Startup Statistics (2023): Average Time to Reach Profitability at a Startup. Available online: https://www.zippia.com/advice/start-up-profitability-statistics/ (accessed on 1 March 2023).
  7. Giardino, C.; Wang, X.; Abrahamsson, P. Why early-stage software startups fail: A behavioral framework. In Software Business. Towards Continuous Value Delivery, Proceedings of the 5th International Conference, ICSOB 2014, Paphos, Cyprus, 16–18 June 2014; Springer: Cham, Switzerland, 2014. [Google Scholar]
  8. Trieflinger, S.; Münch, J.; Bogazköy, E.; Eißler, P.; Schneider, J.; Roling, B. How to prioritize your product roadmap when everything feels important: A grey literature review. In 2021 IEEE International Conference on Engineering, Technology and Innovation (ICE/ITMC); IEEE: New York, NY, USA, 2021. [Google Scholar]
  9. Pattyn, F. The Hidden Costs of Ignoring Cash Flow: A Call for Strategic Requirements Prioritization at Startups during an Era of Rising Interest Rates. In IEEE 31st International Requirements Engineering Conference Workshops (REW); IEEE: New York, NY, USA, 2023. [Google Scholar]
  10. Pattyn, F.; Rafiq, U. Smart Scaling for Software Startups Through Financial Requirements Prioritization Criteria. In 15th International Conference on Software Business (ICSOB 2024); Springer: Utrecht, The Netherlands, 2024. [Google Scholar]
  11. Pattyn, F.; Goetz, P. Time to Value (TtV) as a Missing Requirements Prioritization Criterion for Startup Survival: Insights from Founders vs. Systematic Literature Review. Int. J. Sustain. Manag. Inf. Technol. 2025, 11, 45–66. [Google Scholar] [CrossRef]
  12. Svensson, R.B.; Torkar, R. Not all requirements prioritization criteria are equal at all times: A quantitative analysis. J. Syst. Softw. 2024, 209, 111909. [Google Scholar] [CrossRef]
  13. Perini, A.; Susi, A.; Ricca, F.; Bazzanella, C. An empirical study to compare the accuracy of AHP and CBRanking techniques for requirements prioritization. In 2007 Fifth International Workshop on Comparative Evaluation in Requirements Engineering; IEEE: New York, NY, USA, 2007. [Google Scholar]
  14. Khese, M.C.S.; Priyadarshi, A. Binary Search Tree and Its Applications: A Survey. Int. J. Recent Innov. Trends Comput. Commun. 2015, 3, 6200–6203. [Google Scholar]
  15. Racheva, Z.; Daneva, M.; Herrmann, A. A conceptual model of client-driven agile requirements prioritization: Results of a case study. In Proceedings of the 2010 ACM-IEEE International Symposium on Empirical Software Engineering and Measurement; Association for Computing Machinery: New York, NY, USA, 2010. [Google Scholar]
  16. Herrmann, A.; Daneva, M. Requirements prioritization based on benefit and cost prediction: An agenda for future research. In 2008 16th IEEE International Requirements Engineering Conference; IEEE: New York, NY, USA, 2008. [Google Scholar]
  17. Firesmith, D. Prioritizing requirements. J. Object Technol. 2004, 3, 35–48. [Google Scholar] [CrossRef]
  18. Wiegers, K. First things first: Prioritizing requirements. Softw. Dev. 1999, 7, 48–53. [Google Scholar]
  19. Sommer, S.C.; Loch, C.H.; Dong, J. Managing complexity and unforeseeable uncertainty in startup companies: An empirical study. Organ. Sci. 2009, 20, 118–133. [Google Scholar] [CrossRef]
  20. Rafiq, U.A.; Amundsen, T.; Pattyn, F.; Wang, X.; Stöckmann, C. Product Feature Prioritization in Software Startups: A Multiple Case-study on the Status Quo and Potential of AI-based Decision Support Systems. In Proceedings of the 16th International Conference on Software Business (ICSOB 2025), Stuttgart, Germany, 24–26 November 2025. [Google Scholar]
  21. Berander, P. Using students as subjects in requirements prioritization. In Proceedings. 2004 International Symposium on Empirical Software Engineering, 2004. ISESE’04; IEEE: New York, NY, USA, 2004. [Google Scholar]
  22. Melegati, J.; Goldman, A.; Kon, F.; Wang, X. A model of requirements engineering in software startups. Inf. Softw. Technol. 2019, 109, 92–107. [Google Scholar] [CrossRef]
  23. Wohlin, C.; Aurum, A. Criteria for selecting software requirements to create product value: An industrial empirical study. In Value-Based Software Engineering; Springer: Cham, Switzerland, 2006. [Google Scholar]
  24. Tripathi, N.; Klotins, E.; Prikladnicki, R.; Oivo, M.; Pompermaier, L.B.; Kudakacheril, A.S.; Unterkalmsteiner, M.; Liukkunen, K.; Gorschek, T. An anatomy of requirements engineering in software startups using multi-vocal literature and case survey. J. Syst. Softw. 2018, 146, 130–151. [Google Scholar] [CrossRef]
  25. Karlsson, J.; Ryan, K. Supporting the selection of software requirements. In Proceedings of the 8th International Workshop on Software Specification and Design; IEEE: New York, NY, USA, 1996. [Google Scholar]
  26. Svensson, R.B.; Gorschek, T.; Regnell, B.; Torkar, R.; Shahrokni, A.; Feldt, R.; Aurum, A. Prioritization of quality requirements: State of practice in eleven companies. In 2011 IEEE 19th International Requirements Engineering Conference; IEEE: New York, NY, USA, 2011. [Google Scholar]
  27. Gompers, P.A.; Gornall, W.; Kaplan, S.N.; Strebulaev, I.A. How do venture capitalists make decisions? J. Financ. Econ. 2020, 135, 169–190. [Google Scholar] [CrossRef]
  28. Frédéric Pattyn, U.R. Driving startup success through hierarchy of validation. Pattyn, Frédéric and Rafiq, Usman, Driving Startup Success Through Hierarchy of Validation. SSRN 2025. [Google Scholar] [CrossRef]
  29. Cooper, R.G. From experience: The invisible success factors in product innovation. J. Prod. Innov. Manag. 1999, 16, 115–133. [Google Scholar] [CrossRef]
  30. Callele, D.; Boyer, A.; Brown, K.; Wnuk, K.; Penzestadler, B. Requirements Engineering as a Surrogate for Business Case Analysis in a Startup Context. In Proceedings of From Start-Ups to SaaS Conglomerate: Life Cycles of Software Products Workshop (IW-LCSP 2013); CEUR-WS: Aachen, Germany, 2013. [Google Scholar]
Figure 1. Conceptual view of the VECTR framework. Color zones indicate strategic priority: green = high confidence + fast TtV (highest priority); red = low confidence + slow TtV (lowest priority).
Figure 1. Conceptual view of the VECTR framework. Color zones indicate strategic priority: green = high confidence + fast TtV (highest priority); red = low confidence + slow TtV (lowest priority).
Computers 15 00117 g001
Figure 2. Visual encoding in VECTR: confidence on the x-axis, Time-to-Value on the y-axis, and ROI represented by bubble size.
Figure 2. Visual encoding in VECTR: confidence on the x-axis, Time-to-Value on the y-axis, and ROI represented by bubble size.
Computers 15 00117 g002
Figure 3. Example VECTR map. Larger bubbles in the upper-right (high ROI + high confidence + fast TtV) represent highest-priority requirements.
Figure 3. Example VECTR map. Larger bubbles in the upper-right (high ROI + high confidence + fast TtV) represent highest-priority requirements.
Computers 15 00117 g003
Figure 4. Dynamics of confidence within VECTR. Example scenario: Requirement [X] gains confidence through validation and moves from red to green ([X → X′]); requirement [Y] loses confidence and shifts from orange to red ([Y → Y′]).
Figure 4. Dynamics of confidence within VECTR. Example scenario: Requirement [X] gains confidence through validation and moves from red to green ([X → X′]); requirement [Y] loses confidence and shifts from orange to red ([Y → Y′]).
Computers 15 00117 g004
Figure 5. Thematic structure of findings, linking current practices (RQ1) and practitioner evaluation of VECTR (RQ2).
Figure 5. Thematic structure of findings, linking current practices (RQ1) and practitioner evaluation of VECTR (RQ2).
Computers 15 00117 g005
Table 1. Overview of studied cases, interviewees.
Table 1. Overview of studied cases, interviewees.
CaseDomainRoleStartup Experience
AHealthcareProduct managerActive in startup context
BCommercialLead developerActive in startup context
CHealthcareFounder and CEOActive in startup context
DFoodCEO and product managerActive in startup context
ESoftwareFounder and CEOActive in startup context
FSoftwareLead developerActive in startup context
GSoftwareFounder and CEOActive in startup context
HBiotechFounder and CEOActive in startup, 2nd startup venture
ISoftwareCo-founderSerial entrepreneur and investor in startups
JHealthcareCo-founderActive in startup context and venture scout
KFintechFounderSerial entrepreneur
LSoftwareFounderActive in startup context
MSoftwareChief product officerSerial PM growing startups to scale-ups
NSoftwareChief product officerActive in startup context
OSoftwareChief information officerEx-founder, growing startups to scale-ups
PSoftwareProduct ownerNo experience
QSoftwareChief information officerSerial entrepreneur and board member at multiple startups
Table 2. Themes of current prioritization practices (RQ1) with representative quotes.
Table 2. Themes of current prioritization practices (RQ1) with representative quotes.
SubthemeQuotes
Criteria (Confidence)I would say that in the early days, talk to as many people as you possibly can about your idea. It will save you in the long run (Case K).
We really want to look at the confidence level of the projects (Case Q).
Criteria (TtV)Generate traction because of the runway limitations (Case M).
Then you want to look at the ability to execute. How hard is it to execute (Case I)?
Our biggest criteria obviously was to look at the speed of innovation. (Case J).
It’s about revenue, right? How many customers are signing up (Case K).
Criteria (ROI)What’s the ROI in the projects (Case Q)?
Probably a good rule of thumb is to look what is the idea with the highest margin (Case I)?
ToolsWord (Case K)—Excel (Case A, H, I, J, L, M, N, O, P and Q)—Notion (Case B)—GitHub (Case C, D and E)—Trello (Case G)—PowerPoint (Case M, N, O, P and Q).
RICE gets applied here (Case N).
ICE gets theoretically used, but the core management team basically does the prioritization based on their opinions (Case O).
Process (Feedback)So, if we get feedback about something from one person, OK, that’s a data point. But if that seems same, feedback comes in and it’s coming in from multiple, you know data points, it becomes a theme. And so we start to put more weight on reoccurring things (Case A).
You want to, when starting out, the smallest modicum of value that you can get out and test the market with and see if you can get initial traction (Case I).
we went to [potential] customers, we went to people and we spoke to them. We started seeing a pattern (Case J).
We always consider feedback calls, even if you have paying customers (Case K).
Process (Clients)Finding a balance between paying customers to support your runway, and be true to your product market fit (Case O).
Challenge (Cashflow)Runway management; Absolutely. You need to survive long enough (Case H).
The last thing is how much money do we have? That’s the biggest thing. (Case J).
The hardest problem is you got to balance out your cash needs to get to scale. That’s the name of the game. If you can’t manage a P&L, good luck running a business (Case K).
Finding product market fit which has a strong impact on your cashflow as a startup (Case N).
Challenge (Revenue)If you’re already in the market and revenue generating, well then the challenge is you know, keeping that engine going and growing (Case I).
Challenge (People)It’s a matter of bringing the right people, not having too many people, but having the right number of people (Case I).
We don’t invest enough time and energy in the validation phase, to increase our confidence level enough to counteract the stakeholders opinions (Case M).
How to handle the opinions of some very strong stakeholders (Case Q)?
Challenge Time-to-Market (TtM)Another challenge that we are facing is the pace of delivery (Case M).
Challenge (Bias)Bias selection of prio since you wear multiple hats (Case F).
Table 3. Practitioner evaluation of VECTR (RQ2): strengths and illustrative quotes.
Table 3. Practitioner evaluation of VECTR (RQ2): strengths and illustrative quotes.
SubthemeQuotes
Intuitive and ClearThe output for me is perfect, easy, clear (Case E).
Very straightforward & super hands on (Case F).
That visualization is very, very helpful (Case G).
Yeah, I mean, it’s very simple (Case H).
Visualization ValueVery systematic way of showing info (Case A).
Nice graph (Case D).
Decision SupportIt just removes every subjective view … and tells you what you what you should do next (Case G).
Good way of structuring, and … prioritize … and determine what to build next first (Case I).
This thing which will give you a better idea of which products to do work first on (Case J).
It makes decision-making easy (Case L).
Having something to point to, I guess would help people check their own egos (Case H).
Data-driven vs. emotiondriven (Case H).
Adoption Potential… this would be extremely valuable for founders; get an idea of how to start (Case K)
Reduce Effort/Faster inputInput data via GitHub or directly in a table, not using GPT, takes to much time (Case D)
Just work a little bit more on the question side (Case E)
Takes too long maybe… (Case F).
Clarify MetricsHelping users understand what those metrics are (Case C)
You’d probably have to have a … explainer video along with it for those companies. This would be interesting for educational purposes, because not all startup founders know or understand this already (Case I).
Data Integrations/AutomationLink it to the enormous ocean of [research & healthcare] information (Case H).
Give me a roadmap based on what my financial resources (Case K).
I’m interested in the next steps as well; how much resources are required within the portfolio considering the opportunities (Case N)?
Portfolio ViewMore room for like for example, it was there maybe different options for people to look into different kind of diagram (Case C).
Trust and AssumptionsTake it with a grain of salt, because you’re going to have to make some assumptions (Case I).
Human biases are the trickiest part (Case H).
Disclaimer/Publisher’s Note: The statements, opinions and data contained in all publications are solely those of the individual author(s) and contributor(s) and not of MDPI and/or the editor(s). MDPI and/or the editor(s) disclaim responsibility for any injury to people or property resulting from any ideas, methods, instructions or products referred to in the content.

Share and Cite

MDPI and ACS Style

Pattyn, F.; Wang, X.; Poels, G.; Dillen, Y.; Goetz, P. VECTR: A Lightweight Requirements Prioritization Method for Software Startups Grounded in ROI, Time-to-Value, and Confidence. Computers 2026, 15, 117. https://doi.org/10.3390/computers15020117

AMA Style

Pattyn F, Wang X, Poels G, Dillen Y, Goetz P. VECTR: A Lightweight Requirements Prioritization Method for Software Startups Grounded in ROI, Time-to-Value, and Confidence. Computers. 2026; 15(2):117. https://doi.org/10.3390/computers15020117

Chicago/Turabian Style

Pattyn, Frédéric, Xiaofeng Wang, Geert Poels, Yannick Dillen, and Peter Goetz. 2026. "VECTR: A Lightweight Requirements Prioritization Method for Software Startups Grounded in ROI, Time-to-Value, and Confidence" Computers 15, no. 2: 117. https://doi.org/10.3390/computers15020117

APA Style

Pattyn, F., Wang, X., Poels, G., Dillen, Y., & Goetz, P. (2026). VECTR: A Lightweight Requirements Prioritization Method for Software Startups Grounded in ROI, Time-to-Value, and Confidence. Computers, 15(2), 117. https://doi.org/10.3390/computers15020117

Note that from the first issue of 2016, this journal uses article numbers instead of page numbers. See further details here.

Article Metrics

Back to TopTop