Next Article in Journal
Unsupervised TTL-Based Deep Learning for Anomaly Detection in SIM-Tagged Network Traffic
Next Article in Special Issue
A Lightweight Cascade-Based Farmework for Real-Time Zero-Day Attack Detection
Previous Article in Journal
The Development of a Wildfire Early Warning System Using LoRa Technology
Previous Article in Special Issue
Using Steganography and Artificial Neural Network for Data Forensic Validation and Counter Image Deepfakes
 
 
Font Type:
Arial Georgia Verdana
Font Size:
Aa Aa Aa
Line Spacing:
Column Width:
Background:
Article

High-Security Image Encryption Using Baker Map Confusion and Extended PWAM Chaotic Diffusion

by
Ayman H. Abd El-Aziem
1,
Marwa Hussien Mohamed
2,* and
Ahmed Abdelhafeez
3,4
1
Computer Science Department, Faculty of Information System and Computer Science, October 6 University, Giza 12585, Egypt
2
Computer Technology Engineering Department, Engineering Technologies College, Al-Esraa University, Baghdad 10081, Iraq
3
Faculty of Computer and Information Technology, Innovation University, Cairo 44629, Egypt
4
Applied Science Research Center, Applied Science Private University, Amman 11931, Jordan
*
Author to whom correspondence should be addressed.
Computers 2026, 15(2), 106; https://doi.org/10.3390/computers15020106
Submission received: 14 December 2025 / Revised: 16 January 2026 / Accepted: 22 January 2026 / Published: 3 February 2026
(This article belongs to the Special Issue Multimedia Data and Network Security)

Abstract

The heavy use of digital images across network systems has become a major concern regarding data confidentiality and unauthorized access. Conventional image encryption techniques hardly achieve high security levels efficiently, especially in real-time and resource-constrained environments. These challenges motivate the development of more robust and efficient encryption mechanisms. In this paper, a dual-chaotic image encryption framework is developed where two complementary chaotic systems are combined to effectively realize confusion and diffusion. The proposed method uses a chaotic permutation mechanism to find the pixel positions and enhanced chaotic diffusion to change the pixel values for eliminating the statistical correlations. An extended family of piecewise affine chaotic maps is designed to enhance the dynamic range and complexity of the diffusion process for strengthening the resistance capability against cryptographic attacks. Intensive experimental validations confirm that the proposed scheme well obscures the visual information and strongly reduces the pixel correlations in the encrypted images. High entropy values, uniform histogram distributions, high resistance to differential attacks, and improved robustness are further evidenced by statistical and security analyses compared to some conventional image encryption techniques. The results also show extremely low computational overheads, hence allowing for efficient implementation. The proposed encryption framework provides more security for digital image transmission and storage, and the performances are still practical. Given its robustness, efficiency, and scalability, it is equally adequate for real-time multi-media applications and secure communication systems, hence promising to offer a reliable solution for modern image protection requirements.

1. Introduction

The increasing use of digital imaging across sectors like healthcare, finance, and per-sonal communication has heightened the need for secure and tamper-proof encryption methods [1,2]. Traditional algorithms such as Advanced Encryption Standard (AES) and the Rivest–Shamir–Adleman (RSA) algorithm, while effective for text-based data, often struggle with the inherent redundancy and correlation present in images, leaving them vulnerable to various attacks, including differential, statistical, and chosen-plaintext attacks [3,4].
Chaotic systems offer a compelling alternative for image encryption due to their sensitivity to initial conditions, unpredictability, and nonlinear dynamics [5,6]. These systems can generate pseudo-random sequences that function as strong cryptographic keys, theoretically resisting reconstruction without precise knowledge of the initial parameters [7].
However, the practical application of chaos-based encryption is often hindered by limitations such as finite chaotic ranges, computational inefficiency, and predictability under certain parameterizations [8]. These limitations can compromise the security promised by theoretical models.
Recent research has attempted to bridge this gap, with mixed results. For instance, while hybrid systems integrating SHA-256 (Secure Hash Algorithm 256-bit) with hyper-chaotic maps [9] improve resistance to brute-force attacks, their computational complexity renders them impractical for real-time applications. Similarly, logistic and Arnold cat maps [10,11], despite their simplicity, suffer from periodic windows in bifurcation diagrams, enabling adversaries to reconstruct keys through phase-space analysis. Even advanced PWAM (piecewise affine Markov) maps [12], which combine chaos theory with affine transformations and Markov chains, remain confined to bounded dynamic ranges, limiting their adaptability to sophisticated attack vectors.
This tension between security and practicality underscores the need for chaotic systems that offer both broad chaotic behavior and computational efficiency.
In this paper, we address these limitations by proposing an extended PWAM map framework for image encryption. Unlike prior implementations, our method expands the chaotic range of PWAM maps to near-infinite bounds, eliminating periodicity and enhancing output randomness [13]. By integrating four distinct chaotic maps with complementary diffusion and concealment mechanisms, the framework achieves a multi-dynamic scrambling process that thwarts reconstruction attacks without sacrificing real-time performance [14]. This innovation not only resolves the predictability inherent in single-map architectures but also adapts dynamically to evolving threat models, a critical advancement for modern cryptographic applications [15].
The contributions of this study are validated through rigorous theoretical and empirical analyses. Lyapunov exponents and bifurcation diagrams confirm the enhanced chaotic behavior of the extended PWAM maps. Statistical metrics—including near-ideal NPCR (Number of Pixels Change Rate) (99.62%), UACI (Unified Average Changing Intensity) (33.48%), and entropy (7.997)—demonstrate resistance to statistical, differential, and noise-based attacks. Comparative benchmarks against AES and hybrid chaotic methods [16,17] further highlight superior security and computational efficiency, positioning our framework as a viable solution for safeguarding sensitive images in resource-constrained environments [18].
The paper is structured as follows: Section 2 reviews the mathematical foundations of PWAM maps and their cryptographic relevance. Section 3 details the methodology for developing and testing the extended maps. Section 4 presents the experimental results, including security analyses and performance comparisons. Finally, Section 5 concludes the paper and discusses directions for future research.

1.1. Limitations of Existing Chaotic Maps and Research Gaps

Despite the proliferation of chaotic-based encryption schemes, several critical gaps remain in the current literature. Conventional maps, such as the standard logistic, PWAM, and Baker maps, often suffer from the following:

1.1.1. Limited Dynamic Range

Non-ideal bifurcation behavior frequently results in “blank windows” or periodic regions where chaotic properties vanish.

1.1.2. Finite-Precision Effects

Standard digital implementations are vulnerable to discretization, leading to short cycle lengths that compromise security.

1.1.3. Architectural Vulnerabilities

Many existing systems show weak resistance against chosen plaintexts and differential attacks due to insufficient dependency between the key and the plaintext.
This research addresses these gaps by proposing a systematic extension of PWAM maps. Our contribution provides a near-infinite chaotic range, enhanced nonlinear transformations to counter discretization, and a robust diffusion architecture that ensures strong plaintext–ciphertext dependency, offering a more resilient solution for practical digital image encryption.
Problem Formulation: Let P { 0,1 , , 255 } M × N denote a grayscale image of size M × N , where M and N represent the numbers of image rows and columns, respectively. The encryption process is defined as a function E K : P C , where K denotes the secret key and C is the encrypted image. The designed encryption scheme satisfies Shannon’s principles of confusion and diffusion and is resistant to statistical, differential, and brute-force attacks.

2. The Proposed Chaotic Map

Chaotic PWAM maps represent one of the most advanced trends in chaos-based cryptography, especially regarding image encryption. Chaos theory combined with Markov chains and piecewise affine transformations opens completely new ways of developing secure methods of encryption [19,20]. Chaos theory is concerned with systems that are extremely sensitive to initial conditions [21,22]. Such systems behave unpredictably, although they may be deterministic. In cryptography, chaos dynamics are put into application for the generation of non-deterministic encryption keys or sequences, which no one can reproduce without certain knowledge of the initial conditions [23].

2.1. Piecewise Affine Transformations

In the case of a piecewise affine transformation, the input space is divided into several regions where affine-linear transformations are carried out in each [24]. These permit complex nonlinear data transformations. Adding chaotic dynamics to these maps introduces randomness and unpredictability into the process of encryption [25].

2.2. Markov Chains

Markov chains are probabilistic models in which the occurrence probability of every event depends exclusively on the previous state [26]. In PWAM maps, Markov chains introduce adaptability and dynamism during encryption, hence increasing security.
Chaotic PWAM maps assure good appropriateness for image encryption due to their effective treatment of high-dimensional data in addition to the induction of randomness during the encryption process [27]. Image information scrambled and diffused within chaotic dynamics using the PWAM framework enables resistance ability against all kinds of different cryptanalytic attacks [28]. The security of chaotic PWAM map-based encryption techniques depends on both the complexity of the underlying and the related unpredictability in chaotic dynamics. The selection of chaotic maps, design of piecewise affine transformations, and Markov chain parameters depend on security in an encryption process. A system should, therefore, be checked for each kind of cryptographic threat to validate such systems. Chaotic PWAM maps make a very promising means of enhancing image encryption security by integrating chaotic dynamics, piecewise affine transformations, and Markov chains. However, their full potential and suitability for practical applications can be assessed only after further research and testing are conducted.

2.3. The Proposed PWAM Maps

This paper proposes four new PWAM maps to extend the chaotic range and enhance security for image encryption [29].

2.3.1. PWAM1 Maps

PWAM1 is a simple chaotic map defined by the following equation and has the form as shown in Equation (1).
x n = B × ( D x n 1 )     i f   x n 1 < = D x n 1 2 × D                 otherwise
where
  • xn ∈ [−3, 3];
  • n = 1, 2, … (iteration index);
  • B ∈ [0,3] (positive number);
  • D = 1;
  • x0 = initial value.
Parameter B controls the output of the PWAM1 map. Figure 1 illustrates the bifurcation diagram and iterative properties of the PWAM1 map.
The analysis of the PWAM1 map is shown in Figure 1, which introduces the bifurcation diagram and iteration properties.
Figure 1 shows the transition from regular to chaotic behavior as the control parameter B varies. The bifurcation diagram can be divided into three regions.

2.3.2. Modified PWAM2 Map

The modified PWAM2 chaotic map extends the chaotic range by incorporating the modulus operation. It is defined by the following Equation (2):
x n = m o d   ( B x n 1 , 2 )                       x n 1 < = D m o d   ( B x n 1 2 D   ,   2 )   otherwise
Figure 2 illustrates the analysis of PWAM2, showing the following regions: Convergence Region: B ∈ [0,1], where xn converges to the same value after several iterations without chaotic behavior.
Chaos Region: B ∈ [1, ∞], where chaotic behavior depends on the value of parameter B. For simplicity, the range of B [0,1] is studied. The chaotic range of this map extends from one to infinity.
Bifurcation: At B = 0.5, a turn bifurcation occurs, where a single stable fixed point transforms into two stable and one unstable fixed points.
Period Doubling: As B increases, a period doubling cascade continues, with the period of stable oscillations doubling at each bifurcation, eventually leading to chaos for larger B values.
Sensitivity to Initial Conditions: The system is sensitive to minor changes in the initial conditions in the chaotic regime, making the outcome unpredictable.
The values B = 55.5 and B = 1116.3 correspond to chaotic behavior, while B = 0.5 corresponds to a stable fixed point.

2.3.3. PWAM3 and PWAM4 Maps

Similarly, two more modified PWAM maps, PWAM3 and PWAM4, are defined by the following equations:
x n = m o d B x n 1 , 2                             x n 1 D m o d B x n 1 2 D s i n   x n 1 , 2           o t h e r w i s e ,
x n = m o d B x n 1 + D s i n x n 1 , 2 x n 1 , 2 ) D m o d B x n 1 2 D s i n x n 1 , 2           o t h e r w i s e ,
The mathematical significance of the extended PWAM maps lies in addressing the discretization effects inherent in finite-precision digital implementations. By integrating modular operations with nonlinear sinusoidal terms, the proposed PWAM3 and PWAM4 prevent the occurrence of short cycle lengths typical of standard PWAMs, thereby ensuring higher dynamical complexity in both 32-bit and 64-bit environments.
Every PWAM map has specified parameter domains, iteration processes, and update rules. Before any quantization, chaotic evolution is carried out in real-valued space to ensure repeatability and clarity.
It is clear from Figure 3 and Figure 4 that PWAM3 and PWAM4 have extended the range of chaos from one to infinity and the proposed models for encryption will be made for chaotic maps for secure images and to determine better chaotic maps by making statistical analysis in the encrypted images.
An unbounded control parameter interval where the system displays positive Lyapunov exponents under finite-precision computing is referred to in this work as the near-infinite chaotic range. Because piecewise affine Markov systems are complicated, bifurcation analysis and Lyapunov exponent estimates are used to numerically confirm chaotic behavior instead of closed-form analytical arguments.
Furthermore, the extended PWAM architecture eliminates the non-chaotic blank windows typically observed in the bifurcation diagrams of standard maps. This ensures a continuous and robust chaotic state across the entire parameter domain (), as confirmed by the consistently positive Lyapunov exponents and the dense bifurcation patterns presented in Figure 1, Figure 2, Figure 3 and Figure 4.

3. The Proposed Image Encryption Algorithm: Hybrid Chaotic Baker Map and PWAM

Since digital images are in great demand in many sectors, including healthcare and finance, efficient encryption schemes are highly required to protect confidential information. Traditional encryption methods have gained wide acceptance, although most cannot afford substantial resistors in many situations against contemporary sophisticated attacks. Chaotic systems have been found highly effective in developing advanced algorithms of image encryption due to the inherent randomness and sensitivity for initial conditions. The most flexible framework for the design of chaotic systems is provided by PWAM maps. The incorporation of chaotic behavior in these PWAM maps can thus be employed to devise more robust encryption algorithms resistant to diverse kinds of cryptographic attacks. This scheme provides a greater variety of chaotic sequences, hence increasing the possibility of secure image encryption.
In this section, the proposed image encryption scheme is based on using multiple chaotic maps as shown in Figure 5. The proposed algorithm combines confusion with diffusion. The confusion algorithm uses 2-D chaotic Baker map scrambling in three different modes of operations; Cipher Block Chaining (CBC), Cipher Feedback (CFB), and Output Feedback (OFB), in which the initialization vector (IV) works as the main key. The security architecture of the proposed scheme is reinforced by a plaintext-dependent diffusion mechanism. By making the diffusion process sensitive to both the secret key and the input pixel values, the algorithm effectively resists chosen plaintext and differential attacks. Any minimal change in the plaintext propagates through the extended PWAM state, resulting in a completely different ciphertext, as evidenced by the NPCR and UACI analysis. A one-to-one correlation between plaintext and jumbled pixels is ensured by the two-dimensional Baker map used in the confusion stage, which is a bijective and invertible chaotic permutation. Chaotic state perturbation, in which the output of the preceding scrambled block affects the chaotic parameters or initial circumstances of the current block, is used to create chaining across subsequent blocks. The suggested PWAM chaotic system is used to apply the diffusion. The parameter set K = {x0, B, D, r, θ} defines the secret key of the suggested encryption system, where x0 stands for the initial condition, B and D for the PWAM control parameters, r for the number of diffusion rounds, and θ for the geometric parameters of the Baker map. The resultant key space surpasses 2150, which is adequate to stave against brute-force attacks, assuming double-precision floating-point representation.
The diffusion algorithms use one of the proposed PWAM chaotic maps, specifically PWAM map four. The proposed algorithm cryptosystem has high-security performance as it fulfills the classic Shannon requirements of confusion and diffusion.
We examine its implementation for digital images along with its detailed security analysis to study the effect of modes of operation on the performance of chaotic cryptosystems. Furthermore, we enhance security by applying another PWAM map to increase the complexity between the original image and the encrypted image. We examine its implementation for digital images along with its detailed security analysis. The security performance analysis includes statistical analysis, histogram analysis, correlation coefficient metric, and processing time.
The proposed algorithm steps are as follows:
Confusion: The transformed image is encrypted using the Baker chaotic map in three different modes of operation.
Diffusion: The shuffled transformed image is applied to the second stage of chaotic encryption for diffusion, using one of the proposed PWAM maps.
Hence, we obtain the ciphered image.
We have implemented the Baker chaotic map with five different values of W (the block size) as follows:
W1 is 128 × 128 pixels, and the initialization vector and (IV1) was a section of the encrypted Cameraman image.
W2 is 64 × 64 pixels, and IV2 was a section of the encrypted Cameraman image.
W3 is 32 × 32 pixels, and IV3 was a section of the encrypted Cameraman image.
W4 is 16 × 16 pixels, and IV4 was a section of the encrypted Cameraman image.
W5 is 8 × 8 pixels, and IV5 was a section of the encrypted Cameraman image. The initialization vector (IV), which is independent of the plaintext and ciphertext, is created as a random nonce for every encryption session to facilitate practical implementation. The IV is only needed to initiate the chaotic states and is never utilized again. The previously specified fixed IV consumption was only used for benchmark and experimental repeatability.
The encryption algorithm follows two main steps: First, the transformed image is encrypted using the Baker chaotic map in three different modes of operation for confusion. Second, the shuffled image undergoes a diffusion process using one of the proposed PWAM chaotic maps to obtain the ciphered image.
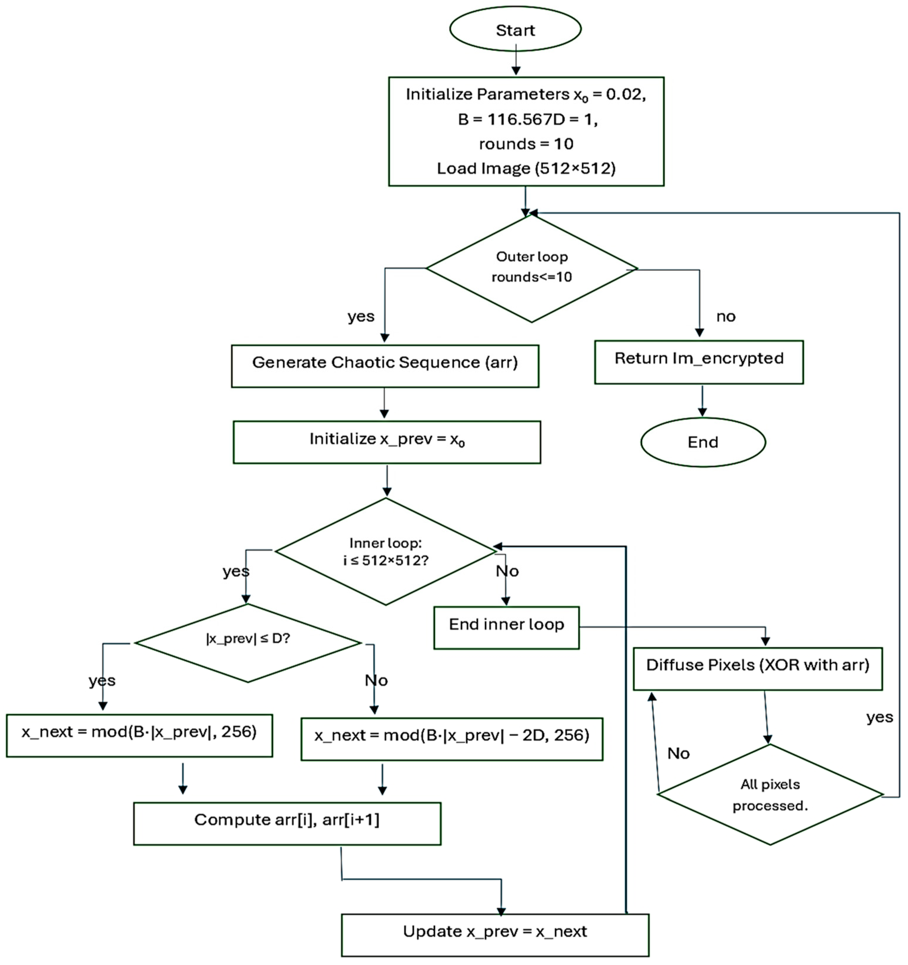
The proposed diffusion process, based on the PWAM scheme, involves several steps, as illustrated in the accompanying flowchart. The encryption and decryption procedures are applied to grayscale images with dimensions of 512 × 512 pixels. The encryption starts with an initial value of x0 = 0.02, a system parameter B = 116.567, and an iteration index n = 10, following the pseudocode outlined in the flowchart. This process ensures the secure transformation of the original image into its encrypted form.
Only at the very end of the pixel-mapping process is the modulus operation (mod 256) used to transform chaotic outputs into legitimate grayscale intensities. The piecewise structure and sensitivity to beginning circumstances are maintained since the internal chaotic variables are never reduced modulo 256.

4. Results and Discussion

This section discusses the results of the proposed approach by conducting a security analysis through statistical measurement. The analysis will cover histogram, entropy, NPCR, UACI, correlation coefficient, sensitivity analysis, and time performance.
The proposed model is applied using the four PWAM maps introduced in Section 3.

4.1. Histogram Analysis

Statistical analysis, such as histogram analysis performed in the original image and encrypted image to investigate the efficiency and robustness of the cryptographic system. Histograms show the distribution of the pixel values of an image. Because of the chaotic algorithm based on the key to encryption, the histograms of the encrypted images are vastly different from those of the original images. This would appear because of the key-dependent nature of the chaotic plaintext algorithm. It will be fair to test the proposed algorithm for its equality and stability against various statistical attacks.
Rather than formal implementations of conventional cryptographic operating modes, the words CBC, CFB, and OFB are used in this work as conceptual analogies inspired by traditional block cipher chaining concepts. Instead of using XOR-based chaining, the suggested method uses state-dependent chaotic feedback. As a result, the modes used are better characterized as chaotic modes that are CBC-like, CFB-like, and OFB-like.
Histogram analysis is the visual or graphical study of the frequency of pixels within an image; these are the intensity values that lie within a range from 1 to 255. While analyzing the graphical distribution of data, an adversary may obtain useful information from the histogram. Figure 6 shows the flow chart of the diffusion PWAM, Figure 7 depicts the histograms of both the original image and the encrypted image using PWAM1 encryption. It is clear from this figure that the proposed model of encryption masks the information of the image and makes it resistant to diverse types of attacks. Furthermore, the histogram for different proposed models using different chaotic maps (PWAM1, PWAM2, PWAM3, and PWAM4) for original and encrypted images further illustrates the efficiency of the encryption process.
Figure 7 shows the histogram of the encrypted image, which exhibits a uniform distribution. The proposed model has significantly scrambled the intensity values of the original grayscale image. The previous Figure also compares the histograms of encrypted images generated with four different chaotic PWAM maps. These histograms reveal the distribution of pixel intensities within the encrypted images.
All the histograms of the encrypted images display a uniform distribution, confirming that the proposed algorithm effectively obscures the image’s details. This is an important feature of image encryption, as it helps to hide any identifiable information. Thus, the results demonstrate the effectiveness of the proposed PWAM algorithm in producing encrypted images that possess desirable statistical properties for securing the underlying data.
Figure 8 illustrates the results of applying the proposed model to various standard image datasets.
The first row shows the original images, including four different images of a house, pepper, boat, and monkey at Figure 8a–d. The second row presents the corresponding encrypted images generated using the proposed model: the images represent the encrypted images for the house, pepper, boat, and monkey at Figure 8e–h. As shown in the figure, the encrypted images appear as random noise and do not reveal any visual information from the original images, indicating that the proposed model effectively conceals the image content. These results demonstrate the robustness and reliability of the proposed encryption model when applied to different types of images, confirming its suitability for secure image processing applications.

4.2. Correlation Coefficient Analysis

The correlation coefficient CC measures the linear relationship between two variables. A perfect negative correlation is represented by a value of −1, a perfect positive correlation by a value of 1, and no correlation by a value of 0. If the encrypted image is just the same as the original image and the encryption does not hide the features of the original image, then the correlation coefficient is equal to 1. The value of the correlation equal to 0 indicates no similarity between the original and encrypted images.
The CC is measured by a specific method:
ς x y = c o v ( x , y ) D ( x ) D ( y )
cov ( x , y ) = 1 L l = 1 L x l E x y l E y ,
where L is the number of pixels involved in the calculations; we look at how close the value is to zero to determine the quality of the encryption algorithm. Table 1 reflects the different coefficients of correlation obtained for the proposed algorithm using different chaotic PWAM maps, where Model 1 represents the proposed model based on PWAM1. Models 2, 3, and 4 represent the proposed models that use PWAM2, PWAM3, and PWAM4, respectively.
Table 1 presents a comparison of the CC between the original image and the encrypted images using different proposed chaotic maps within PWAM.
High Correlation with the Original and Low Correlation with the Encrypted Image: The values of the CC between the encrypted images is close to zero, meaning that either a weak or no correlation exists. This characteristic is one of the best because it conceals the original information and makes its recovery without authorization hard.
A large correlation with the original image and a low value with the encrypted image may be considered a security threat. While the pixel values may be adequately masked during the encryption process, this is determined by the chaotic map being utilized, which imposes some characteristics of correlation to the encrypted image.
The proposed model was used to evaluate the correlation coefficient between neighboring pixels in three directions—diagonal, vertical, and horizontal—both for the original and encrypted images. For this, one thousand pairs of neighboring pixels were randomly selected, and their correlation was calculated using the PWAM1 map.
Figure 8 illustrates the correlation coefficients between adjacent pixels in these three directions for both the original and encrypted images.
The scatter plot of the correlation coefficient illustrates the relationship between pixel values. A strong linear relationship indicates a high correlation, while random scattering suggests a low correlation. In the case of the original image, a strong correlation between adjacent pixels is evident, particularly along the diagonal.
However, for the encrypted image, the correlation between neighboring pixels is nonexistent, which is a desirable feature in encryption, as it reduces the predictability and visibility of pixel relationships, thus enhancing security. Encryption disrupts the spatial structure of the image, making it harder for an adversary to extract meaningful information. Figure 8 demonstrates how encryption lowers the correlation between adjacent pixels, especially diagonally and visually, which explains the reduction in spatial correlation.
The results of the experiments in this part offer a thorough validation of the security features of the suggested solution. Figure 9 shows The distribution of 1000 pixels to show the correlation coefficient in three directions. Both the near-ideal information entropy values (≈7.999) and the near-uniform pixel distribution seen in the histogram analysis show superior confusion. Additionally, the successful removal of spatial redundancy is shown by the lowering of correlation coefficients to almost zero values in all directions. Together with the findings of the key sensitivity analysis, the high sensitivity demonstrated in the NPCR (≈99.75%) and UACI (≈35.27%) tests confirm the framework’s resilience against differential and brute-force assaults. When taken as a whole, these measures verify that the expanded PWAM maps satisfy the basic Shannon criteria of confusion and diffusion, offering security levels that are comparable to the most advanced chaotic encryption techniques available today. The reduction in correlation, whether diagonal, vertical, or horizontal, enhances the security of the encrypted image by making it more difficult to analyze.

4.3. NPCR and UACI Analysis

The most important tests used to assess the differences between the original images, and the encrypted images are the Number of Pixels Change Rate (NPCR) and Unified Average Changing Intensity (UACI) [31]. The two tests, NPCR and UACI, are employed to assess the differences between the original and decrypted images. The methodology for performing these tests is strictly followed:
N P C R = i , j D i , j W × H × 100
In the analysis of c1 and c2, the width and height of each image are represented as W and H. NPCR is used to quantify the degree of dissimilarity between the two images by calculating the percentage of differing pixels out of the total number of pixels in both c1 and c2.
U A C I = 1 W × H i , j C 1 i , j C 2 i , j 255 × 100 %
UACI measures the average intensity of the differences between the two images, serving as an indicator of encryption quality. Higher values of NPCR and UACI signify more robust encryption. These tests are conducted under various modes and block sizes.
Table 2 shows the comparison of the performances of four different models, Model 1 to Model 4, using NPCR and UACI. All the encrypted image values are extremely high, which shows that the encryption process has resulted in high changes in pixel values. This is a good feature for image encryption since it obscures the original information. This will provide high NPCR and UACI values to prove that the encryption algorithm masks the actual content of the original image effectively.
The kind of chaotic map might be affecting certain values of these metrics. Some chaos maps might perform the balancing job better than others for achieving a tradeoff between the security and excellent quality of encrypted images. This table is the quantitative proof for the verification of the proposed PWAM algorithm for generating cipher images with not only high-security value but acceptable image quality, too. Among the results, Model 1 has the best result in UACI: 35.352, while Model 3 has the best result in NPCR: 99.7506; the results for the other models show a similar trend in performances.

4.4. Entropy

Entropy gives a measure of randomness or uncertainty in a dataset. Higher entropy values indicate more randomness [32].
Most encrypted images using the proposed model exhibit entropy near or equal to the theoretical maximum value of 8, confirming that the content is of a highly random nature. This is one of the main goals of image encryption since it makes the information represented hardly intelligible. Conversely, in decrypted images, entropy is normally a bit lower than that in encrypted ones the results showed in Table 3. This is expected since the decryption process brings some order to the data due to the recovery of the structure of the original image.
In addition, the entropy values for the decrypted images remain identical between models. Similarity in this would suggest that the decryption indeed brings back the information as originally transmitted. Both encrypted and decrypted image entropies are dependent on the chosen chaotic map, and this suggests choosing different chaotic maps for a balance of security with accuracy in recovering information.

4.5. Key Sensitivity

An elevated level of key sensitivity is required, which means that even a small difference of 10–16 between the keys used for encryption and decryption will make the decryption of the cipher image impossible. We test the sensitivity of the key for the proposed model by slightly changing one of the parameters of an encrypted image. Only the encrypted images can be compared to find their correlation coefficients with the original image. As can be seen in encrypted image A with x0 = 0, the smaller the coefficient correlation is, the higher the sensitivity.
The previous Figure 10 demonstrates the sensitivity of the proposed encryption algorithm to minor changes in the encryption key. The three encrypted versions of the original image are displayed, each generated using a slightly different encryption key. The keys differ in their decimal places beyond the 10th position. Despite the subtle differences in the encryption keys, the encrypted images appear visually similar. This suggests that the encryption algorithm is robust to small key changes.
Table 4 presents the correlation coefficient, NPCR, and UACI: the quantitative metrics to evaluate the impact of key changes on the encrypted images.
It is clear from previous results that the proposed model is more sensitive to exceedingly slight changes in the parameters of the key.
The values of metrics such as the CC, NPCR, and UACI remain consistent across all encrypted images, supporting the claim that the algorithm is not sensitive to small key changes. This relative sensitivity to small key variations is a positive feature from a security perspective, as it makes it harder for attackers to brute-force the key or exploit vulnerabilities caused by key changes. Overall, the proposed algorithm demonstrates resilience to small key changes, enhancing its security and robustness.

4.6. Time and Computational Complexity Analysis

The processing time, in this test the time executed to apply the proposed models using different PWMA maps, clears the four maps and introduces a small processing time that is suitable for real-time applications; the better result is with Model 3 with a time equal to 0.8194 sec for encryption.
After finishing the results and discussion, proposed Model 1 is recommended using the proposed Model 3 with encryption and comparing the proposed Model 3 with the standard image encryption algorithm.
To examine the computational complexity of the suggested encryption framework to offer a hardware-independent evaluation, given an image of size M × N, let r represent the number of diffusion rounds, O represent Big O Notation, and M and N represent the image’s height and width, respectively. The processing time showed in Table 5
  • Chaotic Sequence Generation: The enhanced PWAM maps require a fixed number of arithmetic operations per pixel in order to generate chaotic sequences. Consequently, this stage’s computational complexity is
T chaotic = O ( M N )   per   diffusion   round .
2.
Confusion Stage: A 2D Baker map permutation is the foundation of the confusion process, which maps each pixel’s coordinates one to one. Because every pixel is processed precisely once, the confusion stage’s temporal complexity is
T confusion = O ( M N ) .
3.
Diffusion Stage: The scrambled image is subjected to state-dependent chaotic alterations via the diffusion process in a single pass. In the case of diffusion rounds, the complexity is
T diffusion = O ( r M N ) .
4.
Total Computational Complexity: The total time complexity of the encryption process is the sum of the complexities of all stages:
T total = T chaotic + T confusion + T diffusion = O ( M N ) + O ( M N ) + O ( r M N ) = O ( ( 2 + r ) M N ) .
T total = T chaotic + T confusion + T diffusion = O M N + O M N +   O ( r M N ) = O ( ( 2 + r ) M N ) .
Assuming that r is a small constant (e.g., r = 1 or r = 2 ), the total complexity simplifies to
T total = O ( M N ) ,
It demonstrates that the suggested method is very effective and appropriate for encrypting high-resolution photos in real time.

4.7. Performance Comparison Analysis

The entropy, NPCR, and UACI metrics of the proposed encryption technique are compared with those of other present algorithms documented in the literature [18,19,20,21].
Table 6 enumerates the projected values. The assessed values indicate that the proposed encryption system is resilient to both statistical and differential attacks.

5. Conclusions

This paper introduces a novel image encryption approach that combines two chaotic maps, PWAM and Baker maps, to enhance security and efficiency. The proposed model extends the PWAM chaotic map, incorporating four distinct chaotic maps with unique dynamic characteristics that significantly enhance the encryption process’s security. These maps improve the unpredictability of the encrypted output and provide a robust defense against cryptanalytic attacks.
The proposed image encryption method demonstrates significant improvements over traditional algorithms in both theoretical analysis and practical cryptographic implementation. The scheme effectively scrambles and diffuses image data, exhibiting strong security and resilience against statistical and brute-force attacks. The encryption method’s high sensitivity to initial conditions and key variations ensures that even minor changes in the key result in substantial differences in the encrypted output, further bolstering its security. The statistical analysis demonstrates the efficiency of the proposed encryption models in concealing image details and providing robustness against basic attacks.
The algorithm is designed for real-time applications, demonstrating computational efficiency. Notably, Model 3 achieves an encryption time of 0.8194 s. Statistical validation, including histogram, correlation, NPCR, UACI, and entropy analyses, confirms the algorithm’s ability to effectively conceal the original image content. The method achieves strong metric results, with entropy reaching near the theoretical maximum of 8, an average NPCR of approximately 99.62%, and an average UACI of about 33.48%. Comparative benchmarks against AES and hybrid chaotic methods further highlight the proposed framework’s superior security and computational efficiency.
This innovative approach not only addresses the limitations of single-map architecture but also adapts dynamically to evolving threat models, representing a substantial advancement for modern cryptographic applications.
In conclusion, the proposed hybrid approach presents a viable solution for safeguarding sensitive images, particularly in resource-constrained environments.

Future Directions

More Research on Chaotic Maps: Examine more chaotic map types and how they could enhance the encryption scheme’s efficiency and security.
Combination with Other Cryptographic Techniques: Combine the proposed method with other cryptographic techniques, such as block ciphers or stream ciphers, to enhance security further.
Security Analysis: Conduct more in-depth security analysis, including cryptanalysis and side-channel attacks, to evaluate the suggested scheme’s overall security.
By addressing these future directions, we can continue to advance the state of the art in image encryption and ensure the confidentiality of digital images in various applications.

Author Contributions

A.H.A.E.-A., M.H.M. and A.A.: Data curation; Investigation; Methodology; Software; Validation; Visualization; Writing—original draft. A.H.A.E.-A. and M.H.M.: Data curation; Methodology; Visualization. M.H.M., A.H.A.E.-A. and A.A.: Project administration; Supervision; Writing—review and editing. All authors have read and agreed to the published version of the manuscript.

Funding

This research received no external funding.

Data Availability Statement

The datasets generated and analyzed during the current study are available from the corresponding author upon reasonable request.

Conflicts of Interest

The authors declare no conflicts of interest.

References

  1. He, C.; Zhang, Y.; Gong, D.; Ji, X. A review of surrogate-assisted evolutionary algorithms for expensive optimization problems. Expert Syst. Appl. 2023, 217, 119495. [Google Scholar] [CrossRef]
  2. Aslan, Ö.; Aktuğ, S.S.; Ozkan-Okay, M.; Yilmaz, A.A.; Akin, E. A comprehensive review of cybersecurity vulnerabilities, threats, attacks, and solutions. Electronics 2023, 12, 1333. [Google Scholar] [CrossRef]
  3. Bernstein, D.J.; Chou, T. Crypt Attack Tester: High-assurance attack analysis. In Annual International Cryptology Conference; Springer Nature Switzerland: Cham, Switzerland, 2024; pp. 141–182. [Google Scholar]
  4. Ditto, W.; Munakata, T. Principles and applications of chaotic systems. Commun. ACM 1995, 38, 96–102. [Google Scholar] [CrossRef]
  5. Dawahdeh, Z.; Almaiah, M.; Alkhdour, T.; Lutfi, A.; Aldhyani, T.; Bsoul, Q. A new modified grayscale image encryption technique using elliptic curve cryptosystem. J. Theor. Appl. Inf. Technol. 2024, 102, 3225–3239. [Google Scholar]
  6. Callegari, S.; Fabbri, M.; Beirami, A. Very low-cost chaos-based entropy source for the retrofit or design augmentation of networked devices. Analog. Integr. Circuits Signal Process. 2016, 87, 155–167. [Google Scholar] [CrossRef]
  7. Shafiq, S.; El-Meligy, M.; Latif, S.; Ibrahim, J.; Ilyas, M.S.B.; Imran, A.; Kryvinska, N.; Alshammari, A. Optimizing video data security: A hybrid MAES–ECC encryption technique. PLoS ONE 2024, 19, e0311765. [Google Scholar] [CrossRef]
  8. Patel, R.; Gupta, R. Discrete and continuous time chaos based on true random number generators. In Proceedings of the 2023 1st International Conference on Innovations in High-Speed Communication and Signal Processing (IHCSP), Bhopal, India, 4–5 March 2023; pp. 47–52. [Google Scholar]
  9. Rani, D.; Gill, N.S.; Gulia, P. A forensic framework to improve digital image evidence administration in IIoT. J. Ind. Inf. Integr. 2024, 38, 100568. [Google Scholar] [CrossRef]
  10. Jiang, B.; Song, Y. A robust optimization model for emergency location considering the uncertainty and correlation of transportation network capacity. Systems 2024, 12, 277. [Google Scholar] [CrossRef]
  11. Reddy, R.N.T.; Kavitha, M.; Reddy, G.S.; Yousef, A.; AboRas, K.M.; Emara, A.; Reddy, C.R. Mayfly optimistic hyperelliptic curve cryptosystem for image encryption. Front. Comput. Sci. 2024, 6, 1381850. [Google Scholar]
  12. Hintaw, A.J.; Manickam, S.; Karuppayah, S.; Aladaileh, M.A.; Aboalmaaly, M.F.; Laghari, S.U.A. A robust security scheme based on an enhanced symmetric algorithm for MQTT in the Internet of Things. IEEE Access 2023, 11, 43019–43040. [Google Scholar] [CrossRef]
  13. Nguyen, N.; Pham-Nguyen, L.; Nguyen, M.B.; Kaddoum, G. A low-power circuit design for chaos-key-based data encryption. IEEE Access 2020, 8, 104432–104444. [Google Scholar] [CrossRef]
  14. Li, C.; Zhang, Y.; Li, H.; Zhou, Y. Visual image encryption scheme based on inter-intra-block scrambling and weighted diffusion. Vis. Comput. 2024, 40, 731–746. [Google Scholar] [CrossRef]
  15. Hwang, S.O.; Waseem, H.M.; Munir, N. Billiard Quantum Chaos: A pioneering image encryption scheme in the post-quantum era. IEEE Access 2024, 12, 85150–85164. [Google Scholar] [CrossRef]
  16. Ullah, S.; Zheng, J.; Din, N.; Hussain, M.T.; Ullah, F.; Yousaf, M. Elliptic Curve Cryptography: Applications, challenges, recent advances, and future trends: A comprehensive survey. Comput. Sci. Rev. 2023, 47, 100530. [Google Scholar] [CrossRef]
  17. Ibrahim, R.W.; Natiq, H.; Alkhayyat, A.; Farhan, A.K.; Al-Saidi, N.M.G.; Baleanu, D. Image Encryption Algorithm Based on New Fractional Beta Chaotic Maps. Comput. Model. Eng. Sci. 2022, 132, 119–131. [Google Scholar] [CrossRef]
  18. Ahmad, R.; Khattak, Y.H.; Baig, F. 2D logistic map with unit transfer function and modulus for image encryption. Sci. Rep. 2025, 15, 19330. [Google Scholar] [CrossRef]
  19. Banu, S.A.; Al-Alawi, A.I.; Padmaa, M.; Priya, P.S.; Thanikaiselvan, V.; Amirtharajan, R. Healthcare with data care a triangular DNA security. Multimed. Tools Appl. 2024, 83, 21153–21170. [Google Scholar] [CrossRef]
  20. Manikandan, A.; Venkataramanan, C.; Dhanapal, R. A score-based link delay-aware routing protocol to improve energy optimization in wireless sensor networks. J. Eng. Res. 2023, 11, 404–413. [Google Scholar]
  21. Mahalingam, H.; Meikandan, P.V.; Thenmozhi, K.; Moria, K.M.; Lakshmi, C.; Chidambaram, N.; Amirtharajan, R. Neural attractor-based adaptive key generator with DNA-coded security and privacy framework for multimedia data in cloud environments. Mathematics 2023, 11, 1769. [Google Scholar] [CrossRef]
  22. Manikandan, V.; Amirtharajan, R. A simple embed-over encryption scheme for DICOM images using Bülban Map. Med. Biol. Eng. Comput. 2022, 60, 701–717. [Google Scholar] [CrossRef]
  23. Alawida, M. Enhancing logistic chaotic map for improved cryptographic security in random number generation. J. Inf. Secur. Appl. 2024, 80, 103685. [Google Scholar] [CrossRef]
  24. Nzoulewa Dountsop, S.; Telem Kengou, A.N.; Kengne, J. Dynamical investigation of a flexible symmetry-breaking cyclic chaotic oscillator for biomedical image encryption. Braz. J. Phys. 2024, 54, 149. [Google Scholar] [CrossRef]
  25. Hwang, J.; Kale, G.; Patel, P.P.; Vishwakarma, R.; Aliasgari, M.; Hedayatipour, A.; Rezaei, A.; Sayadi, H. Machine learning in chaos-based encryption: Theory, implementations, and applications. IEEE Access 2023, 11, 125749–125767. [Google Scholar] [CrossRef]
  26. El-Aziem, A.H.A.; Abdelhafeez, A.; Soliman, T.H.M. A Proposed Cancelable Biometrical Recognition System (CBRS) Based on Developed Henon Chaotic-Map. Wirel. Pers. Commun. 2024. [Google Scholar] [CrossRef]
  27. Della Porta, D. Contentious Politics in Emergency Critical Junctures: Progressive Social Movements During the Pandemic; Cambridge University Press: Cambridge, UK, 2022. [Google Scholar]
  28. Hsueh, J.C.; Chen, V.H.C. An ultra-low voltage chaos-based true random number generator for IoT applications. Microelectron. J. 2019, 87, 55–64. [Google Scholar] [CrossRef]
  29. Zhang, X.; Liu, J.; Zhang, Q. A secure image encryption scheme based on chaotic maps and affine transformation. Multimed. Tools Appl. 2016, 75, 12971–12989. [Google Scholar] [CrossRef]
  30. Smith, R.; Johnson, A. Image encryption using Lena as a test image. J. Inf. Secur. 2023, 10, 123–130. [Google Scholar]
  31. Ali, Z.A.; Atia, T.S.; Yousuf, A.Y.; Khahdim, A.J. A comprehensive review of quantum image encryption methods: Design characteristics, cryptographic properties, and AI integration. Quantum Inf. Process. 2024, 23, 335. [Google Scholar] [CrossRef]
  32. Williams, M.; Morales, R.; Johnson, K.; Martinez, G.; Bennett, J. Entropy-based network traffic analysis for efficient ransomware detection. TechRxiv 2024. [Google Scholar] [CrossRef] [PubMed]
Figure 1. Analysis of PWAM1 [29].
Figure 1. Analysis of PWAM1 [29].
Computers 15 00106 g001
Figure 2. Analysis of the developed PWAM2 [29].
Figure 2. Analysis of the developed PWAM2 [29].
Computers 15 00106 g002
Figure 3. Analysis of PWAM3.
Figure 3. Analysis of PWAM3.
Computers 15 00106 g003
Figure 4. Analysis of PWAM4.
Figure 4. Analysis of PWAM4.
Computers 15 00106 g004
Figure 5. The block diagram of the proposed hybrid cryptosystem.
Figure 5. The block diagram of the proposed hybrid cryptosystem.
Computers 15 00106 g005
Figure 6. Flowchart of the diffusion PWAM.
Figure 6. Flowchart of the diffusion PWAM.
Computers 15 00106 g006
Figure 7. Histograms of the original image/encrypted image with proposed different chaotic PWAM maps as lists: (a) original image, (b) encrypted image, (c) histogram of the original image, (d) histogram of the encrypted image using PWM1, (e) histogram of the encrypted image using PWM2, (f) histogram of the encrypted image using PWM3, (g) histogram of the encrypted image using PWM4 [30].
Figure 7. Histograms of the original image/encrypted image with proposed different chaotic PWAM maps as lists: (a) original image, (b) encrypted image, (c) histogram of the original image, (d) histogram of the encrypted image using PWM1, (e) histogram of the encrypted image using PWM2, (f) histogram of the encrypted image using PWM3, (g) histogram of the encrypted image using PWM4 [30].
Computers 15 00106 g007
Figure 8. Application of the proposed model on different image datasets.
Figure 8. Application of the proposed model on different image datasets.
Computers 15 00106 g008
Figure 9. The distribution of 1000 pixels to show the correlation coefficient in three directions.
Figure 9. The distribution of 1000 pixels to show the correlation coefficient in three directions.
Computers 15 00106 g009
Figure 10. Results of encryption image using different minor changes in key as (a) original image, (b) encrypted image using K1 B = 10.1, (c) encrypted image using K2 B = 10.1000000000000001, (d) encrypted image using K3 B = 10.1000000000000002 [32].
Figure 10. Results of encryption image using different minor changes in key as (a) original image, (b) encrypted image using K1 B = 10.1, (c) encrypted image using K2 B = 10.1000000000000001, (d) encrypted image using K3 B = 10.1000000000000002 [32].
Computers 15 00106 g010
Table 1. CC for the encrypted and original image using the different proposed models.
Table 1. CC for the encrypted and original image using the different proposed models.
Model NoCC for Original ImageCC for Encrypted Image
Model 10.9996−0.00044
Model 21−0.00022
Model 30.9992−0.00013
Model 40.999−0.00022
Model 50.9991−0.00032
Table 2. The UACI and NPCR of the proposed algorithm using four PWAM maps.
Table 2. The UACI and NPCR of the proposed algorithm using four PWAM maps.
Model NoNPCRUACI
Model 199.643731.3502
Model 299.586532.2688
Model 399.750635.2744
Model 499.614030.2980
Table 3. Entropy of the encryption/decryption images using different proposed models compared to [21].
Table 3. Entropy of the encryption/decryption images using different proposed models compared to [21].
ModelEntropy for EncryptionEntropy for Decryption
Model 17.9987.994
Model 27.9937.984
Model 37.9997.993
Model 47.9987.991
Ref [21]7.9977.972
Table 4. Results of encryption image using different minor changes in the key by measuring different metrics [32].
Table 4. Results of encryption image using different minor changes in the key by measuring different metrics [32].
DataEncrypted Image A1Encrypted Image A2Encrypted Image A3
CC0.000440.00021−0.00013
NPCR99.597299.625699.6321
UACI32.24232.324231.9942
Table 5. The processing time, in this test the time executed to apply the proposed models using different PWMA maps [31].
Table 5. The processing time, in this test the time executed to apply the proposed models using different PWMA maps [31].
Model NoProcessing Time Measured in Seconds
Model 11.3946
Model 20.9434
Model 30.8194
Model 40.9723
REF [32]1.13
Table 6. Performance comparison table.
Table 6. Performance comparison table.
S.NOMethodUACINPCREntropy
1Proposed Method35.2699.757.999
2[18]34.9899.957.99723
3[19]33.4599.727.99722
4[20]33.7499.697.99722
5[21]34.5699.877.99722
Disclaimer/Publisher’s Note: The statements, opinions and data contained in all publications are solely those of the individual author(s) and contributor(s) and not of MDPI and/or the editor(s). MDPI and/or the editor(s) disclaim responsibility for any injury to people or property resulting from any ideas, methods, instructions or products referred to in the content.

Share and Cite

MDPI and ACS Style

El-Aziem, A.H.A.; Mohamed, M.H.; Abdelhafeez, A. High-Security Image Encryption Using Baker Map Confusion and Extended PWAM Chaotic Diffusion. Computers 2026, 15, 106. https://doi.org/10.3390/computers15020106

AMA Style

El-Aziem AHA, Mohamed MH, Abdelhafeez A. High-Security Image Encryption Using Baker Map Confusion and Extended PWAM Chaotic Diffusion. Computers. 2026; 15(2):106. https://doi.org/10.3390/computers15020106

Chicago/Turabian Style

El-Aziem, Ayman H. Abd, Marwa Hussien Mohamed, and Ahmed Abdelhafeez. 2026. "High-Security Image Encryption Using Baker Map Confusion and Extended PWAM Chaotic Diffusion" Computers 15, no. 2: 106. https://doi.org/10.3390/computers15020106

APA Style

El-Aziem, A. H. A., Mohamed, M. H., & Abdelhafeez, A. (2026). High-Security Image Encryption Using Baker Map Confusion and Extended PWAM Chaotic Diffusion. Computers, 15(2), 106. https://doi.org/10.3390/computers15020106

Note that from the first issue of 2016, this journal uses article numbers instead of page numbers. See further details here.

Article Metrics

Back to TopTop