CNN-Random Forest Hybrid Method for Phenology-Based Paddy Rice Mapping Using Sentinel-2 and Landsat-8 Satellite Images
Abstract
1. Introduction
- Develop a paddy rice mapping method with CNN-RF Hybrid, which would increase the accuracy of the model;
- Interpret the rice growth by the phenological method using four vegetation indices (NDVI, EVI, LSWI, and RGVI);
- Propose a paddy rice mapping scheme including data pre-processing, dataset preparation, model training, and analysis of multi-temporal data.
2. Materials and Methods
2.1. Study Area
2.2. Dataset
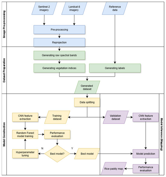
2.3. Workflow
2.4. Image Pre-Processing and Vegetation Indices
2.5. Dataset Preparation
2.6. Model Construction
2.7. Classification Scheme
2.8. Accuracy Assessment and Evaluation Parameter
3. Results
3.1. Implementation Details
3.2. Mapping Results
3.3. Performance Comparison
4. Discussion
4.1. Phenological Analysis
4.2. Limitations and Future Work
5. Conclusions
Author Contributions
Funding
Data Availability Statement
Acknowledgments
Conflicts of Interest
References
- United Nations. The Sustainable Development Goals Report 2024; United Nations: New York, NY, USA, 2024.
- Goal 2: Zero Hunger—United Nations Sustainable Development. Available online: https://www.un.org/sustainabledevelopment/hunger/ (accessed on 27 September 2023).
- Bernick, S.; Bertazzi, P.; Finlay, H. Insights from CDP Data to Assess Progress and Drive Action on the Sustainable Development Goals; CDP Worldwide: London, UK, 2021. [Google Scholar]
- Yang, J.; Xu, J.; Zhou, Y.; Zhai, D.; Chen, H.; Li, Q.; Zhao, G. Paddy Rice Phenological Mapping throughout 30-Years Satellite Images in the Honghe Hani Rice Terraces. Remote Sens. 2023, 15, 2398. [Google Scholar] [CrossRef]
- Kurniawati, I.P.; Pratiwi, H.; Sugiyanto, S. Indonesian Territory Clustering Based On Harvested Area and Rice Productivity Using Clustering Algorithm. J. Soc. Sci. 2023, 4, 100–110. [Google Scholar] [CrossRef]
- Zhao, R.; Li, Y.; Ma, M. Mapping paddy rice with satellite remote sensing: A review. Sustainability 2021, 13, 503. [Google Scholar] [CrossRef]
- Zhang, M.; Lin, H.; Wang, G.; Sun, H.; Fu, J. Mapping paddy rice using a Convolutional Neural Network (CNN) with Landsat 8 datasets in the Dongting Lake Area, China. Remote Sens. 2018, 10, 1840. [Google Scholar] [CrossRef]
- Zhu, A.X.; Zhao, F.H.; Pan, H.B.; Liu, J.Z. Mapping rice paddy distribution using remote sensing by coupling deep learning with phenological characteristics. Remote Sens. 2021, 13, 1360. [Google Scholar] [CrossRef]
- Ding, M.; Guan, Q.; Li, L.; Zhang, H.; Liu, C.; Zhang, L. Phenology-based rice paddy mapping using multi-source satellite imagery and a fusion algorithm applied to the Poyang Lake plain, Southern China. Remote Sens. 2020, 12, 1022. [Google Scholar] [CrossRef]
- Yin, Q.; Liu, M.; Cheng, J.; Ke, Y.; Chen, X. Mapping paddy rice planting area in northeastern China using spatiotemporal data fusion and phenology-based method. Remote Sens. 2019, 11, 1699. [Google Scholar] [CrossRef]
- Ramadhani, F.; Pullanagari, R.; Kereszturi, G.; Procter, J. Automatic mapping of rice growth stages using the integration of sentinel-2, mod13q1, and sentinel-1. Remote Sens. 2020, 12, 3613. [Google Scholar] [CrossRef]
- Phan, T.N.; Kuch, V.; Lehnert, L.W. Land cover classification using google earth engine and random forest classifier-the role of image composition. Remote Sens. 2020, 12, 2411. [Google Scholar] [CrossRef]
- Choudhary, K.; Shi, W.; Dong, Y.; Paringer, R. Random Forest for rice yield mapping and prediction using Sentinel-2 data with Google Earth Engine. Adv. Space Res. 2022, 70, 2443–2457. [Google Scholar] [CrossRef]
- Pacheco, A.d.P.; Junior, J.A.d.S.; Ruiz-Armenteros, A.M.; Henriques, R.F.F. Assessment of k-nearest neighbor and random forest classifiers for mapping forest fire areas in central portugal using landsat-8, sentinel-2, and terra imagery. Remote Sens. 2021, 13, 1345. [Google Scholar] [CrossRef]
- Ghorbanian, A.; Zaghian, S.; Asiyabi, R.M.; Amani, M.; Mohammadzadeh, A.; Jamali, S. Mangrove ecosystem mapping using sentinel-1 and sentinel-2 satellite images and random forest algorithm in google earth engine. Remote Sens. 2021, 13, 2565. [Google Scholar] [CrossRef]
- Choudhary, K.; Shi, W.; Dong, Y. Rice growth vegetation index 2 for improving estimation of rice plant phenology in costal ecosystems. Comput. Opt. 2021, 45, 438–448. [Google Scholar] [CrossRef]
- Thorp, K.; Drajat, D. Deep machine learning with Sentinel satellite data to map paddy rice production stages across West Java, Indonesia. Remote Sens. Environ. 2021, 265, 112679. [Google Scholar] [CrossRef]
- Rawat, A.; Kumar, A.; Upadhyay, P.; Kumar, S. Deep learning-based models for temporal satellite data processing: Classification of paddy transplanted fields. Ecol. Inform. 2021, 61, 101214. [Google Scholar] [CrossRef]
- Kwak, G.H.; Park, C.W.; Lee, K.D.; Na, S.I.; Ahn, H.Y.; Park, N.W. Potential of hybrid cnn-rf model for early crop mapping with limited input data. Remote Sens. 2021, 13, 1629. [Google Scholar] [CrossRef]
- Yang, S.; Gu, L.; Li, X.; Jiang, T.; Ren, R. Crop classification method based on optimal feature selection and hybrid CNN-RF networks for multi-temporal remote sensing imagery. Remote Sens. 2020, 12, 3119. [Google Scholar] [CrossRef]
- Xu, K.; Zhang, Z.; Yu, W.; Zhao, P.; Yue, J.; Deng, Y.; Geng, J. How Spatial Resolution Affects Forest Phenology and Tree-Species Classification Based on Satellite and Up-Scaled Time-Series Images. Remote Sens. 2021, 13, 2716. [Google Scholar] [CrossRef]
- Shi, Y.; Jin, N.; Wu, B.; Wang, Z.; Wang, S.; Yu, Q. Effects of machine learning models and spatial resolution on land cover classification accuracy in Dali County, Shaanxi, China. Int. J. Agric. Biol. Eng. 2025, 18, 245–259. [Google Scholar] [CrossRef]
- Fisher, J.R.B.; Acosta, E.A.; Dennedy-Frank, P.J.; Kroeger, T.; Boucher, T.M.; Pettorelli, N.; Buchanan, G. Impact of satellite imagery spatial resolution on land use classification accuracy and modeled water quality. Remote Sens. Ecol. Conserv. 2018, 4, 137–149. [Google Scholar] [CrossRef]
- Li, R.; Gao, X.; Shi, F.; Zhang, H. Scale Effect of Land Cover Classification from Multi-Resolution Satellite Remote Sensing Data. Sensors 2023, 23, 6136. [Google Scholar] [CrossRef] [PubMed]
- Lee, J.; Kim, K.; Lee, K. Multi-Sensor Image Classification Using the Random Forest Algorithm in Google Earth Engine with KOMPSAT-3/5 and CAS500-1 Images. Remote Sens. 2024, 16, 4622. [Google Scholar] [CrossRef]
- Arjasakusuma, S.; Kusuma, S.S.; Rafif, R.; Saringatin, S.; Wicaksono, P. Combination of Landsat 8 OLI and Sentinel-1 SAR time-series data for mapping paddy fields in parts of west and Central Java Provinces, Indonesia. ISPRS Int. J. Geoinf. 2020, 9, 663. [Google Scholar] [CrossRef]
- Du, M.; Huang, J.; Wei, P.; Yang, L.; Chai, D.; Peng, D.; Sha, J.; Sun, W.; Huang, R. Dynamic Mapping of Paddy Rice Using Multi-Temporal Landsat Data Based on a Deep Semantic Segmentation Model. Agronomy 2022, 12, 1583. [Google Scholar] [CrossRef]
- Zhou, X.; Zheng, H.B.; Xu, X.Q.; He, J.Y.; Ge, X.K.; Yao, X.; Cheng, T.; Zhu, Y.; Cao, W.X.; Tian, Y.C. Predicting grain yield in rice using multi-temporal vegetation indices from UAV-based multispectral and digital imagery. ISPRS J. Photogramm. Remote Sens. 2017, 130, 246–255. [Google Scholar] [CrossRef]
- Sun, R.; Chen, S.; Su, H.; Mi, C.; Jin, N. The Effect of NDVI Time Series Density Derived from Spatiotemporal Fusion of Multisource Remote Sensing Data on Crop Classification Accuracy. ISPRS Int. J. Geoinf. 2019, 8, 502. [Google Scholar] [CrossRef]
- Wang, Y.; Zang, S.; Tian, Y. Mapping paddy rice with the random forest algorithm using MODIS and SMAP time series. Chaos Solitons Fractals 2020, 140, 110116. [Google Scholar] [CrossRef]
- Park, S.; Im, J.; Park, S.; Yoo, C.; Han, H.; Rhee, J. Classification and mapping of paddy rice by combining Landsat and SAR time series data. Remote Sens. 2018, 10, 447. [Google Scholar] [CrossRef]
- Karthikeyan, L.; Chawla, I.; Mishra, A.K. A review of remote sensing applications in agriculture for food security: Crop growth and yield, irrigation, and crop losses. J. Hydrol. 2020, 586, 124905. [Google Scholar] [CrossRef]
- Liu, J.; Li, L.; Huang, X.; Liu, Y.; Li, T. Mapping paddy rice in Jiangsu Province, China, based on phenological parameters and a decision tree model. Front. Earth Sci. 2019, 13, 111–123. [Google Scholar] [CrossRef]
- Yang, H.; Pan, B.; Li, N.; Wang, W.; Zhang, J.; Zhang, X. A systematic method for spatio-temporal phenology estimation of paddy rice using time series Sentinel-1 images. Remote Sens. Environ. 2021, 259, 112394. [Google Scholar] [CrossRef]
- Kong, D.; Zhang, Y.; Gu, X.; Wang, D. A robust method for reconstructing global MODIS EVI time series on the Google Earth Engine. ISPRS J. Photogramm. Remote Sens. 2019, 155, 13–24. [Google Scholar] [CrossRef]
- Kourounioti, O.; Temenos, A.; Temenos, N.; Oikonomou, E.; Doulamis, A.; Doulamis, N. UAVINE-XAI: eXplainable AI-Based Spectral Band Selection for Vineyard Monitroting Using UAV Hyperspectral Data. IEEE J. Sel. Top. Appl. Earth Obs. Remote Sens. 2025, 18, 10095–10104. [Google Scholar] [CrossRef]
- Temenos, A.; Temenos, N.; Kaselimi, M.; Doulamis, A.; Doulamis, N. Interpretable deep learning framework for land use and land cover classification in remote sensing using SHAP. IEEE Geosci. Remote Sens. Lett. 2023, 20, 1–5. [Google Scholar] [CrossRef]
- Temenos, A.; Temenos, N.; Kaselimi, M.; Doulamis, A.; Doulamis, N. Multi-Spectral Band Selection and Spatial Explanations Using XAI Algorithms in Remote Sensing Applications. In Proceedings of the IGARSS 2023—2023 IEEE International Geoscience and Remote Sensing Symposium, Pasadena, CA, USA, 16–21 July 2023; pp. 6093–6396. [Google Scholar]









| Sensor | Date of Acquisition | Band Used |
|---|---|---|
| Sentinel-2 | 11 April, 6 May, 10 June, 30 June, 9 August, 14 August, 19 August, 28 September | Red, Blue, Green, VRE1, VRE2, VRE3, VRE4, SWIR1, SWIR2 |
| Landsat-8 | 20 March, 10 July, 26 July, 11 August, 12 September | Red, Blue, Green, NIR, SWIR1, SWIR2 |
| Vegetation Indices | Equation |
|---|---|
| Normalized Difference Vegetation Index (NDVI) | |
| Enhanced Vegetation Index (EVI) | |
| Land Surface Water Index (LSWI) | |
| Rice Growth Vegetation Index (RGVI) |
| Scheme | Input Features |
|---|---|
| 1 | Raw Spectral Bands |
| 2 | Raw Spectral Bands+All VI (NDVI, EVI, LSWI, RGVI) |
| 3 | All VI (NDVI, EVI, LSWI, RGVI) |
| 4 | Raw Spectral Bands+NDVI |
| 5 | Raw Spectral Bands+EVI |
| 6 | Raw Spectral Bands+LSWI |
| 7 | Raw Spectral Bands+RGVI |
| 8 | NDVI |
| 9 | EVI |
| 10 | LSWI |
| 11 | RGVI |
| Scheme | RF Classifier | ||||
|---|---|---|---|---|---|
| OA | Cohen’s Kappa | Recall | Precision | F1 | |
| 1 | 0.895 | 0.745 | 0.895 | 0.888 | 0.886 |
| 2 | 0.899 | 0.756 | 0.899 | 0.890 | 0.891 |
| 3 | 0.589 | 0.076 | 0.589 | 0.596 | 0.592 |
| 4 | 0.802 | 0.785 | 0.802 | 0.801 | 0.800 |
| 5 | 0.768 | 0.703 | 0.760 | 0.755 | 0.768 |
| 6 | 0.816 | 0.835 | 0.816 | 0.816 | 0.818 |
| 7 | 0.816 | 0.835 | 0.816 | 0.816 | 0.816 |
| 8 | 0.598 | 0.098 | 0.598 | 0.605 | 0.601 |
| 9 | 0.641 | 0.183 | 0.641 | 0.642 | 0.641 |
| 10 | 0.679 | 0.273 | 0.679 | 0.681 | 0.680 |
| 11 | 0.589 | 0.076 | 0.589 | 0.596 | 0.592 |
| Scheme | CNN(1D) | ||||
| OA | Cohen’s Kappa | Recall | Precision | F1 | |
| 1 | 0.915 | 0.789 | 0.915 | 0.915 | 0.915 |
| 2 | 0.928 | 0.818 | 0.928 | 0.927 | 0.927 |
| 3 | 0.720 | 0.028 | 0.720 | 0.667 | 0.618 |
| 4 | 0.841 | 0.548 | 0.841 | 0.847 | 0.826 |
| 5 | 0.784 | 0.335 | 0.784 | 0.790 | 0.745 |
| 6 | 0.843 | 0.564 | 0.843 | 0.843 | 0.831 |
| 7 | 0.843 | 0.562 | 0.843 | 0.845 | 0.830 |
| 8 | 0.756 | 0.243 | 0.756 | 0.743 | 0.709 |
| 9 | 0.794 | 0.381 | 0.794 | 0.797 | 0.762 |
| 10 | 0.843 | 0.561 | 0.843 | 0.845 | 0.830 |
| 11 | 0.720 | 0.038 | 0.720 | 0.669 | 0.623 |
| Scheme | CNN-RF | ||||
| OA | Cohen’s Kappa | Recall | Precision | F1 | |
| 1 | 0.937 | 0.841 | 0.937 | 0.937 | 0.936 |
| 2 | 0.950 | 0.873 | 0.950 | 0.950 | 0.949 |
| 3 | 0.631 | 0.083 | 0.631 | 0.630 | 0.631 |
| 4 | 0.939 | 0.847 | 0.939 | 0.939 | 0.939 |
| 5 | 0.775 | 0.347 | 0.775 | 0.761 | 0.749 |
| 6 | 0.940 | 0.849 | 0.940 | 0.940 | 0.940 |
| 7 | 0.942 | 0.854 | 0.942 | 0.942 | 0.941 |
| 8 | 0.665 | 0.160 | 0.665 | 0.661 | 0.663 |
| 9 | 0.712 | 0.280 | 0.712 | 0.709 | 0.711 |
| 10 | 0.765 | 0.419 | 0.765 | 0.765 | 0.765 |
| 11 | 0.632 | 0.086 | 0.632 | 0.631 | 0.631 |
| Model | OA (µ ± σ) | OA Variance (σ2) |
|---|---|---|
| RF classifier | 0.8952 ± 0.0043 | 0.0000189 |
| CNN-1D | 0.9050 ± 0.0076 | 0.0000588 |
| CNN-SVM | 0.9067 ± 0.0048 | 0.0000226 |
| CNN-RF | 0.9411 ± 0.0042 | 0.0000199 |
Disclaimer/Publisher’s Note: The statements, opinions and data contained in all publications are solely those of the individual author(s) and contributor(s) and not of MDPI and/or the editor(s). MDPI and/or the editor(s) disclaim responsibility for any injury to people or property resulting from any ideas, methods, instructions or products referred to in the content. |
© 2025 by the authors. Licensee MDPI, Basel, Switzerland. This article is an open access article distributed under the terms and conditions of the Creative Commons Attribution (CC BY) license (https://creativecommons.org/licenses/by/4.0/).
Share and Cite
Sudiana, D.; Putri, S.H.; Kushardono, D.; Prabuwono, A.S.; Sri Sumantyo, J.T.; Rizkinia, M. CNN-Random Forest Hybrid Method for Phenology-Based Paddy Rice Mapping Using Sentinel-2 and Landsat-8 Satellite Images. Computers 2025, 14, 336. https://doi.org/10.3390/computers14080336
Sudiana D, Putri SH, Kushardono D, Prabuwono AS, Sri Sumantyo JT, Rizkinia M. CNN-Random Forest Hybrid Method for Phenology-Based Paddy Rice Mapping Using Sentinel-2 and Landsat-8 Satellite Images. Computers. 2025; 14(8):336. https://doi.org/10.3390/computers14080336
Chicago/Turabian StyleSudiana, Dodi, Sayyidah Hanifah Putri, Dony Kushardono, Anton Satria Prabuwono, Josaphat Tetuko Sri Sumantyo, and Mia Rizkinia. 2025. "CNN-Random Forest Hybrid Method for Phenology-Based Paddy Rice Mapping Using Sentinel-2 and Landsat-8 Satellite Images" Computers 14, no. 8: 336. https://doi.org/10.3390/computers14080336
APA StyleSudiana, D., Putri, S. H., Kushardono, D., Prabuwono, A. S., Sri Sumantyo, J. T., & Rizkinia, M. (2025). CNN-Random Forest Hybrid Method for Phenology-Based Paddy Rice Mapping Using Sentinel-2 and Landsat-8 Satellite Images. Computers, 14(8), 336. https://doi.org/10.3390/computers14080336

