Adoption Drivers of Intelligent Virtual Assistants in Banking: Rethinking the Artificial Intelligence Banker
Abstract
1. Introduction
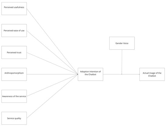
1.1. Perceived Usefulness and Perceived Ease of Use
1.2. Perceived Trust
1.3. Anthropomorphism
1.4. Awareness of the Service
1.5. Service Quality
1.6. Gendered Voice
1.7. Adoption Intention
2. Materials and Methods
2.1. Sample, Data Collection and Analysis
2.2. Sample Characteristics
2.3. Measurement Instruments
3. Results
3.1. Measurement Models
3.2. Structural Model
3.3. Mediation
3.4. Moderation
- The steepest line (GV below the mean) indicates that when the gendered voice is less prominent, the impact of adoption intention on actual usage is stronger.
- The flattest line (GV above the mean) shows that when the gendered voice is more noticeable or gendered, the impact of adoption intention on usage is slightly weaker.
- The middle line represents the effect at the average GV level.
4. Discussion
5. Conclusions
5.1. Contributions to Theory and Practice
5.2. Limitations and Future Studies
Author Contributions
Funding
Data Availability Statement
Conflicts of Interest
Abbreviations
| ADI | Adoption Intention |
| ANM | Anthropomorphism |
| AS | Awareness of the Service |
| AU | Actual Usage |
| GV | Gendered Voice |
| IVA | Intelligent Virtual Assistant |
| PEU | Perceived Ease of Use |
| PLS-SEM | Partial Least Squares Structural Equation Modeling |
| PT | Perceived Trust |
| PU | Perceived Usefulness |
| SQ | Service Quality |
| TAM | Technology Acceptance Model |
Appendix A
| Items | Items | Scale |
|---|---|---|
| PU1 | I find the banking chatbot useful in my daily life. | 5-point scale (strongly disagree–strongly agree) |
| PU2 | Using the banking chatbot helps me accomplish things more quickly. | 5-point scale (strongly disagree–strongly agree) |
| PU3 | Using the banking chatbot increases my productivity. | 5-point scale (strongly disagree–strongly agree) |
| PEU1 | Learning how to use the banking chatbot is easy for me. | 5-point scale (strongly disagree–strongly agree) |
| PEU2 | My interaction with the banking chatbot is clear and understandable. | 5-point scale (strongly disagree–strongly agree) |
| PEU3 | I find the banking chatbot easy to use. | 5-point scale (strongly disagree–strongly agree) |
| PT1 | I feel that the information provided by the chatbot for banking is honest and authentic. | 5-point scale (strongly disagree–strongly agree) |
| PT2 | I feel that chatbots for banking have clarity of services provided and frank opinions that are reliable. | 5-point scale (strongly disagree–strongly agree) |
| PT3 | I feel that chatbots in banking are trustworthy. | 5-point scale (strongly disagree–strongly agree) |
| PT4 | I feel that chatbots for banking have the necessary ability to provide financial counseling. | 5-point scale (strongly disagree–strongly agree) |
| ANM1 | Chatbots for banking have their own mind. | 5-point scale (strongly disagree–strongly agree) |
| ANM2 | Chatbots for banking can experience emotions. | 5-point scale (strongly disagree–strongly agree) |
| ANM3 | I feel that chatbots for banking are inanimate: living. | 5-point scale (strongly disagree–strongly agree) |
| ANM4 | I feel that chatbots for banking are computer-animated: real. | 5-point scale (strongly disagree–strongly agree) |
| AS1 | My bank has communicated a banking chatbot usage policy to me. | 5-point scale (strongly disagree–strongly agree) |
| AS2 | My bank has a strategy regarding the usage of the banking chatbot. | 5-point scale (strongly disagree–strongly agree) |
| AS3 | I have received sufficient information from my bank regarding the usage of the banking chatbot. | 5-point scale (strongly disagree–strongly agree) |
| SQ1 | When I have problems, this chatbot is sympathetic and reassuring. | 5-point scale (strongly disagree–strongly agree) |
| SQ2 | I felt that I could rely on the chatbot’s services to fulfill my needs. | 5-point scale (strongly disagree–strongly agree) |
| SQ3 | The chatbot responds promptly to my requests. | 5-point scale (strongly disagree–strongly agree) |
| SQ4 | I trust the chatbot. | 5-point scale (strongly disagree–strongly agree) |
| SQ5 | I feel safe and reassured while having a conversation with the chatbot. | 5-point scale (strongly disagree–strongly agree) |
| SQ6 | The chatbot has adequate knowledge to answer my questions. | 5-point scale (strongly disagree–strongly agree) |
| SQ7 | I can be in control of my personal needs through the chatbot. | 5-point scale (strongly disagree–strongly agree) |
| SQ8 | The chatbot gives me the opportunity to respond. | 5-point scale (strongly disagree–strongly agree) |
| SQ9 | I feel valued by the brand through my conversations with the chatbot. | 5-point scale (strongly disagree–strongly agree) |
| SQ10 | I feel empathetically understood through the conversations with the chatbot. | 5-point scale (strongly disagree–strongly agree) |
| SQ11 | I feel that the chatbot was developed to meet my personal needs. | 5-point scale (strongly disagree–strongly agree) |
| AU1 | I use the chatbot to clarify my doubts. | 5-point scale (strongly disagree–strongly agree) |
| AU2 | I use the chatbot to manage my banking account. | 5-point scale (strongly disagree–strongly agree) |
| AU3 | I use the chatbot to gain knowledge about financial products. | 5-point scale (strongly disagree–strongly agree) |
| AU3 | I use the chatbot to get financial advice. | 5-point scale (strongly disagree–strongly agree) |
| ADI1 | There is a possibility that I will recommend the use of the banking chatbot to my family and friends. | 5-point scale (strongly disagree–strongly agree) |
| GV1 | What kind of voice do you prefer in your personal assistant? | (Male, Female, Without humanization) |
| SQ1 | What is your gender? | (Male, Female, Not Disclosed) |
| SQ2 | What is your educational background? | (Undergraduate, Graduation, Master, PhD) |
| SQ3 | How old are you? | Numerical |
| SQ4 | What is your profession? | Open Answer |
| SQ5 | How would you rate your experience with this virtual assistant from Bank X? | 10-point scale (bad–excellent) |
| SQ6 | How would you rate your experience with virtual assistants in general? | 10-point scale (bad–excellent) |
| SQ7 | How often do you use the Bank X Contact Center? | 10-point scale (bad–excellent) |
References
- Cheng, X.; Bao, Y.; Zarifis, A.; Gong, W.; Mou, J. Exploring consumers’ response to text-based chatbots in e-commerce: The moderating role of task complexity and chatbot disclosure. Internet Res. 2022, 32, 496–517. [Google Scholar] [CrossRef]
- Cui, R.M.; Li, M.; Zhang, S.C. Al and Procurement. Manuf. Serv. Oper. Manag. 2022, 24, 691–706. [Google Scholar] [CrossRef]
- Alt, M.A.; Ibolya, V. Identifying Relevant Segments of Potential Banking Chatbot Users Based on Technology Adoption Behavior. Market-Trziste 2021, 33, 165–183. [Google Scholar] [CrossRef]
- Mor, S.; Gupta, G. Artificial intelligence and technical efficiency: The case of Indian commercial banks. Strateg. Chang. 2021, 30, 235–245. [Google Scholar] [CrossRef]
- Alenizi, A.S. Understanding the subjective realties of social proof and usability for mobile banking adoption: Using triangulation of qualitative methods. J. Islam. Mark. 2022, 14, 2027–2044. [Google Scholar] [CrossRef]
- Al-Khasawneh, M.H. A Mobile Banking Adoption Model in the Jordanian Market: An Integration of TAM with Perceived Risks and Perceived Benefits. J. Internet Bank. Commer. 2015, 20, 1–35. [Google Scholar]
- Marakarkandy, B.; Yajnik, N.; Dasgupta, C. Enabling internet banking adoption: An empirical examination with an augmented technology acceptance model (TAM). J. Enterp. Inf. Manag. 2017, 30, 263–294. [Google Scholar] [CrossRef]
- Mutahar, A.M.; Daud, N.M.; Ramayah, T.; Isaac, O.; Aldholay, A.H. The effect of awareness and perceived risk on the technology acceptance model (TAM): Mobile banking in Yemen. Int. J. Serv. Stand. 2018, 12, 180–204. [Google Scholar] [CrossRef]
- Alismaiel, O.A.; Cifuentes-Faura, J.; Al-Rahmi, W.M. Social Media Technologies Used for Education: An Empirical Study on TAM Model During the COVID-19 Pandemic. Front. Educ. 2022, 7, 882831. [Google Scholar] [CrossRef]
- Almogren, A.S.; Aljammaz, N.A. The integrated social cognitive theory with the TAM model: The impact of M-learning in King Saud University art education. Front. Psychol. 2022, 13, 1050532. [Google Scholar] [CrossRef]
- Mailizar, M.; Almanthari, A.; Maulina, S. Examining teachers’ behavioral intention to use e-learning in teaching of mathematics: An extended tam model. Contemp. Educ. Technol. 2021, 13, 1–16. [Google Scholar] [CrossRef] [PubMed]
- Prieto, J.C.S.; Miguelánez, S.O.; García-Peñalvo, F.J. Mobile learning adoption from informal into formal: An extended TAM model to measure mobile acceptance among teachers. In Proceedings of the Second International Conference on Technological Ecosystems for Enhancing Multiculturality (TEEM ’14), Salamanca, Spain, 1–3 October 2014; Association for Computing Machinery: New York, NY, USA, 2014; pp. 595–602. [Google Scholar] [CrossRef]
- Sánchez-Prieto, J.C.; Olmos-Migueláñez, S.; García-Peñalvo, F.J. MLearning and pre-service teachers: An assessment of the behavioral intention using an expanded TAM model. Comput. Hum. Behav. 2017, 72, 644–654. [Google Scholar] [CrossRef]
- Dutta, B.; Peng, M.H.; Sun, S.L. Modeling the adoption of personal health record (PHR) among individual: The effect of health-care technology self-efficacy and gender concern. Libyan J. Med. 2018, 13, 1500349. [Google Scholar] [CrossRef]
- Melas, C.D.; Zampetakis, L.A.; Dimopoulou, A.; Moustakis, V. Modeling the acceptance of clinical information systems among hospital medical staff: An extended TAM model. J. Biomed. Inform. 2011, 44, 553–564. [Google Scholar] [CrossRef] [PubMed]
- Tung, F.C.; Chang, S.C.; Chou, C.M. An extension of trust and TAM model with IDT in the adoption of the electronic logistics information system in HIS in the medical industry. Int. J. Med. Inform. 2008, 77, 324–335. [Google Scholar] [CrossRef] [PubMed]
- Mathew, V.; Soliman, M. Does digital content marketing affect tourism consumer behavior? An extension of technology acceptance model. J. Consum. Behav. 2021, 20, 61–75. [Google Scholar] [CrossRef]
- Pillai, R.; Sivathanu, B. Adoption of AI-based chatbots for hospitality and tourism. Int. J. Contemp. Hosp. Manag. 2020, 32, 3199–3226. [Google Scholar] [CrossRef]
- Dahlberg, T.; Guo, J.; Ondrus, J. A critical review of mobile payment research. Electron. Commer. Res. Appl. 2015, 14, 265–284. [Google Scholar] [CrossRef]
- Selamat, M.A.; Windasari, N.A. Chatbot for SMEs: Integrating customer and business owner perspectives. Technol. Soc. 2021, 66, 101685. [Google Scholar] [CrossRef]
- Shaikh, A.A.; Karjaluoto, H. Mobile banking adoption: A literature review. Telemat. Inform. 2015, 32, 129–142. [Google Scholar] [CrossRef]
- Davis, F.D. Perceived usefulness, perceived ease of use, and user acceptance of information technology. MIS Q. Manag. Inf. Syst. 1989, 13, 319–339. [Google Scholar] [CrossRef]
- Orús, C.; Ibáñez-Sánchez, S.; Flavián, C. Enhancing the customer experience with virtual and augmented reality: The impact of content and device type. Int. J. Hosp. Manag. 2021, 98, 103019. [Google Scholar] [CrossRef]
- Yagoda, R.E.; Gillan, D.J. You Want Me to Trust a ROBOT? The Development of a Human-Robot Interaction Trust Scale. Int. J. Soc. Robot. 2012, 4, 235–248. [Google Scholar] [CrossRef]
- You, S.; Kim, J.H.; Lee, S.H.; Kamat, V.; Robert, L.P. Enhancing perceived safety in human–robot collaborative construction using immersive virtual environments. Autom. Constr. 2018, 96, 161–170. [Google Scholar] [CrossRef]
- Bartneck, C.; Kulić, D.; Croft, E.; Zoghbi, S. Measurement instruments for the anthropomorphism, animacy, likeability, perceived intelligence, and perceived safety of robots. Int. J. Soc. Robot. 2009, 1, 71–81. [Google Scholar] [CrossRef]
- Noor, N.; Rao Hill, S.; Troshani, I. Recasting Service Quality for AI-Based Service. Australas. Mark. J. 2022, 30, 297–312. [Google Scholar] [CrossRef]
- Bouhia, M.; Rajaobelina, L.; PromTep, S.; Arcand, M.; Ricard, L. Drivers of privacy concerns when interacting with a chatbot in a customer service encounter. Int. J. Bank Mark. 2022, 40, 1159–1181. [Google Scholar] [CrossRef]
- Al-Somali, S.A.; Gholami, R.; Clegg, B. An investigation into the acceptance of online banking in Saudi Arabia. Technovation 2009, 29, 130–141. [Google Scholar] [CrossRef]
- Sathye, M. Adoption of Internet Banking by Australian Consumers: An Empirical Investigation. Int. J. Bank Mark. 1999, 17, 324–334. [Google Scholar] [CrossRef]
- Lishomwa, L.; Phiri, J. Adoption of Internet Banking Services by Corporate Customers for Forex Transactions Based on the TRA Model. Open J. Bus. Manag. 2020, 08, 329–345. [Google Scholar] [CrossRef][Green Version]
- Chen, Q.; Gong, Y.; Lu, Y.; Tang, J. Classifying and measuring the service quality of AI chatbot in frontline service. J. Bus. Res. 2022, 145, 552–568. [Google Scholar] [CrossRef]
- Kushwaha, A.K.; Kumar, P.; Kar, A.K. What impacts customer experience for B2B enterprises on using AI-enabled chatbots? Insights from Big data analytics. Ind. Mark. Manag. 2021, 98, 207–221. [Google Scholar] [CrossRef]
- Tran, A.D.; Pallant, J.I.; Johnson, L.W. Exploring the impact of chatbots on consumer sentiment and expectations in retail. J. Retail. Consum. Serv. 2021, 63, 102718. [Google Scholar] [CrossRef]
- Malodia, S.; Islam, N.; Kaur, P.; Dhir, A. Why Do People Use Artificial Intelligence (AI)-Enabled Voice Assistants. IEEE Trans. Eng. Manag. 2021, 71, 491–505. [Google Scholar] [CrossRef]
- Fan, H.; Han, B.; Gao, W.; Li, W. How AI chatbots have reshaped the frontline interface in China: Examining the role of sales–service ambidexterity and the personalization–privacy paradox. Int. J. Emerg. Mark. 2022, 17, 967–986. [Google Scholar] [CrossRef]
- Borau, S.; Otterbring, T.; Laporte, S.; Fosso Wamba, S. The most human bot: Female gendering increases humanness perceptions of bots and acceptance of AI. Psychol. Mark. 2021, 38, 1052–1068. [Google Scholar] [CrossRef]
- Feine, J.; Gnewuch, U.; Morana, S.; Maedche, A. Gender Bias in Chatbot Design. In Chatbot Research and Design. CONVERSATIONS 2019; Følstad, A., Araujo, T., Papadopoulos, S., Law, E.L.-C., Granmo, O.-C., Luger, E., Brandtzaeg, P.B., Eds.; Lecture Notes in Computer Science (Including Subseries Lecture Notes in Artificial Intelligence and Lecture Notes in Bioinformatics); Springer: Cham, Switzarland, 2020; Volume 11970, pp. 79–93. [Google Scholar] [CrossRef]
- Mooshammer, S.; Etzrodt, K. Social Research with Gender-Neutral Voices in Chatbots—The Generation and Evaluation of Artificial Gender-Neutral Voices with Praat and Google WaveNet. In Chatbot Research and Design Workshop; Lecture Notes in Computer Science (Including Subseries Lecture Notes in Artificial Intelligence and Lecture Notes in Bioinformatics); Springer: Cham, Switzarland, 2022; Volume 13171, pp. 176–191. [Google Scholar] [CrossRef]
- Gu, J.C.; Lee, S.C.; Suh, Y.H. Determinants of behavioral intention to mobile banking. Expert Syst. Appl. 2009, 36, 11605–11616. [Google Scholar] [CrossRef]
- Mutambik, I.; Lee, J.; Almuqrin, A.; Zhang, J.Z.; Baihan, M.; Alkhanifer, A. Privacy Concerns in Social Commerce: The Impact of Gender. Sustainability 2023, 15, 12771. [Google Scholar] [CrossRef]
- Abdennebi, H.B. M-banking adoption from the developing countries perspective: A mediated model. Digit. Bus. 2023, 3, 100065. [Google Scholar] [CrossRef]
- Dhiman, N.; Jamwal, M.; Kumar, A. Enhancing value in customer journey by considering the (ad)option of artificial intelligence tools. J. Bus. Res. 2023, 167, 114142. [Google Scholar] [CrossRef]
- Hair, J.F.; Hult, G.T.M.; Ringle, C.M.; Sarstedt, M. A Primer on Partial Least Squares Structural Equation Modeling (PLS-SEM); SAGE Publications: Thousand Oaks, CA, USA, 2022. [Google Scholar]
- Yun, J.; Park, J. The Effects of Chatbot Service Recovery with Emotion Words on Customer Satisfaction, Repurchase Intention, and Positive Word-of-Mouth. Front. Psychol. 2022, 13, 922503. [Google Scholar] [CrossRef] [PubMed]
- Caycho-Rodríguez, T.; Tomás, J.M.; Yupanqui-Lorenzo, D.E.; Valencia, P.D.; Carbajal-León, C.; Vilca, L.W.; Ventura-León, J.; Paredes-Angeles, R.; Arias Gallegos, W.L.; Reyes-Bossio, M.; et al. Relationship Between Fear of COVID-19, Conspiracy Beliefs About Vaccines and Intention to Vaccinate Against COVID-19: A Cross-National Indirect Effect Model in 13 Latin American Countries. Eval. Health Professions. 2023, 46, 371–383. [Google Scholar] [CrossRef] [PubMed]
- Charles-Leija, H.; Castro, C.G.; Toledo, M.; Ballesteros-Valdés, R. Meaningful Work, Happiness at Work, and Turnover Intentions. Int. J. Environ. Res. Public Health 2023, 20, 3565. [Google Scholar] [CrossRef] [PubMed]
- Fishman, J.; Lushin, V.; Mandell, D.S. Predicting implementation: Comparing validated measures of intention and assessing the role of motivation when designing behavioral interventions. Implement. Sci. Commun. 2020, 1, 81. [Google Scholar] [CrossRef]
- Matteau, L.; Toupin, I.; Ouellet, N.; Beaulieu, M.; Truchon, M.; Gilbert-Ouimet, M. Nursing students’ academic conditions, psychological distress, and intention to leave school: A cross-sectional study. Nurse Educ. Today 2023, 129, 105877. [Google Scholar] [CrossRef]
- Cohen, J. Statistical Power Analysis for the Behavioral Sciences, 2nd ed.; Routledge: New York, NY, USA, 1988. [Google Scholar] [CrossRef]
- Tanihatu, M.C.; Suryanto; Syahchari, D.H. H. Technologies (ICICT), Lalitpur, Nepal, 26–28 April 2023; pp. 846–851. [CrossRef]
- Afonso, V.O. The adoption of conversational assistants in the banking industry. Heliyon 2023, 9, e17428. [Google Scholar]
- Silva, M.; Pereira, J.; Costa, P. Factors influencing the adoption of Intelligent Virtual Assistants in Portuguese banking. J. Digit. Bank. Res. 2023, 12, 45–61. [Google Scholar]
- Bhanu, P.; Vivek, S. Exploring users’ adoption intentions of intelligent virtual assistants in financial services: An anthropomorphic perspectives and socio-psychological perspectives. Comput. Hum. Behav. 2023, 146, 107912. [Google Scholar]
- Foulds, S. How Virtual Assistants Take Mobile Banking Apps to the Next Level; The Financial Brand: Gig Harbor, WA, USA, 2023. [Google Scholar]
- James, C. The CX Benefits of Implementing an Intelligent Virtual Agent (IVA); CMSWire: San Francisco, CA, USA, 2022. [Google Scholar]



| Frequency | Percentage | |
|---|---|---|
| Gender | ||
| Male | 78 | 51% |
| Female | 75 | 49% |
| Not disclosed | 1 | 1% |
| Education | ||
| Undergraduate | 102 | 66% |
| Graduation | 44 | 29% |
| Master | 7 | 5% |
| PhD | 1 | 1% |
| Mean | Min–Max | |
| Age (years) | 41 | 18–76 |
| Items | |
|---|---|
| PU1 | I find the banking chatbot useful in my daily life. |
| PU2 | Using the banking chatbot helps me accomplish things more quickly. |
| PU3 | Using the banking chatbot increases my productivity. |
| Items | |
|---|---|
| PEU1 | Learning how to use the banking chatbot is easy for me. |
| PEU2 | My interaction with the banking chatbot is clear and understandable. |
| PEU3 | I find the banking chatbot easy to use. |
| Items | |
|---|---|
| PT1 | I feel that the information provided by the chatbot for banking is honest and authentic. |
| PT2 | I feel that chatbots for banking have clarity of services provided and frank opinions that are reliable. |
| PT3 | I feel that chatbots in banking are trustworthy. |
| PT4 | I feel that chatbots for banking have the necessary ability to provide financial counseling. |
| Items | |
|---|---|
| ANM1 | Chatbots for banking have their own mind. |
| ANM2 | Chatbots for banking can experience emotions. |
| ANM3 | I feel that chatbots for banking are inanimate: living. |
| ANM4 | I feel that chatbots for banking are computer-animated: real. |
| Items | |
|---|---|
| AS1 | My bank has communicated a banking chatbot usage policy to me. |
| AS2 | My bank has a strategy regarding the usage of the banking chatbot. |
| AS3 | I have received sufficient information from my bank regarding the usage of the banking chatbot. |
| Items | |
|---|---|
| SQ1 | When I have problems, this chatbot is sympathetic and reassuring. |
| SQ2 | I felt that I could rely on the chatbot’s services to fulfill my needs. |
| SQ3 | The chatbot responds promptly to my requests. |
| SQ4 | I trust the chatbot. |
| SQ5 | I feel safe and reassured when having a conversation with the chatbot. |
| SQ6 | The chatbot has adequate knowledge to answer my questions. |
| SQ7 | I can be in control of my personal needs through the chatbot. |
| SQ8 | The chatbot gives me the opportunity to respond. |
| SQ9 | I feel valued by the brand through my conversations with the chatbot. |
| SQ10 | I feel empathetically understood through conversations with the chatbot. |
| SQ11 | I feel that the chatbot was developed to meet my personal needs. |
| Items | |
|---|---|
| AU1 | I use the chatbot to clarify my doubts. |
| AU2 | I use the chatbot to manage my banking account. |
| AU3 | I use the chatbot to gain knowledge about financial products. |
| AU3 | I use the chatbot to get financial advice. |
| Items | |
|---|---|
| ADI1 | There is a possibility that I will encourage my family and friends to use the banking chatbot. |
| Latent Variable | Indicators | Convergent Validity | Internal Consistency Reliability | Discriminant Validity | ||||
|---|---|---|---|---|---|---|---|---|
| Loadings | Indicator Reliability | AVE | Cronbach’s Alpha | Reliability ρA | Composite Reliability ρC | HTMT Significantly Lower than 0.90? | ||
| ADI | ADI | 1 | 1 | |||||
| ANM | ANM1 | 0.914 | 0.835 | 0.728 | 0.877 | 0.910 | 0.914 | YES |
| ANM2 | 0.911 | 0.830 | ||||||
| ANM3 | 0.741 | 0.549 | ||||||
| ANM4 | 0.835 | 0.697 | ||||||
| AS | AS1 | 0.95 | 0.903 | 0.898 | 0.944 | 0.945 | 0.964 | YES |
| AS2 | 0.951 | 0.904 | ||||||
| AS3 | 0.942 | 0.887 | ||||||
| AU | AU1 | 0.802 | 0.643 | 0.809 | 0.920 | 0.927 | 0.944 | YES |
| AU2 | 0.933 | 0.870 | ||||||
| AU3 | 0.938 | 0.880 | ||||||
| AU4 | 0.919 | 0.845 | ||||||
| GV | GV | 1 | 1 | |||||
| PEU | PEU1 | 0.96 | 0.922 | 0.926 | 0.960 | 0.965 | 0.974 | YES |
| PEU2 | 0.957 | 0.916 | ||||||
| PEU3 | 0.971 | 0.943 | ||||||
| PT | PT1 | 0.961 | 0.924 | 0.904 | 0.965 | 0.972 | 0.974 | NO |
| PT2 | 0.953 | 0.908 | ||||||
| PT3 | 0.959 | 0.920 | ||||||
| PT4 | 0.93 | 0.865 | ||||||
| PU | PU1 | 0.953 | 0.908 | 0.927 | 0.961 | 0.962 | 0.974 | YES |
| PU2 | 0.97 | 0.941 | ||||||
| PU3 | 0.964 | 0.929 | ||||||
| SQ | SQ1 | 0.949 | 0.901 | 0.889 | 0.988 | 0.989 | 0.989 | YES |
| SQ2 | 0.961 | 0.924 | ||||||
| SQ3 | 0.943 | 0.889 | ||||||
| SQ4 | 0.958 | 0.918 | ||||||
| SQ5 | 0.921 | 0.848 | ||||||
| SQ6 | 0.947 | 0.897 | ||||||
| SQ7 | 0.95 | 0.903 | ||||||
| SQ8 | 0.926 | 0.857 | ||||||
| SQ9 | 0.931 | 0.867 | ||||||
| SQ10 | 0.945 | 0.893 | ||||||
| SQ11 | 0.939 | 0.882 | ||||||
| GV × ADI | GV × ADI | 1 | 1 | |||||
| ADI | ANM | AS | AU | GV | PEU | PT | PU | SQ | |
|---|---|---|---|---|---|---|---|---|---|
| ADI | |||||||||
| ANM | 0.488 [0.327; 0.620] | ||||||||
| AS | 0.565 [0.404; 0.696] | 0.795 [0.676; 0.880] | |||||||
| AU | 0.577 [0.417; 0.705] | 0.760 [0.638; 0.856] | 0.844 [0.740; 0.919] | ||||||
| GV | 0.211 [0.040; 0.373] | 0.156 [0.040; 0.321] | 0.182 [0.035; 0.340] | 0.153 [0.040; 0.310] | |||||
| PEU | 0.584 [0.437; 0.708] | 0.763 [0.665; 0.839] | 0.842 [0.742; 0.907] | 0.811 [0.718; 0.879] | 0.180 [0.037; 0.349] | ||||
| PT | 0.584 [0.437; 0.708] | 0.830 [0.737; 0.894] | 0.845 [0.733; 0.920] | 0.834 [0.743; 0.902] | 0.200 [0.041; 0.367] | 0.926 [0.876; 0.963] | |||
| PU | 0.688 [0.547; 0.787] | 0.778 [0.681; 0.851] | 0.813 [0.710; 0.888] | 0.830 [0.732; 0.901] | 0.246 [0.077; 0.405] | 0.898 [0.843; 0.938] | 0.886 [0.824; 0.932] | ||
| SQ | 0.639 [0.498; 0.747] | 0.806 [0.663; 0.894] | 0.907 [0.821; 0.962] | 0.836 [0.695; 0.921] | 0.215 [0.056; 0.371] | 0.834 [0.699; 0.911] | 0.883 [0.757; 0.953] | 0.875 [0.792; 0.928] |
| VIF | Path Coefficient | t Values | p Values | 95% BC Confidence Interval (with Bias Correction) | Significance (p < 0.05)? | |
|---|---|---|---|---|---|---|
| ADI → AU | 1.147 | 0.575 | 8.306 | 0.000 | [0.423; 0.697] | YES |
| ANM → ADI | 2.812 | −0.103 | 1.135 | 0.256 | [−0.280; 0.067] | NO |
| AS → ADI | 4.857 | −0.037 | 0.297 | 0.766 | [−0.299; 0.205] | NO |
| GV → AU | 1.056 | −0.039 | 0.515 | 0.607 | [−0.188; 0.106] | NO |
| PEU → ADI | 6.415 | −0.061 | 0.391 | 0.696 | [−0.385; 0.226] | NO |
| PT → ADI | 7.258 | −0.057 | 0.260 | 0.795 | [−0.436; 0.417] | NO |
| PU → ADI | 5.602 | 0.576 | 4.302 | 0.000 | [0.294; 0.827] | YES |
| SQ → ADI | 7.292 | 0.355 | 1.850 | 0.064 | [−0.065; 0.692] | NO |
| GV × ADI → AU | 1.123 | −0.079 | 1.063 | 0.288 | [−0.232; 0.056] | NO |
| Predictor | Outcome | f2 | R2 |
|---|---|---|---|
| ADI | 0.421 | ||
| ANM | 0.007 | ||
| AS | ADI | 0.001 | 0.477 |
| GV | 0.002 | ||
| PEU | 0.001 | ||
| PT | AU | 0.001 | 0.315 |
| PU | 0.113 | ||
| SQ | 0.033 | ||
| GV × ADI | 0.011 |
| Direct Effect | 95% Confidence Interval (with Bias Correction) of the Direct Effect | Significance (p < 0.05)? | Indirect Effect (via ADI) | 95% Confidence Interval (with Bias Correction) of the Indirect Effect | Significance (p < 0.05)? | |
|---|---|---|---|---|---|---|
| ADI → AU | 0.575 | [0.423; 0.697] | YES | |||
| PU → AU | 0.0331 | [0.159, 0.499] | YES |
| p Value | 95% Confidence Interval (with Bias Correction) of the Indirect Effect | Significance (p < 0.05)? | |
|---|---|---|---|
| GV × ADI → AU | 0.288 | [−0.232, 0.056] | NO |
Disclaimer/Publisher’s Note: The statements, opinions and data contained in all publications are solely those of the individual author(s) and contributor(s) and not of MDPI and/or the editor(s). MDPI and/or the editor(s) disclaim responsibility for any injury to people or property resulting from any ideas, methods, instructions or products referred to in the content. |
© 2025 by the authors. Licensee MDPI, Basel, Switzerland. This article is an open access article distributed under the terms and conditions of the Creative Commons Attribution (CC BY) license (https://creativecommons.org/licenses/by/4.0/).
Share and Cite
Ramos, R.; Casaca, J.; Patrício, R. Adoption Drivers of Intelligent Virtual Assistants in Banking: Rethinking the Artificial Intelligence Banker. Computers 2025, 14, 209. https://doi.org/10.3390/computers14060209
Ramos R, Casaca J, Patrício R. Adoption Drivers of Intelligent Virtual Assistants in Banking: Rethinking the Artificial Intelligence Banker. Computers. 2025; 14(6):209. https://doi.org/10.3390/computers14060209
Chicago/Turabian StyleRamos, Rui, Joaquim Casaca, and Rui Patrício. 2025. "Adoption Drivers of Intelligent Virtual Assistants in Banking: Rethinking the Artificial Intelligence Banker" Computers 14, no. 6: 209. https://doi.org/10.3390/computers14060209
APA StyleRamos, R., Casaca, J., & Patrício, R. (2025). Adoption Drivers of Intelligent Virtual Assistants in Banking: Rethinking the Artificial Intelligence Banker. Computers, 14(6), 209. https://doi.org/10.3390/computers14060209

