Improving ERPs Integration in Organization: An EOS-Based GreneOS Implementation
Abstract
1. Introduction and Problem Statement
- Data: the limited number of users on the platform results in incomplete, broken data and the loss of data precision.
- Culture adaptation: Every enterprise has its own culture, and this is most seen in its data, processes, and decisions, while the Degree of Customization is still extremely limited for strategic and technical orientation reasons.
- Integration: Enterprises today are bombarded with an array of applications for different processes, yet all of them at their core are incompatible with each other, resulting in data silos, lengthy workflows, and slow decisions based on legacy data. In addition, it is not possible to extract the business process model to go to simulation. The ERP module is presented as a black-box application implicating built-in services and modules which may not allow to master the efficient integration between its built-in applications and a direct intercommunication with enterprise resources.
- Decision-making process: As per a Gartner report, organizations lose a cumulative amount of 3% of their profits due to slow or delayed decision-making. Welcome to the new realm of enterprises, where real-time artificially intelligent decision-making is the norm, freeing humans from mundane repetitive tasks and leading to sustainable efficiency.
- Implementation/update: These platforms are becoming enormous in size and complexity; its implementation and updates are very time-consuming and involve excessive costs. As final reason, there is an extremely high implementation time.
- A unified platform;
- Democratization of data;
- Autonomous decision making;
- A bespoke operating system developed with Zero-Code.
2. EOS Architecture Driven by Interoperability
- Interoperability concerns as the levels in the enterprise where interoperability must be considered (business, process, service, and data);
- Interoperability approaches as the ways to develop interoperability and as defined in the ISO 14258 (integrated, unified, and federated);
- Interoperability barriers as the problem that an organization may face (conceptual, technological, and organizational).
3. EOS to GreneOS
3.1. EOS Meta Model to Conceptual Architectures
3.2. Conceptual Architecture
- Enterprise resource management dynamically monitors the status of enterprise resources, allocates suitable resources to executing operations, and guarantees that the right resources are assigned to the perfect place at the ideal time. It tackles the vision that consists of having a smooth integration of the physical (human, machine), so CPS with the information system is orchestrated by the EOS.
- Enterprise process management executes business forms characterized by business clients, sends directions setting off the beginning of procedures, records finishing status of activities (done, fail, not done...), and executes the EOS inner procedures/activities.
- Enterprise information management oversees, secures, and supports data and data exchange of different sorts between the enterprise’s resources associated with the EOS, and guarantees data and information classification and security to shield from nonapproved access.
- Presentation management is a set of services with fitting interfaces that permit business clients and other enterprise resources to associate with the EOS and get/send data.
- Interoperability management is a set of services that provides basic mapping between heterogeneous assets to make them interoperable through the EOS [1].
3.3. EOS Implementation Architecture
3.4. GreneOS Vision
3.4.1. GreneOS Application Architecture
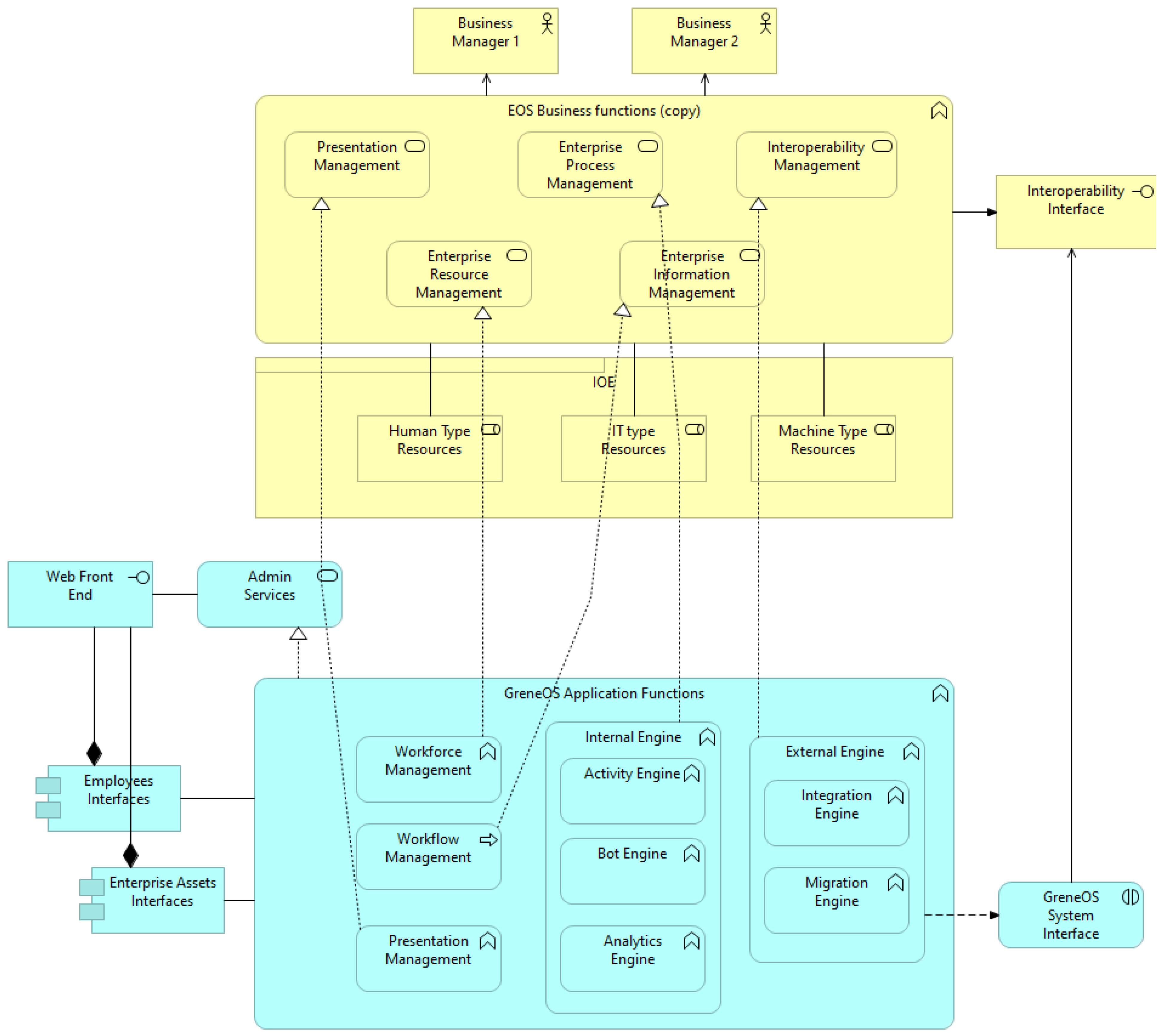
3.4.2. EOS Business to GreneOS Application Architecture
- Business Managers and Admins of both the EOS and GreneOS are not monitored and controlled by the platforms; they are the decision-makers who define what and how enterprise operations will be done, manage the activities, and send commands to enterprise resources via the EOS and GreneOS.
- Human, machine, and IT resources connected to the EOS are defined as Employees and Assets for the GreneOS; they are defined as the sets of individuals, machines, and computer elements that are interacting with the EOS and GreneOS.
- Both ERM component of the EOS and the Workforce/Workflow Management component of GreneOS provide a real-time and global view of the ‘occupation’ of the resources in a company by monitoring the enterprise resources system-wide (available, occupied, out-of-order…).
- The EPM component of the EOS, same as the Activity/Bot/Analytics Engines of GreneOS, are responsible for interpreting process behavioral, information, and resource requirements.
- The Presentation Management module set services are the same for both approaches; this component with the appropriate interfaces allows business users and other enterprise resources to connect to the EOS and GreneOS and receive/send information.
- The Interoperability Management component of the EOS plays the same role as the Integration/Migration Engines of the GreneOS; they are presented as sets of features that provide necessary mapping between heterogeneous resources to make them interoperable through the EOS and GreneOS.
- The Human Dialog provides usefulness by introducing in the fitting configuration the present status and the previous history of occasions, enabling authorized persons to mediate manually to adjust the relevant parameters at run-time.
- The Machine Dialog bolsters the vital features to give access to the different functional capabilities of the machine. It provides the usefulness required to receive and decipher responses from the machine.
- The IT Dialog gives functionality to the cross-examining application program interfaces to decide its capacities, offering help for the joining of the practical substances executed by existing IT application programs.
3.4.3. GreneOS Technical Architecture
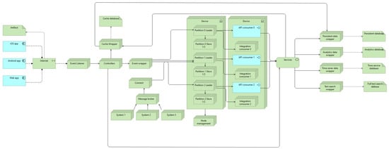
4. Use Case
4.1. EOS Workflow to Orchestrate GreneOS Technical Architectures
Use-Case EOS Workflow with GreneOS
5. Discussion and Perspective
5.1. Workflow from WFMC
5.2. ESB and SOA
5.3. Graphical Editor and Visualization Tools
6. Conclusions
Author Contributions
Funding
Institutional Review Board Statement
Informed Consent Statement
Data Availability Statement
Conflicts of Interest
References
- Youssef, J.R.; Zacharewicz, G.; Chen, D.; Vernadat, F. EOS: Enterprise Operating Systems. Int. J. Prod. Res. 2018, 56, 2714–2732. [Google Scholar] [CrossRef]
- Youssef, J.R.; Chen, D.; Zacharewicz, G.; Zhiying, T. Developing and Enterprise Operating System (EOS) with the Federated Interoperability Approach. In Proceedings of the I3M’16—International Multidisciplinary Modeling Simulation Multiconference, Larnaca, Cyprus, 26–28 September 2016. [Google Scholar]
- Youssef, J.R.; Zacharewicz, G.; Chen, D. Developing an Enterprise Operating System (EOS)—Requirements and Architecture. In Proceedings of the 25th IEEE International Conference on Enabling Technologies: Infrastructure for Collaborative Enterprises—WETICE-2016, Paris, France, 13–15 June 2016. [Google Scholar]
- Burnson, F. Enterprise Resource Planning Software—Buyer Report; Software Advice™: Stamford, UK, 2015. [Google Scholar]
- Ahmad, N.; Naveed, Q.N.; Hoda, N. Strategy and Procedures for Migration to the Cloud Computing 2018. In Proceedings of the 2018 IEEE 5th International Conference on Engineering Technologies and Applied Sciences, Bangkok, Thailand, 22–23 November 2018. [Google Scholar]
- Guerola-Navarro, V.; Gil-Gomez, H.; Oltra-Badenes, R.; Sendra-García, J. Customer relationship management and its impact on innovation: A Literature Review. J. Bus. Res. 2021, 129, 83–87. [Google Scholar] [CrossRef]
- Chang, S.; Gable, G.; Smythe, E.; Timbrell, G.A. Delphi Examination of Public Sector ERP Implementation Issues. In Proceedings of the International Conference on Information Systems, Brisbane, Australia, 10–13 December 2000. [Google Scholar]
- Connecza. ERP Solution for Educational Organizations|Institutional ERP System. Available online: https://www.wattpad.com/amp/380694632 (accessed on 27 September 2022).
- Shankararaman, V.; Kit, L.E. Integration of Social Media Technologies with ERP: A Prototype Implementation. In Proceedings of the AMCIS 2013, Chicago, IL, USA, 15–17 August 2013. [Google Scholar]
- IEEE. IEEE Standard for Distributed Interactive Simulation–Application Protocols. Available online: https://standards.ieee.org/ieee/1278.1/4949/ (accessed on 27 September 2022).
- Fitriyani, F.; Rosadi, K.I.; Alfian, M. Literature Review Determination of Planning and Organization in Educational Institutions: Analysis of Leadership and Organizational Culture. Dinasti Int. J. Digit. Bus. Manag. 2022, 3, 584–592. [Google Scholar]
- ISO/IEC. ISO/IEC 10746:2009, Information Technology—Open Distributed Processing—Reference Model: Architecture. 2009. Available online: https://www.iso.org/standard/55724.html (accessed on 27 September 2022).
- Chen, D.; Youssef, J.R.; Zacharewicz, G. Towards an Enterprise Operating System—Requirements for Standardisation. In Proceedings of the IWEI Workshops, Nîmes, France, 27 May 2015. [Google Scholar]
- Fujimoto, R. The High Level Architecture: Introduction. In Proceedings of the First International Workshop on Distributed Interactive Simulation and Real Time Applications, Eilat, Israel, 9–10 January 1997. [Google Scholar]
- Salinesi, C.; Pastor, Ó. Advanced Information Systems Engineering. In Proceedings of the CAiSE 2011 International Workshops, London, UK, 20–24 June 2011. [Google Scholar]
- Zacharewicz, G.; Bazoun, H.; Ribault, J.; Boyer, H. SLMToolBox: Enterprise service process modelling and simulation by coupling DEVS and services workflow. Int. J. Simul. Process Model. 2016, 11, 453–467. [Google Scholar] [CrossRef]
- CEITON. “Front-End and Back-End EAI”, CEITON Technologies. Wikipedia. 2014. Available online: https://en.wikipedia.org/wiki/Enterprise_application_integration (accessed on 27 September 2022).
- Youssef, J.; Zacharewicz, G. Enterprise Operating System (EOS) in Action: Distributed Simulation of Enterprise Activities and Operations. In Proceedings of the 2019 Winter Simulation Conference, National Harbor, MD, USA, 8–11 December 2019. [Google Scholar]
- Portico. Portico Space: www.porticoproject.org. 2013. Available online: https://portico.space/youre-the-architect (accessed on 27 September 2022).
- Weichhart, G.; Molina, A.; Chen, D.; Whitman, L.E.; Vernadat, F. Challenges and current developments for sensing, smart and sustainable enterprise systems. Comput. Ind. 2016, 79, 34–46. [Google Scholar] [CrossRef]
- Tu, Z. Federated Approach for Enterprise Interoperability: A Reversible Model Driven and HLA Based Methodology. Available online: https://www.theses.fr/2012BOR14673 (accessed on 27 September 2022).
- Pokorny, T. Portico. 2016. Available online: https://sourceforge.net/projects/portico/?source=recommended (accessed on 27 September 2022).
- Youssef, J.R.; Chen, D.; Zacharewicz, G. Developing and Enterprise Operating System (EOS)-State of the Art. In Proceedings of the ICE/IEEE’17—International Conference on Engineering, Technology and Innovation, Antalya, Turkey, 21–23 August 2017. [Google Scholar]
- Zacharewicz, G.; Chen, D.; Vallespir, B. HLA Supported Federation Oriented Enterprise Interoperability, Application to Aerospace Enterprises. In Proceedings of the 2008 EURO International Simulation Multi-Conference, Edinburgh, Scotland, 16–19 June 2008. [Google Scholar]
- Van Der Aalst, W. Process mining: Overview and opportunities. ACM Trans. Manag. Inf. Syst. 2012, 3, 1–17. [Google Scholar] [CrossRef]
- Schmidt, M.T.; Hutchison, B.; Lambros, P.; Phippen, R. The enterprise service bus: Making service-oriented architecture real. IBM Syst. J. 2005, 44, 781–797. [Google Scholar] [CrossRef]
- Shkuta, V.; Miłosz, M. Comparative analysis of tools for the integration of IT systems. J. Comput. Sci. Inst. 2021, 18, 30–36. [Google Scholar] [CrossRef]
- Aziz, O.; Farooq, M.S.; Abid, A.; Saher, R.; Aslam, N. Research Trends in Enterprise Service Bus (ESB) Applications: A Systematic Mapping Study. IEEE Access 2020, 8, 31180–31197. [Google Scholar] [CrossRef]
- Turner, K.J. Advances in Home Care Technologies, Results of the MATCH Project; IOS Press: Amsterdam, The Netherlands, 2012. [Google Scholar]
- Zurawski, R. The Industrial Information Technology Handbook; CRC Press Book: Boca Raton, FL, USA, 2004. [Google Scholar]
- Chen, D.; Daclin, N. Framework for Enterprise Interoperability. In Interoperability for Enterprise Software and Applications; Wiley: London, UK, 2006. [Google Scholar]
- Grant, D.; Yeo, B. Enterprise integration using Service-Oriented Architecture. Issues Inf. Syst. 2021, 22, 164–177. [Google Scholar]









Publisher’s Note: MDPI stays neutral with regard to jurisdictional claims in published maps and institutional affiliations. |
© 2022 by the authors. Licensee MDPI, Basel, Switzerland. This article is an open access article distributed under the terms and conditions of the Creative Commons Attribution (CC BY) license (https://creativecommons.org/licenses/by/4.0/).
Share and Cite
Rahme, J.; Masimukku, B.; Daclin, N.; Zacharewicz, G. Improving ERPs Integration in Organization: An EOS-Based GreneOS Implementation. Computers 2022, 11, 171. https://doi.org/10.3390/computers11120171
Rahme J, Masimukku B, Daclin N, Zacharewicz G. Improving ERPs Integration in Organization: An EOS-Based GreneOS Implementation. Computers. 2022; 11(12):171. https://doi.org/10.3390/computers11120171
Chicago/Turabian StyleRahme, Joseph, Bharat Masimukku, Nicolas Daclin, and Gregory Zacharewicz. 2022. "Improving ERPs Integration in Organization: An EOS-Based GreneOS Implementation" Computers 11, no. 12: 171. https://doi.org/10.3390/computers11120171
APA StyleRahme, J., Masimukku, B., Daclin, N., & Zacharewicz, G. (2022). Improving ERPs Integration in Organization: An EOS-Based GreneOS Implementation. Computers, 11(12), 171. https://doi.org/10.3390/computers11120171

