Small Bowel Gastrointestinal Stromal Tumors: A 15-Year Cohort Study Focusing on Jejuno-Ileal Site-Specific Outcomes and Prognostic Factors
Simple Summary
Abstract
1. Introduction
2. Materials and Methods
2.1. Study Design and Patients
2.2. Inclusion and Exclusion Criteria
2.3. Data Collection
2.4. Pathological Assessment
2.5. Treatment and Follow-Up
2.6. Statistical Analyses
3. Results
3.1. Patient Characteristics
3.2. Diagnostic Modalities
3.3. Representative Patient with a Preoperative Histological Diagnosis
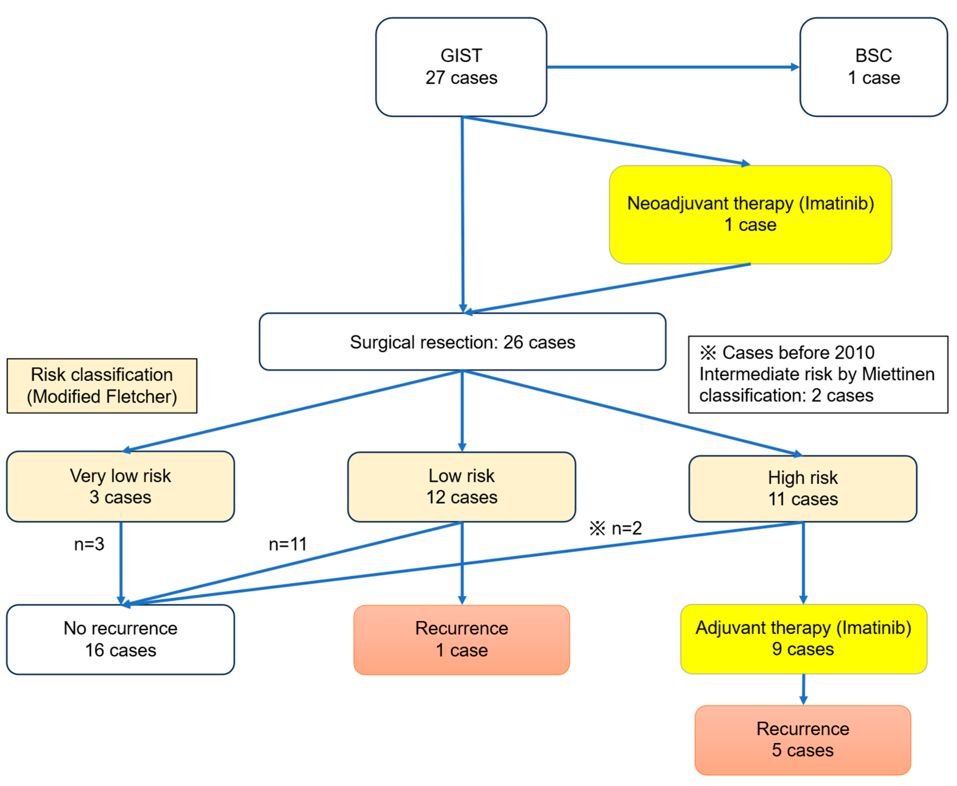
3.4. Surgical and Adjuvant Treatments
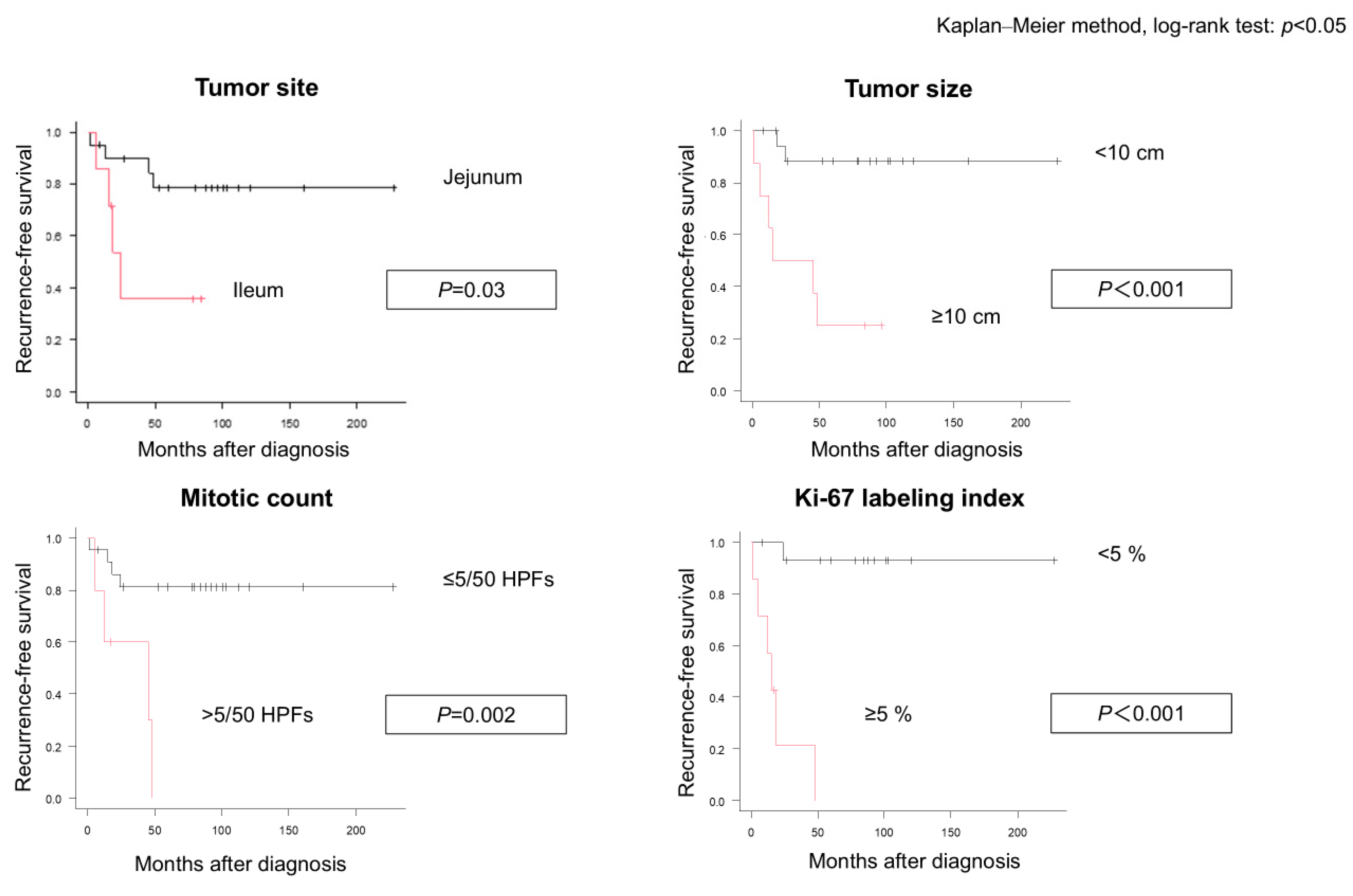
3.5. Recurrence and Survival
4. Discussion
4.1. Diagnostic Challenges and Limited Yields of Enteroscopic Biopsy
4.2. NF1-Associated Small Bowel GIST: A Distinct Clinical Subset
4.3. Ki-67 Labeling Index Refined Risk Beyond Conventional Models
4.4. Late Recurrence and Surveillance: Are Current Schedules Sufficient?
4.5. Treatment Courses and Outcomes in Context
4.6. Comparison with a Recent Single-Institutional Study
4.7. Strengths and Limitations
4.8. Clinical Implications
5. Conclusions
Author Contributions
Funding
Institutional Review Board Statement
Informed Consent Statement
Data Availability Statement
Acknowledgments
Conflicts of Interest
Abbreviations
| BAE | balloon-assisted enteroscopy |
| CT | computed tomography |
| GIST | gastrointestinal stromal tumor |
| HPFs | high-power fields |
| MRI | magnetic resonance imaging |
| NF1 | neurofibromatosis type 1 |
| OS | overall survival |
| RFS | recurrence-free survival |
| TKI | tyrosine kinase inhibitors |
References
- Casali, P.G.; Blay, J.Y.; Abecassis, N.; Bajpai, J.; Bauer, S.; Biagini, R.; Bielack, S.; Bonvalot, S.; Boukovinas, I.; Bovee, J.V.M.G.; et al. Gastrointestinal stromal tumours: ESMO-EURACAN-GENTURIS Clinical Practice Guidelines for diagnosis, treatment and follow-up. Ann. Oncol. 2022, 33, 20–33. [Google Scholar] [CrossRef]
- Nishida, T.; Blay, J.Y.; Hirota, S.; Kitagawa, Y.; Kang, Y.K. The standard diagnosis, treatment, and follow-up of gastrointestinal stromal tumors based on guidelines. Gastric Cancer 2016, 19, 3–14. [Google Scholar] [CrossRef]
- Liu, J.; Wan, M.; Wang, P.; Guo, J.; Yu, Y.B.; Zuo, X.L. Risk factors of incomplete balloon-assisted enteroscopy with an analysis of 943 patients: A retrospective study. Front. Med. 2025, 12, 1612974. [Google Scholar] [CrossRef]
- Dolu, S.; Onem, S.; Htway, Z.; Hajıyev, F.; Bilgen, A.; Binicier, H.C.; Kalemoglu, E.; Sagol, O.; Akarsu, M. Endoscopic and histological characteristics of small bowel tumors diagnosed by double-balloon enteroscopy. Clin. Endosc. 2023, 56, 83–91. [Google Scholar] [CrossRef]
- Mussi, C.; Schildhaus, H.U.; Gronchi, A.; Wardelmann, E.; Hohenberger, P. Therapeutic consequences from molecular biology for gastrointestinal stromal tumor patients affected by neurofibromatosis type 1. Clin. Cancer Res. 2008, 14, 4550–4555. [Google Scholar] [CrossRef]
- Salvi, P.F.; Lorenzon, L.; Caterino, S.; Antolino, L.; Antonelli, M.S.; Balducci, G. Gastrointestinal Stromal Tumors Associated with Neurofibromatosis 1: A Systematic Review of the Literature. Int. J. Surg. Oncol. 2013, 2013, 398570. [Google Scholar] [CrossRef] [PubMed]
- Li, J.; Wang, A.R.; Chen, X.D.; Pan, H.; Li, S.Q. Ki67 for evaluating the prognosis of gastrointestinal stromal tumors: A systematic review and meta-analysis. Oncol. Lett. 2022, 23, 189. [Google Scholar] [CrossRef] [PubMed]
- Zhao, W.Y.; Xu, J.; Wang, M.; Zhang, Z.Z.; Tu, L.; Wang, C.J.; Lin, T.L.; Shen, Y.Y.; Liu, Q.; Cao, H. Prognostic value of Ki67 index in gastrointestinal stromal tumors. Int. J. Clin. Exp. Pathol. 2014, 7, 2298–2304. [Google Scholar]
- Miettinen, M.; Lasota, J. Gastrointestinal stromal tumors: Pathology and prognosis at different sites. Semin. Diagn. Pathol. 2006, 23, 70–83. [Google Scholar] [CrossRef] [PubMed]
- Fletcher, C.D.M.; Berman, J.J.; Corless, C.; Gorstein, F.; Lasota, J.; Longley, B.J.; Miettinen, M.; O’Leary, T.J.; Remotti, H.; Rubin, B.P.; et al. Diagnosis of gastrointestinal stromal tumors: A consensus approach. Hum. Pathol. 2002, 33, 459–465. [Google Scholar] [CrossRef]
- Joensuu, H. Risk stratification of patients diagnosed with gastrointestinal stromal tumor. Hum. Pathol. 2008, 39, 1411–1419. [Google Scholar] [CrossRef]
- National Comprehensive Cancer Network. Soft Tissue Sarcoma (Version 1.2025). Plymouth Meeting (PA): NCCN. 2025. Available online: https://www.nccn.org/guidelines/category_1 (accessed on 21 September 2025).
- Mantalovas, S.; Karakousis, V.A.; Sevva, C.; Roulia, P.; Savvakis, S.; Anthimidis, G.; Papadopoulos, K.; Magra, V.; Varsamis, N.; Kosmidis, C.S.; et al. Multifocal gastrointestinal stromal tumors of the small intestine in patients with neurofibromatosis type 1: Meta-analysis and systematic review of the literature. Cancers 2025, 17, 1934. [Google Scholar] [CrossRef]
- Razmi, M.; Tajik, F.; Hashemi, F.; Yazdanpanah, A.; Hashemi-Niasari, F.; Divsalar, A. The prognostic importance of Ki-67 in gastrointestinal carcinomas: A meta-analysis and multi-omics approach. J. Gastrointest. Cancer 2024, 55, 599–624. [Google Scholar] [CrossRef] [PubMed]
- Barbu, L.A.; Cercelaru, L.; Surlin, V.; Mogoanta, S.S.; Cojan, T.S.T.; Marinescu, D.; Margaritescu, N.D.; Vasile, L. Ki-67 and Tumor Size in Small Bowel Tumors: Findings from an Exploratory Immunohistochemical Analysis. Life 2025, 15, 1894. [Google Scholar] [CrossRef]
- Zhao, R.; An, T.; Liu, M.; Zhou, Y.; Li, R.; Jiang, G.; Li, J.; Cao, X.; Zong, H. Molecular landscape and clinical significance of exon 11 mutations in KIT gene among patients with gastrointestinal stromal tumor. Front. Oncol. 2023, 13, 1272046. [Google Scholar] [CrossRef]
- Tong, Y.; Lou, X. Interplay between bile acids, gut microbiota, and the tumor immune microenvironment: Mechanistic insights and therapeutic strategies. Front. Immunol. 2025, 16, 1638352. [Google Scholar] [CrossRef] [PubMed]
- Aguirre-Ghiso, J.A. Models, mechanisms and clinical evidence for cancer dormancy. Nat. Rev. Cancer 2007, 7, 834–846. [Google Scholar] [CrossRef]
- Kirkland, J.L. Tumor dormancy and disease recurrence. Cancer Metastasis Rev. 2023, 42, 9–12. [Google Scholar] [CrossRef]
- Joensuu, H.; Vehtari, A.; Riihimäki, J.; Nishida, T.; Steigen, S.E.; Brabec, P.; Plank, L.; Nilsson, B.; Cirilli, C.; Braconi, C.; et al. Risk of recurrence of gastrointestinal stromal tumour after surgery: An analysis of pooled population-based cohorts. Lancet Oncol. 2012, 13, 265–274. [Google Scholar] [CrossRef]
- D’Ambrosio, L.; Fumagalli, E.; De Pas, T.M.; Nannini, M.; Bertuzzi, A.; Carpano, S.; Boglione, A.; Buonadonna, A.; Comandini, D.; Gasperoni, S.; et al. Guideline-based follow-up outcomes in patients with gastrointestinal stromal tumor with low risk of recurrence: A report from the Italian Sarcoma Group. JAMA Netw. Open 2023, 6, e2341522. [Google Scholar] [CrossRef]
- Nishioka, Y.; Matsumoto, Y.; Ohira, G.; Hayano, K.; Tochigi, T.; Maruyama, T.; Kurata, Y.; Otsuka, R.; Okada, K.; Hirata, A.; et al. Association of recurrence with patient and tumor factors in gastrointestinal stromal tumors of small intestine: A single-institutional retrospective study. Oncol. Lett. 2025, 30, 447. [Google Scholar] [CrossRef] [PubMed]
- Alvarez, C.S.; Piazuelo, M.B.; Fleitas-Kanonnikoff, T.; Ruhl, J.; Pérez-Fidalgo, J.A.; Camargo, M.C. Incidence and survival outcomes of gastrointestinal stromal tumors. JAMA Netw. Open 2024, 7, e2428828. [Google Scholar] [CrossRef] [PubMed]
- Giuliano, K.; Ejaz, A.; Reames, B.N.; Choi, W.; Sham, J.; Gage, M.; Johnston, F.M.; Ahuja, N. Comparing the long-term outcomes among patients with stomach and small intestine gastrointestinal stromal tumors: An analysis of the National Cancer Database. J. Surg. Oncol. 2018, 118, 486–492. [Google Scholar] [CrossRef]
- Stumpf, D.A.; Alksne, J.F.; Annegers, J.F.; Brown, S.S.; Conneally, P.M.; Housman, D. Conference statement. National Institutes of Health Consensus Development Conference. Arch. Neurol. 1988, 45, 575–578. [Google Scholar] [CrossRef]




| Variable | n (%) or Mean (Range) |
|---|---|
| Age (years) | 62.2 (25–86) |
| Sex | Men: 11 (40.7), Women: 16 (59.3) |
| Tumor location | Jejunum: 20 (74.1), Ileum: 7 (25.9) |
| Symptoms at diagnosis | Present: 20 (74.1), Absent: 7 (25.9) |
| Gastrointestinal bleeding | 12 |
| Abdominal pain (including ileus) | 4 |
| Abdominal distension | 3 |
| Palpable mass | 1 |
| History of other malignancy | 7 (25.9) |
| Neurofibromatosis type 1 | 3 (11.1) * |
| Imaging modalities | CT: 24 (88.8), MRI: 2 (7.4), Capsule endoscopy: 1 (3.7) |
| Balloon-assisted enteroscopy | Performed: 14 (51.9) |
| Biopsy attempted | 6 |
| Histological diagnosis achieved | 1 |
| Mean tumor size (mm) | 62.4 (13–145) |
| Distant metastasis at diagnosis | 2 (7.4) (Liver: 1, Peritoneum: 1) |
| Risk classification | |
| Miettinen | High: 8 (30.8), Intermediate: 3 (11.5), Low: 14 (53.8), Very low: 1 (3.9) |
| Modified Fletcher | High: 11 (42.3), Low: 12 (46.2), Very low: 3 (11.5) |
| Factor | Cases (n) | Recurrence Events (n) | 5-Year OS (%) | p-Value | 5-Year RFS (%) | p-Value |
|---|---|---|---|---|---|---|
| Age ≥ 65 years | 13 | 1 | 83.9% | 0.13 | 74.6% | 0.45 |
| Age < 65 years | 14 | 5 | 100% | — | 61.9% | — |
| Sex: Male | 11 | 2 | 79.5% | 0.23 | 57.7% | 0.31 |
| Sex: Female | 16 | 4 | 100% | — | 75.0% | — |
| Symptoms present | 20 | 4 | 89.7% | 0.94 | 68.7% | 0.97 |
| Symptoms absent | 7 | 2 | 100% | — | 68.6% | — |
| History of malignancy: Yes | 7 | 0 | 83.3% | 0.62 | 83.3% | 0.34 |
| History of malignancy: No | 20 | 6 | 95.0% | — | 63.2% | — |
| Tumor location: Jejunum | 20 | 3 | 95.0% | 0.94 | 78.5% | 0.03 |
| Tumor location: Ileum | 7 | 3 | 83.3% | — | 35.7% | — |
| Tumor size ≥ 10 cm | 8 | 5 | 87.5% | 0.16 | 25.0% | <0.001 |
| Tumor size < 10 cm | 19 | 1 | 94.1% | — | 88.2% | — |
| Mitotic count > 5/50 HPFs | 5 | 4 | 100% | 0.42 | NA | 0.002 |
| Mitotic count ≤ 5/50 HPFs | 22 | 2 | 90.7% | — | 81.1% | — |
| Ki-67 ≥ 5% | 7 | 5 | 85.7% | 0.26 | NA | <0.001 |
| Ki-67 < 5% | 15 | 0 | 92.9% | — | 92.9% | — |
| Risk classification (Miettinen): High | 9 | 5 | 88.9% | 0.18 | 27.8% | <0.001 |
| Risk classification (Miettinen): Intermediate/Low/Very low | 18 | 1 | 94.1% | — | 88.2% | — |
| Risk classification (Modified Fletcher): High | 12 | 5 | 91.7% | 0.61 | 47.6% | 0.03 |
| Risk classification (Modified Fletcher): Intermediate/Low/Very low | 15 | 1 | 92.9% | — | 85.7% | — |
Disclaimer/Publisher’s Note: The statements, opinions and data contained in all publications are solely those of the individual author(s) and contributor(s) and not of MDPI and/or the editor(s). MDPI and/or the editor(s) disclaim responsibility for any injury to people or property resulting from any ideas, methods, instructions or products referred to in the content. |
© 2026 by the authors. Licensee MDPI, Basel, Switzerland. This article is an open access article distributed under the terms and conditions of the Creative Commons Attribution (CC BY) license.
Share and Cite
Kojima, Y.; Tominaga, K.; Kawata, Y.; Kaneko, C.; Kondo, S.; Shimada, Y.; Yokoyama, J.; Wakai, T.; Terai, S. Small Bowel Gastrointestinal Stromal Tumors: A 15-Year Cohort Study Focusing on Jejuno-Ileal Site-Specific Outcomes and Prognostic Factors. Cancers 2026, 18, 218. https://doi.org/10.3390/cancers18020218
Kojima Y, Tominaga K, Kawata Y, Kaneko C, Kondo S, Shimada Y, Yokoyama J, Wakai T, Terai S. Small Bowel Gastrointestinal Stromal Tumors: A 15-Year Cohort Study Focusing on Jejuno-Ileal Site-Specific Outcomes and Prognostic Factors. Cancers. 2026; 18(2):218. https://doi.org/10.3390/cancers18020218
Chicago/Turabian StyleKojima, Yuichi, Kentaro Tominaga, Yuzo Kawata, Chizuru Kaneko, Shuhei Kondo, Yoshifumi Shimada, Junji Yokoyama, Toshifumi Wakai, and Shuji Terai. 2026. "Small Bowel Gastrointestinal Stromal Tumors: A 15-Year Cohort Study Focusing on Jejuno-Ileal Site-Specific Outcomes and Prognostic Factors" Cancers 18, no. 2: 218. https://doi.org/10.3390/cancers18020218
APA StyleKojima, Y., Tominaga, K., Kawata, Y., Kaneko, C., Kondo, S., Shimada, Y., Yokoyama, J., Wakai, T., & Terai, S. (2026). Small Bowel Gastrointestinal Stromal Tumors: A 15-Year Cohort Study Focusing on Jejuno-Ileal Site-Specific Outcomes and Prognostic Factors. Cancers, 18(2), 218. https://doi.org/10.3390/cancers18020218

