Glycolysis-Driven Immune Subtypes in the Tumor Microenvironment Determine Clinical Outcomes in Diffuse Large B-Cell Lymphoma
Simple Summary
Abstract
1. Introduction
2. Methods
2.1. DLBCL Dataset Source and Preprocessing
2.2. Unsupervised Clustering for 30 Glycolysis-Related Genes
2.3. Gene Set Variation Analysis (GSVA) and Corresponding Functional Annotation
2.4. Evaluation of the Tumor Microenvironment Cell Infiltration
2.5. The Relationship Between the Glycolysis Modification Patterns and Related Biological Processes
2.6. In Vivo Experiments in Mice with DLBCL
2.6.1. DLBCL Mouse Model
2.6.2. Differentiation of Immune Subtypes
2.6.3. Analysis of the Immune Subtypes
2.6.4. Glycolysis Pattern Analysis
2.7. Primary Cell Experiments
2.7.1. DLBCL Primary Cell Extraction and Culture
2.7.2. Cellular Experiments
2.8. Statistical Analysis
3. Results
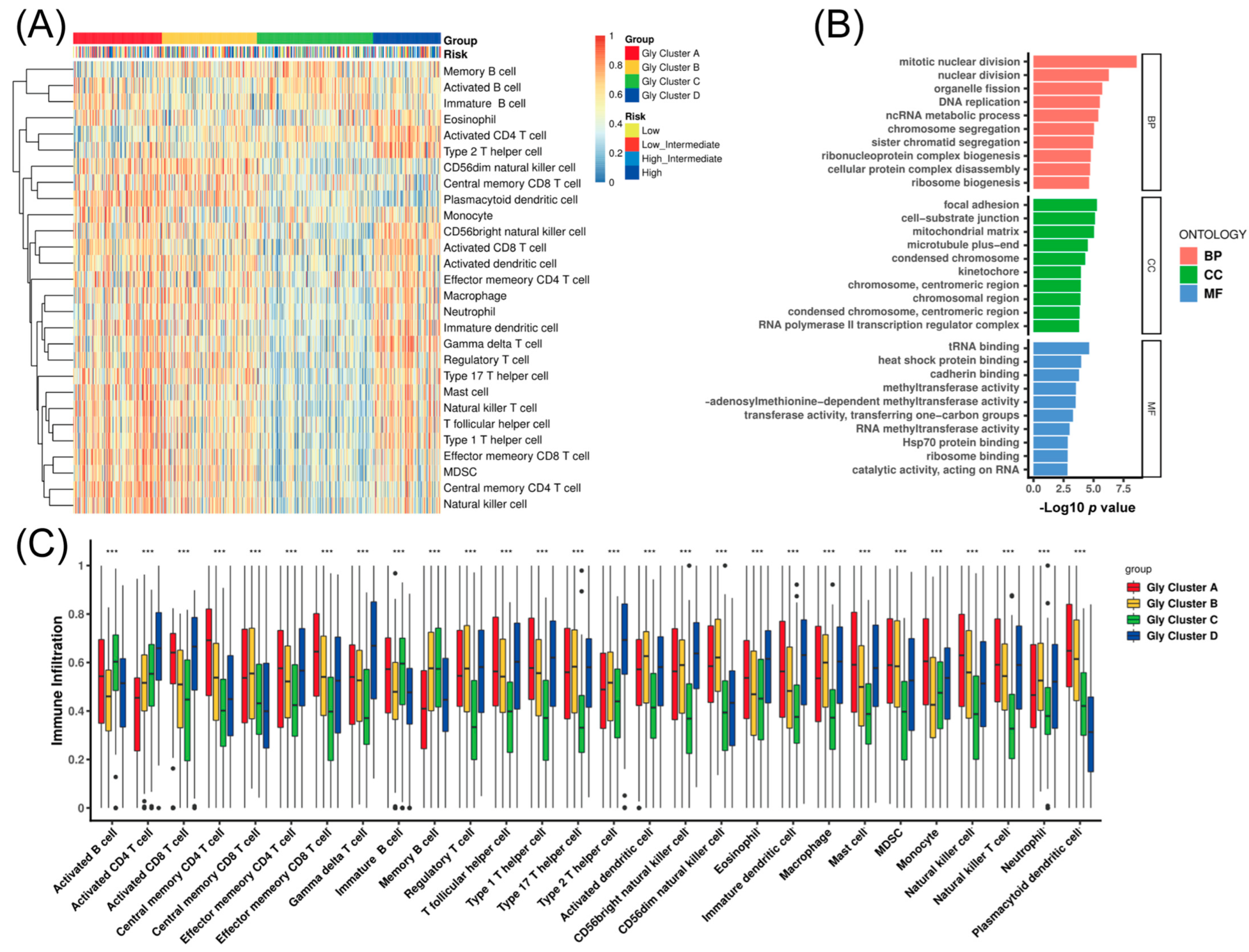
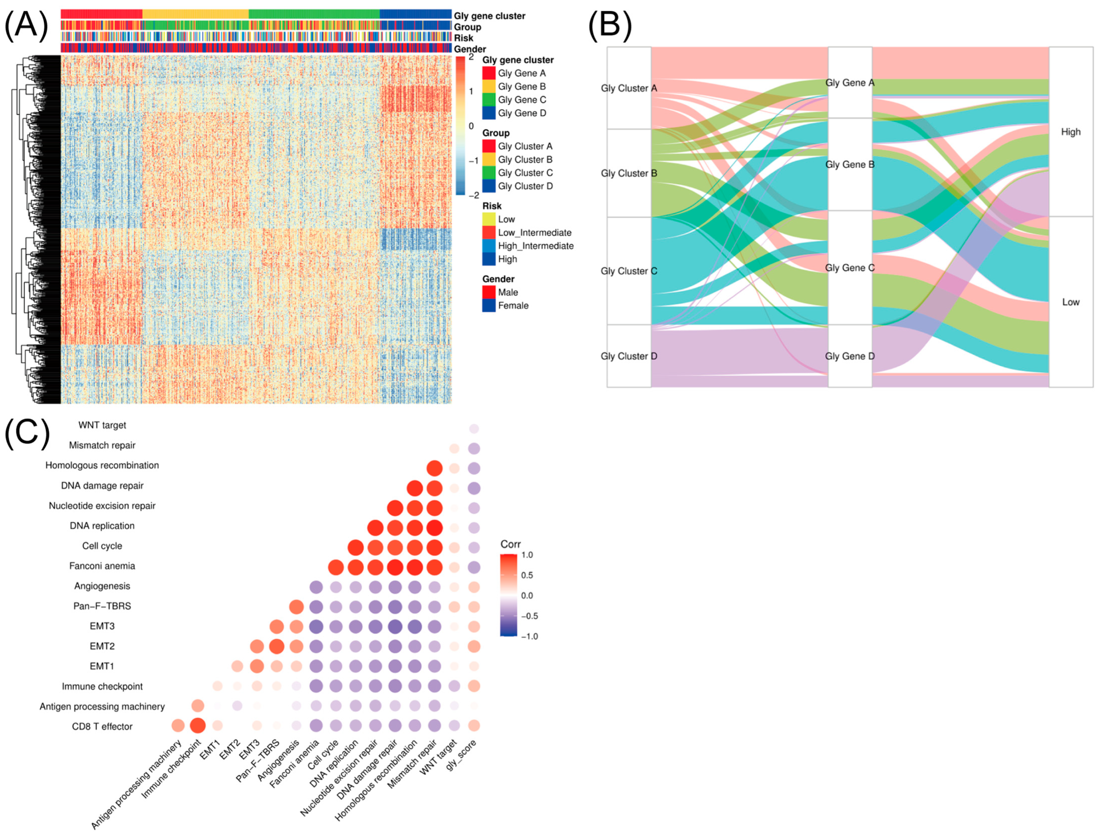
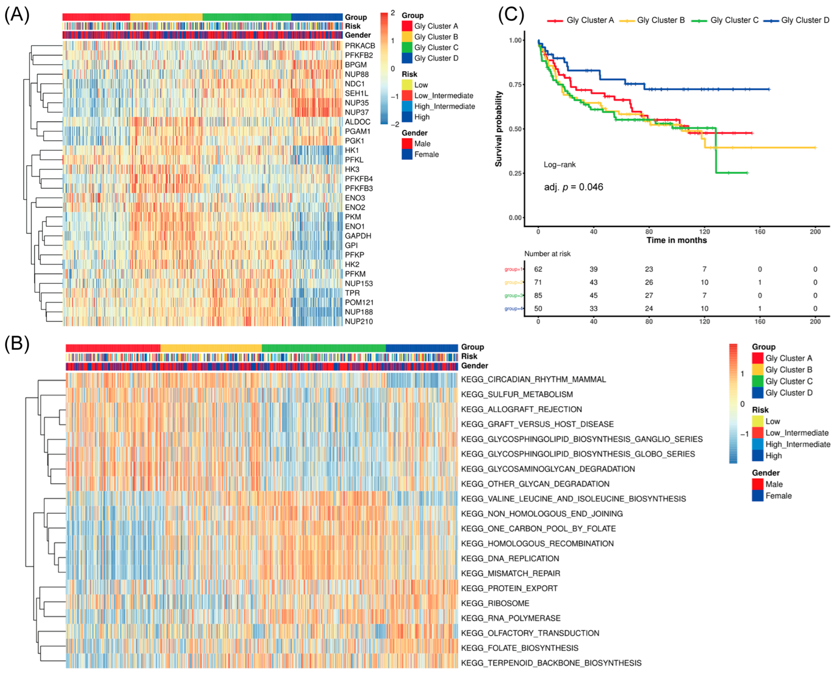
3.1. Identification of Four Prognosis-Associated Glycolysis Modification Patterns via Unsupervised Clustering in DLBCL
3.2. Glycolysis Modification Patterns Drive Heterogeneous Immune Cell Infiltration in the TME
3.3. Cross-Database Validation Confirms Reproducible Glycolysis Patterns in DLBCL
3.4. Experimental Validation Links Glycolysis Patterns to Immune Subtypes and Chemotherapy Response
4. Discussion
5. Conclusions
Supplementary Materials
Author Contributions
Funding
Institutional Review Board Statement
Informed Consent Statement
Data Availability Statement
Conflicts of Interest
References
- Harris, L.J.; Patel, K.; Martin, M. Novel Therapies for Relapsed or Refractory Diffuse Large B-Cell Lymphoma. Int. J. Mol. Sci. 2020, 21, 8553. [Google Scholar] [CrossRef] [PubMed]
- Xu, P.P.; Huo, Y.J.; Zhao, W.L. All roads lead to targeted diffuse large B-cell lymphoma approaches. Cancer Cell 2022, 40, 131–133. [Google Scholar] [CrossRef]
- Liang, X.J.; Song, X.Y.; Wu, J.L.; Liu, D.; Lin, B.Y.; Zhou, H.S.; Wang, L. Advances in Multi-Omics Study of Prognostic Biomarkers of Diffuse Large B-Cell Lymphoma. Int. J. Biol. Sci. 2022, 18, 1313–1327. [Google Scholar] [CrossRef] [PubMed]
- Sehn, L.H.; Salles, G. Diffuse Large B-Cell Lymphoma. N. Engl. J. Med. 2021, 384, 842–858. [Google Scholar] [CrossRef]
- Mu, S.; Shi, D.; Ai, L.; Fan, F.; Peng, F.; Sun, C.; Hu, Y. International Prognostic Index-Based Immune Prognostic Model for Diffuse Large B-Cell Lymphoma. Front. Immunol. 2021, 12, 732006. [Google Scholar] [CrossRef]
- Ollila, T.A.; Olszewski, A.J. Extranodal Diffuse Large B Cell Lymphoma: Molecular Features, Prognosis, and Risk of Central Nervous System Recurrence. Curr. Treat. Options Oncol. 2018, 19, 38. [Google Scholar] [CrossRef]
- Rojek, A.E.; Smith, S.M. Evolution of therapy for limited stage diffuse large B-cell lymphoma. Blood Cancer J. 2022, 12, 33. [Google Scholar] [CrossRef]
- He, M.Y.; Kridel, R. Treatment resistance in diffuse large B-cell lymphoma. Leukemia 2021, 35, 2151–2165. [Google Scholar] [CrossRef]
- Eertink, J.J.; van de Brug, T.; Wiegers, S.E.; Zwezerijnen, G.J.C.; Pfaehler, E.A.G.; Lugtenburg, P.J.; Wiegers, S.E.; Zwezerijnen, G.J.C.; Zijlstra, J.M.; Heymans, M.W.; et al. 18F-FDG PET baseline radiomics features improve the prediction of treatment outcome in diffuse large B-cell lymphoma. Eur. J. Nucl. Med. Mol. Imaging 2022, 49, 932–942. [Google Scholar] [CrossRef] [PubMed]
- Zhang, T.; Lu, Y.; Liu, X.; Zhao, M.; He, J.; Liu, X.; Li, L.F.; Qiu, L.H.; Qian, Z.Z.; Zhou, S.Y.; et al. Comprehensive analysis of TP53 mutation characteristics and identification of patients with inferior prognosis and enhanced immune escape in diffuse large B-cell lymphoma. Am. J. Hematol. 2022, 97, E14–E17. [Google Scholar]
- Isaev, K.; Ennishi, D.; Hilton, L.; Skinnider, B.; Mungall, K.L.; Mungall, A.J.; Bakthiari, M.; Tremblay-LeMay, R.; Silva, A.; Ben-Neriah, S.; et al. Molecular attributes underlying central nervous system and systemic relapse in diffuse large B-cell lymphoma. Haematologica 2021, 106, 1466–1471. [Google Scholar] [CrossRef] [PubMed]
- Gambella, M.; Carlomagno, S.; Raiola, A.M.; Giannoni, L.; Ghiggi, C.; Setti, C.; Giordano, C.; Luchetti, S.; Serio, A.; Bo, A.; et al. CD19-Targeted Immunotherapies for Diffuse Large B-Cell Lymphoma. Front. Immunol. 2022, 13, 837457. [Google Scholar]
- Wang, L.; Li, L.R.; Young, K.H. New agents and regimens for diffuse large B cell lymphoma. J. Hematol. Oncol. 2020, 13, 175. [Google Scholar] [CrossRef]
- Hawkes, E.A.; Barraclough, A.; Sehn, L.H. Limited-stage diffuse large B-cell lymphoma. Blood 2022, 139, 822–834. [Google Scholar]
- Suzuki, T.; Fukuhara, S.; Nomoto, J.; Yamashita, S.; Maeshima, A.M.; Ito, Y.; Hatta, H.; Yuda, S.; Makita, S.; Munakata, W.; et al. Clinicopathological and genetic features of limited-stage diffuse large B-cell lymphoma with late relapse: Targeted sequencing analysis of gene alterations in the initial and late relapsed tumors. Haematologica 2021, 106, 593–596. [Google Scholar] [PubMed]
- Crombie, J.L.; Armand, P. Diffuse Large B-Cell Lymphoma’s New Genomics: The Bridge and the Chasm. J. Clin. Oncol. Off. J. Am. Soc. Clin. Oncol. 2020, 38, 3565–3574. [Google Scholar] [CrossRef]
- Wright, G.W.; Huang, D.W.; Phelan, J.D.; Coulibaly, Z.A.; Roulland, S.; Young, R.M.; Wang, J.Q.; Schmitz, R.; Morin, R.D.; Tang, J.; et al. A Probabilistic Classification Tool for Genetic Subtypes of Diffuse Large B Cell Lymphoma with Therapeutic Implications. Cancer Cell 2020, 37, 551–568.e14. [Google Scholar] [CrossRef]
- Tamma, R.; Ranieri, G.; Ingravallo, G.; Annese, T.; Oranger, A.; Gaudio, F.; Specchia, G.; Ribatti, D. Inflammatory Cells in Diffuse Large B Cell Lymphoma. J. Clin. Med. 2020, 9, 2418. [Google Scholar] [CrossRef]
- Colombo, A.R.; Hav, M.; Singh, M.; Xu, A.; Gamboa, A.; Lemos, T.; Gerdtsson, E.; Chen, D.; Houldsworth, J.; Shaknovich, R.; et al. Single-cell spatial analysis of tumor immune architecture in diffuse large B-cell lymphoma. Blood Adv. 2022, 6, 4675–4690. [Google Scholar] [CrossRef]
- Xu, Y.; Liu, Z.; Lv, L.; Li, P.; Xiu, B.; Qian, W.; Liang, A. MiRNA-340-5p mediates the functional and infiltrative promotion of tumor-infiltrating CD8+ T lymphocytes in human diffuse large B cell lymphoma. J. Exp. Clin. Cancer Res. 2020, 39, 238. [Google Scholar]
- Steen, C.B.; Luca, B.A.; Esfahani, M.S.; Azizi, A.; Sworder, B.J.; Nabet, B.Y.; Kurtz, D.M.; Liu, C.L.; Khameneh, F.; Advanil, R.H.; et al. The landscape of tumor cell states and ecosystems in diffuse large B cell lymphoma. Cancer Cell 2021, 39, 1422–1437.e10. [Google Scholar] [CrossRef] [PubMed]
- Pascale, R.M.; Calvisi, D.F.; Simile, M.M.; Feo, C.F.; Feo, F. The Warburg Effect 97 Years after Its Discovery. Cancers 2020, 12, 2819. [Google Scholar] [CrossRef]
- Soleja, M.; Mims, M.; Rivero, G. Uncovering molecular abnormalities leading to the Warburg effect in primary refractory diffuse large B-cell lymphoma. Blood Cancer J. 2016, 6, e502. [Google Scholar] [CrossRef]
- Upadhyay, M.; Samal, J.; Kandpal, M.; Singh, O.V.; Vivekanandan, P. The Warburg effect: Insights from the past decade. Pharmacol. Ther. 2013, 137, 318–330. [Google Scholar] [CrossRef]
- Buppajarntham, S.; Junpaparp, P.; Kue, -A.; -Pai, P. Warburg effect associated with transformed lymphoplasmacytic lymphoma to diffuse large B-cell lymphoma. Am. J. Emerg. Med. 2013, 31, 999.e5-6. [Google Scholar] [CrossRef]
- Wang, C.; Lv, Z.; Zhang, Y. Type B lactic acidosis associated with diffuse large B-cell lymphoma and the Warburg effect. J. Int. Med. Res. 2022, 50, 3000605211067749. [Google Scholar] [CrossRef]
- Charoentong, P.; Finotello, F.; Angelova, M.; Mayer, C.; Efremova, M.; Rieder, D.; Hackl, H.; Trajanoski, Z. Pan-cancer Immunogenomic Analyses Reveal Genotype-Immunophenotype Relationships and Predictors of Response to Checkpoint Blockade. Cell Rep. 2017, 18, 248–262. [Google Scholar] [CrossRef] [PubMed]
- Kotlov, N.; Bagaev, A.; Revuelta, M.; Phillip, M.J.; Cacciapuoti, M.T.; Antysheva, Z.; Svekolkin, V.; Tikhonova, E.; Miheecheva, N.; Kuzkina, N.; et al. Clinical and Biological Subtypes of B-cell Lymphoma Revealed by Microenvironmental Signatures. Cancer Discov. 2021, 11, 1468–1489. [Google Scholar] [CrossRef]
- Hang, B.; Wu, Q.; Li, B.; Wang, D.; Wang, L.; Zhou, Y.L. m6A regulator-mediated methylation modification patterns and tumor microenvironment infiltration characterization in gastric cancer. Mol. Cancer 2020, 19, 53. [Google Scholar]
- Shipp, M.A.; Ross, K.N.; Tamayo, P.; Weng, A.P.; Kutok, J.L.; Aguiar, R.C.T.; Gaasenbeek, M.; Angelo, M.; Reich, M.; Pinkus, G.S.; et al. Diffuse large B-cell lymphoma outcome prediction by gene-expression profiling and supervised machine learning. Nat. Med. 2002, 8, 68–74. [Google Scholar] [CrossRef] [PubMed]
- Lenz, G.; Wright, G.; Dave, S.S.; Xiao, W.; Powell, J.; Zhao, H.; Xu, W.; Tan, B.; Goldschimidt, N.; Iqbal, J.; et al. Stromal gene signatures in large-B-cell lymphomas. N. Engl. J. Med. 2008, 359, 2313–2323. [Google Scholar] [CrossRef]
- Riihijärvi, S.; Fiskvik, I.; Taskinen, M.; Vajavaara, H.; Tikkala, M.; Yri, O.; Karjalainen-Lindsberg, M.L.; Delabi, L.; Smeland, E.; Harold, H.; et al. Prognostic influence of macrophages in patients with diffuse large B-cell lymphoma: A correlative study from a Nordic phase II trial. Haematologica 2015, 100, 238–245. [Google Scholar] [CrossRef] [PubMed]
- Perry, A.M.; Salzmann, T.C.; Meyer, P.N.; Colomo, L.; Smith, L.M.; Fu, K.; Greiner, T.C.; Delabie, J.; Gascoyne, R.D.; Rimsza, L.; et al. A new biologic prognostic model based on immunohistochemistry predicts survival in patients with diffuse large B-cell lymphoma. Blood 2012, 120, 2290–2296. [Google Scholar] [CrossRef] [PubMed]
- Staiger, A.M.; Altenbuchinger, M.; Ziepert, M.; Kohler, C.; Horn, H.; Huttner, M.; Hüttl, K.S.; Glehr, G.; Klapper, W.; Szczepanowski, M.; et al. A novel lymphoma-associated macrophage interaction signature (LAMIS) provides robust risk prognostication in diffuse large B-cell lymphoma clinical trial cohorts of the DSHNHL. Leukemia 2020, 34, 543–552. [Google Scholar] [CrossRef] [PubMed]




| Selected Glycolysis-Related Genes (n = 30) | ||||
|---|---|---|---|---|
| HK1 | NUP35 | GPI | PFKP | SEH1L |
| HK2 | NUP37 | TPR | PFKM | GAPDH |
| HK3 | NUP88 | PKM | PFKL | ALDOC |
| ENO1 | NUP153 | PFKFB2 | PGK1 | PGAM1 |
| ENO2 | NUP188 | PFKFB3 | BPGM | PRKACB |
| ENO3 | NUP210 | PFKFB4 | NDC1 | POM121 |
Disclaimer/Publisher’s Note: The statements, opinions and data contained in all publications are solely those of the individual author(s) and contributor(s) and not of MDPI and/or the editor(s). MDPI and/or the editor(s) disclaim responsibility for any injury to people or property resulting from any ideas, methods, instructions or products referred to in the content. |
© 2025 by the authors. Licensee MDPI, Basel, Switzerland. This article is an open access article distributed under the terms and conditions of the Creative Commons Attribution (CC BY) license.
Share and Cite
Du, Y.; Liu, Z.; Liu, C.; Yuan, Y.; Fang, M.; Zhou, T.; Pan, M.; Xu, W.; Liu, X.; Xu, P. Glycolysis-Driven Immune Subtypes in the Tumor Microenvironment Determine Clinical Outcomes in Diffuse Large B-Cell Lymphoma. Cancers 2026, 18, 75. https://doi.org/10.3390/cancers18010075
Du Y, Liu Z, Liu C, Yuan Y, Fang M, Zhou T, Pan M, Xu W, Liu X, Xu P. Glycolysis-Driven Immune Subtypes in the Tumor Microenvironment Determine Clinical Outcomes in Diffuse Large B-Cell Lymphoma. Cancers. 2026; 18(1):75. https://doi.org/10.3390/cancers18010075
Chicago/Turabian StyleDu, Ying, Zhenyu Liu, Chuanyan Liu, Yining Yuan, Mengkun Fang, Tong Zhou, Mengge Pan, Weilu Xu, Xu Liu, and Peipei Xu. 2026. "Glycolysis-Driven Immune Subtypes in the Tumor Microenvironment Determine Clinical Outcomes in Diffuse Large B-Cell Lymphoma" Cancers 18, no. 1: 75. https://doi.org/10.3390/cancers18010075
APA StyleDu, Y., Liu, Z., Liu, C., Yuan, Y., Fang, M., Zhou, T., Pan, M., Xu, W., Liu, X., & Xu, P. (2026). Glycolysis-Driven Immune Subtypes in the Tumor Microenvironment Determine Clinical Outcomes in Diffuse Large B-Cell Lymphoma. Cancers, 18(1), 75. https://doi.org/10.3390/cancers18010075

