EBV-Induced LINC00944: A Driver of Oral Cancer Progression and Influencer of Macrophage Differentiation
Simple Summary
Abstract
1. Introduction
2. Materials and Methods
2.1. Expression Levels of LINC00944 in HNSCC from ImmReg Database
2.2. Cell Lines
2.3. Quantitative Reverse Transcription PCR (qRT-PCR) for LINC00944 and Macrophage Markers Detection
2.4. Gene Over-Expression
2.5. Wound Healing Assay
2.6. Transwell Assay
2.7. Association Between LINC00944 and Immune Cell Analysis Tools
2.8. Conditioned Medium Preparation
2.9. Macrophage Differentiation
2.10. In Vitro Transcription
2.11. Transfection of In Vitro Transcripts of LINC00944
2.12. Digital Droplet PCR (ddPCR) for LINC00944 and Macrophage Marker Detection
2.13. Microarray Data
2.14. Target Prediction Tools
2.15. Statistical Analysis
3. Results
3.1. LINC00944 Is Over-Expressed in Head and Neck Squamous Cell Carcinoma (HNSCC) Tissues and Is Associated with EBV Infection in Oral Cancer
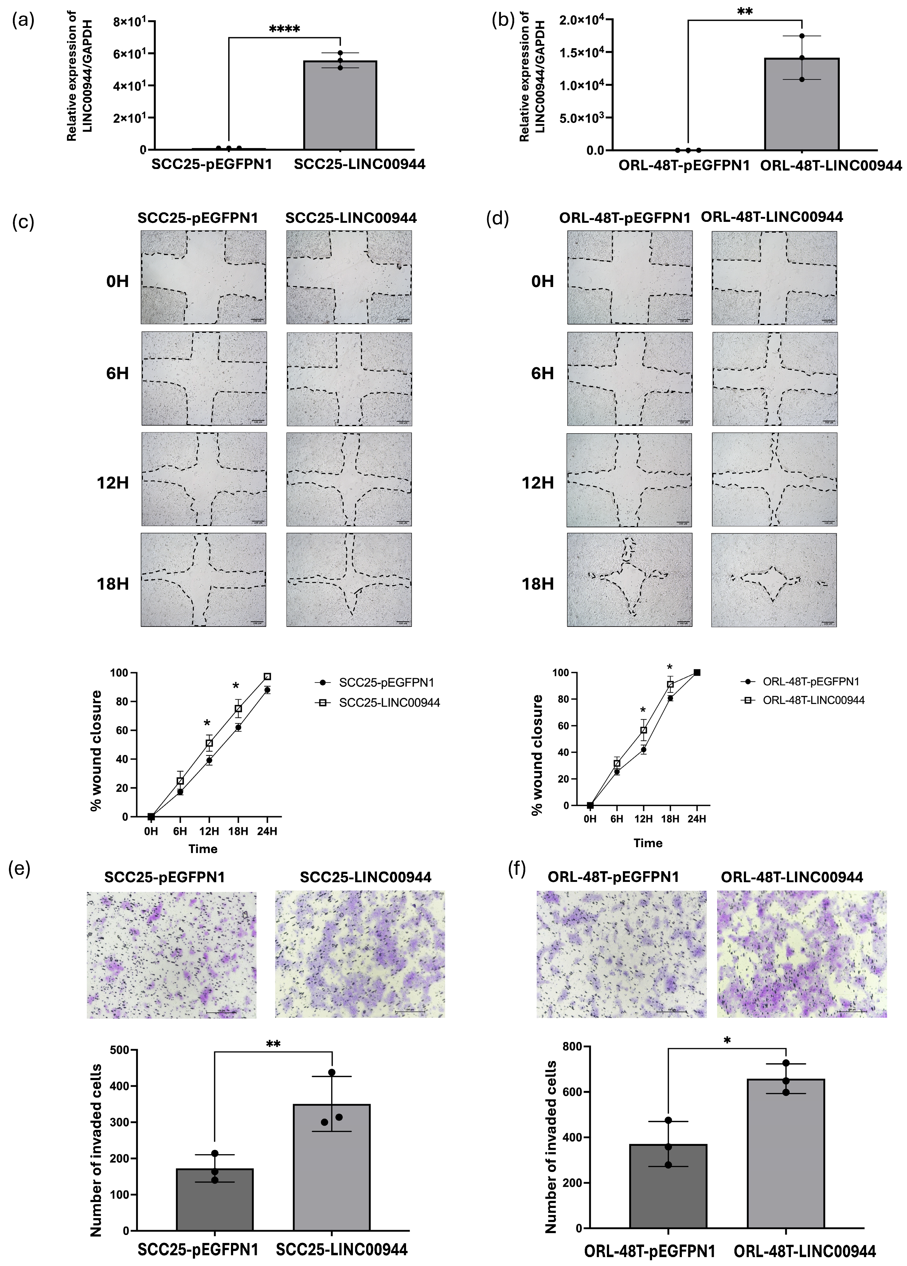
3.2. EBV-Induced LINC00944 Enhanced Oral Cancer Cell Migration and Invasion
3.3. Secreted EBV-Induced LINC00944 Was Delivered to Neighbor Cells
3.4. Secreted EBV-Induced LINC00944 Was Delivered to THP-1 Cells and Induced an M1 Phenotype
3.5. Overexpression of LINC00944 Directly Affects Monocyte Differentiation into the M1 Macrophage Subtype
3.6. LINC00944 Interaction with miRNA Which Specifically Targets NF-κB Signaling Pathway
4. Discussion
5. Conclusions
Supplementary Materials
Author Contributions
Funding
Institutional Review Board Statement
Informed Consent Statement
Data Availability Statement
Acknowledgments
Conflicts of Interest
References
- Kumar, M.; Nanavati, R.; Modi, T.; Dobariya, C. Oral Cancer: Etiology and Risk Factors: A Review. J. Cancer Res. Ther. 2016, 12, 458–463. [Google Scholar] [CrossRef] [PubMed]
- Cruz, I.; Van Den Brule, A.J.C.; Steenbergen, R.D.M.; Snijders, P.J.F.; Meijer, C.J.L.M.; Walboomers, J.M.M.; Snow, G.B.; Van Der Waal, I. Prevalence of Epstein—Barr Virus in Oral Squamous Cell Carcinomas, Premalignant Lesions and Normal Mucosa—A Study Using the Polymerase Chain Reaction. Oral Oncol. 1997, 33, 182–188. [Google Scholar] [CrossRef] [PubMed]
- Jalouli, J.; Jalouli, M.M.; Sapkota, D.; Ibrahim, S.O.; Larsson, P.-A.; Sand, L. Human Papilloma Virus, Herpes Simplex Virus and Epstein Barr Virus in Oral Squamous Cell Carcinoma from Eight Different Countries. Anticancer. Res. 2012, 32, 571–580. [Google Scholar]
- Acharya, S.; Ekalaksananan, T.; Vatanasapt, P.; Loyha, K.; Phusingha, P.; Promthet, S.; Kongyingyoes, B.; Pientong, C. Association of Epstein-Barr Virus Infection with Oral Squamous Cell Carcinoma in a Case–Control Study. J. Oral. Pathol. Med. 2015, 44, 252–257. [Google Scholar] [CrossRef] [PubMed]
- Prabhu, S.R.; Wilson, D.F. Evidence of epstein-barr virus association with head and neck cancers: A review. J. Can. Dent. Assoc. 2016, 82, g2. [Google Scholar]
- Guidry, J.; Birdwell, C.; Scott, R. Epstein–Barr Virus in the Pathogenesis of Oral Cancers. Oral Dis. 2018, 24, 497–508. [Google Scholar] [CrossRef] [PubMed]
- Majumdar, B. Etiologic Association between Epstein–Barr Virus and Oral Squamous Cell Carcinoma: A Brief Evidence-Based Discussion. J. Contemp. Dent. Pract. 2017, 18, 261–264. [Google Scholar] [CrossRef] [PubMed]
- Budhy, T.I. Molecular Grading of Oral Squamous Cell Carcinomas Infected with EBV. Asian Pac. J. Cancer Prev. 2018, 19, 1793–1796. [Google Scholar] [CrossRef] [PubMed]
- Kikuchi, K.; Noguchi, Y.; De Rivera, M.W.G.-N.; Hoshino, M.; Sakashita, H.; Yamada, T.; Inoue, H.; Miyazaki, Y.; Nozaki, T.; González-López, B.S.; et al. Detection of Epstein-Barr Virus Genome and Latent Infection Gene Expression in Normal Epithelia, Epithelial Dysplasia, and Squamous Cell Carcinoma of the Oral Cavity. Tumor Biol. 2016, 37, 3389–3404. [Google Scholar] [CrossRef]
- Shimakage, M.; Horii, K.; Tempaku, A.; Kakudo, K.; Shirasaka, T.; Sasagawa, T. Association of Epstein-Barr Virus with Oral Cancers. Human Pathol. 2002, 33, 608–614. [Google Scholar] [CrossRef]
- Meckes Jr, D.G. Mining Epstein-Barr Virus LMP1 Signaling Networks. J. Carcinog. Mutagen. 2011, 11, 37–39. [Google Scholar] [CrossRef]
- Heawchaiyaphum, C.; Iizasa, H.; Ekalaksananan, T.; Burassakarn, A.; Kiyono, T.; Kanehiro, Y.; Yoshiyama, H.; Pientong, C. Epstein–Barr Virus Infection of Oral Squamous Cells. Microorganisms 2020, 8, 419. [Google Scholar] [CrossRef]
- Heawchaiyaphum, C.; Pientong, C.; Yoshiyama, H.; Iizasa, H.; Panthong, W.; Ekalaksananan, T. General Features and Novel Gene Signatures That Identify Epstein-Barr Virus-Associated Epithelial Cancers. Cancers 2021, 14, 31. [Google Scholar] [CrossRef] [PubMed]
- Queen, K.J.; Shi, M.; Zhang, F.; Cvek, U.; Scott, R.S. Epstein–Barr Virus-induced Epigenetic Alterations Following Transient Infection. Int. J. Cancer 2013, 132, 2076–2086. [Google Scholar] [CrossRef] [PubMed]
- Gibb, E.A.; Brown, C.J.; Lam, W.L. The Functional Role of Long Non-Coding RNA in Human Carcinomas. Mol. Cancer 2011, 10, 38. [Google Scholar] [CrossRef] [PubMed]
- Momen-Heravi, F.; Bala, S. Emerging Role of Non-Coding RNA in Oral Cancer. Cell. Signal. 2018, 42, 134–143. [Google Scholar] [CrossRef] [PubMed]
- Zhang, L.; Meng, X.; Zhu, X.; Yang, D.; Chen, R.; Jiang, Y.; Xu, T. Long Non-Coding RNAs in Oral Squamous Cell Carcinoma: Biologic Function, Mechanisms and Clinical Implications. Mol. Cancer 2019, 18, 102. [Google Scholar] [CrossRef] [PubMed]
- Zhang, J.; Zhang, S.; Zuo, L.; Yue, W.; Li, S.; Xin, S.; Liu, L.; Lu, J. Differential Expression Profiling of lncRNAs Related to Epstein-Barr Virus Infection in the Epithelial Cells. J. Med. Virol. 2019, 91, 1845–1855. [Google Scholar] [CrossRef]
- Liu, Y.; Hu, Z.; Zhang, Y.; Wang, C. Long Non-Coding RNAs in Epstein–Barr Virus-Related Cancer. Cancer Cell Int. 2021, 21, 278. [Google Scholar] [CrossRef] [PubMed]
- Zhang, J.; Li, X.; Hu, J.; Cao, P.; Yan, Q.; Zhang, S.; Dang, W.; Lu, J. Long Noncoding RNAs Involvement in Epstein-Barr Virus Infection and Tumorigenesis. Virol. J. 2020, 17, 51. [Google Scholar] [CrossRef]
- He, B.; Zeng, J.; Chao, W.; Chen, X.; Huang, Y.; Deng, K.; Huang, Z.; Li, J.; Dai, M.; Chen, S.; et al. Serum Long Non-Coding RNAs MALAT1, AFAP1-AS1 and AL359062 as Diagnostic and Prognostic Biomarkers for Nasopharyngeal Carcinoma. Oncotarget 2017, 8, 41166–41177. [Google Scholar] [CrossRef] [PubMed]
- Liu, J.; Yang, C.; Gu, Y.; Li, C.; Zhang, H.; Zhang, W.; Wang, X.; Wu, N.; Zheng, C. Knockdown of the lncRNA SNHG8 Inhibits Cell Growth in Epstein-Barr Virus-Associated Gastric Carcinoma. Cell. Mol. Biol. Lett. 2018, 23, 17. [Google Scholar] [CrossRef] [PubMed]
- Jing, J.; Wang, Z.; Li, H.; Sun, L.; Yuan, Y. Key Elements Involved in Epstein–Barr Virus-Associated Gastric Cancer and Their Network Regulation. Cancer Cell Int. 2018, 18, 146. [Google Scholar] [CrossRef] [PubMed]
- Li, Y.; Jiang, T.; Zhou, W.; Li, J.; Li, X.; Wang, Q.; Jin, X.; Yin, J.; Chen, L.; Zhang, Y.; et al. Pan-Cancer Characterization of Immune-Related lncRNAs Identifies Potential Oncogenic Biomarkers. Nat. Commun. 2020, 11, 1000. [Google Scholar] [CrossRef] [PubMed]
- Deng, Y.; Guo, K.; Tang, Z.; Feng, Y.; Cai, S.; Ye, J.; Xi, Y.; Li, J.; Liu, R.; Cai, C.; et al. Identification and Experimental Validation of a Tumor-Infiltrating Lymphocytes–Related Long Noncoding RNA Signature for Prognosis of Clear Cell Renal Cell Carcinoma. Front. Immunol. 2022, 13, 1046790. [Google Scholar] [CrossRef]
- Chen, C.; Zheng, H. LncRNA LINC00944 Promotes Tumorigenesis but Suppresses Akt Phosphorylation in Renal Cell Carcinoma. Front. Mol. Biosci. 2021, 8, 697962. [Google Scholar] [CrossRef] [PubMed]
- De Santiago, P.R.; Blanco, A.; Morales, F.; Marcelain, K.; Harismendy, O.; Sjöberg Herrera, M.; Armisén, R. Immune-Related IncRNA LINC00944 Responds to Variations in ADAR1 Levels and It Is Associated with Breast Cancer Prognosis. Life Sci. 2021, 268, 118956. [Google Scholar] [CrossRef] [PubMed]
- Lin, L.; Wu, X.-H.; Zhu, J.-M.; Chen, S.-H.; Chen, Y.-H.; Lin, F.; Xue, X.-Y.; Wei, Y.; Xu, N.; Zheng, Q.-S.; et al. A Novel Tumor Mutation Burden Related lncRNA Signature Identified Prognosis and Tumor Immune Microenvironment Features in Clear Cell Renal Cell Carcinoma. Comb. Chem. High Throughput Screen. 2023, 26, 1503–1518. [Google Scholar] [CrossRef] [PubMed]
- Ma, M.; Li, J.; Zeng, Z.; Zheng, Z.; Kang, W. Integrated Analysis from Multicentre Studies Identities m7G-Related lncRNA-Derived Molecular Subtypes and Risk Stratification Systems for Gastric Cancer. Front. Immunol. 2023, 14, 1096488. [Google Scholar] [CrossRef] [PubMed]
- Jiang, W.; Zhu, X.; Bo, J.; Ma, J. Screening of Immune-Related lncRNAs in Lung Adenocarcinoma and Establish a Survival Prognostic Risk Prediction Model. Comb. Chem. High Throughput Screen. 2024, 27, 1175–1190. [Google Scholar] [CrossRef]
- Xue, Q.; Wang, Y.; Zheng, Q.; Chen, L.; Jin, Y.; Shen, X.; Li, Y. Construction of a Prognostic Immune-Related lncRNA Model and Identification of the Immune Microenvironment in Middle- or Advanced-Stage Lung Squamous Carcinoma Patients. Heliyon 2022, 8, e09521. [Google Scholar] [CrossRef] [PubMed]
- Tobe-Nishimoto, A.; Morita, Y.; Nishimura, J.; Kitahira, Y.; Takayama, S.; Kishimoto, S.; Matsumiya-Matsumoto, Y.; Matsunaga, K.; Imai, T.; Uzawa, N. Tumor Microenvironment Dynamics in Oral Cancer: Unveiling the Role of Inflammatory Cytokines in a Syngeneic Mouse Model. Clin. Exp. Metastasis 2024, 41, 891–908. [Google Scholar] [CrossRef]
- Zhang, W.; Wang, M.; Ji, C.; Liu, X.; Gu, B.; Dong, T. Macrophage Polarization in the Tumor Microenvironment: Emerging Roles and Therapeutic Potentials. Biomed. Pharmacother. 2024, 177, 116930. [Google Scholar] [CrossRef] [PubMed]
- Alves, A.; Diel, L.; Ramos, G.; Pinto, A.; Bernardi, L.; Yates, J.; Lamers, M. Tumor Microenvironment and Oral Squamous Cell Carcinoma: A Crosstalk between the Inflammatory State and Tumor Cell Migration. Oral Oncol. 2021, 112, 105038. [Google Scholar] [CrossRef]
- Hadler-Olsen, E.; Wirsing, A.M. Tissue-Infiltrating Immune Cells as Prognostic Markers in Oral Squamous Cell Carcinoma: A Systematic Review and Meta-Analysis. Br. J. Cancer 2019, 120, 714–727. [Google Scholar] [CrossRef] [PubMed]
- Christofides, A.; Strauss, L.; Yeo, A.; Cao, C.; Charest, A.; Boussiotis, V.A. The Complex Role of Tumor-Infiltrating Macrophages. Nat. Immunol. 2022, 23, 1148–1156. [Google Scholar] [CrossRef]
- Zong, Z.; Zou, J.; Mao, R.; Ma, C.; Li, N.; Wang, J.; Wang, X.; Zhou, H.; Zhang, L.; Shi, Y. M1 Macrophages Induce PD-L1 Expression in Hepatocellular Carcinoma Cells Through IL-1β Signaling. Front. Immunol. 2019, 10, 1643. [Google Scholar] [CrossRef]
- Li, C.; Gong, Z.; Yu, J. Deliberation Concerning the Role of M1-Type Macrophage Subset in Oral Carcinogenesis. J. Exp. Clin. Cancer Res. 2024, 43, 220. [Google Scholar] [CrossRef]
- Lv, C.; Li, S.; Zhao, J.; Yang, P.; Yang, C. M1 Macrophages Enhance Survival and Invasion of Oral Squamous Cell Carcinoma by Inducing GDF15-Mediated ErbB2 Phosphorylation. ACS Omega 2022, 7, 11405–11414. [Google Scholar] [CrossRef] [PubMed]
- Xiao, M.; Zhang, J.; Chen, W.; Chen, W. M1-like Tumor-Associated Macrophages Activated by Exosome-Transferred THBS1 Promote Malignant Migration in Oral Squamous Cell Carcinoma. J. Exp. Clin. Cancer Res. 2018, 37, 143. [Google Scholar] [CrossRef] [PubMed]
- You, Y.; Tian, Z.; Du, Z.; Wu, K.; Xu, G.; Dai, M.; Wang, Y.; Xiao, M. M1-like Tumor-Associated Macrophages Cascade a Mesenchymal/Stem-like Phenotype of Oral Squamous Cell Carcinoma via the IL6/Stat3/THBS1 Feedback Loop. J. Exp. Clin. Cancer Res. 2022, 41, 10. [Google Scholar] [CrossRef] [PubMed]
- Shimakage, M.; Sakamoto, H. Macrophage Involvement in Epstein-Barr Virus-Related Tumors. Exp. Ther. Med. 2010, 1, 285–291. [Google Scholar] [CrossRef] [PubMed]
- Liu, W.; Lin, Y.; Xiao, H.; Xing, S.; Chen, H.; Chi, P.; Zhang, G. Epstein-Barr Virus Infection Induces Indoleamine 2,3-Dioxygenase Expression in Human Monocyte-Derived Macrophages through P38/Mitogen-Activated Protein Kinase and NF-κB Pathways: Impairment in T Cell Functions. J. Virol. 2014, 88, 6660–6671. [Google Scholar] [CrossRef] [PubMed]
- Burassakarn, A.; Srisathaporn, S.; Pientong, C.; Wongjampa, W.; Vatanasapt, P.; Patarapadungkit, N.; Ekalaksananan, T. Exosomes-Carrying Epstein-Barr Virus-Encoded Small RNA-1 Induces Indoleamine 2, 3-Dioxygenase Expression in Tumor-Infiltrating Macrophages of Oral Squamous-Cell Carcinomas and Suppresses T-Cell Activity by Activating RIG-I/IL-6/TNF-α Pathway. Oral Oncol. 2021, 117, 105279. [Google Scholar] [CrossRef] [PubMed]
- Jiang, T.; Zhou, W.; Chang, Z.; Zou, H.; Bai, J.; Sun, Q.; Pan, T.; Xu, J.; Li, Y.; Li, X. ImmReg: The Regulon Atlas of Immune-Related Pathways across Cancer Types. Nucleic Acids Res. 2021, 49, 12106–12118. [Google Scholar] [CrossRef] [PubMed]
- Livak, K.J.; Schmittgen, T.D. Analysis of Relative Gene Expression Data Using Real-Time Quantitative PCR and the 2−ΔΔCT Method. Methods 2001, 25, 402–408. [Google Scholar] [CrossRef]
- Ye, J.; Coulouris, G.; Zaretskaya, I.; Cutcutache, I.; Rozen, S.; Madden, T.L. Primer-BLAST: A Tool to Design Target-Specific Primers for Polymerase Chain Reaction. BMC Bioinform. 2012, 13, 134. [Google Scholar] [CrossRef] [PubMed]
- Schneider, C.A.; Rasband, W.S.; Eliceiri, K.W. NIH Image to ImageJ: 25 Years of Image Analysis. Nat. Methods 2012, 9, 671–675. [Google Scholar] [CrossRef]
- Aran, D.; Hu, Z.; Butte, A.J. xCell: Digitally Portraying the Tissue Cellular Heterogeneity Landscape. Genome Biol. 2017, 18, 220. [Google Scholar] [CrossRef]
- Li, B.; Severson, E.; Pignon, J.-C.; Zhao, H.; Li, T.; Novak, J.; Jiang, P.; Shen, H.; Aster, J.C.; Rodig, S.; et al. Comprehensive Analyses of Tumor Immunity: Implications for Cancer Immunotherapy. Genome Biol. 2016, 17, 174. [Google Scholar] [CrossRef]
- Li, T.; Fu, J.; Zeng, Z.; Cohen, D.; Li, J.; Chen, Q.; Li, B.; Liu, X.S. TIMER2.0 for Analysis of Tumor-Infiltrating Immune Cells. Nucleic Acids Res. 2020, 48, W509–W514. [Google Scholar] [CrossRef]
- Finotello, F.; Mayer, C.; Plattner, C.; Laschober, G.; Rieder, D.; Hackl, H.; Krogsdam, A.; Loncova, Z.; Posch, W.; Wilflingseder, D.; et al. Molecular and Pharmacological Modulators of the Tumor Immune Contexture Revealed by Deconvolution of RNA-Seq Data. Genome Med. 2019, 11, 34. [Google Scholar] [CrossRef] [PubMed]
- Becht, E.; Giraldo, N.A.; Lacroix, L.; Buttard, B.; Elarouci, N.; Petitprez, F.; Selves, J.; Laurent-Puig, P.; Sautès-Fridman, C.; Fridman, W.H.; et al. Estimating the Population Abundance of Tissue-Infiltrating Immune and Stromal Cell Populations Using Gene Expression. Genome Biol. 2016, 17, 218. [Google Scholar] [CrossRef]
- Racle, J.; Gfeller, D. EPIC: A Tool to Estimate the Proportions of Different Cell Types from Bulk Gene Expression Data. In Bioinformatics for Cancer Immunotherapy; Boegel, S., Ed.; Methods in Molecular Biology; Springer: New York, NY, USA, 2020; Volume 2120, pp. 233–248. ISBN 978-1-07-160326-0. [Google Scholar]
- Newman, A.M.; Liu, C.L.; Green, M.R.; Gentles, A.J.; Feng, W.; Xu, Y.; Hoang, C.D.; Diehn, M.; Alizadeh, A.A. Robust Enumeration of Cell Subsets from Tissue Expression Profiles. Nat. Methods 2015, 12, 453–457. [Google Scholar] [CrossRef]
- Tang, D.; Chen, M.; Huang, X.; Zhang, G.; Zeng, L.; Zhang, G.; Wu, S.; Wang, Y. SRplot: A Free Online Platform for Data Visualization and Graphing. PLoS ONE 2023, 18, e0294236. [Google Scholar] [CrossRef] [PubMed]
- Miranda, K.C.; Huynh, T.; Tay, Y.; Ang, Y.-S.; Tam, W.-L.; Thomson, A.M.; Lim, B.; Rigoutsos, I. A Pattern-Based Method for the Identification of MicroRNA Binding Sites and Their Corresponding Heteroduplexes. Cell 2006, 126, 1203–1217. [Google Scholar] [CrossRef] [PubMed]
- Enright, A.J.; John, B.; Gaul, U.; Tuschl, T.; Sander, C.; Marks, D.S. MicroRNA Targets in Drosophila. Genome Biol. 2003, 5, R1. [Google Scholar] [CrossRef] [PubMed]
- Mann, M.; Wright, P.R.; Backofen, R. IntaRNA 2.0: Enhanced and Customizable Prediction of RNA–RNA Interactions. Nucleic Acids Res. 2017, 45, W435–W439. [Google Scholar] [CrossRef] [PubMed]
- Wright, P.R.; Georg, J.; Mann, M.; Sorescu, D.A.; Richter, A.S.; Lott, S.; Kleinkauf, R.; Hess, W.R.; Backofen, R. CopraRNA and IntaRNA: Predicting Small RNA Targets, Networks and Interaction Domains. Nucleic Acids Res. 2014, 42, W119–W123. [Google Scholar] [CrossRef]
- Busch, A.; Richter, A.S.; Backofen, R. IntaRNA: Efficient Prediction of Bacterial sRNA Targets Incorporating Target Site Accessibility and Seed Regions. Bioinformatics 2008, 24, 2849–2856. [Google Scholar] [CrossRef] [PubMed]
- Raden, M.; Ali, S.M.; Alkhnbashi, O.S.; Busch, A.; Costa, F.; Davis, J.A.; Eggenhofer, F.; Gelhausen, R.; Georg, J.; Heyne, S.; et al. Freiburg RNA Tools: A Central Online Resource for RNA-Focused Research and Teaching. Nucleic Acids Res. 2018, 46, W25–W29. [Google Scholar] [CrossRef] [PubMed]
- Tastsoglou, S.; Skoufos, G.; Miliotis, M.; Karagkouni, D.; Koutsoukos, I.; Karavangeli, A.; Kardaras, F.S.; Hatzigeorgiou, A.G. DIANA-miRPath v4.0: Expanding Target-Based miRNA Functional Analysis in Cell-Type and Tissue Contexts. Nucleic Acids Res. 2023, 51, W154–W159. [Google Scholar] [CrossRef]
- Chen, Y.; Wang, X. miRDB: An Online Database for Prediction of Functional microRNA Targets. Nucleic Acids Res. 2020, 48, D127–D131. [Google Scholar] [CrossRef] [PubMed]
- Liu, W.; Wang, X. Prediction of Functional microRNA Targets by Integrative Modeling of microRNA Binding and Target Expression Data. Genome Biol. 2019, 20, 18. [Google Scholar] [CrossRef] [PubMed]
- Tokar, T.; Pastrello, C.; Rossos, A.E.M.; Abovsky, M.; Hauschild, A.-C.; Tsay, M.; Lu, R.; Jurisica, I. mirDIP 4.1—Integrative Database of Human microRNA Target Predictions. Nucleic Acids Res. 2018, 46, D360–D370. [Google Scholar] [CrossRef] [PubMed]
- Shirdel, E.A.; Xie, W.; Mak, T.W.; Jurisica, I. NAViGaTing the Micronome—Using Multiple MicroRNA Prediction Databases to Identify Signalling Pathway-Associated MicroRNAs. PLoS ONE 2011, 6, e17429. [Google Scholar] [CrossRef]
- Huang, H.-Y.; Lin, Y.-C.-D.; Cui, S.; Huang, Y.; Tang, Y.; Xu, J.; Bao, J.; Li, Y.; Wen, J.; Zuo, H.; et al. miRTarBase Update 2022: An Informative Resource for Experimentally Validated miRNA–Target Interactions. Nucleic Acids Res. 2022, 50, D222–D230. [Google Scholar] [CrossRef] [PubMed]
- Sticht, C.; De La Torre, C.; Parveen, A.; Gretz, N. miRWalk: An Online Resource for Prediction of microRNA Binding Sites. PLoS ONE 2018, 13, e0206239. [Google Scholar] [CrossRef]
- Tang, D.; Tao, D.; Fang, Y.; Deng, C.; Xu, Q.; Zhou, J. TNF-Alpha Promotes Invasion and Metastasis via NF-Kappa B Pathway in Oral Squamous Cell Carcinoma. Med. Sci. Monit. Basic Res. 2017, 23, 141–149. [Google Scholar] [CrossRef] [PubMed]
- Fukumoto, I.; Hanazawa, T.; Kinoshita, T.; Kikkawa, N.; Koshizuka, K.; Goto, Y.; Nishikawa, R.; Chiyomaru, T.; Enokida, H.; Nakagawa, M.; et al. MicroRNA Expression Signature of Oral Squamous Cell Carcinoma: Functional Role of microRNA-26a/b in the Modulation of Novel Cancer Pathways. Br. J. Cancer 2015, 112, 891–900. [Google Scholar] [CrossRef] [PubMed]
- Zeng, G.; Xun, W.; Wei, K.; Yang, Y.; Shen, H. MicroRNA-27a-3p Regulates Epithelial to Mesenchymal Transition via Targeting YAP1 in Oral Squamous Cell Carcinoma Cells. Oncol. Rep. 2016, 36, 1475–1482. [Google Scholar] [CrossRef] [PubMed]
- Henson, B.J.; Bhattacharjee, S.; O’Dee, D.M.; Feingold, E.; Gollin, S.M. Decreased Expression of miR-125b and miR-100 in Oral Cancer Cells Contributes to Malignancy. Genes Chromosomes Cancer 2009, 48, 569–582. [Google Scholar] [CrossRef]
- Kong, D.; Zhang, G.; Ma, H.; Jiang, G. miR-1271 Inhibits OSCC Cell Growth and Metastasis by Targeting ALK. Neoplasma 2015, 62, 559–566. [Google Scholar] [CrossRef] [PubMed]
- Liu, C.; Wang, Z.; Wang, Y.; Gu, W. miR-338 Suppresses the Growth and Metastasis of OSCC Cells by Targeting NRP1. Mol. Cell. Biochem. 2015, 398, 115–122. [Google Scholar] [CrossRef] [PubMed]
- Xu, P.; Li, Y.; Zhang, H.; Li, M.; Zhu, H. MicroRNA-340 Mediates Metabolic Shift in Oral Squamous Cell Carcinoma by Targeting Glucose Transporter-1. J. Oral Maxillofac. Surg. 2016, 74, 844–850. [Google Scholar] [CrossRef]
- Sun, L.; Liu, L.; Fu, H.; Wang, Q.; Shi, Y. Association of Decreased Expression of Serum miR-9 with Poor Prognosis of Oral Squamous Cell Carcinoma Patients. Med. Sci. Monit. 2016, 22, 289–294. [Google Scholar] [CrossRef]
- Deng, L.; Liu, H. MicroRNA-506 Suppresses Growth and Metastasis of Oral Squamous Cell Carcinoma via Targeting GATA6. Int. J. Clin. Exp. Med. 2015, 8, 1862–1870. [Google Scholar]
- Chishima, T.; Iwakiri, J.; Hamada, M. Identification of Transposable Elements Contributing to Tissue-Specific Expression of Long Non-Coding RNAs. Genes 2018, 9, 23. [Google Scholar] [CrossRef]
- Li, W.; Zeng, Q.; Wang, B.; Lv, C.; He, H.; Yang, X.; Cheng, B.; Tao, X. Oxidative Stress Promotes Oral Carcinogenesis via Thbs1-Mediated M1-like Tumor-Associated Macrophages Polarization. Redox Biol. 2024, 76, 103335. [Google Scholar] [CrossRef] [PubMed]
- Ham, B.; Fernandez, M.C.; D’Costa, Z.; Brodt, P. The Diverse Roles of the TNF Axis in Cancer Progression and Metastasis. Trends Cancer Res. 2016, 11, 1–27. [Google Scholar] [PubMed]
- Chua, H.L.; Bhat-Nakshatri, P.; Clare, S.E.; Morimiya, A.; Badve, S.; Nakshatri, H. NF-κB Represses E-Cadherin Expression and Enhances Epithelial to Mesenchymal Transition of Mammary Epithelial Cells: Potential Involvement of ZEB-1 and ZEB-2. Oncogene 2007, 26, 711–724. [Google Scholar] [CrossRef] [PubMed]
- Chuang, M.; Sun, K.; Tang, S.; Deng, M.; Wu, Y.; Sung, J.; Cha, T.; Sun, G. Tumor-derived Tumor Necrosis Factor-alpha Promotes Progression and Epithelial-mesenchymal Transition in Renal Cell Carcinoma Cells. Cancer Sci. 2008, 99, 905–913. [Google Scholar] [CrossRef]
- Wu, Y.; Zhou, B.P. TNF-α/NF-κB/Snail Pathway in Cancer Cell Migration and Invasion. Br. J. Cancer 2010, 102, 639–644. [Google Scholar] [CrossRef] [PubMed]
- Lee, C.; Chang, J.S.; Syu, S.; Wong, T.; Chan, J.Y.; Tang, Y.; Yang, Z.; Yang, W.; Chen, C.; Lu, S.; et al. IL-1β Promotes Malignant Transformation and Tumor Aggressiveness in Oral Cancer. J. Cell. Physiol. 2015, 230, 875–884. [Google Scholar] [CrossRef] [PubMed]
- Xiao, L.; Li, X.; Cao, P.; Fei, W.; Zhou, H.; Tang, N.; Liu, Y. Interleukin-6 Mediated Inflammasome Activation Promotes Oral Squamous Cell Carcinoma Progression via JAK2/STAT3/Sox4/NLRP3 Signaling Pathway. J. Exp. Clin. Cancer Res. 2022, 41, 166. [Google Scholar] [CrossRef]
- Yadav, A.; Kumar, B.; Datta, J.; Teknos, T.N.; Kumar, P. IL-6 Promotes Head and Neck Tumor Metastasis by Inducing Epithelial–Mesenchymal Transition via the JAK-STAT3-SNAIL Signaling Pathway. Mol. Cancer Res. 2011, 9, 1658–1667. [Google Scholar] [CrossRef] [PubMed]
- Tanaka, T.; Narazaki, M.; Kishimoto, T. IL-6 in Inflammation, Immunity, and Disease. Cold Spring Harb. Perspect. Biol. 2014, 6, a016295. [Google Scholar] [CrossRef]
- Kodama, T.; Koma, Y.; Arai, N.; Kido, A.; Urakawa, N.; Nishio, M.; Shigeoka, M.; Yokozaki, H. CCL3–CCR5 Axis Contributes to Progression of Esophageal Squamous Cell Carcinoma by Promoting Cell Migration and Invasion via Akt and ERK Pathways. Lab. Investig. 2020, 100, 1140–1157. [Google Scholar] [CrossRef] [PubMed]
- Zhou, S.; Yang, K.; Chen, S.; Lian, G.; Huang, Y.; Yao, H.; Zhao, Y.; Huang, K.; Yin, D.; Lin, H.; et al. CCL3 Secreted by Hepatocytes Promotes the Metastasis of Intrahepatic Cholangiocarcinoma by VIRMA-Mediated N6-Methyladenosine (m6A) Modification. J. Transl. Med. 2023, 21, 43. [Google Scholar] [CrossRef]
- Shao, Y.; Ni, J.; Wei, S.; Weng, X.; Shen, M.; Jia, Y.; Meng, L. IRF1-Mediated Immune Cell Infiltration Is Associated with Metastasis in Colon Adenocarcinoma. Medicine 2020, 99, e22170. [Google Scholar] [CrossRef] [PubMed]
- Atri, C.; Guerfali, F.Z.; Laouini, D. Role of Human Macrophage Polarization in Inflammation during Infectious Diseases. Int. J. Mol. Sci. 2018, 19, 1801. [Google Scholar] [CrossRef] [PubMed]
- Weiss, M.; Blazek, K.; Byrne, A.J.; Perocheau, D.P.; Udalova, I.A. IRF5 Is a Specific Marker of Inflammatory Macrophages In Vivo. Mediat. Inflamm. 2013, 2013, 245804. [Google Scholar] [CrossRef] [PubMed]
- Krausgruber, T.; Blazek, K.; Smallie, T.; Alzabin, S.; Lockstone, H.; Sahgal, N.; Hussell, T.; Feldmann, M.; Udalova, I.A. IRF5 Promotes Inflammatory Macrophage Polarization and TH1-TH17 Responses. Nat. Immunol. 2011, 12, 231–238. [Google Scholar] [CrossRef]
- Xie, C.; Liu, C.; Wu, B.; Lin, Y.; Ma, T.; Xiong, H.; Wang, Q.; Li, Z.; Ma, C.; Tu, Z. Effects of IRF1 and IFN-β Interaction on the M1 Polarization of Macrophages and Its Antitumor Function. Int. J. Mol. Med. 2016, 38, 148–160. [Google Scholar] [CrossRef] [PubMed]
- Lazear, H.M.; Schoggins, J.W.; Diamond, M.S. Shared and Distinct Functions of Type I and Type III Interferons. Immunity 2019, 50, 907–923. [Google Scholar] [CrossRef]
- Read, S.A.; Wijaya, R.; Ramezani-Moghadam, M.; Tay, E.; Schibeci, S.; Liddle, C.; Lam, V.W.T.; Yuen, L.; Douglas, M.W.; Booth, D.; et al. Macrophage Coordination of the Interferon Lambda Immune Response. Front. Immunol. 2019, 10, 2674. [Google Scholar] [CrossRef] [PubMed]
- Wack, A.; Terczyńska-Dyla, E.; Hartmann, R. Guarding the Frontiers: The Biology of Type III Interferons. Nat. Immunol. 2015, 16, 802–809. [Google Scholar] [CrossRef]
- Abers, M.S.; Lionakis, M.S. Chronic Mucocutaneous Candidiasis and Invasive Fungal Infection Susceptibility. In Stiehm’s Immune Deficiencies; Elsevier: Amsterdam, The Netherlands, 2020; pp. 961–989. ISBN 978-0-12-816768-7. [Google Scholar]
- Lawrence, T.; Natoli, G. Transcriptional Regulation of Macrophage Polarization: Enabling Diversity with Identity. Nat. Rev. Immunol. 2011, 11, 750–761. [Google Scholar] [CrossRef] [PubMed]
- Li, H.; Jiang, T.; Li, M.-Q.; Zheng, X.-L.; Zhao, G.-J. Transcriptional Regulation of Macrophages Polarization by MicroRNAs. Front. Immunol. 2018, 9, 1175. [Google Scholar] [CrossRef] [PubMed]
- Quero, L.; Hanser, E.; Manigold, T.; Tiaden, A.N.; Kyburz, D. TLR2 Stimulation Impairs Anti-Inflammatory Activity of M2-like Macrophages, Generating a Chimeric M1/M2 Phenotype. Arthritis Res. Ther. 2017, 19, 245. [Google Scholar] [CrossRef] [PubMed]
- Boutilier, A.J.; Elsawa, S.F. Macrophage Polarization States in the Tumor Microenvironment. Int. J. Mol. Sci. 2021, 22, 6995. [Google Scholar] [CrossRef] [PubMed]
- Orecchioni, M.; Ghosheh, Y.; Pramod, A.B.; Ley, K. Macrophage Polarization: Different Gene Signatures in M1(LPS+) vs. Classically and M2(LPS–) vs. Alternatively Activated Macrophages. Front. Immunol. 2019, 10, 1084. [Google Scholar] [CrossRef] [PubMed]
- Zhu, L.; Zhao, Q.; Yang, T.; Ding, W.; Zhao, Y. Cellular Metabolism and Macrophage Functional Polarization. Int. Rev. Immunol. 2015, 34, 82–100. [Google Scholar] [CrossRef] [PubMed]
- Wu, X.; Lu, W.; Xu, C.; Jiang, C.; Zhuo, Z.; Wang, R.; Zhang, D.; Cui, Y.; Chang, L.; Zuo, X.; et al. Macrophages Phenotype Regulated by IL-6 Are Associated with the Prognosis of Platinum-Resistant Serous Ovarian Cancer: Integrated Analysis of Clinical Trial and Omics. J. Immunol. Res. 2023, 2023, 6455704. [Google Scholar] [CrossRef] [PubMed]
- Chen, X.; Fu, E.; Lou, H.; Mao, X.; Yan, B.; Tong, F.; Sun, J.; Wei, L. IL-6 Induced M1 Type Macrophage Polarization Increases Radiosensitivity in HPV Positive Head and Neck Cancer. Cancer Lett. 2019, 456, 69–79. [Google Scholar] [CrossRef]
- Ruytinx, P.; Proost, P.; Van Damme, J.; Struyf, S. Chemokine-Induced Macrophage Polarization in Inflammatory Conditions. Front. Immunol. 2018, 9, 1930. [Google Scholar] [CrossRef]
- Xu, L.; Chen, Y.; Nagashimada, M.; Ni, Y.; Zhuge, F.; Chen, G.; Li, H.; Pan, T.; Yamashita, T.; Mukaida, N.; et al. C C Chemokine Ligand 3 Deficiency Ameliorates Diet-Induced Steatohepatitis by Regulating Liver Macrophage Recruitment and M1/M2 Status in Mice. Metabolism 2021, 125, 154914. [Google Scholar] [CrossRef] [PubMed]
- Qian, Y.; Shi, L.; Luo, Z. Long Non-Coding RNAs in Cancer: Implications for Diagnosis, Prognosis, and Therapy. Front. Med. 2020, 7, 612393. [Google Scholar] [CrossRef] [PubMed]
- Wang, W.; Liu, Y.; Wu, J. The Roles of lncRNAs in the Development of Drug Resistance of Oral Cancers. Biomed. Pharmacother. 2024, 180, 117458. [Google Scholar] [CrossRef] [PubMed]









| Gene Name | Forward (5′-3′) | Reverse (5′-3′) |
|---|---|---|
| LINC00944 | ATGCTGGAAGAACGAGCCTT | GGCCCTGGTCCTAGGTCATA |
| CD80 | ATCCTGGGCCATTACCTTAATC | CTCTCATTCCTCCTTCTCTCTCT |
| CXCL9 | GCTGGTTCTGATTGGAGTGC | GAAGGGCTTGGGGCAAATTG |
| CXCL10 | CCTTATCTTTCTGACTCTAAGTGG | CTAAAGACCTTGGATTAACAGG |
| CD206 | GTTACCCTGGTGGAAGAAGAAG | CTCGTTTACTGTCGCAGGTATC |
| CD163 | TTTGTCAACTTGAGTCCCTTCAC | TCCCGCTACACTTGTTTTCAC |
| ALOX15 | CAGATGTCCATCACTTGGCAG | CTCCTCCCTGAACTTCTTCAG |
| GAPDH | TCATCAGCAATGCCTCCTGCA | TGGGTAGCAGTGATGGCA |
| Immune Cell | Analysis Tools | p-Value |
|---|---|---|
| Plasmacytoid dendritic cell | XCELL | 7.32 × 10−27 |
| T cell CD8+ | TIMER | 7.26 × 10−25 |
| MCPCOUNTER | 7.20 × 10−20 | |
| QUANTISEQ | 1.40 × 10−19 | |
| XCELL | 2.28 × 10−17 | |
| CIBERSORT | 2.11 × 10−15 | |
| NK cell | MCPCOUNTER | 2.32 × 10−18 |
| EPIC | 8.25 × 10−16 | |
| Myeloid dendritic cell | TIMER | 1.10 × 10−17 |
| Macrophage M1 | CIBERSORT | 4.61 × 10−17 |
| QUANTISEQ | 4.49 × 10−13 | |
| NK cell activated | CIBERSORT | 5.05 × 10−16 |
| Myeloid dendritic cell activated | XCELL | 5.59 × 10−16 |
| Immune score | XCELL | 5.55 × 10−15 |
| T cell CD4+ Th1 | XCELL | 1.55 × 10−14 |
| T cell CD8+ effector memory | XCELL | 2.28 × 10−14 |
| Cytotoxicity score | MCPCOUNTER | 3.77 × 10−14 |
| Class-switched memory B cell | XCEL | 1.84 × 10−13 |
| Macrophage | EPIC | 3.43 × 10−13 |
| T cell CD4+ (non-regulatory) | QUANTISEQ | 4.49 × 10−13 |
| miRNAs | Cells | Samples | Functions | References |
|---|---|---|---|---|
| hsa-miR-26a/b | SAS and HSC3 cell lines | 36 pairs of matched primary OSCC and normal epithelial tissue | Loss of tumor-suppressive miR-26a/b enhanced cancer cell migration and invasion in OSCC through direct regulation of TMEM184B. | [71] |
| hsa-27a-3p | Tca8113, CAL-27, SCC-4, SCC-9, SCC-25, HN-6 compared to HNOK cell lines | 50 pairs of matched primary OSCC and adjacent non-cancerous tissue | miR-27a-3p acts as an important upstream regulator related to the EMT via the inhibition of YAP1 in OSCC | [72] |
| hsa-miR-125b | Ten OSCC cell lines compared to NHOK controls | 9 of OSCC tumors compared and 5 of NHOK controls | Transfecting cells with exogenous miR-125b and miR-100 significantly reduced cell proliferation and modified the expression of target and non-target genes, including some that are overexpressed in radioresistant OSCC cells | [73] |
| hsa-miR-1271 | SCC4 and Tca8113 cells compared to normal oral mucosa cells | 20 pairs of matched primary OSCC and normal epithelial tissue | Overexpression of miR-1271 inhibited cell proliferation, migration, and invasion in OSCC. miR-1271 inhibits OSCC cell growth and metastasis by targeting ALK | [74] |
| hsa-miR-338 | Tca-8113 cells and SCC15 cells compared to normal oral epithelial cells | 24 pairs of matched primary OSCC and normal epithelial tissue | Overexpression of miR-338 significantly inhibited proliferation, colony formation, migration, and invasion of OSCC cells via targeting NRP1 | [75] |
| hsa-miR-340 | SAS and SCC15 compared to oral epithelial cells | 3 pairs of matched primary OSCC and normal adjacent tissues | Decrease in miR-340 increased Glut1 expression, leading to an increase in lactate secretion and glucose uptake rate which resulted in the rapid proliferation of oral cancer cells. | [76] |
| hsa-miR-9 | - | Serum from 104 of OSCC patients or 30 of OLK in comparison with 40 of healthy controls | Low serum miR-9 was correlated with poor prognosis of OSCC | [77] |
| hsa-miR-506 | SCC4 and Tca8113 cells compared to normal oral mucosa cells | 21 pairs of matched OSCC and adjacent normal tissues | miR-506 overexpression suppressed proliferation, migration, and invasion capabilities of OSCC cells via targeting GATA6 | [78] |
Disclaimer/Publisher’s Note: The statements, opinions and data contained in all publications are solely those of the individual author(s) and contributor(s) and not of MDPI and/or the editor(s). MDPI and/or the editor(s) disclaim responsibility for any injury to people or property resulting from any ideas, methods, instructions or products referred to in the content. |
© 2025 by the authors. Licensee MDPI, Basel, Switzerland. This article is an open access article distributed under the terms and conditions of the Creative Commons Attribution (CC BY) license (https://creativecommons.org/licenses/by/4.0/).
Share and Cite
Srisathaporn, S.; Ekalaksananan, T.; Heawchaiyaphum, C.; Aromseree, S.; Maranon, D.G.; Altina, N.H.; Nukpook, T.; Wilusz, J.; Pientong, C. EBV-Induced LINC00944: A Driver of Oral Cancer Progression and Influencer of Macrophage Differentiation. Cancers 2025, 17, 491. https://doi.org/10.3390/cancers17030491
Srisathaporn S, Ekalaksananan T, Heawchaiyaphum C, Aromseree S, Maranon DG, Altina NH, Nukpook T, Wilusz J, Pientong C. EBV-Induced LINC00944: A Driver of Oral Cancer Progression and Influencer of Macrophage Differentiation. Cancers. 2025; 17(3):491. https://doi.org/10.3390/cancers17030491
Chicago/Turabian StyleSrisathaporn, Sawarot, Tipaya Ekalaksananan, Chukkris Heawchaiyaphum, Sirinart Aromseree, David G. Maranon, Noelia H. Altina, Thawaree Nukpook, Jeffrey Wilusz, and Chamsai Pientong. 2025. "EBV-Induced LINC00944: A Driver of Oral Cancer Progression and Influencer of Macrophage Differentiation" Cancers 17, no. 3: 491. https://doi.org/10.3390/cancers17030491
APA StyleSrisathaporn, S., Ekalaksananan, T., Heawchaiyaphum, C., Aromseree, S., Maranon, D. G., Altina, N. H., Nukpook, T., Wilusz, J., & Pientong, C. (2025). EBV-Induced LINC00944: A Driver of Oral Cancer Progression and Influencer of Macrophage Differentiation. Cancers, 17(3), 491. https://doi.org/10.3390/cancers17030491

