Transcription Factor Networks Drive Tumor Progression and Immune Microenvironment Remodeling in Hepatocellular Carcinoma
Simple Summary
Abstract
1. Introduction
2. Materials and Methods
2.1. Study Cohort and Ethical Approval
2.2. Single-Cell RNA-Seq Preprocessing and Quality Control
2.3. Calling Malignant Epithelium by Copy-Number Aberrations
2.4. Differential Expression and Gene-Set Analyses
2.5. Transcription-Factor Regulon Inference (SCENIC)
2.6. Stemness, Cell-Cycle State, and Functional Scoring
2.7. Pseudotime Trajectory Analysis
2.8. Cell-Cell Interactions Analysis
3. Results
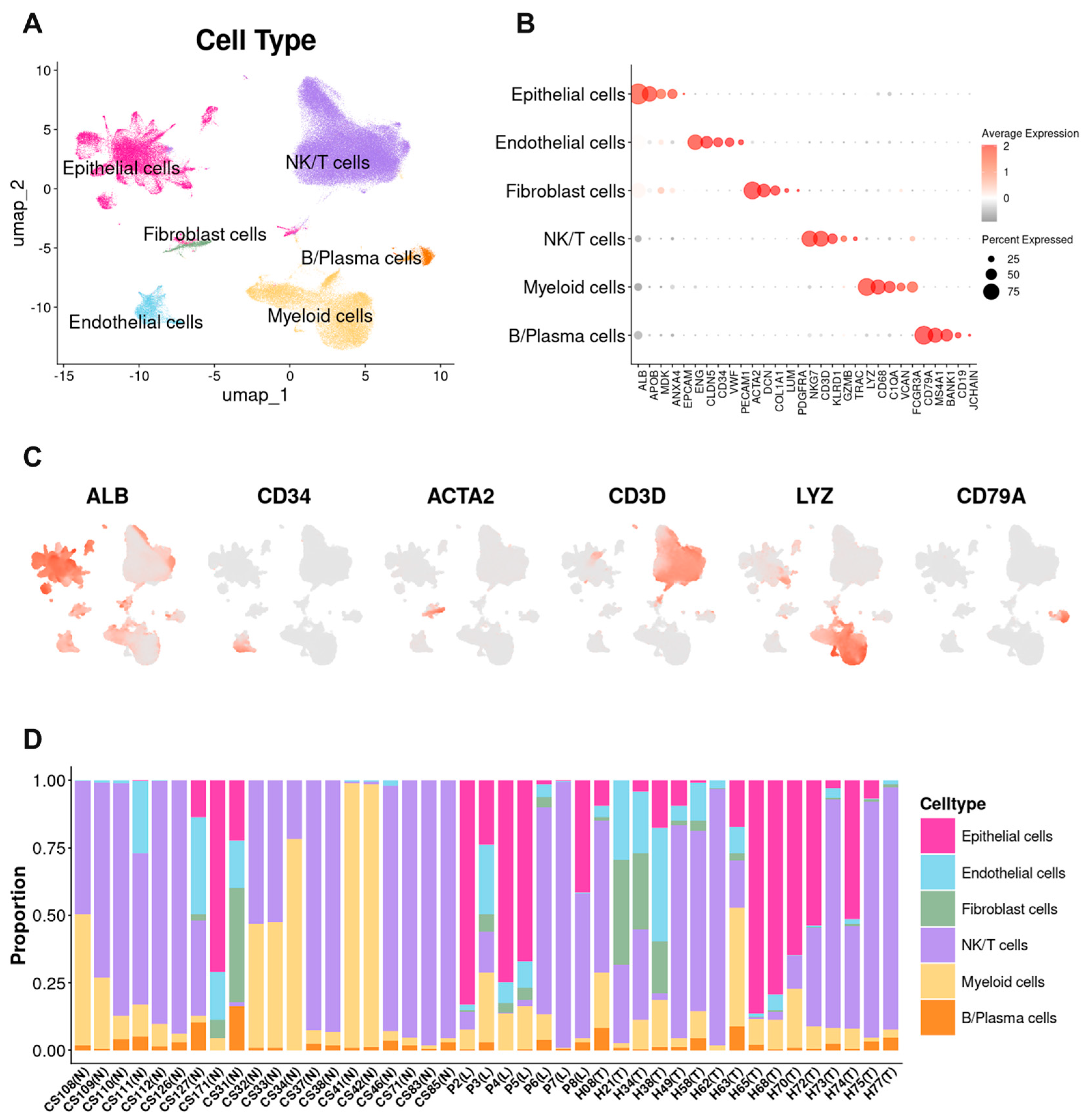
3.1. Single-Cell Characterization of the HCC Microenvironment
3.2. Malignant Epithelium–Specific Transcription Factors and Prognostic Relevance
3.3. TF Activity–Defined Malignant Heterogeneity and Evolutionary Trajectories
- C1 (invasive/metabolic/inflammatory): SPP1, TM4SF1, LGALS3, AGR2, G6PD, PKM, SLC2A1, NQO1, VEGFA, CAV1; enriched for hypoxia, EMT, TNF-α via NF-κB, glycolysis.
- C4 (proliferative): MKI67, TOP2A, BIRC5, CDC20, CDK1, CCNB1/2, PLK1, AURKA/B, TPX2, RRM2, MYBL2; enriched for G2/M checkpoint, E2F targets, mitotic spindle.
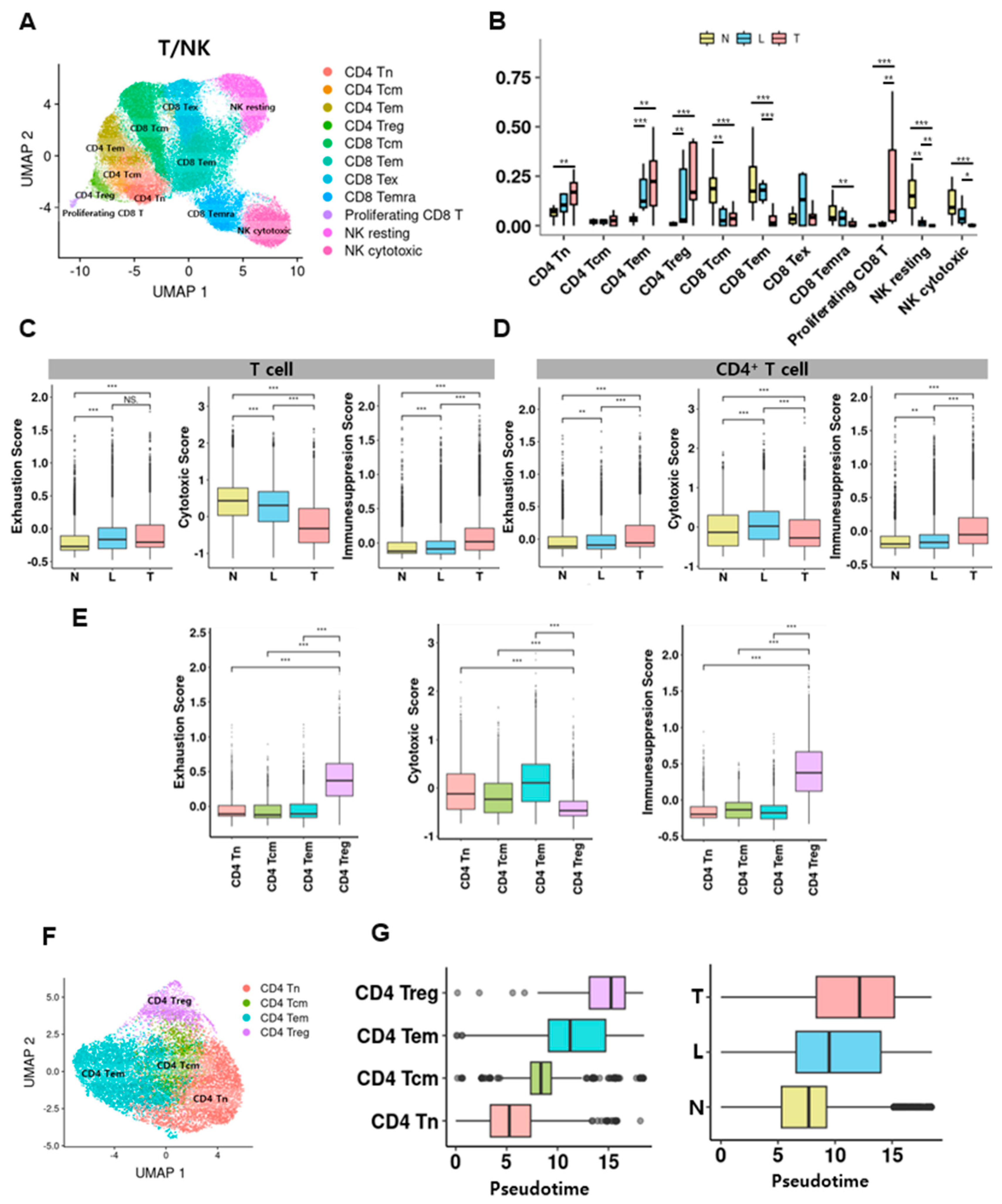
3.4. Regional Distribution of T/NK Cell Subtypes and Functional Reprogramming of CD4+ T Cells in the Tumor Microenvironment
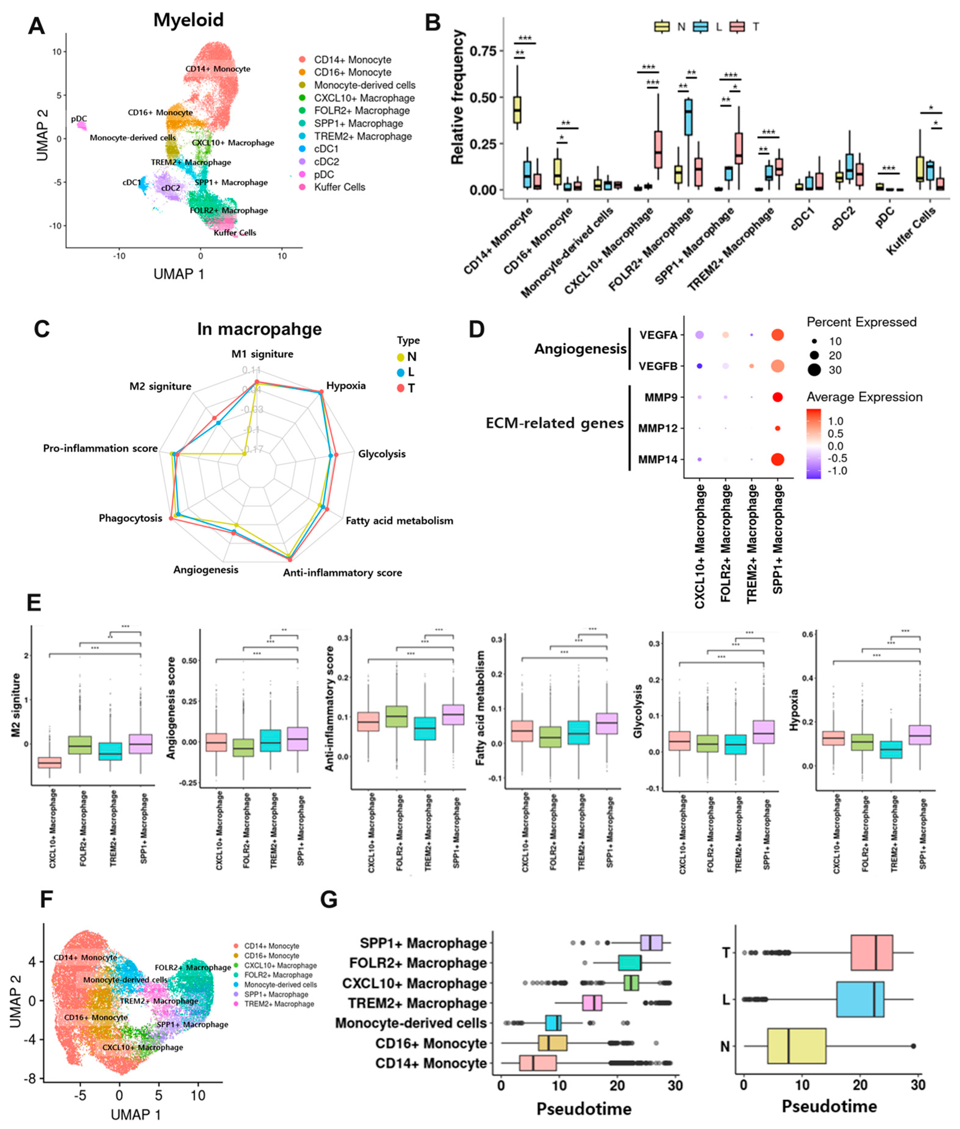
3.5. SPP1+ Macrophages Represent a Dominant Immunosuppressive Subset Within the Tumor Core
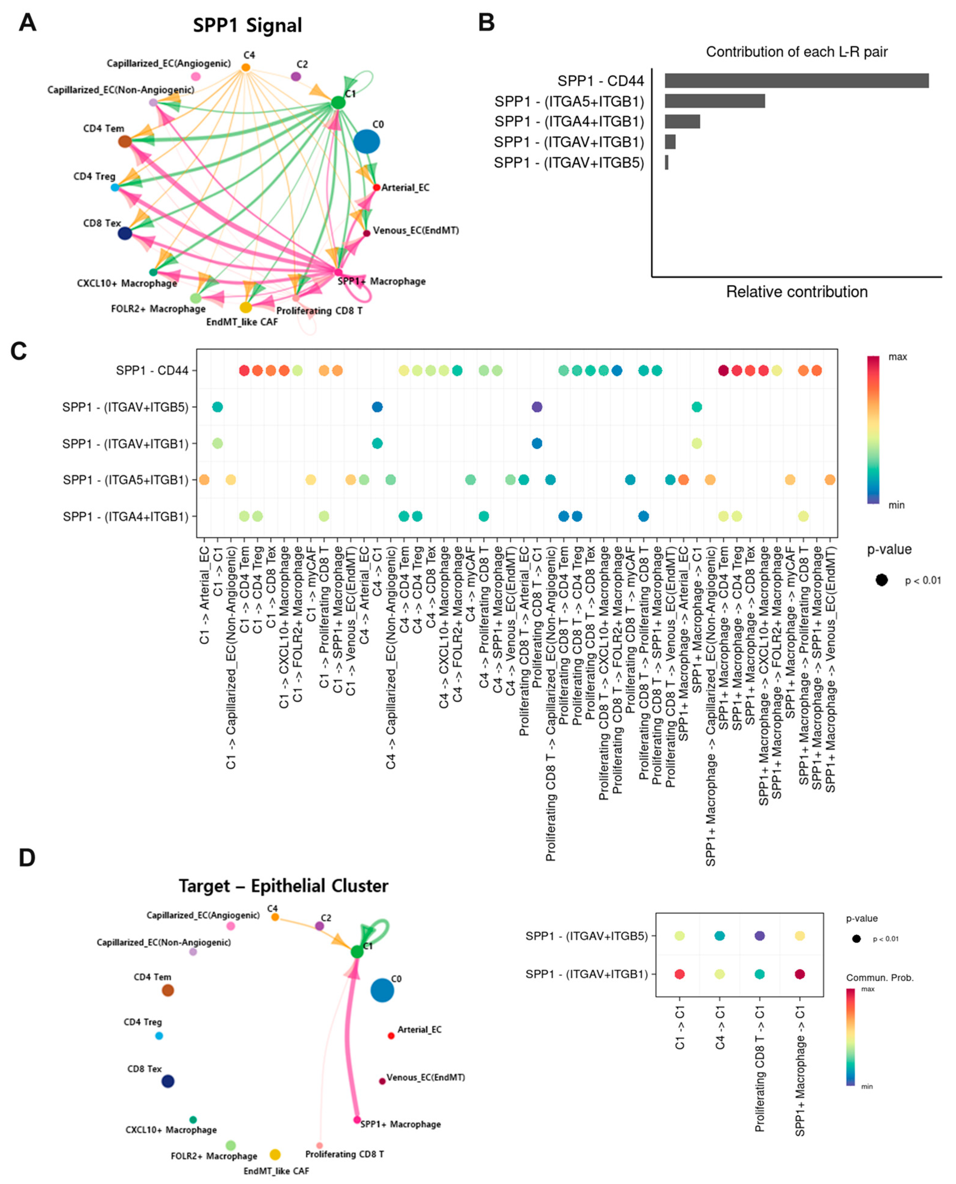
3.6. Intercellular Crosstalk Between Tumor and Immune Cells Shapes a Distinct Invasive Tumor Microenvironment Through the SPP1 Signaling Pathway
4. Discussion
5. Conclusions
Supplementary Materials
Author Contributions
Funding
Institutional Review Board Statement
Informed Consent Statement
Data Availability Statement
Conflicts of Interest
References
- Sung, H.; Ferlay, J.; Siegel, R.L.; Laversanne, M.; Soerjomataram, I.; Jemal, A.; Bray, F. Global cancer statistics 2022: GLOBOCAN estimates of incidence and mortality worldwide for 36 cancers in 185 countries. CA A Cancer J. Clin. 2024, 74, 229–263. [Google Scholar]
- Rumgay, H.; Arnold, M.; Ferlay, J.; Lesi, O.; Cabasag, C.J.; Vignat, J.; Laversanne, M.; McGlynn, K.A.; Soerjomataram, I. Global burden of primary liver cancer in 2020 and predictions to 2040. J. Hepatol. 2022, 77, 1598–1606. [Google Scholar] [CrossRef]
- Llovet, J.M.; Kelley, R.K.; Villanueva, A.; Singal, A.G.; Pikarsky, E.; Roayaie, S.; Lencioni, R.; Koike, K.; Zucman-Rossi, J. Hepatocellular carcinoma. Nat. Rev. Dis. Primers 2021, 7, 6. [Google Scholar] [CrossRef]
- Siegel, R.L.; Miller, K.D.; Wagle, N.S.; Jemal, A. Cancer statistics, 2024. CA A Cancer J. Clin. 2024, 74, 12–49. [Google Scholar] [CrossRef]
- Villanueva, A. Hepatocellular carcinoma. N. Engl. J. Med. 2019, 380, 1450–1462. [Google Scholar] [CrossRef]
- Finn, R.S.; Qin, S.; Ikeda, M.; Galle, P.R.; Ducreux, M.; Kim, T.Y.; Kudo, M.; Breder, V.; Merle, P.; IMbrave150 Investigators. Atezolizumab plus bevacizumab in unresectable hepatocellular carcinoma. N. Engl. J. Med. 2020, 382, 1894–1905. [Google Scholar] [CrossRef] [PubMed]
- Kudo, M. Atezolizumab plus bevacizumab in unresectable hepatocellular carcinoma: A new standard of care. Liver Cancer 2020, 9, 638–642. [Google Scholar] [CrossRef] [PubMed]
- Dhanasekaran, R. Deciphering Tumor Heterogeneity in Hepatocellular Carcinoma (HCC)—Multi-Omic and Singulomic Approaches. Semin. Liver Dis. 2021, 41, 291–304. [Google Scholar] [CrossRef] [PubMed]
- Lambert, S.A.; Jolma, A.; Campitelli, L.F.; Das, P.K.; Yin, Y.; Albu, M.; Chen, X.; Taipale, J.; Hughes, T.R.; Weirauch, M.T. The human transcription factor Interactome. Cell 2018, 172, 650–665. [Google Scholar] [CrossRef]
- Hanahan, D. Hallmarks of cancer: New dimensions. Cancer Discov. 2022, 12, 31–46. [Google Scholar] [CrossRef]
- Muller, P.A.; Vousden, K.H. p53 mutations in cancer. Nat. Cell Biol. 2013, 15, 2–8. [Google Scholar] [CrossRef] [PubMed]
- Stine, Z.E.; Walton, Z.E.; Altman, B.J.; Hsieh, A.L.; Dang, C.V. MYC, metabolism, and cancer. Cancer Discov. 2015, 5, 1024–1039. [Google Scholar] [CrossRef]
- Mao, H.; Zhao, X.; Sun, S.C. NF-κB in inflammation and cancer. Cell. Mol. Immunol. 2025, 8, 811–839. [Google Scholar] [CrossRef] [PubMed]
- Park, M.H.; Hong, J.T. Roles of NF-κB in Cancer and Inflammatory Diseases and Their Therapeutic Approaches. Cells 2016, 5, 15. [Google Scholar] [CrossRef]
- Jiang, Z.; Wu, Y.; Miao, Y.; Deng, K.; Yang, F.; Xu, S.; Wang, Y.; You, R.; Zhang, L.; Fan, Y.; et al. HCCDB v2.0: Decompose Expression Variations by Single-cell RNA-seq and Spatial Transcriptomics in HCC. Genom. Proteom. Bioinform. 2024, 22, qzae011. [Google Scholar] [CrossRef]
- Hao, Y.; Stuart, T.; Kowalski, M.H.; Choudhary, S.; Hoffman, P.; Hartman, A.; Srivastava, A.; Molla, G.; Madad, S.; Fernandez-Granda, C.; et al. Dictionary learning for integrative, multimodal and scalable single-cell analysis. Nat. Biotechnol. 2024, 42, 293–304. [Google Scholar] [CrossRef]
- Tang, Z.; Li, C.; Kang, B.; Gao, G.; Li, C.; Zhang, Z. GEPIA: A web server for cancer and normal gene expression profiling and interactive analyses. Nucleic Acids Res. 2017, 45, W98–W102. [Google Scholar] [CrossRef]
- González-Blas, C.B.; Winter, S.D.; Hulselmans, G.; Hecker, N.; Matetovici, I.; Christiaens, V.; Poovathingal, S.; Wouters, J.; Aibar, S.; Aerts, S. SCENIC+: Single-cell multiomic inference of enhancers and gene regulatory networks. Nat. Methods 2023, 20, 1355–1367. [Google Scholar] [CrossRef] [PubMed]
- Jin, S.; Guerrero-Juarez, C.F.; Zhang, L.; Chang, I.; Ramos, R.; Kuan, C.H.; Myung, P.; Plikus, M.V.; Nie, Q. Inference and analysis of cell-cell communication using CellChat. Nat. Commun. 2021, 12, 1088. [Google Scholar] [CrossRef]
- Jin, S.; Plikus, M.V.; Nie, Q. CellChat for systematic analysis of cell-cell communication from single-cell transcriptomics. Nat. Protoc. 2025, 20, 180–219. [Google Scholar] [CrossRef]
- Li, Y.; Wu, F.; Tan, Q.; Guo, M.; Ma, P.; Wang, X.; Zhang, S.; Xu, J.; Luo, P.; Jin, Y. The multifaceted roles of FOXM1 in pulmonary disease. Cell Commun. Signal. 2019, 17, 35. [Google Scholar] [CrossRef]
- Andreozzi, M.; Quintavalle, C.; Benz, D.; Quagliata, L.; Matter, M.; Calabrese, D.; Tosti, N.; Ruiz, C.; Trapani, F.; Tornillo, L.; et al. HMGA1 Expression in Human Hepatocellular Carcinoma Correlates with Poor Prognosis and Promotes Tumor Growth and Migration in in vitro Models. Neoplasia 2016, 18, 724–731. [Google Scholar] [CrossRef]
- Edmondson, H.A.; Steiner, P.E. Primary carcinoma of the liver: A study of 100 cases among 48,900 necropsies. Cancer 1954, 7, 462–503. [Google Scholar] [CrossRef]
- Ramachandran, P.; Dobie, R.; Wilson-Kanamori, J.R.; Dora, E.F.; Henderson, B.E.P.; Luu, N.T.; Portman, J.R.; Matchett, K.P.; Brice, M.; Marwick, J.A.; et al. Resolving the fibrotic niche of human liver cirrhosis at single-cell level. Nature 2019, 575, 512–518. [Google Scholar] [CrossRef] [PubMed]
- Sharma, A.; Seow, J.J.W.; Dutertre, C.A.; Pai, R.; Blériot, C.; Mishra, A.; Wong, R.M.M.; Singh, G.S.N.; Sudhagar, S.; Khalilnezhad, S.; et al. Onco-fetal Reprogramming of Endothelial Cells Drives Immunosuppressive Macrophages in Hepatocellular Carcinoma. Cell 2020, 183, 377–394.e21. [Google Scholar] [CrossRef]
- Huang, Z.; Li, Y.; Liu, Q.; Chen, X.; Lin, W.; Wu, W.; Chen, Z.; Chen, X.; Pan, Y.; Qiu, S. SPP1-mediated M2 macrophage polarization shapes the tumor microenvironment and enhances prognosis and immunotherapy guidance in nasopharyngeal carcinoma. Int. Immunopharmacol. 2025, 147, 113944. [Google Scholar] [CrossRef] [PubMed]
- Ringelhan, M.; Pfister, D.; O’Connor, T.; Pikarsky, E.; Heikenwalder, M. The immunology of hepatocellular carcinoma. Nat. Immunol. 2018, 19, 222–232. [Google Scholar] [CrossRef] [PubMed]
- Cheng, S.; Li, Z.; Gao, R.; Xing, B.; Gao, Y.; Yang, Y.; Qin, S.; Zhang, L.; Ouyang, H.; Du, P.; et al. A pan-cancer single-cell transcriptional atlas of tumor-infiltrating myeloid cells. Cell 2021, 184, 792–809.e23. [Google Scholar] [CrossRef]
- Yang, C.L.; Song, R.; Hu, J.W.; Huang, J.T.; Li, N.N.; Ni, H.H.; Li, Y.-K.; Zhang, J.; Lu, Z.; Zhou, M.; et al. Integrating single-cell and bulk RNA sequencing reveals CK19+ cancer stem cells and their specific SPP1+ tumor-associated macrophage niche in HBV-related hepatocellular carcinoma. Hepatol. Int. 2024, 18, 73–90. [Google Scholar] [CrossRef]
- Tong, W.; Wang, T.; Bai, Y.; Yang, X.; Han, P.; Zhu, L.; Zhang, Y.; Shen, Z. Spatial transcriptomics reveals tumor-derived SPP1 induces fibroblast chemotaxis and activation in the hepatocellular carcinoma microenvironment. J. Transl. Med. 2024, 22, 840. [Google Scholar] [CrossRef]






Disclaimer/Publisher’s Note: The statements, opinions and data contained in all publications are solely those of the individual author(s) and contributor(s) and not of MDPI and/or the editor(s). MDPI and/or the editor(s) disclaim responsibility for any injury to people or property resulting from any ideas, methods, instructions or products referred to in the content. |
© 2025 by the authors. Licensee MDPI, Basel, Switzerland. This article is an open access article distributed under the terms and conditions of the Creative Commons Attribution (CC BY) license (https://creativecommons.org/licenses/by/4.0/).
Share and Cite
Lee, S.H.; Ahn, J.W.; Choi, W.; Kim, J.; Hwang, J.Y.; Kim, J.-H.; Kim, H.; Kwak, W. Transcription Factor Networks Drive Tumor Progression and Immune Microenvironment Remodeling in Hepatocellular Carcinoma. Cancers 2025, 17, 3787. https://doi.org/10.3390/cancers17233787
Lee SH, Ahn JW, Choi W, Kim J, Hwang JY, Kim J-H, Kim H, Kwak W. Transcription Factor Networks Drive Tumor Progression and Immune Microenvironment Remodeling in Hepatocellular Carcinoma. Cancers. 2025; 17(23):3787. https://doi.org/10.3390/cancers17233787
Chicago/Turabian StyleLee, Sang Hoon, Ju Won Ahn, Wonbin Choi, Jina Kim, Joon Yeon Hwang, Jae-Hwan Kim, Hyaekang Kim, and Woori Kwak. 2025. "Transcription Factor Networks Drive Tumor Progression and Immune Microenvironment Remodeling in Hepatocellular Carcinoma" Cancers 17, no. 23: 3787. https://doi.org/10.3390/cancers17233787
APA StyleLee, S. H., Ahn, J. W., Choi, W., Kim, J., Hwang, J. Y., Kim, J.-H., Kim, H., & Kwak, W. (2025). Transcription Factor Networks Drive Tumor Progression and Immune Microenvironment Remodeling in Hepatocellular Carcinoma. Cancers, 17(23), 3787. https://doi.org/10.3390/cancers17233787

