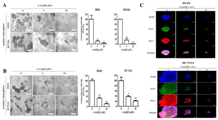
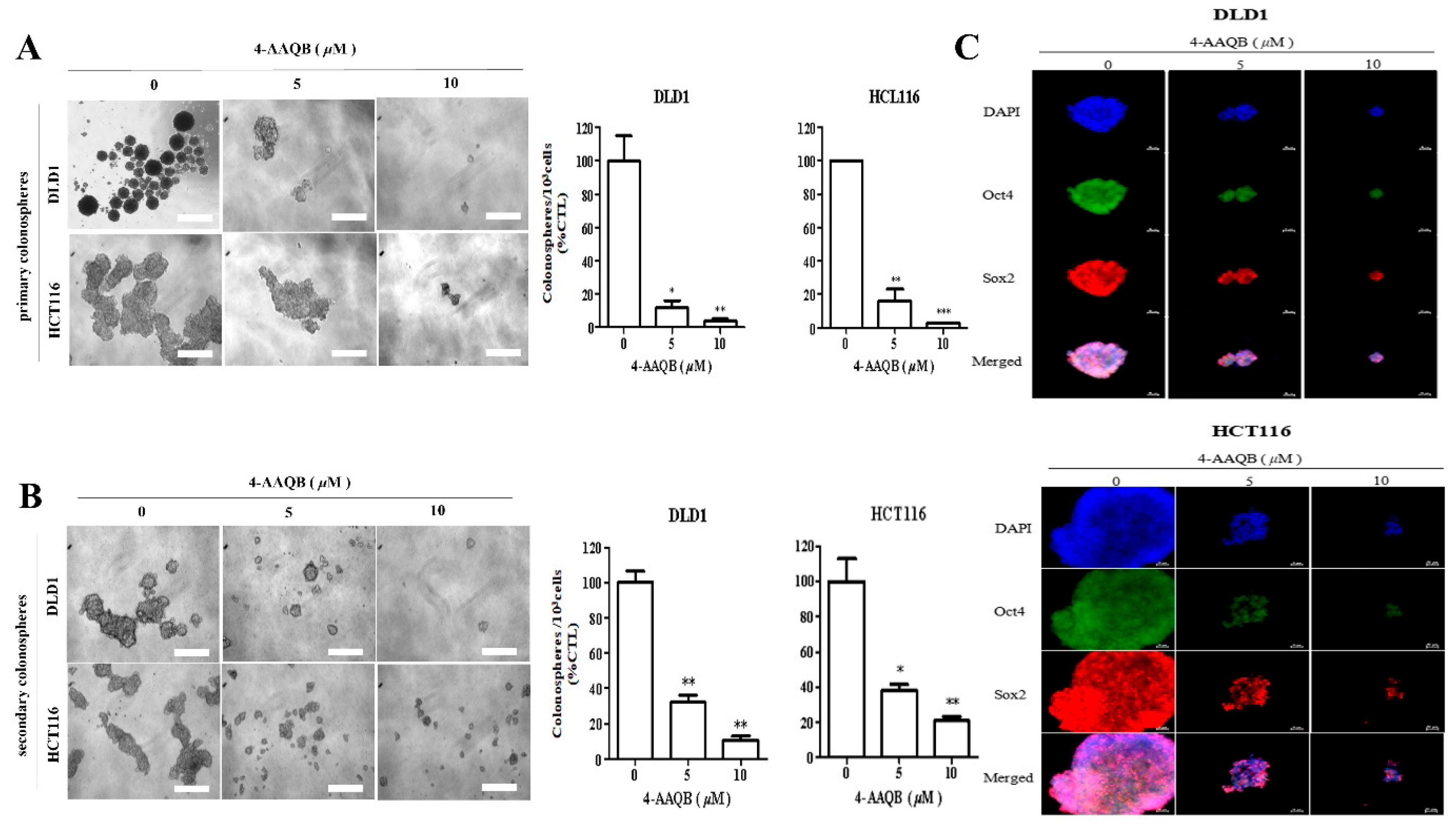
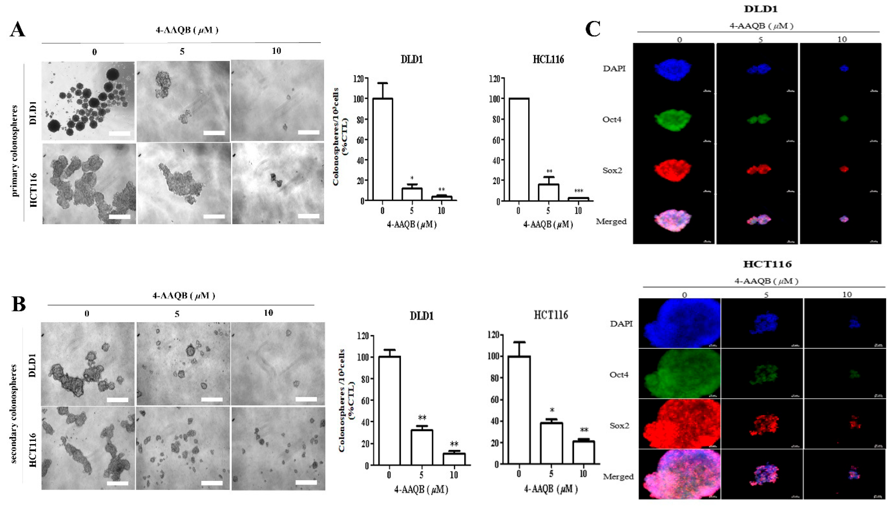
Correction: Bamodu et al. 4-Acetyl-Antroquinonol B Suppresses SOD2-Enhanced Cancer Stem Cell-Like Phenotypes and Chemoresistance of Colorectal Cancer Cells by Inducing hsa-miR-324 re-Expression. Cancers 2018, 10, 269
Figure

Reference
- Bamodu, O.A.; Yang, C.-K.; Cheng, W.-H.; Tzeng, D.T.W.; Kuo, K.-T.; Huang, C.-C.; Deng, L.; Hsiao, M.; Lee, W.-H.; Yeh, C.-T. 4-Acetyl-Antroquinonol B Suppresses SOD2-Enhanced Cancer Stem Cell-Like Phenotypes and Chemoresistance of Colorectal Cancer Cells by Inducing hsa-miR-324 re-Expression. Cancers 2018, 10, 269. [Google Scholar] [CrossRef] [PubMed]

Disclaimer/Publisher’s Note: The statements, opinions and data contained in all publications are solely those of the individual author(s) and contributor(s) and not of MDPI and/or the editor(s). MDPI and/or the editor(s) disclaim responsibility for any injury to people or property resulting from any ideas, methods, instructions or products referred to in the content. |
© 2025 by the authors. Licensee MDPI, Basel, Switzerland. This article is an open access article distributed under the terms and conditions of the Creative Commons Attribution (CC BY) license (https://creativecommons.org/licenses/by/4.0/).
Share and Cite
Bamodu, O.A.; Yang, C.-K.; Cheng, W.-H.; Tzeng, D.T.W.; Kuo, K.-T.; Huang, C.-C.; Deng, L.; Hsiao, M.; Lee, W.-H.; Yeh, C.-T. Correction: Bamodu et al. 4-Acetyl-Antroquinonol B Suppresses SOD2-Enhanced Cancer Stem Cell-Like Phenotypes and Chemoresistance of Colorectal Cancer Cells by Inducing hsa-miR-324 re-Expression. Cancers 2018, 10, 269. Cancers 2025, 17, 3304. https://doi.org/10.3390/cancers17203304
Bamodu OA, Yang C-K, Cheng W-H, Tzeng DTW, Kuo K-T, Huang C-C, Deng L, Hsiao M, Lee W-H, Yeh C-T. Correction: Bamodu et al. 4-Acetyl-Antroquinonol B Suppresses SOD2-Enhanced Cancer Stem Cell-Like Phenotypes and Chemoresistance of Colorectal Cancer Cells by Inducing hsa-miR-324 re-Expression. Cancers 2018, 10, 269. Cancers. 2025; 17(20):3304. https://doi.org/10.3390/cancers17203304
Chicago/Turabian StyleBamodu, Oluwaseun Adebayo, Ching-Kuo Yang, Wei-Hong Cheng, David T.W. Tzeng, Kuang-Tai Kuo, Chun-Chih Huang, Li Deng, Michael Hsiao, Wei-Hwa Lee, and Chi-Tai Yeh. 2025. "Correction: Bamodu et al. 4-Acetyl-Antroquinonol B Suppresses SOD2-Enhanced Cancer Stem Cell-Like Phenotypes and Chemoresistance of Colorectal Cancer Cells by Inducing hsa-miR-324 re-Expression. Cancers 2018, 10, 269" Cancers 17, no. 20: 3304. https://doi.org/10.3390/cancers17203304
APA StyleBamodu, O. A., Yang, C.-K., Cheng, W.-H., Tzeng, D. T. W., Kuo, K.-T., Huang, C.-C., Deng, L., Hsiao, M., Lee, W.-H., & Yeh, C.-T. (2025). Correction: Bamodu et al. 4-Acetyl-Antroquinonol B Suppresses SOD2-Enhanced Cancer Stem Cell-Like Phenotypes and Chemoresistance of Colorectal Cancer Cells by Inducing hsa-miR-324 re-Expression. Cancers 2018, 10, 269. Cancers, 17(20), 3304. https://doi.org/10.3390/cancers17203304

