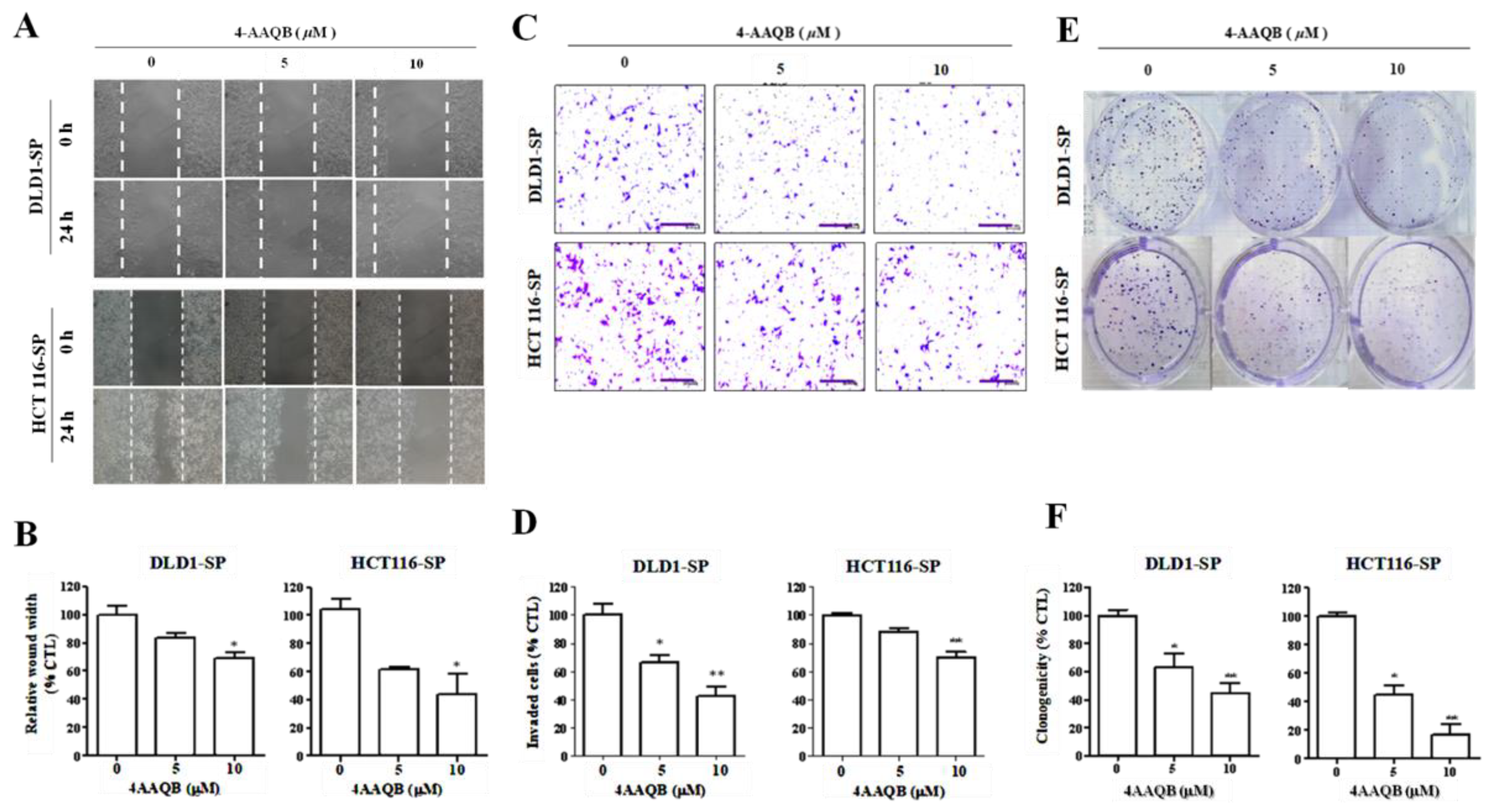
4-Acetyl-Antroquinonol B Suppresses SOD2-Enhanced Cancer Stem Cell-Like Phenotypes and Chemoresistance of Colorectal Cancer Cells by Inducing hsa-miR-324 re-Expression
- Supplementary File 1:
PDF-Document (PDF, 933 KiB)
-
Externally hosted supplementary file 1
Link: http://Supplementary Figure 1. Bioinformatics-based systemic pharmacoanalyses reveal health effect of 4-AAQB.
Description: Figure S1. Bioinformatics-based systemic pharmacoanalyses reveal health effects of 4-AAQB. -
Externally hosted supplementary file 2
Link: http://Supplementary Figure 2. 4-AAQB dose determination and ADMET analyses for in vivo assays.
Description: Figure S2. 4-AAQB dose determination and ADMET analyses for in vivo assays.
Bamodu, O.A.; Yang, C.-K.; Cheng, W.-H.; Tzeng, D.T.W.; Kuo, K.-T.; Huang, C.-C.; Deng, L.; Hsiao, M.; Lee, W.-H.; Yeh, C.-T. 4-Acetyl-Antroquinonol B Suppresses SOD2-Enhanced Cancer Stem Cell-Like Phenotypes and Chemoresistance of Colorectal Cancer Cells by Inducing hsa-miR-324 re-Expression. Cancers 2018, 10, 269. https://doi.org/10.3390/cancers10080269
Bamodu OA, Yang C-K, Cheng W-H, Tzeng DTW, Kuo K-T, Huang C-C, Deng L, Hsiao M, Lee W-H, Yeh C-T. 4-Acetyl-Antroquinonol B Suppresses SOD2-Enhanced Cancer Stem Cell-Like Phenotypes and Chemoresistance of Colorectal Cancer Cells by Inducing hsa-miR-324 re-Expression. Cancers. 2018; 10(8):269. https://doi.org/10.3390/cancers10080269
Chicago/Turabian StyleBamodu, Oluwaseun A., Ching-Kuo Yang, Wei-Hong Cheng, David T.W. Tzeng, Kuang-Tai Kuo, Chun-Chih Huang, Li Deng, Michael Hsiao, Wei-Hwa Lee, and Chi-Tai Yeh. 2018. "4-Acetyl-Antroquinonol B Suppresses SOD2-Enhanced Cancer Stem Cell-Like Phenotypes and Chemoresistance of Colorectal Cancer Cells by Inducing hsa-miR-324 re-Expression" Cancers 10, no. 8: 269. https://doi.org/10.3390/cancers10080269


