Direct Implantation of Patient Brain Tumor Cells into Matching Locations in Mouse Brains for Patient-Derived Orthotopic Xenograft Model Development
Abstract
Simple Summary
Abstract
1. Introduction
2. Experimental Design
3. Materials and Methods
- A.
- Animals
- Mouse strains: Three strains of SCID mice, (1) Rag2/SCID, (2) NOD/SCID (NOD.129S7(B6)-Rag1tm1Mom/J) and NSG (Jax Lab), housed in a specific pathogen-free animal facility.
- ○
- An advantage of NOD/SCID (NOD.129S7(B6)-Rag1tm1Mom/J) is that these mice are resistant to radiation and can tolerate fractionated ionizing radiation (2 Gy/day × 5 days) [48].
- Animal age: To replicate the developing brain of pediatric brain tumors, younger mice (5–8 weeks) are preferred. For adult brain tumor models, mice older than 10 weeks (10–14 weeks) are usually used.
- Standardizing animal age can also reduce variabilities in animal body weight and head size. The latter is also important for minimizing the differences in the depth of tumor implantation.
- Animal sex: Both male and female mice were used, although no significant differences in tumorigenicity, growth rate, and drug responses were observed as we reported previously [37].
- B.
- Model establishment from patient tumors
- B.1. Reagents, Equipment and Supplies
- Reagents
- Media: DMEM (Cellgro 10-013-CV) with 10% Fetal Bovine Serum (Cellgro 35-010-CF)
- 10×PBS (Cellgro 46-013-CM)
- Sodium pentobarbital (50 mg/mL) (Abbott NDC 67386-501-52)
- Sterile water (Abraxis 401753D NDC 63323-185-10)
- Trypan blue solution (Sigma T8154)
- Beuthanasia-D special (100 µL/15–20 g)
- Equipment and Supplies
- Rodent Anesthesia Machine, Cat #. VAS 2007R, Veterinary Anesthesia Systems, Inc., Phoenix, AZ, USA.
- High-speed surgical drill
- (Fine Scientific Tools, 18000-17, which may have been discontinued)
- Ideal Micro-Drill™ (CellPoint Scientific, Gaithersburg, MD, USA. http://www.cellpointscientific.com/Products/Ideal-Micro-Drill/67-1200A, accessed on 1 December 2012)
- Micro-drill stainless steel burrs—0.7 mm (Pack of 10) (Fine Scientific Tools, Foster City, CA, USA)
- Petri dish 100 × 15 cm (VWR 25384-302)
- 15 mL conical tube (Cellstar 188271)
- 50 mL conical tube (Cellstar)
- 10-blade scalpel (Tyco 131610)
- Eppendorf tube (1.5 mL)
- Hamilton 10 µL Gastight syringe 1701 attached with a custom-made stopper (Hamilton Company, Timis County, Romania)
- Tissue adhesive (Tissumed II synthetic absorbable tissue adhesive, Cat.NO 3002931, Veterinary Products Laboratories, Miami Lakes, FL, USA)
- Scissors
- 100 µm and 40 µm strainer (Falcon Ref 352340/Ref 352340)
- Alcohol wipes
- B.2. Procedure
- Fresh tumor tissues are received from the pathology laboratory and should be processed immediately whenever possible.
- ○
- A unique tumor ID should be created and shared with all the stakeholders (neurosurgeons, pathologist, oncologist, tumor bank, etc.).
- ○
- It is desired that tumor sample processing be completed within 60 min after resection to maximize the preservation of cell viability.
- The specimen is transferred with fresh cold (4 °C) media (DMEM + 10% FBS).
- The tumor is cut into small pieces in a sterile Petri dish with scissors and dissociated into single cells.
- ○
- Malignant brain tumor tissues are usually very soft and easy to mechanically dissociate.
- ○
- Enzyme digestion with trypsin or collagenase/halogenase can also be applied with optimization.
- The cell mixture is pipetted up and down for further dissociation.
- Cells are filtered through a 100 µM and 40 µM strainer into a 50 mL conical tube to collect single cells.
- ○
- Note: Small clumps of tumor cells (~5 cells) are occasionally seen after filtration. These spheroids rarely interfere with the injection as they can pass through the needles easily.
- ○
- One added advantage of such small clumps is that the center cells can potentially be well protected by the outer layer of cells and stay free of mechanical damage.
- The Petri dish is washed once with PBS to ensure all cells are obtained and filtered again.
- Cells are counted using trypan blue.
- Cells are spun at 200 g for 5 min and media are removed.
- Cells are resuspended in DMEM+ 10% FBS media that is pre-cooled to 4 °C for a final cell count of 5 × 104 per microliter.
- Cells are transported on ice to the animal facility.
- As an alternative option: Ideally, tumor cells should be transplanted while fresh. If a delay is inevitable, cells can be temporarily stored in liquid nitrogen using DMEM media supplemented with 20% FBS and 10% DMSO (however, freezing tumor cells in liquid nitrogen will decrease the percentage of viable cells).
- C.
- Transplant: Brain tumor cells will be transplanted into the matching anatomical location of the original patient tumor in the mouse brains, i.e., cerebral tumors into mouse cerebra, cerebellar tumors into mouse cerebella, and brain stem tumors into mouse brain stem.
- Animal strain: Rag2/SCID, NOD/SCID, and NSG mice are bred and housed per institutional protocols in the animal facility.
- Pain medication before and/or after tumor cell implantation should be given following an IACUC-approved protocol.
- ○
- Subcutaneous injection of buprenorphine SR (1 mg/kg), which is a sustained release formulation of buprenorphine, 30–60 min prior to tumor implantation provides 48–72 h of analgesia. It allows for more consistent drug plasma levels and decreases the stress of handling associated with repeated injections.
- Mice are anesthetized with isoflurane inhalation (Rodent Anesthesia Machine, Cat #. VAS 2007R, Veterinary Anesthesia Systems, Inc.)
- ○
- Alternatively, intraperitoneal (i.p.) injection of sodium pentobarbital (50 mg/kg) may be used.
- With the animal deeply sedated, its hair is removed using either of or a combination of the following methods:
- ○
- The hair can be neatly shaved using a power cordless trimmer.
- ○
- Depilatory creams (such as Nair®, Veet®, etc.) have been proven to be effective, atraumatic, and non-toxic. The cream should be applied for 30 s, followed by washing and cleaning.
- The shaved cranium and the gloved fingers are wiped twice with iodine and once with alcohol.
- ○
- Applying an incise drape with iodine (3M) or other sterile drape over the mouse cranium and the holding fingers will further reduce the risk of infection.
- A small (1 mm) skin incision is made to the right of the sagittal sinus and 2 mm anterior (for intra-cerebral injections) (Figure 2E) or 1 mm posterior (for intra-cerebellar injections) (Figure 2I) to the bregma occipital line or at the upper right corner between the sagittal sinus and the bregma occipital line (Figure 2M).
- ○
- The sagittal sinus and bregma occipital line are formed by blood vessels fixed on the cranial bone, which are visible as a dark line from the shave head. Their appearance does not change if the skin is moved, thereby helping to identify them.
- ○
- Implantation to the left is also possible by reversing the measurement.
- Using anatomical markers as a guide with a microsurgical drill, a 0.7 mm burr hole is created right in the middle of the skin incision (Figure 1 and Figure 2F,J,N).
- ○
- Special care should be taken not to allow the steel burrs to penetrate into the mouse brain.
- ○
- Blood vessel on the cranial surface should be avoided, particularly for intra-cerebellar injections.
- ○
- A small amount of bleeding (20–50 µL) can be controlled by applying tissue adhesive glue to approximate the skin incision.
- ○
- Bleeding was not commonly observed with intra-cerebral injection; less than 50 µL of blood loss can be seen with intra-cerebellar injection.
- Using a Hamilton gastight 10 µL syringe with a plastic stopper (1 mm in diameter) fixed at 3 mm from the tip (for intra-cerebral and intra-cerebellar tumors) and 5.2 mm (for intra-brain stem implantation) (Figure 2H,L), the position of the stopper is measured and ensured by a digital sliding caliber. Then, 2 µL of cell suspension (1 × 105 cells) for intra-cerebral and intra-cerebellar implantation and 1 µL (5 × 104 cells) for intra-brain stem implantation, which has been kept on ice, should be injected perpendicularly to the surface of cranial bone through the burr hole to a depth of 3 mm for both intra-cerebrum and intra-cerebellum tumors (Figure 1 and Figure 2) and 5.2 mm for brain stem engraftment. The cells are injected slowly, with a slight pause of 1–2 s prior to removing the needle to avoid back flow.
- Incision is closed with tissue adhesive glue.
- ○
- Since the skin incision is <1 mm, this step can be omitted.
- An ear tag with unique number is applied for future mouse identification
- After surgery, all the animals are kept warm, clean, and dry throughout the immediate post-operative period.
- ○
- We normally give subcutaneous injection of buprenorphine SR (1 mg/kg), which is sustained release formulation of buprenorphine, to avoid causing stress to animals through repeated post-operation administration of pain killer.
- ○
- Otherwise, pain killer should be administered follow institutionally approved animal protocols.
- Mice are observed until fully recovered from anesthesia before being returned to housing.
- D.
- Follow up: the time and frequency of monitoring should follow an IACUC-approved protocol.
- Post-operative monitoring: animals are monitored every day for the first 3 days to examine and document wound healing and their overall recovery on a surgery card.
- Long-term monitoring: post-tumor implantation, mice are checked at least three times a week for signs of neurological deficits (paralysis, uncontrolled rolling) or sickness (immobility, huddled posture, inability to eat, ruffled fur, self-mutilation, vocalization, dehisced wound, hypothermia, and/or weight loss). Mice showing any signs of these are then examined daily and euthanized following the approved animal protocol.
- Signs of tumor formation: tumor formation is typically indicated by the following clinical changes: moribund behavior (weight loss, lethargy, or decreased oral intake), enlarged head size, paralysis (less frequent), hunched posture or any other signs of illness. Mice displaying these signs should be sacrificed according to institutional procedures and their brains harvested and evaluated for the presence of tumors.
- Longitudinal monitoring of tumor growth: small animal MRI can be applied to monitor orthotopic xenograft growth. Due to the invasive nature of many malignant brain tumors, contrast enhancement is frequently required. The feasibility of transferring SCID mice to and from small animal imaging facility, the time needed for each scan, and the total cost should all be taken into consideration when planning for routine MRI scanning.
- E.
- Troubleshooting
- F.
- Length of time for tumor formation
- G.
- Serial sub-transplantations in vivo in mouse brains
- To harvest mouse brain, a tumor-bearing mouse is put under deep anesthesia through i.p. injection of Beuthanasia-D special (100 µL/20–15 g).
- Whole brains of donor mice are aseptically removed, coronally cut into halves, and transferred back to the tissue culture laboratory in cold (4 °C) growth medium (DMEM + 10% FBS and antibiotics).
- Xenograft tumors are then dissected from mouse brains.
- ○
- Since medulloblastoma and glioblastoma tissues are soft and fragile, tumor cores can often break up by gentle tapping with the back of a scalpel.
- ○
- Intra-brain stem DIPGs may not be easily visible even after removing the cerebellum.
- Tumors are mechanically dissociated into single cell suspensions and injected into the brains of recipient SCID mice as soon as possible (within 60 min of tumor removal), as described above.
- ○
- To facilitate the measurement and monitoring of changes in tumor growth rate, it is recommended to implant a fixed number of viable tumor cells. We usually use 1 × 105/mouse.
- ○
- Dead cells or debris do not need to be cleaned.
- H.
- Long-term cryopreservation of xenograft cells in liquid nitrogen
| Ingredient | Vender | Cat. No | Unit Size |
| DMEM | VWR | 45000-304 | 6 × 500 mL |
| Fetal bovine serum (FBS); premium, heat-inactivated | Atlanta Biologicals | S11150H | 500 mL |
| Dimethyl sulphoxide (DMSO) | Sigma | D2650 | 100 mL |
- Freshly harvested xenograft tumors are mechanically dissociated to prepare cell suspensions.
- Single cells are collected by passing cell suspensions through 40 and 100 µ cell strainers.
- Cells are counted with trypan blue.
- Pellet cells through centrifuge at 1000 rpm for 5 min.
- Cell pellets are re-suspended with freshly prepared cell-freezing medium (DMEM medium supplemented with 10% fetal bovine serum and 10% dimethyl sulfoxide) at 1–3 × 106 cells/mL.
- A 1.5 mL cell suspension is aliquoted into cryovials and stored at −80 °C overnight.
- Cryovials are transferred into liquid nitrogen.
- The tumor cell information (model ID, mouse number, number of viable cells, date of harvest) and location (liquid nitrogen tank number, rack number, box number and location) are then documented.
- Pre-warm a water bath to 37 °C.
- Remove the cryovial of cells from liquid nitrogen wearing proper personal protections.
- Immediately put the vial in the water bath (37 °C) and swirl with your hand in the water bath until there is no ice left in the tube.
- Clean the outside of the vial with 70% ethanol before placing it in a tissue culture hood.
- Transfer the cell suspension from the cryovials to a T75 flask, and add 25 mL fresh medium (either FBS-based or CSC medium) slowly (drop-wise) while mixing.
- -
- This step is important for avoiding sudden changes of osmolality, which can significantly reduce the viability of primary xenograft cells. The slow adding of fresh medium should take ~2 min.
- -
- Because the primary xenograft cells are still very fragile at this stage, we normally do not wash the cells to remove DMSO.
- Pipette the cells up and down several times, and estimate cell viability through trypan blue staining.
- I.
- Characterization of PDOX Tumors
- (a)
- Tissue processing/fixation
- The whole mouse brain is harvested and placed into a vial of fixative containing 10 mL zinc formalin (Cat. #.5701ZF, Thermo Scientific, Waltham, MA, USA) for 24 h at 4 °C with occasional inversion.
- It is important that brains are handled carefully, remain intact, and are put into fixative as soon as possible when harvested.
- We have seen better preservation of tumor cell antigenicity since switching from regular formalin to zinc formalin.
- After 24 h, tissue is transferred into a cassette (mega cassette), marked with #2 pencil on three sides, immersed in 75% ethanol, and stored at 4 °C at least overnight. Mouse brains can be kept in 75% ethanol for several months.
- (b)
- Dehydration: This is achieved through a step-wise increase in ethanol concentration at room temperature.
- Step 1: 95% Ethanol: 2 h;
- Step 2: 95% Ethanol: 2 h;
- Step 3: 100% Ethanol: 4 h.
- (c)
- Clearing:
- The tissue cassette is transferred to a glass jar filled with chloroform in a chemical hood.
- The jar is covered with aluminum foil and kept overnight.
- (d)
- Infiltration:
- Next morning, tissue is transferred to pre-melted Paraffin I/III (Thermo Scientific) at 65 °C for 2 h.
- Infiltration is repeated in a second round of fresh Paraffin I/II for an additional 2 h.
- Embedding is completed using a Leica EG1160 embedding center, dispenser, and hot plate (Leica Biosystems).
- A stainless steel mold is sprayed with a base mold release agent (Richard-Allan Scientific/Thermo Fisher Scientific, Waltham, MA, USA).
- The mold is filled with melted paraffin on the hot plate.
- The tissue is transferred with hot forceps and oriented upside down in the center of the mold.
- The white plastic form is placed on top of the mold and filled with melted paraffin.
- the plastic form is removed from the heat.
- The plastic form is held gently for a few seconds to allow for the formation of a scum of paraffin to “fix” the plastic form in place.
- The mold is transferred onto a refrigerated surface and allowed to sit for at least 2 h to allow the paraffin to completely solidify.
- the tissue block is removed from the mold with its attached cassette.
- The tissue block is then ready for sectioning (at 5 µm thickness using a microtome).
- Incubate paraffin slides at 60 °C × 15 min.
- Dewax by immersing the slides in
- Xylene for 2 min;
- Xylene for 2 min;
- Xylene for 2 min.
- Rehydration
- 100% alcohol for 2 min;
- 95% alcohol for 2 min;
- 70% alcohol for 2 min;
- 50% alcohol for 2 min;
- DI water for 2 min.
- Harris hematoxylin for 5 min;
- Wash in running water for 2 min;
- Bluing agent for 30 s;
- DI water for 2 min;
- 95% alcohol for 2 min;
- Eosin Y for 15 s (if using 0.2%, stain for 70 s);
- 95% alcohol for 2 min;
- 100% alcohol for 2 min;
- Xylene for 2 min;
- Xylene for 2 min;
- Mount media on a cover slip.
- Antibodies:
- ○
- Human mitochondria (MT) (EMD Millipore. MA, 1:200 dilution);
- ○
- Human vimentin (VIM) (Clone V9, DAKO, CA, 1:200 dilution);
- ○
- Human Ki-67 (Abcam, MA, 1:100 dilution).
- IHC: This is achieved through a standard protocol, as described previously, using a Vectastain Elite kit (Vector Laboratories, Burlingame, CA, USA). After slides are incubated with primary antibodies for 90 min at room temperature, the appropriate biotinylated secondary antibodies (1:200) are applied and incubated for 30 min, and the final signal is developed using the 3,3′-diaminobenzidine (DAB) substrate kit for peroxidase. The IHC staining is assessed by combining the intensity and extent of immunopositivity (Figure 3).
- ○
- MT positivity:
- ▪
- ▪
- Tumor cells in GBM and DIPG models usually exhibit different levels of MT positivity, particularly in the tumor core area (Figure 3A).
- ○
- Vimentin positivity:
- ▪
- ▪
- Genomic DNA extraction: This can be achieved with any standard protocol. In our lab, DNA is extracted from harvested cells/tissues using a Promega Wizard genomic DNA extraction kit (Promega, WI), Trizol reagent (Thermo Fisher Scientific, MA) or an Allprep DNA/RNA mini Kit (Cat. NO. 80204, QIAGEN) following the manufacturer’s instructions. Quantification of DNA concentrations is performed using a NanoDrop-1000 (Thermo Fisher Scientific).
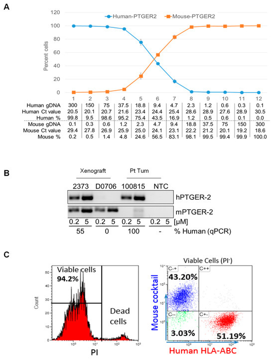
- Quantitative PCR analysis: Human and mouse-specific primer pairs for the target prostaglandin E receptor 2 (PTGER2) are used [50]. Primer sequences include human-specific forward (hPTGER2-F): gctgcttctcattgtctcgg, mouse-specific forward (mPTGER2-F): cctgctgcttatcgtggctg, and common reverse (hmPTGER-R): gccaggagaatgaggtggtc. The PCR product sizes are 189 bp for humans and 186 bp for mice. Reaction mix contained SYBR Green select master mix (ABI, #4472908), respective primers, and 10 ng of total genomic DNA in a total reaction volume of 10 μL. qPCR was carried out using a StepOnePlus Real-Time PCR System (Applied Biosystems, #4376600) following a standard protocol, i.e., 50 °C × 2 min, 95 °C × 10 min, 40 cycles of (95 °C-15 sec, 61 °C-1 min). Agarose gel and a melting curve are used to check product size and primer specificity.
- Data analysis and statistics: percentages of mouse and human gDNA content are calculated as follows: 1. CThPTGER2 − CT mPTGER2 = ΔCThuman and CTmPTGER2 − CT hPTGER2 = ΔCTmouse; 2. (ΔCThuman/(ΔCTmouse-1))*100. This results in an estimation in percent of the human and mouse gDNA in each sample. In cases in which no human or mouse gDNA is detected, the value is set at 100%. Each sample is analyzed at least in triplicate, and mean CT values as well as normalized gDNA content are shown (Figure 4A,B).
- Human-specific antibodies: fluorochrome-conjugated antibodies against human HLA-ABC and HLA-DR (Miltenyi Biotec, Cologne, Germany).
- Mouse-specific antibodies: CD19, CD133, CD40, and CD140 (Biolegend, San Diego, CA, USA) are employed to analyze the percentage of human or mouse cells contained in samples.
- Decontamination of mouse cells: Based on the above results, FACS is used to sort out HLA-positive/mouse negative and HLA/mouse double-negative cells for future uses (Figure 4C).
- ○
- Limitations: Not all brain tumors express HLA-ABC, -DR.
- Global profiling: To compare xenograft tumors with patient samples at the molecular level, whole-genome sequencing, single-cell sequencing, DNA methylation profiling, gene copy number, and gene expression profiling (RNAseq) can be performed during serial transplantations and compared with the original patient tumors (Figure 5) [33,45,46,47,49,51,52]. Since mouse cell contamination is always a possibility, procedures or protocols should be considered to achieve pre-omics analysis decontamination (i.e., the purification of human xenograft cells before extraction of DNA and/or RNA) or post-omics filtration (i.e., digital filtering of mouse cell sequences).
- DMEM/F12: 500 mL (VWR, 45000-344)
- rhEGF: add 25 µg to 500 mL (final concentration: 50 ng/mL) (R&D Systems, 236-EG)
- rhFGF-basic: add 25 µg to 500 mL (final concentration: 50 ng/mL) (R&D Systems, 4114-TC-01M)
- B27 supplement: use a whole vial (final concentration: 1x) (Invitrogen, 17504-044)
- N2 supplement: use a whole vial (final concentration: 1x) (Invitrogen, 17504-048)
- Penicillin–streptomycin: 10 mL (Invitrogen, 15140-122)
- L-Glutamine-200 mM: 5 mL (original 100x) (optional) (Invitrogen, 25030-149)
- Due to the invasive growth of PDOX tumors in mouse brains, mouse cells are frequently present in the dissociated xenograft tumor cells. Therefore, determination of the cell origin (mouse or human) should be carried out periodically either with RT-PCR using human-specific and mouse specific-genes, or FCM, or both.
4. Conclusions
Author Contributions
Funding
Institutional Review Board Statement
Data Availability Statement
Acknowledgments
Conflicts of Interest
References
- Fouladi, M.; Chintagumpala, M.; Laningham, F.H.; Ashley, D.; Kellie, S.J.; Langston, J.W.; McCluggage, C.W.; Woo, S.; Kocak, M.; Krull, K.; et al. White matter lesions detected by magnetic resonance imaging after radiotherapy and high-dose chemotherapy in children with medulloblastoma or primitive neuroectodermal tumor. J. Clin. Oncol. Off. J. Am. Soc. Clin. Oncol. 2004, 22, 4551–4560. [Google Scholar] [CrossRef]
- Maddrey, A.M.; Bergeron, J.A.; Lombardo, E.R.; McDonald, N.K.; Mulne, A.F.; Barenberg, P.D.; Bowers, D.C. Neuropsychological performance and quality of life of 10 year survivors of childhood medulloblastoma. J. Neurooncol. 2005, 72, 245–253. [Google Scholar] [CrossRef] [PubMed]
- Packer, R.J. Medulloblastoma. J. Neurosurg. 2005, 103, 299–300, discussion 300–291. [Google Scholar]
- Phillips, H.S.; Kharbanda, S.; Chen, R.; Forrest, W.F.; Soriano, R.H.; Wu, T.D.; Misra, A.; Nigro, J.M.; Colman, H.; Soroceanu, L.; et al. Molecular subclasses of high-grade glioma predict prognosis, delineate a pattern of disease progression, and resemble stages in neurogenesis. Cancer Cell 2006, 9, 157–173. [Google Scholar] [CrossRef]
- Broniscer, A.; Gajjar, A. Supratentorial high-grade astrocytoma and diffuse brainstem glioma: Two challenges for the pediatric oncologist. Oncologist 2004, 9, 197–206. [Google Scholar] [CrossRef] [PubMed]
- Gojo, J.; Englinger, B.; Jiang, L.; Hubner, J.M.; Shaw, M.L.; Hack, O.A.; Madlener, S.; Kirchhofer, D.; Liu, I.; Pyrdol, J.; et al. Single-Cell RNA-Seq Reveals Cellular Hierarchies and Impaired Developmental Trajectories in Pediatric Ependymoma. Cancer Cell 2020, 38, 44–59.e49. [Google Scholar]
- Neumann, J.E.; Spohn, M.; Obrecht, D.; Mynarek, M.; Thomas, C.; Hasselblatt, M.; Dorostkar, M.M.; Wefers, A.K.; Frank, S.; Monoranu, C.M.; et al. Molecular characterization of histopathological ependymoma variants. Acta Neuropathol. 2020, 139, 305–318. [Google Scholar] [CrossRef] [PubMed]
- Lambo, S.; Grobner, S.N.; Rausch, T.; Waszak, S.M.; Schmidt, C.; Gorthi, A.; Romero, J.C.; Mauermann, M.; Brabetz, S.; Krausert, S.; et al. The molecular landscape of ETMR at diagnosis and relapse. Nature 2019, 576, 274–280. [Google Scholar] [CrossRef] [PubMed]
- Tegeder, I.; Thiel, K.; Erkek, S.; Johann, P.D.; Berlandi, J.; Thatikonda, V.; Fruhwald, M.C.; Kool, M.; Jeibmann, A.; Hasselblatt, M. Functional relevance of genes predicted to be affected by epigenetic alterations in atypical teratoid/rhabdoid tumors. J. Neurooncol. 2019, 141, 43–55. [Google Scholar] [CrossRef] [PubMed]
- Cavalli, F.M.G.; Hubner, J.M.; Sharma, T.; Luu, B.; Sill, M.; Zapotocky, M.; Mack, S.C.; Witt, H.; Lin, T.; Shih, D.J.H.; et al. Heterogeneity within the PF-EPN-B ependymoma subgroup. Acta Neuropathol. 2018, 136, 227–237. [Google Scholar] [CrossRef] [PubMed]
- Morrissy, A.S.; Garzia, L.; Shih, D.J.; Zuyderduyn, S.; Huang, X.; Skowron, P.; Remke, M.; Cavalli, F.M.; Ramaswamy, V.; Lindsay, P.E.; et al. Divergent clonal selection dominates medulloblastoma at recurrence. Nature 2016, 529, 351–357. [Google Scholar] [CrossRef]
- Ramaswamy, V.; Remke, M.; Bouffet, E.; Bailey, S.; Clifford, S.C.; Doz, F.; Kool, M.; Dufour, C.; Vassal, G.; Milde, T.; et al. Risk stratification of childhood medulloblastoma in the molecular era: The current consensus. Acta Neuropathol. 2016, 131, 821–831. [Google Scholar] [CrossRef]
- Johann, P.D.; Erkek, S.; Zapatka, M.; Kerl, K.; Buchhalter, I.; Hovestadt, V.; Jones, D.T.; Sturm, D.; Hermann, C.; Segura, W.M.; et al. Atypical Teratoid/Rhabdoid Tumors Are Comprised of Three Epigenetic Subgroups with Distinct Enhancer Landscapes. Cancer Cell 2016, 29, 379–393. [Google Scholar] [CrossRef] [PubMed]
- Sturm, D.; Orr, B.A.; Toprak, U.H.; Hovestadt, V.; Jones, D.T.W.; Capper, D.; Sill, M.; Buchhalter, I.; Northcott, P.A.; Leis, I.; et al. New Brain Tumor Entities Emerge from Molecular Classification of CNS-PNETs. Cell 2016, 164, 1060–1072. [Google Scholar] [CrossRef]
- Pajtler, K.W.; Pfister, S.M.; Kool, M. Molecular dissection of ependymomas. Oncoscience 2015, 2, 827–828. [Google Scholar] [CrossRef]
- Pajtler, K.W.; Witt, H.; Sill, M.; Jones, D.T.; Hovestadt, V.; Kratochwil, F.; Wani, K.; Tatevossian, R.; Punchihewa, C.; Johann, P.; et al. Molecular Classification of Ependymal Tumors across All CNS Compartments, Histopathological Grades, and Age Groups. Cancer Cell 2015, 27, 728–743. [Google Scholar] [CrossRef] [PubMed]
- Korshunov, A.; Ryzhova, M.; Hovestadt, V.; Bender, S.; Sturm, D.; Capper, D.; Meyer, J.; Schrimpf, D.; Kool, M.; Northcott, P.A.; et al. Integrated analysis of pediatric glioblastoma reveals a subset of biologically favorable tumors with associated molecular prognostic markers. Acta Neuropathol. 2015, 129, 669–678. [Google Scholar] [CrossRef]
- Kool, M.; Korshunov, A.; Remke, M.; Jones, D.T.; Schlanstein, M.; Northcott, P.A.; Cho, Y.J.; Koster, J.; Schouten-van, M.A.; van Vuurden, D.; et al. Molecular subgroups of medulloblastoma: An international meta-analysis of transcriptome, genetic aberrations, and clinical data of WNT, SHH, Group 3, and Group 4 medulloblastomas. Acta Neuropathol. 2012, 123, 473–484. [Google Scholar] [CrossRef]
- Taylor, M.D.; Northcott, P.A.; Korshunov, A.; Remke, M.; Cho, Y.J.; Clifford, S.C.; Eberhart, C.G.; Parsons, D.W.; Rutkowski, S.; Gajjar, A.; et al. Molecular subgroups of medulloblastoma: The current consensus. Acta Neuropathol. 2012, 123, 465–472. [Google Scholar] [CrossRef]
- Morrissy, A.S.; Cavalli, F.M.G.; Remke, M.; Ramaswamy, V.; Shih, D.J.H.; Holgado, B.L.; Farooq, H.; Donovan, L.K.; Garzia, L.; Agnihotri, S.; et al. Spatial heterogeneity in medulloblastoma. Nat. Genet. 2017, 49, 780–788. [Google Scholar] [CrossRef] [PubMed]
- Northcott, P.A.; Buchhalter, I.; Morrissy, A.S.; Hovestadt, V.; Weischenfeldt, J.; Ehrenberger, T.; Gröbner, S.; Segura-Wang, M.; Zichner, T.; Rudneva, V.A.; et al. The whole-genome landscape of medulloblastoma subtypes. Nature 2017, 547, 311–317. [Google Scholar] [CrossRef]
- Northcott, P.A.; Shih, D.J.; Remke, M.; Cho, Y.J.; Kool, M.; Hawkins, C.; Eberhart, C.G.; Dubuc, A.; Guettouche, T.; Cardentey, Y.; et al. Rapid, reliable, and reproducible molecular sub-grouping of clinical medulloblastoma samples. Acta Neuropathol. 2012, 123, 615–626. [Google Scholar] [CrossRef]
- Xu, Z.; Kader, M.; Sen, R.; Placantonakis, D.G. Orthotopic Patient-Derived Glioblastoma Xenografts in Mice. Methods Mol. Biol. 2018, 1741, 183–190. [Google Scholar] [PubMed]
- Meehan, T.F.; Conte, N.; Goldstein, T.; Inghirami, G.; Murakami, M.A.; Brabetz, S.; Gu, Z.; Wiser, J.A.; Dunn, P.; Begley, D.A.; et al. PDX-MI: Minimal Information for Patient-Derived Tumor Xenograft Models. Cancer Res. 2017, 77, e62–e66. [Google Scholar] [CrossRef] [PubMed]
- Ji, X.; Chen, S.; Guo, Y.; Li, W.; Qi, X.; Yang, H.; Xiao, S.; Fang, G.; Hu, J.; Wen, C.; et al. Establishment and evaluation of four different types of patient-derived xenograft models. Cancer Cell Int. 2017, 17, 122. [Google Scholar] [CrossRef] [PubMed]
- William, D.; Mullins, C.S.; Schneider, B.; Orthmann, A.; Lamp, N.; Krohn, M.; Hoffmann, A.; Classen, C.F.; Linnebacher, M. Optimized creation of glioblastoma patient derived xenografts for use in preclinical studies. J. Transl. Med. 2017, 15, 27. [Google Scholar] [CrossRef] [PubMed]
- Krepler, C.; Sproesser, K.; Brafford, P.; Beqiri, M.; Garman, B.; Xiao, M.; Shannan, B.; Watters, A.; Perego, M.; Zhang, G.; et al. A Comprehensive Patient-Derived Xenograft Collection Representing the Heterogeneity of Melanoma. Cell Rep. 2017, 21, 1953–1967. [Google Scholar] [CrossRef]
- Hoffman, R.M. Patient-derived orthotopic xenografts: Better mimic of metastasis than subcutaneous xenografts. Nat. Rev. Cancer 2015, 15, 451–452. [Google Scholar] [CrossRef] [PubMed]
- Siolas, D.; Hannon, G.J. Patient-derived tumor xenografts: Transforming clinical samples into mouse models. Cancer Res. 2013, 73, 5315–5319. [Google Scholar] [CrossRef] [PubMed]
- Brabetz, S.; Leary, S.E.S.; Grobner, S.N.; Nakamoto, M.W.; Seker-Cin, H.; Girard, E.J.; Cole, B.; Strand, A.D.; Bloom, K.L.; Hovestadt, V.; et al. A biobank of patient-derived pediatric brain tumor models. Nat. Med. 2018, 24, 1752–1761. [Google Scholar] [CrossRef] [PubMed]
- Mishra, D.K.; Popovski, D.; Morris, S.M.; Bondoc, A.; Senthil Kumar, S.; Girard, E.J.; Rutka, J.; Fouladi, M.; Huang, A.; Olson, J.M.; et al. Preclinical Pediatric Brain Tumor Models for Immunotherapy: Hurdles and a Way Forward. Neuro-Oncol. 2024, 26, 226–235. [Google Scholar] [CrossRef]
- Vassal, G.; Houghton, P.J.; Pfister, S.M.; Smith, M.A.; Caron, H.N.; Li, X.N.; Shields, D.J.; Witt, O.; Molenaar, J.J.; Colombetti, S.; et al. International Consensus on Minimum Preclinical Testing Requirements for the Development of Innovative Therapies For Children and Adolescents with Cancer. Mol. Cancer Ther. 2021, 20, 1462–1468. [Google Scholar] [CrossRef]
- Yu, L.; Baxter, P.A.; Voicu, H.; Gurusiddappa, S.; Zhao, Y.; Adesina, A.; Man, T.K.; Shu, Q.; Zhang, Y.J.; Zhao, X.M.; et al. A clinically relevant orthotopic xenograft model of ependymoma that maintains the genomic signature of the primary tumor and preserves cancer stem cells in vivo. Neuro Oncol. 2010, 12, 580–594. [Google Scholar] [CrossRef] [PubMed]
- Liu, Z.; Zhao, X.; Mao, H.; Baxter, P.A.; Huang, Y.; Yu, L.; Wadhwa, L.; Su, J.M.; Adesina, A.; Perlaky, L.; et al. Intravenous injection of oncolytic picornavirus SVV-001 prolongs animal survival in a panel of primary tumor-based orthotopic xenograft mouse models of pediatric glioma. Neuro Oncol. 2013, 15, 1173–1185. [Google Scholar] [CrossRef] [PubMed]
- Liu, Z.; Zhao, X.; Wang, Y.; Mao, H.; Huang, Y.; Kogiso, M.; Qi, L.; Baxter, P.A.; Man, T.K.; Adesina, A.; et al. A patient tumor-derived orthotopic xenograft mouse model replicating the group 3 supratentorial primitive neuroectodermal tumor in children. Neuro Oncol. 2014, 16, 787–799. [Google Scholar] [CrossRef] [PubMed][Green Version]
- Kogiso, M.; Qi, L.; Lindsay, H.; Huang, Y.; Zhao, X.; Liu, Z.; Braun, F.K.; Du, Y.; Zhang, H.; Bae, G.; et al. Xenotransplantation of pediatric low grade gliomas confirms the enrichment of BRAF V600E mutation and preservation of CDKN2A deletion in a novel orthotopic xenograft mouse model of progressive pleomorphic xanthoastrocytoma. Oncotarget 2017, 8, 87455–87471. [Google Scholar] [CrossRef] [PubMed]
- Qi, L.; Kogiso, M.; Du, Y.; Zhang, H.; Braun, F.K.; Huang, Y.; Teo, W.Y.; Lindsay, H.; Zhao, S.; Baxter, P.; et al. Impact of SCID mouse gender on tumorigenicity, xenograft growth and drug-response in a large panel of orthotopic PDX models of pediatric brain tumors. Cancer Lett. 2020, 493, 197–206. [Google Scholar] [CrossRef]
- Huang, L.; Garrett Injac, S.; Cui, K.; Braun, F.; Lin, Q.; Du, Y.; Zhang, H.; Kogiso, M.; Lindsay, H.; Zhao, S.; et al. Systems biology-based drug repositioning identifies digoxin as a potential therapy for groups 3 and 4 medulloblastoma. Sci. Transl. Med. 2018, 10, eaat0150. [Google Scholar] [CrossRef] [PubMed]
- Shu, Q.; Wong, K.K.; Su, J.M.; Adesina, A.M.; Yu, L.T.; Tsang, Y.T.; Antalffy, B.C.; Baxter, P.; Perlaky, L.; Yang, J.; et al. Direct orthotopic transplantation of fresh surgical specimen preserves CD133+ tumor cells in clinically relevant mouse models of medulloblastoma and glioma. Stem Cells 2008, 26, 1414–1424. [Google Scholar] [CrossRef] [PubMed]
- Kogiso, M.; Qi, L.; Du, Y.; Braun, F.K.; Zhang, H.; Huang, L.F.; Guo, L.; Huang, Y.; Teo, W.Y.; Lindsay, H.; et al. Synergistic anti-tumor efficacy of mutant isocitrate dehydrogenase 1 inhibitor SYC-435 with standard therapy in patient-derived xenograft mouse models of glioma. Transl. Oncol. 2022, 18, 101368. [Google Scholar] [CrossRef] [PubMed]
- Gutmann, D.H.; Maher, E.A.; Van Dyke, T. Mouse Models of Human Cancers Consortium Workshop on Nervous System Tumors. Cancer Res. 2006, 66, 10–13. [Google Scholar] [CrossRef][Green Version]
- Hoffman, R.M. Orthotopic metastatic (MetaMouse) models for discovery and development of novel chemotherapy. Methods Mol. Med. 2005, 111, 297–322. [Google Scholar]
- Zhang, H.; Du, Y.; Qi, L.; Xiao, S.; Braun, F.K.; Kogiso, M.; Huang, Y.; Huang, F.; Abdallah, A.; Suarez, M.; et al. Targeting GBM with an Oncolytic Picornavirus SVV-001 alone and in combination with fractionated Radiation in a Novel Panel of Orthotopic PDX models. J. Transl. Med. 2023, 21, 444. [Google Scholar] [CrossRef] [PubMed]
- Zhao, S.; Li, J.; Zhang, H.; Qi, L.; Du, Y.; Kogiso, M.; Braun, F.K.; Xiao, S.; Huang, Y.; Li, J.; et al. Epigenetic Alterations of Repeated Relapses in Patient-matched Childhood Ependymomas. Nat. Commun. 2022, 13, 6689. [Google Scholar] [CrossRef] [PubMed]
- Rokita, J.L.; Rathi, K.S.; Cardenas, M.F.; Upton, K.A.; Jayaseelan, J.; Cross, K.L.; Pfeil, J.; Egolf, L.E.; Way, G.P.; Farrel, A.; et al. Genomic Profiling of Childhood Tumor Patient-Derived Xenograft Models to Enable Rational Clinical Trial Design. Cell Rep. 2019, 29, 1675–1689 e1679. [Google Scholar]
- Zhao, X.; Zhao, Y.J.; Lin, Q.; Yu, L.; Liu, Z.; Lindsay, H.; Kogiso, M.; Rao, P.; Li, X.N.; Lu, X. Cytogenetic landscape of paired neurospheres and traditional monolayer cultures in pediatric malignant brain tumors. Neuro Oncol. 2015, 17, 965–977. [Google Scholar] [CrossRef] [PubMed]
- Zhao, X.; Liu, Z.; Yu, L.; Zhang, Y.; Baxter, P.; Voicu, H.; Gurusiddappa, S.; Luan, J.; Su, J.M.; Leung, H.C.; et al. Global gene expression profiling confirms the molecular fidelity of primary tumor-based orthotopic xenograft mouse models of medulloblastoma. Neuro Oncol. 2012, 14, 574–583. [Google Scholar] [CrossRef] [PubMed]
- Qi, L.; Lindsay, H.; Kogiso, M.; Du, Y.; Braun, F.K.; Zhang, H.; Guo, L.; Zhao, S.; Injac, S.G.; Baxter, P.A.; et al. Evaluation of an EZH2 inhibitor in patient-derived orthotopic xenograft models of pediatric brain tumors alone and in combination with chemo- and radiation therapies. Lab. Investig. 2022, 102, 185–193. [Google Scholar] [CrossRef]
- Huang, Y.; Qi, L.; Kogiso, M.; Du, Y.; Braun, F.K.; Zhang, H.; Huang, L.F.; Xiao, S.; Teo, W.Y.; Lindsay, H.; et al. Spatial Dissection of Invasive Front from Tumor Mass Enables Discovery of Novel microRNA Drivers of Glioblastoma Invasion. Adv. Sci. 2021, 8, e2101923. [Google Scholar] [CrossRef] [PubMed]
- Alcoser, S.Y.; Kimmel, D.J.; Borgel, S.D.; Carter, J.P.; Dougherty, K.M.; Hollingshead, M.G. Real-time PCR-based assay to quantify the relative amount of human and mouse tissue present in tumor xenografts. BMC Biotechnol. 2011, 11, 124. [Google Scholar] [CrossRef] [PubMed]
- Hovestadt, V.; Smith, K.S.; Bihannic, L.; Filbin, M.G.; Shaw, M.L.; Baumgartner, A.; DeWitt, J.C.; Groves, A.; Mayr, L.; Weisman, H.R.; et al. Resolving medulloblastoma cellular architecture by single-cell genomics. Nature 2019, 572, 74–79. [Google Scholar] [CrossRef] [PubMed]
- Zhang, H.; Qi, L.; Du, Y.; Huang, L.F.; Braun, F.K.; Kogiso, M.; Zhao, Y.; Li, C.; Lindsay, H.; Zhao, S.; et al. Patient-Derived Orthotopic Xenograft (PDOX) Mouse Models of Primary and Recurrent Meningioma. Cancers 2020, 12, 1478. [Google Scholar] [CrossRef]
- Capes-Davis, A.; Reid, Y.A.; Kline, M.C.; Storts, D.R.; Strauss, E.; Dirks, W.G.; Drexler, H.G.; MacLeod, R.A.; Sykes, G.; Kohara, A.; et al. Match criteria for human cell line authentication: Where do we draw the line? Int. J. Cancer 2013, 132, 2510–2519. [Google Scholar] [CrossRef]
- Ahmed, S. The culture of neural stem cells. J. Cell Biochem. 2009, 106, 1–6. [Google Scholar] [CrossRef] [PubMed]
- Barraud, P.; Stott, S.; Mollgard, K.; Parmar, M.; Bjorklund, A. In vitro characterization of a human neural progenitor cell coexpressing SSEA4 and CD133. J. Neurosci. Res. 2007, 85, 250–259. [Google Scholar] [CrossRef] [PubMed]
- Hemmati, H.D.; Nakano, I.; Lazareff, J.A.; Masterman-Smith, M.; Geschwind, D.H.; Bronner-Fraser, M.; Kornblum, H.I. Cancerous stem cells can arise from pediatric brain tumors. Proc. Natl. Acad. Sci. USA 2003, 100, 15178–15183. [Google Scholar] [CrossRef] [PubMed]
- Laks, D.R.; Masterman-Smith, M.; Visnyei, K.; Angenieux, B.; Orozco, N.M.; Foran, I.; Yong, W.H.; Vinters, H.V.; Liau, L.M.; Lazareff, J.A.; et al. Neurosphere formation is an independent predictor of clinical outcome in malignant glioma. Stem Cells 2009, 27, 980–987. [Google Scholar] [CrossRef]
- Chaichana, K.; Zamora-Berridi, G.; Camara-Quintana, J.; Quinones-Hinojosa, A. Neurosphere assays: Growth factors and hormone differences in tumor and nontumor studies. Stem Cells 2006, 24, 2851–2857. [Google Scholar] [CrossRef]





| Clinical Stage | ||||
|---|---|---|---|---|
| Tumor Type | At Diagnosis | Relapse | Autopsy | Sub Total |
| Pediatric | ||||
| Medulloblastoma | 54 | 3 | 5 | 62 |
| High grade glioma | 18 | 7 | 10 | 35 |
| DIPG | 4 | 14 | 18 | |
| Ependymoma | 13 | 10 | 1 | 24 |
| ATRT | 11 | 1 | 2 | 14 |
| ETMR | 3 | 1 | 4 | |
| CNS EFT-CIC | 1 | 2 | 3 | |
| CNS-Germinoma | 2 | 2 | ||
| PXA | 1 | 1 | 2 | |
| Ganglioglioma | 1 | 1 | ||
| Pinealblastoma | 1 | 1 | ||
| Adult | ||||
| GBM (adult) | 21 | 21 | ||
| Meningioma (adult) | 2 | 2 | ||
| Total | 130 | 24 | 34 | 188 |
Disclaimer/Publisher’s Note: The statements, opinions and data contained in all publications are solely those of the individual author(s) and contributor(s) and not of MDPI and/or the editor(s). MDPI and/or the editor(s) disclaim responsibility for any injury to people or property resulting from any ideas, methods, instructions or products referred to in the content. |
© 2024 by the authors. Licensee MDPI, Basel, Switzerland. This article is an open access article distributed under the terms and conditions of the Creative Commons Attribution (CC BY) license (https://creativecommons.org/licenses/by/4.0/).
Share and Cite
Qi, L.; Baxter, P.; Kogiso, M.; Zhang, H.; Braun, F.K.; Lindsay, H.; Zhao, S.; Xiao, S.; Abdallah, A.S.; Suarez, M.; et al. Direct Implantation of Patient Brain Tumor Cells into Matching Locations in Mouse Brains for Patient-Derived Orthotopic Xenograft Model Development. Cancers 2024, 16, 1716. https://doi.org/10.3390/cancers16091716
Qi L, Baxter P, Kogiso M, Zhang H, Braun FK, Lindsay H, Zhao S, Xiao S, Abdallah AS, Suarez M, et al. Direct Implantation of Patient Brain Tumor Cells into Matching Locations in Mouse Brains for Patient-Derived Orthotopic Xenograft Model Development. Cancers. 2024; 16(9):1716. https://doi.org/10.3390/cancers16091716
Chicago/Turabian StyleQi, Lin, Patricia Baxter, Mari Kogiso, Huiyuan Zhang, Frank K. Braun, Holly Lindsay, Sibo Zhao, Sophie Xiao, Aalaa Sanad Abdallah, Milagros Suarez, and et al. 2024. "Direct Implantation of Patient Brain Tumor Cells into Matching Locations in Mouse Brains for Patient-Derived Orthotopic Xenograft Model Development" Cancers 16, no. 9: 1716. https://doi.org/10.3390/cancers16091716
APA StyleQi, L., Baxter, P., Kogiso, M., Zhang, H., Braun, F. K., Lindsay, H., Zhao, S., Xiao, S., Abdallah, A. S., Suarez, M., Huang, Z., Teo, W. Y., Yu, L., Zhao, X., Liu, Z., Huang, Y., Su, J. M., Man, T.-K., Lau, C. C., ... Li, X.-N. (2024). Direct Implantation of Patient Brain Tumor Cells into Matching Locations in Mouse Brains for Patient-Derived Orthotopic Xenograft Model Development. Cancers, 16(9), 1716. https://doi.org/10.3390/cancers16091716

