TRIM33 Is a Co-Regulator of Estrogen Receptor Alpha
Abstract
Simple Summary
Abstract
1. Introduction
2. Results
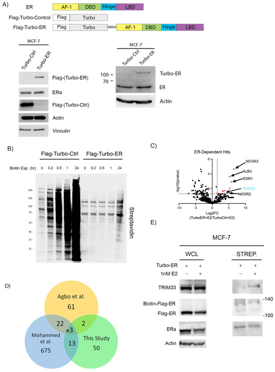
2.1. Proximity Labeling of ER Identifies TRIM33 as an Interactor
2.2. TRIM33 Possesses ER Regulatory Capabilities
2.3. TRIM33 Stabilizes ER Protein Levels
2.4. TRIM33 Regulates E2-Driven ER+ Breast Cancer Cell Growth
3. Discussion
4. Materials and Methods
4.1. Cell Culture
4.2. Plasmids and Cloning
4.3. Immunoblotting
4.4. Cycloheximide Assay
4.5. RT-qPCR
4.6. Growth Assay
4.7. Biotinylated Protein Pulldown
4.8. Label-Free LC-MS/MS Analysis
4.9. RNA-Seq
4.10. ChIP-Seq
4.11. ChIP-Seq Quantification and Statistical Analysis
4.12. Statistical Analysis
5. Conclusions
Supplementary Materials
Author Contributions
Funding
Institutional Review Board Statement
Informed Consent Statement
Data Availability Statement
Acknowledgments
Conflicts of Interest
References
- Siegel, R.L.; Miller, K.D.; Wagle, N.S.; Jemal, A. Cancer Statistics, 2023. CA Cancer J. Clin. 2023, 73, 17–48. [Google Scholar] [CrossRef]
- DeSantis, C.E.; Ma, J.; Gaudet, M.M.; Newman, L.A.; Miller, K.D.; Goding Sauer, A.; Jemal, A.; Siegel, R.L. Breast Cancer Statistics, 2019. CA Cancer J. Clin. 2019, 69, 438–451. [Google Scholar] [CrossRef]
- Welboren, W.-J.; Sweep, F.C.G.J.; Span, P.N.; Stunnenberg, H.G. Genomic Actions of Estrogen Receptor Alpha: What Are the Targets and How Are They Regulated? Endocr. Relat. Cancer 2009, 16, 1073–1089. [Google Scholar] [CrossRef]
- Rosenfeld, M.G.; Glass, C.K. Coregulator Codes of Transcriptional Regulation by Nuclear Receptors*. J. Biol. Chem. 2001, 276, 36865–36868. [Google Scholar] [CrossRef]
- Puglisi, R.; Mattia, G.; Carè, A.; Marano, G.; Malorni, W.; Matarrese, P. Non-Genomic Effects of Estrogen on Cell Homeostasis and Remodeling With Special Focus on Cardiac Ischemia/Reperfusion Injury. Front. Endocrinol. 2019, 10, 733. [Google Scholar] [CrossRef] [PubMed]
- Szostakowska, M.; Trębińska-Stryjewska, A.; Grzybowska, E.A.; Fabisiewicz, A. Resistance to Endocrine Therapy in Breast Cancer: Molecular Mechanisms and Future Goals. Breast Cancer Res. Treat. 2019, 173, 489–497. [Google Scholar] [CrossRef] [PubMed]
- Mak, H.Y.; Hoare, S.; Henttu, P.M.A.; Parker, M.G. Molecular Determinants of the Estrogen Receptor-Coactivator Interface. Mol. Cell Biol. 1999, 19, 3895–3903. [Google Scholar] [CrossRef] [PubMed]
- Lonard, D.M.; Nawaz, Z.; Smith, C.L.; O’Malley, B.W. The 26S Proteasome Is Required for Estrogen Receptor-α and Coactivator Turnover and for Efficient Estrogen Receptor-α Transactivation. Mol. Cell 2000, 5, 939–948. [Google Scholar] [CrossRef]
- Kraus, W.L.; Kadonaga, J.T. P300 and Estrogen Receptor Cooperatively Activate Transcription via Differential Enhancement of Initiation and Reinitiation. Genes. Dev. 1998, 12, 331–342. [Google Scholar] [CrossRef] [PubMed]
- Guertin, M.J.; Zhang, X.; Coonrod, S.A.; Hager, G.L. Transient Estrogen Receptor Binding and P300 Redistribution Support a Squelching Mechanism for Estradiol-Repressed Genes. Mol. Endocrinol. 2014, 28, 1522–1533. [Google Scholar] [CrossRef]
- Lanz, R.B.; Bulynko, Y.; Malovannaya, A.; Labhart, P.; Wang, L.; Li, W.; Qin, J.; Harper, M.; O’Malley, B.W. Global Characterization of Transcriptional Impact of the SRC-3 Coregulator. Mol. Endocrinol. 2010, 24, 859–872. [Google Scholar] [CrossRef]
- Johnson, A.B.; O’Malley, B.W. Steroid Receptor Coactivators 1, 2, and 3: Critical Regulators of Nuclear Receptor Activity and Steroid Receptor Modulator (SRM)-Based Cancer Therapy. Mol. Cell Endocrinol. 2012, 348, 430–439. [Google Scholar] [CrossRef]
- DiRenzo, J.; Shang, Y.; Phelan, M.; Sif, S.; Myers, M.; Kingston, R.; Brown, M. BRG-1 Is Recruited to Estrogen-Responsive Promoters and Cooperates with Factors Involved in Histone Acetylation. Mol. Cell Biol. 2000, 20, 7541–7549. [Google Scholar] [CrossRef]
- Carascossa, S.; Dudek, P.; Cenni, B.; Briand, P.-A.; Picard, D. CARM1 Mediates the Ligand-Independent and Tamoxifen-Resistant Activation of the Estrogen Receptor Alpha by cAMP. Genes. Dev. 2010, 24, 708–719. [Google Scholar] [CrossRef]
- Wang, L.; Ozark, P.A.; Smith, E.R.; Zhao, Z.; Marshall, S.A.; Rendleman, E.J.; Piunti, A.; Ryan, C.; Whelan, A.L.; Helmin, K.A.; et al. TET2 Coactivates Gene Expression through Demethylation of Enhancers. Sci. Adv. 2018, 4, eaau6986. [Google Scholar] [CrossRef]
- Sun, J.; Zhou, W.; Kaliappan, K.; Nawaz, Z.; Slingerland, J.M. ERα Phosphorylation at Y537 by Src Triggers E6-AP-ERα Binding, ERα Ubiquitylation, Promoter Occupancy, and Target Gene Expression. Mol. Endocrinol. 2012, 26, 1567–1577. [Google Scholar] [CrossRef] [PubMed]
- Reid, G.; Hübner, M.R.; Métivier, R.; Brand, H.; Denger, S.; Manu, D.; Beaudouin, J.; Ellenberg, J.; Gannon, F. Cyclic, Proteasome-Mediated Turnover of Unliganded and Liganded ERα on Responsive Promoters Is an Integral Feature of Estrogen Signaling. Mol. Cell 2003, 11, 695–707. [Google Scholar] [CrossRef] [PubMed]
- Early Breast Cancer Trialists’ Collaborative Group (EBCTCG). Relevance of Breast Cancer Hormone Receptors and Other Factors to the Efficacy of Adjuvant Tamoxifen: Patient-Level Meta-Analysis of Randomised Trials. Lancet 2011, 378, 771–784. [Google Scholar] [CrossRef] [PubMed]
- Jin, K.; Park, S.; Teo, W.W.; Korangath, P.; Cho, S.S.; Yoshida, T.; Győrffy, B.; Goswami, C.P.; Nakshatri, H.; Cruz, L.-A.; et al. HOXB7 Is an ERα Cofactor in the Activation of HER2 and Multiple ER Target Genes Leading to Endocrine Resistance. Cancer Discov. 2015, 5, 944–959. [Google Scholar] [CrossRef] [PubMed]
- Sottnik, J.L.; Bordeaux, E.K.; Mehrotra, S.; Ferrara, S.E.; Goodspeed, A.E.; Costello, J.C.; Sikora, M.J. Mediator of DNA Damage Checkpoint 1 (MDC1) Is a Novel Estrogen Receptor Co-Regulator in Invasive Lobular Carcinoma of the Breast. Mol. Cancer Res. 2021, 19, 1270–1282. [Google Scholar] [CrossRef]
- Bhatt, S.; Stender, J.D.; Joshi, S.; Wu, G.; Katzenellenbogen, B.S. OCT-4: A Novel Estrogen Receptor-α Collaborator That Promotes Tamoxifen Resistance in Breast Cancer Cells. Oncogene 2016, 35, 5722–5734. [Google Scholar] [CrossRef]
- Gingras, A.-C.; Abe, K.T.; Raught, B. Getting to Know the Neighborhood: Using Proximity-Dependent Biotinylation to Characterize Protein Complexes and Map Organelles. Curr. Opin. Chem. Biol. 2019, 48, 44–54. [Google Scholar] [CrossRef]
- Branon, T.C.; Bosch, J.A.; Sanchez, A.D.; Udeshi, N.D.; Svinkina, T.; Carr, S.A.; Feldman, J.L.; Perrimon, N.; Ting, A.Y. Efficient Proximity Labeling in Living Cells and Organisms with TurboID. Nat. Biotechnol. 2018, 36, 880–887. [Google Scholar] [CrossRef]
- Chen, G.; Ding, X.-F.; Pressley, K.; Bouamar, H.; Wang, B.; Zheng, G.; Broome, L.E.; Nazarullah, A.; Brenner, A.; Kaklamani, V.; et al. Everolimus Inhibits the Progression of Ductal Carcinoma in Situ to Invasive Breast Cancer via Downregulation of MMP9 Expression. Clin. Cancer Res. 2020, 26, 1486–1496. [Google Scholar] [CrossRef]
- Bosch, J.A.; Chen, C.-L.; Perrimon, N. Proximity-Dependent Labeling Methods for Proteomic Profiling in Living Cells: An Update. Wiley Interdiscip. Rev. Dev. Biol. 2021, 10, e392. [Google Scholar] [CrossRef]
- Roux, K.J.; Kim, D.I.; Burke, B.; May, D.G. BioID: A Screen for Protein-Protein Interactions. Curr. Protoc. Protein Sci. 2018, 91, 19.23.1–19.23.15. [Google Scholar] [CrossRef]
- Kanzler, C.R.; Donohue, M.; Dowdle, M.E.; Sheets, M.D. TurboID Functions as an Efficient Biotin Ligase for BioID Applications in Xenopus Embryos. Dev. Biol. 2022, 492, 133–138. [Google Scholar] [CrossRef] [PubMed]
- Kim, D.I.; Jensen, S.C.; Noble, K.A.; Kc, B.; Roux, K.H.; Motamedchaboki, K.; Roux, K.J. An Improved Smaller Biotin Ligase for BioID Proximity Labeling. Mol. Biol. Cell 2016, 27, 1188–1196. [Google Scholar] [CrossRef] [PubMed]
- Mohammed, H.; D’Santos, C.; Serandour, A.A.; Raza Ali, H.; Brown, G.D.; Atkins, A.; Rueda, O.M.; Holmes, K.A.; Theodorou, V.; Robinson, J.L.L.; et al. Endogenous Purification Reveals GREB1 as a Key Estrogen Receptor Regulatory Factor. Cell Rep. 2013, 3, 342–349. [Google Scholar] [CrossRef]
- Agbo, L.; Blanchet, S.A.; Kougnassoukou Tchara, P.-E.; Fradet-Turcotte, A.; Lambert, J.-P. Comprehensive Interactome Mapping of Nuclear Receptors Using Proximity Biotinylation. Methods Mol. Biol. 2022, 2456, 223–240. [Google Scholar] [CrossRef] [PubMed]
- Suen, C.-S.; Berrodin, T.J.; Mastroeni, R.; Cheskis, B.J.; Lyttle, C.R.; Frail, D.E. A Transcriptional Coactivator, Steroid Receptor Coactivator-3, Selectively Augments Steroid Receptor Transcriptional Activity *. J. Biol. Chem. 1998, 273, 27645–27653. [Google Scholar] [CrossRef]
- Lavinsky, R.M.; Jepsen, K.; Heinzel, T.; Torchia, J.; Mullen, T.M.; Schiff, R.; Del-Rio, A.L.; Ricote, M.; Ngo, S.; Gemsch, J.; et al. Diverse Signaling Pathways Modulate Nuclear Receptor Recruitment of N-CoR and SMRT Complexes. Proc. Natl. Acad. Sci. USA 1998, 95, 2920–2925. [Google Scholar] [CrossRef]
- Chen, M.; Lingadahalli, S.; Narwade, N.; Lei, K.M.K.; Liu, S.; Zhao, Z.; Zheng, Y.; Lu, Q.; Tang, A.H.N.; Poon, T.C.W.; et al. TRIM33 Drives Prostate Tumor Growth by Stabilizing Androgen Receptor from Skp2-Mediated Degradation. EMBO Rep. 2022, 23, e53468. [Google Scholar] [CrossRef]
- Pommier, R.M.; Gout, J.; Vincent, D.F.; Alcaraz, L.B.; Chuvin, N.; Arfi, V.; Martel, S.; Kaniewski, B.; Devailly, G.; Fourel, G.; et al. TIF1γ Suppresses Tumor Progression by Regulating Mitotic Checkpoints and Chromosomal Stability. Cancer Res. 2015, 75, 4335–4350. [Google Scholar] [CrossRef] [PubMed]
- Kulkarni, A.; Oza, J.; Yao, M.; Sohail, H.; Ginjala, V.; Tomas-Loba, A.; Horejsi, Z.; Tan, A.R.; Boulton, S.J.; Ganesan, S. Tripartite Motif-Containing 33 (TRIM33) Protein Functions in the Poly(ADP-Ribose) Polymerase (PARP)-Dependent DNA Damage Response through Interaction with Amplified in Liver Cancer 1 (ALC1) Protein. J. Biol. Chem. 2013, 288, 32357–32369. [Google Scholar] [CrossRef] [PubMed]
- McAvera, R.M.; Crawford, L.J. TIF1 Proteins in Genome Stability and Cancer. Cancers 2020, 12, 2094. [Google Scholar] [CrossRef]
- Oza, J.; Ganguly, B.; Kulkarni, A.; Ginjala, V.; Yao, M.; Ganesan, S. A Novel Role of Chromodomain Protein CBX8 in DNA Damage Response. J. Biol. Chem. 2016, 291, 22881–22893. [Google Scholar] [CrossRef] [PubMed]
- Nawaz, Z.; Lonard, D.M.; Dennis, A.P.; Smith, C.L.; O’Malley, B.W. Proteasome-Dependent Degradation of the Human Estrogen Receptor. Proc. Natl. Acad. Sci. USA 1999, 96, 1858–1862. [Google Scholar] [CrossRef]
- Kassem, L.; Deygas, M.; Fattet, L.; Lopez, J.; Goulvent, T.; Lavergne, E.; Chabaud, S.; Carrabin, N.; Chopin, N.; Bachelot, T.; et al. TIF1γ Interferes with TGFβ1/SMAD4 Signaling to Promote Poor Outcome in Operable Breast Cancer Patients. BMC Cancer 2015, 15, 453. [Google Scholar] [CrossRef]
- Xue, J.; Lin, X.; Chiu, W.-T.; Chen, Y.-H.; Yu, G.; Liu, M.; Feng, X.-H.; Sawaya, R.; Medema, R.H.; Hung, M.-C.; et al. Sustained Activation of SMAD3/SMAD4 by FOXM1 Promotes TGF-β–Dependent Cancer Metastasis. Available online: https://www.jci.org/articles/view/71104/pdf (accessed on 9 June 2022).
- Wang, E.; Kawaoka, S.; Roe, J.-S.; Shi, J.; Hohmann, A.F.; Xu, Y.; Bhagwat, A.S.; Suzuki, Y.; Kinney, J.B.; Vakoc, C.R. The Transcriptional Cofactor TRIM33 Prevents Apoptosis in B Lymphoblastic Leukemia by Deactivating a Single Enhancer. eLife 2015, 4, e06377. [Google Scholar] [CrossRef]
- Aucagne, R.; Droin, N.; Paggetti, J.; Lagrange, B.; Largeot, A.; Hammann, A.; Bataille, A.; Martin, L.; Yan, K.-P.; Fenaux, P.; et al. Transcription Intermediary Factor 1γ Is a Tumor Suppressor in Mouse and Human Chronic Myelomonocytic Leukemia. J. Clin. Investig. 2011, 121, 2361–2370. [Google Scholar] [CrossRef] [PubMed]
- Jain, S.; Singhal, S.; Francis, F.; Hajdu, C.; Wang, J.-H.; Suriawinata, A.; Wang, Y.-Q.; Zhang, M.; Weinshel, E.H.; Francois, F.; et al. Association of Overexpression of TIF1γ with Colorectal Carcinogenesis and Advanced Colorectal Adenocarcinoma. World J. Gastroenterol. 2011, 17, 3994–4000. [Google Scholar] [CrossRef] [PubMed]
- Ding, Z.; Jin, G.; Wang, W.; Chen, W.; Wu, Y.; Ai, X.; Chen, L.; Zhang, W.; Liang, H.; Laurence, A.; et al. Reduced Expression of Transcriptional Intermediary Factor 1 Gamma Promotes Metastasis and Indicates Poor Prognosis of Hepatocellular Carcinoma. Hepatology 2014, 60, 1620–1636. [Google Scholar] [CrossRef] [PubMed]
- Vincent, D.F.; Yan, K.-P.; Treilleux, I.; Gay, F.; Arfi, V.; Kaniewski, B.; Marie, J.C.; Lepinasse, F.; Martel, S.; Goddard-Leon, S.; et al. Inactivation of TIF1gamma Cooperates with Kras to Induce Cystic Tumors of the Pancreas. PLoS Genet. 2009, 5, e1000575. [Google Scholar] [CrossRef]
- Wang, L.; Yang, H.; Lei, Z.; Zhao, J.; Chen, Y.; Chen, P.; Li, C.; Zeng, Y.; Liu, Z.; Liu, X.; et al. Repression of TIF1γ by SOX2 Promotes TGF-β-Induced Epithelial-Mesenchymal Transition in Non-Small-Cell Lung Cancer. Oncogene 2016, 35, 867–877. [Google Scholar] [CrossRef] [PubMed]
- Győrffy, B. Discovery and Ranking of the Most Robust Prognostic Biomarkers in Serous Ovarian Cancer. GeroScience 2023, 45, 1889–1898. [Google Scholar] [CrossRef] [PubMed]
- Bai, X.; Tang, J. TRIM Proteins in Breast Cancer: Function and Mechanism. Biochem. Biophys. Res. Commun. 2023, 640, 26–31. [Google Scholar] [CrossRef]
- Traphagen, N.A.; Hosford, S.R.; Jiang, A.; Marotti, J.D.; Brauer, B.L.; Demidenko, E.; Miller, T.W. High Estrogen Receptor Alpha Activation Confers Resistance to Estrogen Deprivation and Is Required for Therapeutic Response to Estrogen in Breast Cancer. Oncogene 2021, 40, 3408–3421. [Google Scholar] [CrossRef]
- Traphagen, N.A.; Schwartz, G.N.; Tau, S.; Roberts, A.M.; Jiang, A.; Hosford, S.R.; Marotti, J.D.; Goen, A.E.; Romo, B.A.; Johnson, A.L.; et al. Estrogen Therapy Induces Receptor-Dependent DNA Damage Enhanced by PARP Inhibition in ER+ Breast Cancer. Clin. Cancer Res. 2023, 29, 3717–3728. [Google Scholar] [CrossRef]
- Shangary, S.; Qin, D.; McEachern, D.; Liu, M.; Miller, R.S.; Qiu, S.; Nikolovska-Coleska, Z.; Ding, K.; Wang, G.; Chen, J.; et al. Temporal Activation of P53 by a Specific MDM2 Inhibitor Is Selectively Toxic to Tumors and Leads to Complete Tumor Growth Inhibition. Proc. Natl. Acad. Sci. USA 2008, 105, 3933–3938. [Google Scholar] [CrossRef]
- Ungermannova, D.; Lee, J.; Zhang, G.; Dallmann, H.G.; McHenry, C.S.; Liu, X. High-Throughput Screening AlphaScreen Assay for Identification of Small-Molecule Inhibitors of Ubiquitin E3 Ligase SCFSkp2-Cks1. J. Biomol. Screen. 2013, 18, 910–920. [Google Scholar] [CrossRef]
- Herman, A.G.; Hayano, M.; Poyurovsky, M.V.; Shimada, K.; Skouta, R.; Prives, C.; Stockwell, B.R. Discovery of Mdm2-MdmX E3 Ligase Inhibitors Using a Cell-Based Ubiquitination Assay. Cancer Discov. 2011, 1, 312–325. [Google Scholar] [CrossRef]
- Landré, V.; Rotblat, B.; Melino, S.; Bernassola, F.; Melino, G. Screening for E3-Ubiquitin Ligase Inhibitors: Challenges and Opportunities. Oncotarget 2014, 5, 7988–8013. [Google Scholar] [CrossRef] [PubMed]
- Luciano, A.K.; Korobkina, E.D.; Lyons, S.P.; Haley, J.A.; Fluharty, S.M.; Jung, S.M.; Kettenbach, A.N.; Guertin, D.A. Proximity Labeling of Endogenous RICTOR Identifies mTOR Complex 2 Regulation by ADP Ribosylation Factor ARF1. J. Biol. Chem. 2022, 298, 102379. [Google Scholar] [CrossRef] [PubMed]
- Eng, J.K.; Jahan, T.A.; Hoopmann, M.R. Comet: An Open-Source MS/MS Sequence Database Search Tool. Proteomics 2013, 13, 22–24. [Google Scholar] [CrossRef] [PubMed]
- Elias, J.E.; Gygi, S.P. Target-Decoy Search Strategy for Increased Confidence in Large-Scale Protein Identifications by Mass Spectrometry. Nat. Methods 2007, 4, 207–214. [Google Scholar] [CrossRef] [PubMed]
- Valot, B.; Langella, O.; Nano, E.; Zivy, M. MassChroQ: A Versatile Tool for Mass Spectrometry Quantification. Proteomics 2011, 11, 3572–3577. [Google Scholar] [CrossRef]
- Schwanhäusser, B.; Busse, D.; Li, N.; Dittmar, G.; Schuchhardt, J.; Wolf, J.; Chen, W.; Selbach, M. Global Quantification of Mammalian Gene Expression Control. Nature 2011, 473, 337–342. [Google Scholar] [CrossRef]
- Tyanova, S.; Temu, T.; Sinitcyn, P.; Carlson, A.; Hein, M.Y.; Geiger, T.; Mann, M.; Cox, J. The Perseus Computational Platform for Comprehensive Analysis of (Prote)Omics Data. Nat. Methods 2016, 13, 731–740. [Google Scholar] [CrossRef] [PubMed]
- Martin, M. Cutadapt Removes Adapter Sequences from High-Throughput Sequencing Reads. EMBnet J. 2011, 17, 10–12. [Google Scholar] [CrossRef]
- Dobin, A.; Davis, C.A.; Schlesinger, F.; Drenkow, J.; Zaleski, C.; Jha, S.; Batut, P.; Chaisson, M.; Gingeras, T.R. STAR: Ultrafast Universal RNA-Seq Aligner. Bioinformatics 2013, 29, 15–21. [Google Scholar] [CrossRef] [PubMed]
- Li, H.; Handsaker, B.; Wysoker, A.; Fennell, T.; Ruan, J.; Homer, N.; Marth, G.; Abecasis, G.; Durbin, R. 1000 Genome Project Data Processing Subgroup The Sequence Alignment/Map Format and SAMtools. Bioinformatics 2009, 25, 2078–2079. [Google Scholar] [CrossRef]
- Plasilova, M.L.; Hayse, B.; Killelea, B.K.; Horowitz, N.R.; Chagpar, A.B.; Lannin, D.R. Features of Triple-Negative Breast Cancer. Medicine 2016, 95, e4614. [Google Scholar] [CrossRef] [PubMed]
- Love, M.I.; Huber, W.; Anders, S. Moderated Estimation of Fold Change and Dispersion for RNA-Seq Data with DESeq2. Genome Biol. 2014, 15, 550. [Google Scholar] [CrossRef] [PubMed]
- Schmidl, C.; Rendeiro, A.F.; Sheffield, N.C.; Bock, C. ChIPmentation: Fast, Robust, Low-Input ChIP-Seq for Histones and Transcription Factors. Nat. Methods 2015, 12, 963–965. [Google Scholar] [CrossRef]
- Langmead, B.; Salzberg, S.L. Fast Gapped-Read Alignment with Bowtie 2. Nat. Methods 2012, 9, 357–359. [Google Scholar] [CrossRef]
- Zhang, Y.; Liu, T.; Meyer, C.A.; Eeckhoute, J.; Johnson, D.S.; Bernstein, B.E.; Nusbaum, C.; Myers, R.M.; Brown, M.; Li, W.; et al. Model-Based Analysis of ChIP-Seq (MACS). Genome Biol. 2008, 9, R137. [Google Scholar] [CrossRef]
- Ramírez, F.; Ryan, D.P.; Grüning, B.; Bhardwaj, V.; Kilpert, F.; Richter, A.S.; Heyne, S.; Dündar, F.; Manke, T. deepTools2: A next Generation Web Server for Deep-Sequencing Data Analysis. Nucleic Acids Res. 2016, 44, W160–W165. [Google Scholar] [CrossRef]





| Identified in all 3 studies: | |||||||
| TRIM33 | NCOA3 | NCOR2 | |||||
| Identified in 2 studies: | |||||||
| KMT2D | ESR1 | RAI1 | RXRB | FUBP3 | U2SURP | G3BP1 | MCCC2 |
| IDH1 | KDM1A | SNRPD3 | CCT7 | AHSA1 | SMARCD2 | PCNP | |
| Identified only in this study: | |||||||
| PC | CD9 | ALB | TFAP2A | ETFB | TLE4 | CBX3 | SNRPB |
| SNRPN | SNRPD2 | SYNCRIP | SERBP1 | CCT4 | TJP1 | EEF1D | PIP4K2C |
| NIBAN2 | CSRP1 | UBAP2L | SP100 | HMGB1P1 | SAFB | GSPT2 | ILF3 |
| KIF5C | ERP44 | NDUFA10 | KIF5A | NUP153 | KIF5B | PGD | PRCC |
| RAB27A | CRIP2 | SELENBP1 | CAPZA2 | FHL1 | RXRG | CAPZA1 | L1RE1 |
| ATP5MF | MYL12A | CALU | SEPTIN2 | GRB2 | PAK3 | RAB27B | MYL12B |
| TAGLN3 | HNRNPAB | ||||||
Disclaimer/Publisher’s Note: The statements, opinions and data contained in all publications are solely those of the individual author(s) and contributor(s) and not of MDPI and/or the editor(s). MDPI and/or the editor(s) disclaim responsibility for any injury to people or property resulting from any ideas, methods, instructions or products referred to in the content. |
© 2024 by the authors. Licensee MDPI, Basel, Switzerland. This article is an open access article distributed under the terms and conditions of the Creative Commons Attribution (CC BY) license (https://creativecommons.org/licenses/by/4.0/).
Share and Cite
Romo, B.A.; Karakyriakou, B.; Cressey, L.; Brauer, B.L.; Yang, H.; Warren, A.; Johnson, A.L.; Kettenbach, A.N.; Miller, T.W. TRIM33 Is a Co-Regulator of Estrogen Receptor Alpha. Cancers 2024, 16, 845. https://doi.org/10.3390/cancers16050845
Romo BA, Karakyriakou B, Cressey L, Brauer BL, Yang H, Warren A, Johnson AL, Kettenbach AN, Miller TW. TRIM33 Is a Co-Regulator of Estrogen Receptor Alpha. Cancers. 2024; 16(5):845. https://doi.org/10.3390/cancers16050845
Chicago/Turabian StyleRomo, Bianca A., Barbara Karakyriakou, Lauren Cressey, Brooke L. Brauer, Huijuan Yang, Alexa Warren, Anneka L. Johnson, Arminja N. Kettenbach, and Todd W. Miller. 2024. "TRIM33 Is a Co-Regulator of Estrogen Receptor Alpha" Cancers 16, no. 5: 845. https://doi.org/10.3390/cancers16050845
APA StyleRomo, B. A., Karakyriakou, B., Cressey, L., Brauer, B. L., Yang, H., Warren, A., Johnson, A. L., Kettenbach, A. N., & Miller, T. W. (2024). TRIM33 Is a Co-Regulator of Estrogen Receptor Alpha. Cancers, 16(5), 845. https://doi.org/10.3390/cancers16050845

