Novel LIPA-Targeted Therapy for Treating Ovarian Cancer
Abstract
Simple Summary
Abstract
1. Introduction
2. Materials and Methods
2.1. Cell Culture and Reagents
2.2. Cell Viability, Colony Formation, Cell Invasion, and Apoptosis Assays
2.3. Western Blotting and Quantitative Real Time-PCR
2.4. RT-PCR for XBP1 mRNA Splicing Assay
2.5. Transmission Electron Microscopy (TEM) Studies
2.6. Tissue Microarray (TMA) and Immunohistochemistry (IHC)
2.7. Xenograft Studies
2.8. Patient-Derived Organoid Studies
2.9. Databases and Statistical Analyses
3. Results
3.1. LIPA Expression Upregulated in OCa and Correlated with Poor Survival
3.2. ERX-41 Reduced Cell Viability, Colony Formation, and Invasion and Induced Apoptosis of OCa Cells
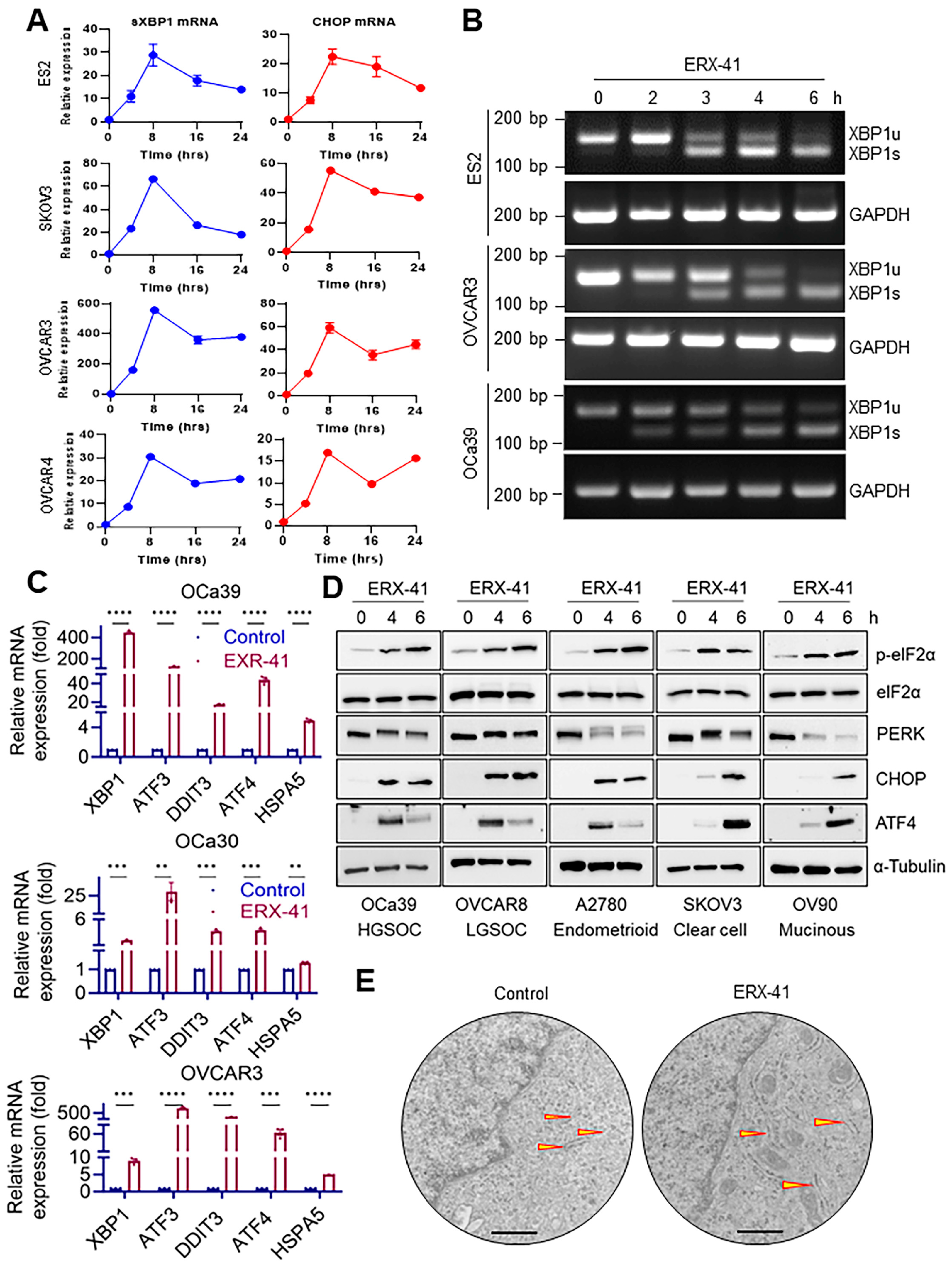
3.3. ERX-41 Treatment Promoted Activation of ER Stress Pathways
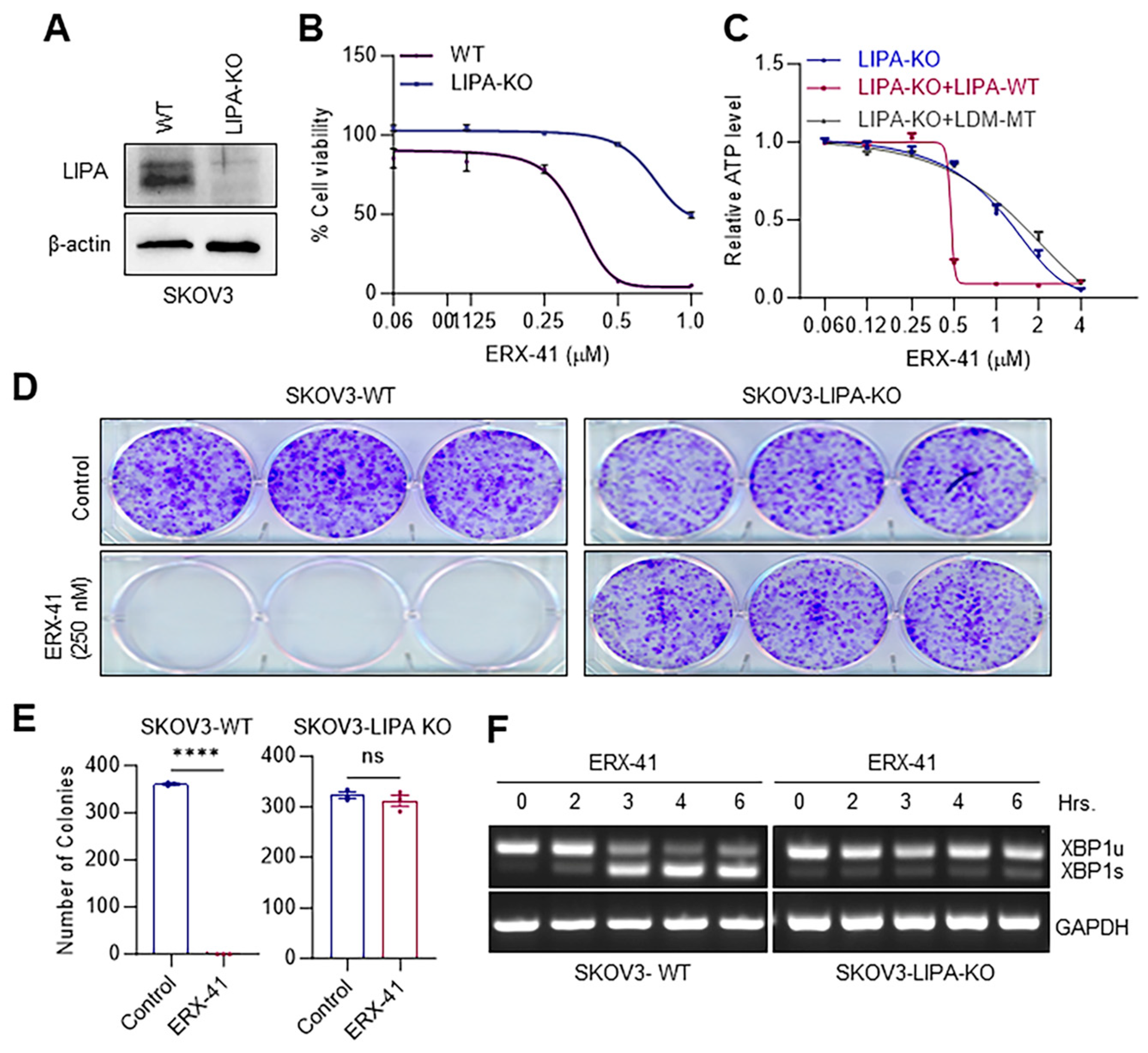
3.4. ERX-41-Mediated Effects Require LIPA in OCa Cells
3.5. ERX-41 Reduced Cell Viability of Patient-Derived OCa Organoids
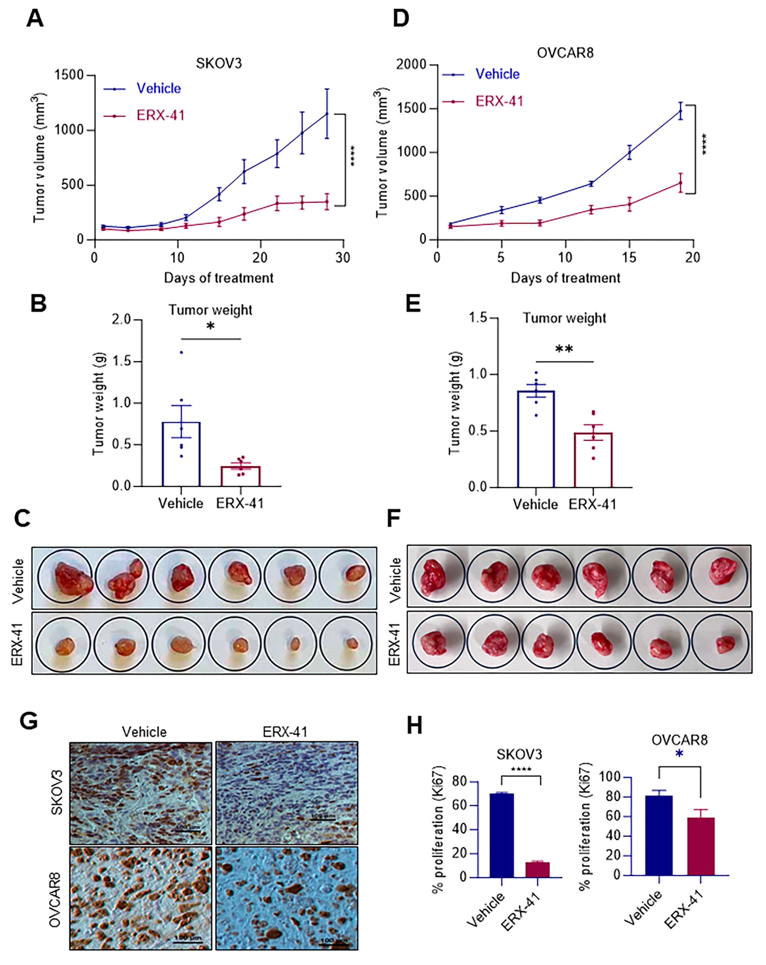
3.6. ERX-41 Reduced OCa Xenograft Tumor Growth In Vivo
4. Discussion
5. Conclusions
Supplementary Materials
Author Contributions
Funding
Institutional Review Board Statement
Informed Consent Statement
Data Availability Statement
Acknowledgments
Conflicts of Interest
References
- Vaughan, S.; Coward, J.I.; Bast, R.C., Jr.; Berchuck, A.; Berek, J.S.; Brenton, J.D.; Coukos, G.; Crum, C.C.; Drapkin, R.; Etemadmoghadam, D.; et al. Rethinking ovarian cancer: Recommendations for improving outcomes. Nat. Rev. Cancer 2011, 11, 719–725. [Google Scholar] [CrossRef] [PubMed]
- Siegel, R.L.; Miller, K.D.; Fuchs, H.E.; Jemal, A. Cancer statistics, 2022. CA Cancer J. Clin. 2022, 72, 7–33. [Google Scholar] [CrossRef] [PubMed]
- Bast, R.C., Jr.; Matulonis, U.A.; Sood, A.K.; Ahmed, A.A.; Amobi, A.E.; Balkwill, F.R.; Wielgos-Bonvallet, M.; Bowtell, D.D.L.; Brenton, J.D.; Brugge, J.S.; et al. Critical questions in ovarian cancer research and treatment: Report of an American Association for Cancer Research Special Conference. Cancer 2019, 125, 1963–1972. [Google Scholar] [CrossRef] [PubMed]
- Franzese, E.; Centonze, S.; Diana, A.; Carlino, F.; Guerrera, L.P.; Di Napoli, M.; De Vita, F.; Pignata, S.; Ciardiello, F.; Orditura, M. PARP inhibitors in ovarian cancer. Cancer Treat. Rev. 2019, 73, 1–9. [Google Scholar] [CrossRef] [PubMed]
- Bowtell, D.D.; Bohm, S.; Ahmed, A.A.; Aspuria, P.J.; Bast, R.C., Jr.; Beral, V.; Berek, J.S.; Birrer, M.J.; Blagden, S.; Bookman, M.A.; et al. Rethinking ovarian cancer II: Reducing mortality from high-grade serous ovarian cancer. Nat. Rev. Cancer 2015, 15, 668–679. [Google Scholar] [CrossRef] [PubMed]
- Ramón, Y.C.S.; Sesé, M.; Capdevila, C.; Aasen, T.; De Mattos-Arruda, L.; Diaz-Cano, S.J.; Hernández-Losa, J.; Castellví, J. Clinical implications of intratumor heterogeneity: Challenges and opportunities. J. Mol. Med. 2020, 98, 161–177. [Google Scholar] [CrossRef] [PubMed]
- Yan, T.; Ma, X.; Guo, L.; Lu, R. Targeting endoplasmic reticulum stress signaling in ovarian cancer therapy. Cancer Biol. Med. 2023, 20, 748–764. [Google Scholar] [CrossRef] [PubMed]
- Chevet, E.; Hetz, C.; Samali, A. Endoplasmic reticulum stress-activated cell reprogramming in oncogenesis. Cancer Discov. 2015, 5, 586–597. [Google Scholar] [CrossRef]
- Wang, M.; Kaufman, R.J. The impact of the endoplasmic reticulum protein-folding environment on cancer development. Nat. Rev. Cancer 2014, 14, 581–597. [Google Scholar] [CrossRef]
- Nijhawan, D.; Zack, T.I.; Ren, Y.; Strickland, M.R.; Lamothe, R.; Schumacher, S.E.; Tsherniak, A.; Besche, H.C.; Rosenbluh, J.; Shehata, S.; et al. Cancer vulnerabilities unveiled by genomic loss. Cell 2012, 150, 842–854. [Google Scholar] [CrossRef]
- Cheung, H.W.; Cowley, G.S.; Weir, B.A.; Boehm, J.S.; Rusin, S.; Scott, J.A.; East, A.; Ali, L.D.; Lizotte, P.H.; Wong, T.C.; et al. Systematic investigation of genetic vulnerabilities across cancer cell lines reveals lineage-specific dependencies in ovarian cancer. Proc. Natl. Acad. Sci. USA 2011, 108, 12372–12377. [Google Scholar] [CrossRef] [PubMed]
- Marcotte, R.; Brown, K.R.; Suarez, F.; Sayad, A.; Karamboulas, K.; Krzyzanowski, P.M.; Sircoulomb, F.; Medrano, M.; Fedyshyn, Y.; Koh, J.L.Y.; et al. Essential gene profiles in breast, pancreatic, and ovarian cancer cells. Cancer Discov. 2012, 2, 172–189. [Google Scholar] [CrossRef] [PubMed]
- Almanza, A.; Carlesso, A.; Chintha, C.; Creedican, S.; Doultsinos, D.; Leuzzi, B.; Luis, A.; McCarthy, N.; Montibeller, L.; More, S.; et al. Endoplasmic reticulum stress signalling—From basic mechanisms to clinical applications. FEBS J. 2019, 286, 241–278. [Google Scholar] [CrossRef] [PubMed]
- Liu, X.; Viswanadhapalli, S.; Kumar, S.; Lee, T.K.; Moore, A.; Ma, S.; Chen, L.; Hsieh, M.; Li, M.; Sareddy, G.R.; et al. Targeting LIPA independent of its lipase activity is a therapeutic strategy in solid tumors via induction of endoplasmic reticulum stress. Nat. Cancer 2022, 3, 866–884. [Google Scholar] [CrossRef] [PubMed]
- McCabe, A.; Zaheed, O.; McDade, S.S.; Dean, K. Investigating the suitability of in vitro cell lines as models for the major subtypes of epithelial ovarian cancer. Front. Cell Dev. Biol. 2023, 11, 1104514. [Google Scholar] [CrossRef] [PubMed]
- Barnes, B.M.; Nelson, L.; Tighe, A.; Burghel, G.J.; Lin, I.H.; Desai, S.; McGrail, J.C.; Morgan, R.D.; Taylor, S.S. Distinct transcriptional programs stratify ovarian cancer cell lines into the five major histological subtypes. Genome Med. 2021, 13, 140. [Google Scholar] [CrossRef] [PubMed]
- van Meerloo, J.; Kaspers, G.J.; Cloos, J. Cell sensitivity assays: The MTT assay. Methods Mol. Biol. 2011, 731, 237–245. [Google Scholar] [CrossRef]
- Sareddy, G.R.; Nair, B.C.; Krishnan, S.K.; Gonugunta, V.K.; Zhang, Q.G.; Suzuki, T.; Miyata, N.; Brenner, A.J.; Brann, D.W.; Vadlamudi, R.K. KDM1 is a novel therapeutic target for the treatment of gliomas. Oncotarget 2013, 4, 18–28. [Google Scholar] [CrossRef] [PubMed]
- Viswanadhapalli, S.; Luo, Y.; Sareddy, G.R.; Santhamma, B.; Zhou, M.; Li, M.; Ma, S.; Sonavane, R.; Pratap, U.P.; Altwegg, K.A.; et al. EC359: A first-in-class small molecule inhibitor for targeting oncogenic LIFR signaling in triple negative breast cancer. Mol. Cancer Ther. 2019, 18, 1341–1854. [Google Scholar] [CrossRef]
- Dimple, C.; Nair, S.S.; Rajhans, R.; Pitcheswara, P.R.; Liu, J.; Balasenthil, S.; Le, X.F.; Burow, M.E.; Auersperg, N.; Tekmal, R.R.; et al. Role of PELP1/MNAR signaling in ovarian tumorigenesis. Cancer Res. 2008, 68, 4902–4909. [Google Scholar] [CrossRef]
- Blankenship, L.; Pratap, U.P.; Yang, X.; Liu, Z.; Altwegg, K.A.; Santhamma, B.; Ramasamy, K.; Konda, S.; Chen, Y.; Lai, Z.; et al. Inhibition of LIFR Blocks Adiposity-Driven Endometrioid Endometrial Cancer Growth. Cancers 2022, 14, 5400. [Google Scholar] [CrossRef] [PubMed]
- Bartha, Á.; Győrffy, B. TNMplot.com: A Web Tool for the Comparison of Gene Expression in Normal, Tumor and Metastatic Tissues. Int. J. Mol. Sci. 2021, 22, 2622. [Google Scholar] [CrossRef] [PubMed]
- Győrffy, B. Discovery and ranking of the most robust prognostic biomarkers in serous ovarian cancer. Geroscience 2023, 45, 1889–1898. [Google Scholar] [CrossRef] [PubMed]
- Kopper, O.; de Witte, C.J.; Lõhmussaar, K.; Valle-Inclan, J.E.; Hami, N.; Kester, L.; Balgobind, A.V.; Korving, J.; Proost, N.; Begthel, H.; et al. An organoid platform for ovarian cancer captures intra- and interpatient heterogeneity. Nat. Med. 2019, 25, 838–849. [Google Scholar] [CrossRef]
- Maurel, M.; McGrath, E.P.; Mnich, K.; Healy, S.; Chevet, E.; Samali, A. Controlling the unfolded protein response-mediated life and death decisions in cancer. Semin. Cancer Biol. 2015, 33, 57–66. [Google Scholar] [CrossRef] [PubMed]
- Avril, T.; Vauleon, E.; Chevet, E. Endoplasmic reticulum stress signaling and chemotherapy resistance in solid cancers. Oncogenesis 2017, 6, e373. [Google Scholar] [CrossRef] [PubMed]
- Schroder, M.; Kaufman, R.J. The mammalian unfolded protein response. Annu. Rev. Biochem. 2005, 74, 739–789. [Google Scholar] [CrossRef]
- Schonthal, A.H. Targeting endoplasmic reticulum stress for cancer therapy. Front. Biosci.-Sch. 2012, 4, 412–431. [Google Scholar] [CrossRef]
- Delie, F.; Petignat, P.; Cohen, M. GRP78 Protein Expression in Ovarian Cancer Patients and Perspectives for a Drug-Targeting Approach. J. Oncol. 2012, 2012, 468615. [Google Scholar] [CrossRef]
- Li, F.; Zhang, H. Lysosomal Acid Lipase in Lipid Metabolism and Beyond. Arterioscler. Thromb. Vasc. Biol. 2019, 39, 850–856. [Google Scholar] [CrossRef]
- Steigerwald, H.; Bozzetti, T.; Tams, M.; On, J.; Hoffmann, G.; Lambertz, J.; Weidele, K.; Treitschke, S.; Reinhard, F.; Kulik, A.; et al. Lysosomal acid lipase-activity as a novel target to efficiently address triple-negative breast cancer high malignancy. bioRxiv 2023. [Google Scholar] [CrossRef]






Disclaimer/Publisher’s Note: The statements, opinions and data contained in all publications are solely those of the individual author(s) and contributor(s) and not of MDPI and/or the editor(s). MDPI and/or the editor(s) disclaim responsibility for any injury to people or property resulting from any ideas, methods, instructions or products referred to in the content. |
© 2024 by the authors. Licensee MDPI, Basel, Switzerland. This article is an open access article distributed under the terms and conditions of the Creative Commons Attribution (CC BY) license (https://creativecommons.org/licenses/by/4.0/).
Share and Cite
Collier, A.B.; Viswanadhapalli, S.; Gopalam, R.; Lee, T.-K.; Kassees, K.; Parra, K.; Sharma, G.; Reese, T.C.; Liu, X.; Yang, X.; et al. Novel LIPA-Targeted Therapy for Treating Ovarian Cancer. Cancers 2024, 16, 500. https://doi.org/10.3390/cancers16030500
Collier AB, Viswanadhapalli S, Gopalam R, Lee T-K, Kassees K, Parra K, Sharma G, Reese TC, Liu X, Yang X, et al. Novel LIPA-Targeted Therapy for Treating Ovarian Cancer. Cancers. 2024; 16(3):500. https://doi.org/10.3390/cancers16030500
Chicago/Turabian StyleCollier, Alexia B., Suryavathi Viswanadhapalli, Rahul Gopalam, Tae-Kyung Lee, Kara Kassees, Karla Parra, Gaurav Sharma, Tanner C. Reese, Xihui Liu, Xue Yang, and et al. 2024. "Novel LIPA-Targeted Therapy for Treating Ovarian Cancer" Cancers 16, no. 3: 500. https://doi.org/10.3390/cancers16030500
APA StyleCollier, A. B., Viswanadhapalli, S., Gopalam, R., Lee, T.-K., Kassees, K., Parra, K., Sharma, G., Reese, T. C., Liu, X., Yang, X., Ebrahimi, B., Pratap, U. P., Mahajan, M., Arnold, W. C., Baker, A., Chen, C.-Y., Elmore, S. T., Subbarayalu, P., Sareddy, G. R., ... Vadlamudi, R. K. (2024). Novel LIPA-Targeted Therapy for Treating Ovarian Cancer. Cancers, 16(3), 500. https://doi.org/10.3390/cancers16030500

