Evaluation of Thermal Liquid Biopsy Analysis of Saliva and Blood Plasma Specimens as a Novel Diagnostic Modality in Head and Neck Cancer
Simple Summary
Abstract
1. Introduction
2. Materials and Methods
2.1. Study Design and Patient Population
2.2. Sample Processing for DSC Analysis
2.3. DSC Data Collection and Post-Processing
2.4. Statistical Analysis of TLB Profiles
2.5. Sodium Dodecyl-Sulfate Polyacrylamide Gel Electrophoresis (SDS-PAGE)
3. Results
3.1. Selection of the Optimal Saliva Processing Method and Characterization of Saliva TLB Profiles
3.2. Comparison of Saliva TLB Profiles Between Controls and HNC Patients
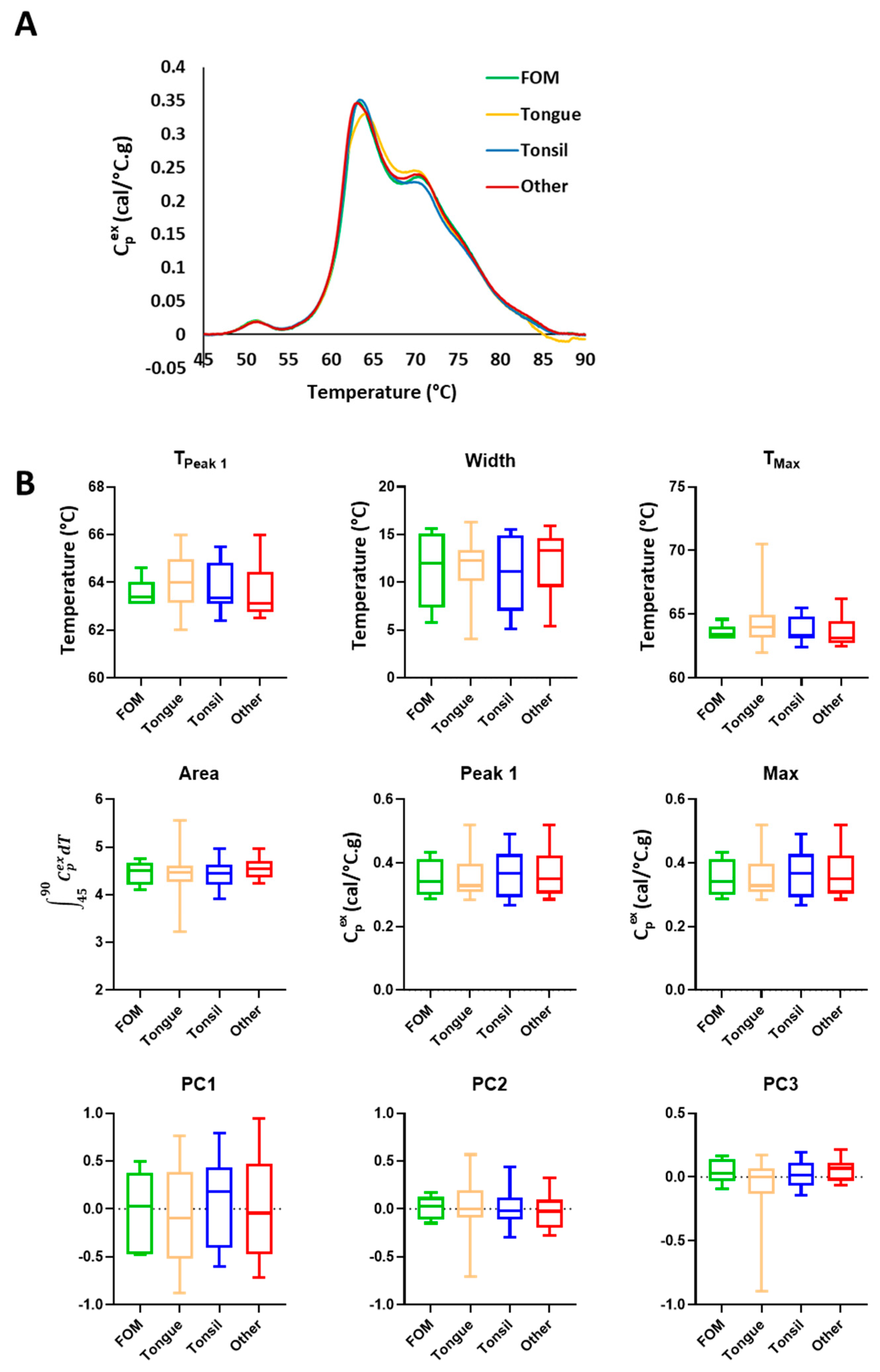
3.3. Stage and Location-Dependent Differences in Saliva TLB Profiles of HNC Patients
3.4. Stage and Location-Dependent Differences in Plasma TLB Profiles of HNC Patients
4. Discussion
5. Conclusions
Supplementary Materials
Author Contributions
Funding
Institutional Review Board Statement
Informed Consent Statement
Data Availability Statement
Acknowledgments
Conflicts of Interest
References
- Patel, A.; Patel, S.; Patel, P.; Tanavde, V. Saliva Based Liquid Biopsies in Head and Neck Cancer: How Far Are We from the Clinic? Front. Oncol. 2022, 12, 828434. [Google Scholar] [CrossRef] [PubMed]
- Nunes, L.A.; Mussavira, S.; Bindhu, O.S. Clinical and Diagnostic Utility of Saliva as a Non-Invasive Diagnostic Fluid: A Systematic Review. Biochem. Med. 2015, 25, 177–192. [Google Scholar] [CrossRef] [PubMed]
- Kaczor-Urbanowicz, K.E.; Martin Carreras-Presas, C.; Aro, K.; Tu, M.; Garcia-Godoy, F.; Wong, D.T. Saliva Diagnostics—Current Views and Directions. Exp. Biol. Med. 2017, 242, 459–472. [Google Scholar] [CrossRef] [PubMed]
- Ishikawa, S.; Sugimoto, M.; Kitabatake, K.; Sugano, A.; Nakamura, M.; Kaneko, M.; Ota, S.; Hiwatari, K.; Enomoto, A.; Soga, T.; et al. Identification of Salivary Metabolomic Biomarkers for Oral Cancer Screening. Sci. Rep. 2016, 6, 31520. [Google Scholar] [CrossRef] [PubMed]
- Chen, X.; Yu, D. Metabolomics Study of Oral Cancers. Metabolomics 2019, 15, 22. [Google Scholar] [CrossRef]
- Siegel, R.L.; Miller, K.D.; Fuchs, H.E.; Jemal, A. Cancer Statistics, 2021. CA Cancer J. Clin. 2021, 71, 7–33. [Google Scholar] [CrossRef] [PubMed]
- Ferlay, J.; Colombet, M.; Soerjomataram, I.; Mathers, C.; Parkin, D.M.; Pineros, M.; Znaor, A.; Bray, F. Estimating the Global Cancer Incidence and Mortality in 2018: GLOBOCAN Sources and Methods. Int. J. Cancer 2019, 144, 1941–1953. [Google Scholar] [CrossRef] [PubMed]
- Barsouk, A.; Aluru, J.S.; Rawla, P.; Saginala, K.; Barsouk, A. Epidemiology, Risk Factors, and Prevention of Head and Neck Squamous Cell Carcinoma. Med. Sci. 2023, 11, 42. [Google Scholar] [CrossRef]
- Spafford, M.F.; Koch, W.M.; Reed, A.L.; Califano, J.A.; Xu, L.H.; Eisenberger, C.F.; Yip, L.; Leong, P.L.; Wu, L.; Liu, S.X.; et al. Detection of Head and Neck Squamous Cell Carcinoma Among Exfoliated Oral Mucosal Cells by Microsatellite Analysis. Clin. Cancer Res. 2001, 7, 607–612. [Google Scholar]
- Jiang, W.W.; Masayesva, B.; Zahurak, M.; Carvalho, A.L.; Rosenbaum, E.; Mambo, E.; Zhou, S.; Minhas, K.; Benoit, N.; Westra, W.H.; et al. Increased Mitochondrial DNA Content in Saliva Associated with Head and Neck Cancer. Clin. Cancer Res. 2005, 11, 2486–2491. [Google Scholar] [CrossRef] [PubMed]
- Hofmann, L.; Medyany, V.; Ezic, J.; Lotfi, R.; Niesler, B.; Roth, R.; Engelhardt, D.; Laban, S.; Schuler, P.J.; Hoffmann, T.K.; et al. Cargo and Functional Profile of Saliva-Derived Exosomes Reveal Biomarkers Specific for Head and Neck Cancer. Front. Med. 2022, 9, 904295. [Google Scholar] [CrossRef]
- Garajei, A.; Parvin, M.; Mohammadi, H.; Allameh, A.; Hamidavi, A.; Sadeghi, M.; Emami, A.; Brand, S. Evaluation of the Expression of miR-486-3p, miR-548-3p, miR-561-5p and miR-509-5p in Tumor Biopsies of Patients with Oral Squamous Cell Carcinoma. Pathogens 2022, 11, 211. [Google Scholar] [CrossRef]
- Sanesi, L.; Mori, G.; Troiano, G.; Ballini, A.; Valzano, F.; Dioguardi, M.; Muzio, L.L.; Magalhaes, M.; Caponio, V.C.A. Salivary Exosomal microRNA Profile as Biomonitoring Tool for Diagnosis and Prognosis of Patients with Head and Neck Squamous Cell Carcinoma: A Systematic Review. Arch. Oral Biol. 2024, 165, 106012. [Google Scholar] [CrossRef]
- Park, N.J.; Zhou, H.; Elashoff, D.; Henson, B.S.; Kastratovic, D.A.; Abemayor, E.; Wong, D.T. Salivary microRNA: Discovery, Characterization, and Clinical Utility for Oral Cancer Detection. Clin. Cancer Res. 2009, 15, 5473–5477. [Google Scholar] [CrossRef] [PubMed]
- Chattopadhyay, I.; Panda, M. Recent Trends of Saliva Omics Biomarkers for the Diagnosis and Treatment of Oral Cancer. J. Oral Biosci. 2019, 61, 84–94. [Google Scholar] [CrossRef]
- Brailo, V.; Vucicevic-Boras, V.; Cekic-Arambasin, A.; Alajbeg, I.Z.; Milenovic, A.; Lukac, J. The Significance of Salivary Interleukin 6 and Tumor Necrosis Factor Alpha in Patients with Oral Leukoplakia. Oral Oncol. 2006, 42, 370–373. [Google Scholar] [CrossRef] [PubMed]
- Katakura, A.; Kamiyama, I.; Takano, N.; Shibahara, T.; Muramatsu, T.; Ishihara, K.; Takagi, R.; Shouno, T. Comparison of Salivary Cytokine Levels in Oral Cancer Patients and Healthy Subjects. Bull. Tokyo Dent. Coll. 2007, 48, 199–203. [Google Scholar] [CrossRef] [PubMed]
- Zimmermann, B.G.; Wong, D.T. Salivary mRNA Targets for Cancer Diagnostics. Oral Oncol. 2008, 44, 425–429. [Google Scholar] [CrossRef] [PubMed]
- Li, Y.; St John, M.A.; Zhou, X.; Kim, Y.; Sinha, U.; Jordan, R.C.; Eisele, D.; Abemayor, E.; Elashoff, D.; Park, N.H.; et al. Salivary Transcriptome Diagnostics for Oral Cancer Detection. Clin. Cancer Res. 2004, 10, 8442–8450. [Google Scholar] [CrossRef]
- Raulf, N.; Lucarelli, P.; Thavaraj, S.; Brown, S.; Vicencio, J.M.; Sauter, T.; Tavassoli, M. Annexin A1 Regulates EGFR Activity and Alters EGFR-Containing Tumour-Derived Exosomes in Head and Neck Cancers. Eur. J. Cancer 2018, 102, 52–68. [Google Scholar] [CrossRef]
- Ota, N.; Ohno, J.; Seno, K.; Taniguchi, K.; Ozeki, S. In Vitro and In Vivo Expression of Aldehyde Dehydrogenase 1 in Oral Squamous Cell Carcinoma. Int. J. Oncol. 2014, 44, 435–442. [Google Scholar] [CrossRef] [PubMed]
- Jessie, K.; Jayapalan, J.J.; Ong, K.C.; Abdul Rahim, Z.H.; Zain, R.M.; Wong, K.T.; Hashim, O.H. Aberrant Proteins in the Saliva of Patients with Oral Squamous cell Carcinoma. Electrophoresis 2013, 34, 2495–2502. [Google Scholar] [CrossRef]
- Winck, F.V.; Prado Ribeiro, A.C.; Ramos Domingues, R.; Ling, L.Y.; Riano-Pachon, D.M.; Rivera, C.; Brandao, T.B.; Gouvea, A.F.; Santos-Silva, A.R.; Coletta, R.D.; et al. Insights into Immune Responses in Oral Cancer Through Proteomic Analysis of Saliva and Salivary Extracellular Vesicles. Sci. Rep. 2015, 5, 16305. [Google Scholar] [CrossRef]
- Chagovetz, A.A.; Jensen, R.L.; Recht, L.; Glantz, M.; Chagovetz, A.M. Preliminary Use of Differential Scanning Calorimetry of Cerebrospinal Fluid for the Diagnosis of Glioblastoma Multiforme. J. Neurooncol. 2011, 105, 499–506. [Google Scholar] [CrossRef] [PubMed]
- Velazquez-Campoy, A.; Vega, S.; Sanchez-Gracia, O.; Lanas, A.; Rodrigo, A.; Kaliappan, A.; Hall, M.B.; Nguyen, T.Q.; Brock, G.N.; Chesney, J.A.; et al. Thermal Liquid Biopsy for Monitoring Melanoma Patients Under Surveillance During Treatment: A Pilot Study. Biochim. Biophys. Acta Gen. Subj. 2018, 1862, 1701–1710. [Google Scholar] [CrossRef] [PubMed]
- Ferencz, A.; Fekecs, T.; Lőrinczy, D. Differential Scanning Calorimetry, as a New Method to Monitor Human Plasma in Melanoma Patients with Regional Lymph Node or Distal Metastases. In Skin Cancer Overview; Intech: Rijeka, Croatia, 2011; pp. 141–152. [Google Scholar]
- Fekecs, T.; Zapf, I.; Ferencz, A.; Lőrinczy, D. Differential Scanning Calorimetry (DSC) Analysis of Human Plasma in Melanoma Patients With or Without Regional Lymph Node Metastases. J. Therm. Anal. Calorim. 2012, 108, 149–152. [Google Scholar] [CrossRef]
- Todinova, S.; Krumova, S.; Gartcheva, L.; Robeerst, C.; Taneva, S.G. Microcalorimetry of Blood Serum Proteome: A Modified Interaction Network in The multiple Myeloma Case. Anal. Chem. 2011, 83, 7992–7998. [Google Scholar] [CrossRef]
- Garbett, N.C.; Mekmaysy, C.S.; Helm, C.W.; Jenson, A.B.; Chaires, J.B. Differential Scanning Calorimetry of Blood Plasma for Clinical Diagnosis and Monitoring. Exp. Mol. Pathol. 2009, 86, 186–191. [Google Scholar] [CrossRef] [PubMed]
- Chagovetz, A.A.; Quinn, C.; Damarse, N.; Hansen, L.D.; Chagovetz, A.M.; Jensen, R.L. Differential Scanning Calorimetry of Gliomas: A New Tool in Brain Cancer Diagnostics? Neurosurgery 2013, 73, 289–295; discussion 295. [Google Scholar] [CrossRef] [PubMed]
- Lőrinczy, D.; Moezzi, M.; Ferencz, A. Deconvoluted plasma DSC Curves on Patients with Psoriasis. J. Therm. Anal. Calorim. 2020, 142, 789–796. [Google Scholar] [CrossRef]
- Freire, E. Differential Scanning Calorimetry. Methods Mol. Biol. 1995, 40, 191–218. [Google Scholar] [CrossRef] [PubMed]
- Garbett, N.C.; Miller, J.J.; Jenson, A.B.; Chaires, J.B. Calorimetry Outside the Box: A New Window into the Plasma Proteome. Biophys. J. 2008, 94, 1377–1383. [Google Scholar] [CrossRef] [PubMed]
- Garbett, N.C.; Mekmaysy, C.S.; DeLeeuw, L.; Chaires, J.B. Clinical Application of Plasma Thermograms. Utility, Practical Approaches and Considerations. Methods 2015, 76, 41–50. [Google Scholar] [CrossRef] [PubMed]
- Vega, S.; Garcia-Gonzalez, M.A.; Lanas, A.; Velazquez-Campoy, A.; Abian, O. Deconvolution Analysis for Classifying Gastric Adenocarcinoma Patients Based on Differential Scanning Calorimetry Serum Thermograms. Sci. Rep. 2015, 5, 7988. [Google Scholar] [CrossRef] [PubMed]
- Pultrone, L.; Schmid, R.; Waltimo, T.; Braissant, O.; Astasov-Frauenhoffer, M. Saliva Profiling with Differential Scanning Calorimetry: A Feasibility Study with Ex Vivo Samples. PLoS ONE 2022, 17, e0269600. [Google Scholar] [CrossRef]
- Schneider, G.; Kaliappan, A.; Nguyen, T.Q.; Buscaglia, R.; Brock, G.N.; Hall, M.B.; DeSpirito, C.; Wilkey, D.W.; Merchant, M.L.; Klein, J.B.; et al. The Utility of Differential Scanning Calorimetry Curves of Blood Plasma for Diagnosis, Subtype Differentiation and Predicted Survival in Lung Cancer. Cancers 2021, 13, 5326. [Google Scholar] [CrossRef] [PubMed]
- Nguyen, T.Q.; Schneider, G.; Kaliappan, A.; Buscaglia, R.; Brock, G.N.; Hall, M.B.; Miller, D.M.; Chesney, J.A.; Garbett, N.C. Plasma Thermogram Parameters Differentiate Status and Overall Survival of Melanoma Patients. Curr. Oncol. 2023, 30, 6079–6096. [Google Scholar] [CrossRef] [PubMed]
- Castagnola, M.; Congiu, D.; Denotti, G.; Di Nunzio, A.; Fadda, M.B.; Melis, S.; Messana, I.; Misiti, F.; Murtas, R.; Olianas, A.; et al. Determination of the Human Salivary Peptides Histatins 1, 3, 5 and Statherin by High-Performance Liquid Chromatography and by Diode-Array Detection. J. Chromatogr. B Biomed. Sci. Appl. 2001, 751, 153–160. [Google Scholar] [CrossRef]
- Garbett, N.C.; Brock, G.N.; Chaires, J.B.; Mekmaysy, C.S.; DeLeeuw, L.; Sivils, K.L.; Harley, J.B.; Rovin, B.H.; Kulasekera, K.B.; Jarjour, W.N. Characterization and Classification of Lupus Patients Based on Plasma Thermograms. PLoS ONE 2017, 12, e0186398. [Google Scholar] [CrossRef]
- Falamas, A.; Rotaru, H.; Hedesiu, M. Surface-Enhanced Raman Spectroscopy (SERS) Investigations of Saliva for Oral Cancer Diagnosis. Lasers Med. Sci. 2020, 35, 1393–1401. [Google Scholar] [CrossRef]
- Todinova, S.; Krumova, S.; Kurtev, P.; Dimitrov, V.; Djongov, L.; Dudunkov, Z.; Taneva, S.G. Calorimetry-Based Profiling of Blood Plasma from Colorectal Cancer Patients. Biochim. Biophys. Acta 2012, 1820, 1879–1885. [Google Scholar] [CrossRef]
- Michnik, A.; Sadowska-Krepa, E.; Kielbon, A.; Duch, K.; Bankowski, S. Blood Serum Denaturation Profile Examined by Differential Scanning Calorimetry Reflects the Effort Put into Ultramarathon by Amateur Long-Distance Runners. J. Therm. Biol. 2021, 99, 103013. [Google Scholar] [CrossRef] [PubMed]
- Ishikawa, S.; Sugimoto, M.; Kitabatake, K.; Tu, M.; Sugano, A.; Yamamori, I.; Iba, A.; Yusa, K.; Kaneko, M.; Ota, S.; et al. Effect of Timing of Collection of Salivary Metabolomic Biomarkers on Oral Cancer Detection. Amino Acids 2017, 49, 761–770. [Google Scholar] [CrossRef] [PubMed]
- Rodrigues, L.; Mouta, R.; Costa, A.R.; Pereira, A.; Capela e Silva, F.; Amado, F.; Antunes, C.M.; Lamy, E. Effects of High-Fat Diet on Salivary Alpha-Amylase, Serum Parameters and Food Consumption in Rats. Arch. Oral Biol. 2015, 60, 854–862. [Google Scholar] [CrossRef] [PubMed]
- Carreira, L.; Castelo, P.M.; Simoes, C.; Silva, F.C.E.; Viegas, C.; Lamy, E. Changes in Salivary Proteome in Response to Bread Odour. Nutrients 2020, 12, 1002. [Google Scholar] [CrossRef]







| HNC Patients (n = 48) | Controls (n = 21) | |
|---|---|---|
| Age, median (range) | 58 (38–79) | 53 (33–65) |
| Sex, n (%) | ||
| Female | 8 (16.7%) | 10 (47.6%) |
| Male | 40 (83.3%) | 11 (52.4%) |
| Ethnicity, n (%) | ||
| White | 40 (83.3%) | 19 (90.5%) |
| Black | 8 (16.7%) | 2 (9.5%) |
| Smoking history, n (%) | ||
| Current | 28 (58.3%) | 2 (9.5%) |
| Former | 15 (31.3%) | 8 (38.1%) |
| Never | 5 (10.4%) | 11 (52.4%) |
| Alcohol history, n (%) | ||
| Current | 28 (58.3%) | 16 (76.2%) |
| Former | 11 (22.9%) | 1 (4.8%) |
| Never | 7 (4.2%) | 4 (19.0%) |
| Unknown | 6 (14.6%) | 0 (0%) |
| Cancer location, n (%) | ||
| FOM | 5 (10.4%) | NA |
| Tongue | 16 (33.3%) | |
| Tonsil | 18 (37.5%) | |
| Other | 9 (18.8%) | |
| Cancer overall stage, n (%) | ||
| I | 4 (8.3%) | NA |
| II | 10 (20.8%) | |
| III | 15 (31.3%) | |
| IV | 19 (39.6%) | |
| Cancer T-stage, n (%) | ||
| I | 6 (12.5%) | NA |
| II | 19 (39.6%) | |
| III | 10 (20.8%) | |
| IV | 13 (27.1%) | |
| HPV status, n (%) | ||
| Positive | 15 (31.3%) | 0 (0%) |
| Negative | 4 (8.3%) | 0 (0%) |
| Not reported | 19 (39.6%) | 21 (100%) |
| p16 status, n (%) | ||
| Positive | 8 (16.7%) | 0 (0%) |
| Negative | 11 (22.9%) | 0 (0%) |
| Not reported | 19 (39.6%) | 21 (100%) |
| Method | Handling Steps |
|---|---|
| 1. |
|
| 2. |
|
| 3. |
|
| 4. |
|
| 5. |
|
| 6. |
|
| 7. |
|
| 8. |
|
| 9. |
|
| 10. |
|
| 11. |
|
| 12. |
|
Disclaimer/Publisher’s Note: The statements, opinions and data contained in all publications are solely those of the individual author(s) and contributor(s) and not of MDPI and/or the editor(s). MDPI and/or the editor(s) disclaim responsibility for any injury to people or property resulting from any ideas, methods, instructions or products referred to in the content. |
© 2024 by the authors. Licensee MDPI, Basel, Switzerland. This article is an open access article distributed under the terms and conditions of the Creative Commons Attribution (CC BY) license (https://creativecommons.org/licenses/by/4.0/).
Share and Cite
Schneider, G.; Kaliappan, A.; Joos, N.; Dooley, L.M.; Shumway, B.S.; Chaires, J.B.; Zacharias, W.; Bumpous, J.M.; Garbett, N.C. Evaluation of Thermal Liquid Biopsy Analysis of Saliva and Blood Plasma Specimens as a Novel Diagnostic Modality in Head and Neck Cancer. Cancers 2024, 16, 4220. https://doi.org/10.3390/cancers16244220
Schneider G, Kaliappan A, Joos N, Dooley LM, Shumway BS, Chaires JB, Zacharias W, Bumpous JM, Garbett NC. Evaluation of Thermal Liquid Biopsy Analysis of Saliva and Blood Plasma Specimens as a Novel Diagnostic Modality in Head and Neck Cancer. Cancers. 2024; 16(24):4220. https://doi.org/10.3390/cancers16244220
Chicago/Turabian StyleSchneider, Gabriela, Alagammai Kaliappan, Nathan Joos, Laura M. Dooley, Brian S. Shumway, Jonathan B. Chaires, Wolfgang Zacharias, Jeffrey M. Bumpous, and Nichola C. Garbett. 2024. "Evaluation of Thermal Liquid Biopsy Analysis of Saliva and Blood Plasma Specimens as a Novel Diagnostic Modality in Head and Neck Cancer" Cancers 16, no. 24: 4220. https://doi.org/10.3390/cancers16244220
APA StyleSchneider, G., Kaliappan, A., Joos, N., Dooley, L. M., Shumway, B. S., Chaires, J. B., Zacharias, W., Bumpous, J. M., & Garbett, N. C. (2024). Evaluation of Thermal Liquid Biopsy Analysis of Saliva and Blood Plasma Specimens as a Novel Diagnostic Modality in Head and Neck Cancer. Cancers, 16(24), 4220. https://doi.org/10.3390/cancers16244220

