DHODH Inhibition Suppresses MYC and Inhibits the Growth of Medulloblastoma in a Novel In Vivo Zebrafish Model
Simple Summary
Abstract
1. Introduction
2. Materials and Methods
2.1. Survival and Gene Expression Data
2.2. Cell Culture and Reagents
2.3. Cell Viability Analysis
2.4. RNA Sequencing, Differential Gene Expression Analysis, and Gene Set Enrichment Analysis
2.5. In Vivo Zebrafish Xenografts
2.6. Immunohistochemistry (IHC) of Zebrafish Tumour Sections and Cell Lines
2.7. Cell Aggregation Quantification
2.8. Statistical Analysis
3. Results
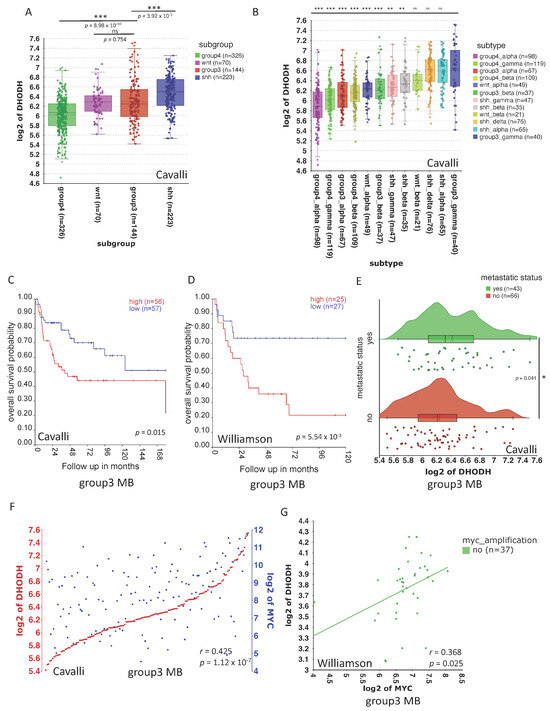
3.1. DHODH Is Highly Expressed in MB and Correlates with MYC Expression
3.2. MB Cell Lines Are Sensitive to DHODH Inhibition
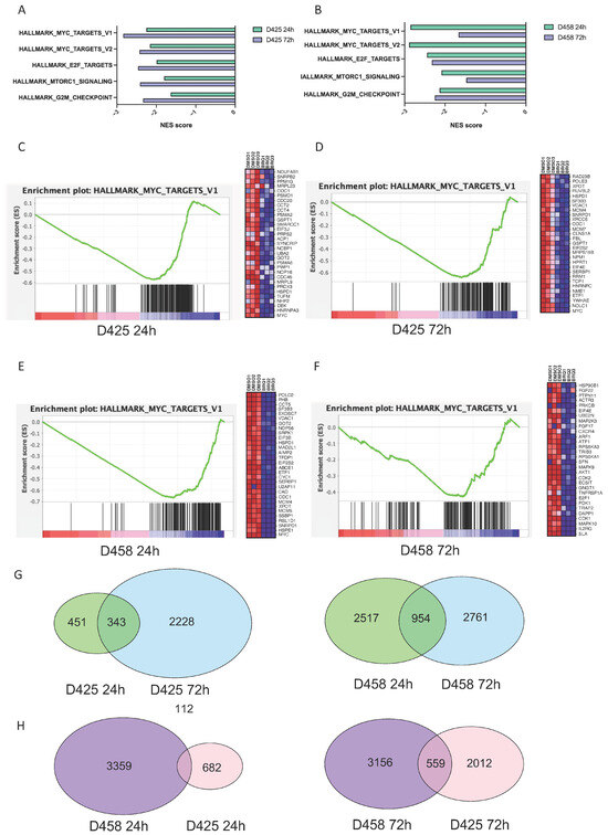
3.3. BRQ Treatment Inhibits MYC Expression in Group 3 MB
3.4. BRQ Inhibits Tumour Growth in a Zebrafish Xenograft MB Model
4. Discussion
5. Conclusions
Supplementary Materials
Author Contributions
Funding
Institutional Review Board Statement
Informed Consent Statement
Data Availability Statement
Acknowledgments
Conflicts of Interest
References
- Northcott, P.A.; Korshunov, A.; Witt, H.; Hielscher, T.; Eberhart, C.G.; Mack, S.; Bouffet, E.; Clifford, S.C.; Hawkins, C.E.; French, P.; et al. Medulloblastoma Comprises Four Distinct Molecular Variants. J. Clin. Oncol. 2011, 29, 1408–1414. [Google Scholar] [CrossRef] [PubMed]
- Thompson, E.M.; Hielscher, T.; Bouffet, E.; Remke, M.; Luu, B.; Gururangan, S.; McLendon, R.E.; Bigner, D.D.; Lipp, E.S.; Perreault, S.; et al. Prognostic Value of Medulloblastoma Extent of Resection after Accounting for Molecular Subgroup: A Retrospective Integrated Clinical and Molecular Analysis. Lancet Oncol. 2016, 17, 484–495. [Google Scholar] [CrossRef]
- Kuzan-Fischer, C.M.; Juraschka, K.; Taylor, M.D. Medulloblastoma in the Molecular Era. J. Korean Neurosurg. Soc. 2018, 61, 292–301. [Google Scholar] [CrossRef]
- Hill, R.M.; Richardson, S.; Schwalbe, E.C.; Hicks, D.; Lindsey, J.C.; Crosier, S.; Rafiee, G.; Grabovska, Y.; Wharton, S.B.; Jacques, T.S.; et al. Time, Pattern, and Outcome of Medulloblastoma Relapse and Their Association with Tumour Biology at Diagnosis and Therapy: A Multicentre Cohort Study. Lancet Child Adolesc. Health 2020, 4, 865–874. [Google Scholar] [CrossRef] [PubMed]
- Northcott, P.A.; Shih, D.J.H.; Peacock, J.; Garzia, L.; Sorana Morrissy, A.; Zichner, T.; Stútz, A.M.; Korshunov, A.; Reimand, J.; Schumacher, S.E.; et al. Subgroup-Specific Structural Variation across 1000 Medulloblastoma Genomes. Nature 2012, 488, 49–56. [Google Scholar] [CrossRef]
- Dhanasekaran, R.; Deutzmann, A.; Mahauad-Fernandez, W.D.; Hansen, A.S.; Gouw, A.M.; Felsher, D.W. The MYC Oncogene —The Grand Orchestrator of Cancer Growth and Immune Evasion. Nat. Rev. Clin. Oncol. 2021, 19, 23–36. [Google Scholar] [CrossRef] [PubMed]
- Swartling, F.J.; Grimmer, M.R.; Hackett, C.S.; Northcott, P.A.; Fan, Q.W.; Goldenberg, D.D.; Lau, J.; Masic, S.; Nguyen, K.; Yakovenko, S.; et al. Pleiotropic Role for MYCN in Medulloblastoma. Genes Dev. 2010, 24, 1059–1072. [Google Scholar] [CrossRef] [PubMed]
- Pei, Y.; Moore, C.E.; Wang, J.; Tewari, A.K.; Eroshkin, A.; Cho, Y.J.; Witt, H.; Korshunov, A.; Read, T.A.; Sun, J.L.; et al. An Animal Model of MYC-Driven Medulloblastoma. Cancer Cell 2012, 21, 155–167. [Google Scholar] [CrossRef] [PubMed]
- Yu, Y.; Ding, J.; Zhu, S.; Alptekin, A.; Dong, Z.; Yan, C.; Zha, Y.; Ding, H.F. Therapeutic Targeting of Both Dihydroorotate Dehydrogenase and Nucleoside Transport in MYCN-Amplified Neuroblastoma. Cell Death Dis. 2021, 12, 821. [Google Scholar] [CrossRef]
- Boukalova, S.; Hubackova, S.; Milosevic, M.; Ezrova, Z.; Neuzil, J.; Rohlena, J. Dihydroorotate Dehydrogenase in Oxidative Phosphorylation and Cancer. Biochim. Biophys. Acta Mol. Basis Dis. 2020, 1866, 165759. [Google Scholar] [CrossRef] [PubMed]
- Madak, J.T.; Bankhead, A.; Cuthbertson, C.R.; Showalter, H.D.; Neamati, N. Revisiting the Role of Dihydroorotate Dehydrogenase as a Therapeutic Target for Cancer. Pharmacol. Ther. 2019, 195, 111–131. [Google Scholar] [CrossRef] [PubMed]
- Gwynne, W.D.; Suk, Y.; Custers, S.; Mikolajewicz, N.; Chan, J.K.; Zador, Z.; Chafe, S.C.; Zhai, K.; Escudero, L.; Zhang, C.; et al. Cancer-Selective Metabolic Vulnerabilities in MYC-Amplified Medulloblastoma. Cancer Cell 2022, 40, 1488–1502. [Google Scholar] [CrossRef] [PubMed]
- Cavalli, F.M.G.; Remke, M.; Rampasek, L.; Peacock, J.; Shih, D.J.H.; Luu, B.; Garzia, L.; Torchia, J.; Nor, C.; Morrissy, A.S.; et al. Intertumoral Heterogeneity within Medulloblastoma Subgroups. Cancer Cell 2017, 31, 737–754. [Google Scholar] [CrossRef] [PubMed]
- Williamson, D.; Schwalbe, E.C.; Hicks, D.; Aldinger, K.A.; Lindsey, J.C.; Crosier, S.; Richardson, S.; Goddard, J.; Hill, R.M.; Castle, J.; et al. Medulloblastoma Group 3 and 4 Tumors Comprise a Clinically and Biologically Significant Expression Continuum Reflecting Human Cerebellar Development. Cell Rep. 2022, 40, 111162. [Google Scholar] [CrossRef]
- DepMap 21Q4 Public. Available online: https://figshare.com/articles/dataset/DepMap_21Q4_Public/16924132/1 (accessed on 15 October 2024).
- R2: Genomics Analysis and Visualization Platform. Available online: https://hgserver1.amc.nl/cgi-bin/r2/main.cgi?open_page=login (accessed on 15 October 2024).
- Dyberg, C.; Andonova, T.; Olsen, T.K.; Brodin, B.; Kool, M.; Kogner, P.; Johnsen, J.I.; Wickström, M. Inhibition of Rho-Associated Kinase Suppresses Medulloblastoma Growth. Cancers 2019, 12, 73. [Google Scholar] [CrossRef]
- Dobin, A.; Davis, C.A.; Schlesinger, F.; Drenkow, J.; Zaleski, C.; Jha, S.; Batut, P.; Chaisson, M.; Gingeras, T.R. STAR: Ultrafast Universal RNA-Seq Aligner. Bioinformatics 2013, 29, 15–21. [Google Scholar] [CrossRef]
- Anders, S.; Pyl, P.T.; Huber, W. HTSeq—A Python Framework to Work with High-Throughput Sequencing Data. Bioinformatics 2015, 31, 166–169. [Google Scholar] [CrossRef]
- Liberzon, A.; Subramanian, A.; Pinchback, R.; Thorvaldsdóttir, H.; Tamayo, P.; Mesirov, J.P. Molecular Signatures Database (MSigDB) 3.0. Bioinformatics 2011, 27, 1739–1740. [Google Scholar] [CrossRef]
- Subramanian, A.; Tamayo, P.; Mootha, V.K.; Mukherjee, S.; Ebert, B.L.; Gillette, M.A.; Paulovich, A.; Pomeroy, S.L.; Golub, T.R.; Lander, E.S.; et al. Gene Set Enrichment Analysis: A Knowledge-Based Approach for Interpreting Genome-Wide Expression Profiles. Proc. Natl. Acad. Sci. USA 2005, 102, 15545–15550. [Google Scholar] [CrossRef]
- Pepich, A.; Tümmler, C.; Abu Ajamieh, S.; Treis, D.; Boje, A.S.; Vellema, Q.; Tsea, I.; Åkerlund, E.; Seashore-Ludlow, B.; Shirazi Fard, S.; et al. The ROCK-1/2 Inhibitor RKI-1447 Blocks N-MYC, Promotes Cell Death, and Emerges as a Synergistic Partner for BET Inhibitors in Neuroblastoma. Cancer Lett. 2024, 605, 217261. [Google Scholar] [CrossRef]
- van Bree, N.; Oppelt, A.-S.; Lindström, S.; Zhou, L.; Boutin, L.; Coyle, B.; Swartling, F.J.; Johnsen, J.I.; Bräutigam, L.; Wilhelm, M. Development of an Orthotopic Medulloblastoma Zebrafish Model for Rapid Drug Testing. Neuro Oncol. 2024, 9, noae210. [Google Scholar] [CrossRef] [PubMed]
- Jones, D.T.W.; Jäger, N.; Kool, M.; Zichner, T.; Hutter, B.; Sultan, M.; Cho, Y.J.; Pugh, T.J.; Hovestadt, V.; Stütz, A.M.; et al. Dissecting the Genomic Complexity Underlying Medulloblastoma. Nature 2012, 488, 100–105. [Google Scholar] [CrossRef]
- Pugh, T.J.; Weeraratne, S.D.; Archer, T.C.; Pomeranz Krummel, D.A.; Auclair, D.; Bochicchio, J.; Carneiro, M.O.; Carter, S.L.; Cibulskis, K.; Erlich, R.L.; et al. Medulloblastoma Exome Sequencing Uncovers Subtype-Specific Somatic Mutations. Nature 2012, 488, 106–110. [Google Scholar] [CrossRef]
- Robinson, G.; Parker, M.; Kranenburg, T.A.; Lu, C.; Chen, X.; Ding, L.; Phoenix, T.N.; Hedlund, E.; Wei, L.; Zhu, X.; et al. Novel Mutations Target Distinct Subgroups of Medulloblastoma. Nature 2012, 488, 43–48. [Google Scholar] [CrossRef] [PubMed]
- Dang, C.V. C-Myc Target Genes Involved in Cell Growth, Apoptosis, and Metabolism. Mol. Cell. Biol. 1999, 19, 1–11. [Google Scholar] [CrossRef] [PubMed]
- Van Ommeren, R.; Garzia, L.; Holgado, B.L.; Ramaswamy, V.; Taylor, M.D. The Molecular Biology of Medulloblastoma Metastasis. Brain Pathol. 2020, 30, 691–702. [Google Scholar] [CrossRef]
- Ramaswamy, V.; Remke, M.; Bouffet, E.; Faria, C.C.; Perreault, S.; Cho, Y.J.; Shih, D.J.; Luu, B.; Dubuc, A.M.; Northcott, P.A.; et al. Recurrence Patterns across Medulloblastoma Subgroups: An Integrated Clinical and Molecular Analysis. Lancet Oncol. 2013, 14, 1200–1207. [Google Scholar] [CrossRef] [PubMed]
- Zapotocky, M.; Mata-Mbemba, D.; Sumerauer, D.; Liby, P.; Lassaletta, A.; Zamecnik, J.; Krskova, L.; Kyncl, M.; Stary, J.; Laughlin, S.; et al. Differential Patterns of Metastatic Dissemination across Medulloblastoma Subgroups. J. Neurosurg. Pediatr. 2018, 21, 145–152. [Google Scholar] [CrossRef] [PubMed]
- Fults, D.W.; Taylor, M.D.; Garzia, L. Leptomeningeal Dissemination: A Sinister Pattern of Medulloblastoma Growth. J. Neurosurg. Pediatr. 2019, 23, 613–621. [Google Scholar] [CrossRef]
- Barnes, T.; Parry, P.; Hart, I.; Jones, C.; Minet, M.; Patterson, D. Regional Mapping of the Gene Encoding Dihydroorotate Dehydrogenase, an Enzyme Involved in UMP Synthesis, Electron Transport, and Superoxide Generation, to Human Chromosome Region 16q22. Somat. Cell Mol. Genet. 1993, 19, 405–411. [Google Scholar] [CrossRef]
- Sørensen, P.G.; Dandanell, G. A New Type of Dihydroorotate Dehydrogenase, Type 1S, from the Thermoacidophilic Archaeon Sulfolobus Solfataricus. Extremophiles 2002, 6, 245–251. [Google Scholar] [CrossRef] [PubMed]
- Zhou, Y.; Tao, L.; Zhou, X.; Zuo, Z.; Gong, J.; Liu, X.; Zhou, Y.; Liu, C.; Sang, N.; Liu, H.; et al. DHODH and Cancer: Promising Prospects to Be Explored. Cancer Metab. 2021, 9, 22. [Google Scholar] [CrossRef] [PubMed]
- Hansen, M.; Nours, J.L.; Johansson, E.; Antal, T.; Ullrich, A.; Löffler, M.; Larsen, S. Inhibitor Binding in a Class 2 Dihydroorotate Dehydrogenase Causes Variations in the Membrane-Associated N-Terminal Domain. Protein Sci. 2004, 13, 1031–1042. [Google Scholar] [CrossRef]
- Northcott, P.A.; Robinson, G.W.; Kratz, C.P.; Mabbott, D.J.; Pomeroy, S.L.; Clifford, S.C.; Rutkowski, S.; Ellison, D.W.; Malkin, D.; Taylor, M.D.; et al. Medulloblastoma. Nat. Rev. Dis. Primers 2019, 5, 11. [Google Scholar] [CrossRef] [PubMed]
- Tao, R.; Murad, N.; Xu, Z.; Zhang, P.; Okonechnikov, K.; Kool, M.; Rivero-Hinojosa, S.; Lazarski, C.; Zheng, P.; Liu, Y.; et al. MYC Drives Group 3 Medulloblastoma through Transformation of Sox2+ Astrocyte Progenitor Cells. Cancer Res. 2019, 79, 1967–1980. [Google Scholar] [CrossRef]
- Wang, J.; Sui, Y.; Li, Q.; Zhao, Y.; Dong, X.; Yang, J.; Liang, Z.; Han, Y.; Tang, Y.; Ma, J. Effective Inhibition of MYC-Amplified Group 3 Medulloblastoma by FACT-Targeted Curaxin Drug CBL0137. Cell Death Dis. 2020, 11, 1029. [Google Scholar] [CrossRef]
- Ivanov, D.P.; Coyle, B.; Walker, D.A.; Grabowska, A.M. In Vitro Models of Medulloblastoma: Choosing the Right Tool for the Job. J. Biotechnol. 2016, 236, 10–25. [Google Scholar] [CrossRef] [PubMed]
- Hanahan, D. Hallmarks of Cancer: New Dimensions. Cancer Discov. 2022, 12, 31–46. [Google Scholar] [CrossRef] [PubMed]
- Sykes, D.B.; Kfoury, Y.S.; Mercier, F.E.; Wawer, M.J.; Law, J.M.; Haynes, M.K.; Lewis, T.A.; Schajnovitz, A.; Jain, E.; Lee, D.; et al. Inhibition of Dihydroorotate Dehydrogenase Overcomes Differentiation Blockade in Acute Myeloid Leukemia. Cell 2016, 167, 171–186. [Google Scholar] [CrossRef]
- Noe, D.A.; Rowinsky, E.K.; Clarke, B.V.; Grochow, L.B.; McGuire, W.B.; Hantel, A.; Abeloff, M.D.; Ettinger, D.S.; Donehower, R.C.; Shen, H.S.L.; et al. Phase I and Pharmacokinetic Study of Brequinar Sodium (NSC 368390). Cancer Res. 1990, 50, 4595–4599. [Google Scholar]
- Shen, H.S.L.; Brentzel, H.J.; Kuhn, J.G.; Von Hof, D.D.; Weiss, G.R. Phase I Clinical and Pharmacokinetic Trial of Brequinar Sodium (DUP 785; NSC 368390). Cancer Res. 1989, 49, 4648–4653. [Google Scholar]
- de Forni, M.; Armand, J.P.; Fontana, X.; Recondo, G.; Domenge, C.; Carde, P.; Chabot, G.G.; Gouyette, A.; Barbu, M. Phase I and Pharmacokinetic Study of Brequinar (DUP 785; NSC 368390) in Cancer Patients. Eur. J. Cancer 1993, 29, 983–988. [Google Scholar] [CrossRef] [PubMed]
- Bork, E.; Vest, S.; Hansen, H.H. A Phase I Clinical and Pharmacokinetic Study of Brequinar Sodium, DUP 785 (NSC 368390), Using a Weekly and a Biweekly Schedule. Eur. J. Cancer Clin. Oncol. 1989, 25, 1403–1411. [Google Scholar] [CrossRef]
- Cody, R.; Stewart, D.; DeForni, M.; Moore, M.; Dallaire, B.; Azarnia, N.; Gyves, J.W. Multicenter Phase II Study of Brequinar Sodium in Patients with Advanced Breast Cancer. Am. J. Clin. Oncol. 1993, 16, 526–528. [Google Scholar] [CrossRef]
- Moore, M.; Maroun, J.; Robert, F.; Natale, R.; Neidhart, J.; Dallaire, B.; Sisk, R.; Gyves, J. Multicenter Phase II Study of Brequinar Sodium in Patients with Advanced Gastrointestinal Cancer. Investig. New Drugs 1993, 11, 61–65. [Google Scholar] [CrossRef] [PubMed]
- Dodion, P.F.; Wagener, T.; Stoter, G.; Drozd, A.; Lev, L.M.; Skovsgaard, T.; Renard, J.; Cavalli, F. Phase II Trial with Brequinar (DUP-785, NSC 368390) in Patients with Metastatic Colorectal Cancer: A Study of the Early Clinical Trials Group of the EORTC. Ann. Oncol. 1990, 1, 79–80. [Google Scholar] [CrossRef]
- Olsen, T.K.; Dyberg, C.; Embaie, B.T.; Alchahin, A.; Milosevic, J.; Ding, J.; Otte, J.; Tümmler, C.; Myrberg, I.H.; Westerhout, E.M.; et al. DHODH Is an Independent Prognostic Marker and Potent Therapeutic Target in Neuroblastoma. JCI Insight 2022, 7, e153836. [Google Scholar] [CrossRef] [PubMed]




Disclaimer/Publisher’s Note: The statements, opinions and data contained in all publications are solely those of the individual author(s) and contributor(s) and not of MDPI and/or the editor(s). MDPI and/or the editor(s) disclaim responsibility for any injury to people or property resulting from any ideas, methods, instructions or products referred to in the content. |
© 2024 by the authors. Licensee MDPI, Basel, Switzerland. This article is an open access article distributed under the terms and conditions of the Creative Commons Attribution (CC BY) license (https://creativecommons.org/licenses/by/4.0/).
Share and Cite
Tsea, I.; Olsen, T.K.; Polychronopoulos, P.A.; Tümmler, C.; Sykes, D.B.; Baryawno, N.; Dyberg, C. DHODH Inhibition Suppresses MYC and Inhibits the Growth of Medulloblastoma in a Novel In Vivo Zebrafish Model. Cancers 2024, 16, 4162. https://doi.org/10.3390/cancers16244162
Tsea I, Olsen TK, Polychronopoulos PA, Tümmler C, Sykes DB, Baryawno N, Dyberg C. DHODH Inhibition Suppresses MYC and Inhibits the Growth of Medulloblastoma in a Novel In Vivo Zebrafish Model. Cancers. 2024; 16(24):4162. https://doi.org/10.3390/cancers16244162
Chicago/Turabian StyleTsea, Ioanna, Thale Kristin Olsen, Panagiotis Alkinoos Polychronopoulos, Conny Tümmler, David B. Sykes, Ninib Baryawno, and Cecilia Dyberg. 2024. "DHODH Inhibition Suppresses MYC and Inhibits the Growth of Medulloblastoma in a Novel In Vivo Zebrafish Model" Cancers 16, no. 24: 4162. https://doi.org/10.3390/cancers16244162
APA StyleTsea, I., Olsen, T. K., Polychronopoulos, P. A., Tümmler, C., Sykes, D. B., Baryawno, N., & Dyberg, C. (2024). DHODH Inhibition Suppresses MYC and Inhibits the Growth of Medulloblastoma in a Novel In Vivo Zebrafish Model. Cancers, 16(24), 4162. https://doi.org/10.3390/cancers16244162

