Small Leucine Zipper Protein Regulates Glucose Metabolism of Prostate Cancer Cells via Induction of Phosphoglycerate Kinase 1
Simple Summary
Abstract
1. Introduction
2. Materials and Methods
2.1. Materials
2.2. Cell Culture and Transfection
2.3. Stable Cell Line Generation
2.4. RNA Isolation and Quantitative RT-PCR (qRT-PCR)
2.5. Western Blot Analysis
2.6. Enzyme-Linked Immunosorbent Assay (ELISA)
2.7. Plasmid Constructs
2.8. Luciferase Activity Assay
2.9. Extracellular Acidification Rate (ECAR)
2.10. Glucose Uptake and Lactate Secretion Assays
2.11. Measurement of ATP
2.12. Cell Viability and Colony Formation Assays
2.13. Animal Study
2.14. Histological and Immunohistochemical Analyses
2.15. Ethics Statement for Animal Study
2.16. Statistical Analysis
3. Results
3.1. sLZIP Regulates the Expression of PGK1 in Prostate Cancer
3.2. sLZIP Functions as a Transcriptional Regulator of PGK1 in Prostate Cancer
3.3. sLZIP Induces Metabolic Reprogramming of Prostate Cancer Cells and Promotes Cell Proliferation
3.4. Overexpression of PGK1 in sLZIP Knockout Cells Recovered Aerobic Glycolysis
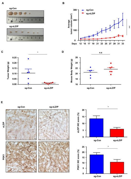
3.5. Deletion of sLZIP Inhibits Tumor Growth by Regulating PGK1 Expression in Vivo
4. Discussion
5. Conclusions
Author Contributions
Funding
Institutional Review Board Statement
Informed Consent Statement
Data Availability Statement
Conflicts of Interest
References
- Warburg, O. On the origin of cancer cells. Science 1956, 123, 309–314. [Google Scholar] [CrossRef]
- Zhou, D.; Duan, Z.; Li, Z.; Ge, F.; Wei, R.; Kong, L. The significance of glycolysis in tumor progression and its relationship with the tumor microenvironment. Front. Pharmacol. 2022, 13, 1091779. [Google Scholar] [CrossRef] [PubMed]
- Warburg, O. On respiratory impairment in cancer cells. Science 1956, 124, 269–270. [Google Scholar] [CrossRef]
- Vander Heiden, M.G.; Cantley, L.C.; Thompson, C.B. Understanding the Warburg effect: The metabolic requirements of cell proliferation. Science 2009, 324, 1029–1033. [Google Scholar] [CrossRef]
- Haas, R.; Smith, J.; Rocher-Ros, V.; Nadkarni, S.; Montero-Melendez, T.; D’acquisto, F.; Bland, E.J.; Bombardieri, M.; Pitzalis, C.; Perretti, M. Lactate regulates metabolic and pro-inflammatory circuits in control of T cell migration and effector functions. PLoS Biol. 2015, 13, e1002202. [Google Scholar] [CrossRef] [PubMed]
- Christofk, H.R.; Vander Heiden, M.G.; Harris, M.H.; Ramanathan, A.; Gerszten, R.E.; Wei, R.; Fleming, M.D.; Schreiber, S.L.; Cantley, L.C. The M2 splice isoform of pyruvate kinase is important for cancer metabolism and tumour growth. Nature 2008, 452, 230–233. [Google Scholar] [CrossRef]
- Moreno-Sánchez, R.; Rodríguez-Enríquez, S.; Marín-Hernández, A.; Saavedra, E. Energy metabolism in tumor cells. FEBS J. 2007, 274, 1393–1418. [Google Scholar] [CrossRef]
- Amann, T.; Maegdefrau, U.; Hartmann, A.; Agaimy, A.; Marienhagen, J.; Weiss, T.S.; Stoeltzing, O.; Warnecke, C.; Schölmerich, J.; Oefner, P.J. GLUT1 expression is increased in hepatocellular carcinoma and promotes tumorigenesis. Am. J. Pathol. 2009, 174, 1544–1552. [Google Scholar] [CrossRef]
- Oh, S.; Kim, H.; Nam, K.; Shin, I. Glut1 promotes cell proliferation, migration and invasion by regulating epidermal growth factor receptor and integrin signaling in triple-negative breast cancer cells. BMB Rep. 2017, 50, 132. [Google Scholar] [CrossRef] [PubMed]
- Chan, D.A.; Sutphin, P.D.; Nguyen, P.; Turcotte, S.; Lai, E.W.; Banh, A.; Reynolds, G.E.; Chi, J.-T.; Wu, J.; Solow-Cordero, D.E. Targeting GLUT1 and the Warburg effect in renal cell carcinoma by chemical synthetic lethality. Sci. Transl. Med. 2011, 3, ra70–ra94. [Google Scholar] [CrossRef]
- Liu, X.; Zuo, X.; Sun, X.; Tian, X.; Teng, Y. Hexokinase 2 promotes cell proliferation and tumor formation through the Wnt/β-catenin pathway-mediated cyclin D1/c-myc upregulation in epithelial ovarian Cancer. J. Cancer 2022, 13, 2559. [Google Scholar] [CrossRef] [PubMed]
- Tong, Y.-H.; Hu, X.-P.; Xiang, X.-P.; Fang, L. High expression of monocarboxylate transporter 4 (MCT 4), but not MCT 1, predicts poor prognosis in patients with non-small cell lung cancer. Transl. Cancer Res. 2021, 10, 1336. [Google Scholar] [CrossRef]
- Hu, H.; Zhu, W.; Qin, J.; Chen, M.; Gong, L.; Li, L.; Liu, X.; Tao, Y.; Yin, H.; Zhou, H. Acetylation of PGK1 promotes liver cancer cell proliferation and tumorigenesis. Hepatology 2017, 65, 515–528. [Google Scholar] [CrossRef]
- Tang, S.J.; Ho, M.Y.; Cho, H.C.; Lin, Y.C.; Sun, G.H.; Chi, K.H.; Wang, Y.S.; Jhou, R.S.; Yang, W.; Sun, K.H. Phosphoglycerate kinase 1-overexpressing lung cancer cells reduce cyclooxygenase 2 expression and promote anti-tumor immunity in vivo. Int. J. Cancer 2008, 123, 2840–2848. [Google Scholar] [CrossRef]
- Ahmad, S.S.; Glatzle, J.; Bajaeifer, K.; Buehler, S.; Lehmann, T.; Koenigsrainer, I.; Vollmer, J.-P.; Sipos, B.; Ahmad, S.S.; Northoff, H. Phosphoglycerate kinase 1 as a promoter of metastasis in colon cancer. Int. J. Oncol. 2013, 43, 586–590. [Google Scholar] [CrossRef] [PubMed]
- Chen, G.; Gharib, T.G.; Wang, H.; Huang, C.-C.; Kuick, R.; Thomas, D.G.; Shedden, K.A.; Misek, D.E.; Taylor, J.M.; Giordano, T.J. Protein profiles associated with survival in lung adenocarcinoma. Proc. Natl. Acad. Sci. USA 2003, 100, 13537–13542. [Google Scholar] [CrossRef]
- Xie, H.; Tong, G.; Zhang, Y.; Liang, S.; Tang, K.; Yang, Q. PGK1 drives hepatocellular carcinoma metastasis by enhancing metabolic process. Int. J. Mol. Sci. 2017, 18, 1630. [Google Scholar] [CrossRef] [PubMed]
- Li, M.; Zhang, A.; Qi, X.; Yu, R.; Li, J. A novel inhibitor of PGK1 suppresses the aerobic glycolysis and proliferation of hepatocellular carcinoma. Biomed. Pharmacother. 2023, 158, 114115. [Google Scholar] [CrossRef]
- Kang, H.; Kim, Y.S.; Ko, J. A novel isoform of human LZIP negatively regulates the transactivation of the glucocorticoid receptor. Mol. Endocrinol. 2009, 23, 1746–1757. [Google Scholar] [CrossRef]
- Kim, S.; Kang, M.; Ko, J. Small leucine zipper protein promotes the metastasis of castration-resistant prostate cancer through transcriptional regulation of matrix metalloproteinase-13. Carcinogenesis 2021, 42, 1089–1099. [Google Scholar] [CrossRef]
- Kang, H.; Jang, S.-W.; Ko, J. Human leucine zipper protein sLZIP induces migration and invasion of cervical cancer cells via expression of matrix metalloproteinase-9. J. Biol. Chem. 2011, 286, 42072–42081. [Google Scholar] [CrossRef]
- Kim, Y.; Kim, J.; Jang, S.; Ko, J. The role of sLZIP in cyclin D3-mediated negative regulation of androgen receptor transactivation and its involvement in prostate cancer. Oncogene 2015, 34, 226–236. [Google Scholar] [CrossRef] [PubMed]
- Pertega-Gomes, N.; Felisbino, S.; Massie, C.E.; Vizcaino, J.R.; Coelho, R.; Sandi, C.; Simoes-Sousa, S.; Jurmeister, S.; Ramos-Montoya, A.; Asim, M. A glycolytic phenotype is associated with prostate cancer progression and aggressiveness: A role for monocarboxylate transporters as metabolic targets for therapy. J. Pathol. 2015, 236, 517–530. [Google Scholar] [CrossRef] [PubMed]
- Stein, E.M.; DiNardo, C.D.; Fathi, A.T.; Mims, A.S.; Pratz, K.W.; Savona, M.R.; Stein, A.S.; Stone, R.M.; Winer, E.S.; Seet, C.S. Ivosidenib or enasidenib combined with intensive chemotherapy in patients with newly diagnosed AML: A phase 1 study. Blood J. Am. Soc. Hematol. 2021, 137, 1792–1803. [Google Scholar] [CrossRef] [PubMed]
- Gou, R.; Hu, Y.; Liu, O.; Dong, H.; Gao, L.; Wang, S.; Zheng, M.; Li, X.; Lin, B. PGK1 is a key target for anti-glycolytic therapy of ovarian cancer: Based on the comprehensive analysis of glycolysis-related genes. Front. Oncol. 2021, 11, 682461. [Google Scholar] [CrossRef] [PubMed]
- Altenberg, B.; Greulich, K. Genes of glycolysis are ubiquitously overexpressed in 24 cancer classes. Genomics 2004, 84, 1014–1020. [Google Scholar] [CrossRef]
- Fu, Q.; Yu, Z. Phosphoglycerate kinase 1 (PGK1) in cancer: A promising target for diagnosis and therapy. Life Sci. 2020, 256, 117863. [Google Scholar] [CrossRef]
- Kim, S.; Oh, M.; Kang, M.; Ko, J. Small leucine zipper protein functions as a modulator for metabolic reprogramming of colorectal cancer cells by inducing nutrient stress-mediated autophagy. Cell. Mol. Life Sci. 2022, 79, 505. [Google Scholar] [CrossRef]
- Li, X.; Jiang, Y.; Meisenhelder, J.; Yang, W.; Hawke, D.H.; Zheng, Y.; Xia, Y.; Aldape, K.; He, J.; Hunter, T. Mitochondria-translocated PGK1 functions as a protein kinase to coordinate glycolysis and the TCA cycle in tumorigenesis. Mol. Cell 2016, 61, 705–719. [Google Scholar] [CrossRef]
- Boutilier, A.J.; Elsawa, S.F. Macrophage polarization states in the tumor microenvironment. Int. J. Mol. Sci. 2021, 22, 6995. [Google Scholar] [CrossRef]
- Liu, S.; Zhao, H.; Hu, Y.; Yan, C.; Mi, Y.; Li, X.; Tao, D.; Qin, J. Lactate promotes metastasis of normoxic colorectal cancer stem cells through PGC-1α-mediated oxidative phosphorylation. Cell Death Dis. 2022, 13, 651. [Google Scholar] [CrossRef] [PubMed]
- Wang, H.; Tian, T.; Zhang, J. Tumor-associated macrophages (TAMs) in colorectal cancer (CRC): From mechanism to therapy and prognosis. Int. J. Mol. Sci. 2021, 22, 8470. [Google Scholar] [CrossRef] [PubMed]
- Chen, Q.; Li, Y.; Gao, W.; Chen, L.; Xu, W.; Zhu, X. Exosome-mediated crosstalk between tumor and tumor-associated macrophages. Front. Mol. Biosci. 2021, 8, 764222. [Google Scholar] [CrossRef] [PubMed]
- Lan, J.; Sun, L.; Xu, F.; Liu, L.; Hu, F.; Song, D.; Hou, Z.; Wu, W.; Luo, X.; Wang, J. M2 macrophage-derived exosomes promote cell migration and invasion in colon cancer. Cancer Res. 2019, 79, 146–158. [Google Scholar] [CrossRef]
- Radharani, N.; Yadav, A.S.; Nimma, R.; Kumar, T.S.; Bulbule, A.; Chanukuppa, V.; Kumar, D.; Patnaik, S.; Rapole, S.; Kundu, G.C. Tumor-associated macrophage derived IL-6 enriches cancer stem cell population and promotes breast tumor progression via Stat-3 pathway. Cancer Cell Int. 2022, 22, 122. [Google Scholar] [CrossRef]
- Zhang, Y.; Yu, G.; Chu, H.; Wang, X.; Xiong, L.; Cai, G.; Liu, R.; Gao, H.; Tao, B.; Li, W. Macrophage-associated PGK1 phosphorylation promotes aerobic glycolysis and tumorigenesis. Mol. Cell 2018, 71, 201–215.e7. [Google Scholar] [CrossRef]





| Target mRNA | Primer Sequence |
|---|---|
| GLUT1 | F: 5′-GGCTTCTCCAACTGGACCTC-3′ |
| R: 5′-CCGGAAGCGATCTCATCGAA-3′ | |
| PFKL | F: 5′-AAGAAGTAGGCTGGCACGAC-3′ |
| R: 5′-GCGGATGTTCTCCACAATGG-3′ | |
| PGK1 | F: 5′-ATGCTGAGGCTGTCACTCG-3′ |
| R: 5′-CACAGCAAGTGGCAGTGTCT-3′ | |
| LDHA- | F: 5′-CATGGCCTGTGCCATCAGTA-3′ |
| R: 5′-AGATATCCACTTTGCCAGAGACA-3′ | |
| MCT1 | F: 5′-GTGGCTCAGCTCCGTATTGT-3′ |
| R: 5′-GAGCCGACCTAAAAGTGGTG-3′ | |
| MCT4 | F: 5′-CGTTCTGGGATGGGACTGAC-3′ |
| R: 5′-ATGTGCCTCTGGACCATGTG-3′ | |
| CD147 | F: 5′-TGCTGGTCTGCAAGTCAGAG-3′ |
| R: 5′-GCGAGGAACTCACGAAGAAC-3′ | |
| MYC | F: 5′-ACACCCTTCTCCCTTCG-3′ |
| R: 5′-CCGCTCCACATACAGTCC-3′ | |
| VEGFA | F: 5′-GGGCAGAATCATCACGAAGT-3′ |
| R: 5′-ATCTGCATGGTGATGTTGGA-3′ | |
| CCND1 | F: 5′-GCGAGGAACAGAAGTGC-3′ |
| R: 5′-GAGTTGTCGGTGTAGATGC-3′ | |
| PKM2 | F: 5′-CTGCAGTGGGGCCATAATC-3′ |
| R: 5′-GCCAACATTCATGGCAAAGT-3′ | |
| sLZIP | F: 5′-AGCAGCAGCATGTACTCCTCT-3′ |
| R: 5′-AGGCAGCTCCAGCTGGTAAG-3′ | |
| β-actin | F: 5′-AGCGAGCATCCCCCAAAGTT-3′ |
| R: 5′-GGGCACGAAGGCTCATCATT-3′ |
Disclaimer/Publisher’s Note: The statements, opinions and data contained in all publications are solely those of the individual author(s) and contributor(s) and not of MDPI and/or the editor(s). MDPI and/or the editor(s) disclaim responsibility for any injury to people or property resulting from any ideas, methods, instructions or products referred to in the content. |
© 2024 by the authors. Licensee MDPI, Basel, Switzerland. This article is an open access article distributed under the terms and conditions of the Creative Commons Attribution (CC BY) license (https://creativecommons.org/licenses/by/4.0/).
Share and Cite
Han, S.; Park, S.; Kim, S.; Kwon, S.; Ko, J. Small Leucine Zipper Protein Regulates Glucose Metabolism of Prostate Cancer Cells via Induction of Phosphoglycerate Kinase 1. Cancers 2024, 16, 3861. https://doi.org/10.3390/cancers16223861
Han S, Park S, Kim S, Kwon S, Ko J. Small Leucine Zipper Protein Regulates Glucose Metabolism of Prostate Cancer Cells via Induction of Phosphoglycerate Kinase 1. Cancers. 2024; 16(22):3861. https://doi.org/10.3390/cancers16223861
Chicago/Turabian StyleHan, Sila, Sungyeon Park, Suhyun Kim, Sujin Kwon, and Jesang Ko. 2024. "Small Leucine Zipper Protein Regulates Glucose Metabolism of Prostate Cancer Cells via Induction of Phosphoglycerate Kinase 1" Cancers 16, no. 22: 3861. https://doi.org/10.3390/cancers16223861
APA StyleHan, S., Park, S., Kim, S., Kwon, S., & Ko, J. (2024). Small Leucine Zipper Protein Regulates Glucose Metabolism of Prostate Cancer Cells via Induction of Phosphoglycerate Kinase 1. Cancers, 16(22), 3861. https://doi.org/10.3390/cancers16223861

