Exploring Extracellular Vesicle Surface Protein Markers Produced by Glioblastoma Tumors: A Characterization Study Using In Vitro 3D Patient-Derived Cultures
Simple Summary
Abstract
1. Introduction
2. Materials and Methods
2.1. Patient Samples
2.2. Tissue Processing and Storage
2.3. GBM Explant Generation
2.4. Explant Immunohistochemistry (IHC)
2.5. EVs Collection and Purification
2.6. Total Protein Quantification and Western Blot Analysis
2.7. Multiplex Analysis of EVs Surface Markers
2.8. RNA Expression Analysis in GBM and Normal Controls
3. Results
3.1. Establishment of a Tumor Culture System for Efficient Production and Isolation of EVs
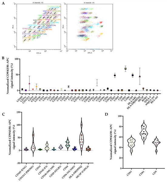
3.2. Characterization of EVs Surface Protein Composition Using Multiplex Protein Analysis
3.3. Tumor-Derived EV Membrane Biomarker Expression in GBM
3.4. Correlation of Tumor-Derived EV Membrane Biomarker Expression
3.5. Expression of EV Markers in Spatial and Single-Cell RNA-Seq Analysis
4. Discussion
5. Conclusions
Supplementary Materials
Author Contributions
Funding
Institutional Review Board Statement
Informed Consent Statement
Data Availability Statement
Acknowledgments
Conflicts of Interest
References
- Rong, L.; Li, N.; Zhang, Z. Emerging therapies for glioblastoma: Current state and future directions. J. Exp. Clin. Cancer Res. 2022, 41, 142. [Google Scholar] [CrossRef] [PubMed]
 - Czystowska-Kuzmicz, M.; Whiteside, T.L. The potential role of tumor-derived exosomes in diagnosis, prognosis, and response to therapy in cancer. Expert Opin. Biol. Ther. 2021, 21, 241–258. [Google Scholar] [CrossRef] [PubMed]
 - Skouras, P.; Gargalionis, A.N.; Piperi, C. Exosomes as Novel Diagnostic Biomarkers and Therapeutic Tools in Gliomas. Int. J. Mol. Sci. 2023, 24, 10162. [Google Scholar] [CrossRef] [PubMed]
 - Nikolova, E.; Laleva, L.; Milev, M.; Spiriev, T.; Stoyanov, S.; Ferdinandov, D.; Mitev, V.; Todorova, A. miRNAs and related genetic biomarkers according to the WHO glioma classification: From diagnosis to future therapeutic targets. Non-Coding RNA Res. 2023, 9, 141–152. [Google Scholar] [CrossRef] [PubMed]
 - Makowska, M.; Smolarz, B.; Romanowicz, H. microRNAs (miRNAs) in Glioblastoma Multiforme (GBM)-Recent Literature Review. Int. J. Mol. Sci. 2023, 24, 3521. [Google Scholar] [CrossRef]
 - Bălașa, A.; Șerban, G.; Chinezu, R.; Hurghiș, C.; Tămaș, F.; Manu, D. The involvement of exosomes in glioblastoma development, diagnosis, prognosis, and treatment. Brain Sci. 2020, 10, 553. [Google Scholar] [CrossRef]
 - Mathieu, M.; Martin-Jaular, L.; Lavieu, G.; Théry, C. Specificities of secretion and uptake of exosomes and other extracellular vesicles for cell-to-cell communication. Nat. Cell Biol. 2019, 21, 9–17. [Google Scholar] [CrossRef]
 - Van Niel, G.; D’Angelo, G.; Raposo, G. Shedding light on the cell biology of extracellular vesicles. Nat. Rev. Mol. Cell Biol. 2018, 19, 213–228. [Google Scholar] [CrossRef]
 - Witwer, K.W.; Van Balkom, B.W.M.; Bruno, S.; Choo, A.; Dominici, M.; Gimona, M.; Hill, A.F.; De Kleijn, D.; Koh, M.; Lai, R.C.; et al. Defining mesenchymal stromal cell (MSC)-derived small extracellular vesicles for therapeutic applications. J. Extracell. Vesicles 2019, 8, 1609206. [Google Scholar] [CrossRef]
 - Yáñez-Mó, M.; Siljander, P.R.-M.; Andreu, Z.; Zavec, A.B.; Borràs, F.E.; Buzas, E.I.; Buzas, K.; Casal, E.; Cappello, F.; Carvalho, J.; et al. Biological properties of extracellular vesicles and their physiological functions. J. Extracell. Vesicles 2015, 4, 27066. [Google Scholar] [CrossRef]
 - Welsh, J.A.; Goberdhan, D.C.I.; O’Driscoll, L.; Buzas, E.I.; Blenkiron, C.; Bussolati, B.; Cai, H.; Di Vizio, D.; Driedonks, T.A.P.; Erdbrügger, U.; et al. Minimal information for studies of extracellular vesicles (MISEV2023): From basic to advanced approaches. J. Extracell. Vesicles 2024, 13, e12404. [Google Scholar] [CrossRef] [PubMed]
 - Théry, C.; Witwer, K.W.; Aikawa, E.; Alcaraz, M.J.; Anderson, J.D.; Andriantsitohaina, R.; Antoniou, A.; Arab, T.; Archer, F.; Atkin-Smith, G.K.; et al. Minimal information for studies of extracellular vesicles 2018 (MISEV2018): A position statement of the International Society for Extracellular Vesicles and update of the MISEV2014 guidelines. J. Extracell. Vesicles 2018, 7, 1535750. [Google Scholar] [CrossRef] [PubMed]
 - Li, W.; Li, C.; Zhou, T.; Liu, X.; Liu, X.; Li, X.; Chen, D. Role of exosomal proteins in cancer diagnosis. Mol. Cancer 2017, 16, 145. [Google Scholar] [CrossRef] [PubMed]
 - Qin, S.; Cao, J.; Ma, X. Function and clinical application of exosome—How to improve tumor immunotherapy? Front. Cell Dev. Biol. 2023, 11, 1228624. [Google Scholar] [CrossRef]
 - Wang, Q.; Hu, B.; Hu, X.; Kim, H.; Squatrito, M.; Scarpace, L.; deCarvalho, A.C.; Lyu, S.; Li, P.; Li, Y.; et al. Tumor Evolution of Glioma-Intrinsic Gene Expression Subtypes Associates with Immunological Changes in the Microenvironment. Cancer Cell 2017, 32, 42–56.e6. [Google Scholar] [CrossRef]
 - Ghaffari, K.; Moradi-Hasanabad, A.; Sobhani-Nasab, A.; Javaheri, J.; Ghasemi, A. Application of cell-derived exosomes in the hematological malignancies therapy. Front. Pharmacol. 2023, 14, 1263834. [Google Scholar] [CrossRef]
 - Yang, H.; Wang, Y.; Wang, P.; Zhang, N.; Wang, P. Tumor organoids for cancer research and personalized medicine. Cancer Biol. Med. 2022, 19, 319–332. [Google Scholar] [CrossRef]
 - Jacob, F.; Salinas, R.D.; Zhang, D.Y.; Nguyen, P.T.T.; Schnoll, J.G.; Wong, S.Z.H.; Thokala, R.; Sheikh, S.; Saxena, D.; Prokop, S.; et al. A Patient-Derived Glioblastoma Organoid Model and Biobank Recapitulates Inter- and Intra-tumoral Heterogeneity. Cell 2020, 180, 188–204.e22. [Google Scholar] [CrossRef]
 - Jacob, F.; Ming, G.L.; Song, H. Generation and biobanking of patient-derived glioblastoma organoids and their application in CAR T cell testing. Nat. Protoc. 2020, 15, 4000–4033. [Google Scholar] [CrossRef]
 - Li, H.; Liu, H.; Chen, K. Living biobank-based cancer organoids: Prospects and challenges in cancer research. Cancer Biol. Med. 2022, 19, 965–982. [Google Scholar] [CrossRef]
 - Morelli, M.; Lessi, F.; Barachini, S.; Liotti, R.; Montemurro, N.; Perrini, P.; Santonocito, O.S.; Gambacciani, C.; Snuderl, M.; Pieri, F.; et al. Metabolic-imaging of human glioblastoma live tumors: A new precision-medicine approach to predict tumor treatment response early. Front. Oncol. 2022, 12, 969812. [Google Scholar] [CrossRef] [PubMed]
 - Jin, W.L.; Jin, M.Z.; Tu, Y.Y. Organoids: A Platform Ready for Glioblastoma Precision Medicine? Trends in Cancer 2020, 6. [Google Scholar] [CrossRef] [PubMed]
 - Louis, D.N.; Perry, A.; Wesseling, P.; Brat, D.J.; Cree, I.A.; Figarella-Branger, D.; Hawkins, C.; Ng, H.K.; Pfister, S.M.; Reifenberger, G.; et al. The 2021 WHO Classification of Tumors of the Central Nervous System: A summary. Neuro. Oncol. 2021, 23, 1231–1251. [Google Scholar] [CrossRef] [PubMed]
 - Tang, Z.; Kang, B.; Li, C.; Chen, T.; Zhang, Z. GEPIA2: An enhanced web server for large-scale expression profiling and interactive analysis. Nucleic Acids Res. 2019, 47, W556–W560. [Google Scholar] [CrossRef]
 - Bowman, R.L.; Wang, Q.; Carro, A.; Verhaak, R.G.W.; Squatrito, M. GlioVis data portal for visualization and analysis of brain tumor expression datasets. Neuro. Oncol. 2017, 19, 139–141. [Google Scholar] [CrossRef]
 - Puchalski, R.B.; Shah, N.; Miller, J.; Dalley, R.; Nomura, S.R.; Yoon, J.-G.; Smith, K.A.; Lankerovich, M.; Bertagnolli, D.; Bickley, K.; et al. An anatomic transcriptional atlas of human glioblastoma. Science 2018, 360, 660–663. [Google Scholar] [CrossRef]
 - Enderle, D.; Spiel, A.; Coticchia, C.M.; Berghoff, E.; Mueller, R.; Schlumpberger, M.; Sprenger-Haussels, M.; Shaffer, J.M.; Lader, E.; Skog, J.; et al. Characterization of RNA from exosomes and other extracellular vesicles isolated by a novel spin column-based method. PLoS ONE 2015, 10, e0136133. [Google Scholar] [CrossRef]
 - Wiklander, O.P.B.; Bostancioglu, R.B.; Welsh, J.A.; Zickler, A.M.; Murke, F.; Corso, G.; Felldin, U.; Hagey, D.W.; Evertsson, B.; Liang, X.M.; et al. Systematic methodological evaluation of a multiplex bead-based flow cytometry assay for detection of extracellular vesicle surface signatures. Front. Immunol. 2018, 9, 1326. [Google Scholar] [CrossRef]
 - Koliha, N.; Wiencek, Y.; Heider, U.; Jüngst, C.; Kladt, N.; Krauthäuser, S.; Johnston, I.C.D.; Bosio, A.; Schauss, A.; Wild, S. A novel multiplex bead-based platform highlights the diversity of extracellular vesicles. J. Extracell. Vesicles 2016, 5, 29975. [Google Scholar] [CrossRef]
 - Litwiniuk-Kosmala, M.; Makuszewska, M.; Czesak, M. Endoglin in head and neck neoplasms. Front. Med. 2023, 10, 1115212. [Google Scholar] [CrossRef]
 - Joyce, T.; Jagasia, S.; Tasci, E.; Camphausen, K.; Krauze, A.V. An Overview of CD133 as a Functional Unit of Prognosis and Treatment Resistance in Glioblastoma. Curr. Oncol. 2023, 30, 601. [Google Scholar] [CrossRef] [PubMed]
 - Behrooz, A.B.; Syahir, A. Could We Address the Interplay Between CD133, Wnt/β-Catenin, and TERT Signaling Pathways as a Potential Target for Glioblastoma Therapy? Front. Oncol. 2021, 11, 642719. [Google Scholar] [CrossRef] [PubMed]
 - Pleskač, P.; Fargeas, C.A.; Veselska, R.; Corbeil, D.; Skoda, J. Emerging roles of prominin-1 (CD133) in the dynamics of plasma membrane architecture and cell signaling pathways in health and disease. Cell. Mol. Biol. Lett. 2024, 29, 41. [Google Scholar] [CrossRef] [PubMed]
 - González-Tablas Pimenta, M.; Otero, Á.; Arandia Guzman, D.A.; Pascual-Argente, D.; Ruíz Martín, L.; Sousa-Casasnovas, P.; García-Martin, A.; Roa Montes de Oca, J.C.; Villaseñor-Ledezma, J.; Torres Carretero, L.; et al. Tumor cell and immune cell profiles in primary human glioblastoma: Impact on patient outcome. Brain Pathol. 2021, 31, 365–380. [Google Scholar] [CrossRef]
 - Zhang, G.; Xu, X.; Zhu, L.; Li, S.; Chen, R.; Lv, N.; Li, Z.; Wang, J.; Li, Q.; Zhou, W.; et al. A Novel Molecular Classification Method for Glioblastoma Based on Tumor Cell Differentiation Trajectories. Stem Cells Int. 2023, 2023, 2826815. [Google Scholar] [CrossRef]
 - Gardiner, C.; Harrison, P.; Belting, M.; Böing, A.; Campello, E.; Carter, B.S.; Collier, M.E.; Coumans, F.; Ettelaie, C.; van Es, N.; et al. Extracellular vesicles, tissue factor, cancer and thrombosis—Discussion themes of the ISEV 2014 Educational Day. J. Extracell. Vesicles 2015, 4, 26901. [Google Scholar] [CrossRef]
 - Magnus, N.; Gerges, N.; Jabado, N.; Rak, J. Coagulation-related gene expression profile in glioblastoma is defined by molecular disease subtype. J. Thromb. Haemost. 2013, 11, 1197–1200. [Google Scholar] [CrossRef]
 - Ruf, W.; Yokota, N.; Schaffner, F. Tissue factor in cancer progression and angiogenesis. Thromb. Res. 2010, 125 (Suppl. 2), S36–S38. [Google Scholar] [CrossRef]
 - Charabati, M.; Zandee, S.; Fournier, A.P.; Tastet, O.; Thai, K.; Zaminpeyma, R.; Lécuyer, M.-A.; Bourbonnière, L.; Larouche, S.; Klement, W.; et al. MCAM+ brain endothelial cells contribute to neuroinflammation by recruiting pathogenic CD4+ T lymphocytes. Brain 2023, 146, 1483–1495. [Google Scholar] [CrossRef]
 - Liebner, S.; Dijkhuizen, R.M.; Reiss, Y.; Plate, K.H.; Agalliu, D.; Constantin, G. Functional morphology of the blood-brain barrier in health and disease. Acta Neuropathol. 2018, 135, 311–336. [Google Scholar] [CrossRef]
 - Carbonell, W.S.; DeLay, M.; Jahangiri, A.; Park, C.C.; Aghi, M.K. β1 integrin targeting potentiates antiangiogenic therapy and inhibits the growth of bevacizumab-resistant glioblastoma. Cancer Res. 2013, 73, 3145–3154. [Google Scholar] [CrossRef] [PubMed]
 - Mooney, K.L.; Choy, W.; Sidhu, S.; Pelargos, P.; Bui, T.T.; Voth, B.; Barnette, N.; Yang, I. The role of CD44 in glioblastoma multiforme. J. Clin. Neurosci. 2016, 34, 1–5. [Google Scholar] [CrossRef] [PubMed]
 - Ivanova, E.L.; Costa, B.; Eisemann, T.; Lohr, S.; Boskovic, P.; Eichwald, V.; Meckler, J.; Jugold, M.; Orian-Rousseau, V.; Peterziel, H.; et al. CD44 expressed by myeloid cells promotes glioma invasion. Front. Oncol. 2022, 12, 969787. [Google Scholar] [CrossRef] [PubMed]
 - Si, D.; Yin, F.; Peng, J.; Zhang, G. High Expression of CD44 Predicts a Poor Prognosis in Glioblastomas. Cancer Manag. Res. 2020, 12, 769–775. [Google Scholar] [CrossRef] [PubMed]
 - Van Acker, H.H.; Capsomidis, A.; Smits, E.L.; Van Tendeloo, V.F. CD56 in the Immune System: More Than a Marker for Cytotoxicity? Front. Immunol. 2017, 8, 892. [Google Scholar] [CrossRef]
 - Mieczkowski, J.; Kocyk, M.; Nauman, P.; Gabrusiewicz, K.; Sielska, M.; Przanowski, P.; Maleszewska, M.; Rajan, W.D.; Pszczolkowska, D.; Tykocki, T.; et al. Down-regulation of IKKβ expression in glioma-infiltrating microglia/macrophages is associated with defective inflammatory/immune gene responses in glioblastoma. Oncotarget 2015, 6, 33077–33090. [Google Scholar] [CrossRef]
 - Rolih, V.; Barutello, G.; Iussich, S.; De Maria, R.; Quaglino, E.; Buracco, P.; Cavallo, F.; Riccardo, F. CSPG4: A prototype oncoantigen for translational immunotherapy studies. J. Transl. Med. 2017, 15, 151. [Google Scholar] [CrossRef]
 - Sant, S.; Johnston, P.A. The production of 3D tumor spheroids for cancer drug discovery. Drug Discov. Today. Technol. 2017, 23, 27–36. [Google Scholar] [CrossRef]
 - Han, S.J.; Kwon, S.; Kim, K.S. Challenges of applying multicellular tumor spheroids in preclinical phase. Cancer Cell Int. 2021, 21, 152. [Google Scholar] [CrossRef]
 - Tatullo, M.; Marrelli, B.; Benincasa, C.; Aiello, E.; Makeeva, I.; Zavan, B.; Ballini, A.; De Vito, D.; Spagnuolo, G. Organoids in Translational Oncology. J. Clin. Med. 2020, 9, 2774. [Google Scholar] [CrossRef]
 - Rybin, M.J.; Ivan, M.E.; Ayad, N.G.; Zeier, Z. Organoid Models of Glioblastoma and Their Role in Drug Discovery. Front. Cell. Neurosci. 2021, 15, 605255. [Google Scholar] [CrossRef] [PubMed]
 - Kalluri, R. The biology and function of exosomes in cancer. J. Clin. Investig. 2016, 126, 1208–1215. [Google Scholar] [CrossRef] [PubMed]
 - Stefańska, K.; Józkowiak, M.; Angelova Volponi, A.; Shibli, J.A.; Golkar-Narenji, A.; Antosik, P.; Bukowska, D.; Piotrowska-Kempisty, H.; Mozdziak, P.; Dzięgiel, P.; et al. The Role of Exosomes in Human Carcinogenesis and Cancer Therapy-Recent Findings from Molecular and Clinical Research. Cells 2023, 12, 356. [Google Scholar] [CrossRef]
 - Gurung, S.; Perocheau, D.; Touramanidou, L.; Baruteau, J. The exosome journey: From biogenesis to uptake and intracellular signalling. Cell Commun. Signal. 2021, 19, 47. [Google Scholar] [CrossRef]
 - Palomar-Alonso, N.; Lee, M.; Kim, M. Exosomes: Membrane-associated proteins, challenges and perspectives. Biochem. Biophys. Reports 2024, 37, 101599. [Google Scholar] [CrossRef]
 - Szopa, W.; Burley, T.A.; Kramer-Marek, G.; Kaspera, W. Diagnostic and Therapeutic Biomarkers in Glioblastoma: Current Status and Future Perspectives. Biomed Res. Int. 2017, 2017, 8013575. [Google Scholar] [CrossRef]
 - Thenuwara, G.; Curtin, J.; Tian, F. Advances in Diagnostic Tools and Therapeutic Approaches for Gliomas: A Comprehensive Review. Sensors 2023, 23, 9842. [Google Scholar] [CrossRef]
 - Zanganeh, S.; Abbasgholinejad, E.; Doroudian, M.; Esmaelizad, N.; Farjadian, F.; Benhabbour, S.R. The Current Landscape of Glioblastoma Biomarkers in Body Fluids. Cancers 2023, 15, 3804. [Google Scholar] [CrossRef]
 - Paskeh, M.D.A.; Entezari, M.; Mirzaei, S.; Zabolian, A.; Saleki, H.; Naghdi, M.J.; Sabet, S.; Khoshbakht, M.A.; Hashemi, M.; Hushmandi, K.; et al. Emerging role of exosomes in cancer progression and tumor microenvironment remodeling. J. Hematol. Oncol. 2022, 15, 83. [Google Scholar] [CrossRef]
 - Karami Fath, M.; Azami, J.; Masoudi, A.; Mosaddeghi Heris, R.; Rahmani, E.; Alavi, F.; Alagheband Bahrami, A.; Payandeh, Z.; Khalesi, B.; Dadkhah, M.; et al. Exosome-based strategies for diagnosis and therapy of glioma cancer. Cancer Cell Int. 2022, 22. [Google Scholar] [CrossRef]
 - Soltész, B.; Buglyó, G.; Németh, N.; Szilágyi, M.; Pös, O.; Szemes, T.; Balogh, I.; Nagy, B. The Role of Exosomes in Cancer Progression. Int. J. Mol. Sci. 2021, 23, 8. [Google Scholar] [CrossRef] [PubMed]
 - Zheng, W.; Chen, Q.; Liu, H.; Hu, S.; Zhou, Y.; Bai, Y.; Zhang, J.; Pan, Y.; Shao, C. CD81 Enhances Radioresistance of Glioblastoma by Promoting Nuclear Translocation of Rad51. Cancers 2021, 13, 1998. [Google Scholar] [CrossRef]
 - Galanis, E.; Anderson, S.K.; Twohy, E.; Butowski, N.A.; Hormigo, A.; Schiff, D.; Omuro, A.; Jaeckle, K.A.; Kumar, S.; Kaufmann, T.J.; et al. Phase I/randomized phase II trial of TRC105 plus bevacizumab versus bevacizumab in recurrent glioblastoma: North Central Cancer Treatment Group N1174 (Alliance). Neuro-Oncol. Adv. 2022, 4, vdac041. [Google Scholar] [CrossRef]
 - Sica, G.; Lama, G.; Anile, C.; Geloso, M.C.; La Torre, G.; De Bonis, P.; Maira, G.; Lauriola, L.; Jhanwar-Uniyal, M.; Mangiola, A. Assessment of angiogenesis by CD105 and nestin expression in peritumor tissue of glioblastoma. Int. J. Oncol. 2011, 38, 41–49. [Google Scholar] [CrossRef]
 - Muñoz, T.G.; Amaral, A.T.; Puerto-Camacho, P.; Peinado, H.; de Álava, E. Endoglin in the spotlight to treat cancer. Int. J. Mol. Sci. 2021, 22, 3186. [Google Scholar] [CrossRef]
 - Singer, D.; Thamm, K.; Zhuang, H.; Karbanová, J.; Gao, Y.; Walker, J.V.; Jin, H.; Wu, X.; Coveney, C.R.; Marangoni, P.; et al. Prominin-1 controls stem cell activation by orchestrating ciliary dynamics. EMBO J. 2019, 38, e99845. [Google Scholar] [CrossRef]
 - Sharygin, D.; Koniaris, L.G.; Wells, C.; Zimmers, T.A.; Hamidi, T. Role of CD14 in human disease. Immunology 2023, 169, 260–270. [Google Scholar] [CrossRef]
 - Sanchez-Vega, F.; Mina, M.; Armenia, J.; Chatila, W.K.; Luna, A.; La, K.C.; Dimitriadoy, S.; Liu, D.L.; Kantheti, H.S.; Saghafinia, S.; et al. Oncogenic Signaling Pathways in The Cancer Genome Atlas. Cell 2018, 173, 321–337.e10. [Google Scholar] [CrossRef]
 - Ahmadi, S.E.; Shabannezhad, A.; Kahrizi, A.; Akbar, A.; Safdari, S.M.; Hoseinnezhad, T.; Zahedi, M.; Sadeghi, S.; Mojarrad, M.G.; Safa, M. Tissue factor (coagulation factor III): A potential double-edge molecule to be targeted and re-targeted toward cancer. Biomark. Res. 2023, 11, 60. [Google Scholar] [CrossRef]
 - Hisada, Y.; Mackman, N. Tissue Factor and Extracellular Vesicles: Activation of Coagulation and Impact on Survival in Cancer. Cancers 2021, 13, 3839. [Google Scholar] [CrossRef]
 - Liang, Y.; Voshart, D.; Paridaen, J.T.M.L.; Oosterhof, N.; Liang, D.; Thiruvalluvan, A.; Zuhorn, I.S.; den Dunnen, W.F.A.; Zhang, G.; Lin, H.; et al. CD146 increases stemness and aggressiveness in glioblastoma and activates YAP signaling. Cell. Mol. Life Sci. C. 2022, 79, 398. [Google Scholar] [CrossRef] [PubMed]
 - Ghoroghi, S.; Mary, B.; Larnicol, A.; Asokan, N.; Klein, A.; Osmani, N.; Busnelli, I.; Delalande, F.; Paul, N.; Halary, S.; et al. Ral GTPases promote breast cancer metastasis by controlling biogenesis and organ targeting of exosomes. Elife 2021, 10, e61539. [Google Scholar] [CrossRef] [PubMed]
 - Nwagwu, C.D.; Immidisetti, A.V.; Bukanowska, G.; Vogelbaum, M.A.; Carbonell, A.M. Convection-Enhanced Delivery of a First-in-Class Anti-β1 Integrin Antibody for the Treatment of High-Grade Glioma Utilizing Real-Time Imaging. Pharmaceutics 2021, 13, 40. [Google Scholar] [CrossRef] [PubMed]
 - Ekström, K.; Crescitelli, R.; Pétursson, H.I.; Johansson, J.; Lässer, C.; Bagge, R.O. Characterization of surface markers on extracellular vesicles isolated from lymphatic exudate from patients with breast cancer. BMC Cancer 2022, 22, 50. [Google Scholar] [CrossRef]
 - Lane, R.; Simon, T.; Vintu, M.; Solkin, B.; Koch, B.; Stewart, N.; Benstead-Hume, G.; Pearl, F.M.G.; Critchley, G.; Stebbing, J.; et al. Cell-derived extracellular vesicles can be used as a biomarker reservoir for glioblastoma tumor subtyping. Commun. Biol. 2019, 2, 315. [Google Scholar] [CrossRef]
 - Vartholomatos, G.; Stefanaki, K.; Alexiou, G.; Batistatou, A.; Markopoulos, G.; Tzoufi, M.; Sfakianos, G.; Prodromou, N. Pediatric Brain Tumor Grading Based on CD56 Quantification. J. Pediatr. Neurosci. 2018, 13, 524. [Google Scholar] [CrossRef]
 - Markovsky, E.; Eldar-Boock, A.; Ben-Shushan, D.; Baabur-Cohen, H.; Yeini, E.; Pisarevsky, E.; Many, A.; Aviel-Ronen, S.; Barshack, I.; Satchi-Fainaro, R. Targeting NCAM-expressing neuroblastoma with polymeric precision nanomedicine. J. Control. Release 2017, 249, 162–172. [Google Scholar] [CrossRef]
 - Fan, X.; Wang, Y.; Zhang, C.; Liu, X.; Qian, Z.; Jiang, T. Human leukocyte antigen-G overexpression predicts poor clinical outcomes in low-grade gliomas. J. Neuroimmunol. 2016, 294, 27–31. [Google Scholar] [CrossRef]
 - Jung, I.; Shin, S.; Baek, M.C.; Yea, K. Modification of immune cell-derived exosomes for enhanced cancer immunotherapy: Current advances and therapeutic applications. Exp. Mol. Med. 2024, 56, 19. [Google Scholar] [CrossRef]
 - Harrer, D.C.; Dörrie, J.; Schaft, N. CSPG4 as Target for CAR-T-Cell Therapy of Various Tumor Entities–Merits and Challenges. Int. J. Mol. Sci. 2019, 20, 5942. [Google Scholar] [CrossRef]
 - Kurokawa, T.; Imai, K. Chondroitin sulfate proteoglycan 4: An attractive target for antibody-based immunotherapy. Proc. Jpn. Acad. Ser. B. Phys. Biol. Sci. 2024, 100, 293. [Google Scholar] [CrossRef]
 





| Tumor | Sex | Age | IDH1 | IDH2 | 1p-19q | |
|---|---|---|---|---|---|---|
| 1 | GB67 | F | 76 | WT | WT | absent | 
| 2 | GB78 | M | 71 | WT | WT | absent | 
| 3 | GB79 | M | 79 | WT | WT | absent | 
| 4 | GB88 | M | 70 | WT | WT | absent | 
| 5 | GB89 | M | 78 | WT | WT | absent | 
| 6 | GB103 | F | 69 | WT | WT | absent | 
| 7 | GB104 | F | 80 | WT | WT | absent | 
| 8 | GB108 | M | 66 | WT | WT | absent | 
| 9 | GB110 | F | 71 | WT | WT | absent | 
| Symbol | Name | Putative Cell Type | Known Function | Potential Tumor Relevance | 
|---|---|---|---|---|
| CD105 (ENG) [30] | Endoglin | Endothelial cells, microglia | Cellular proliferation, differentiation, and migration | Regulation of angiogenesis, both under physiological and pathological conditions | 
| CD133/1 (PROM1) [31,32,33] | Prominin 1 | Stem cells, progenitor cells | Cell self-renewal, proliferation, differentiation | Contributes to tumor initiation, maintenance, and resistance to therapy. | 
| CD14 [34,35] | Cluster of Differentiation 14 | Macrophages, neutrophils, dendritic cells | Immune activation | Can promote tumor growth and invasion by suppressing immune response or acting as tumor-associated macrophages (TAMs). | 
| CD142 (F3) [36,37,38] | Tissue Factor | Extravascular cells (fibroblasts, smooth muscle) | Angiogenesis, cell survival, cell proliferation | Regulates blood vessel formation and function, potentially influencing tumor growth and drug delivery. | 
| CD146 (MCAM) [39,40] | Melanoma Cell Adhesion Molecule | Endothelial cells, pericytes, Mesenchymal cells | Vascular development, cell adhesion, inflammation, migration, invasion | May contribute to angiogenesis and blood-brain barrier disruption, aiding tumor progression. | 
| CD29 (ITGB1) [41] | Integrin Subunit Beta 1 | Various cell types, including epithelial, endothelial, immune and mesenchymal cells | Cell adhesion, migration, extracellular matrix interaction | Modulating cell–cell and cell–matrix interactions, potentially promoting tumor invasion and metastasis | 
| CD44 [42,43,44] | CD44 Molecule | Mesenchymal stem cells, neural stem cells, myeloid cells, vascular cells | Cell adhesion, migration, signal transduction | Associated with cancer stem cell properties, tumor invasion, and resistance to therapy. | 
| CD56 (NCAM1) [45] | Neural Cell Adhesion Molecule 1 | Neural stem cells, natural killer cells | Cell adhesion, immune response | Controlling cell–cell interactions and adhesion and potentially promoting tumor progression and metastasis | 
| HLA-DR/DP/DQ [46] | Major Histocompatibility Complex | Antigen-presenting cells (APCs) | Antigen presentation, T cell activation | Crucial for immune recognition and response against tumor cells, but dysfunction can lead to immune escape. | 
| MCSP (CSPG4) [47] | Chondroitin Sulfate Proteoglycan 4 | Mesenchymal cells | Cell adhesion, migration | May contribute to the migratory and adhesive properties of GBM cells within the microenvironment. | 
Disclaimer/Publisher’s Note: The statements, opinions and data contained in all publications are solely those of the individual author(s) and contributor(s) and not of MDPI and/or the editor(s). MDPI and/or the editor(s) disclaim responsibility for any injury to people or property resulting from any ideas, methods, instructions or products referred to in the content.  | 
© 2024 by the authors. Licensee MDPI, Basel, Switzerland. This article is an open access article distributed under the terms and conditions of the Creative Commons Attribution (CC BY) license (https://creativecommons.org/licenses/by/4.0/).
Share and Cite
Franceschi, S.; Lessi, F.; Morelli, M.; Menicagli, M.; Aretini, P.; Gambacciani, C.; Pieri, F.; Grimod, G.; Trapanese, M.G.; Valenti, S.; et al. Exploring Extracellular Vesicle Surface Protein Markers Produced by Glioblastoma Tumors: A Characterization Study Using In Vitro 3D Patient-Derived Cultures. Cancers 2024, 16, 3748. https://doi.org/10.3390/cancers16223748
Franceschi S, Lessi F, Morelli M, Menicagli M, Aretini P, Gambacciani C, Pieri F, Grimod G, Trapanese MG, Valenti S, et al. Exploring Extracellular Vesicle Surface Protein Markers Produced by Glioblastoma Tumors: A Characterization Study Using In Vitro 3D Patient-Derived Cultures. Cancers. 2024; 16(22):3748. https://doi.org/10.3390/cancers16223748
Chicago/Turabian StyleFranceschi, Sara, Francesca Lessi, Mariangela Morelli, Michele Menicagli, Paolo Aretini, Carlo Gambacciani, Francesco Pieri, Gianluca Grimod, Maria Grazia Trapanese, Silvia Valenti, and et al. 2024. "Exploring Extracellular Vesicle Surface Protein Markers Produced by Glioblastoma Tumors: A Characterization Study Using In Vitro 3D Patient-Derived Cultures" Cancers 16, no. 22: 3748. https://doi.org/10.3390/cancers16223748
APA StyleFranceschi, S., Lessi, F., Morelli, M., Menicagli, M., Aretini, P., Gambacciani, C., Pieri, F., Grimod, G., Trapanese, M. G., Valenti, S., Paiar, F., Di Stefano, A. L., Santonocito, O. S., Pasqualetti, F., & Mazzanti, C. M. (2024). Exploring Extracellular Vesicle Surface Protein Markers Produced by Glioblastoma Tumors: A Characterization Study Using In Vitro 3D Patient-Derived Cultures. Cancers, 16(22), 3748. https://doi.org/10.3390/cancers16223748
        
