Evaluation of Combined Chemotherapy and Genomic-Driven Targeted Therapy in Patient-Derived Xenografts Identifies New Therapeutic Approaches in Squamous Non-Small-Cell Lung Cancer Patients
Abstract
Simple Summary
Abstract
1. Introduction
2. Materials and Methods
2.1. Patients and Tumor Samples
2.2. Animals and Animal Facilities
2.3. Histopathological Analyses
2.4. Somatic Genetic and Genomic Alteration Analyses
2.5. In Vivo Efficacy Studies
3. Results
3.1. Development of a Representative Panel of NSCLC PDXs and Identification of Targeted Genomic Alterations
3.2. Low Sensitivity of Our PDX Panel to Standard Chemotherapies
3.3. Additive Antitumor Effect of Combining Chemotherapy with an EGFR TKI in an ADC PDX with EGFR L858R Mutation
3.4. In Vivo Efficacy of Combining MEK Inhibitor with Chemotherapy in NSCLC PDX Models Showing Alterations in the MAPK Pathway
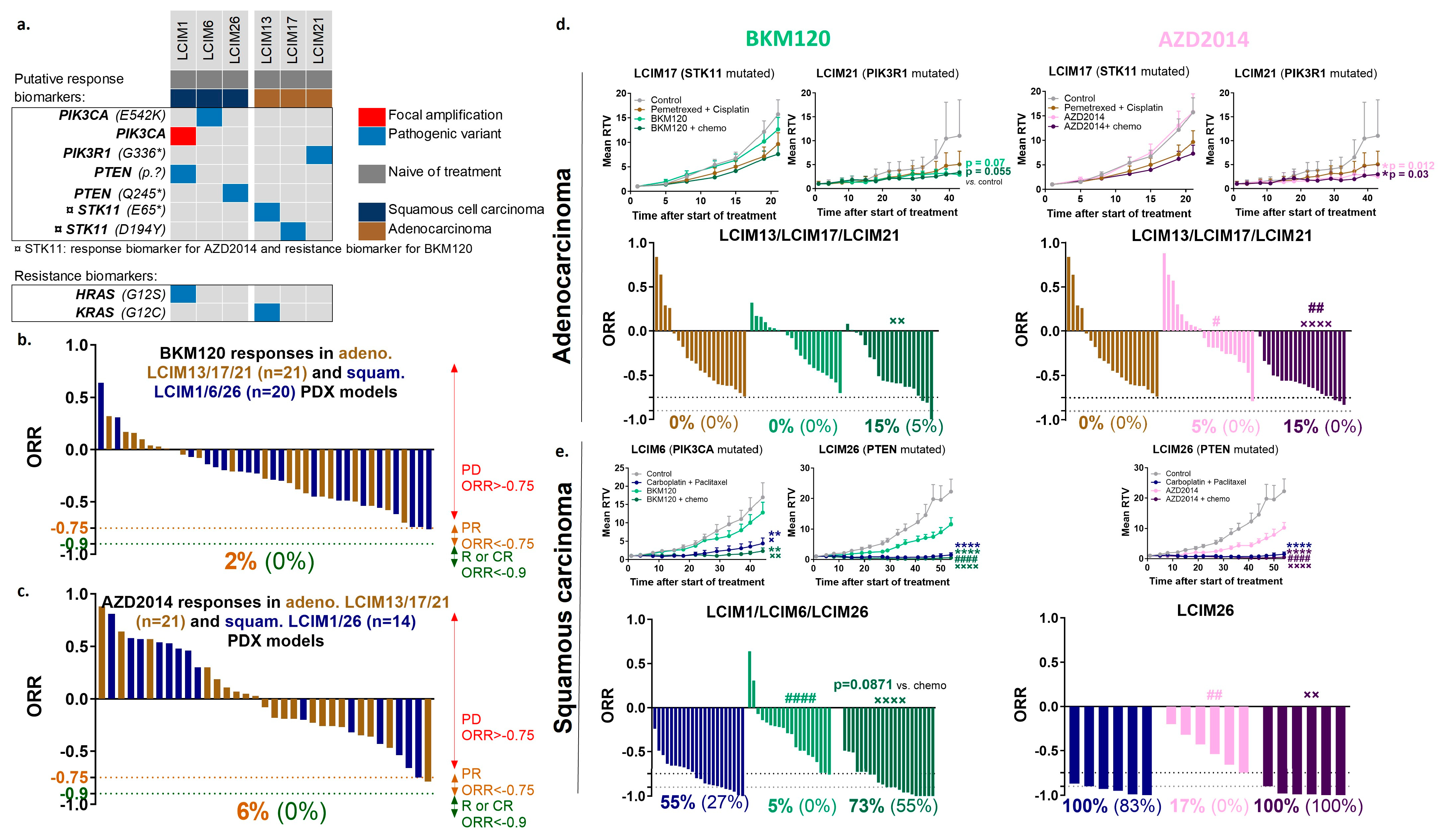
3.5. In Vivo Efficacy of Combining PI3K or mTOR Inhibitors with Chemotherapy in NSCLC PDX Models Showing Alterations in the PI3K Pathway
3.6. In Vivo Efficacy Assessment of Targeted Therapy in NSCLC PDX Models Showing CDKN2A, MYC, or Epigenetic Alterations
4. Discussion
5. Conclusions
Supplementary Materials
Author Contributions
Funding
Institutional Review Board Statement
Informed Consent Statement
Data Availability Statement
Acknowledgments
Conflicts of Interest
References
- Chen, X.; Mo, S.; Yi, B. The Spatiotemporal Dynamics of Lung Cancer: 30-Year Trends of Epidemiology across 204 Countries and Territories. BMC Public Health 2022, 22, 987. [Google Scholar] [CrossRef] [PubMed]
- Hendriks, L.E.; Kerr, K.M.; Menis, J.; Mok, T.S.; Nestle, U.; Passaro, A.; Peters, S.; Planchard, D.; Smit, E.F.; Solomon, B.J.; et al. Electronic address: Clinicalguidelines@esmo.org. Oncogene-Addicted Metastatic Non-Small-Cell Lung Cancer: ESMO Clinical Practice Guideline for Diagnosis, Treatment and Follow-Up. Ann. Oncol. 2023, 34, 339–357. [Google Scholar] [CrossRef] [PubMed]
- Fukuoka, M.; Wu, Y.-L.; Thongprasert, S.; Sunpaweravong, P.; Leong, S.-S.; Sriuranpong, V.; Chao, T.-Y.; Nakagawa, K.; Chu, D.-T.; Saijo, N.; et al. Biomarker Analyses and Final Overall Survival Results from a Phase III, Randomized, Open-Label, First-Line Study of Gefitinib versus Carboplatin/Paclitaxel in Clinically Selected Patients with Advanced Non-Small-Cell Lung Cancer in Asia (IPASS). J. Clin. Oncol. 2011, 29, 2866–2874. [Google Scholar] [CrossRef]
- Solomon, B.J.; Mok, T.; Kim, D.-W.; Wu, Y.-L.; Nakagawa, K.; Mekhail, T.; Felip, E.; Cappuzzo, F.; Paolini, J.; Usari, T.; et al. First-Line Crizotinib versus Chemotherapy in ALK-Positive Lung Cancer. N. Engl. J. Med. 2014, 371, 2167–2177. [Google Scholar] [CrossRef] [PubMed]
- Cancer Genome Atlas Research Network. Comprehensive Genomic Characterization of Squamous Cell Lung Cancers. Nature 2012, 489, 519–525. [Google Scholar] [CrossRef] [PubMed]
- Noronha, V.; Patil, V.M.; Joshi, A.; Menon, N.; Chougule, A.; Mahajan, A.; Janu, A.; Purandare, N.; Kumar, R.; More, S.; et al. Gefitinib Versus Gefitinib Plus Pemetrexed and Carboplatin Chemotherapy in EGFR-Mutated Lung Cancer. J. Clin. Oncol. 2020, 38, 124–136. [Google Scholar] [CrossRef] [PubMed]
- Planchard, D.; Jänne, P.A.; Cheng, Y.; Yang, J.C.-H.; Yanagitani, N.; Kim, S.-W.; Sugawara, S.; Yu, Y.; Fan, Y.; Geater, S.L.; et al. Osimertinib with or without Chemotherapy in EGFR-Mutated Advanced NSCLC. N. Engl. J. Med. 2023, 389, 1935–1948. [Google Scholar] [CrossRef] [PubMed]
- Miller, I.S.; Khan, S.; Shiels, L.P.; Das, S.; O’ Farrell, A.C.; Connor, K.; Lafferty, A.; Moran, B.; Isella, C.; Loadman, P.; et al. Implementing Subtype-Specific Pre-Clinical Models of Breast Cancer to Study Pre-Treatment Aspirin Effects. Cancer Med. 2022, 11, 3820–3836. [Google Scholar] [CrossRef] [PubMed]
- Reyal, F.; Guyader, C.; Decraene, C.; Lucchesi, C.; Auger, N.; Assayag, F.; De Plater, L.; Gentien, D.; Poupon, M.-F.; Cottu, P.; et al. Molecular Profiling of Patient-Derived Breast Cancer Xenografts. Breast Cancer Res. 2012, 14, R11. [Google Scholar] [CrossRef] [PubMed]
- Izumchenko, E.; Paz, K.; Ciznadija, D.; Sloma, I.; Katz, A.; Vasquez-Dunddel, D.; Ben-Zvi, I.; Stebbing, J.; McGuire, W.; Harris, W.; et al. Patient-Derived Xenografts Effectively Capture Responses to Oncology Therapy in a Heterogeneous Cohort of Patients with Solid Tumors. Ann. Oncol. 2017, 28, 2595–2605. [Google Scholar] [CrossRef] [PubMed]
- Némati, F.; Sastre-Garau, X.; Laurent, C.; Couturier, J.; Mariani, P.; Desjardins, L.; Piperno-Neumann, S.; Lantz, O.; Asselain, B.; Plancher, C.; et al. Establishment and Characterization of a Panel of Human Uveal Melanoma Xenografts Derived from Primary and/or Metastatic Tumors. Clin. Cancer Res. 2010, 16, 2352–2362. [Google Scholar] [CrossRef] [PubMed]
- Passeri, T.; Dahmani, A.; Masliah-Planchon, J.; El Botty, R.; Courtois, L.; Vacher, S.; Marangoni, E.; Nemati, F.; Roman-Roman, S.; Adle-Biassette, H.; et al. In Vivo Efficacy Assessment of the CDK4/6 Inhibitor Palbociclib and the PLK1 Inhibitor Volasertib in Human Chordoma Xenografts. Front. Oncol. 2022, 12, 960720. [Google Scholar] [CrossRef] [PubMed]
- Montaudon, E.; El Botty, R.; Vacher, S.; Déas, O.; Naguez, A.; Chateau-Joubert, S.; Treguer, D.; de Plater, L.; Zemoura, L.; Némati, F.; et al. High In Vitro and In Vivo Synergistic Activity between mTORC1 and PLK1 Inhibition in Adenocarcinoma NSCLC. Oncotarget 2021, 12, 859–872. [Google Scholar] [CrossRef] [PubMed]
- Marangoni, E.; Laurent, C.; Coussy, F.; El-Botty, R.; Château-Joubert, S.; Servely, J.-L.; de Plater, L.; Assayag, F.; Dahmani, A.; Montaudon, E.; et al. Capecitabine Efficacy Is Correlated with TYMP and RB1 Expression in PDX Established from Triple-Negative Breast Cancers. Clin. Cancer Res. 2018, 24, 2605–2615. [Google Scholar] [CrossRef] [PubMed]
- Hosomi, Y.; Morita, S.; Sugawara, S.; Kato, T.; Fukuhara, T.; Gemma, A.; Takahashi, K.; Fujita, Y.; Harada, T.; Minato, K.; et al. Gefitinib Alone Versus Gefitinib Plus Chemotherapy for Non-Small-Cell Lung Cancer with Mutated Epidermal Growth Factor Receptor: NEJ009 Study. J. Clin. Oncol. 2020, 38, 115–123. [Google Scholar] [CrossRef] [PubMed]
- Byrne, A.T.; Alférez, D.G.; Amant, F.; Annibali, D.; Arribas, J.; Biankin, A.V.; Bruna, A.; Budinská, E.; Caldas, C.; Chang, D.K.; et al. Interrogating Open Issues in Cancer Precision Medicine with Patient-Derived Xenografts. Nat. Rev. Cancer 2017, 17, 254–268. [Google Scholar] [CrossRef] [PubMed]
- Passeri, T.; Dahmani, A.; Masliah-Planchon, J.; Naguez, A.; Michou, M.; El Botty, R.; Vacher, S.; Bouarich, R.; Nicolas, A.; Polivka, M.; et al. Dramatic In Vivo Efficacy of the EZH2-Inhibitor Tazemetostat in PBRM1-Mutated Human Chordoma Xenograft. Cancers 2022, 14, 1486. [Google Scholar] [CrossRef] [PubMed]
- Savage, P.; Pacis, A.; Kuasne, H.; Liu, L.; Lai, D.; Wan, A.; Dankner, M.; Martinez, C.; Muñoz-Ramos, V.; Pilon, V.; et al. Chemogenomic Profiling of Breast Cancer Patient-Derived Xenografts Reveals Targetable Vulnerabilities for Difficult-to-Treat Tumors. Commun. Biol. 2020, 3, 310. [Google Scholar] [CrossRef] [PubMed]
- Nilsson, L.M.; Vilhav, C.; Karlsson, J.W.; Fagman, J.B.; Giglio, D.; Engström, C.E.; Naredi, P.; Nilsson, J.A. Genetics and Therapeutic Responses to Tumor-Infiltrating Lymphocyte Therapy of Pancreatic Cancer Patient-Derived Xenograft Models. Gastro Hep Adv. 2022, 1, 1037–1048. [Google Scholar] [CrossRef]
- Hayama, S.; Nakamura, R.; Ishige, T.; Sangai, T.; Sakakibara, M.; Fujimoto, H.; Ishigami, E.; Masuda, T.; Nakagawa, A.; Teranaka, R.; et al. The Impact of PIK3CA Mutations and PTEN Expression on the Effect of Neoadjuvant Therapy for Postmenopausal Luminal Breast Cancer Patients. BMC Cancer 2023, 23, 384. [Google Scholar] [CrossRef] [PubMed]
- da Costa, A.A.B.A.; D’Almeida Costa, F.; Ribeiro, A.R.; Guimarães, A.P.; Chinen, L.T.; Lopes, C.A.P.; de Lima, V.C.C. Low PTEN Expression Is Associated with Worse Overall Survival in Head and Neck Squamous Cell Carcinoma Patients Treated with Chemotherapy and Cetuximab. Int. J. Clin. Oncol. 2015, 20, 282–289. [Google Scholar] [CrossRef]
- Tsuboi, M.; Herbst, R.S.; John, T.; Kato, T.; Majem, M.; Grohé, C.; Wang, J.; Goldman, J.W.; Lu, S.; Su, W.-C.; et al. Overall Survival with Osimertinib in Resected EGFR-Mutated NSCLC. N. Engl. J. Med. 2023, 389, 137–147. [Google Scholar] [CrossRef] [PubMed]
- Jänne, P.A.; Shaw, A.T.; Pereira, J.R.; Jeannin, G.; Vansteenkiste, J.; Barrios, C.; Franke, F.A.; Grinsted, L.; Zazulina, V.; Smith, P.; et al. Selumetinib plus Docetaxel for KRAS-Mutant Advanced Non-Small-Cell Lung Cancer: A Randomised, Multicentre, Placebo-Controlled, Phase 2 Study. Lancet Oncol. 2013, 14, 38–47. [Google Scholar] [CrossRef] [PubMed]
- Spigel, D.R.; Shipley, D.L.; Waterhouse, D.M.; Jones, S.F.; Ward, P.J.; Shih, K.C.; Hemphill, B.; McCleod, M.; Whorf, R.C.; Page, R.D.; et al. A Randomized, Double-Blinded, Phase II Trial of Carboplatin and Pemetrexed with or without Apatorsen (OGX-427) in Patients with Previously Untreated Stage IV Non-Squamous-Non-Small-Cell Lung Cancer: The SPRUCE Trial. Oncologist 2019, 24, e1409–e1416. [Google Scholar] [CrossRef] [PubMed]
- Vansteenkiste, J.; Ramlau, R.; von Pawel, J.; San Antonio, B.; Eschbach, C.; Szczesna, A.; Kennedy, L.; Visseren-Grul, C.; Chouaki, N.; Reck, M. A Phase II Randomized Study of Cisplatin-Pemetrexed plus Either Enzastaurin or Placebo in Chemonaive Patients with Advanced Non-Small Cell Lung Cancer. Oncology 2012, 82, 25–29. [Google Scholar] [CrossRef] [PubMed]
- Williamson, S.K.; Crowley, J.J.; Lara, P.N.; McCoy, J.; Lau, D.H.M.; Tucker, R.W.; Mills, G.M.; Gandara, D.R.; Southwest Oncology Group Trial S0003. Phase III Trial of Paclitaxel plus Carboplatin with or without Tirapazamine in Advanced Non-Small-Cell Lung Cancer: Southwest Oncology Group Trial S0003. J. Clin. Oncol. 2005, 23, 9097–9104. [Google Scholar] [CrossRef]
- Wang, Y.; Wang, L.; Liu, Y.; Yu, S.; Zhang, X.; Shi, Y.; Sun, Y. Randomize trial of cisplatin plus gemcitabine with either sorafenib or placebo as first-line therapy for non-small cell lung cancer. Zhongguo Fei Ai Za Zhi 2011, 14, 239–244. [Google Scholar] [CrossRef] [PubMed]
- Paz-Ares, L.G.; Biesma, B.; Heigener, D.; von Pawel, J.; Eisen, T.; Bennouna, J.; Zhang, L.; Liao, M.; Sun, Y.; Gans, S.; et al. Phase III, Randomized, Double-Blind, Placebo-Controlled Trial of Gemcitabine/Cisplatin Alone or with Sorafenib for the First-Line Treatment of Advanced, Nonsquamous Non-Small-Cell Lung Cancer. J. Clin. Oncol. 2012, 30, 3084–3092. [Google Scholar] [CrossRef]
- Reck, M.; von Pawel, J.; Zatloukal, P.; Ramlau, R.; Gorbounova, V.; Hirsh, V.; Leighl, N.; Mezger, J.; Archer, V.; Moore, N.; et al. Phase III Trial of Cisplatin plus Gemcitabine with Either Placebo or Bevacizumab as First-Line Therapy for Nonsquamous Non-Small-Cell Lung Cancer: AVAil. J. Clin. Oncol. 2009, 27, 1227–1234. [Google Scholar] [CrossRef]
- Heist, R.S.; Wang, X.; Hodgson, L.; Otterson, G.A.; Stinchcombe, T.E.; Gandhi, L.; Villalona-Calero, M.A.; Watson, P.; Vokes, E.E.; Socinski, M.A. A Randomized Phase II Study to Assess the Efficacy of Pemetrexed or Sunitinib or Pemetrexed Plus Sunitinib in the Second-Line Treatment of Advanced Non–Small-Cell Lung Cancer. J. Thorac. Oncol. 2014, 9, 214–221. [Google Scholar] [CrossRef]
- Csiki, I.; Morrow, J.D.; Sandler, A.; Shyr, Y.; Oates, J.; Williams, M.K.; Dang, T.; Carbone, D.P.; Johnson, D.H. Targeting Cyclooxygenase-2 in Recurrent Non–Small Cell Lung Cancer: A Phase II Trial of Celecoxib and Docetaxel. Clin. Cancer Res. 2005, 11, 6634–6640. [Google Scholar] [CrossRef] [PubMed][Green Version]
- Tang, J.; Li, X.Y.; Liang, J.B.; Wu, D.; Peng, L.; Li, X. Apatinib Plus Chemotherapy Shows Clinical Activity in Advanced NSCLC: A Retrospective Study. Oncol. Res. 2019, 27, 635–641. [Google Scholar] [CrossRef] [PubMed]
- Jiang, Q.; Zhang, N.-L.; Ma, D.-Y.; Tan, B.-X.; Hu, X.; Fang, X.-D. Efficacy and Safety of Apatinib plus Docetaxel as the Second or above Line Treatment in Advanced Nonsquamous NSCLC. Medicine 2019, 98, e16065. [Google Scholar] [CrossRef] [PubMed]
- Noor, Z.S.; Goldman, J.W.; Lawler, W.E.; Telivala, B.; Braiteh, F.; DiCarlo, B.A.; Kennedy, K.; Adams, B.; Wang, X.; Jones, B.; et al. Luminespib plus Pemetrexed in Patients with Non-Squamous Non-Small Cell Lung Cancer. Lung Cancer 2019, 135, 104–109. [Google Scholar] [CrossRef] [PubMed]
- Verma, S.; Chitikela, S.; Singh, V.; Khurana, S.; Pushpam, D.; Jain, D.; Kumar, S.; Gupta, Y.; Malik, P.S. A Phase II Study of Metformin plus Pemetrexed and Carboplatin in Patients with Non-Squamous Non-Small Cell Lung Cancer (METALUNG). Med. Oncol. 2023, 40, 192. [Google Scholar] [CrossRef]
- Hayashi, T.; Desmeules, P.; Smith, R.S.; Drilon, A.; Somwar, R.; Ladanyi, M. RASA1 and NF1 Are Preferentially Co-Mutated and Define A Distinct Genetic Subset of Smoking-Associated Non-Small Cell Lung Carcinomas Sensitive to MEK Inhibition. Clin. Cancer Res. 2018, 24, 1436–1447. [Google Scholar] [CrossRef] [PubMed]
- Blumenschein, G.R.; Smit, E.F.; Planchard, D.; Kim, D.-W.; Cadranel, J.; De Pas, T.; Dunphy, F.; Udud, K.; Ahn, M.-J.; Hanna, N.H.; et al. A Randomized Phase II Study of the MEK1/MEK2 Inhibitor Trametinib (GSK1120212) Compared with Docetaxel in KRAS-Mutant Advanced Non-Small-Cell Lung Cancer (NSCLC). Ann. Oncol. 2015, 26, 894–901. [Google Scholar] [CrossRef] [PubMed]
- Infante, J.R.; Fecher, L.A.; Falchook, G.S.; Nallapareddy, S.; Gordon, M.S.; Becerra, C.; DeMarini, D.J.; Cox, D.S.; Xu, Y.; Morris, S.R.; et al. Safety, Pharmacokinetic, Pharmacodynamic, and Efficacy Data for the Oral MEK Inhibitor Trametinib: A Phase 1 Dose-Escalation Trial. Lancet Oncol. 2012, 13, 773–781. [Google Scholar] [CrossRef] [PubMed]
- Gioeli, D.; Wunderlich, W.; Sebolt-Leopold, J.; Bekiranov, S.; Wulfkuhle, J.D.; Petricoin, E.F.; Conaway, M.; Weber, M.J. Compensatory Pathways Induced by MEK Inhibition Are Effective Drug Targets for Combination Therapy against Castration-Resistant Prostate Cancer. Mol. Cancer Ther. 2011, 10, 1581–1590. [Google Scholar] [CrossRef] [PubMed]
- Chan-Seng-Yue, M.; Kim, J.C.; Wilson, G.W.; Ng, K.; Figueroa, E.F.; O’Kane, G.M.; Connor, A.A.; Denroche, R.E.; Grant, R.C.; McLeod, J.; et al. Transcription Phenotypes of Pancreatic Cancer Are Driven by Genomic Events during Tumor Evolution. Nat. Genet. 2020, 52, 231–240. [Google Scholar] [CrossRef] [PubMed]
- Kerr, E.; Gaude, E.; Turrell, F.; Frezza, C.; Martins, C.P. Mutant Kras Copy Number Defines Metabolic Reprogramming and Therapeutic Susceptibilities. Nature 2016, 531, 110–113. [Google Scholar] [CrossRef]





| Chemotherapies | Molecular Targeted Agents | Rando-Mized Studies | Sub-Type of Cancer | N of Patients | Results | Ref. |
|---|---|---|---|---|---|---|
| Docetaxel | Selumetinib (MEKi) | Yes | Metastatic pretreated KRAS-mutant NSCLC | 44 | mPFS 5.3 months (combi) versus 2.1 months (CT alone) | [23] |
| Carboplatin + pemetrexed | OGX-427 (HSP 27 mRNA) | Yes | Untreated metastatic non-squamous NSCLC | 155 | ORR, mPFS, and mOS: NS | [24] |
| Cisplatin + pemetrexed | Enzastaurin (PKC & AKT pathways) | Yes | Chemonaive metastatic NSCLC | 22 | Early interruption due to combination toxicity | [25] |
| Cisplatin + gemcitabine | Sorafenib (antiangiogenic agent) | Yes | Metastatic NSCLC | 30 | ORR, mPFS, and mOS: NS | [27] |
| Cisplatin + gemcitabine | Sorafenib (antiangiogenic agent) | Yes | Untreated metastatic non-squamous NSCLC | 772 | PFS: NS | [28] |
| Cisplatin + gemcitabine | Bevacizumab (antiangiogenic agent) | Yes | Untreated metastatic non-squamous NSCLC | 1043 | Combi > CT alone (p = 0.03) | [29] |
| Pemetrexed | Sunitinib (antiangiogenic agent) | Yes | Second-line metastatic NSCLC | 130 | High toxicity of combination impacted PFS and OS | [30] |
| Carboplatin + paclitaxel | Tirapazamine (hypoxic cells) | Yes | Metastatic NSCLC | 367 | Early interruption due to combination toxicity | [26] |
| Docetaxel | Celecoxib (COX-2i) | No | Recurrent NSCLC | 56 | ORR 11% | [31] |
| Pemetrexed + docetaxel | Apatinib (antiangiogenic TKI) | No | Refractory metastatic NSCLC | 20 | ORR 30% (PR) | [32] |
| Docetaxel | Apatinib (antiangiogenic TKI) | No | Metastatic non-squamous NSCLC | 14 | ORR 33% | [33] |
| Pemetrexed | Luminespib (HSP90i) | No | Metastatic non-squamous NSCLC | 13 | ORR 14% | [34] |
| Carboplatin + pemetrexed | Metformine | No | Treatment-naive metastatic non-squamous NSCLC | / | mPFS 4.5 months | [35] |
Disclaimer/Publisher’s Note: The statements, opinions and data contained in all publications are solely those of the individual author(s) and contributor(s) and not of MDPI and/or the editor(s). MDPI and/or the editor(s) disclaim responsibility for any injury to people or property resulting from any ideas, methods, instructions or products referred to in the content. |
© 2024 by the authors. Licensee MDPI, Basel, Switzerland. This article is an open access article distributed under the terms and conditions of the Creative Commons Attribution (CC BY) license (https://creativecommons.org/licenses/by/4.0/).
Share and Cite
Decaudin, D.; Némati, F.; Masliah Planchon, J.; Seguin-Givelet, A.; Lefevre, M.; Etienne, V.; Ahnine, H.; Peretti, Q.; Sourd, L.; El-Botty, R.; et al. Evaluation of Combined Chemotherapy and Genomic-Driven Targeted Therapy in Patient-Derived Xenografts Identifies New Therapeutic Approaches in Squamous Non-Small-Cell Lung Cancer Patients. Cancers 2024, 16, 2785. https://doi.org/10.3390/cancers16162785
Decaudin D, Némati F, Masliah Planchon J, Seguin-Givelet A, Lefevre M, Etienne V, Ahnine H, Peretti Q, Sourd L, El-Botty R, et al. Evaluation of Combined Chemotherapy and Genomic-Driven Targeted Therapy in Patient-Derived Xenografts Identifies New Therapeutic Approaches in Squamous Non-Small-Cell Lung Cancer Patients. Cancers. 2024; 16(16):2785. https://doi.org/10.3390/cancers16162785
Chicago/Turabian StyleDecaudin, Didier, Fariba Némati, Julien Masliah Planchon, Agathe Seguin-Givelet, Marine Lefevre, Vesnie Etienne, Harry Ahnine, Quentin Peretti, Laura Sourd, Rania El-Botty, and et al. 2024. "Evaluation of Combined Chemotherapy and Genomic-Driven Targeted Therapy in Patient-Derived Xenografts Identifies New Therapeutic Approaches in Squamous Non-Small-Cell Lung Cancer Patients" Cancers 16, no. 16: 2785. https://doi.org/10.3390/cancers16162785
APA StyleDecaudin, D., Némati, F., Masliah Planchon, J., Seguin-Givelet, A., Lefevre, M., Etienne, V., Ahnine, H., Peretti, Q., Sourd, L., El-Botty, R., Huguet, L., Lagha, S., Hegarat, N., Roman-Roman, S., Bièche, I., Girard, N., & Montaudon, E. (2024). Evaluation of Combined Chemotherapy and Genomic-Driven Targeted Therapy in Patient-Derived Xenografts Identifies New Therapeutic Approaches in Squamous Non-Small-Cell Lung Cancer Patients. Cancers, 16(16), 2785. https://doi.org/10.3390/cancers16162785

