TMEM176B Promotes EMT via FGFR/JNK Signalling in Development and Tumourigenesis of Lung Adenocarcinoma
Abstract
Simple Summary
Abstract
1. Background
2. Methods
2.1. Cell Lines and Cell Culture
2.2. Human Lung Specimens
2.3. Immunohistochemical Staining
2.4. Reverse Transcription-PCR
2.5. Real-Time Quantitative PCR
2.6. Construction of Lentiviral Vectors and the Establishment of Corresponding Stable Transfectants
2.7. Cell Function Assays
2.8. Immunoprecipitation (IP) and Western Bolt Analysis
2.9. In Vivo CDX Model
2.10. Tube Formation Assay
2.11. Single-Cell Libraries Construction and Sequencing
2.12. Processing of scRNA-Seq Data
2.13. Proteomics Research and Bioinformatics Analyses
2.14. Gene Ontology (GO) Enrichment Analysis
2.15. Cell–Cell Communication Inference
2.16. Statistical Analysis
3. Results
3.1. TMEM176B Expression Is Associated with Tumour Stages, Prognosis and Survival
3.2. Overexpression of TMEM176B in Lung Adenocarcinoma Cell Lines and Its Impact on In Vitro, In Vivo and Endothelial Cell Tube Formation
3.3. Unveiling the Cellular Landscape of Cancer Cell and Endothelial Cells Samples via Single-Cell Profiling
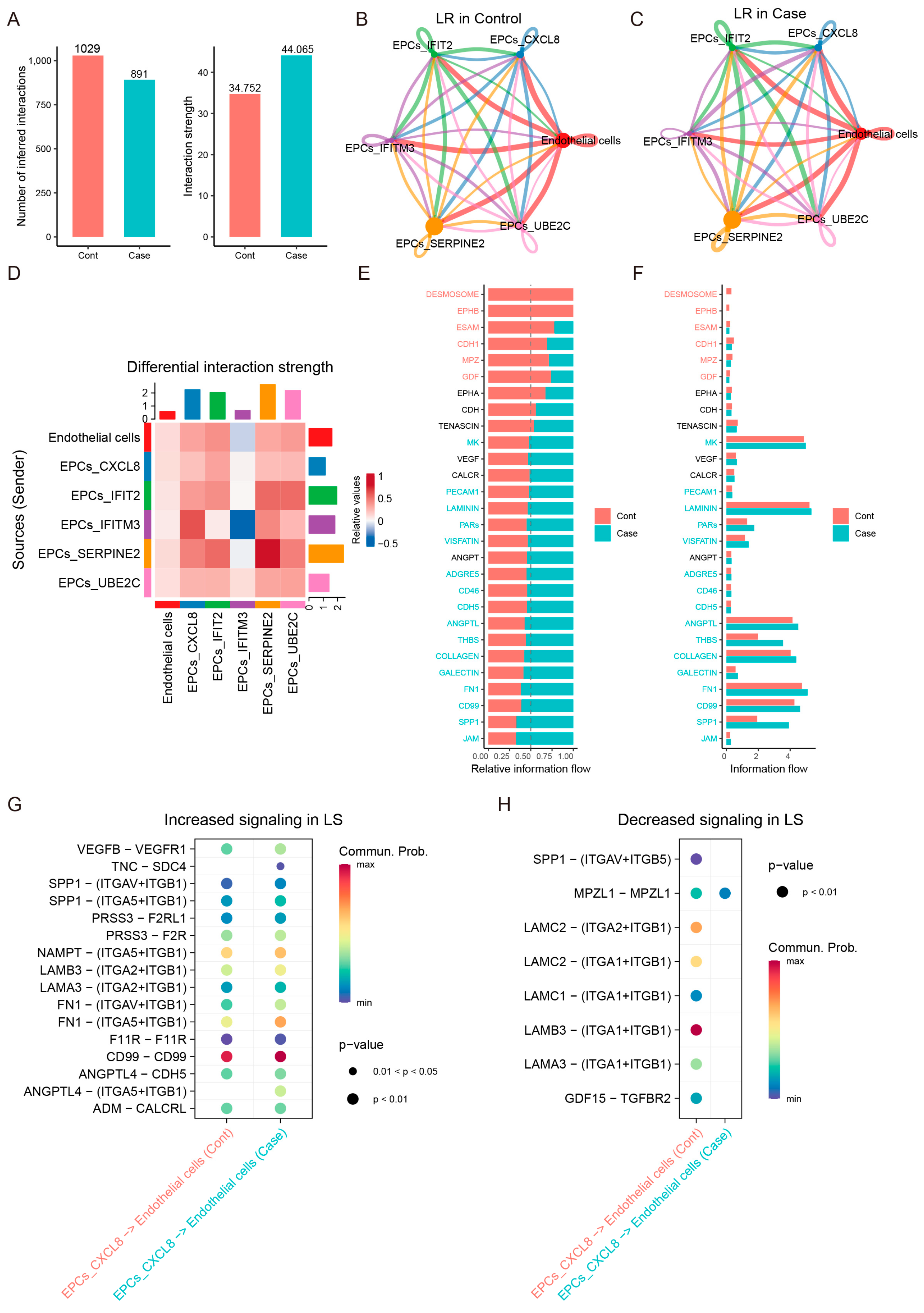
3.4. Intercellular Crosstalk between TMEM176B Overexpression Cells and Endothelial Cells
3.5. FGFR1 and Vimentin Interacted with TMEM176B
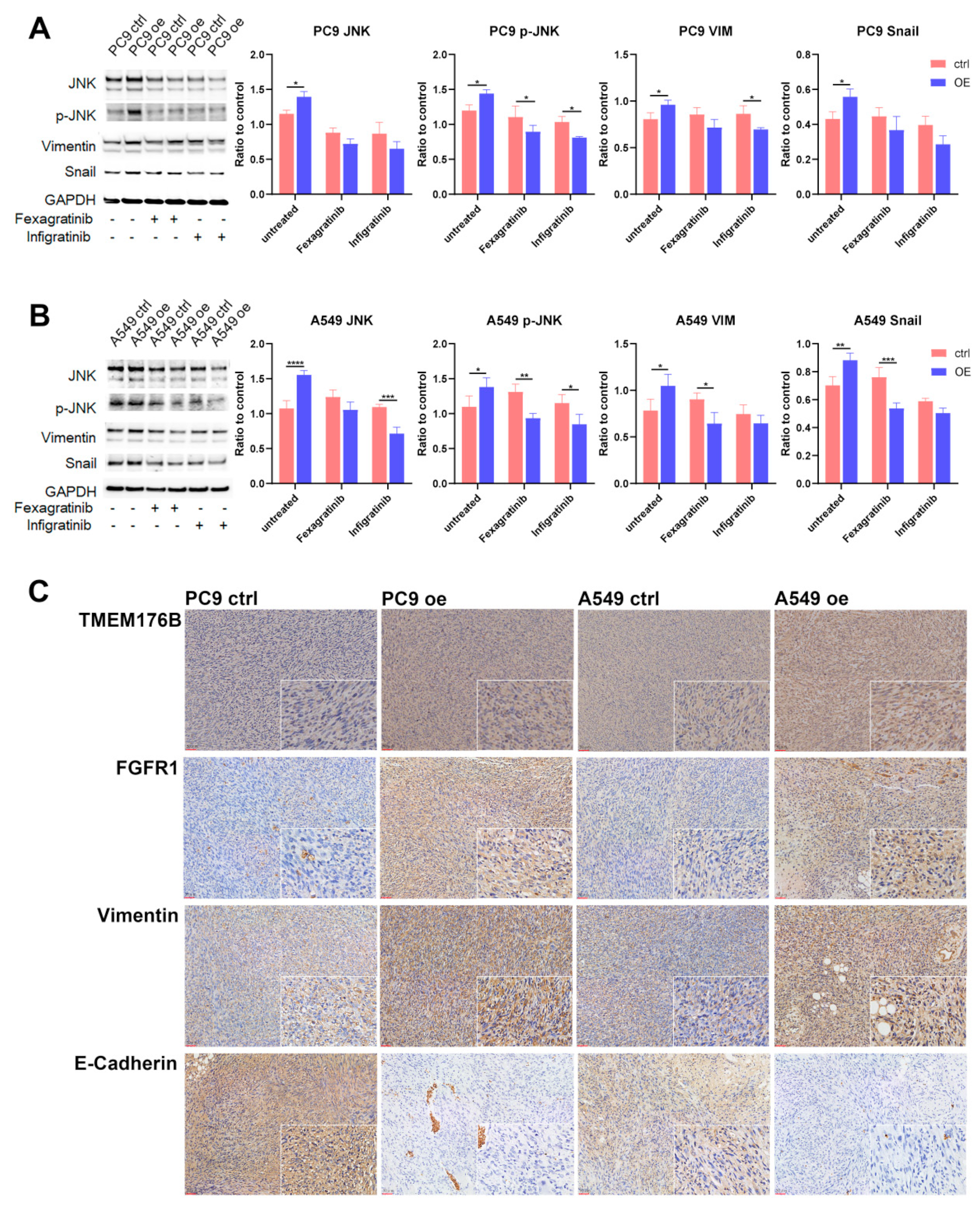
3.6. Involvement of FGFR/JNK/Vimentin Pathway in Regulation of Cell Functions by TMEM176B Overexpression
3.7. TMEM176B Regulates EMT via FGFR/JNK/Vimentin/Snail Signalling Cascade in Lung Adenocarcinoma
4. Discussion
5. Conclusions
Supplementary Materials
Author Contributions
Funding
Institutional Review Board Statement
Informed Consent Statement
Data Availability Statement
Conflicts of Interest
References
- Thiery, J.P.; Acloque, H.; Huang, R.Y.; Nieto, M.A. Epithelial-mesenchymal transitions in development and disease. Cell 2009, 139, 871–890. [Google Scholar] [CrossRef] [PubMed]
- von Gise, A.; Pu, W.T. Endocardial and epicardial epithelial to mesenchymal transitions in heart development and disease. Circ. Res. 2012, 110, 1628–1645. [Google Scholar] [CrossRef] [PubMed]
- Gonzalez, D.M.; Medici, D. Signaling mechanisms of the epithelial-mesenchymal transition. Sci. Signal. 2014, 7, re8. [Google Scholar] [CrossRef] [PubMed]
- Krebs, A.M.; Mitschke, J.; Lasierra Losada, M.; Schmalhofer, O.; Boerries, M.; Busch, H.; Boettcher, M.; Mougiakakos, D.; Reichardt, W.; Bronsert, P.; et al. The EMT-activator Zeb1 is a key factor for cell plasticity and promotes metastasis in pancreatic cancer. Nat. Cell Biol. 2017, 19, 518–529. [Google Scholar] [CrossRef] [PubMed]
- Zheng, X.; Carstens, J.L.; Kim, J.; Scheible, M.; Kaye, J.; Sugimoto, H.; Wu, C.-C.; LeBleu, V.S. Epithelial-to-mesenchymal transition is dispensable for metastasis but induces chemoresistance in pancreatic cancer. Nature 2015, 527, 525–530. [Google Scholar] [CrossRef] [PubMed]
- Dongre, A.; Weinberg, R.A. New insights into the mechanisms of epithelial-mesenchymal transition and implications for cancer. Nat. Rev. Mol. Cell Biol. 2019, 20, 69–84. [Google Scholar] [CrossRef] [PubMed]
- Lin, Y.T.; Wu, K.J. Epigenetic regulation of epithelial-mesenchymal transition: Focusing on hypoxia and TGF-beta signaling. J. Biomed. Sci. 2020, 27, 39. [Google Scholar] [CrossRef] [PubMed]
- Domaschenz, R.; Kurscheid, S.; Nekrasov, M.; Han, S.; Tremethick, D.J. The Histone Variant H2A.Z Is a Master Regulator of the Epithelial-Mesenchymal Transition. Cell Rep. 2017, 21, 943–952. [Google Scholar] [CrossRef] [PubMed]
- Cardenas, H.; Zhao, J.; Vieth, E.; Nephew, K.P.; Matei, D. EZH2 inhibition promotes epithelial-to-mesenchymal transition in ovarian cancer cells. Oncotarget 2016, 7, 84453–84467. [Google Scholar] [CrossRef] [PubMed]
- Tang, Y.N.; Ding, W.Q.; Guo, X.J.; Yuan, X.W.; Wang, D.M.; Song, J.G. Epigenetic regulation of Smad2 and Smad3 by profilin-2 promotes lung cancer growth and metastasis. Nat. Commun. 2015, 6, 8230. [Google Scholar] [CrossRef] [PubMed]
- Lurton, J.; Rose, T.M.; Raghu, G.; Narayanan, A.S. Isolation of a gene product expressed by a subpopulation of human lung fibroblasts by differential display. Am. J. Respir. Cell Mol. Biol. 1999, 20, 327–331. [Google Scholar] [CrossRef] [PubMed][Green Version]
- Louvet, C.; Chiffoleau, E.; Heslan, M.; Tesson, L.; Heslan, J.M.; Brion, R.; Bériou, G.; Guillonneau, C.; Khalife, J.; Anegon, I.; et al. Identification of a new member of the CD20/FcepsilonRIbeta family overexpressed in tolerated allografts. Am. J. Transpl. 2005, 5, 2143–2153. [Google Scholar] [CrossRef] [PubMed]
- Lancien, M.; Bienvenu, G.; Salle, S.; Gueno, L.; Feyeux, M.; Merieau, E.; Remy, S.; Even, A.; Moreau, A.; Molle, A.; et al. Dendritic Cells Require TMEM176A/B Ion Channels for Optimal MHC Class II Antigen Presentation to Naive CD4(+) T Cells. J. Immunol. 2021, 207, 421–435. [Google Scholar] [CrossRef] [PubMed]
- Segovia, M.; Louvet, C.; Charnet, P.; Savina, A.; Tilly, G.; Gautreau, L.; Carretero-Iglesia, L.; Beriou, G.; Cebrian, I.; Cens, T.; et al. Autologous dendritic cells prolong allograft survival through Tmem176b-dependent antigen cross-presentation. Am. J. Transpl. 2014, 14, 1021–1031. [Google Scholar] [CrossRef]
- Picotto, G.; Morse, L.R.; Nguyen, N.; Saltzman, J.; Battaglino, R. TMEM176A and TMEM176B Are Candidate Regulators of Inhibition of Dendritic Cell Maturation and Function after Chronic Spinal Cord Injury. J. Neurotrauma 2020, 37, 528–533. [Google Scholar] [CrossRef] [PubMed]
- Segovia, M.; Russo, S.; Jeldres, M.; Mahmoud, Y.D.; Perez, V.; Duhalde, M.; Charnet, P.; Rousset, M.; Victoria, S.; Veigas, F.; et al. Targeting TMEM176B Enhances Antitumor Immunity and Augments the Efficacy of Immune Checkpoint Blockers by Unleashing Inflammasome Activation. Cancer Cell. 2019, 35, 767–781.e6. [Google Scholar] [CrossRef] [PubMed]
- Cambui, R.A.G.; Fernandes, F.P.; Leal, V.N.C.; Reis, E.C.; de Lima, D.S.; Santo, G.F.D.E.; Elias, R.M.; Pontillo, A. The Ala134Thr variant in TMEM176B exerts a beneficial role in colorectal cancer prognosis by increasing NLRP3 inflammasome activation. J. Cancer Res. Clin. Oncol. 2023, 149, 3729–3738. [Google Scholar] [CrossRef] [PubMed]
- Kang, C.; Rostoker, R.; Ben-Shumel, S.; Rashed, R.; Duty, J.A.; Demircioglu, D.; Antoniou, I.M.; Isakov, L.; Shen-Orr, Z.; Bravo-Cordero, J.J.; et al. TMEM176B Regulates AKT/mTOR Signaling and Tumor Growth in Triple-Negative Breast Cancer. Cells 2021, 10, 3430. [Google Scholar] [CrossRef] [PubMed]
- Sun, L.; Zhang, Y.; Zhang, C. Distinct Expression and Prognostic Value of MS4A in Gastric Cancer. Open Med. 2018, 13, 178–188. [Google Scholar] [CrossRef] [PubMed]
- Yang, Y.; Feng, Q.; Hu, K.; Cheng, F. Using CRISPRa and CRISPRi Technologies to Study the Biological Functions of ITGB5, TIMP1, and TMEM176B in Prostate Cancer Cells. Front. Mol. Biosci. 2021, 8, 676021. [Google Scholar] [CrossRef] [PubMed]
- Sun, P.H.; Ye, L.; Mason, M.D.; Jiang, W.G. Protein tyrosine phosphatase micro (PTP micro or PTPRM), a negative regulator of proliferation and invasion of breast cancer cells, is associated with disease prognosis. PLoS ONE 2012, 7, e50183. [Google Scholar] [CrossRef] [PubMed]
- Condamine, T.; Le Texier, L.; Howie, D.; Lavault, A.; Hill, M.; Halary, F.; Cobbold, S.; Waldmann, H.; Cuturi, M.-C.; Chiffoleau, E. Tmem176B and Tmem176A are associated with the immature state of dendritic cells. J. Leukoc. Biol. 2010, 88, 507–515. [Google Scholar] [CrossRef] [PubMed]
- Cuajungco, M.P.; Podevin, W.; Valluri, V.K.; Bui, Q.; Nguyen, V.H.; Taylor, K. Abnormal accumulation of human transmembrane (TMEM)-176A and 176B proteins is associated with cancer pathology. Acta Histochem. 2012, 114, 705–712. [Google Scholar] [CrossRef] [PubMed]
- Liu, Z.; An, H.; Song, P.; Wang, D.; Li, S.; Chen, K.; Pang, Q. Potential targets of TMEM176A in the growth of glioblastoma cells. Onco Targets Ther. 2018, 11, 7763–7775. [Google Scholar] [CrossRef] [PubMed]
- Guo, Y.; Cao, F.; Hu, S.; Liu, S.; Sun, H.; Li, A.; Li, F. TMEM176A acts as a tumor suppressor gene in pancreatic cancer by inhibiting ERK signaling. Discov. Med. 2020, 30, 145–153. [Google Scholar] [PubMed]
- Gottschling, S.; Jauch, A.; Kuner, R.; Herpel, E.; Mueller-Decker, K.; Schnabel, P.A.; Xu, E.C.; Muley, T.; Sültmann, H.; Bender, C.; et al. Establishment and comparative characterization of novel squamous cell non-small cell lung cancer cell lines and their corresponding tumor tissue. Lung Cancer 2012, 75, 45–57. [Google Scholar] [CrossRef] [PubMed]
- Zhao, D.; Lu, Y.; Yang, C.; Zhou, X.; Xu, Z. Activation of FGF receptor signaling promotes invasion of non-small-cell lung cancer. Tumour. Biol. 2015, 36, 3637–3642. [Google Scholar] [CrossRef] [PubMed]
- Seitz, T.; John, N.; Sommer, J.; Dietrich, P.; Thasler, W.E.; Hartmann, A.; Evert, K.; Lang, S.A.; Bosserhoff, A.; Hellerbrand, C. Role of Fibroblast Growth Factors in the Crosstalk of Hepatic Stellate Cells and Uveal Melanoma Cells in the Liver Metastatic Niche. Int. J. Mol. Sci. 2022, 23, 11524. [Google Scholar] [CrossRef] [PubMed]
- Chang, M.M.; Wu, S.Z.; Yang, S.H.; Wu, C.C.; Wang, C.Y.; Huang, B.M. FGF9/FGFR1 promotes cell proliferation, epithelial-mesenchymal transition, M2 macrophage infiltration and liver metastasis of lung cancer. Transl. Oncol. 2021, 14, 101208. [Google Scholar] [CrossRef] [PubMed]
- Jeong, Y.J.; Park, Y.Y.; Park, K.K.; Choi, Y.H.; Kim, C.H.; Chang, Y.C. Bee Venom Suppresses EGF-Induced Epithelial-Mesenchymal Transition and Tumor Invasion in Lung Cancer Cells. Am. J. Chin. Med. 2019, 47, 1869–1883. [Google Scholar] [CrossRef] [PubMed]
- Wu, Y.; Lin, L.; Wang, X.; Li, Y.; Liu, Z.; Ye, W.; Huang, W.; Lin, G.; Liu, H.; Zhang, J.; et al. Overexpression of Kruppel-Like Factor 4 Suppresses Migration and Invasion of Non-Small Cell Lung Cancer Through c-Jun-NH2-Terminal Kinase/Epithelial-Mesenchymal Transition Signaling Pathway. Front. Pharmacol. 2019, 10, 1512. [Google Scholar] [CrossRef] [PubMed]
- Araghi, M.; Mannani, R.; Maleki, A.H.; Hamidi, A.; Rostami, S.; Safa, S.H.; Faramarzi, F.; Khorasani, S.; Alimohammadi, M.; Tahmasebi, S.; et al. Recent advances in non-small cell lung cancer targeted therapy; an update review. Cancer Cell Int. 2023, 23, 162. [Google Scholar] [CrossRef] [PubMed]
- Chan, B.A.; Hughes, B.G. Targeted therapy for non-small cell lung cancer: Current standards and the promise of the future. Transl. Lung Cancer Res. 2015, 4, 36–54. [Google Scholar] [PubMed]
- Mamdani, H.; Matosevic, S.; Khalid, A.B.; Durm, G.; Jalal, S.I. Immunotherapy in Lung Cancer: Current Landscape and Future Directions. Front. Immunol. 2022, 13, 823618. [Google Scholar] [CrossRef] [PubMed]







Disclaimer/Publisher’s Note: The statements, opinions and data contained in all publications are solely those of the individual author(s) and contributor(s) and not of MDPI and/or the editor(s). MDPI and/or the editor(s) disclaim responsibility for any injury to people or property resulting from any ideas, methods, instructions or products referred to in the content. |
© 2024 by the authors. Licensee MDPI, Basel, Switzerland. This article is an open access article distributed under the terms and conditions of the Creative Commons Attribution (CC BY) license (https://creativecommons.org/licenses/by/4.0/).
Share and Cite
Sun, P.-H.; Xia, S.; Yuan, R.; Zhang, B.; Wang, G. TMEM176B Promotes EMT via FGFR/JNK Signalling in Development and Tumourigenesis of Lung Adenocarcinoma. Cancers 2024, 16, 2447. https://doi.org/10.3390/cancers16132447
Sun P-H, Xia S, Yuan R, Zhang B, Wang G. TMEM176B Promotes EMT via FGFR/JNK Signalling in Development and Tumourigenesis of Lung Adenocarcinoma. Cancers. 2024; 16(13):2447. https://doi.org/10.3390/cancers16132447
Chicago/Turabian StyleSun, Ping-Hui, Siyu Xia, Runzhu Yuan, Bin Zhang, and Guangsuo Wang. 2024. "TMEM176B Promotes EMT via FGFR/JNK Signalling in Development and Tumourigenesis of Lung Adenocarcinoma" Cancers 16, no. 13: 2447. https://doi.org/10.3390/cancers16132447
APA StyleSun, P.-H., Xia, S., Yuan, R., Zhang, B., & Wang, G. (2024). TMEM176B Promotes EMT via FGFR/JNK Signalling in Development and Tumourigenesis of Lung Adenocarcinoma. Cancers, 16(13), 2447. https://doi.org/10.3390/cancers16132447

