Synergistic Effect of Human Papillomavirus and Environmental Factors on Skin Squamous Cell Carcinoma, Basal Cell Carcinoma, and Melanoma: Insights from a Taiwanese Cohort
Abstract
Simple Summary
Abstract
1. Introduction
2. Materials and Methods
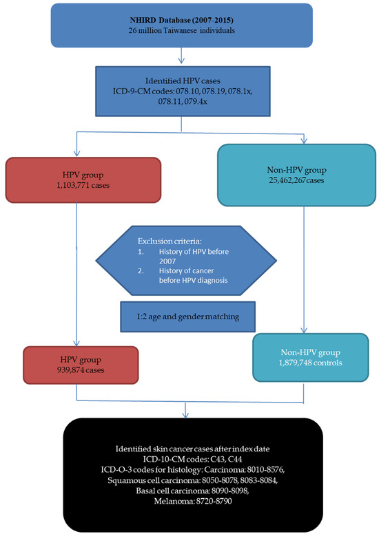
2.1. Database Source
2.2. Study Population
2.3. Accounting for Occupational Exposure in Matching Criteria
2.4. Comorbidities
2.5. Statistical Analysis
3. Results
3.1. Baseline Characteristics
3.2. Risk Relationship between HPV and Cumulative Incidence of Skin Cancer
3.3. Cox Regression
4. Discussion
5. Conclusions
Author Contributions
Funding
Institutional Review Board Statement
Informed Consent Statement
Data Availability Statement
Conflicts of Interest
References
- Berman, T.A.; Schiller, J.T. Human papillomavirus in cervical cancer and oropharyngeal cancer: One cause, two diseases. Cancer 2017, 123, 2219–2229. [Google Scholar] [CrossRef] [PubMed]
- Tommasino, M. HPV and skin carcinogenesis. Papillomavirus Res. 2019, 7, 129–131. [Google Scholar] [CrossRef]
- Hasche, D.; Akgul, B. Prevention and Treatment of HPV-Induced Skin Tumors. Cancers 2023, 15, 1709. [Google Scholar] [CrossRef]
- Lin, C.; Tsai, S.C.; Huang, J.Y.; Lin, F.C. HPV infection and breast cancer risk: Insights from a nationwide population study in Taiwan. Front. Oncol. 2023, 13, 1210381. [Google Scholar] [CrossRef] [PubMed]
- Alizon, S.; Murall, C.L.; Bravo, I.G. Why Human Papillomavirus Acute Infections Matter. Viruses 2017, 9, 293. [Google Scholar] [CrossRef] [PubMed]
- Charde, S.H.; Warbhe, R.A. Human Papillomavirus Prevention by Vaccination: A Review Article. Cureus 2022, 14, e30037. [Google Scholar] [CrossRef] [PubMed]
- Kurosawa, M.; Sekine, M.; Yamaguchi, M.; Kudo, R.; Hanley, S.J.B.; Hara, M.; Adachi, S.; Ueda, Y.; Miyagi, E.; Ikeda, S.; et al. Long-Term Effects of Human Papillomavirus Vaccination in Clinical Trials and Real-World Data: A Systematic Review. Vaccines 2022, 10, 256. [Google Scholar] [CrossRef] [PubMed]
- Guy, G.P., Jr.; Machlin, S.R.; Ekwueme, D.U.; Yabroff, K.R. Prevalence and costs of skin cancer treatment in the U.S., 2002–2006 and 2007–2011. Am. J. Prev. Med. 2015, 48, 183–187. [Google Scholar] [CrossRef] [PubMed]
- Chen, M.L.; Wang, S.H.; Wei, J.C.; Yip, H.T.; Hung, Y.M.; Chang, R. The Impact of Human Papillomavirus Infection on Skin Cancer: A Population-Based Cohort Study. Oncologist 2021, 26, e473–e483. [Google Scholar] [CrossRef]
- Sangha, A.M. Dermatological Conditions in SKIN of COLOR-: Debunking Vitiligo Myths. J. Clin. Aesthet. Dermatol. 2022, 15, S10–S11. [Google Scholar]
- Gupta, A.K.; Bharadwaj, M.; Mehrotra, R. Skin Cancer Concerns in People of Color: Risk Factors and Prevention. Asian Pac. J. Cancer Prev. 2016, 17, 5257–5264. [Google Scholar] [CrossRef]
- Jacobsen, A.A.; Galvan, A.; Lachapelle, C.C.; Wohl, C.B.; Kirsner, R.S.; Strasswimmer, J. Defining the Need for Skin Cancer Prevention Education in Uninsured, Minority, and Immigrant Communities. JAMA Dermatol. 2016, 152, 1342–1347. [Google Scholar] [CrossRef]
- Brenner, M.; Hearing, V.J. The protective role of melanin against UV damage in human skin. Photochem. Photobiol. 2008, 84, 539–549. [Google Scholar] [CrossRef]
- Tommasino, M. The biology of beta human papillomaviruses. Virus Res. 2017, 231, 128–138. [Google Scholar] [CrossRef] [PubMed]
- Ouhtit, A.; Nakazawa, H.; Armstrong, B.K.; Kricker, A.; Tan, E.; Yamasaki, H.; English, D.R. UV-radiation-specific p53 mutation frequency in normal skin as a predictor of risk of basal cell carcinoma. J. Natl. Cancer Inst. 1998, 90, 523–531. [Google Scholar] [CrossRef] [PubMed][Green Version]
- Iannacone, M.R.; Gheit, T.; Waterboer, T.; Giuliano, A.R.; Messina, J.L.; Fenske, N.A.; Cherpelis, B.S.; Sondak, V.K.; Roetzheim, R.G.; Michael, K.M.; et al. Case-control study of cutaneous human papillomaviruses in squamous cell carcinoma of the skin. Cancer Epidemiol. Biomarkers Prev. 2012, 21, 1303–1313. [Google Scholar] [CrossRef] [PubMed]
- Roussaki-Schulze, A.V.; Kouskoukis, C.; Rammos, C.; Rallis, E.; Kontos, F.; Zafiriou, E.; Gross, G. Identification of human papillomavirus DNA in melanoma biopsy specimens of Greek population. Int. J. Clin. Pharmacol. Res. 2005, 25, 145–150. [Google Scholar]
- Forslund, O.; Ly, H.; Reid, C.; Higgins, G. A broad spectrum of human papillomavirus types is present in the skin of Australian patients with non-melanoma skin cancers and solar keratosis. Br. J. Dermatol. 2003, 149, 64–73. [Google Scholar] [CrossRef] [PubMed]
- Dreau, D.; Culberson, C.; Wyatt, S.; Holder, W.D., Jr. Human papilloma virus in melanoma biopsy specimens and its relation to melanoma progression. Ann. Surg. 2000, 231, 664–671. [Google Scholar] [CrossRef]
- Hsieh, C.Y.; Su, C.C.; Shao, S.C.; Sung, S.F.; Lin, S.J.; Kao Yang, Y.H.; Lai, E.C. Taiwan’s National Health Insurance Research Database: Past and future. Clin. Epidemiol. 2019, 11, 349–358. [Google Scholar] [CrossRef]
- Kao, C.W.; Chiang, C.J.; Lin, L.J.; Huang, C.W.; Lee, W.C.; Lee, M.Y.; Taiwan Society of Cancer Registry Expert, G.; Senior Cancer, R. Accuracy of long-form data in the Taiwan cancer registry. J. Formos. Med. Assoc. 2021, 120, 2037–2041. [Google Scholar] [CrossRef] [PubMed]
- Huang, J.Y.; Lin, C.; Tsai, S.C.; Lin, F.C. Human Papillomavirus Is Associated with Adenocarcinoma of Lung: A Population-Based Cohort Study. Front. Med. 2022, 9, 932196. [Google Scholar] [CrossRef] [PubMed]
- Kao, S.S.; Li, C.J.; Wei, J.C.; Lin, C.L.; Chang, R.; Hung, Y.M. Human Papillomavirus Infection Is Associated with Decreased Risk of Hepatocellular Carcinoma in Chronic Hepatitis C Patients: Taiwan Nationwide Matched Cohort Study. Cancers 2022, 14, 1289. [Google Scholar] [CrossRef] [PubMed]
- Lee, S.H.; Ro, J.S.; Chung, K.Y.; Lee, S.H.; Park, Y.L.; Kim, J.E.; Lee, S.H. Association between Skin Cancer and Systemic and Ocular Comorbidities in South Korea. J. Clin. Med. 2021, 10, 2451. [Google Scholar] [CrossRef] [PubMed]
- Lee, E.H.; Nijhawan, R.I.; Nehal, K.S.; Dusza, S.W.; Levine, A.; Hill, A.; Barker, C.A. Comorbidity Assessment in Skin Cancer Patients: A Pilot Study Comparing Medical Interview with a Patient-Reported Questionnaire. J. Skin. Cancer 2015, 2015, 953479. [Google Scholar] [CrossRef] [PubMed]
- Adams, G.J.; Goldstein, E.K.; Goldstein, B.G.; Jarman, K.L.; Goldstein, A.O. Attitudes and Behaviors That Impact Skin Cancer Risk among Men. Int. J. Environ. Res. Public Health 2021, 18, 9989. [Google Scholar] [CrossRef] [PubMed]
- Roberts, C.A.; Goldstein, E.K.; Goldstein, B.G.; Jarman, K.L.; Paci, K.; Goldstein, A.O. Men’s Attitudes and Behaviors about Skincare and Sunscreen Use Behaviors. J. Drugs Dermatol. 2021, 20, 88–93. [Google Scholar] [CrossRef]
- Nahar, V.K.; Wilkerson, A.H.; Ghafari, G.; Martin, B.; Black, W.H.; Boyas, J.F.; Savoy, M.; Bawa, G.; Stafford, F.C., Jr.; Scott, M.; et al. Skin cancer knowledge, attitudes, beliefs, and prevention practices among medical students: A systematic search and literature review. Int. J. Womens Dermatol. 2018, 4, 139–149. [Google Scholar] [CrossRef]
- Urban, K.; Mehrmal, S.; Uppal, P.; Giesey, R.L.; Delost, G.R. The global burden of skin cancer: A longitudinal analysis from the Global Burden of Disease Study, 1990–2017. JAAD Int. 2021, 2, 98–108. [Google Scholar] [CrossRef]
- Garcovich, S.; Colloca, G.; Sollena, P.; Andrea, B.; Balducci, L.; Cho, W.C.; Bernabei, R.; Peris, K. Skin Cancer Epidemics in the Elderly as an Emerging Issue in Geriatric Oncology. Aging Dis. 2017, 8, 643–661. [Google Scholar] [CrossRef]
- Nakamura, A.; Kataoka, K.; Takatsuka, S.; Takenouchi, T. Aging trends in skin cancer: A long-term observational study in Japan. JAAD Int. 2023, 13, 32–34. [Google Scholar] [CrossRef] [PubMed]
- Miyar, M.E.; Diven, D.G.; Cosulich, M.T.; Kidd, L.L.; Braswell, M.A.; Triplett, T.M.; Pandya, A.G. Serving the underserved: Creating a low-cost sunscreen with natural ingredients for humanitarian medical trips to the developing world. Br. J. Dermatol. 2014, 171, 415–417. [Google Scholar] [CrossRef]
- Cwalina, T.B.; Jella, T.K.; Tripathi, R.; Carroll, B.T. Financial stress among skin cancer patients: A cross-sectional review of the 2013-2018 National Health Interview Survey. Arch. Dermatol. Res. 2023, 315, 1003–1010. [Google Scholar] [CrossRef]
- Hsieh, M.J. The Characteristics of UV Index Distribution in Taiwan. Master’s Thesis, Tajen University, Pingtung, Taiwan, 2016. [Google Scholar]
- Curtin, N.J. DNA repair dysregulation from cancer driver to therapeutic target. Nat. Rev. Cancer 2012, 12, 801–817. [Google Scholar] [CrossRef] [PubMed]
- Muschik, D.; Braspenning-Wesch, I.; Stockfleth, E.; Rosl, F.; Hofmann, T.G.; Nindl, I. Cutaneous HPV23 E6 prevents p53 phosphorylation through interaction with HIPK2. PLoS ONE 2011, 6, e27655. [Google Scholar] [CrossRef]
- Giampieri, S.; Storey, A. Repair of UV-induced thymine dimers is compromised in cells expressing the E6 protein from human papillomaviruses types 5 and 18. Br. J. Cancer 2004, 90, 2203–2209. [Google Scholar] [CrossRef] [PubMed]
- Hufbauer, M.; Biddle, A.; Borgogna, C.; Gariglio, M.; Doorbar, J.; Storey, A.; Pfister, H.; Mackenzie, I.; Akgul, B. Expression of betapapillomavirus oncogenes increases the number of keratinocytes with stem cell-like properties. J. Virol. 2013, 87, 12158–12165. [Google Scholar] [CrossRef]
- Cherrie, J.W.; Cherrie, M.P.C. Workplace exposure to UV radiation and strategies to minimize cancer risk. Br. Med. Bull. 2022, 144, 45–56. [Google Scholar] [CrossRef]
- Ragan, K.R.; Buchanan Lunsford, N.; Thomas, C.C.; Tai, E.W.; Sussell, A.; Holman, D.M. Skin Cancer Prevention Behaviors among Agricultural and Construction Workers in the United States, 2015. Prev. Chronic Dis. 2019, 16, E15. [Google Scholar] [CrossRef]
- Oldenburg, M.; Baur, X.; Schlaich, C. Occupational risks and challenges of seafaring. J. Occup. Health 2010, 52, 249–256. [Google Scholar] [CrossRef]
- Ugelvig Petersen, K.; Pukkala, E.; Martinsen, J.I.; Lynge, E.; Tryggvadottir, L.; Weiderpass, E.; Kjaerheim, K.; Heikkinen, S.; Hansen, J. Cancer incidence among seafarers and fishermen in the Nordic countries. Scand. J. Work Environ. Health 2020, 46, 461–468. [Google Scholar] [CrossRef] [PubMed]
- Coutinho, R.C.S.; Santos, A.F.D.; Costa, J.G.D.; Vanderlei, A.D. Sun exposure, skin lesions and vitamin D production: Evaluation in a population of fishermen. An. Bras. Dermatol. 2019, 94, 279–286. [Google Scholar] [CrossRef] [PubMed]
- Wyatt, C.; Neale, R.E.; Lucas, R.M. Skin cancer and vitamin D: An update. Melanoma Manag. 2015, 2, 51–61. [Google Scholar] [CrossRef] [PubMed]
- El-Qushayri, A.E.; Benmelouka, A.Y.; Salman, S.; Nardone, B. Melanoma and hypertension: Is there an association? A USA population-based study. Ital. J. Dermatol. Venerol. 2022, 157, 270–274. [Google Scholar] [CrossRef] [PubMed]
- Yan, M.K.; Orchard, S.G.; Adler, N.R.; Wolfe, R.; McLean, C.; Rodriguez, L.M.; Woods, R.L.; Gibbs, P.; Chan, A.T.; Haydon, A.; et al. Association between hypertension and cutaneous melanoma, and the effect of aspirin: Extended follow-up of a large randomised controlled trial. Cancer Epidemiol. 2022, 79, 102173. [Google Scholar] [CrossRef] [PubMed]
- Hashizume, H.; Nakatani, E.; Sasaki, H.; Miyachi, Y. Hydrochlorothiazide increases risk of nonmelanoma skin cancer in an elderly Japanese cohort with hypertension: The Shizuoka study. JAAD Int. 2023, 12, 49–57. [Google Scholar] [CrossRef] [PubMed]
- Wrobel, L.J.; Gayet-Ageron, A.; Le Gal, F.A. Effects of Beta-Blockers on Melanoma Microenvironment and Disease Survival in Human. Cancers 2020, 12, 1094. [Google Scholar] [CrossRef] [PubMed]
- Vojvodic, A.; Vojvodic, P.; Vlaskovic-Jovicevic, T.; Sijan, G.; Dimitrijevic, S.; Peric-Hajzler, Z.; Matovic, D.; Wollina, U.; Tirant, M.; Thuong, N.V.; et al. Beta Blockers and Melanoma. Open Access Maced. J. Med. Sci. 2019, 7, 3110–3112. [Google Scholar] [CrossRef] [PubMed]
- Nardone, B.; Majewski, S.; Kim, A.S.; Kiguradze, T.; Martinez-Escala, E.M.; Friedland, R.; Amin, A.; Laumann, A.E.; Edwards, B.J.; Rademaker, A.W.; et al. Melanoma and Non-Melanoma Skin Cancer Associated with Angiotensin-Converting-Enzyme Inhibitors, Angiotensin-Receptor Blockers and Thiazides: A Matched Cohort Study. Drug Saf. 2017, 40, 249–255. [Google Scholar] [CrossRef]
- Mehlan, J.; Ueberschaar, J.; Hagenstrom, K.; Garbe, C.; Spitzer, M.S.; Druchkiv, V.; Schuettauf, F. The use of HCT and/or ACE inhibitors significantly increases the risk of non-melanotic skin cancer in the periocular region. Graefes Arch. Clin. Exp. Ophthalmol. 2022, 260, 2745–2751. [Google Scholar] [CrossRef]
- Gandini, S.; Palli, D.; Spadola, G.; Bendinelli, B.; Cocorocchio, E.; Stanganelli, I.; Miligi, L.; Masala, G.; Caini, S. Anti-hypertensive drugs and skin cancer risk: A review of the literature and meta-analysis. Crit. Rev. Oncol. Hematol. 2018, 122, 1–9. [Google Scholar] [CrossRef] [PubMed]
- Shin, D.; Lee, E.S.; Kim, J.; Guerra, L.; Naik, D.; Prida, X. Association Between the Use of Thiazide Diuretics and the Risk of Skin Cancers: A Meta-Analysis of Observational Studies. J. Clin. Med. Res. 2019, 11, 247–255. [Google Scholar] [CrossRef] [PubMed]
- Mudigonda, T.; Pearce, D.J.; Yentzer, B.A.; Williford, P.; Feldman, S.R. The economic impact of non-melanoma skin cancer: A review. J. Natl. Compr. Cancer Netw. 2010, 8, 888–896. [Google Scholar] [CrossRef] [PubMed]
- Samarasinghe, V.; Madan, V. Nonmelanoma skin cancer. J. Cutan. Aesthet. Surg. 2012, 5, 3–10. [Google Scholar] [CrossRef] [PubMed]
- Howell, J.Y.; Ramsey, M.L. Squamous Cell Skin Cancer. In StatPearls; StatPearls Publishing: Treasure Island, FL, USA, 2024. [Google Scholar]
- Kricker, A.; Weber, M.F.; Brenner, N.; Banks, E.; Pawlita, M.; Sitas, F.; Hodgkinson, V.S.; Rahman, B.; van Kemenade, C.H.; Armstrong, B.K.; et al. High Ambient Solar UV Correlates with Greater Beta HPV Seropositivity in New South Wales, Australia. Cancer Epidemiol. Biomark. Prev. 2020, 29, 49–56. [Google Scholar] [CrossRef] [PubMed]
- Uberoi, A.; Yoshida, S.; Frazer, I.H.; Pitot, H.C.; Lambert, P.F. Role of Ultraviolet Radiation in Papillomavirus-Induced Disease. PLoS Pathog. 2016, 12, e1005664. [Google Scholar] [CrossRef] [PubMed]
- Fischer, M.; Uxa, S.; Stanko, C.; Magin, T.M.; Engeland, K. Human papilloma virus E7 oncoprotein abrogates the p53-p21-DREAM pathway. Sci. Rep. 2017, 7, 2603. [Google Scholar] [CrossRef]
- Dyson, N.; Howley, P.M.; Munger, K.; Harlow, E. The human papilloma virus-16 E7 oncoprotein is able to bind to the retinoblastoma gene product. Science 1989, 243, 934–937. [Google Scholar] [CrossRef]
- Wang, X.Y.; Wang, Y.G.; Wang, Y.F. Ginsenoside Rb1, Rg1 and three extracts of traditional Chinese medicine attenuate ultraviolet B-induced G1 growth arrest in HaCaT cells and dermal fibroblasts involve down-regulating the expression of p16, p21 and p53. Photodermatol. Photoimmunol. Photomed. 2011, 27, 203–212. [Google Scholar] [CrossRef]
- Pal, A.; Kundu, R. Human Papillomavirus E6 and E7: The Cervical Cancer Hallmarks and Targets for Therapy. Front. Microbiol. 2019, 10, 3116. [Google Scholar] [CrossRef]
- Martens, M.C.; Seebode, C.; Lehmann, J.; Emmert, S. Photocarcinogenesis and Skin Cancer Prevention Strategies: An Update. Anticancer. Res. 2018, 38, 1153–1158. [Google Scholar] [CrossRef] [PubMed]
- Hafner, A.; Bulyk, M.L.; Jambhekar, A.; Lahav, G. The multiple mechanisms that regulate p53 activity and cell fate. Nat. Rev. Mol. Cell Biol. 2019, 20, 199–210. [Google Scholar] [CrossRef] [PubMed]
- Wang, H.; Zhang, M.; Xu, X.; Hou, S.; Liu, Z.; Chen, X.; Zhang, C.; Xu, H.; Wu, L.; Liu, K.; et al. IKKalpha mediates UVB-induced cell apoptosis by regulating p53 pathway activation. Ecotoxicol. Environ. Saf. 2021, 227, 112892. [Google Scholar] [CrossRef] [PubMed]
- Su, K.A.; Habel, L.A.; Achacoso, N.S.; Friedman, G.D.; Asgari, M.M. Photosensitizing antihypertensive drug use and risk of cutaneous squamous cell carcinoma. Br. J. Dermatol. 2018, 179, 1088–1094. [Google Scholar] [CrossRef] [PubMed]
- Haisma, M.S.; Greven, N.; Logendran, M.; Bos, J.; van der Vegt, B.; Horvath, B.; De Vos, S.; De Bock, G.H.; Hak, E.; Racz, E. Chronic Use of Hydrochlorothiazide and Risk of Skin Cancer in Caucasian Adults: A PharmLines Initiative Inception Cohort Study. Acta Derm. Venereol. 2023, 103, adv3933. [Google Scholar] [CrossRef] [PubMed]
- Drucker, A.M.; Hollestein, L.; Na, Y.; Weinstock, M.A.; Li, W.Q.; Abdel-Qadir, H.; Chan, A.W. Association between antihypertensive medications and risk of skin cancer in people older than 65 years: A population-based study. Can. Med. Assoc. J. 2021, 193, E508–E516. [Google Scholar] [CrossRef] [PubMed]
- Little, M.P.; Linet, M.S.; Kimlin, M.G.; Lee, T.; Tatalovich, Z.; Sigurdson, A.J.; Cahoon, E.K. Cumulative solar ultraviolet radiation exposure and basal cell carcinoma of the skin in a nationwide US cohort using satellite and ground-based measures. Environ. Health 2019, 18, 114. [Google Scholar] [CrossRef] [PubMed]
- Teng, Y.; Yu, Y.; Li, S.; Huang, Y.; Xu, D.; Tao, X.; Fan, Y. Ultraviolet Radiation and Basal Cell Carcinoma: An Environmental Perspective. Front. Public Health 2021, 9, 666528. [Google Scholar] [CrossRef] [PubMed]
- Ramezani, M.; Sadeghi, M. Human papilloma virus infection in basal cell carcinoma of the skin: A systematic review and meta-analysis study. Pol. J. Pathol. 2017, 68, 330–342. [Google Scholar] [CrossRef]
- Koh, H.K.; Geller, A.C.; Miller, D.R.; Grossbart, T.A.; Lew, R.A. Prevention and early detection strategies for melanoma and skin cancer. Current status. Arch. Dermatol. 1996, 132, 436–443. [Google Scholar] [CrossRef]
- Sample, A.; He, Y.Y. Mechanisms and prevention of UV-induced melanoma. Photodermatol. Photoimmunol. Photomed. 2018, 34, 13–24. [Google Scholar] [CrossRef] [PubMed]
- Sharma, S.; Agrawal, U.; Gupta, P.; Bhatnagar, A.; Jairajpuri, Z. Malignant melanoma and basal cell carcinoma of the face: A rare coexistence. Ann. Saudi Med. 2013, 33, 304–306. [Google Scholar] [CrossRef] [PubMed]





| Non-HPV | HPV | p | |
|---|---|---|---|
| Sex | |||
| Male | 934,908 (49.74%) | 467,454 (49.74%) | 1.0000 |
| Female | 944,840 (50.26%) | 472,420 (50.26%) | |
| Age | |||
| <20 | 513,000 (27.29%) | 256,500 (27.29%) | 1.0000 |
| 20–40 | 669,372 (35.61%) | 334,686 (35.61%) | |
| 40–60 | 469,150 (24.96%) | 234,575 (24.96%) | |
| 60–80 | 191,510 (10.19%) | 95,755 (10.19%) | |
| >80 | 36,716 (1.95%) | 18,358 (1.95%) | |
| Urbanization | |||
| 1 (Highest level) | 542,433 (28.86%) | 319,694 (34.01%) | <0.0001 |
| 2 | 587,017 (31.23%) | 290,511 (30.91%) | |
| 3 | 340,505 (18.11%) | 162,859 (17.33%) | |
| 4 | 246,844 (13.13%) | 109,824(11.68%) | |
| 5 | 36,687 (1.95%) | 13,197 (1.40%) | |
| 6 | 70,850 (3.77%) | 23,620 (2.51%) | |
| 7 (Lowest level) | 55,412 (2.95%) | 20,169 (2.15%) | |
| Area | |||
| Taipei | 671,431 (35.72%) | 395,713 (42.10%) | <0.0001 |
| Northern | 279,894 (14.89%) | 124,964 (13.30%) | |
| Central | 347,664 (18.50%) | 180,479 (19.20%) | |
| Southern | 261,434 (13.91%) | 107,447 (11.43%) | |
| Kaohsiung-Pingtung | 276,130 (14.69%) | 115,919 (12.33%) | |
| Eastern | 43,195 (2.30%) | 15,352 (1.63%) | |
| Insurance coverage | |||
| Public insurance | 111,753 (5.95%) | 79,002 (8.41%) | <0.0001 |
| Labor insurance | 1183,084 (62.94%) | 618,860 (65.84%) | |
| Agricultural, irrigation, Fishery associations | 237,256 (12.62%) | 94,224 (10.03%) | |
| Low-income | 20,772 (1.11%) | 7928 (0.84%) | |
| Unemployment | 294,431 (15.66%) | 122,182 (13.00%) | |
| Other | 32,452 (1.73%) | 17,678 (1.88%) | |
| Co-morbidity | |||
| Ischemic heart disease | 63,872 (3.40%) | 39,334 (4.19%) | <0.0001 |
| Hypertension | 205,015 (10.91%) | 112,709 (11.99%) | <0.0001 |
| Stroke | 40,087 (2.13%) | 20,246 (2.15%) | 0.2386 |
| Diabetes mellitus | 96,584 (5.14%) | 46,782 (4.98%) | <0.0001 |
| Abnormal liver function | 91,126 (4.85%) | 45,661 (4.86%) | 0.7009 |
| Renal failure | 15,200 (0.81%) | 8191 (0.87%) | <0.0001 |
| GI bleeding | 10,826 (0.58%) | 5723 (0.61%) | 0.0006 |
| Hyperlipidemia | 133,790 (7.12%) | 83,114 (8.84%) | <0.0001 |
| Chronic kidney diseases | 25,740 (1.37%) | 14,747 (1.57%) | <0.0001 |
| COPD | 32,326 (1.72%) | 18,607 (1.98%) | <0.0001 |
| Peptic ulcer | 122,250 (6.50%) | 74,302 (7.91%) | <0.0001 |
| Gout | 49,184 (2.62%) | 28,685 (3.05%) | <0.0001 |
| Adjusted HR | 95% CI | p | |
|---|---|---|---|
| HPV | 5.22 | 4.70–5.80 | <0.0001 |
| Sex | |||
| Male | 1.20 | 1.10–1.34 | <0.0001 |
| Female | Reference | ||
| Age | |||
| <20 | 0.14 | 0.08–0.25 | <0.0001 |
| 20–40 | Reference | ||
| 40–60 | 4.15 | 3.36–5.15 | <0.0001 |
| 60–80 | 19.55 | 15.84–24.13 | <0.0001 |
| >80 | 58.20 | 46.21–73.30 | <0.0001 |
| Urbanization | |||
| 1 (Highest level) | Reference | ||
| 2 | 0.95 | 0.82–1.09 | 0.4436 |
| 3 | 1.04 | 0.88–1.23 | 0.6471 |
| 4 | 0.99 | 0.83–1.18 | 0.8945 |
| 5 | 1.05 | 0.78–1.40 | 0.7656 |
| 6 | 0.90 | 0.70–1.17 | 0.4383 |
| 7 (Lowest level) | 0.74 | 0.54–1.00 | 0.0518 |
| Area | |||
| Taipei | Reference | ||
| Northern | 1.17 | 0.97–1.41 | 0.0961 |
| Central | 1.31 | 1.12–1.53 | 0.0009 |
| Southern | 1.85 | 1.57–2.18 | <0.0001 |
| Kaohsiung-Pingtung | 1.74 | 1.49–2.02 | <0.0001 |
| Eastern | 1.58 | 1.14–2.18 | 0.0055 |
| Insurance coverage | |||
| Public insurance | 1.12 | 0.92–1.36 | 0.2529 |
| Labor insurance | Reference | ||
| Agricultural, Irrigation, Fishery Associations | 1.68 | 1.45–1.95 | <0.0001 |
| Low-income | 1.08 | 0.58–2.03 | 0.8045 |
| Unemployment | 0.94 | 0.82–1.08 | 0.3778 |
| Other | 1.22 | 0.82–1.81 | 0.3261 |
| Co-morbidity | |||
| Ischemic heart disease | 1.02 | 0.90–1.16 | 0.7600 |
| Hypertension | 1.26 | 1.12–1.42 | <0.0001 |
| Stroke | 1.11 | 0.96–1.29 | 0.1658 |
| Diabetes mellitus | 1.14 | 1.00–1.30 | 0.0532 |
| Abnormal liver function | 0.97 | 0.83–1.14 | 0.7188 |
| Renal failure | 1.43 | 1.00–2.04 | 0.0531 |
| Gastrointestinal bleed | 1.14 | 0.82–1.59 | 0.4267 |
| Hyperlipidemia | 0.91 | 0.80–1.03 | 0.1198 |
| Chronic kidney diseases | 1.08 | 0.79–1.46 | 0.6401 |
| COPD | 1.16 | 0.99–1.36 | 0.0705 |
| Peptic ulcer | 1.06 | 0.94–1.20 | 0.3627 |
| Gout | 1.16 | 0.99–1.37 | 0.0644 |
| Non-HPV | HPV | |||||
|---|---|---|---|---|---|---|
| Event | Incidence Rate † | Event | Incidence Rate † | Crude HR | Adjusted HR | |
| Skin Cancer | 501 | 0.56 (0.51–0.61) | 1217 | 2.74 (2.59–2.90) | 4.88 (4.40–5.42) | 5.22 (4.70–5.80) |
| Carcinoma | 423 | 0.47 (0.43–0.52) | 1061 | 2.39 (2.25–2.54) | 5.04 (4.50–5.64) | 5.40 (4.82–6.06) |
| Squamous cell carcinoma | 159 | 0.18 (0.15–0.21) | 417 | 0.94 (0.85–1.03) | 5.27 (4.39–6.32) | 5.97 (4.96–7.19) |
| Basal cell carcinoma | 212 | 0.24 (0.21–0.27) | 500 | 1.13 (1.03–1.23) | 4.74 (4.04–5.57) | 4.88 (4.14–5.74) |
| Other carcinoma | 52 | 0.06 (0.04–0.08) | 144 | 0.32 (0.28–0.38) | 5.57 (4.05–7.64) | 5.96 (4.32–8.22) |
| Melanoma | 28 | 0.03 (0.02–0.05) | 57 | 0.13 (0.10–0.17) | 4.09 (2.60–6.43) | 4.36 (2.76–6.89) |
Disclaimer/Publisher’s Note: The statements, opinions and data contained in all publications are solely those of the individual author(s) and contributor(s) and not of MDPI and/or the editor(s). MDPI and/or the editor(s) disclaim responsibility for any injury to people or property resulting from any ideas, methods, instructions or products referred to in the content. |
© 2024 by the authors. Licensee MDPI, Basel, Switzerland. This article is an open access article distributed under the terms and conditions of the Creative Commons Attribution (CC BY) license (https://creativecommons.org/licenses/by/4.0/).
Share and Cite
Chen, C.-C.; Luo, C.-W.; Tsai, S.C.-S.; Huang, J.-Y.; Yang, S.-F.; Lin, F.C.-F. Synergistic Effect of Human Papillomavirus and Environmental Factors on Skin Squamous Cell Carcinoma, Basal Cell Carcinoma, and Melanoma: Insights from a Taiwanese Cohort. Cancers 2024, 16, 2284. https://doi.org/10.3390/cancers16122284
Chen C-C, Luo C-W, Tsai SC-S, Huang J-Y, Yang S-F, Lin FC-F. Synergistic Effect of Human Papillomavirus and Environmental Factors on Skin Squamous Cell Carcinoma, Basal Cell Carcinoma, and Melanoma: Insights from a Taiwanese Cohort. Cancers. 2024; 16(12):2284. https://doi.org/10.3390/cancers16122284
Chicago/Turabian StyleChen, Chun-Chia, Ci-Wen Luo, Stella Chin-Shaw Tsai, Jing-Yang Huang, Shun-Fa Yang, and Frank Cheu-Feng Lin. 2024. "Synergistic Effect of Human Papillomavirus and Environmental Factors on Skin Squamous Cell Carcinoma, Basal Cell Carcinoma, and Melanoma: Insights from a Taiwanese Cohort" Cancers 16, no. 12: 2284. https://doi.org/10.3390/cancers16122284
APA StyleChen, C.-C., Luo, C.-W., Tsai, S. C.-S., Huang, J.-Y., Yang, S.-F., & Lin, F. C.-F. (2024). Synergistic Effect of Human Papillomavirus and Environmental Factors on Skin Squamous Cell Carcinoma, Basal Cell Carcinoma, and Melanoma: Insights from a Taiwanese Cohort. Cancers, 16(12), 2284. https://doi.org/10.3390/cancers16122284

