The [18F]F-FDG PET/CT Radiomics Classifier of Histologic Subtypes and Anatomical Disease Origins across Various Malignancies: A Proof-of-Principle Study
Abstract
Simple Summary
Abstract
1. Introduction
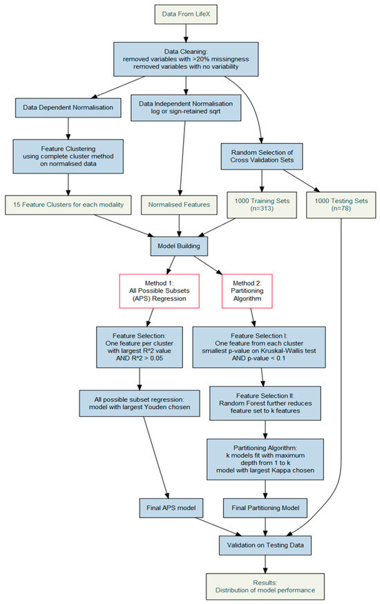
2. Methods
2.1. Image Acquisition
2.2. Image Segmentation and Radiomics Feature Extraction
2.3. Prediction Models
2.4. Statistical Analysis
3. Results
3.1. Prediction of Histology
3.2. Prediction of Anatomical Disease Origin
3.3. Prediction of Histology and Anatomical Disease Origin
4. Discussion
5. Conclusions
Author Contributions
Funding
Institutional Review Board Statement
Informed Consent Statement
Data Availability Statement
Conflicts of Interest
References
- Bray, F.; Laversanne, M.; Weiderpass, E.; Soerjomataram, I. The ever-increasing importance of cancer as a leading cause of premature death worldwide. Cancer 2021, 127, 3029–3030. [Google Scholar] [CrossRef] [PubMed]
- World Health Organization (WHO). Global Health Estimates 2020: Deaths by Cause, Age, Sex, by Country and by Region, 2000–2019. 2020. Available online: https://www.who.int/data/gho/data/themes/mortality-and-global-health-estimates/ghe-leading-causes-of-death (accessed on 1 June 2022).
- Sung, H.; Ferlay, J.; Siegel, R.L.; Laversanne, M.; Soerjomataram, I.; Jemal, A.; Bray, F. Global cancer statistics 2020: GLOBOCAN estimates of incidence and mortality worldwide for 36 cancers in 185 countries. CA Cancer J. Clin. 2021, 71, 209–249. [Google Scholar] [CrossRef] [PubMed]
- Baessler, B.; Nestler, T.; Dos Santos, D.P.; Paffenholz, P.; Zeuch, V.; Pfister, D.; Maintz, D.; Heidenreich, A. Radiomics allows for detection of benign and malignant histopathology in patients with metastatic testicular germ cell tumors prior to post-chemotherapy retroperitoneal lymph node dissection. Eur. Radiol. 2020, 30, 2334–2345. [Google Scholar] [CrossRef] [PubMed]
- Lambin, P.; Leijenaar, R.T.; Deist, T.M.; Peerlings, J.; De Jong, E.E.; Van Timmeren, J.; Sanduleanu, S.; Larue, R.T.; Even, A.J.; Jochems, A. Radiomics: The bridge between medical imaging and personalized medicine. Nat. Rev. Clin. Oncol. 2017, 14, 749–762. [Google Scholar] [CrossRef] [PubMed]
- Mirshahvalad, S.A.; Eisazadeh, R.; Shahbazi-Akbari, M.; Pirich, C.; Beheshti, M. Application of Artificial Intelligence in Oncologic Molecular PET-Imaging: A Narrative Review on Beyond [18F] F-FDG Tracers-Part I. PSMA, Choline, and DOTA Radiotracers. Semin. Nucl. Med. 2024, 54, 171–180. [Google Scholar] [CrossRef] [PubMed]
- Sollini, M.; Antunovic, L.; Chiti, A.; Kirienko, M. Towards clinical application of image mining: A systematic review on artificial intelligence and radiomics. Eur. J. Nucl. Med. Mol. Imaging 2019, 46, 2656–2672. [Google Scholar] [CrossRef]
- Liu, X.; Maleki, F.; Muthukrishnan, N.; Ovens, K.; Huang, S.H.; Pérez-Lara, A.; Romero-Sanchez, G.; Bhatnagar, S.R.; Chatterjee, A.; Pusztaszeri, M.P. Site-Specific Variation in Radiomic Features of Head and Neck Squamous Cell Carcinoma and Its Impact on Machine Learning Models. Cancers 2021, 13, 3723. [Google Scholar] [CrossRef] [PubMed]
- Yang, F.; Chen, W.; Wei, H.; Zhang, X.; Yuan, S.; Qiao, X.; Chen, Y.-W. Machine learning for histologic subtype classification of non-small cell lung cancer: A retrospective multicenter radiomics study. Front. Oncol. 2021, 10, 608598. [Google Scholar] [CrossRef] [PubMed]
- Wang, M.; Perucho, J.A.; Hu, Y.; Choi, M.H.; Han, L.; Wong, E.M.; Ho, G.; Zhang, X.; Ip, P.; Lee, E.Y. Computed Tomographic Radiomics in Differentiating Histologic Subtypes of Epithelial Ovarian Carcinoma. JAMA Netw. Open 2022, 5, e2245141. [Google Scholar] [CrossRef]
- Petrillo, A.; Fusco, R.; Di Bernardo, E.; Petrosino, T.; Barretta, M.L.; Porto, A.; Granata, V.; Di Bonito, M.; Fanizzi, A.; Massafra, R. Prediction of Breast Cancer Histological Outcome by Radiomics and Artificial Intelligence Analysis in Contrast-Enhanced Mammography. Cancers 2022, 14, 2132. [Google Scholar] [CrossRef]
- Nioche, C.; Orlhac, F.; Boughdad, S.; Reuzé, S.; Goya-Outi, J.; Robert, C.; Pellot-Barakat, C.; Soussan, M.; Frouin, F.; Buvat, I. LIFEx: A freeware for radiomic feature calculation in multimodality imaging to accelerate advances in the characterization of tumor heterogeneity. Cancer Res. 2018, 78, 4786–4789. [Google Scholar] [CrossRef] [PubMed]
- Hinzpeter, R.; Mirshahvalad, S.A.; Kulanthaivelu, R.; Ortega, C.; Metser, U.; Liu, Z.A.; Elimova, E.; Wong, R.K.; Yeung, J.; Jang, R.W.-J. Prognostic Value of [18F]-FDG PET/CT Radiomics Combined with Sarcopenia Status among Patients with Advanced Gastroesophageal Cancer. Cancers 2022, 14, 5314. [Google Scholar] [CrossRef] [PubMed]
- Orlhac, F.; Soussan, M.; Maisonobe, J.-A.; Garcia, C.A.; Vanderlinden, B.; Buvat, I. Tumor texture analysis in 18F-FDG PET: Relationships between texture parameters, histogram indices, standardized uptake values, metabolic volumes, and total lesion glycolysis. J. Nucl. Med. 2014, 55, 414–422. [Google Scholar] [CrossRef] [PubMed]
- Peterson, R.A. Finding Optimal Normalizing Transformations via bestNormalize. R J. 2021, 13, 310–329. [Google Scholar] [CrossRef]
- Murtagh, F. Multidimensional clustering algorithms. In Compstat Lectures; Physica-Verlag: Wuerzburg, Germany, 1985. [Google Scholar]
- Therneau, T.; Atkinson, B.; Ripley, B.; Ripley, M.B. Package ‘Rpart’. 2015. Available online: https://cran.r-project.org/web/packages/rpart/rpart.pdf (accessed on 20 April 2016).
- R Core Team. R: A Language and Environment for Statistical Computing; R Core Team: Vienna, Austria, 2013. [Google Scholar]
- Mes, S.W.; van Velden, F.H.; Peltenburg, B.; Peeters, C.F.; Te Beest, D.E.; van de Wiel, M.A.; Mekke, J.; Mulder, D.C.; Martens, R.M.; Castelijns, J.A. Outcome prediction of head and neck squamous cell carcinoma by MRI radiomic signatures. Eur. Radiol. 2020, 30, 6311–6321. [Google Scholar] [CrossRef]
- Choe, J.; Lee, S.M.; Do, K.-H.; Kim, S.; Choi, S.; Lee, J.-G.; Seo, J.B. Outcome prediction in resectable lung adenocarcinoma patients: Value of CT radiomics. Eur. Radiol. 2020, 30, 4952–4963. [Google Scholar] [CrossRef] [PubMed]
- Bera, K.; Braman, N.; Gupta, A.; Velcheti, V.; Madabhushi, A. Predicting cancer outcomes with radiomics and artificial intelligence in radiology. Nat. Rev. Clin. Oncol. 2022, 19, 132–146. [Google Scholar] [CrossRef]
- Frood, R.; Clark, M.; Burton, C.; Tsoumpas, C.; Frangi, A.F.; Gleeson, F.; Patel, C.; Scarsbrook, A. Utility of pre-treatment FDG PET/CT–derived machine learning models for outcome prediction in classical Hodgkin lymphoma. Eur. Radiol. 2022, 32, 7237–7247. [Google Scholar] [CrossRef] [PubMed]
- Hyun, S.H.; Ahn, M.S.; Koh, Y.W.; Lee, S.J. A machine-learning approach using PET-based radiomics to predict the histological subtypes of lung cancer. Clin. Nucl. Med. 2019, 44, 956–960. [Google Scholar] [CrossRef] [PubMed]
- Han, Y.; Ma, Y.; Wu, Z.; Zhang, F.; Zheng, D.; Liu, X.; Tao, L.; Liang, Z.; Yang, Z.; Li, X. Histologic subtype classification of non-small cell lung cancer using PET/CT images. Eur. J. Nucl. Med. Mol. Imaging 2021, 48, 350–360. [Google Scholar] [CrossRef]
- Du, K.P.; Huang, W.P.; Liu, S.Y.; Chen, Y.J.; Li, L.M.; Liu, X.N.; Han, Y.J.; Zhou, Y.; Liu, C.C.; Gao, J.B. Application of computed tomography-based radiomics in differential diagnosis of adenocarcinoma and squamous cell carcinoma at the esophagogastric junction. World J. Gastroenterol. 2022, 28, 4363–4375. [Google Scholar] [CrossRef]
- Gillies, R.J.; Kinahan, P.E.; Hricak, H. Radiomics: Images Are More than Pictures, They Are Data. Radiology 2016, 278, 563–577. [Google Scholar] [CrossRef] [PubMed]
- Lv, W.; Yuan, Q.; Wang, Q.; Ma, J.; Feng, Q.; Chen, W.; Rahmim, A.; Lu, L. Radiomics analysis of PET and CT components of PET/CT imaging integrated with clinical parameters: Application to prognosis for nasopharyngeal carcinoma. Mol. Imaging Biol. 2019, 21, 954–964. [Google Scholar] [CrossRef] [PubMed]
- Salem, A.M.A.; Hussein, L.H.; Osman, A.M. FDG-PET/CT tumor to liver SUV ratio (TLR), tumor SUVmax, and tumor size: Can this help in differentiating squamous cell carcinoma from adenocarcinoma of the lung? Egypt. J. Radiol. Nucl. Med. 2022, 53, 103. [Google Scholar] [CrossRef]
- Lu, P.; Yu, L.; Li, Y.; Sun, Y. A correlation study between maximum standardized uptake values and pathology and clinical staging in nonsmall cell lung cancer. Nucl. Med. Commun. 2010, 31, 646–651. [Google Scholar] [CrossRef]
- Anconina, R.; Ortega, C.; Metser, U.; Liu, Z.A.; Elimova, E.; Allen, M.; Darling, G.E.; Wong, R.; Taylor, K.; Yeung, J.; et al. Combined 18 F-FDG PET/CT Radiomics and Sarcopenia Score in Predicting Relapse-Free Survival and Overall Survival in Patients With Esophagogastric Cancer. Clin. Nucl. Med. 2022, 47, 684–691. [Google Scholar] [CrossRef]







| Characteristics | n = 391 |
|---|---|
| Age | |
| Mean (SD) | 66.7 (11.2) |
| Median (Min, Max) | 67 (22, 92) |
| Sex | |
| Female | 107 (27%) |
| Male | 284 (73%) |
| Race | |
| Asian | 56 (14%) |
| Non-Asian | 335 (86%) |
| BMI | 26.2 (5.6) |
| History of Smoking | 259 (66.2%) |
| History of Regular Alcohol Intake | 174 (44.5%) |
| Malignancy | |
| Gastroesophageal | 128 (33%) |
| Head and Neck | 121 (31%) |
| Pulmonary | 142 (36%) |
| Histology | |
| Adenocarcinoma | 172 (44%) |
| Gastroesophageal | 76 (44%) |
| Head and Neck | 2 (1%) |
| Pulmonary | 94 (55%) |
| Squamous cell carcinoma | 219 (56%) |
| Gastroesophageal | 52 (24%) |
| Head and Neck | 119 (54%) |
| Pulmonary | 48 (22%) |
| Prevalence | CT | PET | PET/CT | |
|---|---|---|---|---|
| APS | ||||
| AUC | 0.53 (0.43, 0.63) | 0.69 (0.59, 0.78) | 0.65 (0.56, 0.74) | 0.74 (0.65, 0.82) |
| NPV | 0.44 (0.29, 0.59) | 0.66 (0.50, 0.81) | 0.65 (0.47, 0.81) | 0.72 (0.56, 0.86) |
| PPV | 0.56 (0.41, 0.71) | 0.73 (0.60, 0.85) | 0.67 (0.53, 0.80) | 0.76 (0.64, 0.88) |
| Sensitivity | 0.56 (0.41, 0.71) | 0.73 (0.60, 0.86) | 0.74 (0.61, 0.88) | 0.78 (0.64, 0.90) |
| Specificity | 0.44 (0.28, 0.62) | 0.65 (0.48, 0.79) | 0.55 (0.38, 0.72) | 0.71 (0.56, 0.85) |
| Youden Index | 0.00 (−0.22, 0.22) | 0.38 (0.18, 0.56) | 0.30 (0.11, 0.48) | 0.48 (0.29, 0.65) |
| Partitioning | ||||
| NPV | 0.56 (0.42, 0.70) | 0.91 (0.80, 1.00) | 0.79 (0.66, 0.91) | 0.90 (0.79, 0.98) |
| PPV | 0.44 (0.29, 0.61) | 0.75 (0.61, 0.88) | 0.77 (0.59, 0.90) | 0.77 (0.62, 0.90) |
| Sensitivity | 0.44 (0.29, 0.62) | 0.90 (0.77, 1.00) | 0.73 (0.54, 0.88) | 0.89 (0.74, 0.97) |
| Specificity | 0.56 (0.42, 0.71) | 0.77 (0.60, 0.90) | 0.83 (0.65, 0.93) | 0.79 (0.61, 0.91) |
| Youden Index | 0.01 (−0.21, 0.23) | 0.66 (0.50, 0.80) | 0.54 (0.31, 0.73) | 0.67 (0.50, 0.82) |
| Prevalence | CT | PET | PET/CT | |
|---|---|---|---|---|
| GE | ||||
| NPV | 0.67 (0.55, 0.79) | 0.95 (0.85, 1.00) | 0.88 (0.78, 0.96) | 0.94 (0.84, 1.00) |
| PPV | 0.32 (0.17, 0.52) | 0.82 (0.66, 0.95) | 0.77 (0.59, 0.93) | 0.81 (0.64, 0.96) |
| Sensitivity | 0.32 (0.16, 0.52) | 0.90 (0.71, 1.00) | 0.74 (0.54, 0.91) | 0.89 (0.68, 1.00) |
| Specificity | 0.67 (0.54, 0.80) | 0.90 (0.79, 0.98) | 0.89 (0.79, 0.98) | 0.90 (0.76, 0.98) |
| Youden | 0.00 (−0.22, 0.24) | 0.79 (0.61, 0.92) | 0.63 (0.42, 0.81) | 0.78 (0.58, 0.92) |
| H&N | ||||
| NPV | 0.69 (0.57, 0.80) | 0.93 (0.84, 0.98) | 0.87 (0.78, 0.96) | 0.92 (0.82, 0.98) |
| PPV | 0.30 (0.14, 0.50) | 0.87 (0.68, 1.00) | 0.66 (0.48, 0.85) | 0.86 (0.65, 1.00) |
| Sensitivity | 0.30 (0.12, 0.48) | 0.83 (0.62, 0.96) | 0.72 (0.52, 0.90) | 0.83 (0.57, 0.96) |
| Specificity | 0.69 (0.56, 0.82) | 0.95 (0.85, 1.00) | 0.83 (0.71, 0.93) | 0.94 (0.82, 1.00) |
| Youden | 0.00 (−0.23, 0.22) | 0.76 (0.56, 0.91) | 0.56 (0.34, 0.73) | 0.75 (0.54, 0.91) |
| Pulmonary | ||||
| NPV | 0.64 (0.51, 0.76) | 0.96 (0.90, 1.00) | 0.84 (0.75, 0.94) | 0.96 (0.89, 1.00) |
| PPV | 0.36 (0.19, 0.55) | 0.97 (0.89, 1.00) | 0.77 (0.58, 0.91) | 0.97 (0.89, 1.00) |
| Sensitivity | 0.36 (0.19, 0.54) | 0.93 (0.82, 1.00) | 0.71 (0.54, 0.88) | 0.93 (0.81, 1.00) |
| Specificity | 0.64 (0.49, 0.78) | 0.98 (0.94, 1.00) | 0.88 (0.73, 0.96) | 0.98 (0.94, 1.00) |
| Youden | −0.01 (−0.23, 0.24) | 0.91 (0.80, 1.00) | 0.58 (0.38, 0.76) | 0.91 (0.80, 1.00) |
| Prevalence | CT | PET | PET/CT | |
|---|---|---|---|---|
| GE AC | ||||
| NPV | 0.81 (0.71, 0.90) | 0.97 (0.91, 1.00) | 0.91 (0.83, 0.97) | 0.97 (0.90, 1.00) |
| PPV | 0.19 (0.00, 0.42) | 0.72 (0.50, 0.92) | 0.60 (0.33, 0.88) | 0.72 (0.50, 0.92) |
| Sensitivity | 0.20 (0.00, 0.44) | 0.88 (0.65, 1.00) | 0.60 (0.31, 0.85) | 0.86 (0.62, 1.00) |
| Specificity | 0.80 (0.69, 0.89) | 0.92 (0.84, 0.98) | 0.91 (0.79, 0.98) | 0.92 (0.84, 0.98) |
| Youden | 0.00 (−0.21, 0.25) | 0.79 (0.56, 0.95) | 0.50 (0.21, 0.75) | 0.78 (0.53, 0.95) |
| GE SCC | ||||
| NPV | 0.87 (0.79, 0.94) | 0.91 (0.84, 0.97) | 0.91 (0.83, 0.97) | 0.91 (0.84, 0.97) |
| PPV | 0.12 (0.00, 0.40) | 0.74 (0.25, 1.00) | 0.67 (0.20, 1.00) | 0.67 (0.20, 1.00) |
| Sensitivity | 0.12 (0.00, 0.40) | 0.33 (0.08, 0.67) | 0.33 (0.06, 0.67) | 0.34 (0.08, 0.70) |
| Specificity | 0.87 (0.77, 0.94) | 0.98 (0.92, 1.00) | 0.97 (0.91, 1.00) | 0.97 (0.91, 1.00) |
| Youden | 0.00 (−0.18, 0.27) | 0.32 (0.04, 0.64) | 0.30 (0.00, 0.64) | 0.33 (0.04, 0.66) |
| H&N SCC | ||||
| NPV | 0.70 (0.58, 0.81) | 0.96 (0.89, 1.00) | 0.90 (0.80, 0.98) | 0.96 (0.89, 1.00) |
| PPV | 0.30 (0.14, 0.48) | 0.83 (0.67, 0.95) | 0.59 (0.43, 0.77) | 0.82 (0.66, 0.94) |
| Sensitivity | 0.30 (0.14, 0.50) | 0.91 (0.76, 1.00) | 0.81 (0.62, 0.96) | 0.91 (0.76, 1.00) |
| Specificity | 0.70 (0.57, 0.81) | 0.92 (0.84, 0.98) | 0.76 (0.61, 0.89) | 0.91 (0.83, 0.98) |
| Youden | 0.00 (−0.21, 0.22) | 0.82 (0.67, 0.94) | 0.56 (0.35, 0.73) | 0.82 (0.66, 0.94) |
| Pulmonary AC | ||||
| NPV | 0.76 (0.65, 0.86) | 0.96 (0.90, 1.00) | 0.89 (0.80, 0.97) | 0.96 (0.89, 1.00) |
| PPV | 0.23 (0.06, 0.45) | 0.70 (0.52, 0.88) | 0.58 (0.37, 0.79) | 0.71 (0.54, 0.90) |
| Sensitivity | 0.23 (0.06, 0.45) | 0.89 (0.73, 1.00) | 0.67 (0.41, 0.89) | 0.88 (0.67, 1.00) |
| Specificity | 0.76 (0.65, 0.86) | 0.88 (0.80, 0.96) | 0.85 (0.73, 0.95) | 0.89 (0.80, 0.97) |
| Youden | −0.01 (−0.22, 0.23) | 0.77 (0.62, 0.90) | 0.51 (0.27, 0.75) | 0.76 (0.59, 0.90) |
| Pulmonary SCC | ||||
| NPV | 0.88 (0.81, 0.94) | 0.92 (0.85, 0.97) | 0.89 (0.82, 0.95) | 0.92 (0.85, 0.97) |
| PPV | 0.11 (0.00, 0.40) | 0.78 (0.33, 1.00) | 0.50 (0.00, 1.00) | 0.75 (0.33, 1.00) |
| Sensitivity | 0.11 (0.00, 0.36) | 0.33 (0.00, 0.67) | 0.11 (0.00, 0.50) | 0.38 (0.09, 0.75) |
| Specificity | 0.88 (0.79, 0.95) | 0.99 (0.95, 1.00) | 0.99 (0.91, 1.00) | 0.98 (0.93, 1.00) |
| Youden | −0.01 (−0.18, 0.25) | 0.33 (0.00, 0.65) | 0.09 (−0.04, 0.42) | 0.36 (0.07, 0.72) |
Disclaimer/Publisher’s Note: The statements, opinions and data contained in all publications are solely those of the individual author(s) and contributor(s) and not of MDPI and/or the editor(s). MDPI and/or the editor(s) disclaim responsibility for any injury to people or property resulting from any ideas, methods, instructions or products referred to in the content. |
© 2024 by the authors. Licensee MDPI, Basel, Switzerland. This article is an open access article distributed under the terms and conditions of the Creative Commons Attribution (CC BY) license (https://creativecommons.org/licenses/by/4.0/).
Share and Cite
Hinzpeter, R.; Mirshahvalad, S.A.; Murad, V.; Avery, L.; Kulanthaivelu, R.; Kohan, A.; Ortega, C.; Elimova, E.; Yeung, J.; Hope, A.; et al. The [18F]F-FDG PET/CT Radiomics Classifier of Histologic Subtypes and Anatomical Disease Origins across Various Malignancies: A Proof-of-Principle Study. Cancers 2024, 16, 1873. https://doi.org/10.3390/cancers16101873
Hinzpeter R, Mirshahvalad SA, Murad V, Avery L, Kulanthaivelu R, Kohan A, Ortega C, Elimova E, Yeung J, Hope A, et al. The [18F]F-FDG PET/CT Radiomics Classifier of Histologic Subtypes and Anatomical Disease Origins across Various Malignancies: A Proof-of-Principle Study. Cancers. 2024; 16(10):1873. https://doi.org/10.3390/cancers16101873
Chicago/Turabian StyleHinzpeter, Ricarda, Seyed Ali Mirshahvalad, Vanessa Murad, Lisa Avery, Roshini Kulanthaivelu, Andres Kohan, Claudia Ortega, Elena Elimova, Jonathan Yeung, Andrew Hope, and et al. 2024. "The [18F]F-FDG PET/CT Radiomics Classifier of Histologic Subtypes and Anatomical Disease Origins across Various Malignancies: A Proof-of-Principle Study" Cancers 16, no. 10: 1873. https://doi.org/10.3390/cancers16101873
APA StyleHinzpeter, R., Mirshahvalad, S. A., Murad, V., Avery, L., Kulanthaivelu, R., Kohan, A., Ortega, C., Elimova, E., Yeung, J., Hope, A., Metser, U., & Veit-Haibach, P. (2024). The [18F]F-FDG PET/CT Radiomics Classifier of Histologic Subtypes and Anatomical Disease Origins across Various Malignancies: A Proof-of-Principle Study. Cancers, 16(10), 1873. https://doi.org/10.3390/cancers16101873

