SIRT1 Promotes Cisplatin Resistance in Bladder Cancer via Beclin1 Deacetylation-Mediated Autophagy
Abstract
:Simple Summary
Abstract
1. Introduction
2. Materials and Methods
2.1. Construction and Culture of the T24/DDP Cell Lines
2.2. RT-qPCR Assay
2.3. Transfection of Plasmids and siRNAs
2.4. Lentivirus Transfection
2.5. Cell Proliferation Assay
2.6. Western Blot and Immunoprecipitation
2.7. Cell Immunofluorescence
2.8. Flow Cytometry
2.9. Mouse Xenograft Assays
2.10. Tissue Immunofluorescence and TUNEL Staining
2.11. Statistical Analysis
3. Results
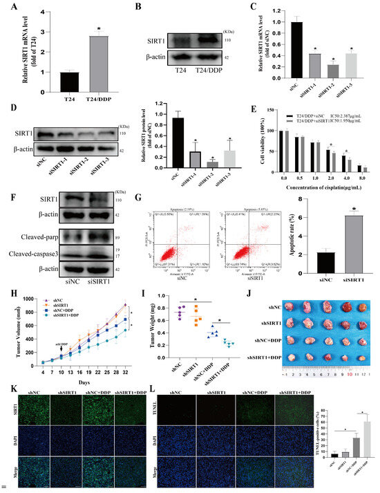
3.1. Construction of the T24/DDP Cell Lines
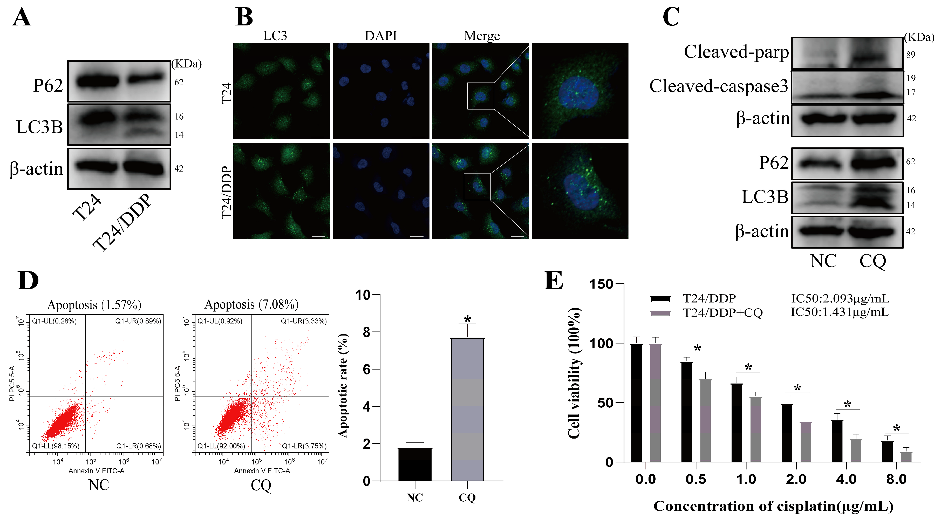
3.2. Autophagy Mediates Cisplatin Resistance in Bladder Cancer
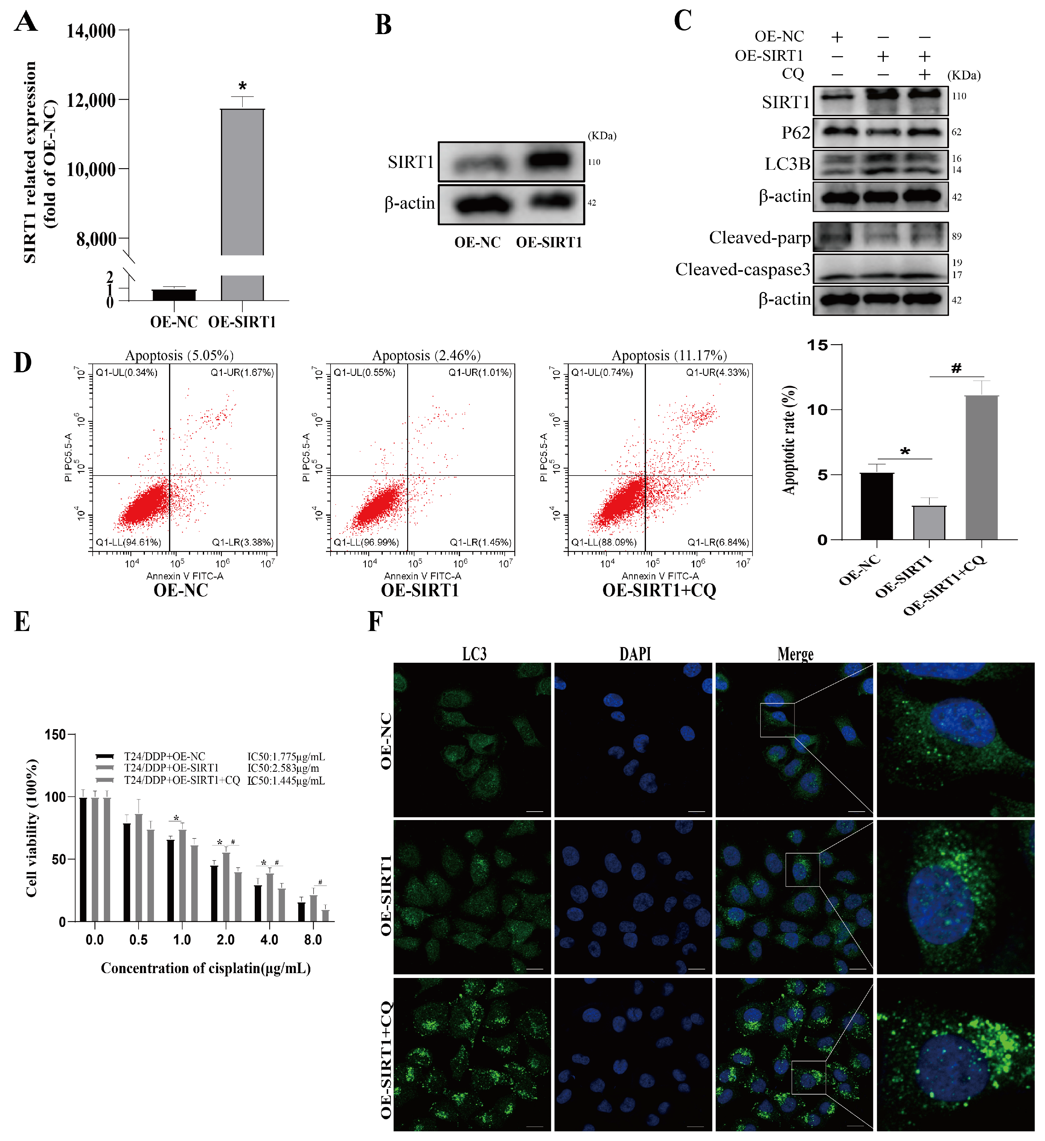
3.3. SIRT1 Mediates Cisplatin Resistance in Bladder Cancer
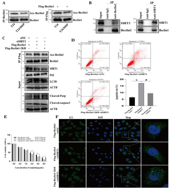
3.4. SIRT1 Mediates Cisplatin Resistance in Bladder Cancer via Autophagy Activation
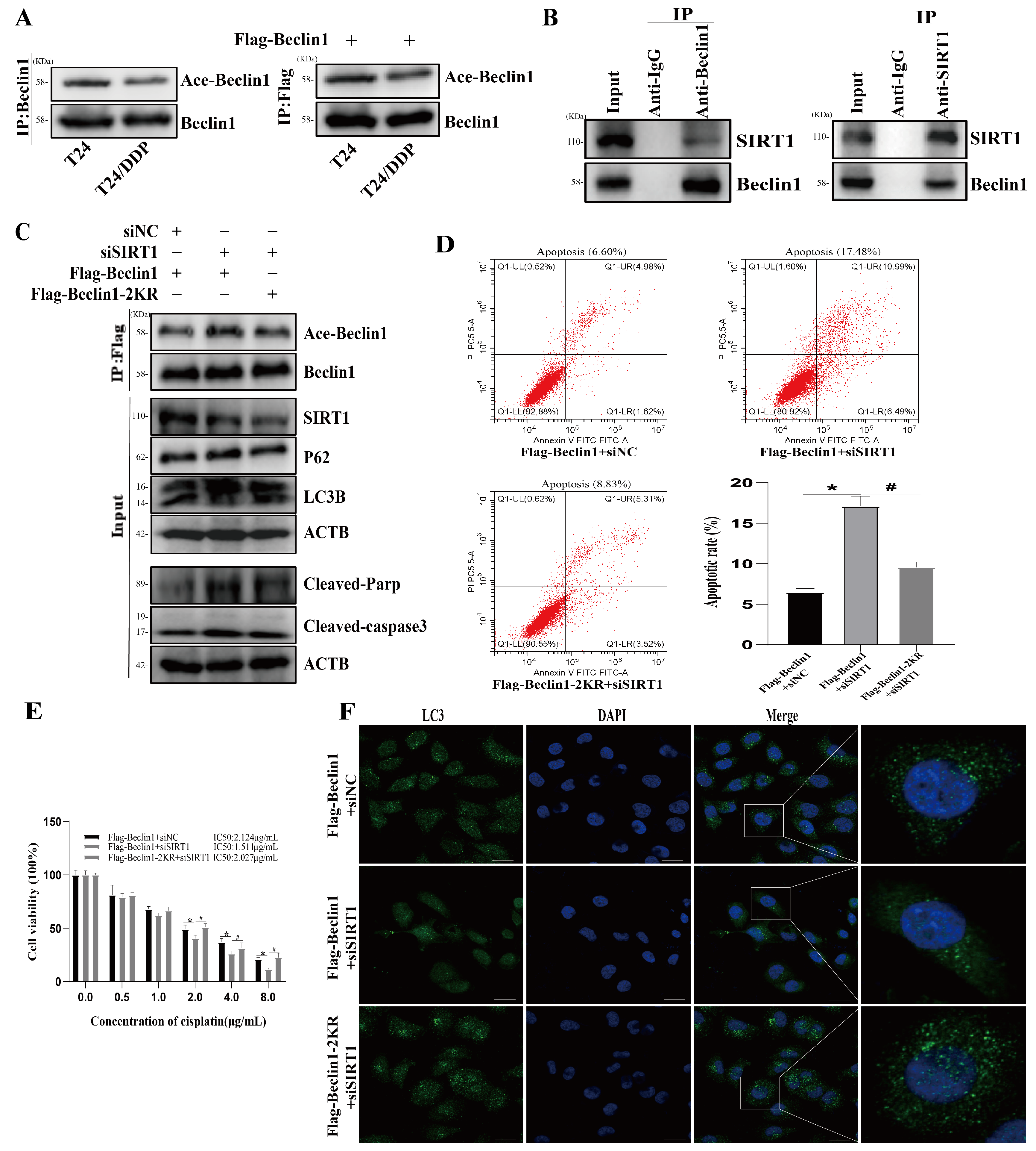
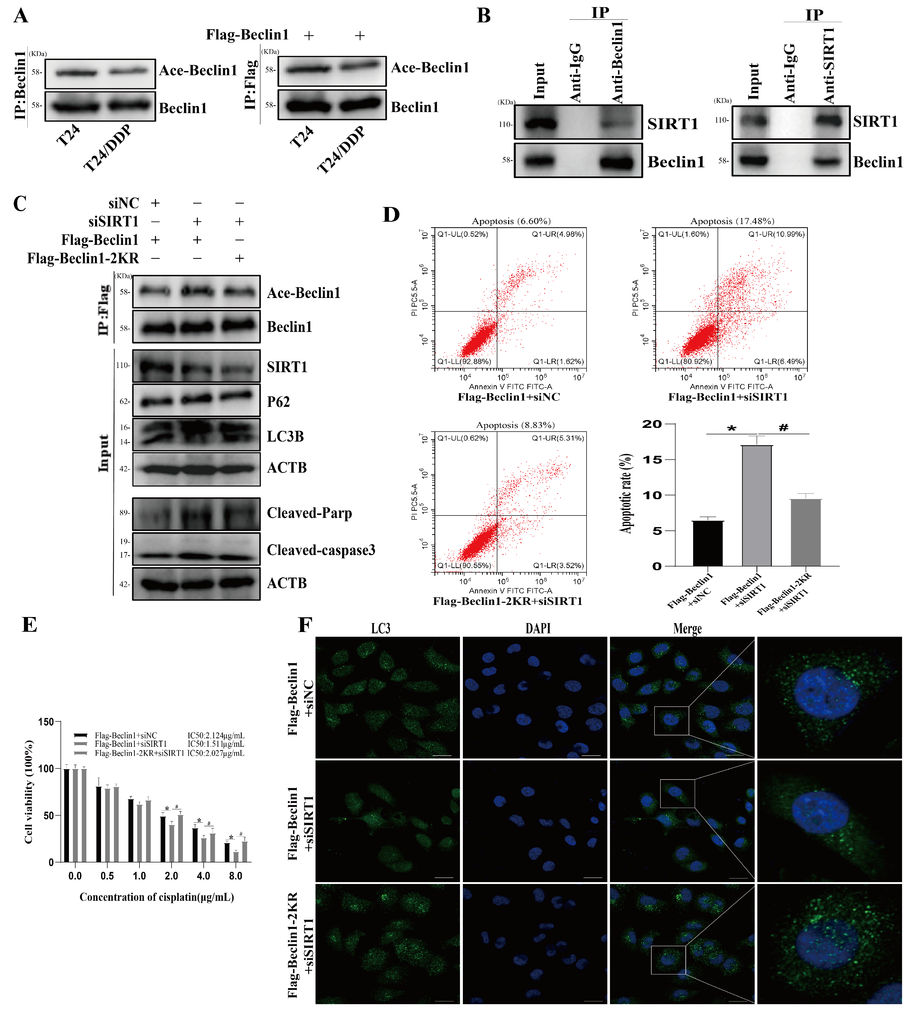
3.5. SIRT1 Activates Autophagy via Beclin1 Deacetylation
4. Discussion
Supplementary Materials
Author Contributions
Funding
Institutional Review Board Statement
Informed Consent Statement
Data Availability Statement
Conflicts of Interest
Abbreviations
References
- Lenis, A.T.; Lec, P.M.; Chamie, K.; Mshs, M.D. Bladder Cancer: A Review. JAMA 2020, 324, 1980–1991. [Google Scholar] [CrossRef] [PubMed]
- Stone, L. Bladder-Sparing Neoadjuvant Therapy for MIBC. Nat. Rev. Urol. 2023, 20, 703. [Google Scholar] [CrossRef] [PubMed]
- Wang, W.; Yang, F.; Zhang, L.; Wang, M.; Yin, L.; Dong, X.; Xiao, H.; Xing, N. Targeting DNA Damage and Repair Machinery via Delivering WEE1 Inhibitor and Platinum (IV) Prodrugs to Stimulate STING Pathway for Maximizing Chemo-Immunotherapy in Bladder Cancer. Adv. Mater. 2023, e2308762. [Google Scholar] [CrossRef] [PubMed]
- Peng, L.; Sang, H.; Wei, S.; Li, Y.; Jin, D.; Zhu, X.; Li, X.; Dang, Y.; Zhang, G. circCUL2 Regulates Gastric Cancer Malignant Transformation and Cisplatin Resistance by Modulating Autophagy Activation via miR-142-3p/ROCK2. Mol. Cancer 2020, 19, 156. [Google Scholar] [CrossRef] [PubMed]
- Xu, Y.; Wan, W. Acetylation in the Regulation of Autophagy. Autophagy 2023, 19, 379–387. [Google Scholar] [CrossRef]
- Sun, T.; Li, X.; Zhang, P.; Chen, W.-D.; Zhang, H.; Li, D.-D.; Deng, R.; Qian, X.-J.; Jiao, L.; Ji, J.; et al. Acetylation of Beclin 1 Inhibits Autophagosome Maturation and Promotes Tumour Growth. Nat. Commun. 2015, 6, 7215. [Google Scholar] [CrossRef]
- He, R.; Peng, J.; Yuan, P.; Xu, F.; Wei, W. Divergent Roles of BECN1 in LC3 Lipidation and Autophagosomal Function. Autophagy 2015, 11, 740–747. [Google Scholar] [CrossRef]
- Huang, R.; Xu, Y.; Wan, W.; Shou, X.; Qian, J.; You, Z.; Liu, B.; Chang, C.; Zhou, T.; Lippincott-Schwartz, J.; et al. Deacetylation of Nuclear LC3 Drives Autophagy Initiation under Starvation. Mol. Cell 2015, 57, 456–466. [Google Scholar] [CrossRef]
- Lee, I.H.; Cao, L.; Mostoslavsky, R.; Lombard, D.B.; Liu, J.; Bruns, N.E.; Tsokos, M.; Alt, F.W.; Finkel, T. A Role for the NAD-Dependent Deacetylase Sirt1 in the Regulation of Autophagy. Proc. Natl. Acad. Sci. USA 2008, 105, 3374–3379. [Google Scholar] [CrossRef]
- Alves-Fernandes, D.K.; Jasiulionis, M.G. The Role of SIRT1 on DNA Damage Response and Epigenetic Alterations in Cancer. Int. J. Mol. Sci. 2019, 20, 3153. [Google Scholar] [CrossRef]
- Wang, X.-W.; Guo, Q.-Q.; Yu, Y.; Zhou, T.-T.; Zhang, S.-Y.; Wang, Z.; Liu, J.-W.; Tang, J.; Jiang, X.-Y.; Wang, S.-S.; et al. The Deacetylation of Foxk2 by Sirt1 Reduces Chemosensitivity to Cisplatin. J. Cell. Mol. Med. 2022, 26, 491–506. [Google Scholar] [CrossRef] [PubMed]
- Minami, S.; Nakamura, S. Therapeutic Potential of Beclin1 for Transition from AKI to CKD: Autophagy-Dependent and Autophagy-Independent Functions. Kidney Int. 2022, 101, 13–15. [Google Scholar] [CrossRef] [PubMed]
- Lin, J.-F.; Lin, Y.-C.; Tsai, T.-F.; Chen, H.-E.; Chou, K.-Y.; Hwang, T.I.-S. Cisplatin Induces Protective Autophagy through Activation of BECN1 in Human Bladder Cancer Cells. Drug Des. Devel Ther. 2017, 11, 1517–1533. [Google Scholar] [CrossRef] [PubMed]
- Pi, Q.-Z.; Wang, X.-W.; Jian, Z.-L.; Chen, D.; Zhang, C.; Wu, Q.-C. Melatonin Alleviates Cardiac Dysfunction Via Increasing Sirt1-Mediated Beclin-1 Deacetylation and Autophagy During Sepsis. Inflammation 2021, 44, 1184–1193. [Google Scholar] [CrossRef] [PubMed]
- Shi, Z.-D.; Hao, L.; Han, X.-X.; Wu, Z.-X.; Pang, K.; Dong, Y.; Qin, J.-X.; Wang, G.-Y.; Zhang, X.-M.; Xia, T.; et al. Targeting HNRNPU to Overcome Cisplatin Resistance in Bladder Cancer. Mol. Cancer 2022, 21, 37. [Google Scholar] [CrossRef]
- Xu, W.; Wu, C.; Zhu, X.; Wu, J.; Zhang, Z.; Wei, Z.; Cao, Y.; Zhou, P.; Wang, J. UC-MSCs Promote Frozen-Thawed Ovaries Angiogenesis via Activation of the Wnt/β-Catenin Pathway in Vitro Ovarian Culture System. Stem Cell Res. Ther. 2022, 13, 296. [Google Scholar] [CrossRef]
- Ng, F.; Tang, B.L. Sirtuins’ Modulation of Autophagy. J. Cell Physiol. 2013, 228, 2262–2270. [Google Scholar] [CrossRef]
- Jiang, D.M.; Gupta, S.; Kitchlu, A.; Meraz-Munoz, A.; North, S.A.; Alimohamed, N.S.; Blais, N.; Sridhar, S.S. Defining Cisplatin Eligibility in Patients with Muscle-Invasive Bladder Cancer. Nat. Rev. Urol. 2021, 18, 104–114. [Google Scholar] [CrossRef]
- van Hoogstraten, L.M.C.; Vrieling, A.; van der Heijden, A.G.; Kogevinas, M.; Richters, A.; Kiemeney, L.A. Global Trends in the Epidemiology of Bladder Cancer: Challenges for Public Health and Clinical Practice. Nat. Rev. Clin. Oncol. 2023, 20, 287–304. [Google Scholar] [CrossRef]
- Romani, A.M.P. Cisplatin in Cancer Treatment. Biochem. Pharmacol. 2022, 206, 115323. [Google Scholar] [CrossRef]
- Tang, C.; Livingston, M.J.; Safirstein, R.; Dong, Z. Cisplatin Nephrotoxicity: New Insights and Therapeutic Implications. Nat. Rev. Nephrol. 2023, 19, 53–72. [Google Scholar] [CrossRef] [PubMed]
- Li, F.; Zheng, Z.; Chen, W.; Li, D.; Zhang, H.; Zhu, Y.; Mo, Q.; Zhao, X.; Fan, Q.; Deng, F.; et al. Regulation of Cisplatin Resistance in Bladder Cancer by Epigenetic Mechanisms. Drug Resist. Updat. 2023, 68, 100938. [Google Scholar] [CrossRef] [PubMed]
- Xu, J.; Gewirtz, D.A. Is Autophagy Always a Barrier to Cisplatin Therapy? Biomolecules 2022, 12, 463. [Google Scholar] [CrossRef] [PubMed]
- Oh, S.J.; Lim, J.Y.; Son, M.K.; Ahn, J.H.; Song, K.-H.; Lee, H.-J.; Kim, S.; Cho, E.H.; Chung, J.-Y.; Cho, H.; et al. TRPV1 Inhibition Overcomes Cisplatin Resistance by Blocking Autophagy-Mediated Hyperactivation of EGFR Signaling Pathway. Nat. Commun. 2023, 14, 2691. [Google Scholar] [CrossRef] [PubMed]
- Niu, J.; Yan, T.; Guo, W.; Wang, W.; Ren, T.; Huang, Y.; Zhao, Z.; Yu, Y.; Chen, C.; Huang, Q.; et al. The COPS3-FOXO3 Positive Feedback Loop Regulates Autophagy to Promote Cisplatin Resistance in Osteosarcoma. Autophagy 2022, 19, 1693–1710. [Google Scholar] [CrossRef] [PubMed]
- Lin, Z.; Li, L.-Y.; Chen, L.; Jin, C.; Li, Y.; Yang, L.; Li, C.-Z.; Qi, C.-Y.; Gan, Y.-Y.; Zhang, J.-R.; et al. Lonicerin Promotes Wound Healing in Diabetic Rats by Enhancing Blood Vessel Regeneration through Sirt1-Mediated Autophagy. Acta Pharmacol. Sin. 2023, 17, 593–595. [Google Scholar] [CrossRef]
- Wei, J.; Meng, G.; Wu, J.; Wang, Y.; Zhang, Q.; Dong, T.; Bao, J.; Wang, C.; Zhang, J. MicroRNA-326 Impairs Chemotherapy Resistance in Non Small Cell Lung Cancer by Suppressing Histone Deacetylase SIRT1-Mediated HIF1α and Elevating VEGFA. Bioengineered 2022, 13, 5685–5699. [Google Scholar] [CrossRef]
- Wang, L.; Xu, C.; Johansen, T.; Berger, S.L.; Dou, Z. SIRT1—A New Mammalian Substrate of Nuclear Autophagy. Autophagy 2021, 17, 593–595. [Google Scholar] [CrossRef]
- Xiong, H.; Ni, Z.; He, J.; Jiang, S.; Li, X.; He, J.; Gong, W.; Zheng, L.; Chen, S.; Li, B.; et al. LncRNA HULC Triggers Autophagy via Stabilizing Sirt1 and Attenuates the Chemosensitivity of HCC Cells. Oncogene 2017, 36, 3528–3540. [Google Scholar] [CrossRef]
- Yi, C.; Ma, M.; Ran, L.; Zheng, J.; Tong, J.; Zhu, J.; Ma, C.; Sun, Y.; Zhang, S.; Feng, W.; et al. Function and Molecular Mechanism of Acetylation in Autophagy Regulation. Science 2012, 336, 474–477. [Google Scholar] [CrossRef]






| Gene Name | Forward Sequence | Reverse Sequence |
|---|---|---|
| SIRT1 | 5′-ACATAGACACGCTGGAACAGG-3′ | 5′-TCCTCGTACAGCTTCACAGTC-3′ |
| ACTB | 5′-CCTTCCTGGGCATGGAGTC-3′ | 5′-TGATCTTCATTGTGCTGGGTG-3′ |
Disclaimer/Publisher’s Note: The statements, opinions and data contained in all publications are solely those of the individual author(s) and contributor(s) and not of MDPI and/or the editor(s). MDPI and/or the editor(s) disclaim responsibility for any injury to people or property resulting from any ideas, methods, instructions or products referred to in the content. |
© 2023 by the authors. Licensee MDPI, Basel, Switzerland. This article is an open access article distributed under the terms and conditions of the Creative Commons Attribution (CC BY) license (https://creativecommons.org/licenses/by/4.0/).
Share and Cite
Sun, Y.; Liu, X.; Tong, H.; Yin, H.; Li, T.; Zhu, J.; Chen, J.; Wu, L.; Zhang, X.; Gou, X.; et al. SIRT1 Promotes Cisplatin Resistance in Bladder Cancer via Beclin1 Deacetylation-Mediated Autophagy. Cancers 2024, 16, 125. https://doi.org/10.3390/cancers16010125
Sun Y, Liu X, Tong H, Yin H, Li T, Zhu J, Chen J, Wu L, Zhang X, Gou X, et al. SIRT1 Promotes Cisplatin Resistance in Bladder Cancer via Beclin1 Deacetylation-Mediated Autophagy. Cancers. 2024; 16(1):125. https://doi.org/10.3390/cancers16010125
Chicago/Turabian StyleSun, Yan, Xudong Liu, Hang Tong, Hubin Yin, Tinghao Li, Junlong Zhu, Junrui Chen, Linfeng Wu, Xiaoyu Zhang, Xin Gou, and et al. 2024. "SIRT1 Promotes Cisplatin Resistance in Bladder Cancer via Beclin1 Deacetylation-Mediated Autophagy" Cancers 16, no. 1: 125. https://doi.org/10.3390/cancers16010125
APA StyleSun, Y., Liu, X., Tong, H., Yin, H., Li, T., Zhu, J., Chen, J., Wu, L., Zhang, X., Gou, X., & He, W. (2024). SIRT1 Promotes Cisplatin Resistance in Bladder Cancer via Beclin1 Deacetylation-Mediated Autophagy. Cancers, 16(1), 125. https://doi.org/10.3390/cancers16010125

