P2X1 and P2X7 Receptor Overexpression Is a Negative Predictor of Survival in Muscle-Invasive Bladder Cancer
Abstract
Simple Summary
Abstract
1. Introduction
2. Materials and Methods
2.1. Patients
2.2. Tissue Microarray Construction
2.3. Immunohistochemistry
2.4. Semiquantitative Analysis of P2X Receptor Expression
2.5. Cell Culture
2.6. Carboxyfluorescein Succinimidyl Ester (CFSE)-Based Proliferation Assay
2.7. ATP Concentrations in Cell Culture Supernatants
2.8. Statistics
3. Results
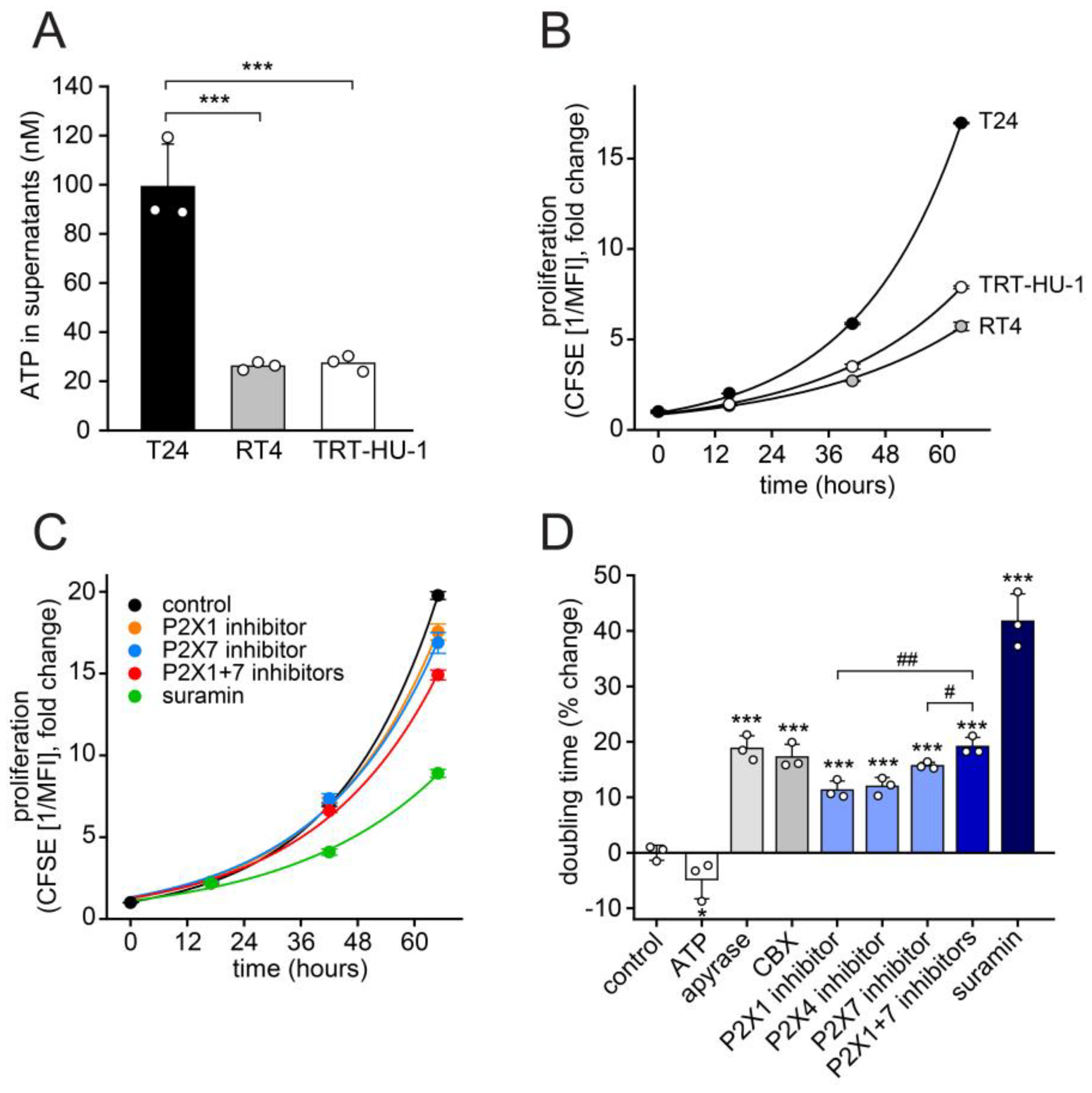
3.1. Extracellular ATP Levels Are Increased in Bladder Cancer Cell Line Cultures of High Malignancy
3.2. Extracellular ATP Promotes Proliferation of High-Grade T24 Cells through P2X Receptors
3.3. High P2X1 and High Combined P2X1/P2X7 Receptor Expression Scores Are Associated with Clinicopathological Indicators of Cancer Progression in MIBC Patients
3.4. High P2X1 and High Combined P2X1/P2X7 Receptor Expression Scores Are Associated with Reduced Overall Survival
3.5. High Expression of P2X1 and P2X7 Receptors Is Associated with Reduced Tumor-Specific Survival
3.6. High Combined Expression of P2X1 and P2X7 Receptors Is Associated with Reduced Disease-Free Survival
3.7. Combined Expression of P2X1 and P2X7 Receptors Is an Independent Predictor of Overall and Tumor-Specific Survival
4. Discussion
5. Conclusions
Author Contributions
Funding
Institutional Review Board Statement
Informed Consent Statement
Data Availability Statement
Acknowledgments
Conflicts of Interest
References
- Sung, H.; Ferlay, J.; Siegel, R.L.; Laversanne, M.; Soerjomataram, I.; Jemal, A.; Bray, F. Global cancer statistics 2020: GLOBOCAN estimates of incidence and mortality worldwide for 36 cancers in 185 countries. CA Cancer J. Clin. 2021, 71, 209–249. [Google Scholar] [CrossRef]
- Patel, V.G.; Oh, W.K.; Galsky, M.D. Treatment of muscle-invasive and advanced bladder cancer in 2020. CA Cancer J. Clin. 2020, 70, 404–423. [Google Scholar] [CrossRef]
- Cumberbatch, M.G.K.; Jubber, I.; Black, P.C.; Esperto, F.; Figueroa, J.D.; Kamat, A.M.; Kiemeney, L.; Lotan, Y.; Pang, K.; Silverman, D.T.; et al. Epidemiology of bladder cancer: A systematic review and contemporary update of risk factors in 2018. Eur. Urol. 2018, 74, 784–795. [Google Scholar] [CrossRef] [PubMed]
- Stein, J.P.; Lieskovsky, G.; Cote, R.; Groshen, S.; Feng, A.C.; Boyd, S.; Skinner, E.; Bochner, B.; Thangathurai, D.; Mikhail, M.; et al. Radical cystectomy in the treatment of invasive bladder cancer: Long-term results in 1054 patients. J. Clin. Oncol. 2001, 19, 666–675. [Google Scholar] [CrossRef] [PubMed]
- Witjes, J.A.; Bruins, H.M.; Cathomas, R.; Comperat, E.M.; Cowan, N.C.; Gakis, G.; Hernandez, V.; Linares Espinos, E.; Lorch, A.; Neuzillet, Y.; et al. European association of urology guidelines on muscle-invasive and metastatic bladder cancer: Summary of the 2020 guidelines. Eur. Urol. 2021, 79, 82–104. [Google Scholar] [CrossRef] [PubMed]
- Taube, J.M.; Galon, J.; Sholl, L.M.; Rodig, S.J.; Cottrell, T.R.; Giraldo, N.A.; Baras, A.S.; Patel, S.S.; Anders, R.A.; Rimm, D.L.; et al. Implications of the tumor immune microenvironment for staging and therapeutics. Mod. Pathol. 2018, 31, 214–234. [Google Scholar] [CrossRef]
- Pellegatti, P.; Raffaghello, L.; Bianchi, G.; Piccardi, F.; Pistoia, V.; Di Virgilio, F. Increased level of extracellular ATP at tumor sites: In vivo imaging with plasma membrane luciferase. PLoS ONE 2008, 3, e2599. [Google Scholar] [CrossRef]
- Di Virgilio, F.; Sarti, A.C.; Falzoni, S.; De Marchi, E.; Adinolfi, E. Extracellular ATP and P2 purinergic signalling in the tumour microenvironment. Nat. Rev. Cancer 2018, 18, 601–618. [Google Scholar] [CrossRef]
- Burnstock, G. Purine and purinergic receptors. Brain Neurosci. Adv. 2018, 2, 2398212818817494. [Google Scholar] [CrossRef]
- Burnstock, G.; Knight, G.E. Cellular distribution and functions of P2 receptor subtypes in different systems. Int. Rev. Cytol. 2004, 240, 31–304. [Google Scholar] [CrossRef]
- Yegutkin, G.G. Nucleotide- and nucleoside-converting ectoenzymes: Important modulators of purinergic signalling cascade. Biochim. Biophys. Acta 2008, 1783, 673–694. [Google Scholar] [CrossRef]
- Burnstock, G. The therapeutic potential of purinergic signalling. Biochem. Pharmacol. 2018, 151, 157–165. [Google Scholar] [CrossRef] [PubMed]
- Burnstock, G.; Verkhratsky, A. Long-term (trophic) purinergic signalling: Purinoceptors control cell proliferation, differentiation and death. Cell Death Dis. 2010, 1, e9. [Google Scholar] [CrossRef] [PubMed]
- Burnstock, G. Purinergic signalling in the urinary tract in health and disease. Purinergic Signal. 2014, 10, 103–155. [Google Scholar] [CrossRef]
- Birder, L.A.; Ruan, H.Z.; Chopra, B.; Xiang, Z.; Barrick, S.; Buffington, C.A.; Roppolo, J.R.; Ford, A.P.; de Groat, W.C.; Burnstock, G. Alterations in P2X and P2Y purinergic receptor expression in urinary bladder from normal cats and cats with interstitial cystitis. Am. J. Physiol. Renal. Physiol. 2004, 287, F1084–F1091. [Google Scholar] [CrossRef]
- O’Reilly, B.A.; Kosaka, A.H.; Knight, G.F.; Chang, T.K.; Ford, A.P.; Rymer, J.M.; Popert, R.; Burnstock, G.; McMahon, S.B. P2X receptors and their role in female idiopathic detrusor instability. J. Urol. 2002, 167, 157–164. [Google Scholar] [CrossRef] [PubMed]
- Di Virgilio, F.; Adinolfi, E. Extracellular purines, purinergic receptors and tumor growth. Oncogene 2017, 36, 293–303. [Google Scholar] [CrossRef]
- Maynard, J.P.; Lu, J.; Vidal, I.; Hicks, J.; Mummert, L.; Ali, T.; Kempski, R.; Carter, A.M.; Sosa, R.Y.; Peiffer, L.B.; et al. P2X4 purinergic receptors offer a therapeutic target for aggressive prostate cancer. J. Pathol. 2022, 256, 149–163. [Google Scholar] [CrossRef]
- Ledderose, C.; Woehrle, T.; Ledderose, S.; Strasser, K.; Seist, R.; Bao, Y.; Zhang, J.; Junger, W.G. Cutting off the power: Inhibition of leukemia cell growth by pausing basal ATP release and P2X receptor signaling? Purinergic Signal. 2016, 12, 439–451. [Google Scholar] [CrossRef]
- Calik, I.; Calik, M.; Sarikaya, B.; Ozercan, I.H.; Arslan, R.; Artas, G.; Dagli, A.F. P2X7 receptor as an independent prognostic indicator in gastric cancer. Bosn. J. Basic Med. Sci. 2020, 20, 188–196. [Google Scholar] [CrossRef]
- Li, Q.; Zhu, X.; Song, W.; Peng, X.; Zhao, R. The P2X7 purinergic receptor: A potential therapeutic target for lung cancer. J. Cancer Res. Clin. Oncol. 2020, 146, 2731–2741. [Google Scholar] [CrossRef]
- Liu, H.; Liu, W.; Liu, Z.; Liu, Y.; Zhang, W.; Xu, L.; Xu, J. Prognostic value of purinergic P2X7 receptor expression in patients with hepatocellular carcinoma after curative resection. Tumour Biol. 2015, 36, 5039–5049. [Google Scholar] [CrossRef] [PubMed]
- Liu, Z.; Liu, Y.; Xu, L.; An, H.; Chang, Y.; Yang, Y.; Zhang, W.; Xu, J. P2X7 receptor predicts postoperative cancer-specific survival of patients with clear-cell renal cell carcinoma. Cancer Sci. 2015, 106, 1224–1231. [Google Scholar] [CrossRef] [PubMed]
- Pfaffenzeller, M.S.; Franciosi, M.L.M.; Cardoso, A.M. Purinergic signaling and tumor microenvironment in cervical cancer. Purinergic signal. 2020, 16, 123–135. [Google Scholar] [CrossRef] [PubMed]
- Maynard, J.P.; Lee, J.S.; Sohn, B.H.; Yu, X.; Lopez-Terrada, D.; Finegold, M.J.; Goss, J.A.; Thevananther, S. P2X3 purinergic receptor overexpression is associated with poor recurrence-free survival in hepatocellular carcinoma patients. Oncotarget 2015, 6, 41162–41179. [Google Scholar] [CrossRef] [PubMed]
- Di Virgilio, F.; Vultaggio-Poma, V.; Sarti, A.C. P2X receptors in cancer growth and progression. Biochem. Pharmacol. 2021, 187, 114350. [Google Scholar] [CrossRef]
- Di Virgilio, F.; Sarti, A.C.; Grassi, F. Modulation of innate and adaptive immunity by P2X ion channels. Curr. Opin. Immunol. 2018, 52, 51–59. [Google Scholar] [CrossRef]
- Paner, G.P.; Stadler, W.M.; Hansel, D.E.; Montironi, R.; Lin, D.W.; Amin, M.B. Updates in the eighth edition of the tumor-node-metastasis staging classification for urologic cancers. Eur. Urol. 2018, 73, 560–569. [Google Scholar] [CrossRef]
- Netto, G.J.; Amin, M.B.; Berney, D.M.; Comperat, E.M.; Gill, A.J.; Hartmann, A.; Menon, S.; Raspollini, M.R.; Rubin, M.A.; Srigley, J.R.; et al. The 2022 World Health Organization classification of tumors of the urinary system and male genital organs-part B: Prostate and urinary tract tumors. Eur. Urol. 2022, 82, 469–482. [Google Scholar] [CrossRef]
- Rodler, S.; Eismann, L.; Schlenker, B.; Casuscelli, J.; Brinkmann, I.; Sendelhofert, A.; Waidelich, R.; Buchner, A.; Stief, C.; Schulz, G.B.; et al. Expression of nectin-4 in variant histologies of bladder cancer and its prognostic value-need for biomarker testing in high-risk patients? Cancers 2022, 14, 4411. [Google Scholar] [CrossRef]
- Pereira, T.F.; Levin, G.; DeOcesano-Pereira, C.; Caodaglio, A.S.; Fujita, A.; Tonso, A.; Sogayar, M.C. Fluorescence-based method is more accurate than counting-based methods for plotting growth curves of adherent cells. BMC Res. Notes. 2020, 13, 57. [Google Scholar] [CrossRef]
- Ledderose, C.; Valsami, E.A.; Junger, W.G. Optimized HPLC method to elucidate the complex purinergic signaling dynamics that regulate ATP, ADP, AMP, and adenosine levels in human blood. Purinergic Signal. 2022, 18, 223–239. [Google Scholar] [CrossRef]
- Kim, J.; Ji, M.; DiDonato, J.A.; Rackley, R.R.; Kuang, M.; Sadhukhan, P.C.; Mauney, J.R.; Keay, S.K.; Freeman, M.R.; Liou, L.S.; et al. An hTERT-immortalized human urothelial cell line that responds to anti-proliferative factor. In Vitro Cell Dev. Biol. Anim. 2011, 47, 2–9. [Google Scholar] [CrossRef]
- Dietrich, F.; Cappellari, A.R.; Filippi-Chiela, E.C.; de Paula, P.B.; de Souza, J.B.; Agatti, S.W.; Andrejew, R.; Roesler, R.; Morrone, F.B.; Battastini, A.M.O. High P2X6 receptor expression in human bladder cancer predicts good survival prognosis. Mol. Cell. Biochem. 2022, 477, 2047–2057. [Google Scholar] [CrossRef]
- Su, A.I.; Cooke, M.P.; Ching, K.A.; Hakak, Y.; Walker, J.R.; Wiltshire, T.; Orth, A.P.; Vega, R.G.; Sapinoso, L.M.; Moqrich, A.; et al. Large-scale analysis of the human and mouse transcriptomes. Proc. Natl. Acad. Sci. USA 2002, 99, 4465–4470. [Google Scholar] [CrossRef]
- Amoroso, F.; Falzoni, S.; Adinolfi, E.; Ferrari, D.; Di Virgilio, F. The P2X7 receptor is a key modulator of aerobic glycolysis. Cell Death Dis. 2012, 3, e370. [Google Scholar] [CrossRef]
- Amoroso, F.; Capece, M.; Rotondo, A.; Cangelosi, D.; Ferracin, M.; Franceschini, A.; Raffaghello, L.; Pistoia, V.; Varesio, L.; Adinolfi, E. The P2X7 receptor is a key modulator of the PI3K/GSK3beta/VEGF signaling network: Evidence in experimental neuroblastoma. Oncogene 2015, 34, 5240–5251. [Google Scholar] [CrossRef] [PubMed]
- Amoroso, F.; Salaro, E.; Falzoni, S.; Chiozzi, P.; Giuliani, A.L.; Cavallesco, G.; Maniscalco, P.; Puozzo, A.; Bononi, I.; Martini, F.; et al. P2X7 targeting inhibits growth of human mesothelioma. Oncotarget 2016, 7, 49664–49676. [Google Scholar] [CrossRef] [PubMed]
- Michalski, K.; Kawate, T. Carbenoxolone inhibits Pannexin1 channels through interactions in the first extracellular loop. J. Gen. Physiol. 2016, 147, 165–174. [Google Scholar] [CrossRef]
- Adinolfi, E.; Capece, M.; Amoroso, F.; De Marchi, E.; Franceschini, A. Emerging roles of P2X receptors in cancer. Curr. Med. Chem. 2015, 22, 878–890. [Google Scholar] [CrossRef] [PubMed]
- Slater, M.D.; Lauer, C.; Gidley-Baird, A.; Barden, J.A. Markers for the development of early prostate cancer. J. Pathol. 2003, 199, 368–377. [Google Scholar] [CrossRef]
- Chong, J.H.; Zheng, G.G.; Zhu, X.F.; Guo, Y.; Wang, L.; Ma, C.H.; Liu, S.Y.; Xu, L.L.; Lin, Y.M.; Wu, K.F. Abnormal expression of P2X family receptors in Chinese pediatric acute leukemias. Biochem. Biophys. Res. Commun. 2010, 391, 498–504. [Google Scholar] [CrossRef]
- Di Virgilio, F.; Dal Ben, D.; Sarti, A.C.; Giuliani, A.L.; Falzoni, S. The P2X7 receptor in infection and inflammation. Immunity 2017, 47, 15–31. [Google Scholar] [CrossRef] [PubMed]
- Adinolfi, E.; Giuliani, A.L.; De Marchi, E.; Pegoraro, A.; Orioli, E.; Di Virgilio, F. The P2X7 receptor: A main player in inflammation. Biochem. Pharmacol. 2018, 151, 234–244. [Google Scholar] [CrossRef]
- Burnstock, G.; Knight, G.E. The potential of P2X7 receptors as a therapeutic target, including inflammation and tumour progression. Purinergic Signal. 2018, 14, 1–18. [Google Scholar] [CrossRef] [PubMed]
- Di Virgilio, F.; Schmalzing, G.; Markwardt, F. The elusive P2X7 macropore. Trends Cell. Biol. 2018, 28, 392–404. [Google Scholar] [CrossRef]
- Boldrini, L.; Giordano, M.; Ali, G.; Melfi, F.; Romano, G.; Lucchi, M.; Fontanini, G. P2X7 mRNA expression in non-small cell lung cancer: MicroRNA regulation and prognostic value. Oncol. Lett. 2015, 9, 449–453. [Google Scholar] [CrossRef] [PubMed]
- Adinolfi, E.; Raffaghello, L.; Giuliani, A.L.; Cavazzini, L.; Capece, M.; Chiozzi, P.; Bianchi, G.; Kroemer, G.; Pistoia, V.; Di Virgilio, F. Expression of P2X7 receptor increases in vivo tumor growth. Cancer Res. 2012, 72, 2957–2969. [Google Scholar] [CrossRef]
- Baricordi, O.R.; Melchiorri, L.; Adinolfi, E.; Falzoni, S.; Chiozzi, P.; Buell, G.; Di Virgilio, F. Increased proliferation rate of lymphoid cells transfected with the P2X(7) ATP receptor. J. Biol. Chem. 1999, 274, 33206–33208. [Google Scholar] [CrossRef]
- Vazquez-Cuevas, F.G.; Martinez-Ramirez, A.S.; Robles-Martinez, L.; Garay, E.; Garcia-Carranca, A.; Perez-Montiel, D.; Castaneda-Garcia, C.; Arellano, R.O. Paracrine stimulation of P2X7 receptor by ATP activates a proliferative pathway in ovarian carcinoma cells. J. Cell. Biochem. 2014, 115, 1955–1966. [Google Scholar] [CrossRef]
- Zhang, Y.; Cheng, H.; Li, W.; Wu, H.; Yang, Y. Highly-expressed P2X7 receptor promotes growth and metastasis of human HOS/MNNG osteosarcoma cells via PI3K/Akt/GSK3beta/beta-catenin and mTOR/HIF1alpha/VEGF signaling. Int. J. Cancer 2019, 145, 1068–1082. [Google Scholar] [CrossRef] [PubMed]
- Choi, J.H.; Ji, Y.G.; Ko, J.J.; Cho, H.J.; Lee, D.H. Activating P2X7 receptors increases proliferation of human pancreatic cancer cells via ERK1/2 and JNK. Pancreas 2018, 47, 643–651. [Google Scholar] [CrossRef] [PubMed]
- Raffaghello, L.; Chiozzi, P.; Falzoni, S.; Di Virgilio, F.; Pistoia, V. The P2X7 receptor sustains the growth of human neuroblastoma cells through a substance P-dependent mechanism. Cancer Res. 2006, 66, 907–914. [Google Scholar] [CrossRef] [PubMed]
- Calik, I.; Calik, M.; Turken, G.; Ozercan, I.H. A promising independent prognostic biomarker in colorectal cancer: P2X7 receptor. Int. J. Clin. Exp. Pathol 2020, 13, 107–121. [Google Scholar]
- Park, J.H.; Williams, D.R.; Lee, J.H.; Lee, S.D.; Lee, J.H.; Ko, H.; Lee, G.E.; Kim, S.; Lee, J.M.; Abdelrahman, A.; et al. Potent Suppressive Effects of 1-Piperidinylimidazole Based Novel P2X7 Receptor Antagonists on Cancer Cell Migration and Invasion. J. Med. Chem. 2016, 59, 7410–7430. [Google Scholar] [CrossRef]
- Saul, A.; Hausmann, R.; Kless, A.; Nicke, A. Heteromeric assembly of P2X subunits. Front. Cell. Neurosci. 2013, 7, 250. [Google Scholar] [CrossRef]
- Nicke, A. Homotrimeric complexes are the dominant assembly state of native P2X7 subunits. Biochem. Biophys. Res. Commun. 2008, 377, 803–808. [Google Scholar] [CrossRef]
- Adinolfi, E.; Callegari, M.G.; Ferrari, D.; Bolognesi, C.; Minelli, M.; Wieckowski, M.R.; Pinton, P.; Rizzuto, R.; Di Virgilio, F. Basal activation of the P2X7 ATP receptor elevates mitochondrial calcium and potential, increases cellular ATP levels, and promotes serum-independent growth. Mol. Biol. Cell 2005, 16, 3260–3272. [Google Scholar] [CrossRef]
- Stella, J.; Bavaresco, L.; Braganhol, E.; Rockenbach, L.; Farias, P.F.; Wink, M.R.; Azambuja, A.A.; Barrios, C.H.; Morrone, F.B.; Oliveira Battastini, A.M. Differential ectonucleotidase expression in human bladder cancer cell lines. Urol. Oncol. 2010, 28, 260–267. [Google Scholar] [CrossRef]
- Ferreira, J.M.; Matheus, L.H.G.; de Almeida, R.V.S.; Melo, P.A.S.; Leite, K.R.M.; Murta, C.B.; Claro, J.F.A.; Camacho, C.P.; Pontes-Junior, J.; Delle, H. High CD39 expression is associated with the non-muscle-invasive phenotype of human bladder cancer. Oncotarget 2021, 12, 1580–1586. [Google Scholar] [CrossRef]
- Shabbir, M.; Ryten, M.; Thompson, C.; Mikhailidis, D.; Burnstock, G. Purinergic receptor-mediated effects of ATP in high-grade bladder cancer. BJU Int. 2008, 101, 106–112. [Google Scholar] [CrossRef] [PubMed]
- Draganov, D.; Gopalakrishna-Pillai, S.; Chen, Y.R.; Zuckerman, N.; Moeller, S.; Wang, C.; Ann, D.; Lee, P.P. Modulation of P2X4/P2X7/pannexin-1 sensitivity to extracellular ATP via ivermectin induces a non-apoptotic and inflammatory form of cancer cell death. Sci. Rep. 2015, 5, 16222. [Google Scholar] [CrossRef] [PubMed]
- Hevia, M.J.; Castro, P.; Pinto, K.; Reyna-Jeldes, M.; Rodriguez-Tirado, F.; Robles-Planells, C.; Ramirez-Rivera, S.; Madariaga, J.A.; Gutierrez, F.; Lopez, J.; et al. Differential effects of purinergic signaling in gastric cancer-derived cells through P2Y and P2X receptors. Front. Pharmacol. 2019, 10, 612. [Google Scholar] [CrossRef] [PubMed]
- Chadet, S.; Allard, J.; Brisson, L.; Lopez-Charcas, O.; Lemoine, R.; Heraud, A.; Lerondel, S.; Guibon, R.; Fromont, G.; Le Pape, A.; et al. P2X4 receptor promotes mammary cancer progression by sustaining autophagy and associated mesenchymal transition. Oncogene 2022, 41, 2920–2931. [Google Scholar] [CrossRef] [PubMed]
- He, J.; Zhou, Y.; Arredondo Carrera, H.M.; Sprules, A.; Neagu, R.; Zarkesh, S.A.; Eaton, C.; Luo, J.; Gartland, A.; Wang, N. Inhibiting the P2X4 receptor suppresses prostate cancer growth in vitro and in vivo, suggesting a potential clinical target. Cells 2020, 9, 2511. [Google Scholar] [CrossRef]
- Schmitt, M.; Ceteci, F.; Gupta, J.; Pesic, M.; Bottger, T.W.; Nicolas, A.M.; Kennel, K.B.; Engel, E.; Schewe, M.; Callak Kirisozu, A.; et al. Colon tumour cell death causes mTOR dependence by paracrine P2X4 stimulation. Nature 2022, 612, 347–353. [Google Scholar] [CrossRef]
- Di Virgilio, F.; Vuerich, M. Purinergic signaling in the immune system. Auton. Neurosci. 2015, 191, 117–123. [Google Scholar] [CrossRef]
- Lenis, A.T.; Lec, P.M.; Chamie, K.; Mshs, M.D. Bladder cancer: A review. JAMA 2020, 324, 1980–1991. [Google Scholar] [CrossRef]





| Study | P2X1R (n = 171) | P2X4R (n = 171) | P2X7R (n = 172) | P2X1R/P2X7R, Combined (n = 170) | |||||||||
|---|---|---|---|---|---|---|---|---|---|---|---|---|---|
| Population | Low | High | p | Low | High | p | Low | High | p | Low | High | p | |
| n = 173 | n = 83 | n = 88 | n = 81 | n = 90 | n = 61 | n = 111 | n = 73 | n = 97 | |||||
| Age at diagnosis (years) | |||||||||||||
| Mean (SD) | 67.1 (9.0) | 66.8 (9.2) | 67.5 (9.0) | 0.67 * | 67.3 (9.1) | 67.0 (9.0) | 0.83 * | 67.0 (8.1) | 67.1 (9.5) | 0.95 * | 67.0 (8.8) | 67.3 (9.1) | 0.83 * |
| Sex | 0.98 # | 0.66 # | 0.87 # | 0.11 # | |||||||||
| Female (%) | 46 (26.6) | 22 (26.5) | 22 (25.0) | 20 (24.7) | 24 (26.7) | 16 (26.2) | 29 (26.1) | 14 (19.2) | 30 (30.9) | ||||
| Male (%) | 127 (73.4) | 61 (73.5) | 66 (75.0) | 61 (75.3) | 66 (73.3) | 45 (73.8) | 82 (73.9) | 59 (80.8) | 67 (69.1) | ||||
| T stage | 0.55 # | 0.36 # | 0.21 # | 0.77 # | |||||||||
| T2 (%) | 33 (19.1) | 20 (24.1) | 12 (13.6) | 17 (21.0) | 15 (16.7) | 14 (23.0) | 18 (16.2) | 21 (28.8) | 10 (10.3) | ||||
| T3 (%) | 100 (57.8) | 46 (55.4) | 53 (60.2) | 42 (51.9) | 57 (63.3) | 29 (47.5) | 71 (64.0) | 36 (49.3) | 63 (65.0) | ||||
| T4 (%) | 40 (23.1) | 17 (20.5) | 23 (26.1) | 22 (27.2) | 18 (20.0) | 18 (29.5) | 22 (19.8) | 16 (21.9) | 24 (24.7) | ||||
| Lymph node status | 0.03 # | 0.99 # | 0.93 # | 0.007 # | |||||||||
| pN0 (%) | 97 (56.1) | 52 (62.7) | 43 (48.9) | 45 (55.6) | 50 (55.6) | 35 (57.4) | 61 (55.0) | 49 (67.1) | 45 (46.4) | ||||
| pN+ (%) | 61 (35.3) | 22 (26.5) | 39 (44.3) | 28 (34.6) | 33 (36.7) | 21 (34.4) | 40 (36.0) | 18 (24.7) | 43 (44.3) | ||||
| pNX (%) | 15 (8.7) | 9 (10.8) | 6 (6.8) | 8 (9.9) | 7 (7.8) | 5 (8.2) | 10 (9.0) | 6 (8.2) | 9 (9.3) | ||||
| UICC stage | 0.01 # | 0.35 # | 0.57 # | <0.001 # | |||||||||
| 2 (%) | 27 (15.6) | 19 (22.9) | 7 (8.0) | 15 (18.5) | 11 (12.2) | 11 (18.0) | 15 (13.5) | 20 (27.4) | 5 (5.2) | ||||
| 3 (%) | 64 (37.0) | 37 (44.6) | 27 (30.7) | 29 (35.8) | 34 (37.8) | 22 (36.1) | 42 (37.8) | 32 (43.8) | 32 (33.0) | ||||
| 4 (%) | 82 (47.4) | 27 (32.5) | 54 (61.4) | 37 (45.7) | 45 (50) | 28 (45.9) | 54 (48.6) | 21 (28.8) | 60 (61.9) | ||||
| Vascular invasion | 0.66 # | 0.92 # | 0.30 # | 0.87 # | |||||||||
| V0 (%) | 145 (83.8) | 68 (81.9) | 75 (85.2) | 67 (82.7) | 76 (84.4) | 54 (88.5) | 90 (81.1) | 60 (82.2) | 82 (84.5) | ||||
| V1 (%) | 28 (16.2) | 15 (18.1) | 13 (14.8) | 14 (17.3) | 14 (15.6) | 7 (11.5) | 21 (18.9) | 13 (17.8) | 15 (15.5) | ||||
| Lymphovascular invasion | 0.02 # | 0.16 # | 1.00 # | 0.007 # | |||||||||
| L0 (%) | 78 (45.1) | 46 (55.4) | 32 (36.4) | 42 (51.9) | 36 (40.0) | 27 (44.3) | 51 (45.9) | 43 (58.9) | 35 (36.1) | ||||
| L1 (%) | 95 (54.9) | 37 (44.6) | 56 (63.6) | 39 (48.1) | 54 (60.0) | 34 (55.7) | 60 (54.1) | 30 (41.1) | 62 (63.9) | ||||
| Perineural invasion | 0.68 # | 0.51 # | 1.00 # | 0.61 # | |||||||||
| Pn0 (%) | 129 (74.6) | 63 (75.9) | 65 (73.9) | 63 (77.8) | 65 (72.2) | 45 (73.8) | 83 (74.8) | 53 (72.6) | 74 (76.3) | ||||
| Pn1 (%) | 44 (25.4) | 20 (24.1) | 23 (26.1) | 18 (22.2) | 25 (27.8) | 16 (26.2) | 28 (25.2) | 20 (27.4) | 23 (23.7) | ||||
| Distant metastasis | 0.14 # | 0.80 # | 0.34 # | 0.046 # | |||||||||
| M0 (%) | 152 (87.9) | 77 (92.8) | 73 (83.0) | 70 (86.4) | 80 (88.9) | 56 (91.8) | 95 (85.6) | 69 (94.5) | 81 (83.5) | ||||
| M1 (%) | 21 (12.1) | 6 (7.2) | 15 (17.0) | 11 (13.6) | 10 (11.1) | 5 (8.2) | 16 (14.4) | 4 (5.5) | 16 (16.5) | ||||
| Resection margin | 0.17 # | 0.92 # | 0.35 # | 0.21 # | |||||||||
| R0 (%) | 144 (83.2) | 73 (88.0) | 69 (78.4) | 68 (84.0) | 74 (82.2) | 48 (78.7) | 95 (85.6) | 64 (87.7) | 77 (79.4) | ||||
| R1 (%) | 29 (16.8) | 10 (12.0) | 19 (21.6) | 13 (16.0) | 16 (17.8) | 13 (21.3) | 16 (14.4) | 9 (12.3) | 20 (20.6) | ||||
| Adjuvant Chemotherapy | 0.96 # | 0.11 # | 0.98 # | 0.70 # | |||||||||
| Yes (%) | 58 (33.5) | 27 (32.5) | 29 (33.0) | 32 (39.5) | 24 (26.7) | 21 (34.4) | 37 (33.3) | 22 (30.1) | 34 (35.1) | ||||
| No (%) | 115 (66.5) | 56 (67.5) | 59 (67.0) | 49 (60.5) | 66 (73.3) | 40 (65.6) | 74 (66.7) | 51 (69.9) | 63 (64.9) | ||||
| Adjuvant Radiotherapy | 0.82 # | 0.76 # | 0.78 # | 0.27 # | |||||||||
| Yes (%) | 43 (24.7) | 20 (24.1) | 23 (26.1) | 19 (23.5) | 24 (26.7) | 14 (23.0) | 29 (26.1) | 15 (20.5) | 28 (28.9) | ||||
| No (%) | 130 (75.3) | 63 (75.9) | 65 (73.9) | 62 (76.5) | 66 (73.3) | 47 (77.0) | 82 (73.9) | 58 (79.5) | 69 (71.1) | ||||
| OS | TSS | DFS | ||||||||
|---|---|---|---|---|---|---|---|---|---|---|
| n (%) | HR | 95% CI | p | HR | 95% CI | p | HR | 95% CI | p | |
| Lymph node status | ||||||||||
| pN0 | 97 (61.4) | Reference | ||||||||
| pN+ | 61 (38.6) | 0.98 | 0.59–1.65 | 0.95 | 0.88 | 0.47–1.66 | 0.69 | 3.41 | 1.83–6.36 | <0.001 |
| Distant Metastasis | ||||||||||
| M0 | 152 (87.9) | Reference | ||||||||
| M1 | 21 (12.1) | 1.73 | 1.02–2.91 | 0.04 | 2.03 | 1.11–3.72 | 0.02 | 2.19 | 1.18–4.64 | 0.02 |
| UICC stage | ||||||||||
| 2 | 27 (15.6) | Reference | ||||||||
| 3–4 | 146 (84.4) | 6.53 | 3.02–14.14 | <0.001 | 11.93 | 2.82–50.25 | <0.001 | 5 × 108 | 0–(+∞) | 0.99 |
| Lymphovascular invasion | ||||||||||
| L0 | 78 (45.1) | Reference | ||||||||
| L1 | 95 (54.9) | 1.56 | 0.93–2.62 | 0.09 | 1.65 | 0.86–3.13 | 0.13 | 8.62 | 4.04–18.36 | <0.001 |
| P2X1R (n = 171) | ||||||||||
| Low | 83 (48.5) | Reference | ||||||||
| High | 88 (51.5) | 0.75 | 0.43–1.33 | 0.33 | 0.71 | 0.35–1.42 | 0.33 | 0.80 | 0.36–1.88 | 0.60 |
| P2X4R (n = 171) | ||||||||||
| Low | 81 (47.4) | Reference | ||||||||
| High | 90 (52.6) | 1.00 | 0.69–1.44 | 0.99 | 1.09 | 0.69–1.72 | 0.73 | 1.03 | 0.61–1.74 | 0.92 |
| P2X7R (n = 172) | ||||||||||
| Low | 61 (35.5) | Reference | ||||||||
| High | 111 (64.5) | 0.84 | 0.56–1.28 | 0.42 | 0.89 | 0.52–1.51 | 0.66 | 0.72 | 0.41–1.27 | 0.25 |
| P2X1R/P2X7R combined (n = 170) | ||||||||||
| Low | 73 (42.9) | Reference | ||||||||
| High | 97 (57.1) | 2.42 | 1.28–4.55 | 0.006 | 2.79 | 1.28–6.13 | 0.01 | 1.91 | 0.80–4.55 | 0.14 |
Disclaimer/Publisher’s Note: The statements, opinions and data contained in all publications are solely those of the individual author(s) and contributor(s) and not of MDPI and/or the editor(s). MDPI and/or the editor(s) disclaim responsibility for any injury to people or property resulting from any ideas, methods, instructions or products referred to in the content. |
© 2023 by the authors. Licensee MDPI, Basel, Switzerland. This article is an open access article distributed under the terms and conditions of the Creative Commons Attribution (CC BY) license (https://creativecommons.org/licenses/by/4.0/).
Share and Cite
Ledderose, S.; Rodler, S.; Eismann, L.; Ledderose, G.; Rudelius, M.; Junger, W.G.; Ledderose, C. P2X1 and P2X7 Receptor Overexpression Is a Negative Predictor of Survival in Muscle-Invasive Bladder Cancer. Cancers 2023, 15, 2321. https://doi.org/10.3390/cancers15082321
Ledderose S, Rodler S, Eismann L, Ledderose G, Rudelius M, Junger WG, Ledderose C. P2X1 and P2X7 Receptor Overexpression Is a Negative Predictor of Survival in Muscle-Invasive Bladder Cancer. Cancers. 2023; 15(8):2321. https://doi.org/10.3390/cancers15082321
Chicago/Turabian StyleLedderose, Stephan, Severin Rodler, Lennert Eismann, Georg Ledderose, Martina Rudelius, Wolfgang G. Junger, and Carola Ledderose. 2023. "P2X1 and P2X7 Receptor Overexpression Is a Negative Predictor of Survival in Muscle-Invasive Bladder Cancer" Cancers 15, no. 8: 2321. https://doi.org/10.3390/cancers15082321
APA StyleLedderose, S., Rodler, S., Eismann, L., Ledderose, G., Rudelius, M., Junger, W. G., & Ledderose, C. (2023). P2X1 and P2X7 Receptor Overexpression Is a Negative Predictor of Survival in Muscle-Invasive Bladder Cancer. Cancers, 15(8), 2321. https://doi.org/10.3390/cancers15082321

