The Atypical MAP Kinase MAPK15 Is Required for Lung Adenocarcinoma Metastasis via Its Interaction with NF-κB p50 Subunit and Transcriptional Regulation of Prostaglandin E2 Receptor EP3 Subtype
Abstract
Simple Summary
Abstract
1. Introduction
2. Materials and Methods
2.1. Immunohistochemistry
2.2. Cell Culture and Transfection
2.3. RNA Extraction, cDNA Synthesis, and Real-Time PCR
2.4. Immunoblot Analysis
2.5. Transwell Assay
2.6. Immunofluorescence and Confocal Microscopy
2.7. In Vivo Peritoneal Metastasis Assay
2.8. Co-Immunoprecipitation
2.9. Chromatin Immunoprecipitation Assay
2.10. Vector Construction and Luciferase Reporter Assay
2.11. Statistical Analysis
3. Results
3.1. MAPK15 Is Correlated with Lymph Node Metastasis in LUAD Patients
3.2. Knockdown of MAPK15 Inhibits H1299 Cell Migration In Vitro and Metastasis In Vivo
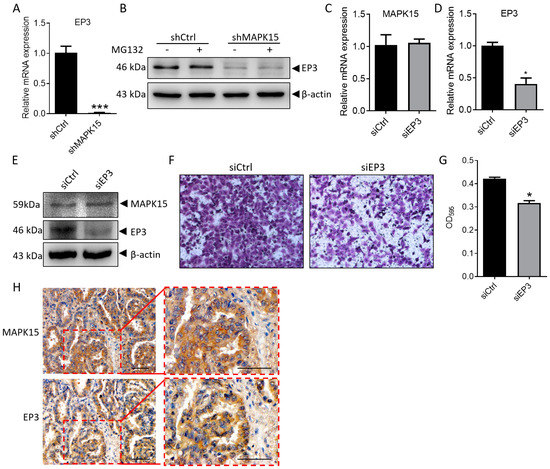
3.3. MAPK15 Regulates the Expression of Migration-Related Gene EP3
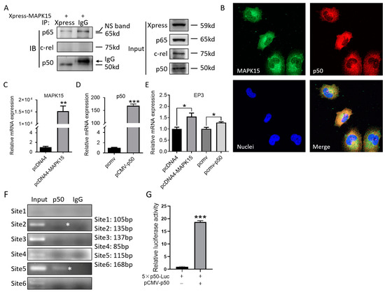
3.4. MAPK15 Interacts with NF-κB p50 Subunit and NF-κB p50 Transcriptionally Regulates EP3 Expression by Binding to EP3 Promoter
3.5. TNF-α Promotes H1299 Cell Migration through Induction of MAPK15-NF-κB p50 Nuclear Localization and EP3 Expression
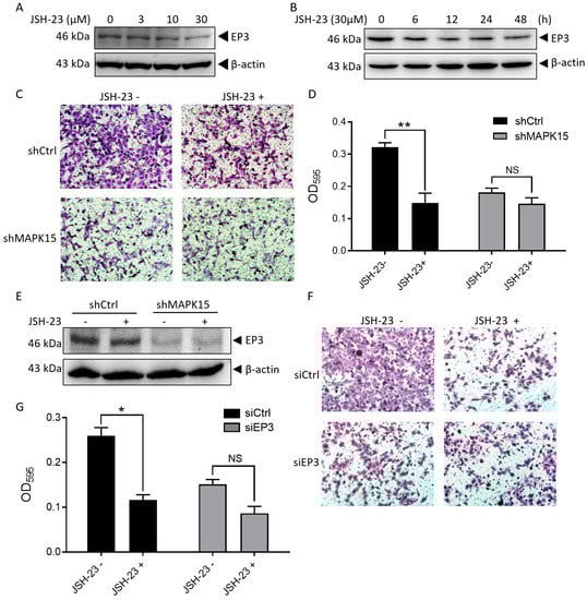
3.6. JSH-23 Inhibits MAPK15-Induced EP3 Expression and Cell Migration
4. Discussion
5. Conclusions
Supplementary Materials
Author Contributions
Funding
Institutional Review Board Statement
Informed Consent Statement
Data Availability Statement
Acknowledgments
Conflicts of Interest
References
- Singh, D.; Attri, B.K.; Gill, R.K.; Bariwal, J. Review on EGFR Inhibitors: Critical Updates. Mini Rev. Med. Chem. 2016, 16, 1134–1166. [Google Scholar] [CrossRef]
- Melosky, B. Review of EGFR TKIs in Metastatic NSCLC, Including Ongoing Trials. Front. Oncol. 2014, 4, 244. [Google Scholar] [CrossRef]
- Mao, L.; Zhou, Y.; Chen, L.; Hu, L.; Liu, S.; Zheng, W.; Zhao, J.; Guo, M.; Chen, C.; He, Z.; et al. Identification of atypical mitogen-activated protein kinase MAPK4 as a novel regulator in acute lung injury. Cell Biosci. 2020, 10, 121. [Google Scholar] [CrossRef]
- De la Mota-Peynado, A.; Chernoff, J.; Beeser, A. Identification of the atypical MAPK Erk3 as a novel substrate for p21-activated kinase (Pak) activity. J. Biol. Chem. 2011, 286, 13603–13611. [Google Scholar] [CrossRef]
- Lau, A.T.Y.; Xu, Y.M. Regulation of human mitogen-activated protein kinase 15 (extracellular signal-regulated kinase 7/8) and its functions: A recent update. J. Cell. Physiol. 2019, 234, 75–88. [Google Scholar] [CrossRef]
- Xu, Y.M.; Zhu, F.; Cho, Y.Y.; Carper, A.; Peng, C.; Zheng, D.; Yao, K.; Lau, A.T.Y.; Zykova, T.A.; Kim, H.G.; et al. Extracellular signal-regulated kinase 8-mediated c-Jun phosphorylation increases tumorigenesis of human colon cancer. Cancer Res. 2010, 70, 3218–3227. [Google Scholar] [CrossRef]
- Jin, D.H.; Lee, J.; Kim, K.M.; Kim, S.; Kim, D.H.; Park, J. Overexpression of MAPK15 in gastric cancer is associated with copy number gain and contributes to the stability of c-Jun. Oncotarget 2015, 6, 20190–20203. [Google Scholar] [CrossRef]
- Colecchia, D.; Strambi, A.; Sanzone, S.; Iavarone, C.; Rossi, M.; Dall'Armi, C.; Piccioni, F.; Verrotti di Pianella, A.; Chiariello, M. MAPK15/ERK8 stimulates autophagy by interacting with LC3 and GABARAP proteins. Autophagy 2012, 8, 1724–1740. [Google Scholar] [CrossRef]
- Iavarone, C.; Acunzo, M.; Carlomagno, F.; Catania, A.; Melillo, R.M.; Carlomagno, S.M.; Santoro, M.; Chiariello, M. Activation of the Erk8 mitogen-activated protein (MAP) kinase by RET/PTC3, a constitutively active form of the RET proto-oncogene. J. Biol. Chem. 2006, 281, 10567–10576. [Google Scholar] [CrossRef]
- Cerone, M.A.; Burgess, D.J.; Naceur-Lombardelli, C.; Lord, C.J.; Ashworth, A. High-throughput RNAi screening reveals novel regulators of telomerase. Cancer Res. 2011, 71, 3328–3340. [Google Scholar] [CrossRef]
- Wu, D.D.; Lau, A.T.Y.; Yu, F.Y.; Cai, N.L.; Dai, L.J.; Kim, M.O.; Jin, D.Y.; Xu, Y.M. Extracellular signal-regulated kinase 8-mediated NF-kappaB activation increases sensitivity of human lung cancer cells to arsenic trioxide. Oncotarget 2017, 8, 49144–49155. [Google Scholar] [CrossRef]
- Wu, D.D.; Dai, L.J.; Tan, H.W.; Zhao, X.Y.; Wei, Q.Y.; Zhong, Q.H.; Ji, Y.C.; Yin, X.H.; Yu, F.Y.; Jin, D.Y.; et al. Transcriptional upregulation of MAPK15 by NF-κB signaling boosts the efficacy of combination therapy with cisplatin and TNF-α. iScience 2022, 25, 105459. [Google Scholar] [CrossRef]
- Amano, H.; Hayashi, I.; Endo, H.; Kitasato, H.; Yamashina, S.; Maruyama, T.; Kobayashi, M.; Satoh, K.; Narita, M.; Sugimoto, Y.; et al. Host prostaglandin E(2)-EP3 signaling regulates tumor-associated angiogenesis and tumor growth. J. Exp. Med. 2003, 197, 221–232. [Google Scholar] [CrossRef]
- Yamaki, T.; Endoh, K.; Miyahara, M.; Nagamine, I.; Thi Thu Huong, N.; Sakurai, H.; Pokorny, J.; Yano, T. Prostaglandin E2 activates Src signaling in lung adenocarcinoma cell via EP3. Cancer Lett. 2004, 214, 115–120. [Google Scholar] [CrossRef]
- Cai, N.L.; Lau, A.T.Y.; Yu, F.Y.; Wu, D.D.; Dai, L.J.; Mo, H.Y.; Lin, C.M.; Xu, Y.M. Purification and characterization of a highly specific polyclonal antibody against human extracellular signal-regulated kinase 8 and its detection in lung cancer. PLoS ONE 2017, 12, e0184755. [Google Scholar] [CrossRef]
- Yu, F.Y.; Xu, Q.; Wei, Q.Y.; Mo, H.Y.; Zhong, Q.H.; Zhao, X.Y.; Lau, A.T.Y.; Xu, Y.M. ACC2 is under-expressed in lung adenocarcinoma and predicts poor clinical outcomes. J. Cancer Res. Clin. Oncol. 2022, 148, 3145–3162. [Google Scholar] [CrossRef]
- Li, M.; Tang, Y.; Zang, W.; Xuan, X.; Wang, N.; Ma, Y.; Wang, Y.; Dong, Z.; Zhao, G. Analysis of HAX-1 gene expression in esophageal squamous cell carcinoma. Diagn. Pathol. 2013, 8, 47. [Google Scholar] [CrossRef]
- Livak, K.J.; Schmittgen, T.D. Analysis of relative gene expression data using real-time quantitative PCR and the 2(-Delta Delta C(T)) Method. Methods 2001, 25, 402–408. [Google Scholar] [CrossRef]
- Li, A.; Morton, J.P.; Ma, Y.; Karim, S.A.; Zhou, Y.; Faller, W.J.; Woodham, E.F.; Morris, H.T.; Stevenson, R.P.; Juin, A.; et al. Fascin is regulated by slug, promotes progression of pancreatic cancer in mice, and is associated with patient outcomes. Gastroenterology 2014, 146, 1386–1396. [Google Scholar] [CrossRef]
- Serrano-Gomez, S.J.; Maziveyi, M.; Alahari, S.K. Regulation of epithelial-mesenchymal transition through epigenetic and post-translational modifications. Mol. Cancer 2016, 15, 18. [Google Scholar] [CrossRef]
- Lu, A.; Zuo, C.; He, Y.; Chen, G.; Piao, L.; Zhang, J.; Xiao, B.; Shen, Y.; Tang, J.; Kong, D.; et al. EP3 receptor deficiency attenuates pulmonary hypertension through suppression of Rho/TGF-beta1 signaling. J. Clin. Investig. 2015, 125, 1228–1242. [Google Scholar] [CrossRef] [PubMed]
- Xiao, X.; Yang, G.; Bai, P.; Gui, S.; Nyuyen, T.M.; Mercado-Uribe, I.; Yang, M.; Zou, J.; Li, Q.; Xiao, J.; et al. Inhibition of nuclear factor-kappa B enhances the tumor growth of ovarian cancer cell line derived from a low-grade papillary serous carcinoma in p53-independent pathway. BMC Cancer 2016, 16, 582. [Google Scholar] [CrossRef] [PubMed]
- Beinke, S.; Ley, S.C. Functions of NF-kappaB1 and NF-kappaB2 in immune cell biology. Biochem. J. 2004, 382, 393–409. [Google Scholar] [CrossRef] [PubMed]
- Shoji, Y.; Takahashi, M.; Kitamura, T.; Watanabe, K.; Kawamori, T.; Maruyama, T.; Sugimoto, Y.; Negishi, M.; Narumiya, S.; Sugimura, T.; et al. Downregulation of prostaglandin E receptor subtype EP3 during colon cancer development. Gut 2004, 53, 1151–1158. [Google Scholar] [CrossRef]
- Sanchez, T.; Moreno, J.J. GR 63799X, an EP3 receptor agonist, induced S phase arrest and 3T6 fibroblast growth inhibition. Eur. J. Pharmacol. 2006, 529, 16–23. [Google Scholar] [CrossRef]
- Finetti, F.; Solito, R.; Morbidelli, L.; Giachetti, A.; Ziche, M.; Donnini, S. Prostaglandin E2 regulates angiogenesis via activation of fibroblast growth factor receptor-1. J. Biol. Chem. 2008, 283, 2139–2146. [Google Scholar] [CrossRef]
- Hoesel, B.; Schmid, J.A. The complexity of NF-kappaB signaling in inflammation and cancer. Mol. Cancer 2013, 12, 86. [Google Scholar] [CrossRef] [PubMed]
- Schulze-Osthoff, K.; Ferrari, D.; Riehemann, K.; Wesselborg, S. Regulation of NF-kappa B activation by MAP kinase cascades. Immunobiology 1997, 198, 35–49. [Google Scholar] [CrossRef]
- Hong, J.; Li, D.; Wands, J.; Souza, R.; Cao, W. Role of NADPH oxidase NOX5-S, NF-kappaB, and DNMT1 in acid-induced p16 hypermethylation in Barrett's cells. Am. J. Physiol. Cell Physiol. 2013, 305, C1069–C1079. [Google Scholar] [CrossRef]
- Karst, A.M.; Gao, K.; Nelson, C.C.; Li, G. Nuclear factor kappa B subunit p50 promotes melanoma angiogenesis by upregulating interleukin-6 expression. Int. J. Cancer 2009, 124, 494–501. [Google Scholar] [CrossRef]
- Southern, S.L.; Collard, T.J.; Urban, B.C.; Skeen, V.R.; Smartt, H.J.; Hague, A.; Oakley, F.; Townsend, P.A.; Perkins, N.D.; Paraskeva, C.; et al. BAG-1 interacts with the p50-p50 homodimeric NF-kappaB complex: Implications for colorectal carcinogenesis. Oncogene 2012, 31, 2761–2772. [Google Scholar] [CrossRef]






| Adenocarcinoma | Squamous Cell Carcinoma | |||||||
|---|---|---|---|---|---|---|---|---|
| Clinicopathological Parameters | MAPK15 Expression | Total | p Value | MAPK15 Expression | Total | p Value | ||
| Low | High | Low | High | |||||
| Regional lymph nodes | 0.013 * | 0.486 | ||||||
| N0 | 10 | 13 | 23 | 13 | 8 | 21 | ||
| N1 | 2 | 18 | 20 | 5 | 7 | 12 | ||
| N2 | 3 | 2 | 5 | 3 | 4 | 7 | ||
| EP3 | Total | |||||
|---|---|---|---|---|---|---|
| − | + | ++ | +++ | |||
| MAPK15 | − | 10 | 5 | 0 | 0 | 15 |
| + | 3 | 12 | 1 | 0 | 16 | |
| ++ | 0 | 5 | 1 | 1 | 7 | |
| +++ | 2 | 2 | 3 | 3 | 10 | |
| Total | 15 | 24 | 5 | 4 | 48 | |
Disclaimer/Publisher’s Note: The statements, opinions and data contained in all publications are solely those of the individual author(s) and contributor(s) and not of MDPI and/or the editor(s). MDPI and/or the editor(s) disclaim responsibility for any injury to people or property resulting from any ideas, methods, instructions or products referred to in the content. |
© 2023 by the authors. Licensee MDPI, Basel, Switzerland. This article is an open access article distributed under the terms and conditions of the Creative Commons Attribution (CC BY) license (https://creativecommons.org/licenses/by/4.0/).
Share and Cite
Yu, F.-Y.; Xu, Q.; Zhao, X.-Y.; Mo, H.-Y.; Zhong, Q.-H.; Luo, L.; Lau, A.T.Y.; Xu, Y.-M. The Atypical MAP Kinase MAPK15 Is Required for Lung Adenocarcinoma Metastasis via Its Interaction with NF-κB p50 Subunit and Transcriptional Regulation of Prostaglandin E2 Receptor EP3 Subtype. Cancers 2023, 15, 1398. https://doi.org/10.3390/cancers15051398
Yu F-Y, Xu Q, Zhao X-Y, Mo H-Y, Zhong Q-H, Luo L, Lau ATY, Xu Y-M. The Atypical MAP Kinase MAPK15 Is Required for Lung Adenocarcinoma Metastasis via Its Interaction with NF-κB p50 Subunit and Transcriptional Regulation of Prostaglandin E2 Receptor EP3 Subtype. Cancers. 2023; 15(5):1398. https://doi.org/10.3390/cancers15051398
Chicago/Turabian StyleYu, Fei-Yuan, Qian Xu, Xiao-Yun Zhao, Hai-Ying Mo, Qiu-Hua Zhong, Li Luo, Andy T. Y. Lau, and Yan-Ming Xu. 2023. "The Atypical MAP Kinase MAPK15 Is Required for Lung Adenocarcinoma Metastasis via Its Interaction with NF-κB p50 Subunit and Transcriptional Regulation of Prostaglandin E2 Receptor EP3 Subtype" Cancers 15, no. 5: 1398. https://doi.org/10.3390/cancers15051398
APA StyleYu, F.-Y., Xu, Q., Zhao, X.-Y., Mo, H.-Y., Zhong, Q.-H., Luo, L., Lau, A. T. Y., & Xu, Y.-M. (2023). The Atypical MAP Kinase MAPK15 Is Required for Lung Adenocarcinoma Metastasis via Its Interaction with NF-κB p50 Subunit and Transcriptional Regulation of Prostaglandin E2 Receptor EP3 Subtype. Cancers, 15(5), 1398. https://doi.org/10.3390/cancers15051398

